Revealing Interactions of Gut Microbiota and Metabolite in Confined Environments Using High-Throughput Sequencing and Metabolomic Analysis
Abstract
1. Introduction
2. Materials and Methods
2.1. Subject
2.2. Confined Environment Simulation
2.3. Sample Collection
2.4. High-Throughput Sequencing and Bioinformatics Analysis
2.5. Untargeted Metabolomics Analysis of Urine
3. Results
3.1. Enterotypes Analysis of Intestinal Microbiota in Subjects
3.2. Effects of Confined Environment on Intestinal Microbiota of Different Enterotypes
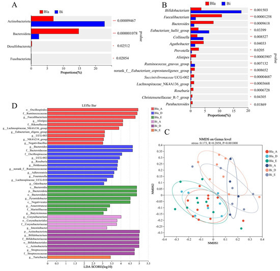
3.3. Differences in the Response of Different Intestinal Microbiota to Confined Environment
3.4. Untargeted Metabolomics Analysis
3.5. Differential Metabolite Analysis
3.6. Effect of Confined Environment on the Relative Abundance of Uric Acid
3.7. Correlation Analysis of Intestinal Microbiota with Metabolites
4. Discussion
5. Conclusions
Author Contributions
Funding
Institutional Review Board Statement
Informed Consent Statement
Data Availability Statement
Conflicts of Interest
References
- Bell, S.T.; Brown, S.G.; Mitchell, T. What We Know about Team Dynamics for Long-Distance Space Missions: A Systematic Review of Analog Research. Front. Psychol. 2019, 10, 811. [Google Scholar] [CrossRef]
- Holmes, J.D.; Simmons, G.C. Gastrointestinal Illness associated with a Long-Haul Flight. Epidemiol. Infect. 2009, 137, 441–447. [Google Scholar] [CrossRef] [PubMed]
- Paul, F.U.J.; Mandal, M.K.; Ramachandran, K.; Panwar, M.R. Interpersonal Behavior in an Isolated and Confined Environment. Environ. Behav. 2010, 42, 707–717. [Google Scholar] [CrossRef]
- Li, Y.; Yuan, Y.; Li, C.; Han, X.; Zhang, X. Human Responses to High Air Temperature, Relative Humidity and Carbon Dioxide Concentration in underground Refuge Chamber. Build. Environ. 2018, 131, 53–62. [Google Scholar] [CrossRef]
- Arase, S.; Watanabe, Y.; Setoyama, H.; Nagaoka, N.; Kawai, M.; Matsumoto, S. Disturbance in the Mucosa-associated Commensal Bacteria Is Associated with the Exacerbation of Chronic Colitis by Repeated Psychological Stress; Is That the New Target of Probiotics? PLoS ONE 2016, 11, e0160736. [Google Scholar] [CrossRef] [PubMed]
- Rhee, S.; Pothoulakis, C.; Mayer, E. Principles and Clinical Implications of the Brain–Gut–Enteric Microbiota Axis. Nat. Rev. Gastroenterol. Hepatol. 2009, 6, 306–314. [Google Scholar] [CrossRef]
- Tran, S.M.-S.; Mohajeri, M.H. The Role of Gut Bacterial Metabolites in Brain Development, Aging and Disease. Nutrients 2021, 13, 732. [Google Scholar] [CrossRef]
- Chen, Y.; Zhou, J.; Wang, L. Role and Mechanism of Gut Microbiota in Human Disease. Front. Cell. Infect. Microbiol. 2021, 11, 625913. [Google Scholar] [CrossRef]
- Christian, L.M.; Galley, J.D.; Hade, E.M.; Schoppe-Sullivan, S.; Kamp Dush, C.; Bailey, M.T. Gut Microbiome Composition is associated with Temperament during early Childhood. Brain Behav. Immun. 2015, 45, 118–127. [Google Scholar] [CrossRef]
- Mackos, A.R.; Galley, J.D.; Eubank, T.D.; Easterling, R.S.; Parry, N.M.; Fox, J.G.; Lyte, M.; Bailey, M.T. Social Stress-Enhanced Severity of Citrobacter Rodentium-Induced Colitis Is CCL2-Dependent and Attenuated by Probiotic Lactobacillus Reuteri. Mucosal Immunol. 2016, 9, 515–526. [Google Scholar] [CrossRef]
- Sun, Y.; Li, L.; Xie, R.; Wang, B.; Jiang, K.; Cao, H. Stress Triggers Flare of Inflammatory Bowel Disease in Children and Adults. Front. Pediatr. 2019, 7, 432. [Google Scholar] [CrossRef]
- Fluitman, K.S.; Davids, M.; Olofsson, L.E.; Wijdeveld, M.; Tremaroli, V.; Keijser, B.J.F.; Visser, M.; Bäckhed, F.; Nieuwdorp, M.; Ijzerman, R.G. Gut Microbial Characteristics in Poor Appetite and Undernutrition: A Cohort of Older Adults and Microbiota Transfer in Germ-Free Mice. J. Cachexia Sarcopenia Muscle 2022, 13, 2188–2201. [Google Scholar] [CrossRef] [PubMed]
- Sudo, N. Role of Gut Microbiota in Brain Function and Stress-related Pathology. Biosci. Microbiota Food Health 2019, 38, 75–80. [Google Scholar] [CrossRef] [PubMed]
- Barandouzi, Z.A.; Starkweather, A.R.; Henderson, W.A.; Gyamfi, A.; Cong, X.S. Altered Composition of Gut Microbiota in Depression: A Systematic Review. Front. Psychiatry 2020, 11, 541. [Google Scholar] [CrossRef] [PubMed]
- Zhang, Y.; Zhang, J.; Wu, J.; Zhu, Q.; Chen, C.; Li, Y. Implications of gut microbiota dysbiosis and fecal metabolite changes in psychologically stressed mice. Front. Microbiol. 2023, 14, 1124454. [Google Scholar] [CrossRef] [PubMed]
- Wang, M.; Wu, J.; Jiao, H.; Oluwabiyi, C.; Li, H.; Zhao, J.; Zhou, Y.; Wang, X.; Lin, H. Enterocyte Synthesizes and Secrets Uric Acid as Antioxidant to Protect against Oxidative Stress via the Involvement of Nrf Pathway. Free Radic. Biol. Med. 2022, 179, 95–108. [Google Scholar] [CrossRef]
- Berg, J.S.; Grieger, T.A.; Spira, J.L. Psychiatric Symptoms and Cognitive Appraisal following the Near Sinking of a Research Submarine. Mil. Med. 2005, 170, 44–47. [Google Scholar] [CrossRef]
- Kimhi, S. Understanding Good Coping: A Submarine Crew Coping with Extreme Environmental Conditions. Psychology 2011, 2, 961–967. [Google Scholar] [CrossRef]
- Chen, Z.; Wang, Z.; Li, D.; Zhu, B.; Xia, Y.; Wang, G.; Ai, L.; Zhang, C.; Wang, C. The Gut Microbiota as a Target to Improve Health Conditions in a Confined Environment. Front. Microbiol. 2022, 13, 1067756. [Google Scholar] [CrossRef]
- Wu, G.D.; Chen, J.; Hoffmann, C.; Bittinger, K.; Chen, Y.-Y.; Keilbaugh, S.A.; Bewtra, M.; Knights, D.; Walters, W.A.; Knight, R.; et al. Linking Long-Term Dietary Patterns with Gut Microbial Enterotypes. Science 2011, 334, 105–108. [Google Scholar] [CrossRef]
- Li, K.T.; Yang, Y.; Zhang, S.W.; Cheng, X. Dynamics of the Bacterial Community's Soil During the In-Situ Degradation Process of Waste Chicken Feathers. Indian J. Microbiol. 2022, 62, 225–233. [Google Scholar] [CrossRef]
- Joana, T.; Jianzhong, H.; Akihiro, S.; Caroline, E.; Nilendra, N.; Ruiqi, H.; Leonid, T.; Bindia, J.; Justin, C.-D.; Qixing, M.; et al. Infants Born to Mothers with IBD Present with Altered Gut Microbiome that Transfers Abnormalities of the Adaptive Immune System to Germ-Free Mice. Gut 2020, 69, 42. [Google Scholar]
- Arendt, J. Biological Rhythms During Residence in Polar Regions. Chronobiol. Int. 2012, 29, 379–394. [Google Scholar] [CrossRef]
- Sandal, G.M.; Leon, G.R.; Palinkas, L. Human Challenges in Polar and Space Environments. Rev. Environ. Sci. Bio/Technol. 2006, 5, 281–296. [Google Scholar] [CrossRef]
- Eid, J.; Johnsen, B.H.; Saus, E.R.; Risberg, J. Stress and Coping in a Week-Long Disabled Submarine Exercise. Aviat. Space Envir. Md. 2004, 75, 616–621. [Google Scholar]
- Nie, J.; Zhou, T.; Chen, Z.; Dang, W.; Jiao, F.; Zhan, J.; Chen, Y.; Chen, Y.; Pan, Z.; Kang, X.; et al. The Effects of Dynamic Daylight-Like Light on the Rhythm, Cognition, and Mood of Irregular Shift Workers in Closed Environment. Sci. Rep. 2021, 11, 13059. [Google Scholar] [CrossRef] [PubMed]
- Lopez-Santamarina, A.; Mondragon, A.d.C.; Cardelle-Cobas, A.; Santos, E.M.; Porto-Arias, J.J.; Cepeda, A.; Miranda, J.M. Effects of Unconventional Work and Shift Work on the Human Gut Microbiota and the Potential of Probiotics to Restore Dysbiosis. Nutrients 2023, 15, 3070. [Google Scholar] [CrossRef] [PubMed]
- Arumugam, M.; Raes, J.; Pelletier, E.; Le Paslier, D.; Yamada, T.; Mende, D.R.; Fernandes, G.R.; Tap, J.; Bruls, T.; Batto, J.M.; et al. Enterotypes of the Human Gut Microbiome. Nature 2011, 473, 174–180. [Google Scholar] [CrossRef]
- Falony, G.; Joossens, M.; Vieira-Silva, S.; Wang, J.; Darzi, Y.; Faust, K.; Kurilshikov, A.; Bonder, M.J.; Valles-Colomer, M.; Vandeputte, D.; et al. Population-Level Analysis of Gut Microbiome Variation. Science 2016, 352, 560–564. [Google Scholar] [CrossRef]
- Levy, R.; Magis, A.T.; Earls, J.C.; Manor, O.; Wilmanski, T.; Lovejoy, J.; Gibbons, S.M.; Omenn, G.S.; Hood, L.; Price, N.D. Longitudinal Analysis Reveals Transition Barriers between Dominant Ecological States in the Gut Microbiome. Proc. Natl. Acad. Sci. USA 2020, 117, 13839–13845. [Google Scholar] [CrossRef]
- Wang, J.; Linnenbrink, M.; Künzel, S.; Fernandes, R.; Nadeau, M.-J.; Rosenstiel, P.; Baines, J.F. Dietary History Contributes to Enterotype-Like Clustering and Functional Metagenomic Content in the Intestinal Microbiome of Wild Mice. Proc. Natl. Acad. Sci. USA 2014, 111, E2703–E2710. [Google Scholar] [CrossRef] [PubMed]
- Zhong, H.; Penders, J.; Shi, Z.; Ren, H.; Cai, K.; Fang, C.; Ding, Q.; Thijs, C.; Blaak, E.E.; Stehouwer, C.D.A.; et al. Impact of Early Events and Lifestyle on the Gut Microbiota and Metabolic Phenotypes in Young School-Age Children. Microbiome 2019, 7, 2. [Google Scholar] [CrossRef] [PubMed]
- El Ridi, R.; Tallima, H. Physiological Functions and Pathogenic Potential of Uric Acid: A Review. J. Adv. Res. 2017, 8, 487–493. [Google Scholar] [CrossRef]
- Chu, Y.; Sun, S.; Huang, Y.; Gao, Q.; Xie, X.; Wang, P.; Li, J.; Liang, L.; He, X.; Jiang, Y.; et al. Metagenomic Analysis Revealed the Potential Role of Gut Microbiome in Gout. npj Biofilms Microbiomes 2021, 7, 66. [Google Scholar] [CrossRef]
- Guo, Z.; Zhang, J.; Wang, Z.; Ang, K.Y.; Huang, S.; Hou, Q.; Su, X.; Qiao, J.; Zheng, Y.; Wang, L.; et al. Intestinal Microbiota Distinguish Gout Patients from Healthy Humans. Sci. Rep. 2016, 6, 20602. [Google Scholar] [CrossRef]
- Méndez-Salazar, E.O.; Vázquez-Mellado, J.; Casimiro-Soriguer, C.S.; Dopazo, J.; Çubuk, C.; Zamudio-Cuevas, Y.; Francisco-Balderas, A.; Martínez-Flores, K.; Fernández-Torres, J.; Lozada-Pérez, C.; et al. Taxonomic Variations in the Gut Microbiome of Gout Patients with and without Tophi Might Have a Functional Impact on Urate Metabolism. Mol. Med. 2021, 27, 50. [Google Scholar] [CrossRef] [PubMed]
- Högberg, L.; Szabó, I.; Ruusa, J. Psychotic Symptoms during Phenibut (Beta-Phenyl-Gamma-Aminobutyric Acid) Withdrawal. J. Subst. Use 2013, 18, 335–338. [Google Scholar] [CrossRef]
- Donovan, M.; Mackey, C.S.; Platt, G.N.; Rounds, J.; Brown, A.N.; Trickey, D.J.; Liu, Y.; Jones, K.M.; Wang, Z. Social Isolation Alters Behavior, the Gut-Immune-Brain Axis, and Neurochemical Circuits in Male and Female Prairie Voles. Neurobiol. Stress 2020, 13, 100278. [Google Scholar] [CrossRef]
- Grosicki, G.J.; Riemann, B.L.; Flatt, A.A.; Valentino, T.; Lustgarten, M.S. Self-Reported Sleep Quality Is associated with Gut Microbiome Composition in Young, Healthy Individuals: A Pilot Study. Sleep Med. 2020, 73, 76–81. [Google Scholar] [CrossRef]
- Jiang, Z.; Zhuo, L.-b.; He, Y.; Fu, Y.; Shen, L.; Xu, F.; Gou, W.; Miao, Z.; Shuai, M.; Liang, Y.; et al. The Gut Microbiota-Bile Acid Axis Links the Positive Association between Chronic Insomnia and Cardiometabolic Diseases. Nat. Commun. 2022, 13, 3002. [Google Scholar] [CrossRef]
- Li, B.; He, Y.; Ma, J.; Huang, P.; Du, J.; Cao, L.; Wang, Y.; Xiao, Q.; Tang, H.; Chen, S. Mild Cognitive Impairment Has Similar Alterations as Alzheimer's Disease in Gut Microbiota. Alzh. Dement. 2019, 15, 1357–1366. [Google Scholar] [CrossRef] [PubMed]









Disclaimer/Publisher’s Note: The statements, opinions and data contained in all publications are solely those of the individual author(s) and contributor(s) and not of MDPI and/or the editor(s). MDPI and/or the editor(s) disclaim responsibility for any injury to people or property resulting from any ideas, methods, instructions or products referred to in the content. |
© 2024 by the authors. Licensee MDPI, Basel, Switzerland. This article is an open access article distributed under the terms and conditions of the Creative Commons Attribution (CC BY) license (https://creativecommons.org/licenses/by/4.0/).
Share and Cite
Wang, Z.; Xu, H.; Song, X.; Chen, Z.; Wang, G.; Yang, Y.; Zhu, B.; Ai, L.; Liu, C.; Zhang, Y.; et al. Revealing Interactions of Gut Microbiota and Metabolite in Confined Environments Using High-Throughput Sequencing and Metabolomic Analysis. Nutrients 2024, 16, 2998. https://doi.org/10.3390/nu16172998
Wang Z, Xu H, Song X, Chen Z, Wang G, Yang Y, Zhu B, Ai L, Liu C, Zhang Y, et al. Revealing Interactions of Gut Microbiota and Metabolite in Confined Environments Using High-Throughput Sequencing and Metabolomic Analysis. Nutrients. 2024; 16(17):2998. https://doi.org/10.3390/nu16172998
Chicago/Turabian StyleWang, Ziying, Haodan Xu, Xin Song, Zheng Chen, Guangqiang Wang, Yijin Yang, Beiwei Zhu, Lianzhong Ai, Chenxi Liu, Yaxuan Zhang, and et al. 2024. "Revealing Interactions of Gut Microbiota and Metabolite in Confined Environments Using High-Throughput Sequencing and Metabolomic Analysis" Nutrients 16, no. 17: 2998. https://doi.org/10.3390/nu16172998
APA StyleWang, Z., Xu, H., Song, X., Chen, Z., Wang, G., Yang, Y., Zhu, B., Ai, L., Liu, C., Zhang, Y., Yang, Y., Wang, C., & Xia, Y. (2024). Revealing Interactions of Gut Microbiota and Metabolite in Confined Environments Using High-Throughput Sequencing and Metabolomic Analysis. Nutrients, 16(17), 2998. https://doi.org/10.3390/nu16172998

