Polyphenol-Rich Extract of Apocynum venetum L. Leaves Protects Human Retinal Pigment Epithelial Cells against High Glucose-Induced Damage through Polyol Pathway and Autophagy
Abstract
1. Introduction
2. Methods
2.1. Material and Reagents
2.2. Preparation of A. venetum Leaves Polyphenol Extraction (AVL)
2.3. Characterization of A. venetum Polyphenol Extraction (AVL)
2.3.1. Qualitative Analysis
2.3.2. Total Phenols Content (TPC)
2.4. Aldose Reductase Activity Assay
2.5. Cell Culture and High Glucose Damage Model
2.6. Cell Viability Assay
2.7. Evaluation of Polyol Pathway on Aldose Reductase mRNA Expression, Sorbitol Content, and Na+ K+-ATPase Activity
2.7.1. Aldose Reductase mRNA Expression
2.7.2. Na+ K+-ATPase Activity Measurements
2.7.3. The Content of Sorbitol Assay
2.8. Evaluation of Glutathione and ROS
2.8.1. The Content of the Reduced Glutathione (GSH)
2.8.2. Examination of Intracellular ROS Generation
2.9. Cellular Morphology Electron Microscopy
2.10. Western Blot
2.11. Statistical Analysis
3. Results and Discussion
3.1. The Chemical Composition
3.2. The Effect of AVL on Cell Viability
3.3. The Effect in the Polyol Pathway
3.3.1. The Effect of AVL on AR
3.3.2. The Effect of AVL on Sorbitol Content
3.3.3. The Effect of AVL on Na+ K+-ATPase Activity
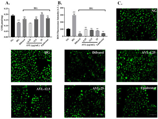
3.4. The Effect of AVL on Glutathione (GSH) and Reactive Oxygen Species (ROS)
3.5. AVL Reduces the Expression of Autophagic Proteins in High-Glucose-Treated ARPE-19 Cells
3.5.1. Measurement of Autophagic Flux
3.5.2. AVL Inhibit Upstream Autophagy Induced by High Glucose in ARPE-19 Cells via the AMPK/mTOR/ULK1 Signaling Pathway
3.6. The Effect of AVL on Cellular Morphology
4. Conclusions
Supplementary Materials
Author Contributions
Funding
Institutional Review Board Statement
Informed Consent Statement
Data Availability Statement
Conflicts of Interest
References
- Cladis, D.P.; Weaver, C.M.; Ferruzzi, M.G. (Poly)phenol toxicity in vivo following oral administration: A targeted narrative review of (poly)phenols from green tea, grape, and anthocyanin-rich extracts. Phytother. Res. 2022, 36, 323–335. [Google Scholar] [CrossRef] [PubMed]
- Vitale, M.; Masulli, M.; Rivellese, A.A.; Bonora, E.; Cappellini, F.; Nicolucci, A.; Squatrito, S.; Antenucci, D.; Barrea, A.; Bianchi, C.; et al. Dietary intake and major food sources of polyphenols in people with type 2 diabetes: The TOSCA.IT Study. Eur. J. Nutr. 2018, 57, 679–688. [Google Scholar] [CrossRef]
- Quesada-Granados, J.J.; Rufián-Henares, J.A.; Chakradhari, S.; Sahu, P.K.; Sahu, Y.K.; Patel, K.S. Comparative analysis of traditional oriental herbal fruits as potential sources of polyphenols and minerals for nutritional supplements. Molecules 2023, 28, 2682. [Google Scholar] [CrossRef]
- Ruamviboonsuk, P.; Tiwari, R.; Sayres, R.; Nganthavee, V.; Hemarat, K.; Kongprayoon, A.; Raman, R.; Levinstein, B.; Liu, Y.; Schaekermann, M.; et al. Real-time diabetic retinopathy screening by deep learning in a multisite national screening programme: A prospective interventional cohort study. Lancet Digit. Health 2022, 4, e235–e244. [Google Scholar] [CrossRef]
- Shukla, U.V.; Tripathy, K. Diabetic Retinopathy. In StatPearls; StatPearls Publishing: Treasure Island, FL, USA, 2023. [Google Scholar]
- Garcia-Aguilar, A.; Palomino, O.; Benito, M.; Guillen, C. Dietary polyphenols in metabolic and neurodegenerative diseases: Molecular targets in autophagy and biological effects. Antioxidants 2021, 10, 142. [Google Scholar] [CrossRef] [PubMed]
- Akpoveso, O.O.P.; Ubah, E.E.; Obasanmi, G. Antioxidant phytochemicals as potential therapy for diabetic complications. Antioxidants 2023, 12, 123. [Google Scholar] [CrossRef] [PubMed]
- Tang, L.; Xu, G.T.; Zhang, J.F. Inflammation in diabetic retinopathy: Possible roles in pathogenesis and potential implications for therapy. Neural Regen. Res. 2023, 18, 976–982. [Google Scholar] [PubMed]
- Tang, W.H.; Martin, K.A.; Hwa, J. Aldose reductase, oxidative stress, and diabetic mellitus. Front. Pharmacol. 2012, 3, 87. [Google Scholar] [CrossRef]
- Dong, L.Z.; Li, Y.; Chen, Q.; Liu, Y.H.; Wu, Z.F.; Pan, D.D.; Yan, N.; Liu, L.L. Cereal polyphenols inhibition mechanisms on advanced glycation end products and regulation on type 2 diabetes. Crit. Rev. Food Sci. Nutr. 2023, 10, 1–19. [Google Scholar] [CrossRef]
- Peng, J.; Abdulla, R.; Li, Y.; Liu, X.Y.; He, F.; Xin, X.L.; Aisa, H.A. Potential anti-diabetic components of Apocynum venetum L. flowers: Optimization, chemical characterization and quality evaluation. J. Food Compos. Anal. 2023, 115, 104930. [Google Scholar] [CrossRef]
- Shen, J.; Yang, K.; Jiang, C.; Ma, X.Q.; Zheng, M.X.; Sun, C.H. Development and application of a rapid HPLC method for simultaneous determination of hyperoside, isoquercitrin and eleutheroside E in Apocynum venetum L. and Eleutherococcus senticosus. BMC Chem. 2020, 14, 35. [Google Scholar] [CrossRef] [PubMed]
- Li, C.; Huang, G.; Tan, F.; Zhou, X.; Mu, J.; Zhao, X. In Vitro analysis of antioxidant, anticancer, and bioactive components of Apocynum venetum Tea extracts. J. Food Qual. 2019, 2019, 2465341. [Google Scholar] [CrossRef]
- Zhang, W.; Dong, Z.; Chang, X.; Zhang, C.; Rong, G.; Gao, X.; Zeng, Z.; Wang, C.; Chen, Y.; Rong, Y.; et al. Protective effect of the total flavonoids from Apocynum venetum L. on carbon tetrachloride-induced hepatotoxicity in vitro and in vivo. J. Physiol. Biochem. 2018, 74, 301–312. [Google Scholar] [CrossRef] [PubMed]
- Irie, K.; Sato, T.; Tanaka, I.; Nakajima, J.; Kawaguchi, M.; Himi, T. Cardiotonic effect of Apocynum venetum L. extracts on isolated guinea pig atrium. J. Nat. Med. 2009, 63, 111–116. [Google Scholar] [CrossRef]
- Feng, Y.; Jiang, C.; Yang, F.; Chen, Z.; Li, Z. Apocynum venetum leaf extract protects against H2O2-induced oxidative stress by increasing autophagy in PC12 cells. Biomed. Rep. 2020, 13, 6. [Google Scholar] [CrossRef]
- Yuan, Y.; Zhou, J.; Zheng, Y.; Xu, Z.; Li, Y.; Zhou, S.; Zhang, C. Beneficial effects of polysaccharide-rich extracts from Apocynum venetum leaves on hypoglycemic and gut microbiota in type 2 diabetic mice. Biomed. Rep. 2020, 127, 110182. [Google Scholar] [CrossRef]
- Shi, L.; Yili, A.; Aisa, H.; He, F.; Li, Y.Q.; Huang, J.F. Purification process of total polyphenols from Apocynum Venetum L. leaves and its antioxidant activity. Her. Med. 2015, 34, 235–239. [Google Scholar]
- Xin, X.L.; Peng, J.; Liu, X.Y.; He, F.; Aisa, H.A. Application of Apocynum venetum Leaf Polyphenol. ZL 201911098521.4, 14 December 2019. [Google Scholar]
- Aisa, H.A.; Shi, L.j.; Yili, A.; He, F. Apocynum venetum Leaf Total Polyphenol Preparation Method and Use. ZL 201310509440.5, 22 January 2014. [Google Scholar]
- Ma, Y.; Li, J.; Tong, F.; Xin, X.L.; Aisa, H.A. Optimization of microwave-assisted extraction using response surface methodology and the potential anti-diabetic efficacy of Nigella glandulifera Freyn determined using the spectrum-effect relationship. Ind. Crop. Prod. 2020, 153, 112592. [Google Scholar] [CrossRef]
- Liu, X.Y.; Peng, J.; He, F.; Tursun, X.; Li, S.P.; Xin, X.L.; Aisa, H.A. Shabyar ameliorates high glucose iInduced retinal pigment epithelium injury through suppressing aldose reductase and AMPK/mTOR/ULK1 autophagy pathway. Front. Pharmacol. 2022, 13, 852945. [Google Scholar]
- Arumugam, B.; Palanisamy, U.D.; Chua, K.H.; Kuppusamy, U.R. Amelioration of hyperglycemia-induced oxidative damage in ARPE-19 cells by myricetin derivatives isolated from Syzygium malaccense. J. Funct. Foods 2020, 67, 103844. [Google Scholar] [CrossRef]
- Milbury, P.E.; Graf, B.; Curran-Celentano, J.M.; Blumberg, J.B. Bilberry (Vaccinium myrtillus) anthocyanins modulate heme oxygenase-1 and glutathione S-transferase-pi expression in ARPE-19 cells. Invest. Ophth. Vis. Sci. 2007, 48, 2343–2349. [Google Scholar] [CrossRef]
- Senthilkumari, S.; Sharmila, R.; Chidambaranathan, G.; Vanniarajan, A. Epalrestat, an aldose reductase Inhibitor prevents glucose-induced toxicity in human retinal pigment epithelial cells in vitro. J. Ocul. Pharmacol. Therapeut. 2017, 33, 34–41. [Google Scholar] [CrossRef] [PubMed]
- Liu, L.; Yasen, M.; Tang, D.; Ye, J.; Aisa, H.A.; Xin, X. Polyphenol-enriched extract of Rosa rugosa Thunb regulates lipid metabolism in diabetic rats by activation of AMPK pathway. Biomed. Pharmacother. 2018, 100, 29–35. [Google Scholar] [CrossRef]
- Cao, H.; Chen, X.Q. Structures required of flavonoids for inhibiting digestive enzymes. Anti-Cancer Agent. Med. Chem. 2012, 12, 929–939. [Google Scholar] [CrossRef] [PubMed]
- Jung, H.A.; Park, J.J.; Islam, M.N.; Jin, S.E.; Min, B.S.; Lee, J.H.; Sohn, H.S.; Choi, J.S. Inhibitory activity of coumarins from Artemisia capillaris against advanced glycation endproduct formation. Arch. Pharm. Res. 2012, 35, 1021–1035. [Google Scholar] [CrossRef] [PubMed]
- Tang, J.; Du, Y.; Petrash, J.M.; Sheibani, N.; Kern, T.S. Deletion of aldose reductase from mice inhibits diabetes-induced retinal capillary degeneration and superoxide generation. PLoS ONE 2013, 8, e62081. [Google Scholar] [CrossRef]
- Xu, Z.; Sun, T.; Li, W.; Sun, X. Inhibiting effects of dietary polyphenols on chronic eye diseases. J. Funct. Foods 2017, 39, 186–197. [Google Scholar] [CrossRef]
- Behl, T.; Kumar, K.; Singh, S.; Sehgal, A.; Sachdeva, M.; Bhatia, S.; Al-Harrasi, A.; Buhas, C.; Teodora Judea-Pusta, C.; Negrut, N.; et al. Unveiling the role of polyphenols in diabetic retinopathy. J. Funct. Foods 2021, 85, 104608. [Google Scholar] [CrossRef]
- Mathebula, S.D. Polyol pathway: A possible mechanism of diabetes complications in the eye. Afr. Vis. Eye Health 2015, 74, 1–5. [Google Scholar] [CrossRef]
- Li, X.; Shen, Y.; Lu, Y.; Yang, J. Amelioration of bleomycin-induced pulmonary fibrosis of rats by an aldose reductase inhibitor, epalrestat. Korean J. Physiol. Pharmacol. 2015, 19, 401–411. [Google Scholar] [CrossRef]
- Xiao, J.; Ni, X.; Kai, G.; Chen, X. Advance in dietary polyphenols as aldose reductases inhibitors: Structure-activity relationship aspect. Crit. Rev. Food Sci. Nutr. 2015, 55, 16–31. [Google Scholar] [CrossRef] [PubMed]
- Chan, A.W.; Ho, Y.S.; Chung, S.K.; Chung, S.S. Synergistic effect of osmotic and oxidative stress in slow-developing cataract formation. Exp. Eye Res. 2008, 87, 454–461. [Google Scholar] [CrossRef] [PubMed]
- Yao, L.; Zhang, N.; Wang, C.; Wang, C. Highly selective separation and purification of anthocyanins from Bilberry based on a macroporous polymeric adsorbent. J. Agric. Food Chem. 2015, 63, 3543–3550. [Google Scholar] [CrossRef] [PubMed]
- Silva, K.C.; Rosales, M.A.B.; Hamassaki, D.E.; Saito, K.C.; Faria, A.M.; Ribeiro, P.A.O.; de Faria, J.B.L.; de Faria, J.M.L. Green teais neuroprotective in diabetic retinopathy. Invest Ophth. Vis. Sci. 2013, 54, 1325–1336. [Google Scholar] [CrossRef]
- Liu, W.Y.; Liou, S.S.; Hong, T.Y.; Liu, I.M. The benefits of the Citrus flavonoid diosmin on human retinal pigment epithelial cells under high-glucose conditions. Molecules 2017, 22, 2251. [Google Scholar] [CrossRef]
- Zhang, Q.; Li, H.S.; Li, R.; Du, J.H.; Jiao, C. Autophagy dysregulation mediates the damage of high glucose to retinal pigment epithelium cells. Int. J. Ophthalmol. 2021, 14, 805–811. [Google Scholar] [CrossRef]
- Huang, C.; Lu, H.; Xu, J.; Yu, H.; Wang, X.; Zhang, X. Protective roles of autophagy in retinal pigment epithelium under high glucose condition via regulating PINK1/Parkin pathway and BNIP3L. Biol. Res. 2018, 51, 22. [Google Scholar] [CrossRef]
- Szatmari-Toth, M.; Kristof, E.; Vereb, Z.; Akhtar, S.; Facsko, A.; Fesus, L.; Kauppinen, A.; Kaarniranta, K.; Petrovski, G. Clearance of autophagy-associated dying retinal pigment epithelial cells—A possible source for inflammation in age-related macular degeneration. Cell Death Dis. 2016, 7, e2367. [Google Scholar] [CrossRef]
- Gao, Y.Y.; Li, J.; Huang, J.; Li, W.J.; Yu, Y. Effects of Lycium barbarum polysaccharide on the photoinduced autophagy of retinal pigment epithelium cells. Int. J. Ophthalmol. 2022, 15, 23–30. [Google Scholar] [CrossRef]
- Mauthe, M.; Orhon, I.; Rocchi, C.; Zhou, X.; Luhr, M.; Hijlkema, K.J.; Coppes, R.P.; Engedal, N.; Mari, M.; Reggiori, F. Chloroquine inhibits autophagic flux by decreasing autophagosome-lysosome fusion. Autophagy 2018, 14, 1435–1455. [Google Scholar] [CrossRef]
- Chehri, A.; Yarani, R.; Yousefi, Z.; Shakouri, S.K.; Ostadrahimi, A.; Mobasseri, M.; Araj-Khodaei, M. Phytochemical and pharmacological anti-diabetic properties of bilberries (Vaccinium myrtillus), recommendations for future studies. Prim. Care Diabetes 2022, 16, 27–33. [Google Scholar] [CrossRef] [PubMed]
- Wirth, M.; Joachim, J.; Tooze, S.A. Autophagosome formation--the role of ULK1 and Beclin1-PI3KC3 complexes in setting the stage. Semin. Cancer Biol. 2013, 23, 301–309. [Google Scholar] [CrossRef]
- Qiu, X.; Liu, K.; Xiao, L.; Jin, S.; Dong, J.; Teng, X.; Guo, Q.; Chen, Y.; Wu, Y. Alpha-lipoic acid regulates the autophagy of vascular smooth muscle cells in diabetes by elevating hydrogen sulfide level. BBA-Mol. Basis Dis. 2018, 1864, 3723–3738. [Google Scholar] [CrossRef] [PubMed]
- Liu, J.; Tang, Y.; Feng, Z.; Liu, J.; Liu, J.; Long, J. (−)-Epigallocatechin-3-gallate attenuated myocardial mitochondrial dysfunction and autophagy in diabetic Goto-Kakizaki rats. Free Radic. Res. 2014, 48, 898–906. [Google Scholar] [CrossRef]
- Cheung, N.; Mitchell, P.; Wong, T.Y. Diabetic retinopathy. Lancet 2010, 376, 124–136. [Google Scholar] [CrossRef] [PubMed]
- Pal, P.B.; Sonowal, H.; Shukla, K.; Srivastava, S.K.; Ramana, K.V. Aldose reductase regulates hyperglycemia-induced HUVEC death via SIRT1/AMPK-alpha1/mTOR pathway. J. Mol. Endocrinol. 2019, 63, 11–25. [Google Scholar] [CrossRef]
- Shukla, K.; Sonowal, H.; Saxena, A.; Ramana, K.V.; Srivastava, S.K. Aldose reductase inhibitor, fidarestat regulates mitochondrial biogenesis via Nrf2/HO-1/AMPK pathway in colon cancer cells. Cancer Lett. 2017, 411, 57–63. [Google Scholar] [CrossRef]
- Zhong, K.; Huang, Y.; Zilundu, P.L.M.; Wang, Y.; Zhou, Y.; Yu, G.; Fu, R.; Chung, S.K.; Tang, Y.; Cheng, X.; et al. Motor neuron survival is associated with reduced neuroinflammation and increased autophagy after brachial plexus avulsion injury in aldose reductase-deficient mice. J. Neuroinflamm. 2022, 19, 271. [Google Scholar] [CrossRef]






| No. | tR (min) | Molecular Formula | Molecular Ion (m/z) | Ion Mode | Error (ppm) | MS2 Data (m/z) | Identification |
|---|---|---|---|---|---|---|---|
| 1 | 1.76 | C15H14O6 | 288.9369 | [M−H]- | - | 261(5), 245(5), 175(100), 159(50), 147(80), 131(60) | Catechin/Epicatechin |
| 2 | 1.82 | C15H14O7 | 305.0037 | [M−H]- | - | 175(100), 159(10), 147(90), 131(10) | Gallocatechin/Epigallocatechin |
| 3 | 10.9 | C30H26O13 | 593.1296 | [M−H]- | 1.1321 | 467(20), 423(90), 305(20), 289(60), 125(100) | Gallocatechin-(4,8)-catechin |
| 4 | 13.66 | C30H26O13 | 593.131 | [M−H]- | 3.4989 | 467(10), 425(40), 407(70), 303(10), 289(60), 245(20), 177(100), 167(10), 125(90) | Gallocatechin-(4,8)-catechin |
| 5 | 16.15 | C30H26O12 | 577.1385 | [M−H]- | −2.3839 | 451(20), 425(40), 407(70), 289(80), 245(20), 125(100) | Procyanidin B1 |
| 6 | 16.53 | C15H14O7 | 305.0668 | [M−H]- | 4.2491 | 261(10), 243(5), 203(5), 167(40), 137(40), 125(100) | Gallocatechin |
| 7 | 17.45 | C30H26O13 | 593.1315 | [M−H]- | 4.3221 | 467(20), 425(60), 407(20), 305(60), 289(30), 245(20), 177(50), 125(100) | Catechin-(4,8)-Gallocatechin |
| 8 | 19.7 | C27H30O17 | 625.1422 | [M−H]- | 3.7547 | 463(50), 299(100), 271(70), 243(5), 151(5) | Baimaside |
| 9 | 20.96 | C27H30O17 | 625.1422 | [M−H]- | 3.7547 | 463(50), 299(100), 271(70), 243(5), 151(5) | Quercetin-3-O-sophoroside |
| 10 | 21.24 | C33H40O21 | 771.2004 | [M−H]- | −4.2288 | 609(50), 462(30), 299(100), 271(70), 243(5), 151(5) | Rutin-glucoside |
| 11 | 22.3 | C18H26O10 | 401.146 | [M−H]- | 4.5062 | 269(100), 161(60) | Apigenin-arabinoside |
| 12 | 23.57 | C30H26O12 | 577.1361 | [M−H]- | 3.5621 | 451(20), 425(40), 407(90), 289(80), 245(20), 125(100) | Procyanidin B2 |
| 13 | 25.22 | C27H30O16 | 609.146 | [M−H]- | 2.1185 | 447(80), 327(5), 285(100), 255(60), 151(10) | Kaempferol-3-O-sophoroside |
| 14 | 25.29 | C29H32O18 | 667.1525 | [M−H]- | 1.5909 | 505(30), 463(30), 299(100), 271(70), 243(5), 151(5) | Acetylhyperoside |
| 15 | 25.96 | C15H13O6 | 289.0719 | [M−H]- | - | 245(60), 203(40), 179(20), 123(50) | Catechin/Epicatechin |
| 16 | 26.54 | C29H32O18 | 667.1525 | [M−H]- | 3.144 | 505(20), 463(30), 299(100), 271(60), 243(10), 151(5) | AcetylIsoquercitrin |
| 17 | 28.51 | C21H18O13 | 477.0687 | [M−H]- | 4.91441 | 301(100), 287(10), 271(5), 179(20), 151(40) | Quercetin-O-glucuronide |
| 18 | 29.33 | C21H20O13 | 479.0841 | [M−H]- | 4.4887 | 316(90),299(100),287(20),271(90),179(20) | Myricetin-3-O-galactoside |
| 19 | 31.81 | C27H30O17 | 625.1423 | [M−H]- | 3.8524 | 463(90), 317(10), 300(100), 271(60), 255(40), 243(20), 179(20), 151(40) | Quercetin-O-diglucoside |
| 20 | 33.55 | C21H20O13 | 479.0839 | [M−H]- | 4.0429 | 316(100), 301(10), 287(30), 271(50), 179(20), 151(10) | Myricetin 3-O-glucoside |
| 21 | 34.15 | C21H20O13 | 479.0841 | [M−H]- | 4.3614 | 316(100), 287(40), 271(50), 179(10), 151(5) | Myricetin 3-O-glucoside-isomer |
| 22 | 35.44 | C21H18O13 | 477.0635 | [M−H]- | 4.565 | 301(100), 273(10), 255(5), 179(20), 151(40) | Quercetin-O-glucuronide |
| 23 | 36.25 | C21H18O13 | 477.0655 | [M−H]- | 4.6602 | 301(100), 273(10), 255(5), 179(20), 151(40) | Quercetin-O-glucuronide |
| 24 | 37.51 | C27H30O16 | 609.147 | [M−H]- | 3.4206 | 300(100), 271(60), 255(30), 227(10), 179(10), 151(10) | Rutin-isomer |
| 25 | 37.71 | C15H12O6 | 289.0708 | [M+H]- | 0.4711 | 179(10), 171(40), 163(50), 153(100), 145(5), 135(20) | Eriodictyol |
| 26 | 37.99 | C27H30O16 | 609.1471 | [M−H]- | 3.5208 | 300(100), 271(60), 255(30), 243(10), 227(10), 179(5), 151(15) | Rutin |
| 27 | 38.71 | C21H20O12 | 463.0893 | [M−H]- | 4.9312 | 301(100), 271(10), 227(10), 151(50) | Quercetin-O-glucoside |
| 28 | 39.31 | C21H20O12 | 463.0891 | [M−H]- | 4.4752 | 300(100), 271(70), 255(40), 227(10), 179(10), 151(15) | Hyperoside |
| 29 | 39.31 | C23H22O13 | 505.0996 | [M−H]- | 3.8454 | 463(5), 300(100), 271(80), 255(40), 243(20), 179(10), 151(15) | Quercetin-3-O-[6′′-O-acetyl]-galactoside |
| 30 | 39.65 | C24H22O15 | 549.0981 | [M−H]- | 4.6315 | 505(80), 300(100), 271(70), 255(40), 151(20) | Quercetin-3-O-[6′′-O-malonyl]-galactoside |
| 31 | 39.95 | C21H20O12 | 463.0889 | [M−H]- | 3.8899 | 300(100), 271(80), 255(40), 243(20), 179(5), 151(20) | Isoquercitrin |
| 32 | 40.71 | C27H30O15 | 595.1654 | [M+H]- | −0.4708 | 449(5), 287(100) | Cyanidin-3-rutinoside |
| 33 | 40.87 | C24H22O15 | 549.0893 | [M−H]- | 3.9338 | 505(90), 300(100), 271(60), 255(40), 229(15), 151(20) | Quercetin-3-O-[6′′-O-malonyl]-glucoside |
| 34 | 40.9 | C27H30O15 | 593.1516 | [M−H]- | 2.6568 | 284(80), 255(60), 227(30), 151(5) | Kaempferol-3-O-rutinoside |
| 35 | 41.63 | C21H18O13 | 477.0683 | [M−H]- | 4.1032 | 301(100), 255(10), 227(50), 179(20), 151(40) | Quercetin-O-glucuronide |
| 36 | 41.91 | C29H32O17 | 651.158 | [M−H]- | 3.7537 | 609(40), 463(10), 301(100), 271(70), 255(40), 227(10), 179(10), 151(20) | Acetyled rutin |
| 37 | 42.19 | C20H18O11 | 433.0776 | [M−H]- | 4.0175 | 300(100), 271(80), 255(50), 243(20), 179(10), 151(5) | Quercetin-O-arabinoside |
| 38 | 42.26 | C29H32O17 | 593.152 | [M−H]- | −2.6433 | 285(90), 255(50), 227(30), 151(5) | Kaempferol-3-O-rutinoside |
| 39 | 42.46 | C29H32O17 | 593.152 | [M−H]- | 3.2742 | 285(90), 255(50), 227(30) | Kaempferol-7-O-rutinoside? |
| 40 | 42.51 | C27H30O15 | 595.1646 | [M+H]- | −1.804 | 287(100) | Cyanidin-3-rutinoside |
| 41 | 42.73 | C24H22O15 | 549.09 | [M−H]- | 4.6315 | 505(90), 300(100), 271(60), 255(40), 229(15), 151(20) | Quercetin-3-O-[6′′-O-malonyl]-glucoside |
| 42 | 42.81 | C46H24O3 | 623.1627 | [M−H]- | −2.329 | 463(20), 314(40), 299(50), 271(40), 243(20), 151(10) | Narcissoside |
| 43 | 42.84 | C28H24O16 | 593.1522 | [M−H]- | 3.3035 | 285(100), 255(50), 227(30) | Nicotiflorin |
| 44 | 42.98 | C21H20O11 | 447.0943 | [M−H]- | 4.791 | 284(70), 255(80), 227(60) | Cynaroside |
| 45 | 43.44 | C28H24O16 | 623.1625 | [M−H]- | 3.0096 | 315(100), 300(50), 255(20), 243(30), 151(10) | Narcissoside-isomer |
| 46 | 44.04 | C23H22O13 | 505.0996 | [M−H]- | 4.0097 | 463(5), 300(100), 271(70), 255(30), 227(5), 179(10), 151(20) | Quercetin-3-O-[6′′-O-acetyl]-glucoside-isomer |
| 47 | 44.14 | C24H22O15 | 549.089 | [M−H]- | 2.4849 | 505(95), 300(100), 271(80), 255(50), 243(20), 151(10) | Quercetin-3-O-[6′′-O-malonyl]-glucoside |
| 48 | 44.18 | C21H20O12 | 463.0892 | [M−H]- | 4.7335 | 300(100), 271(70), 255(30), 227(5), 179(10), 151(20) | Quercetin-O-glucoside |
| 49 | 44.65 | C21H20O11 | 447.0939 | [M−H]- | 3.8354 | 284(70), 255(90), 227(80), 151(5) | Kaempferol-O-glucoside |
| 50 | 44.69 | C15H12O5 | 271.0616 | [M−H]- | - | 151(80), 119(90) | Naringenin/Butein/7,3′,4′-trihydroxyflavanone |
| 51 | 44.9 | C23H22O12 | 489.104 | [M−H]- | 2.5705 | 447(5), 284(100), 255(70), 227(20), 191(5) | Kaempferol-3-O-[6′′-O-acetyl]-galactoside |
| 52 | 46.04 | C21H20O12 | 463.0881 | [M−H]- | 2.2293 | 301(100), 285(50), 255(10), 229(5), 179(30), 151(50) | Quercetin-O-glucoside |
| 53 | 46.52 | C21H18O13 | 477.1046 | [M−H]- | 4.9897 | 449(5), 314(20), 299(100), 271(60), 243(5), 199(5), 151(10) | Quercetin-O-glucuronide |
| 54 | 46.72 | C24H22O15 | 549.0895 | [M−H]- | 3.7117 | 505(80), 300(100), 271(70), 255(40), 243(10), 151(10) | Quercetin-3-O-[6′′-O-malonyl]-glucoside |
| 55 | 47.18 | C23H22O12 | 489.104 | [M−H]- | 2.6695 | 285(100), 255(80), 227(40), 151(5) | Kaempferol-3-O-[6′′-O-acetyl]-galactoside |
| 56 | 47.39 | C24H22O14 | 533.0944 | [M−H]- | 3.5667 | 489(50), 285(100), 255(50), 227(30) | Kaempferol-3-O-[6′′-O-malonyl]-galactoside |
| 57 | 47.39 | C23H22O12 | 489.1039 | [M−H]- | 2.4109 | 285(100), 255(80), 227(40), 151(5) | Kaempferol-3-O-[6′′-O-acetyl]-galactoside |
| 58 | 47.99 | C15H10O8 | 317.0304 | [M−H]- | 3.9834 | 299(5), 255(5), 179(40), 151(80) | Myricetin |
| 59 | 48.17 | C23H22O12 | 489.1041 | [M−H]- | 2.9108 | 284(100), 255(80), 227(40), 151(5) | Kaempferol-3-O-[6′′-O-acetyl]-galactoside |
| 60 | 48.49 | C21H24O10 | 435.1307 | [M−H]- | 4.9031 | 273(100), 179(10), 167(90), 123(40) | Dihydromyricetin-O-glucoside |
| 61 | 48.86 | C24H22O15 | 549.0894 | [M−H]- | 3.4276 | 505(80), 300(100), 271(50), 255(30), 179(20), 151(10) | Quercetin-3-O-[6′′-O-malonyl]-glucoside |
| 62 | 49.23 | C15H10O8 | 317.0301 | [M−H]- | 3.1171 | 271(5), 179(40), 151(60) | Myricetin |
| 63 | 49.34 | C21H20O8 | 463.0894 | [M−H]- | 5.063 | 301(100), 179(30), 151(70) | Quercetin-O-glucoside |
| 64 | 49.93 | C24H22O14 | 533.0943 | [M−H]- | 3.2212 | 489(70), 463(20), 285(100), 255(70), 227(40) | Kaempferol-3-O-[6′′-O-malonyl]-glucoside |
| 65 | 50.04 | C23H22O12 | 489.1041 | [M−H]- | 2.7578 | 285(100), 255(80), 227(50) | Kaempferol-3-O-[6′′-O-acetyl]-galactoside |
| 66 | 52.63 | C15H10O6 | 287.0554 | [M+H]- | −1.8834 | 258(5), 227(5), 153(20), 121(10) | Cyanidin |
| 67 | 61.28 | C15H9O7 | 301.0348 | [M−H]- | 1.9001 | 273(10), 229(5), 179(40), 151(90) | Quercetin |
| 68 | 67.92 | C15H12O5 | 271.0615 | [M−H]- | 5.2516 | 227(5), 151(90), 119(100) | Naringenin |
| 69 | 2.6 | C15H18O9 | 341.1077 | [M−H]- | −0.2353 | 179(50), 119(60), 89(100) | Caffeoylglucopyranose |
| 70 | 2.94 | C7H11O6 | 191.0561 | [M−H]- | - | 176(20), 162(50), 144(100) | Quinic acid |
| 71 | 6.67 | C7H6O5 | 169.0143 | [M−H]- | - | 125(100) | Gallic acid |
| 72 | 12.02 | C28H38O19 | 677.1934 | [M−H]- | 1.5731 | 353(10), 191(100), 179(10), 135(10) | Dicaffeoylquinic acid glucoside |
| 73 | 12.05 | C21H28O14 | 503.142 | [M−H]- | 4.4169 | 341(70), 179(40), 161(100), 135(30) | Caffeoyl diglucoside |
| 74 | 13.33 | C16H18O9 | 353.0867 | [M−H]- | −1.021 | 191(100), 179(70), 135(60) | 3-O-caffeoylquinic acid |
| 75 | 16.06 | C17H20O9 | 367.1032 | [M−H]- | 2.4036 | 191(100), 173(10), 135(20) | 3-O-feruloylquinic acid |
| 76 | 16.89 | C17H20O9 | 367.1041 | [M−H]- | 4.7313 | 191(100), 173(10), 135(20) | 5-O-feruloylquinic acid |
| 77 | 17.53 | C17H20O9 | 367.104 | [M−H]- | 4.651 | 191(100), 173(10), 135(20) | 4-O-feruloylquinic acid |
| 78 | 20.12 | C16H18O9 | 353.0857 | [M−H]- | −2.7886 | 191(100) | 5-O-caffeoylquinic acid |
| 79 | 21.16 | C16H18O9 | 353.0867 | [M−H]- | −1.021 | 191(60), 179(70), 173(100), 135(80) | 4-O-caffeoylquinic acid |
| 80 | 27.82 | C16H18O8 | 337.092 | [M−H]- | 0.666 | 191(100), 173(50), 163(10) | 5-p-coumaroylquinic acid |
| 81 | 31.99 | C16H18O8 | 337.0931 | [M−H]- | 4.6521 | 191(100), 173(5) | 4-p-coumaroylquinic acid |
| 82 | 41.91 | C25H24O12 | 515.0812 | [M−H]- | 3.9212 | 353(80), 191(100), 179(50), 173(6), 135(60) | 1, 3-O-dicaffeoylquinic acid |
| 83 | 42.33 | C25H24O12 | 515.0812 | [M−H]- | 4.1581 | 353(80), 191(100), 179(70), 173(20), 135(60) | 3, 4-O-dicaffeoylquinic acid |
| 84 | 45.18 | C25H24O12 | 515.0812 | [M−H]- | 3.6842 | 353(60), 191(100), 179(50), 173(20), 135(50) | 3, 5-O-dicaffeoylquinic acid |
| 85 | 45.71 | C25H24O12 | 515.1205 | [M−H]- | 3.2102 | 353(90), 191(50), 179(70), 173(100), 135(70) | 4, 5-O-dicaffeoylquinic acid |
| 86 | 48.27 | C25H24O12 | 515.1195 | [M−H]- | 2.9733 | 353(90), 191(40), 179(70), 173(100), 135(70) | 1,5-O-dicaffeoylquinic acid |
| 87 | 51.36 | C25H24O11 | 499.183 | [M−H]- | 4.0078 | 337(50), 173(20), 163(100), 119(50) | p-coumaoylquinic acid glucoside |
| 88 | 55.94 | C26H26O12 | 529.1361 | [M−H]- | 4.0002 | 367(50), 193(20), 173(100), 135(70) | 3-O-caffeoyl-4-O-feruloylquinic acid |
| 89 | 56.58 | C26H26O12 | 529.136 | [M−H]- | 3.8107 | 367(30), 353(70), 191(80), 179(40), 173(100), 135(70) | 4-O-feruloyl-5-O-caffeoylquinic acid |
| 90 | 14.92 | C15H16O9 | 339.0721 | [M−H]- | 3.2902 | 177(100), 161(100), 149(5), 133(10), 105(5) | Esculin |
| 91 | 18.47 | C9H8O7 | 147.0443 | [M+H]- | 3.2643 | 119(950), 91(100), 65(20) | Coumarin |
| 92 | 22.37 | C9H6O4 | 177.0193 | [M−H]- | 6.4598 | 149(5), 133(40), 105(20) | Esculetin |
| 93 | 27.85 | C18H12O7 | 339.0498 | [M+H]- | −0.305 | 147(100), 119(30), 91(20), 69(10) | Coumarin-glucoside |
Disclaimer/Publisher’s Note: The statements, opinions and data contained in all publications are solely those of the individual author(s) and contributor(s) and not of MDPI and/or the editor(s). MDPI and/or the editor(s) disclaim responsibility for any injury to people or property resulting from any ideas, methods, instructions or products referred to in the content. |
© 2024 by the authors. Licensee MDPI, Basel, Switzerland. This article is an open access article distributed under the terms and conditions of the Creative Commons Attribution (CC BY) license (https://creativecommons.org/licenses/by/4.0/).
Share and Cite
Peng, J.; Abdulla, R.; Liu, X.; He, F.; Xin, X.; Aisa, H.A. Polyphenol-Rich Extract of Apocynum venetum L. Leaves Protects Human Retinal Pigment Epithelial Cells against High Glucose-Induced Damage through Polyol Pathway and Autophagy. Nutrients 2024, 16, 2944. https://doi.org/10.3390/nu16172944
Peng J, Abdulla R, Liu X, He F, Xin X, Aisa HA. Polyphenol-Rich Extract of Apocynum venetum L. Leaves Protects Human Retinal Pigment Epithelial Cells against High Glucose-Induced Damage through Polyol Pathway and Autophagy. Nutrients. 2024; 16(17):2944. https://doi.org/10.3390/nu16172944
Chicago/Turabian StylePeng, Jun, Rahima Abdulla, Xiaoyan Liu, Fei He, Xuelei Xin, and Haji Akber Aisa. 2024. "Polyphenol-Rich Extract of Apocynum venetum L. Leaves Protects Human Retinal Pigment Epithelial Cells against High Glucose-Induced Damage through Polyol Pathway and Autophagy" Nutrients 16, no. 17: 2944. https://doi.org/10.3390/nu16172944
APA StylePeng, J., Abdulla, R., Liu, X., He, F., Xin, X., & Aisa, H. A. (2024). Polyphenol-Rich Extract of Apocynum venetum L. Leaves Protects Human Retinal Pigment Epithelial Cells against High Glucose-Induced Damage through Polyol Pathway and Autophagy. Nutrients, 16(17), 2944. https://doi.org/10.3390/nu16172944

