Puerarin Alleviates Blood Pressure via Inhibition of ROS/TLR4/NLRP3 Inflammasome Signaling Pathway in the Hypothalamic Paraventricular Nucleus of Salt-Induced Prehypertensive Rats
Abstract
1. Introduction
2. Materials and Methods
2.1. Animals
2.2. General Experimental Protocol
2.3. Mean Arterial Pressure (MAP) Measurement
2.4. Collection of Tissue Samples
2.5. Immunofluorescence (IF) Studies
2.6. PCR Analysis
2.7. ELISA
2.8. Oxidative Stress Analysis
2.9. Statistical Analysis
3. Results
3.1. Puerarin Attenuated Blood Pressure
3.2. Regulatory Effect of Puerarin Treatment on the Expression Levels of TLR4
3.3. Regulatory Effect of Puerarin Treatment on the Expression Levels of MyD88
3.4. Regulatory Effect of Puerarin Treatment on the Expression Levels of NLRP3
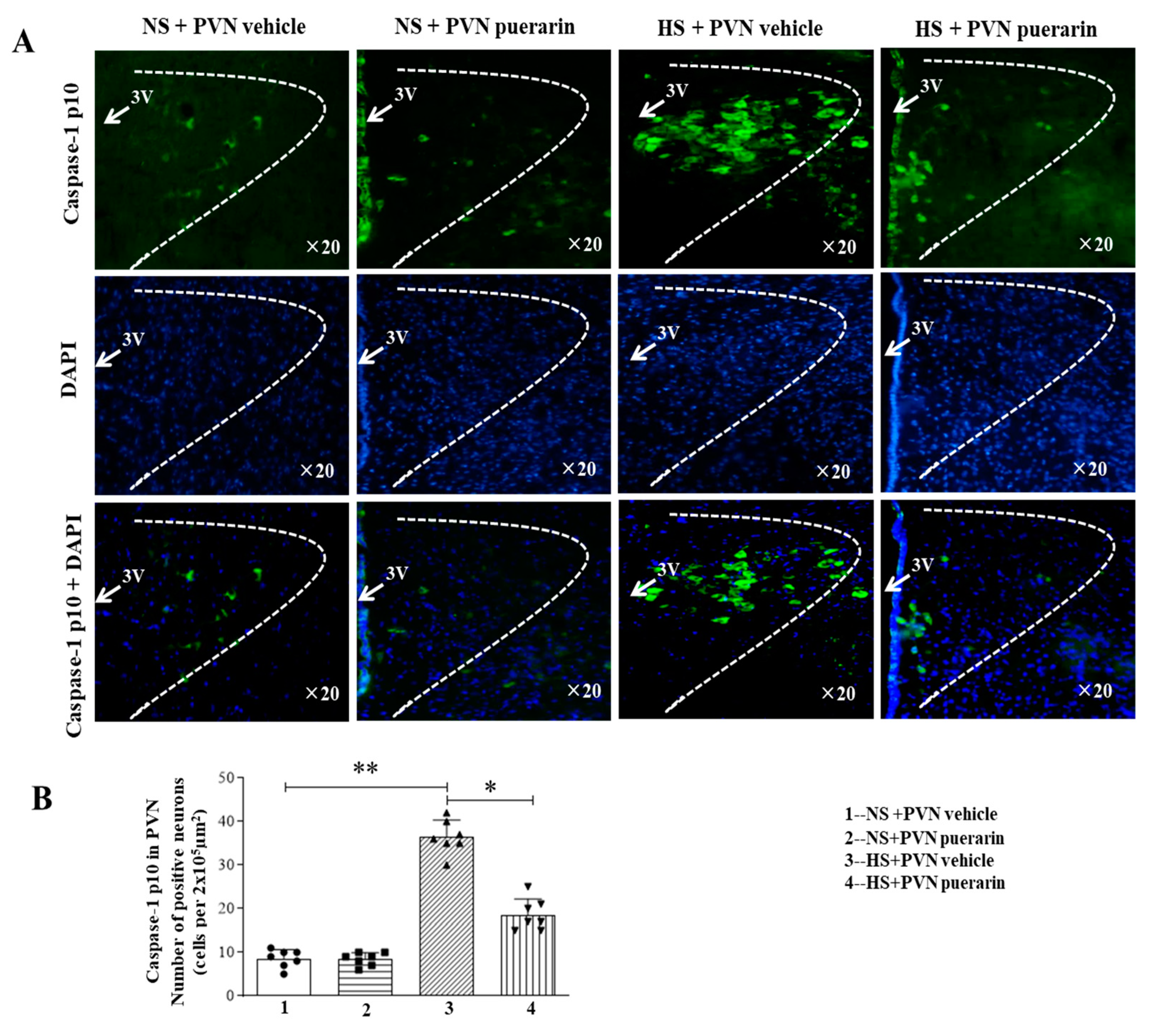
3.5. Regulatory Effect of Puerarin Treatment on the Expression Levels of Caspase-1 p10
3.6. Regulatory Effect of Puerarin Treatment on the Expression Levels of Oxidative Stress
3.7. Puerarin Regulated the Expression Levels of the Inflammatory Cytokine Levels
4. Discussion
5. Conclusions
Author Contributions
Funding
Institutional Review Board Statement
Informed Consent Statement
Data Availability Statement
Conflicts of Interest
Abbreviations
| aCSF | artificial cerebrospinal fluid |
| AIC | anti-inflammatory cytokines |
| CNS | central nervous system |
| DHE | dihydroethidium |
| IL-10 | interleukin 10 |
| IL-1β | interleukin 1β |
| IL-6 | interleukin 6 |
| MAP | mean arterial pressure |
| MyD88 | myeloid differentiation factor 88 |
| NE | norepinephrine |
| NF-κB | nuclear factor-kappa B |
| Nrf2 | nuclear transcription related factor-2 |
| PBS | phosphate-buffered saline |
| PICs | proinflammatory cytokines |
| PVN | paraventricular nucleus |
| ROS | reactive oxygen species |
| RAS | renin-angiotensin system |
| TLR4 | Toll-like receptor 4 |
| TNF α | tumor necrosis factor α |
References
- Dzau, V.J.; Balatbat, C.A. Future of Hypertension. Hypertension 2019, 74, 450–457. [Google Scholar] [PubMed]
- Sun, Z.; Wang, W.; Liu, J.; Zou, S.; Yin, D.; Lyu, C.; Yu, J.; Wei, Y. Bioactive Peptides from Ruditapes philippinarum Attenuate Hypertension and Cardiorenal Damage in Deoxycorticosterone Acetate-Salt Hypertensive Rats. Molecules 2023, 28, 7610. [Google Scholar] [CrossRef] [PubMed]
- Wei, H.; Xiao, Y.; Tong, Y.; Chen, Y.; Luo, X.; Wang, Y.; Jin, P.; Ma, C.; Fu, Z.; Guo, H.; et al. Therapeutic effect of angelica and its compound formulas for hypertension and the complications: Evidence mapping. Phytomedicine 2019, 59, 152767. [Google Scholar] [PubMed]
- Zhang, Q.; Xu, X.; Wu, Q.; Zhang, J.; Huang, S.; Wu, L.; Tian, M.; Zhang, D. Effects of different traditional Chinese exercise in the treatment of essential hypertension: A systematic review and network meta-analysis. Front. Cardiovasc. Med. 2024, 11, 1300319. [Google Scholar]
- Smart, C.D.; Fehrenbach, D.J.; Wassenaar, J.W.; Agrawal, V.; Fortune, N.L.; Dixon, D.D.; Cottam, M.A.; Hasty, A.H.; Hemnes, A.R.; Doran, A.C.; et al. Immune profiling of murine cardiac leukocytes identifies triggering receptor expressed on myeloid cells 2 as a novel mediator of hypertensive heart failure. Cardiovasc. Res. 2023, 119, 2312–2328. [Google Scholar] [PubMed]
- Drummond, G.R.; Vinh, A.; Guzik, T.J.; Sobey, C.G. Immune mechanisms of hypertension. Nat. Rev. Immunol. 2019, 19, 517–532. [Google Scholar] [PubMed]
- Zhang, Z.; Zhao, L.; Zhou, X.; Meng, X.; Zhou, X. Role of inflammation, immunity, and oxidative stress in hypertension: New insights and potential therapeutic targets. Front. Immunol. 2022, 13, 1098725. [Google Scholar]
- Guzik, T.J.; Nosalski, R.; Maffia, P.; Drummond, G.R. Immune and inflammatory mechanisms in hypertension. Nat. Rev. Cardiol. 2024, 21, 396–416. [Google Scholar]
- Engel, T.; Jimenez-Mateos, E.M.; Diaz-Hernandez, M. Purinergic Signalling and Inflammation-Related Diseases. Cells 2022, 11, 3748. [Google Scholar] [CrossRef]
- Affleck, V.S.; Coote, J.H.; Pyner, S. The projection and synaptic organisation of NTS afferent connections with presympathetic neurons, GABA and nNOS neurons in the paraventricular nucleus of the hypothalamus. Neuroscience 2012, 219, 48–61. [Google Scholar]
- Zhou, J.J.; Gao, Y.; Zhang, X.; Kosten, T.A.; Li, D.P. Enhanced Hypothalamic NMDA Receptor Activity Contributes to Hyperactivity of HPA Axis in Chronic Stress in Male Rats. Endocrinology 2018, 159, 1537–1546. [Google Scholar]
- Bi, Q.; Wang, C.; Cheng, G.; Chen, N.; Wei, B.; Liu, X.; Li, L.; Lu, C.; He, J.; Weng, Y.; et al. Microglia-derived PDGFB promotes neuronal potassium currents to suppress basal sympathetic tonicity and limit hypertension. Immunity 2022, 55, 1466–1482.e1469. [Google Scholar]
- Wei, S.G.; Yu, Y.; Felder, R.B. TNF-alpha-induced sympathetic excitation requires EGFR and ERK1/2 signaling in cardiovascular regulatory regions of the forebrain. Am. J. Physiol. Heart Circ. Physiol. 2021, 320, H772–H786. [Google Scholar] [PubMed]
- Wang, M.L.; Kang, Y.M.; Li, X.G.; Su, Q.; Li, H.B.; Liu, K.L.; Fu, L.Y.; Saahene, R.O.; Li, Y.; Tan, H.; et al. Central blockade of NLRP3 reduces blood pressure via regulating inflammation microenvironment and neurohormonal excitation in salt-induced prehypertensive rats. J. Neuroinflammation 2018, 15, 95. [Google Scholar]
- Masson, G.S.; Nair, A.R.; Silva Soares, P.P.; Michelini, L.C.; Francis, J. Aerobic training normalizes autonomic dysfunction, HMGB1 content, microglia activation and inflammation in hypothalamic paraventricular nucleus of SHR. Am. J. Physiol. Heart Circ. Physiol. 2015, 309, H1115–H1122. [Google Scholar]
- Li, Y.; Zafar, S.; Salih Ibrahim, R.M.; Chi, H.L.; Xiao, T.; Xia, W.J.; Li, H.B.; Kang, Y.M. Exercise and food supplement of vitamin C ameliorate hypertension through improvement of gut microflora in the spontaneously hypertensive rats. Life Sci. 2021, 269, 119097. [Google Scholar]
- Wang, Y.; Hu, H.; Yin, J.; Shi, Y.; Tan, J.; Zheng, L.; Wang, C.; Li, X.; Xue, M.; Liu, J.; et al. TLR4 participates in sympathetic hyperactivity Post-MI in the PVN by regulating NF-kappaB pathway and ROS production. Redox Biol. 2019, 24, 101186. [Google Scholar]
- Mowry, F.E.; Peaden, S.C.; Stern, J.E.; Biancardi, V.C. TLR4 and AT1R mediate blood-brain barrier disruption, neuroinflammation, and autonomic dysfunction in spontaneously hypertensive rats. Pharmacol. Res. 2021, 174, 105877. [Google Scholar]
- Xie, F.; Zhu, C.; Gong, L.; Zhu, N.; Ma, Q.; Yang, Y.; Zhao, X.; Qin, M.; Lin, Z.; Wang, Y. Engineering core-shell chromium nanozymes with inflammation-suppressing, ROS-scavenging and antibacterial properties for pulpitis treatment. Nanoscale 2023, 15, 13971–13986. [Google Scholar] [PubMed]
- Zhu, L.; Zhang, Q.; Hua, C.; Ci, X. Melatonin alleviates particulate matter-induced liver fibrosis by inhibiting ROS-mediated mitophagy and inflammation via Nrf2 activation. Ecotoxicol. Environ. Saf. 2023, 268, 115717. [Google Scholar] [CrossRef]
- Yang, Z.; Lin, S.; Liu, Y.; Song, Z.; Ge, Z.; Fan, Y.; Chen, L.; Bi, Y.; Zhao, Z.; Wang, X.; et al. Targeting intestinal microecology: Potential intervention strategies of traditional Chinese medicine for managing hypertension. Front. Pharmacol. 2023, 14, 1171119. [Google Scholar]
- Zhou, W.; He, H.; Wei, Q.; Che, L.; Zhao, X.; Liu, W.; Yan, Y.; Hu, L.; Du, Y.; Yin, Z.; et al. Puerarin protects against acetaminophen-induced oxidative damage in liver through activation of the Keap1/Nrf2 signaling pathway. Food Sci. Nutr. 2023, 11, 6604–6615. [Google Scholar] [PubMed]
- Li, B.; Wang, Y.; Gong, S.; Yao, W.; Gao, H.; Liu, M.; Wei, M. Puerarin improves OVX-induced osteoporosis by regulating phospholipid metabolism and biosynthesis of unsaturated fatty acids based on serum metabolomics. Phytomedicine 2022, 102, 154198. [Google Scholar] [PubMed]
- Zhou, T.; Wang, Z.; Guo, M.; Zhang, K.; Geng, L.; Mao, A.; Yang, Y.; Yu, F. Puerarin induces mouse mesenteric vasodilation and ameliorates hypertension involving endothelial TRPV4 channels. Food Funct. 2020, 11, 10137–10148. [Google Scholar] [PubMed]
- Wen, S.; Wang, L.; Wang, T.; Xu, M.; Zhang, W.; Song, R.; Zou, H.; Gu, J.; Bian, J.; Yuan, Y.; et al. Puerarin alleviates cadmium-induced mitochondrial mass decrease by inhibiting PINK1-Parkin and Nix-mediated mitophagy in rat cortical neurons. Ecotoxicol. Environ. Saf. 2022, 230, 113127. [Google Scholar] [PubMed]
- Gao, H.L.; Yu, X.J.; Feng, Y.Q.; Yang, Y.; Hu, H.B.; Zhao, Y.Y.; Zhang, J.H.; Liu, K.L.; Zhang, Y.; Fu, L.Y.; et al. Luteolin Attenuates Hypertension via Inhibiting NF-kappaB-Mediated Inflammation and PI3K/Akt Signaling Pathway in the Hypothalamic Paraventricular Nucleus. Nutrients 2023, 15, 502. [Google Scholar] [PubMed]
- Su, Q.; Yu, X.J.; Wang, X.M.; Peng, B.; Bai, J.; Li, H.B.; Li, Y.; Xia, W.J.; Fu, L.Y.; Liu, K.L.; et al. Na(+)/K(+)-ATPase Alpha 2 Isoform Elicits Rac1-Dependent Oxidative Stress and TLR4-Induced Inflammation in the Hypothalamic Paraventricular Nucleus in High Salt-Induced Hypertension. Antioxidants 2022, 11, 288. [Google Scholar] [CrossRef] [PubMed]
- Palkovits, M. Isolated removal of hypothalamic or other brain nuclei of the rat. Brain Res. 1973, 59, 449–450. [Google Scholar] [PubMed]
- Wang, X.L.; Wang, J.X.; Chen, J.L.; Hao, W.Y.; Xu, W.Z.; Xu, Z.Q.; Jiang, Y.T.; Luo, P.Q.; Chen, Q.; Li, Y.H.; et al. Asprosin in the Paraventricular Nucleus Induces Sympathetic Activation and Pressor Responses via cAMP-Dependent ROS Production. Int. J. Mol. Sci. 2022, 23, 12595. [Google Scholar] [CrossRef]
- Qi, J.; Fu, L.Y.; Liu, K.L.; Li, R.J.; Qiao, J.A.; Yu, X.J.; Yu, J.Y.; Li, Y.; Feng, Z.P.; Yi, Q.Y.; et al. Resveratrol in the Hypothalamic Paraventricular Nucleus Attenuates Hypertension by Regulation of ROS and Neurotransmitters. Nutrients 2022, 14, 4177. [Google Scholar] [CrossRef]
- Hao, X.; Long, X.; Fan, L.; Gou, J.; Liu, Y.; Fu, Y.; Zhao, H.; Xie, X.; Wang, D.; Liang, G.; et al. Prenatal LPS leads to increases in RAS expression within the PVN and overactivation of sympathetic outflow in offspring rats. Hypertens. Res. 2024, 2024, 1–14. [Google Scholar]
- Xia, W.J.; Liu, K.L.; Wang, X.M.; Yang, Y.; Meng, T.; Qiao, J.A.; Zhang, N.; Sun, Y.J.; Kang, Y.M.; Yu, X.J. Hypothalamic Paraventricular Nucleus Hydrogen Sulfide Exerts Antihypertensive Effects in Spontaneously Hypertensive Rats via the Nrf2 Pathway. Am. J. Hypertens. 2023, 36, 306–315. [Google Scholar]
- Jia, X.Y.; Jiang, D.L.; Jia, X.T.; Fu, L.Y.; Tian, H.; Liu, K.L.; Qi, J.; Kang, Y.M.; Yu, X.J. Capsaicin improves hypertension and cardiac hypertrophy via SIRT1/NF-kappaB/MAPKs pathway in the hypothalamic paraventricular nucleus. Phytomedicine 2023, 118, 154951. [Google Scholar] [PubMed]
- Burnier, M.; Damianaki, A. Hypertension as Cardiovascular Risk Factor in Chronic Kidney Disease. Circ. Res. 2023, 132, 1050–1063. [Google Scholar]
- Swinnen, K.; Quarck, R.; Godinas, L.; Belge, C.; Delcroix, M. Learning from registries in pulmonary arterial hypertension: Pitfalls and recommendations. Eur. Respir. Rev. 2019, 28, 190050. [Google Scholar]
- Chen, D.; Zhang, H.F.; Yuan, T.Y.; Sun, S.C.; Wang, R.R.; Wang, S.B.; Fang, L.H.; Lyu, Y.; Du, G.H. Puerarin-V prevents the progression of hypoxia- and monocrotaline-induced pulmonary hypertension in rodent models. Acta Pharmacol. Sin. 2022, 43, 2325–2339. [Google Scholar]
- Zhou, Y.X.; Zhang, H.; Peng, C. Effects of Puerarin on the Prevention and Treatment of Cardiovascular Diseases. Front. Pharmacol. 2021, 12, 771793. [Google Scholar]
- Zhang, X.; Liu, Q.; Zhang, C.; Sheng, J.; Li, S.; Li, W.; Yang, X.; Wang, X.; He, S.; Bai, J.; et al. Puerarin prevents progression of experimental hypoxia-induced pulmonary hypertension via inhibition of autophagy. J. Pharmacol. Sci. 2019, 141, 97–105. [Google Scholar] [PubMed]
- Zhao, L.; Meng, X.; Zhang, Q.Y.; Dong, X.Q.; Zhou, X.L. A narrative review of prehypertension and the cardiovascular system: Effects and potential pathogenic mechanisms. Ann. Transl. Med. 2021, 9, 170. [Google Scholar]
- Han, M.; Li, Q.; Liu, L.; Zhang, D.; Ren, Y.; Zhao, Y.; Liu, D.; Liu, F.; Chen, X.; Cheng, C.; et al. Prehypertension and risk of cardiovascular diseases: A meta-analysis of 47 cohort studies. J. Hypertens. 2019, 37, 2325–2332. [Google Scholar]
- Fu, J.; Liu, Y.; Zhang, L.; Zhou, L.; Li, D.; Quan, H.; Zhu, L.; Hu, F.; Li, X.; Meng, S.; et al. Nonpharmacologic Interventions for Reducing Blood Pressure in Adults with Prehypertension to Established Hypertension. J. Am. Heart Assoc. 2020, 9, e016804. [Google Scholar] [PubMed]
- Tan, H.L.; Smith, J.G.; Hoffmann, J.; Renton, T. A systematic review of treatment for patients with burning mouth syndrome. Cephalalgia 2022, 42, 128–161. [Google Scholar]
- Lai, X.; Dong, Z.; Wu, S.; Zhou, X.; Zhang, G.; Xiong, S.; Wu, W.; Cao, R.; Wang, X.; Hua, Q.; et al. Efficacy and Safety of Chinese Herbal Medicine Compared with Losartan for Mild Essential Hypertension: A Randomized, Multicenter, Double-Blind, Noninferiority Trial. Circ. Cardiovasc. Qual. Outcomes 2022, 15, e007923. [Google Scholar]
- Zhang, J.; Zhang, Q.; Liu, G.; Zhang, N. Therapeutic potentials and mechanisms of the Chinese traditional medicine Danshensu. Eur. J. Pharmacol. 2019, 864, 172710. [Google Scholar]
- Pinheiro, L.C.; Oliveira-Paula, G.H. Sources and Effects of Oxidative Stress in Hypertension. Curr. Hypertens. Rev. 2020, 16, 166–180. [Google Scholar]
- Griendling, K.K.; Camargo, L.L.; Rios, F.J.; Alves-Lopes, R.; Montezano, A.C.; Touyz, R.M. Oxidative Stress and Hypertension. Circ. Res. 2021, 128, 993–1020. [Google Scholar] [PubMed]
- Kreutzmann, M.; Kraus, B.J.; Christa, M.; Stork, S.; Jansen, E.; Stopper, H.; Schupp, N. Differential Modulation of Markers of Oxidative Stress and DNA Damage in Arterial Hypertension. Antioxidants 2023, 12, 1965. [Google Scholar] [CrossRef]
- Su, Q.; Qin, D.N.; Wang, F.X.; Ren, J.; Li, H.B.; Zhang, M.; Yang, Q.; Miao, Y.W.; Yu, X.J.; Qi, J.; et al. Inhibition of reactive oxygen species in hypothalamic paraventricular nucleus attenuates the renin-angiotensin system and proinflammatory cytokines in hypertension. Toxicol. Appl. Pharmacol. 2014, 276, 115–120. [Google Scholar]
- Jian, J.; Wang, D.; Xiong, Y.; Wang, J.; Zheng, Q.; Jiang, Z.; Zhong, J.; Yang, S.; Wang, L. Puerarin alleviated oxidative stress and ferroptosis during renal fibrosis induced by ischemia/reperfusion injury via TLR4/Nox4 pathway in rats. Acta Cir. Bras. 2023, 38, e382523. [Google Scholar] [PubMed]
- Zhang, Q.; Yao, M.; Qi, J.; Song, R.; Wang, L.; Li, J.; Zhou, X.; Chang, D.; Huang, Q.; Li, L.; et al. Puerarin inhibited oxidative stress and alleviated cerebral ischemia-reperfusion injury through PI3K/Akt/Nrf2 signaling pathway. Front. Pharmacol. 2023, 14, 1134380. [Google Scholar]
- Huang, Y.; Wu, H.; Hu, Y.; Zhou, C.; Wu, J.; Wu, Y.; Wang, H.; Lenahan, C.; Huang, L.; Nie, S.; et al. Puerarin Attenuates Oxidative Stress and Ferroptosis via AMPK/PGC1alpha/Nrf2 Pathway after Subarachnoid Hemorrhage in Rats. Antioxidants 2022, 11, 1259. [Google Scholar] [PubMed]
- Xiao, L.; Harrison, D.G. Inflammation in Hypertension. Can. J. Cardiol. 2020, 36, 635–647. [Google Scholar] [PubMed]
- Donertas Ayaz, B.; Oliveira, A.C.; Malphurs, W.L.; Redler, T.; de Araujo, A.M.; Sharma, R.K.; Sirmagul, B.; Zubcevic, J. Central Administration of Hydrogen Sulfide Donor NaHS Reduces Iba1-Positive Cells in the PVN and Attenuates Rodent Angiotensin II Hypertension. Front. Neurosci. 2021, 15, 690919. [Google Scholar]
- Jeon, Y.D.; Lee, J.H.; Lee, Y.M.; Kim, D.K. Puerarin inhibits inflammation and oxidative stress in dextran sulfate sodium-induced colitis mice model. Biomed. Pharmacother. 2020, 124, 109847. [Google Scholar]
- Liu, X.; Huang, R.; Wan, J. Puerarin: A potential natural neuroprotective agent for neurological disorders. Biomed. Pharmacother. 2023, 162, 114581. [Google Scholar]
- Yu, C.C.; Du, Y.J.; Li, J.; Li, Y.; Wang, L.; Kong, L.H.; Zhang, Y.W. Neuroprotective Mechanisms of Puerarin in Central Nervous System Diseases: Update. Aging Dis. 2022, 13, 1092–1105. [Google Scholar] [PubMed]
- Wen, S.; Wang, L.; Zou, H.; Gu, J.; Song, R.; Bian, J.; Yuan, Y.; Liu, Z. Puerarin Attenuates Cadmium-Induced Neuronal Injury via Stimulating Cadmium Excretion, Inhibiting Oxidative Stress and Apoptosis. Biomolecules 2021, 11, 978. [Google Scholar] [CrossRef] [PubMed]
- Zhang, F.; Wang, Y.; Liu, P.; Di, P.; Li, M.; Wang, C. Puerarin exhibits antiinflammatory properties in gunpowder smog-induced acute lung injury in rats via regulation of the renin-angiotensin system and the NFkappaB signaling pathway. Exp. Ther. Med. 2021, 22, 809. [Google Scholar] [PubMed]
- Xu, J.; Tian, Z.; Li, Z.; Du, X.; Cui, Y.; Wang, J.; Gao, M.; Hou, Y. Puerarin-Tanshinone IIA Suppresses atherosclerosis inflammatory plaque via targeting succinate/HIF-1alpha/IL-1beta axis. J. Ethnopharmacol. 2023, 317, 116675. [Google Scholar]
- Li, W.; Xu, X.; Dong, D.; Lei, T.; Ou, H. Up-regulation of thioredoxin system by puerarin inhibits lipid uptake in macrophages. Free Radic. Biol. Med. 2021, 162, 542–554. [Google Scholar]









| Rat Genes | Sense | Antisense |
|---|---|---|
| TLR4 | GGCTGTGGAGACAAAAATGACCTC | AGGCTTGGGCTTGAATGGAGTC |
| MyD88 | TCAACAAGCGAGCGCACCGT | TGAGCGCGACCAACGGTAGA |
| NOX4 | TTGGCTGTCCCTAAATGTCC | GCTCTGCTCAAACACAATCCT |
| MnSOD | ACCTGCCTTACGACTATGG | CCAGTTGATTACATTCCAAAT |
| iNOS | CCTTGTTCAGCTACGCCTTC | GGTAGCCCGAGTTCTTTCA |
| MCP-1 | GTGCTGACCCCAATAAGGAA | TGAGGTGGTTGTGGAAAAGA |
| IL-1β | GCAATGGTCGGGACATAGTT | AGACCTGACTTGGCAGAGGA |
| IL-6 | TCTCTCCGCAAGAGACTTCCA | ATACTGGTCTGTTGTGGGTGG |
| TNF α | ACCACGCTCTTCTGTCTACTG | CTTGGTGGTTTGCTACGAC |
| GAPDH | AGACAGCCGCATCTTCTTGT | CTTGCCGTGGGTAGAGTCAT |
Disclaimer/Publisher’s Note: The statements, opinions and data contained in all publications are solely those of the individual author(s) and contributor(s) and not of MDPI and/or the editor(s). MDPI and/or the editor(s) disclaim responsibility for any injury to people or property resulting from any ideas, methods, instructions or products referred to in the content. |
© 2024 by the authors. Licensee MDPI, Basel, Switzerland. This article is an open access article distributed under the terms and conditions of the Creative Commons Attribution (CC BY) license (https://creativecommons.org/licenses/by/4.0/).
Share and Cite
Gao, H.-L.; Yang, Y.; Tian, H.; Xu, S.-L.; Li, B.-W.; Fu, L.-Y.; Liu, K.-L.; Shi, X.-L.; Kang, Y.-M.; Yu, X.-J. Puerarin Alleviates Blood Pressure via Inhibition of ROS/TLR4/NLRP3 Inflammasome Signaling Pathway in the Hypothalamic Paraventricular Nucleus of Salt-Induced Prehypertensive Rats. Nutrients 2024, 16, 2580. https://doi.org/10.3390/nu16162580
Gao H-L, Yang Y, Tian H, Xu S-L, Li B-W, Fu L-Y, Liu K-L, Shi X-L, Kang Y-M, Yu X-J. Puerarin Alleviates Blood Pressure via Inhibition of ROS/TLR4/NLRP3 Inflammasome Signaling Pathway in the Hypothalamic Paraventricular Nucleus of Salt-Induced Prehypertensive Rats. Nutrients. 2024; 16(16):2580. https://doi.org/10.3390/nu16162580
Chicago/Turabian StyleGao, Hong-Li, Yu Yang, Hua Tian, Shen-Liang Xu, Bo-Wen Li, Li-Yan Fu, Kai-Li Liu, Xiao-Lian Shi, Yu-Ming Kang, and Xiao-Jing Yu. 2024. "Puerarin Alleviates Blood Pressure via Inhibition of ROS/TLR4/NLRP3 Inflammasome Signaling Pathway in the Hypothalamic Paraventricular Nucleus of Salt-Induced Prehypertensive Rats" Nutrients 16, no. 16: 2580. https://doi.org/10.3390/nu16162580
APA StyleGao, H.-L., Yang, Y., Tian, H., Xu, S.-L., Li, B.-W., Fu, L.-Y., Liu, K.-L., Shi, X.-L., Kang, Y.-M., & Yu, X.-J. (2024). Puerarin Alleviates Blood Pressure via Inhibition of ROS/TLR4/NLRP3 Inflammasome Signaling Pathway in the Hypothalamic Paraventricular Nucleus of Salt-Induced Prehypertensive Rats. Nutrients, 16(16), 2580. https://doi.org/10.3390/nu16162580
