Oxidative Status of Ultra-Processed Foods in the Western Diet
Abstract
:1. Introduction
2. Materials and Methods
2.1. UPF Selection, Collection, and Preparation
2.2. Materials, Chemicals, and Reagents
2.3. Lipid Extraction
2.4. Thiobarbituric Acid Reactive Substances (TBARS)
2.5. Total Cholesterol, Tocopherol, and Phytosterol Content
2.6. DOxS Quantification
2.7. Statistical Analysis
3. Results
3.1. Fat, Sterol Content, and FAME Nutritional Indexes in RTEs and FFs
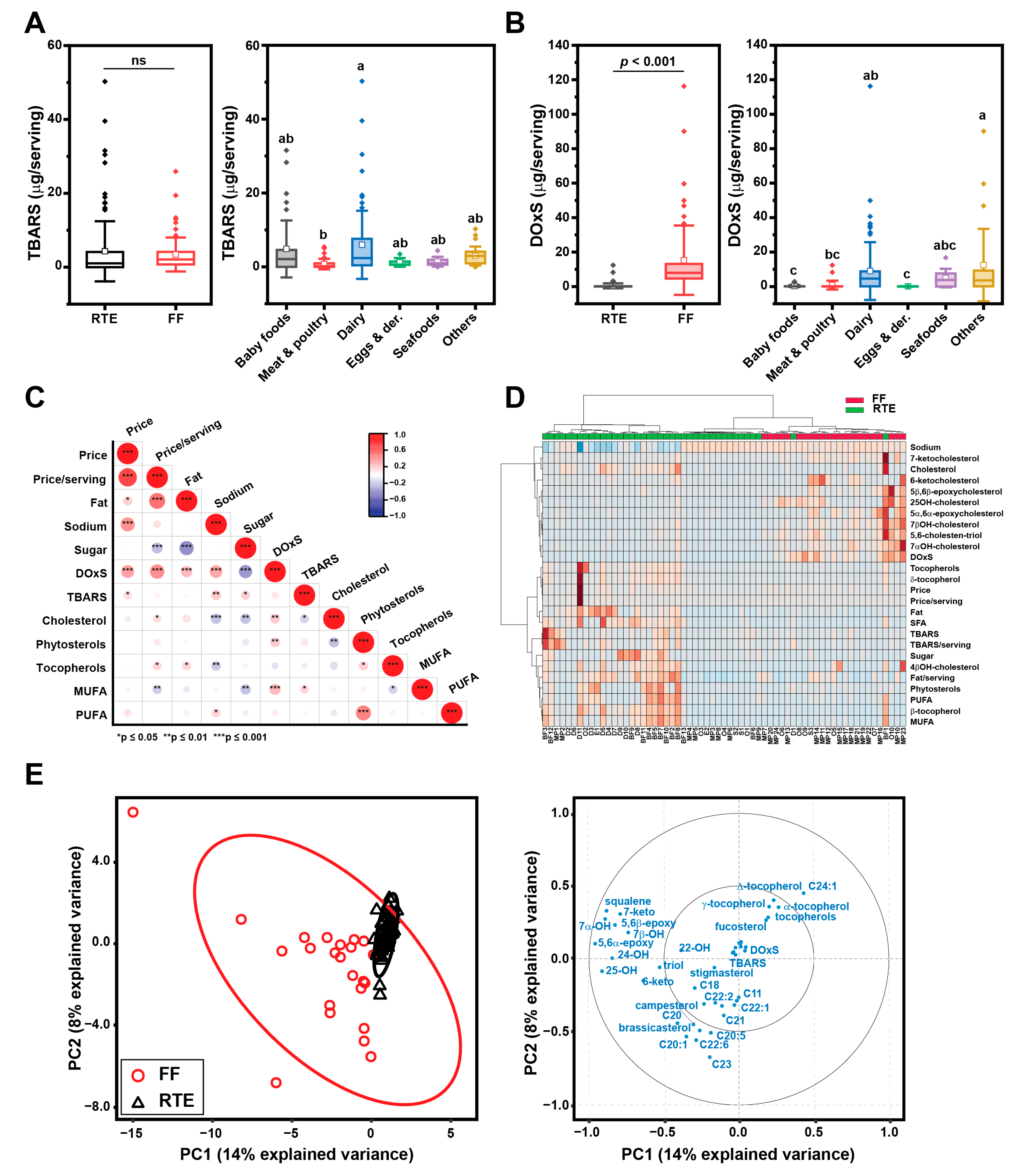
3.2. Oxidative Status of the UPFs
3.3. DOxS Quantification in UPFs
3.4. DOxSs as Biomarkers of Food Processing: A Preliminary Assessment
4. Discussion
4.1. FF and RTE Have Distinct Oxidative Signatures
4.2. DOxSs, UPFs, Nutrition, and Public Health
4.3. Identification of Oxidized Biomarkers
5. Conclusions
Supplementary Materials
Author Contributions
Funding
Institutional Review Board Statement
Informed Consent Statement
Data Availability Statement
Conflicts of Interest
References
- Andrade, C. Ultraprocessed Food and Cardiovascular Risk: Estimating the Number Needed to Harm in an Unfamiliar Situation. Indian J. Psychol. Med. 2019, 41, 501–502. [Google Scholar] [CrossRef]
- Lane, M.M.; Davis, J.A.; Beattie, S.; Gomez-Donoso, C.; Loughman, A.; O’Neil, A.; Jacka, F.; Berk, M.; Page, R.; Marx, W.; et al. Ultraprocessed food and chronic noncommunicable diseases: A systematic review and meta-analysis of 43 observational studies. Obes. Rev. 2021, 22, e13146. [Google Scholar] [CrossRef]
- Abramova, M.; Singh, R.B.; Chibisov, S.; Cornelissen, G.; Takahashi, T.; Singh, V.; Pella, D. Chapter 31-Diet and Cancer: A Dysfunction of the Brain. In The Role of Functional Food Security in Global Health; Academic Press: Cambridge, MA, USA, 2019; pp. 525–540. [Google Scholar] [CrossRef]
- Jirillo, F.; Jirillo, E.; Magrone, T. Chapter 30-Synbiotics and the Immune System. In Probiotics, Prebiotics, and Synbiotics; Academic Press: Cambridge, MA, USA, 2016; pp. 449–458. [Google Scholar] [CrossRef]
- López-Taboada, I.; González-Pardo, H.; Conejo, N.M. Western Diet: Implications for Brain Function and Behavior. Front. Psychol. 2020, 11, 564413. [Google Scholar] [CrossRef]
- Gordon, E.L.; Ariel-Donges, A.H.; Bauman, V.; Merlo, L.J. What Is the Evidence for “Food Addiction?” A Systematic Review. Nutrients 2018, 10, 477. [Google Scholar] [CrossRef]
- Lustig, R.H. Ultraprocessed Food: Addictive, Toxic, and Ready for Regulation. Nutrients 2020, 12, 3401. [Google Scholar] [CrossRef]
- Monteiro, C.A.; Cannon, G.; Lawrence, M.; Costa Louzada, M.L.; Pereira Machado, P. Ultra-Processed Foods, Diet Quality, and Health Using the NOVA Classification System; FAO: Rome, Italy, 2019. [Google Scholar]
- Juul, F.; Martinez-Steele, E.; Parekh, N.; Monteiro, C.A.; Chang, V.W. Ultra-processed food consumption and excess weight among US adults. Br. J. Nutr. 2018, 120, 90–100. [Google Scholar] [CrossRef]
- Wang, L.; Martínez Steele, E.; Du, M.; Pomeranz, J.L.; O’Connor, L.E.; Herrick, K.A.; Luo, H.; Zhang, X.; Mozaffarian, D.; Zhang, F.F. Trends in Consumption of Ultraprocessed Foods Among US Youths Aged 2–19 Years, 1999–2018. JAMA 2021, 326, 519–530. [Google Scholar] [CrossRef]
- USDA; USDH. Dietary Guidelines for Americas 2020–2025. Available online: https://www.dietaryguidelines.gov/resources/2020-2025-dietary-guidelines-online-materials (accessed on 6 April 2021).
- Huang, L.; Hwang, C.A. 16—In-Package Pasteurization of Ready-to-Eat Meat and Poultry Products. In Advances in Meat, Poultry and Seafood Packaging; Woodhead Publishing: Sawston, UK, 2012; pp. 437–450. [Google Scholar] [CrossRef]
- Dunford, E.K.; Wu, J.; Wellard-Cole, L.; Watson, W.; Crino, M.; Petersen, K.; Neal, B. A comparison of the Health Star Rating system when used for restaurant fast foods and packaged foods. Appetite 2017, 117, 1–8. [Google Scholar] [CrossRef]
- Powell, L.M.; Nguyen, B.T. Fast-Food and Full-Service Restaurant Consumption Among Children and Adolescents Effect on Energy, Beverage, and Nutrient Intake. JAMA Pediatr. 2013, 167, 14–20. [Google Scholar] [CrossRef]
- Dunford, E.K.; Popkin, B.M.; Ng, S.W. Recent Trends in Junk Food Intake in US Children and Adolescents, 2003–2016. Am. J. Prev. Med. 2020, 59, 49–58. [Google Scholar] [CrossRef]
- Santana, M.O.; Guimarães, J.S.; Leite, F.H.M.; Mais, L.A.; Horta, P.M.; Martins, A.P.B.; Claro, R.M. Analysing persuasive marketing of ultra-processed foods on Brazilian television. Int. J. Public Health 2020, 65, 1067–1077. [Google Scholar] [CrossRef]
- Harris, J.L.; Pomeranz, J.L. Infant formula and toddler milk marketing: Opportunities to address harmful practices and improve young children’s diets. Nutr. Rev. 2020, 78, 866–883. [Google Scholar] [CrossRef]
- Cacace, F.; Bottani, E.; Rizzi, A.; Vignali, G. Evaluation of the economic and environmental sustainability of high pressure processing of foods. Innov. Food Sci. Emerg. Technol. 2020, 60, 102281. [Google Scholar] [CrossRef]
- Medina-Meza, L.G.; Barnaba, C.; Barbosa-Canovas, G.V. Effects of high pressure processing on lipid oxidation: A review. Innov. Food Sci. Emerg. Technol. 2014, 22, 1–10. [Google Scholar] [CrossRef]
- Kilvington, A.; Barnaba, C.; Rajasekaran, S.; Laurens, M.L.L.; Gabriela Medina-Meza, I. Lipid profiling and dietary assessment of infant formulas reveal high intakes of major cholesterol oxidative product (7-ketocholesterol). Food Chem. 2021, 354, 129529. [Google Scholar] [CrossRef]
- Maldonado-Pereira, L.; Schweiss, M.; Barnaba, C.; Medina-Meza, I.G. The role of cholesterol oxidation products in food toxicity. Food Chem. Toxicol. 2018, 118, 908–939. [Google Scholar] [CrossRef]
- Poli, G.; Iaia, N.; Leoni, V.; Biasi, F. High cholesterol diet, oxysterols and their impact on the gut–brain axis. Redox Exp. Med. 2022, 2022, R15–R25. [Google Scholar] [CrossRef]
- Rodriguez-Estrada, M.T.; Garcia-Llatas, G.; Lagarda, M.J. 7-Ketocholesterol as marker of cholesterol oxidation in model and food systems: When and how. Biochem. Biophys. Res. Commun. 2014, 446, 792–797. [Google Scholar] [CrossRef]
- Leal-Castaneda, E.J.; Inchingolo, R.; Cardenia, V.; Hernandez-Becerra, J.A.; Romani, S.; Rodriguez-Estrada, M.T.; Galindo, H.S.G. Effect of Microwave Heating on Phytosterol Oxidation. J. Agric. Food Chem. 2015, 63, 5539–5547. [Google Scholar] [CrossRef]
- Gargiulo, S.; Gamba, P.; Testa, G.; Leonarduzzi, G.; Poli, G. The role of oxysterols in vascular ageing. J. Physiol. 2016, 594, 2095–2113. [Google Scholar] [CrossRef]
- Lemaire-Ewing, S.; Prunet, C.; Montange, T.; Vejux, A.; Berthier, A.; Bessede, G.; Corcos, L.; Gambert, P.; Neel, D.; Lizard, G. Comparison of the cytotoxic, pro-oxidant and pro-inflammatory characteristics of different oxysterols. Cell Biol. Toxicol. 2005, 21, 97–114. [Google Scholar] [CrossRef]
- Maldonado-Pereira, L.; Barnaba, C.; de Los Campos, G.; Medina-Meza, I.G. Evaluation of the nutritional quality of ultra-processed foods (ready to eat + fast food): Fatty acids, sugar, and sodium. J. Food Sci. 2022, 87, 3659–3676. [Google Scholar] [CrossRef]
- Tran, A.; Moran, A.; Bleich, S.N. Calorie changes among food items sold in US convenience stores and pizza restaurant chains from 2013 to 2017. Prev. Med. Rep. 2019, 15, 100932. [Google Scholar] [CrossRef]
- Xue, J.P.; Zartarian, V.G.; Liu, S.V.; Geller, A.M. Methyl mercury exposure from fish consumption in vulnerable racial/ethnic populations: Probabilistic SHEDS-Dietary model analyses using 1999–2006 NHANES and 1990–2002 TDS data. Sci. Total Environ. 2012, 414, 373–379. [Google Scholar] [CrossRef]
- FDA. Total Dietary Study. Available online: http://www.fda.gov/Food/FoodScienceResearch/TotalDietStudy/ucm184232.htm (accessed on 20 January 2017).
- Overholt, M.F.; Mancini, S.; Galloway, H.O.; Preziuso, G.; Dilger, A.C.; Boler, D.D. Effects of salt purity on lipid oxidation, sensory characteristics, and textural properties of fresh, ground pork patties. LWT Food Sci. Technol. 2016, 65, 890–896. [Google Scholar] [CrossRef]
- Liao, P.L.; Cheng, Y.W.; Li, C.H.; Lo, Y.L.; Kang, J.J. Cholesterol-3-beta, 5-alpha, 6-beta-triol induced PI3K-Akt-eNOS-dependent cyclooxygenase-2 expression in endothelial cells. Toxicol. Lett. 2009, 190, 172–178. [Google Scholar] [CrossRef]
- Folch, J.; Lees, M.; Sloane Stanley, G. A simple method for the isolation and purification of total lipides from animal tissues. J. Biol. Chem. 1957, 226, 497–509. [Google Scholar] [CrossRef]
- Miller, D.D. Food Chemistry: A Laboratory Manual; Wiley: New York, NY, USA, 1998. [Google Scholar]
- Lordan, R.; Tsoupras, A.; Mitra, B.; Zabetakis, I. Dairy Fats and Cardiovascular Disease: Do We Really Need to be Concerned? Foods 2018, 7, 29. [Google Scholar] [CrossRef]
- Kang, J.W.; Zivkovic, A.M. Are eggs good again? A precision nutrition perspective on the effects of eggs on cardiovascular risk, taking into account plasma lipid profiles and TMAO. J. Nutr. Biochem. 2022, 100, 108906. [Google Scholar] [CrossRef]
- Kralik, G.; Kralik, Z.; Galović, O.; Hanžek, D. Cholesterol Content and Fatty Acids Profile in Conventional and Omega-3 Enriched Eggs. Braz. J. Poult. Sci. 2022, 24, eRBCA-2020-1412. [Google Scholar] [CrossRef]
- Spence, J.D.; Jenkins, D.J.; Davignon, J. Dietary cholesterol and egg yolks: Not for patients at risk of vascular disease. Can. J. Cardiol. 2010, 26, e336–e339. [Google Scholar] [CrossRef]
- Kilvington, A.; Maldonado-Pereira, L.; Torres-Palacios, C.; Medina-Meza, I. Phytosterols and their oxidative products in infant formula. J. Food Process Eng. 2019, 43, e13151. [Google Scholar] [CrossRef]
- Küster, A.; Croyal, M.; Moyon, T.; Darmaun, D.; Ouguerram, K.; Ferchaud-Roucher, V. Characterization of lipoproteins and associated lipidome in very preterm infants: A pilot study. Pediatr. Res. 2022, 93, 938–947. [Google Scholar] [CrossRef]
- Escobar-Sáez, D.; Montero-Jiménez, L.; García-Herrera, P.; Sánchez-Mata, M.C. Plant-based drinks for vegetarian or vegan toddlers: Nutritional evaluation of commercial products, and review of health benefits and potential concerns. Food Res. Int. 2022, 160, 111646. [Google Scholar] [CrossRef]
- Chen, J.P.; Liu, H.B. Nutritional Indices for Assessing Fatty Acids: A Mini-Review. Int. J. Mol. Sci. 2020, 21, 5695. [Google Scholar] [CrossRef]
- Ulbricht, T.; Southgate, D. Coronary heart disease: Seven dietary factors. Lancet 1991, 338, 985–992. [Google Scholar] [CrossRef]
- Griffiths, W.J.; Abdel-Khalik, J.; Hearn, T.; Yutuc, E.; Morgan, A.H.; Wang, Y.Q. Current trends in oxysterol research. Biochem. Soc. Trans. 2016, 44, 652–658. [Google Scholar] [CrossRef]
- Zmysłowski, A.; Szterk, A. Oxysterols as a biomarker in diseases. Clin. Chim. Acta 2019, 491, 103–113. [Google Scholar] [CrossRef]
- Pikul, J.; Rudzińska, M.; Teichert, J.; Lasik, A.; Danków, R.; Przybylski, R. Cholesterol oxidation during storage of UHT-treated bovine and caprine milk. Int. Dairy J. 2013, 30, 29–32. [Google Scholar] [CrossRef]
- McClements, D.J.; Decker, E.A.; Weiss, J. Emulsion-based delivery systems for lipophilic bioactive components. J. Food Sci. 2007, 72, R109–R124. [Google Scholar] [CrossRef]
- Pedersen, H.K.; Gudmundsdottir, V.; Nielsen, H.B.; Hyotylainen, T.; Nielsen, T.; Jensen, B.A.; Forslund, K.; Hildebrand, F.; Prifti, E.; Falony, G.; et al. Human gut microbes impact host serum metabolome and insulin sensitivity. Nature 2016, 535, 376–381. [Google Scholar] [CrossRef]
- Kurilshikov, A.; van den Munckhof, I.C.L.; Chen, L.; Bonder, M.J.; Schraa, K.; Rutten, J.H.W.; Riksen, N.P.; de Graaf, J.; Oosting, M.; Sanna, S.; et al. Gut Microbial Associations to Plasma Metabolites Linked to Cardiovascular Phenotypes and Risk. Circ. Res. 2019, 124, 1808–1820. [Google Scholar] [CrossRef]
- Visconti, A.; Le Roy, C.I.; Rosa, F.; Rossi, N.; Martin, T.C.; Mohney, R.P.; Li, W.; de Rinaldis, E.; Bell, J.T.; Venter, J.C.; et al. Interplay between the human gut microbiome and host metabolism. Nat. Commun. 2019, 10, 4505. [Google Scholar] [CrossRef]
- Vojinovic, D.; Radjabzadeh, D.; Kurilshikov, A.; Amin, N.; Wijmenga, C.; Franke, L.; Ikram, M.A.; Uitterlinden, A.G.; Zhernakova, A.; Fu, J.; et al. Relationship between gut microbiota and circulating metabolites in population-based cohorts. Nat. Commun. 2019, 10, 5813. [Google Scholar] [CrossRef]
- Bar, N.; Korem, T.; Weissbrod, O.; Zeevi, D.; Rothschild, D.; Leviatan, S.; Kosower, N.; Lotan-Pompan, M.; Weinberger, A.; Le Roy, C.I.; et al. A reference map of potential determinants for the human serum metabolome. Nature 2020, 588, 135–140. [Google Scholar] [CrossRef]
- Partula, V.; Deschasaux-Tanguy, M.; Mondot, S.; Victor-Bala, A.; Bouchemal, N.; Lécuyer, L.; Bobin-Dubigeon, C.; Torres, M.J.; Kesse-Guyot, E.; Charbit, B.; et al. Associations between untargeted plasma metabolomic signatures and gut microbiota composition in the Milieu Intérieur population of healthy adults. Br. J. Nutr. 2021, 126, 982–992. [Google Scholar] [CrossRef]
- Asnicar, F.; Berry, S.E.; Valdes, A.M.; Nguyen, L.H.; Piccinno, G.; Drew, D.A.; Leeming, E.; Gibson, R.; Le Roy, C.; Khatib, H.A.; et al. Microbiome connections with host metabolism and habitual diet from 1,098 deeply phenotyped individuals. Nat. Med. 2021, 27, 321–332. [Google Scholar] [CrossRef]
- Forslund, S.K.; Chakaroun, R.; Zimmermann-Kogadeeva, M.; Markó, L.; Aron-Wisnewsky, J.; Nielsen, T.; Moitinho-Silva, L.; Schmidt, T.S.B.; Falony, G.; Vieira-Silva, S.; et al. Combinatorial, additive and dose-dependent drug-microbiome associations. Nature 2021, 600, 500–505. [Google Scholar] [CrossRef]
- Dekkers, K.F.; Sayols-Baixeras, S.; Baldanzi, G.; Nowak, C.; Hammar, U.; Nguyen, D.; Varotsis, G.; Brunkwall, L.; Nielsen, N.; Eklund, A.C.; et al. An online atlas of human plasma metabolite signatures of gut microbiome composition. Nat. Commun. 2022, 13, 5370. [Google Scholar] [CrossRef]
- Yan, C.; Kwek, E.; Ding, H.F.; He, Z.Y.; Ma, K.Y.; Zhu, H.Y.; Chen, Z.Y. Dietary Oxidized Cholesterol Aggravates Chemically Induced Murine Colon Inflammation and Alters Gut Microbial Ecology. J. Agric. Food Chem. 2022, 70, 13289–13301. [Google Scholar] [CrossRef]
- Derewiaka, D.; Zareba, D.; Obiedzinski, M.; Matuszewska-Janica, A. Volatile markers of cholesterol thermal changes. Eur. J. Lipid Sci. Technol. 2017, 119, 1600486. [Google Scholar] [CrossRef]
- de Medina, P.; Silvente-Poirot, S.; Poirot, M. Oxysterols are potential physiological regulators of ageing. Ageing Res. Rev. 2022, 77, 101615. [Google Scholar] [CrossRef]
- Willinger, T. Oxysterols in intestinal immunity and inflammation. J. Intern. Med. 2019, 285, 367–380. [Google Scholar] [CrossRef]
- Testa, G.; Rossin, D.; Poli, G.; Biasi, F.; Leonarduzzi, G. Implication of oxysterols in chronic inflammatory human diseases. Biochimie 2018, 153, 220–231. [Google Scholar] [CrossRef]
- Maldonado-Pereira, L.; Barnaba, C.; Medina-Meza, I.G. Dietary exposure assessment of infant formula and baby foods? oxidized lipids in the US population. Food Chem. Toxicol. 2023, 172, 113552. [Google Scholar] [CrossRef]
- Bolhuis, D.; Mosca, A.C.; Pellegrini, N. Consumer Awareness of the Degree of Industrial Food Processing and the Association with Healthiness—A Pilot Study. Nutrients 2022, 14, 4438. [Google Scholar] [CrossRef]
- Machin, L.; Antunez, L.; Curutchet, M.R.; Ares, G. The heuristics that guide healthiness perception of ultra-processed foods: A qualitative exploration. Public Health Nutr. 2020, 23, 2932–2940. [Google Scholar] [CrossRef]
- NIH. Nutrition for Precision Health, Powered by the All of Us Research Program. Available online: https://commonfund.nih.gov/nutritionforprecisionhealth (accessed on 22 April 2021).
- Yin, X.F.; Gibbons, H.; Rundle, M.; Frost, G.; McNulty, B.A.; Nugent, A.P.; Walton, J.; Flynn, A.; Gibney, M.J.; Brennan, L. Estimation of Chicken Intake by Adults Using Metabolomics-Derived Markers. J. Nutr. 2017, 147, 1850–1857. [Google Scholar] [CrossRef]
- World Health Organization, Cardiovascular Diseases. Available online: http://www.who.int/mediacentre/factsheets/fs317/en/ (accessed on 22 April 2021).
- Rakhra, V.; Galappaththy, S.L.; Bulchandani, S.; Cabandugama, P.K. Obesity and the Western Diet: How We Got Here. Mo. Med. 2020, 117, 536–538. [Google Scholar]




| Category | Sample ID | Ultra-Processed Foods (UPFs) | Group |
|---|---|---|---|
| Dairy | D1—RTE | American cheese—Happy Farms | Ready to Eat (RTE) |
| D2—RTE | Cheddar cheese—Happy Farms | ||
| D3—RTE | Margarine (regular, not low-fat, salted)—Countryside Creamery | ||
| D5—RTE | Cream (half and half)—Meijer | ||
| D6—RTE | Swiss cheese—Kroger | ||
| D7—RTE | Cream cheese—Happy Farms | ||
| D8—RTE | Ice cream (regular, not low-fat, vanilla)—Purple Cow | ||
| D9—RTE | Yogurt (low-fat, fruit flavored)—Yoplait | ||
| D10—RTE | Chocolate milk—Nesquick | ||
| D11—RTE | Infant formula—Little Journey (with iron milk-based powder) | ||
| * D4—RTE | Butter—Prairie Farms | ||
| Meat and Poultry | MP1—RTE | Bologna—Eckrich | |
| MP2—RTE | Salami—Oscar Mayer | ||
| MP3—RTE | Bean soup w/bacon/pork (canned, prepared w/water)—Campbell’s | ||
| MP4—RTE | Chili con carne w/beans (canned)—Campbell’s | ||
| MP5—RTE | Lasagna w/meat (frozen, heated)—Michael Angelo’s | ||
| MP6—RTE | Chicken noodle soup—Kroger | ||
| MP7—RTE | Beef and vegetable soup—Kroger | ||
| MP8—RTE | Mini ravioli—Chef Boyardee | ||
| MP9—RTE | Spaghetti—Chef Boyardee | ||
| Seafood | S1—RTE | Clam chowder (New England, canned, prep w/whole milk)—Kroger | |
| Eggs and derivatives | E1—RTE | Mayonnaise (regular, bottled)—Hellmann’s | |
| E2—RTE | Macaroni salad (from grocery/deli)—Meijer | ||
| Baby food | BF1—RTE | Baby food—beef and broth/gravy—Beech Nut | |
| BF2—RTE | Baby food—chicken and broth/gravy—Gerber | ||
| BF3—RTE | Baby food—vegetables and beef—Gerber | ||
| BF4—RTE | Baby food—vegetables and chicken—Gerber | ||
| BF5—RTE | Baby food—chicken noodle dinner—Gerber | ||
| BF6—RTE | Baby food—macaroni, tomato and cheese—Gerber | ||
| BF7—RTE | Baby food—turkey and rice—Gerber | ||
| BF8—RTE | Baby food—turkey and broth/gravy—Beech Nut | ||
| BF9—RTE | Baby food—fruit yogurt—Gerber | ||
| BF10—RTE | Baby food—chicken with rice—Gerber | ||
| BF11—RTE | Baby food—vegetables and turkey—Gerber | ||
| BF12—RTE | Baby food—macaroni and cheese with vegetables—Gerber | ||
| BF13—RTE | Pasta pick-ups (cheese ravioli)—Gerber | ||
| Other | O1—RTE | Popcorn w/butter (microwave)—Kroger | |
| O2—RTE | Salad dressing (creamy/buttermilk type, regular)—Aldi’s Tuscan Garden | ||
| O3—RTE | Macaroni and cheese (boiled)—Kraft | ||
| O4—RTE | Macaroni and cheese (microwaved)—Kraft | ||
| Meat and poultry | MP10—FF | Hamburger on bun—McDonald’s | Fast food (FF) |
| MP11—FF | Chicken nuggets—McDonald’s | ||
| MP12—FF | Cheeseburger on bun—McDonald’s | ||
| MP13—FF | Steak tacos w/beans, lettuce, rice and cheese—Chipotle | ||
| MP14—FF | Cheese and chicken quesadilla—Chipotle | ||
| MP15—FF | Chicken burrito w/lettuce, cheese, and pico—Chipotle | ||
| MP16—FF | Chicken drumstick—KCF | ||
| MP17—FF | Chicken wing—KFC | ||
| MP18—FF | Beef w/vegetables—Panda Express | ||
| MP19—FF | Chicken w/vegetables—Panda Express | ||
| MP20—FF | Chicken filet—(broiled sandwich)—Chick Fil’A | ||
| MP21—FF | Roast beef, ham and provolone—Jimmy Johns | ||
| MP22—FF | Sliced turkey and bacon—Jimmy Johns | ||
| MP23—FF | Supreme pizza—Marco’s Pizza | ||
| MP24—FF | Pepperoni pizza, hand tossed—Domino’s | ||
| Seafood | S2—FF | Fish sandwich on bun—McDonald’s | |
| S3—FF | Fried shrimp—Panda Express | ||
| Others | O5—FF | French fries—McDonald’s | |
| O6—FF | McDonald’s biscuit—Big Breakfast | ||
| O7—FF | McDonald’s hotcakes—Big Breakfast | ||
| O8—FF | Biscuit—KFC | ||
| O9—FF | French fries—KFC | ||
| O10—FF | Mashed potato—KFC |
| Food Group | Sample | Sample Collection | Cooking Conditions | Lipid Extraction |
|---|---|---|---|---|
| Seafood | S1-RTE | Microwave: High heat for 2 min and then for 30 s at a time until cooked, stirring each time, about 3 min | Entire product used | |
| S2-FF | McDonald’s | - | Entire product except for the bun | |
| Meat and Poultry | MP3-RTE | Microwave: Covered on high heat for 2 ½ to 3 min | Entire product used | |
| MP4-RTE | ||||
| MP5-RTE | Oven bake: 25–35 min at 400 °F | |||
| MP6-RTE | Microwave: Covered, on high heat for 4 to 5 min or until hot | |||
| MP7-RTE | ||||
| MP8-RTE | Microwave: 1 min 30 s or until warm on high heat | |||
| MP9-RTE | ||||
| MP10-FF | McDonald’s | - | Entire product except for the bun | |
| MP11-FF | McDonald’s | - | Entire product used | |
| MP12-FF | McDonald’s | - | Entire product except for the bun | |
| MP13-FF | Chipotle | - | Entire product except for the tortilla | |
| MP14-FF | Chipotle | - | Entire product used | |
| MP15-FF | Chipotle | - | Entire product except for the tortilla | |
| MP16-FF | KFC | - | Entire product except for the bones | |
| MP17-FF | KFC | - | Entire product except for bones | |
| MP20-FF | Chick Fil’A | - | Entire product except for the bun | |
| MP21-FF | Jimmy John’s | - | Entire product except for the bread | |
| MP22-FF | Jimmy John’s | - | ||
| Others | O1-RTE | Microwave: 2–2 ½ min on high heat | ||
| O2-RTE | - | |||
| O3-RTE | Boil pan: Stir for 7 to 8 min in boiling water | |||
| O4-RTE | Microwave: Uncovered, on high heat 8 to 10 min or until water is absorbed, stirring every 3 min | Entire product used |
Disclaimer/Publisher’s Note: The statements, opinions and data contained in all publications are solely those of the individual author(s) and contributor(s) and not of MDPI and/or the editor(s). MDPI and/or the editor(s) disclaim responsibility for any injury to people or property resulting from any ideas, methods, instructions or products referred to in the content. |
© 2023 by the authors. Licensee MDPI, Basel, Switzerland. This article is an open access article distributed under the terms and conditions of the Creative Commons Attribution (CC BY) license (https://creativecommons.org/licenses/by/4.0/).
Share and Cite
Maldonado-Pereira, L.; Barnaba, C.; Medina-Meza, I.G. Oxidative Status of Ultra-Processed Foods in the Western Diet. Nutrients 2023, 15, 4873. https://doi.org/10.3390/nu15234873
Maldonado-Pereira L, Barnaba C, Medina-Meza IG. Oxidative Status of Ultra-Processed Foods in the Western Diet. Nutrients. 2023; 15(23):4873. https://doi.org/10.3390/nu15234873
Chicago/Turabian StyleMaldonado-Pereira, Lisaura, Carlo Barnaba, and Ilce Gabriela Medina-Meza. 2023. "Oxidative Status of Ultra-Processed Foods in the Western Diet" Nutrients 15, no. 23: 4873. https://doi.org/10.3390/nu15234873
APA StyleMaldonado-Pereira, L., Barnaba, C., & Medina-Meza, I. G. (2023). Oxidative Status of Ultra-Processed Foods in the Western Diet. Nutrients, 15(23), 4873. https://doi.org/10.3390/nu15234873

