Modulating the Human Gut Microbiota through Hypocaloric Balanced Diets: An Effective Approach for Managing Obesity
Abstract
1. Introduction
2. Materials and Methods
2.1. Materials and Diet
2.2. Anthropometric Evaluation
2.3. Blood Chemistry Paraments Determination
2.4. Fecal Samples Collection and Storage
2.5. DNA Extraction from Fecal Samples
2.6. Bioinformatics Analysis
2.6.1. Gut Microbiota Analyses
2.6.2. Construction of Machine Learning Binary Classifiers
2.7. Statistical Analyses
3. Results
3.1. Differential Response to HBD Based on the Anthropometric and Clinical Blood Chemistry Parameters in Subjects with Obesity
| Index | Pre-HBD | Post-HBD | p | Change | n |
|---|---|---|---|---|---|
| BW [kg] | 88.5 ± 13.3 | 85.0 ± 13.8 | 0.283 | −3.5 ± 3.3 | 43 |
| BMI [kg/m2] | 31.1 ± 3.2 | 29.9 ± 3.5 | 0.087 | −1.3 ± 1.1 | 43 |
| WC [cm] | 100.8 ± 9.3 | 94.4 ± 17.8 | 0.026 | −4.4 ± 3.2 | 43 |
| HC [cm] | 105.2 ± 6.5 | 101.1 ± 17.3 | 0.293 | −1.9 ± 2.3 | 43 |
| SBP [mmHg] | 129.2 ± 11.6 | 126.3 ± 13.3 | 0.082 | −2.9 ± 10.6 | 43 |
| DBP [mmHg] | 74.7 ± 10.3 | 72.7 ± 9.6 | 0.188 | −2.0 ± 9.9 | 43 |
| Albumin [g/L] | 46.1 ± 2.4 | 45.7 ± 2.7 | 0.377 | −0.3 ± 2.4 | 41 |
| ALT [U/L] | 46.0 ± 29.5 | 31.7 ± 18.4 | 0.117 | −14.3 ± 19.9 | 43 |
| AST [U/L] | 28.4 ± 11.4 | 25.1 ± 20.9 | 0.066 | −3.3 ± 22.4 | 43 |
| ALP [U/L] | 89.8 ± 22.3 | 85.6 ± 18.2 | 0.051 | −4.2 ± 13.6 | 43 |
| GGT [U/L] | 37.6 ± 24.4 | 33.3 ± 19.8 | 0.616 | −4.3 ± 13.5 | 43 |
| BUN [mmol/L] | 5.1 ± 1.4 | 5.3 ± 1.5 | 0.952 | 0.3 ± 1.2 | 43 |
| Creatinine [µmol/L] | 76.0 ± 13.3 | 74.2 ± 12.6 | 0.030 | −1.8 ± 5.3 | 43 |
| Uric acid [µmol/L] | 429.2 ± 104.4 | 412.9 ± 99.3 | 0.061 | −16.3 ± 55.5 | 43 |
| TG [mmol/L] | 2.0 ± 1.2 | 1.9 ± 1.1 | 0.378 | −0.1 ± 0.9 | 43 |
| TC [mmol/L] | 4.8 ± 0.9 | 4.9 ± 0.9 | 0.509 | 0.1 ± 0.6 | 43 |
| LDL-c [mmol/L] | 3.0 ± 0.9 | 2.9 ± 0.8 | 0.634 | −0.1 ± 0.5 | 43 |
| HDL-c [mmol/L] | 0.9 ± 0.2 | 1.0 ± 0.2 | 0.102 | 0.1 ± 0.1 | 43 |
| FBG [mmol/L] | 5.2 ± 0.6 | 5.0 ± 0.5 | 0.005 | −0.2 ± 0.5 | 43 |
| HbA1c [%] | 5.1 ± 0.4 | 5.2 ± 0.4 | 0.138 | 0.1 ± 0.4 | 43 |
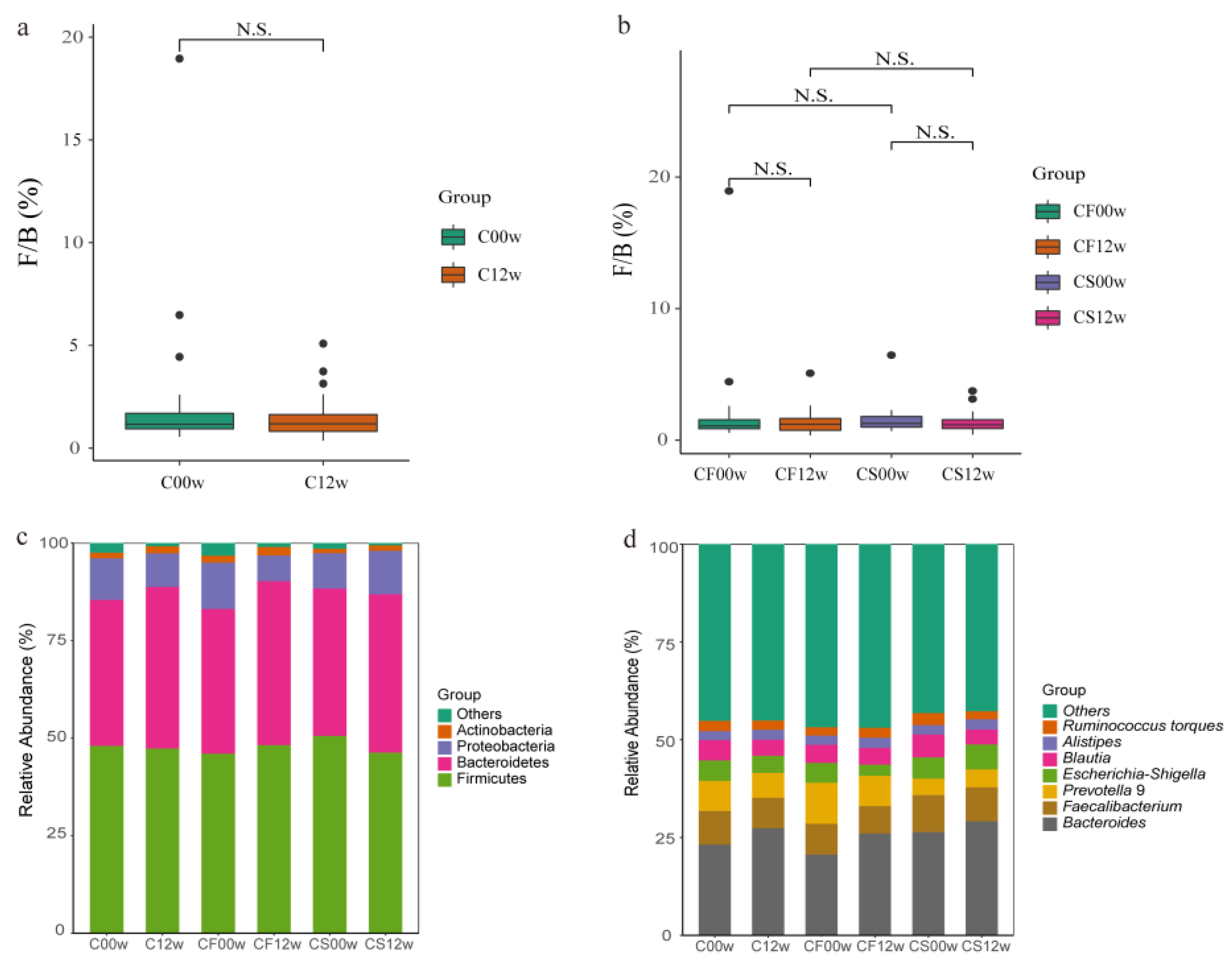
3.2. HBD Alters the Gut Microbiota in Subjects with Obesity
3.3. Machine Learning Models Reveal the Importance of Gut Microbiota Characteristics in Subjects with Obesity
3.4. HBD Alters the Gut Microbiota Co-Occurrence Networks in Subjects with Obesity
4. Discussion
5. Conclusions
Supplementary Materials
Author Contributions
Funding
Institutional Review Board Statement
Informed Consent Statement
Data Availability Statement
Conflicts of Interest
References
- Abarca-Gómez, L.; Abdeen, Z.A.; Hamid, Z.A.; Abu-Rmeileh, N.M.; Acosta-Cazares, B.; Acuin, C.; Adams, R.J.; Aekplakorn, W.; Afsana, K.; Aguilar-Salinas, C.A.; et al. Worldwide trends in body-mass index, underweight, overweight, and obesity from 1975 to 2016: A pooled analysis of 2416 population-based measurement studies in 128·9 million children, adolescents, and adults. Lancet 2017, 390, 2627–2642. [Google Scholar] [CrossRef] [PubMed]
- Bluher, M. Obesity: Global epidemiology and pathogenesis. Nat. Rev. Endocrinol. 2019, 15, 288–298. [Google Scholar] [CrossRef] [PubMed]
- Zeng, Q.; Li, N.S.; Pan, X.F.; Chen, L.L.; Pan, A. Clinical management and treatment of obesity in China. Lancet Diabetes Endocrinol. 2021, 9, 393–405. [Google Scholar] [CrossRef]
- Fan, Y.; Pedersen, O. Gut microbiota in human metabolic health and disease. Nat. Rev. Microbiol. 2021, 19, 55–71. [Google Scholar] [CrossRef] [PubMed]
- Lee, C.J.; Sears, C.L.; Maruthur, N. Gut microbiome and its role in obesity and insulin resistance. Ann. N. Y. Acad. Sci. 2020, 1461, 37–52. [Google Scholar] [CrossRef]
- Gomes, A.C.; Hoffmann, C.; Mota, J.F. The human gut microbiota: Metabolism and perspective in obesity. Gut Microbes 2018, 9, 308–325. [Google Scholar] [CrossRef]
- Sonnenburg, J.L.; Backhed, F. Diet-microbiota interactions as moderators of human metabolism. Nature 2016, 535, 56–64. [Google Scholar] [CrossRef]
- Ji, Y.; Mao, K.; Gao, J.; Chitrakar, B.; Sadiq, F.A.; Wang, Z.; Wu, J.; Xu, C.; Sang, Y. Pear pomace soluble dietary fiber ameliorates the negative effects of high-fat diet in mice by regulating the gut microbiota and associated metabolites. Front. Nutr. 2022, 9, 1025511. [Google Scholar] [CrossRef]
- Turnbaugh, P.J.; Ley, R.E.; Mahowald, M.A.; Magrini, V.; Mardis, E.R.; Gordon, J.I. An obesity-associated gut microbiome with increased capacity for energy harvest. Nature 2006, 444, 1027–1031. [Google Scholar] [CrossRef]
- Jumpertz, R.; Le, D.S.; Turnbaugh, P.J.; Trinidad, C.; Bogardus, C.; Gordon, J.I.; Krakoff, J. Energy-balance studies reveal associations between gut microbes, caloric load, and nutrient absorption in humans. Am. J. Clin. Nutr. 2011, 94, 58–65. [Google Scholar] [CrossRef]
- Yun, Y.; Kim, H.N.; Kim, S.E.; Heo, S.G.; Chang, Y.; Ryu, S.; Shin, H.; Kim, H.L. Comparative analysis of gut microbiota associated with body mass index in a large Korean cohort. BMC Microbiol. 2017, 17, 151. [Google Scholar] [CrossRef] [PubMed]
- Sun, L.J.; Ma, L.J.; Ma, Y.B.; Zhang, F.M.; Zhao, C.H.; Nie, Y.Z. Insights into the role of gut microbiota in obesity: Pathogenesis, mechanisms, and therapeutic perspectives. Protein Cell 2018, 9, 397–403. [Google Scholar] [CrossRef] [PubMed]
- Gao, R.; Zhu, C.; Li, H.; Yin, M.; Pan, C.; Huang, L.; Kong, C.; Wang, X.; Zhang, Y.; Qu, S.; et al. Dysbiosis Signatures of Gut Microbiota Along the Sequence from Healthy, Young Patients to Those with Overweight and Obesity. Obesity 2018, 26, 351–361. [Google Scholar] [CrossRef] [PubMed]
- Schwingshackl, L.; Zahringer, J.; Nitschke, K.; Torbahn, G.; Lohner, S.; Kuhn, T.; Fontana, L.; Veronese, N.; Schmucker, C.; Meerpohl, J.J. Impact of intermittent energy restriction on anthropometric outcomes and intermediate disease markers in patients with overweight and obesity: Systematic review and meta-analyses. Crit. Rev. Food Sci. Nutr. 2021, 61, 1293–1304. [Google Scholar] [CrossRef]
- Headland, M.L.; Clifton, P.M.; Keogh, J.B. Correction: Effect of intermittent compared to continuous energy restriction on weight loss and maintenance after 12 months in healthy overweight or obese adults. Int. J. Obes. 2019, 43, 942. [Google Scholar] [CrossRef] [PubMed]
- Pinto, A.M.; Bordoli, C.; Buckner, L.P.; Kim, C.; Kaplan, P.C.; Del Arenal, I.M.; Jeffcock, E.J.; Hall, W.L. Intermittent energy restriction is comparable to continuous energy restriction for cardiometabolic health in adults with central obesity: A randomized controlled trial; the Met-IER study. Clin. Nutr. 2020, 39, 1753–1763. [Google Scholar] [CrossRef]
- Parascinet, O.; Mas, S.; Hang, T.; Llavero, C.; Lorenzo, Ó.; Ruiz-Tovar, J. A Pilot Study: The Reduction in Fecal Acetate in Obese Patients after Probiotic Administration and Percutaneous Electrical Neurostimulation. Nutrients 2023, 15, 1067. [Google Scholar] [CrossRef]
- Rodriguez, J.; Hiel, S.; Neyrinck, A.M.; Le Roy, T.; Potgens, S.A.; Leyrolle, Q.; Pachikian, B.D.; Gianfrancesco, M.A.; Cani, P.D.; Paquot, N.; et al. Discovery of the gut microbial signature driving the efficacy of prebiotic intervention in obese patients. Gut 2020, 69, 1975–1987. [Google Scholar] [CrossRef]
- Zhang, S.; Wu, P.; Tian, Y.; Liu, B.; Huang, L.; Liu, Z.; Lin, N.; Xu, N.; Ruan, Y.; Zhang, Z.; et al. Gut Microbiota Serves a Predictable Outcome of Short-Term Low-Carbohydrate Diet (LCD) Intervention for Patients with Obesity. Microbiol. Spectr. 2021, 9, e0022321. [Google Scholar] [CrossRef]
- Dong, T.S.; Luu, K.; Lagishetty, V.; Sedighian, F.; Woo, S.-L.; Dreskin, B.W.; Katzka, W.; Chang, C.; Zhou, Y.; Arias-Jayo, N.; et al. A High Protein Calorie Restriction Diet Alters the Gut Microbiome in Obesity. Nutrients 2020, 12, 3221. [Google Scholar] [CrossRef]
- Meslier, V.; Laiola, M.; Roager, H.M.; De Filippis, F.; Roume, H.; Quinquis, B.; Giacco, R.; Mennella, I.; Ferracane, R.; Pons, N.; et al. Mediterranean diet intervention in overweight and obese subjects lowers plasma cholesterol and causes changes in the gut microbiome and metabolome independently of energy intake. Gut 2020, 69, 1258–1268. [Google Scholar] [CrossRef] [PubMed]
- Deledda, A.; Palmas, V.; Heidrich, V.; Fosci, M.; Lombardo, M.; Cambarau, G.; Lai, A.; Melis, M.; Loi, E.; Loviselli, A.; et al. Dynamics of Gut Microbiota and Clinical Variables after Ketogenic and Mediterranean Diets in Drug-Naïve Patients with Type 2 Diabetes Mellitus and Obesity. Metabolites 2022, 12, 1092. [Google Scholar] [CrossRef] [PubMed]
- Basciani, S.; Camajani, E.; Contini, S.; Persichetti, A.; Risi, R.; Bertoldi, L.; Strigari, L.; Prossomariti, G.; Watanabe, M.; Mariani, S.; et al. Very-Low-Calorie Ketogenic Diets with Whey, Vegetable, or Animal Protein in Patients with Obesity: A Randomized Pilot Study. J. Clin. Endocrinol. Metab. 2020, 105, 2939–2949. [Google Scholar] [CrossRef] [PubMed]
- Zeevi, D.; Korem, T.; Zmora, N.; Israeli, D.; Rothschild, D.; Weinberger, A.; Ben-Yacov, O.; Lador, D.; Avnit-Sagi, T.; Lotan-Pompan, M.; et al. Personalized Nutrition by Prediction of Glycemic Responses. Cell 2015, 163, 1079–1094. [Google Scholar] [CrossRef] [PubMed]
- Yuan, W.; Lu, W.; Wang, H.; Wu, W.; Zhou, Q.; Chen, Y.; Lee, Y.K.; Zhao, J.; Zhang, H.; Chen, W. A multiphase dietetic protocol incorporating an improved ketogenic diet enhances weight loss and alters the gut microbiome of obese people. Int. J. Food Sci. Nutr. 2021, 73, 238–250. [Google Scholar] [CrossRef] [PubMed]
- Wickham, H. ggplot2: Elegant Graphics for Data Analysis; Springer: New York, NY, USA, 2009. [Google Scholar]
- Ahlmann-Eltze, C.; Patil, I. ggsignif: R Package for Displaying Significance Brackets for ‘ggplot2’. 2021. Available online: https://psyarxiv.com/7awm6/ (accessed on 31 March 2021).
- Dray, S.; Dufour, A.-B. The ade4 Package: Implementing the Duality Diagram for Ecologists. J. Stat. Softw. 2007, 22, 1–20. [Google Scholar] [CrossRef]
- Revelle, W. psych: Procedures for Psychological, Psychometric, and Personality Research. R Package Version 1.0–95. 2013. Available online: https://www.researchgate.net/publication/281345624_psych_Procedures_for_Psychological_Psychometric_and_Personality_Research_R_Package_Version_10-95 (accessed on 1 January 2013).
- Dixon, P. VEGAN, a Package of R Functions for Community Ecology. J. Veg. Sci. 2003, 14, 927–930. Available online: https://www.researchgate.net/publication/216340154_VEGAN_a_package_of_R_functions_for_community_ecology (accessed on 1 December 2003). [CrossRef]
- Segata, N.; Izard, J.; Waldron, L.; Gevers, D.; Miropolsky, L.; Garrett, W.S.; Huttenhower, C. Metagenomic biomarker discovery and explanation. Genome Biol. 2011, 12, R60. [Google Scholar] [CrossRef]
- Benjamini, Y.; Krieger, A.M.; Yekutieli, D. Adaptive linear step-up procedures that control the false discovery rate. Biometrika 2006, 93, 491–507. [Google Scholar] [CrossRef]
- Langfelder, P.; Horvath, S. Fast R Functions for Robust Correlations and Hierarchical Clustering. J. Stat. Softw. 2012, 46, i11. [Google Scholar] [CrossRef]
- Bastian, M.; Heymann, S.; Jacomy, M. Gephi: An Open Source Software for Exploring and Manipulating Networks. In Proceedings of the Third International Conference on Weblogs and Social Media, ICWSM 2009, San Jose, CA, USA, 17–20 May 2009. [Google Scholar]
- Pedregosa, F.; Varoquaux, G.; Gramfort, A.; Michel, V.; Thirion, B.; Grisel, O.; Blondel, M.; Prettenhofer, P.; Weiss, R.; Dubourg, V.; et al. Scikit-learn: Machine Learning in Python. J. Mach. Learn. Res. 2011, 12, 2825–2830. [Google Scholar]
- Chen, T.; Guestrin, C. XGBoost: A Scalable Tree Boosting System. In Proceedings of the KDD ‘16: Proceedings of the 22nd ACM SIGKDD International Conference on Knowledge Discovery and Data Mining, San Francisco, CA, USA, 13–17 August 2016. [Google Scholar]
- Ke, G.; Meng, Q.; Finley, T.; Wang, T.; Chen, W.; Ma, W.; Ye, Q.; Liu, T.-Y. Lightgbm: A highly efficient gradient boosting decision tree. In Proceedings of the 31st International Conference on Neural Information Processing Systems, Long Beach, CA, USA, 4–9 December 2017; pp. 3146–3154. [Google Scholar]
- Ozato, N.; Saito, S.; Yamaguchi, T.; Katashima, M.; Tokuda, I.; Sawada, K.; Katsuragi, Y.; Kakuta, M.; Imoto, S.; Ihara, K.; et al. Blautia genus associated with visceral fat accumulation in adults 20–76 years of age. NPJ Biofilms Microbiomes 2019, 5, 28. [Google Scholar] [CrossRef] [PubMed]
- Okyere, S.K.; Wen, J.; Cui, Y.; Xie, L.; Gao, P.; Zhang, M.; Wang, J.; Wang, S.; Ran, Y.; Ren, Z.; et al. Bacillus toyonensis SAU-19 and SAU-20 Isolated from Ageratina adenophora Alleviates the Intestinal Structure and Integrity Damage Associated with Gut Dysbiosis in Mice Fed High Fat Diet. Front. Microbiol. 2022, 13, 820236. [Google Scholar] [CrossRef] [PubMed]
- Sbierski-Kind, J.; Grenkowitz, S.; Schlickeiser, S.; Sandforth, A.; Friedrich, M.; Kunkel, D.; Glauben, R.; Brachs, S.; Mai, K.; Thürmer, A.; et al. Effects of caloric restriction on the gut microbiome are linked with immune senescence. Microbiome 2022, 10, 57. [Google Scholar] [CrossRef] [PubMed]
- Stanislawski, M.A.; Frank, D.N.; Borengasser, S.J.; Ostendorf, D.M.; Ir, D.; Jambal, P.; Bing, K.; Wayland, L.; Siebert, J.C.; Bessesen, D.H.; et al. The Gut Microbiota during a Behavioral Weight Loss Intervention. Nutrients 2021, 13, 3248. [Google Scholar] [CrossRef] [PubMed]
- Ott, B.; Skurk, T.; Hastreiter, L.; Lagkouvardos, I.; Fischer, S.; Buttner, J.; Kellerer, T.; Clavel, T.; Rychlik, M.; Haller, D.; et al. Effect of caloric restriction on gut permeability, inflammation markers, and fecal microbiota in obese women. Sci. Rep. 2017, 7, 11955. [Google Scholar] [CrossRef]
- Ottosson, F.; Brunkwall, L.; Ericson, U.; Nilsson, P.M.; Almgren, P.; Fernandez, C.; Melander, O.; Orho-Melander, M. Connection Between BMI-Related Plasma Metabolite Profile and Gut Microbiota. J. Clin. Endocrinol. Metab. 2018, 103, 1491–1501. [Google Scholar] [CrossRef]
- Hosomi, K.; Saito, M.; Park, J.; Murakami, H.; Shibata, N.; Ando, M.; Nagatake, T.; Konishi, K.; Ohno, H.; Tanisawa, K.; et al. Oral administration of Blautia wexlerae ameliorates obesity and type 2 diabetes via metabolic remodeling of the gut microbiota. Nat. Commun. 2022, 13, 4477. [Google Scholar] [CrossRef]
- Odamaki, T.; Kato, K.; Sugahara, H.; Hashikura, N.; Takahashi, S.; Xiao, J.Z.; Abe, F.; Osawa, R. Age-related changes in gut microbiota composition from newborn to centenarian: A cross-sectional study. BMC Microbiol. 2016, 16, 90. [Google Scholar] [CrossRef]
- Dong, T.S.; Luu, K.; Lagishetty, V.; Sedighian, F.; Woo, S.L.; Dreskin, B.W.; Katzka, W.; Chang, C.; Zhou, Y.; Arias-Jayo, N.; et al. The Intestinal Microbiome Predicts Weight Loss on a Calorie-Restricted Diet and Is Associated With Improved Hepatic Steatosis. Front. Nutr. 2021, 8, 718661. [Google Scholar] [CrossRef]
- Crost, E.H.; Coletto, E.; Bell, A.; Juge, N. Ruminococcus gnavus: Friend or foe for human health. FEMS Microbiol. Rev. 2023, 47, fuad014. [Google Scholar] [CrossRef] [PubMed]
- Bell, A.; Brunt, J.; Crost, E.; Vaux, L.; Nepravishta, R.; Owen, C.D.; Latousakis, D.; Xiao, A.; Li, W.; Chen, X.; et al. Elucidation of a sialic acid metabolism pathway in mucus-foraging Ruminococcus gnavus unravels mechanisms of bacterial adaptation to the gut. Nat. Microbiol. 2019, 4, 2393–2404. [Google Scholar] [CrossRef] [PubMed]
- Jie, Z.; Yu, X.; Liu, Y.; Sun, L.; Chen, P.; Ding, Q.; Gao, Y.; Zhang, X.; Yu, M.; Liu, Y.; et al. The Baseline Gut Microbiota Directs Dieting-Induced Weight Loss Trajectories. Gastroenterology 2021, 160, 2029–2042.E16. [Google Scholar] [CrossRef] [PubMed]
- Lozano, C.P.; Wilkens, L.R.; Shvetsov, Y.B.; Maskarinec, G.; Park, S.Y.; Shepherd, J.A.; Boushey, C.J.; Hebert, J.R.; Wirth, M.D.; Ernst, T.; et al. Associations of the Dietary Inflammatory Index with total adiposity and ectopic fat through the gut microbiota, LPS, and C-reactive protein in the Multiethnic Cohort-Adiposity Phenotype Study. Am. J. Clin. Nutr. 2022, 115, 1344–1356. [Google Scholar] [CrossRef]
- Yan, H.; Qin, Q.; Chen, J.; Yan, S.; Li, T.; Gao, X.; Yang, Y.; Li, A.; Ding, S. Gut Microbiome Alterations in Patients with Visceral Obesity Based on Quantitative Computed Tomography. Front. Cell. Infect. Microbiol. 2021, 11, 823262. [Google Scholar] [CrossRef]
- Lin, Y.; Bai, M.; Wang, S.; Chen, L.; Li, Z.; Li, C.; Cao, P.; Chen, Y. Lactate Is a Key Mediator That Links Obesity to Insulin Resistance via Modulating Cytokine Production from Adipose Tissue. Diabetes 2022, 71, 637–652. [Google Scholar] [CrossRef]
- Chen, L.M.; Collij, V.; Jaeger, M.; van den Munckhof, I.C.L.; Vila, A.V.; Kurilshikov, A.; Gacesa, R.; Sinha, T.; Oosting, M.; Joosten, L.A.B.; et al. Gut microbial co-abundance networks show specificity in inflammatory bowel disease and obesity. Nat. Commun. 2020, 11, 4018. [Google Scholar] [CrossRef]
- Hall, A.B.; Yassour, M.; Sauk, J.; Garner, A.; Jiang, X.F.; Arthur, T.; Lagoudas, G.K.; Vatanen, T.; Fornelos, N.; Wilson, R.; et al. A novel Ruminococcus gnavus clade enriched in inflammatory bowel disease patients. Genome Med. 2017, 9, 103. [Google Scholar] [CrossRef]





| Nutrient Composition | HBD 1 |
|---|---|
| Carbohydrate, % energy | 39 |
| Fat, % energy | 37 |
| Protein, % energy | 24 |
| Index | Pre-HBD | Post-HBD | p | Change | n |
|---|---|---|---|---|---|
| BW [kg] | 82.8 ± 11.0 | 76.4 ± 9.5 | 0.000 | −6.4 ± 2.5 | 19 |
| BMI [kg/m2] | 29.9 ± 2.9 | 27.6 ± 2.6 | 0.011 | −2.3 ± 0.8 | 19 |
| WC [cm] | 96.9 ± 7.7 | 90.1 ± 6.8 | 0.000 | −6.8 ± 2.0 | 19 |
| HC [cm] | 103.1 ± 6.2 | 99.7 ± 6.3 | 0.070 | −3.4 ± 1.9 | 19 |
| SBP [mmHg] | 126.1 ± 11.5 | 120.0 ± 9.5 | 0.007 | −6.1 ± 8.8 | 19 |
| DBP [mmHg] | 72.3 ± 11.0 | 68.9 ± 9.2 | 0.313 | −3.3 ± 10.1 | 19 |
| Albumin [g/L] | 45.9 ± 2.1 | 44.8 ± 2.2 | 0.027 | −1.1 ± 1.9 | 17 |
| ALT [U/L] | 35.8 ± 22.9 | 22.5 ± 11.6 | 0.108 | −13.3 ± 21.1 | 19 |
| AST [U/L] | 25.2 ± 9.4 | 26.1 ± 30.7 | 0.084 | 0.9 ± 32.1 | 19 |
| ALP [U/L] | 93.1 ± 24.3 | 83.6 ± 17.6 | 0.008 | −9.4 ± 13.9 | 19 |
| GGT [U/L] | 30.3 ± 17.6 | 22.2 ± 9.1 | 0.231 | −8.1 ± 15.0 | 19 |
| BUN [mmol/L] | 4.3 ± 1.0 | 4.5 ± 1.0 | 0.541 | 0.2 ± 1.1 | 19 |
| Creatinine [µmol/L] | 74.7 ± 14.4 | 70.7 ± 13.2 | 0.002 | −3.9 ± 4.8 | 19 |
| Uric acid [µmol/L] | 401.0 ± 110.3 | 375.0 ± 111.4 | 0.053 | −25.9 ± 54.5 | 19 |
| TG [mmol/L] | 1.5 ± 0.8 | 1.2 ± 0.5 | 0.122 | −0.3 ± 0.6 | 19 |
| TC [mmol/L] | 4.5 ± 0.9 | 4.4 ± 0.9 | 0.515 | −0.1 ± 0.7 | 19 |
| LDL-c [mmol/L] | 2.8 ± 0.7 | 2.6 ± 0.6 | 0.044 | −0.2 ± 0.4 | 19 |
| HDL-c [mmol/L] | 1.0 ± 0.2 | 1.1 ± 0.3 | 0.001 | 0.1 ± 0.1 | 19 |
| FBG [mmol/L] | 5.0 ± 0.6 | 4.7 ± 0.4 | 0.029 | −0.3 ± 0.5 | 19 |
| HbA1c [%] | 5.1 ± 0.4 | 5.1 ± 0.4 | 0.596 | 0.0 ± 0.3 | 19 |
| Index | Pre-HBD | Post-HBD | p | Change | n |
|---|---|---|---|---|---|
| BW [kg] | 93.1 ± 13.4 | 91.8 ± 13.0 | 0.001 | −1.3 ± 1.7 | 24 |
| BMI [kg/m2] | 32.1 ± 3.2 | 31.6 ± 3.1 | 0.546 | −0.5 ± 0.6 | 24 |
| WC [cm] | 103.9 ± 9.5 | 102.0 ± 9.4 | 0.436 | −2.4 ± 2.7 | 24 |
| HC [cm] | 106.9 ± 6.3 | 106.7 ± 6.5 | 0.949 | −0.6 ± 1.6 | 24 |
| SBP [mmHg] | 131.6 ± 11.4 | 131.3 ± 14.0 | 0.888 | −0.3 ± 11.4 | 24 |
| DBP [mmHg] | 76.6 ± 9.4 | 75.6 ± 9.1 | 0.625 | −1.0 ± 9.9 | 24 |
| Albumin [g/L] | 46.2 ± 2.6 | 46.4 ± 2.9 | 0.675 | 0.2 ± 2.6 | 24 |
| ALT [U/L] | 54.0 ± 32.0 | 39.0 ± 19.8 | 0.132 | −15.0 ± 19.4 | 24 |
| AST [U/L] | 31.0 ± 12.4 | 24.3 ± 7.4 | 0.030 | −6.7 ± 9.0 | 24 |
| ALP [U/L] | 87.2 ± 20.7 | 87.2 ± 19.0 | 1.000 | 0.0 ± 12.1 | 24 |
| GGT [U/L] | 43.5 ± 27.6 | 42.1 ± 21.6 | 0.741 | −1.4 ± 11.6 | 24 |
| BUN [mmol/L] | 5.6 ± 1.4 | 6.0 ± 1.5 | 0.522 | 0.4 ± 1.3 | 24 |
| Creatinine [µmol/L] | 77.1 ± 12.5 | 76.9 ± 11.6 | 0.889 | −0.1 ± 5.2 | 24 |
| Uric acid [µmol/L] | 451.5 ± 95.8 | 442.8 ± 78.5 | 0.456 | −8.7 ± 56.2 | 24 |
| TG [mmol/L] | 2.3 ± 1.4 | 2.4 ± 1.2 | 0.749 | 0.1 ± 1.1 | 24 |
| TC [mmol/L] | 5.1 ± 0.9 | 5.3 ± 0.8 | 0.119 | 0.2 ± 0.6 | 24 |
| LDL-c [mmol/L] | 3.1 ± 1.0 | 3.2 ± 0.8 | 0.861 | 0.0 ± 0.5 | 24 |
| HDL-c [mmol/L] | 0.9 ± 0.2 | 1.0 ± 0.2 | 0.014 | 0.1 ± 0.1 | 24 |
| FBG [mmol/L] | 5.4 ± 0.5 | 5.2 ± 0.4 | 0.409 | −0.2 ± 0.4 | 24 |
| HbA1c [%] | 5.2 ± 0.3 | 5.3 ± 0.4 | 0.156 | 0.1 ± 0.4 | 24 |
| Parameter | CF0 Network 1 | CF12 Network 2 | n |
|---|---|---|---|
| Number of edges | 168.000 | 154.000 | 19 |
| Number of positive edges | 152.000 | 133.000 | 19 |
| Number of negative edges | 16.000 | 21.000 | 19 |
| Number of vertices | 114.000 | 111.000 | 19 |
| Average degree | 2.947 | 2.775 | 19 |
| Average clustering coefficient | 0.404 | 0.310 | 19 |
| Average path length | 5.482 | 3.884 | 19 |
| Diameter | 14.000 | 12.000 | 19 |
| Modularity | 0.735 | 0.728 | 19 |
| Number of modularity | 37.000 | 43.000 | 19 |
| Parameter | CF0 Network 1 | CF12 Network 2 | n |
|---|---|---|---|
| Number of edges | 84.000 | 86.000 | 24 |
| Number of positive edges | 78.000 | 77.000 | 24 |
| Number of negative edges | 6.000 | 9.000 | 24 |
| Number of vertices | 111.000 | 108.000 | 24 |
| Average degree | 1.514 | 1.593 | 24 |
| Average clustering coefficient | 0.258 | 0.484 | 24 |
| Average path length | 3.732 | 3.472 | 24 |
| Diameter | 10.000 | 8.000 | 24 |
| Modularity | 0.626 | 0.815 | 24 |
| Number of modularity | 65.000 | 63.000 | 24 |
Disclaimer/Publisher’s Note: The statements, opinions and data contained in all publications are solely those of the individual author(s) and contributor(s) and not of MDPI and/or the editor(s). MDPI and/or the editor(s) disclaim responsibility for any injury to people or property resulting from any ideas, methods, instructions or products referred to in the content. |
© 2023 by the authors. Licensee MDPI, Basel, Switzerland. This article is an open access article distributed under the terms and conditions of the Creative Commons Attribution (CC BY) license (https://creativecommons.org/licenses/by/4.0/).
Share and Cite
Wang, H.; Song, W.; Yuan, W.; Zhou, Q.; Sadiq, F.A.; Zhao, J.; Wu, W.; Lu, W. Modulating the Human Gut Microbiota through Hypocaloric Balanced Diets: An Effective Approach for Managing Obesity. Nutrients 2023, 15, 3101. https://doi.org/10.3390/nu15143101
Wang H, Song W, Yuan W, Zhou Q, Sadiq FA, Zhao J, Wu W, Lu W. Modulating the Human Gut Microbiota through Hypocaloric Balanced Diets: An Effective Approach for Managing Obesity. Nutrients. 2023; 15(14):3101. https://doi.org/10.3390/nu15143101
Chicago/Turabian StyleWang, Hongchao, Wenyan Song, Weiwei Yuan, Qunyan Zhou, Faizan Ahmed Sadiq, Jianxin Zhao, Wenjun Wu, and Wenwei Lu. 2023. "Modulating the Human Gut Microbiota through Hypocaloric Balanced Diets: An Effective Approach for Managing Obesity" Nutrients 15, no. 14: 3101. https://doi.org/10.3390/nu15143101
APA StyleWang, H., Song, W., Yuan, W., Zhou, Q., Sadiq, F. A., Zhao, J., Wu, W., & Lu, W. (2023). Modulating the Human Gut Microbiota through Hypocaloric Balanced Diets: An Effective Approach for Managing Obesity. Nutrients, 15(14), 3101. https://doi.org/10.3390/nu15143101

