Soy Milk Consumption in the United States of America: An NHANES Data Report
Abstract
1. Introduction
2. Materials and Methods
2.1. Study Population and Design
2.2. Primary Outcome Variable
“In the past 30 days, how often did you have milk to drink or on your cereal?”
“What type of milk was it? Was it usually …”?
2.3. Covariates
2.4. Inclusion and Exclusion Criteria
2.5. Statistical Analysis
3. Results
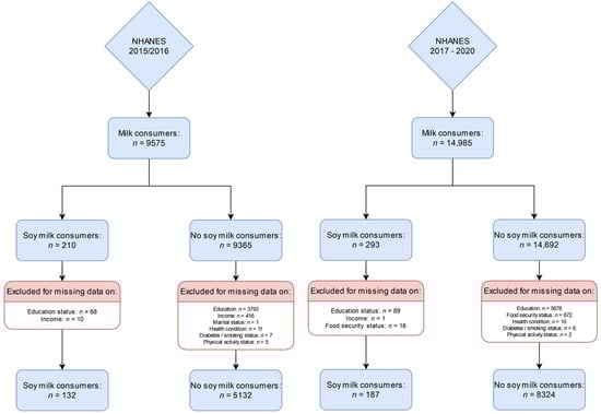
3.1. NHANES 2015–2016
3.2. NHANES 2017–2020
4. Discussion
Strengths and Limitations
5. Conclusions
Author Contributions
Funding
Institutional Review Board Statement
Informed Consent Statement
Data Availability Statement
Conflicts of Interest
References
- Marrone, G.; Guerriero, C.; Palazzetti, D.; Lido, P.; Marolla, A.; Di Daniele, F.; Noce, A. Vegan Diet Health Benefits in Metabolic Syndrome. Nutrients 2021, 13, 817. [Google Scholar] [CrossRef] [PubMed]
- Storz, M.A. What Makes a Plant-Based Diet? A Review of Current Concepts and Proposal for a Standardized Plant-Based Dietary Intervention Checklist. Eur. J. Clin. Nutr. 2022, 76, 789–800. [Google Scholar] [CrossRef] [PubMed]
- Dressler, J.; Storz, M.A.; Müller, C.; Kandil, F.I.; Kessler, C.S.; Michalsen, A.; Jeitler, M. Does a Plant-Based Diet Stand Out for Its Favorable Composition for Heart Health? Dietary Intake Data from a Randomized Controlled Trial. Nutrients 2022, 14, 4597. [Google Scholar] [CrossRef] [PubMed]
- Dedehayir, O.; Riverola, C.; Velasquez, S.; Smidt, M. Diffusion of Vegan Food Innovations: A Dual-Market Perspective. In Responsible Consumption and Production; Leal Filho, W., Azul, A.M., Brandli, L., Özuyar, P.G., Wall, T., Eds.; Encyclopedia of the UN Sustainable Development Goals; Springer International Publishing: Cham, Switzerland, 2019; pp. 1–9. ISBN 978-3-319-71062-4. [Google Scholar]
- Nikbakht Nasrabadi, M.; Sedaghat Doost, A.; Mezzenga, R. Modification approaches of plant-based proteins to improve their techno-functionality and use in food products. Food Hydrocoll. 2021, 118, 106789. [Google Scholar] [CrossRef]
- Dinu, M.; Abbate, R.; Gensini, G.F.; Casini, A.; Sofi, F. Vegetarian, Vegan Diets and Multiple Health Outcomes: A Systematic Review with Meta-Analysis of Observational Studies. Crit. Rev. Food Sci. Nutr. 2017, 57, 3640–3649. [Google Scholar] [CrossRef]
- Kim, H.; Caulfield, L.E.; Garcia-Larsen, V.; Steffen, L.M.; Coresh, J.; Rebholz, C.M. Plant-Based Diets Are Associated With a Lower Risk of Incident Cardiovascular Disease, Cardiovascular Disease Mortality, and All-Cause Mortality in a General Population of Middle-Aged Adults. J. Am. Heart Assoc. 2019, 8, e012865. [Google Scholar] [CrossRef]
- Carey, C.N.; Paquette, M.; Sahye-Pudaruth, S.; Dadvar, A.; Dinh, D.; Khodabandehlou, K.; Liang, F.; Mishra, E.; Sidhu, M.; Brown, R.; et al. The Environmental Sustainability of Plant-Based Dietary Patterns: A Scoping Review. J. Nutr. 2023, 153, 857–869. [Google Scholar] [CrossRef]
- Filippin, D.; Sarni, A.R.; Rizzo, G.; Baroni, L. Environmental Impact of Two Plant-Based, Isocaloric and Isoproteic Diets: The Vegan Diet vs. the Mediterranean Diet. Int. J. Environ. Res. Public Health 2023, 20, 3797. [Google Scholar] [CrossRef]
- Storz, M.A. Will the Plant-Based Movement Redefine Physicians’ Understanding of Chronic Disease? New Bioeth. 2020, 26, 141–157. [Google Scholar] [CrossRef]
- Salehin, S.; Rasmussen, P.; Mai, S.; Mushtaq, M.; Agarwal, M.; Hasan, S.M.; Salehin, S.; Raja, M.; Gilani, S.; Khalife, W.I. Plant Based Diet and Its Effect on Cardiovascular Disease. Int. J. Environ. Res. Public Health 2023, 20, 3337. [Google Scholar] [CrossRef]
- World Cancer Research Fund/American Institute for Cancer Research. Food, nutrition, physical activity, and the prevention of cancer: A global perspective. Choice Rev. Online 2008, 45, 5024. [Google Scholar]
- ltd R and M. Global Plant Based Milk Market (Soy Milk, Almond Milk and Rice Milk): Insights, Trends and Forecast (2020–2024). Available online: https://www.researchandmarkets.com/reports/4992280/global-plant-based-milk-market-soy-milk-almond (accessed on 7 May 2023).
- Munekata, P.E.S.; Domínguez, R.; Budaraju, S.; Roselló-Soto, E.; Barba, F.J.; Mallikarjunan, K.; Roohinejad, S.; Lorenzo, J.M. Effect of Innovative Food Processing Technologies on the Physicochemical and Nutritional Properties and Quality of Non-Dairy Plant-Based Beverages. Foods 2020, 9, 288. [Google Scholar] [CrossRef]
- Paul, A.A.; Kumar, S.; Kumar, V.; Sharma, R. Milk Analog: Plant Based Alternatives to Conventional Milk, Production, Potential and Health Concerns. Crit. Rev. Food Sci. Nutr. 2020, 60, 3005–3023. [Google Scholar] [CrossRef]
- Vanga, S.K.; Raghavan, V. How Well Do Plant Based Alternatives Fare Nutritionally Compared to Cow’s Milk? J. Food Sci. Technol. 2018, 55, 10–20. [Google Scholar] [CrossRef]
- CFR—Code of Federal Regulations Title 21. Available online: https://www.accessdata.fda.gov/scripts/cdrh/cfdocs/cfcfr/cfrsearch.cfm (accessed on 7 May 2023).
- Verband Sozialer Wettbewerb eV v TofuTowncom GmbH [Internet]. 2017. Available online: https://eur-lex.europa.eu/legal-content/EN/TXT/?uri=CELEX%3A62016CJ0422 (accessed on 7 May 2023).
- Nutrition C for FS and A. FDA Releases Draft Guidance on Labeling of Plant-Based Milk Alternatives. FDA. 22 February 2023. Available online: https://www.fda.gov/food/cfsan-constituent-updates/fda-releases-draft-guidance-labeling-plant-based-milk-alternatives (accessed on 7 May 2023).
- Marangoni, F.; Pellegrino, L.; Verduci, E.; Ghiselli, A.; Bernabei, R.; Calvani, R.; Cetin, I.; Giampietro, M.; Perticone, F.; Piretta, L.; et al. Cow’s Milk Consumption and Health: A Health Professional’s Guide. J. Am. Coll. Nutr. 2019, 38, 197–208. [Google Scholar] [CrossRef]
- Craig, W.J.; Fresán, U. International Analysis of the Nutritional Content and a Review of Health Benefits of Non-Dairy Plant-Based Beverages. Nutrients 2021, 13, 842. [Google Scholar] [CrossRef]
- Rizzo, G.; Baroni, L. Soy, Soy Foods and Their Role in Vegetarian Diets. Nutrients 2018, 10, 43. [Google Scholar] [CrossRef]
- Silva, A.R.A.; Silva, M.M.N.; Ribeiro, B.D. Health Issues and Technological Aspects of Plant-Based Alternative Milk. Food Res. Int. 2020, 131, 108972. [Google Scholar] [CrossRef]
- Sousa, A.; Bolanz, K.A.K. Nutritional Implications of an Increasing Consumption of Non-Dairy Plant-Based Beverages Instead of Cow’s Milk in Switzerland. J. Adv. Dairy Res. 2017. Available online: https://www.omicsonline.org/open-access/nutritional-implications-of-an-increasing-consumption-of-nondairy-plantbased-beverages-instead-of-cow19516219483641948482s-milk-in-2329-888X-1000197-95593.html (accessed on 7 May 2023). [CrossRef]
- Fructuoso, I.; Romão, B.; Han, H.; Raposo, A.; Ariza-Montes, A.; Araya-Castillo, L.; Zandonadi, R.P. An Overview on Nutritional Aspects of Plant-Based Beverages Used as Substitutes for Cow’s Milk. Nutrients 2021, 13, 2650. [Google Scholar] [CrossRef] [PubMed]
- Zuliani, G.; Galvani, M.; Leitersdorf, E.; Volpato, S.; Cavalieri, M.; Fellin, R. The Role of Polyunsaturated Fatty Acids (PUFA) in the Treatment of Dyslipidemias. Curr. Pharm. Des. 2009, 15, 4087–4093. [Google Scholar] [CrossRef] [PubMed]
- Zielińska-Dawidziak, M. Plant Ferritin—A Source of Iron to Prevent Its Deficiency. Nutrients 2015, 7, 1184–1201. [Google Scholar] [CrossRef] [PubMed]
- Romeiko, X.X.; Lee, E.K.; Sorunmu, Y.; Zhang, X. Spatially and Temporally Explicit Life Cycle Environmental Impacts of Soybean Production in the U.S. Midwest. Environ. Sci. Technol. 2020, 54, 4758–4768. [Google Scholar] [CrossRef] [PubMed]
- Dreoni, I.; Matthews, Z.; Schaafsma, M. The Impacts of Soy Production on Multi-Dimensional Well-Being and Ecosystem Services: A Systematic Review. J. Clean. Prod. 2022, 335, 130182. [Google Scholar] [CrossRef]
- USDA ERS-Soybeans and Oil Crops. Available online: https://www.ers.usda.gov/topics/crops/soybeans-and-oil-crops/ (accessed on 22 May 2023).
- Messina, M. Perspective: Soybeans Can Help Address the Caloric and Protein Needs of a Growing Global Population. Front. Nutr. 2022, 9, 909464. [Google Scholar] [CrossRef]
- Fraanje, W.; Garnett, T. Soy: Food, Feed, and Land Use Change. (Foodsource: Building Blocks); Food Climate Research Network, University of Oxford: Oxford, UK, 2020. [Google Scholar] [CrossRef]
- Coluccia, B.; Agnusdei, G.P.; De Leo, F.; Vecchio, Y.; La Fata, C.M.; Miglietta, P.P. Assessing the Carbon Footprint across the Supply Chain: Cow Milk vs Soy Drink. Sci. Total Environ. 2022, 806, 151200. [Google Scholar] [CrossRef]
- Messina, M.; Mejia, S.B.; Cassidy, A.; Duncan, A.; Kurzer, M.; Nagato, C.; Ronis, M.; Rowland, I.; Sievenpiper, J.; Barnes, S. Neither Soyfoods nor Isoflavones Warrant Classification as Endocrine Disruptors: A Technical Review of the Observational and Clinical Data. Crit. Rev. Food Sci. Nutr. 2022, 62, 5824–5885. [Google Scholar] [CrossRef]
- Rizzo, G.; Feraco, A.; Storz, M.A.; Lombardo, M. The Role of Soy and Soy Isoflavones on Women’s Fertility and Related Outcomes: An Update. J. Nutr. Sci. 2022, 11, e17. [Google Scholar] [CrossRef]
- Rizzo, G. The Antioxidant Role of Soy and Soy Foods in Human Health. Antioxidants 2020, 9, 635. [Google Scholar] [CrossRef]
- Clark, B.E.; Pope, L.; Belarmino, E.H. Perspectives from Healthcare Professionals on the Nutritional Adequacy of Plant-Based Dairy Alternatives: Results of a Mixed Methods Inquiry. BMC Nutr. 2022, 8, 46. [Google Scholar] [CrossRef]
- Pointke, M.; Ohlau, M.; Risius, A.; Pawelzik, E. Plant-Based Only: Investigating Consumers’ Sensory Perception, Motivation, and Knowledge of Different Plant-Based Alternative Products on the Market. Foods 2022, 11, 2339. [Google Scholar] [CrossRef]
- Home | Dietary Guidelines for Americans. Available online: https://www.dietaryguidelines.gov/ (accessed on 7 May 2023).
- NHANES—About the National Health and Nutrition Examination Survey. 2022. Available online: https://www.cdc.gov/nchs/nhanes/about_nhanes.htm (accessed on 7 May 2023).
- National Center for Health Statistics—National Health and Nutrition Examination Survey, 2013–2014. Overview. 2022. Available online: https://www.cdc.gov/nchs/data/nhanes/nhanes_13_14/2013-14_overview_brochure.pdf (accessed on 7 May 2023).
- NHANES—NCHS Research Ethics Review Board Approval. 2022. Available online: https://www.cdc.gov/nchs/nhanes/irba98.htm. (accessed on 22 April 2023).
- NHANES Questionnaires, Datasets, and Related Documentation. Available online: https://wwwn.cdc.gov/nchs/nhanes/continuousnhanes/default.aspx?BeginYear=2015 (accessed on 27 April 2023).
- NHANES Questionnaires, Datasets, and Related Documentation. Available online: https://wwwn.cdc.gov/nchs/nhanes/continuousnhanes/default.aspx?cycle=2017-2020 (accessed on 27 April 2023).
- Dan, M. Missing standard error because of stratum with single sampling unit. | Stata. Available online: https://www.stata.com/support/faqs/statistics/standard-error-because-of-stratum/ (accessed on 27 April 2023).
- Heeringa, G.; West, B.T.; West, P.A. Applied Survey Data Analysis, 2nd ed.; Chapman and Hall/CRC: New York, NY, USA, 2017. [Google Scholar]
- Parker, J.D.; Talih, M.; Malec, D.J.; Beresovsky, V.; Carroll, M.; Gonzalez, J.F.; Hamilton, B.E.; Ingram, D.D.; Kochanek, K.; McCarty, F.; et al. National Center for Health Statistics Data Presentation Standards for Proportions. Vital Health Stat 2017, 2, 1–22. [Google Scholar]
- Ward, B.W. Kg_nchs: A Command for Korn-Graubard Confidence Intervals and National Center for Health Statistics’ Data Presentation Standards for Proportions. Stata J. 2019, 19, 510–522. [Google Scholar] [CrossRef] [PubMed]
- Dharmasena, S.; Capps, O. Unraveling Demand for Dairy-Alternative Beverages in the United States: The Case of Soymilk. Agric. Resour. Econ. Rev. 2014, 43, 140–157. [Google Scholar] [CrossRef]
- Sethi, S.; Tyagi, S.K.; Anurag, R.K. Plant-Based Milk Alternatives an Emerging Segment of Functional Beverages: A Review. J. Food Sci. Technol. 2016, 53, 3408–3423. [Google Scholar] [CrossRef]
- Basu, A. Plant-Based Milk Consumption in India: Motivators, Deterrents and Marketing Strategies in a Competitive Market. J. Int. Food Agribus. Mark. 2022, 1–23. [Google Scholar] [CrossRef]
- Laassal, M.; Kallas, Z. Consumers Preferences for Dairy-Alternative Beverage Using Home-Scan Data in Catalonia. Beverages 2019, 5, 55. [Google Scholar] [CrossRef]
- Malekinejad, H.; Rezabakhsh, A. Hormones in Dairy Foods and Their Impact on Public Health—A Narrative Review Article. Iran J. Public Health 2015, 44, 742–758. [Google Scholar] [PubMed]
- Kroenke, C.H.; Kwan, M.L.; Sweeney, C.; Castillo, A.; Caan, B.J. High- and Low-Fat Dairy Intake, Recurrence, and Mortality After Breast Cancer Diagnosis. J. Natl. Cancer Inst. 2013, 105, 616–623. [Google Scholar] [CrossRef]
- Qin, L.-Q.; Xu, J.-Y.; Wang, P.-Y.; Tong, J.; Hoshi, K. Milk Consumption Is a Risk Factor for Prostate Cancer in Western Countries: Evidence from Cohort Studies. Asia Pac. J. Clin. Nutr. 2007, 16, 467–476. [Google Scholar]
- Song, Y.; Chavarro, J.E.; Cao, Y.; Qiu, W.; Mucci, L.; Sesso, H.D.; Stampfer, M.J.; Giovannucci, E.; Pollak, M.; Liu, S.; et al. Whole Milk Intake Is Associated with Prostate Cancer-Specific Mortality among U.S. Male Physicians. J. Nutr. 2013, 143, 189–196. [Google Scholar] [CrossRef] [PubMed]
- Zhang, X.; Chen, X.; Xu, Y.; Yang, J.; Du, L.; Li, K.; Zhou, Y. Milk Consumption and Multiple Health Outcomes: Umbrella Review of Systematic Reviews and Meta-Analyses in Humans. Nutr. Metab. 2021, 18, 7. [Google Scholar] [CrossRef] [PubMed]
- Gil, Á.; Ortega, R.M. Introduction and Executive Summary of the Supplement, Role of Milk and Dairy Products in Health and Prevention of Noncommunicable Chronic Diseases: A Series of Systematic Reviews. Adv. Nutr. 2019, 10, S67–S73. [Google Scholar] [CrossRef] [PubMed]
- Lu, L.J.; Anderson, K.E.; Grady, J.J.; Nagamani, M. Effects of Soya Consumption for One Month on Steroid Hormones in Premenopausal Women: Implications for Breast Cancer Risk Reduction. Cancer Epidemiol. Biomark. Prev. 1996, 5, 63–70. [Google Scholar]
- Yan, L.; Spitznagel, E.L. Soy Consumption and Prostate Cancer Risk in Men: A Revisit of a Meta-Analysis. Am. J. Clin. Nutr. 2009, 89, 1155–1163. [Google Scholar] [CrossRef] [PubMed]
- Teh, T.; Dougherty, M.P.; Camire, M.E. How Do Consumer Attitudes Influence Acceptance of a Novel Wild Blueberry–Soy Product? J. Food Sci. 2007, 72, S516–S521. [Google Scholar] [CrossRef]
- Bosman, M.J.C.; Ellis, S.M.; Bouwer, S.C.; Jerling, J.C.; Erasmus, A.C.; Harmse, N.; Badham, J. South African Consumers’ Opinions and Consumption of Soy and Soy Products. Int. J. Consum. Stud. 2009, 33, 425–435. [Google Scholar] [CrossRef]

| Soy Milk: Consumers n = 132 | Soy Milk: Non-Consumers n = 5132 | p-Value | |
|---|---|---|---|
| Sex | p = 0.217 b | ||
| Male | 40.46% (5.80) | 48.04% (0.54) | |
| Female | 59.54% (5.80) | 51.96% (0.54) | |
| Age (years) | 46.40 (2.24) | 47.82 (0.55) | p = 0.508 c |
| Race/ethnicity | p < 0.001 b | ||
| Mexican American | 6.35% (2.53) f | 8.59% (2.05) | |
| Other Hispanic | 8.93% (3.22) f | 6.10% (1.34) | |
| Non-Hispanic White | 42.90% (7.76) e,f | 65.54% (3.89) | |
| Non-Hispanic Black | 18.11% (4.27) | 10.88% (2.13) | |
| Non-Hispanic Asian | 17.06% (4.83) e | 5.34% (1.16) | |
| Other Race a | 6.64% (3.61) f | 3.56% (0.35) | |
| Marital status | p = 0.401 b | ||
| Married/Living with Partner | 60.07% (1.53) f | 64.69% (1.55) | |
| Widowed/Divorced/Separated | 15.48% (0.80) | 18.00% (1.19) | |
| Never married | 24.45% (6.34) | 17.31% (1.27) | |
| Annual household income | p = 0.315 b | ||
| <20,000 US$ | 9.97% (2.59) | 12.95% (1.23) | |
| >20,000 US$ | 90.03% (2.59) | 87.05% (1.23) | |
| Education Level | p = 0.124 b | ||
| Less than 9th grade | 5.25% (1.27) f | 5.66% (0.91) | |
| 9–11th grade | 4.89% (2.01) f | 8.35% (0.90) | |
| High school graduate/GED d | 16.32% (5.07) f | 20.97% (1.18) | |
| Some college or AA degree | 26.58% (4.73) | 32.84% (1.52) | |
| College graduate or above | 46.96% (5.09) e | 32.18% (3.09) | |
| Food security category | p = 0.416 b | ||
| Full food security | 70.91% (4.66) | 71.90% (2.16) | |
| Marginal food security | 15.32% (4.35) | 10.38% (1.00) | |
| Low food security | 8.19% (2.86) f | 10.73% (1.03) | |
| Very low food security | 5.58% (2.12) f | 7.00% (0.58) | |
| Household size | p = 0.101 b | ||
| One person | 9.77% (2.26) | 14.01% (0.81) | |
| Two persons | 43.98% (6.72) | 33.35% (1.71) | |
| Three persons | 20.19% (3.85) | 17.36% (1.38) | |
| Four persons | 10.67% (2.62) e | 17.33% (1.10) | |
| Five persons | 12.44% (4.03) f | 9.87% (0.69) | |
| Six persons | 1.96% (1.15) e,f | 4.45% (0.57) | |
| Seven persons or more | 0.99% (0.70) e | 3.63% (0.49) | |
| General health condition | p = 0.158 b | ||
| Excellent | 18.42% (0.87) | 14.63% (0.87) | |
| Very good | 32.71% (4.70) | 32.62% (1.44) | |
| Good | 35.63% (5.97) | 34.66% (1.04) | |
| Fair | 7.11% (1.50) e,f | 14.77% (1.09) | |
| Poor | 6.13% (2.01) f | 3.32% (0.38) | |
| Diabetes status | p = 0.224 b | ||
| Yes | 7.53% (2.60) f | 10.84% (0.80) | |
| No | 91.85% (2.82) | 87.15% (0.84) | |
| Borderline | 0.63% (0.43) e,f | 2.01% (0.30) | |
| Smoking status | p = 0.624 b | ||
| Yes | 46.37% (5.84) | 43.39% (1.05) | |
| No | 53.63% (5.84) | 56.61% (1.05) | |
| Moderate recreational activities | p = 0.005 b | ||
| Yes | 65.59% (5.32) e | 46.72% (1.79) | |
| No | 34.41% (5.32) e | 53.28% (1.79) |
| Independent Variables | OR | CI | p | OR | CI | p | OR | CI | p |
|---|---|---|---|---|---|---|---|---|---|
| Model 1 | Model 2 | Model 3 | |||||||
| Sex | |||||||||
| Female | 1.34 | [0.80, 2.25] | 0.242 | 1.36 | [0.81, 2.28] | 0.229 | 1.33 | [0.79, 2.24] | 0.258 |
| Ethnicity | |||||||||
| Mexican American | 1.14 | [0.49, 2.66] | 0.750 | 1.44 | [0.60, 3.44] | 0.392 | 1.29 | [0.54, 3.07] | 0.547 |
| Other Hispanic | 2.24 | [0.96, 5.23] | 0.061 | 2.59 | [1.15, 5.81] | 0.024 | 2.43 | [1.05, 5.63] | 0.039 |
| Non-Hispanic Black | 2.51 | [1.18, 5.40] | 0.022 | 2.81 | [1.38, 5.70] | 0.007 | 2.72 | [1.32, 5.60] | 0.010 |
| Non-Hispanic Asian | 4.87 | [2.45, 9.68] | <0.001 | 5.48 | [2.74, 11.01] | <0.001 | 5.27 | [2.59, 10.70] | <0.001 |
| Other Race a | 2.87 | [0.76, 10.83] | 0.112 | 2.89 | [0.75,11.21] | 0.115 | 3.06 | [0.80,11.72] | 0.096 |
| Household size | |||||||||
| 1 person | 0.51 | [0.24, 1.11] | 0.084 | ||||||
| 3 persons | 0.74 | [0.41, 1.34] | 0.292 | ||||||
| 4 persons | 0.40 | [0.20, 0.78] | 0.011 | ||||||
| 5 persons | 0.77 | [0.30, 1.93] | 0.547 | ||||||
| 6 persons | 0.26 | [0.08, 0.92] | 0.039 | ||||||
| 7 persons or more | 0.14 | [0.03, 0.67] | 0.017 | ||||||
| Moderate activity | |||||||||
| Yes | 2.36 | [1.40, 3.99] | 0.003 | ||||||
| Soy Milk: Consumers n = 187 | Soy Milk: Non-Consumers n = 8324 | p-Value | |
|---|---|---|---|
| Sex | p = 0.048 b | ||
| Male | 36.55% (5.33) e | 48.09% (0.80) | |
| Female | 63.45% (5.33) e | 51.91% (0. 80) | |
| Age (years) | 50.26 (2.05) | 48.37 (0.56) | p = 0.373 c |
| Race/ethnicity | p < 0.001 b | ||
| Mexican American | 16.40% (4.68) | 8.21% (1.12) | |
| Other Hispanic | 12.01% (3.41) | 7.40% (0.68) | |
| Non-Hispanic White | 34.55% (5.71) e | 63.69% (2.44) | |
| Non-Hispanic Black | 14.77% (3.22) | 11.24% (1.43) | |
| Non-Hispanic Asian | 18.52% (2.92) e | 5.52% (0.84) | |
| Other Race a | 3.75% (1.60) f | 3.95% (1.60) | |
| Marital status | p = 0.430 b | ||
| Married/Living with Partner | 56.74% (3.62) | 61.82% (1.34) | |
| Widowed/Divorced/Separated | 23.05% (4.07) | 18.92% (0.76) | |
| Never married | 20.21% (3.92) | 19.26% (1.09) | |
| Education Level | p = 0.080 b | ||
| Less than 9th grade | 5.81% (1.29) f | 3.64% (0.36) | |
| 9–11th grade | 6.95% (1.82) | 7.12% (0.33) | |
| High school graduate/GED d | 16.01% (3.61) e | 27.10% (1.38) | |
| Some college or AA degree | 32.09% (5.44) | 30.56% (0.92) | |
| College graduate or above | 39.13% (4.84) | 31.57% (2.14) | |
| Food security category | p = 0.304 b | ||
| Full food security | 65.45% (4.41) | 72.22% (1.14) | |
| Marginal food security | 14.61% (2.98) | 10.73% (0.58) | |
| Low food security | 11.70% (2.31) | 10.45% (0.61) | |
| Very low food security | 8.24% (2.13) | 6.59% (0.48) | |
| General health condition | p = 0.285 b | ||
| Excellent | 17.43% (3.79) | 13.94% (1.05) | |
| Very good | 24.71% (4.84) | 32.34% (0.87) | |
| Good | 40.38% (3.95) | 35.15% (0.96) | |
| Fair | 13.77% (3.40) | 16.01% (0.74) | |
| Poor | 3.70% (1.14) f | 2.57% (0.15) | |
| Ratio of family income to poverty | p = 0.443 b | ||
| <1 | 11.68% (2.24) | 11.82% (0.84) | |
| ≥1 and <2 | 19.61% (3.91) | 17.86% (0.87) | |
| ≥2 and <3 | 18.48% (3.44) | 14.19% (0.80) | |
| ≥3 | 50.23% (5.60) | 56.12% (1.57) | |
| Diabetes status | p = 0.289 b | ||
| Yes | 15.11% (2.96) | 11.61% (0.42) | |
| No | 81.86% (2.95) | 85.90% (0.41) | |
| Borderline | 3.03% (0.92) f | 2.49% (0.29) | |
| Smoking status | p = 0.010 b | ||
| Yes | 29.22% (4.25) e | 42.59% (1.22) | |
| No | 70.78% (4.25) e | 57.41% (1.22) | |
| Moderate recreational activities | p = 0.009 b | ||
| Yes | 58.62% (4.21) e | 46.64% (1.17) | |
| No | 41.38% (4.21) e | 53.36% (1.17) |
| Independent Variables | OR | CI | p | OR | CI | p |
|---|---|---|---|---|---|---|
| Model 1 | Model 2 | |||||
| Sex | ||||||
| Female | 1.57 | [0.97, 2.56] | 0.067 | 1.55 | [0.96, 2.51] | 0.071 |
| Ethnicity | ||||||
| Mexican American | 4.26 | [2.07, 8.76] | <0.001 | 4.16 | [2.52, 10.18] | <0.001 |
| Other Hispanic | 3.21 | [1.61, 6.41] | 0.002 | 3.22 | [1.85, 6.91] | 0.002 |
| Non-Hispanic Black | 2.55 | [1.56, 4.17] | 0.001 | 2.62 | [1.69, 4.44] | <0.001 |
| Non-Hispanic Asian | 5.70 | [3.82, 8.53] | <0.001 | 5.60 | [4.23, 9.30] | <0.001 |
| Other Race a | 1.85 | [0.73, 4.72] | 0.185 | 1.95 | [0.78, 4.99] | 0.150 |
| Education level | ||||||
| Less than 9th grade | 1.51 | [0.86, 2.65] | 0.143 | 1.60 | [0.93, 2.77] | 0.087 |
| 9–11th grade | 1.36 | [0.78, 2.35] | 0.265 | 1.47 | [0.85, 2.57] | 0.159 |
| Some college or AA degree | 1.83 | [0.93, 3.62] | 0.079 | 1.75 | [0.88, 3.47] | 0.105 |
| College graduate or above | 2.14 | [1.21, 3.80] | 0.011 | 1.84 | [1.01, 3.33] | 0.045 |
| Moderate activity | ||||||
| Yes | 1.65 | [1.14, 2.40] | 0.011 | |||
| Smoking | ||||||
| Yes | 0.82 | [0.51, 1.32] | 0.402 | |||
Disclaimer/Publisher’s Note: The statements, opinions and data contained in all publications are solely those of the individual author(s) and contributor(s) and not of MDPI and/or the editor(s). MDPI and/or the editor(s) disclaim responsibility for any injury to people or property resulting from any ideas, methods, instructions or products referred to in the content. |
© 2023 by the authors. Licensee MDPI, Basel, Switzerland. This article is an open access article distributed under the terms and conditions of the Creative Commons Attribution (CC BY) license (https://creativecommons.org/licenses/by/4.0/).
Share and Cite
Storz, M.A.; Brommer, M.; Lombardo, M.; Rizzo, G. Soy Milk Consumption in the United States of America: An NHANES Data Report. Nutrients 2023, 15, 2532. https://doi.org/10.3390/nu15112532
Storz MA, Brommer M, Lombardo M, Rizzo G. Soy Milk Consumption in the United States of America: An NHANES Data Report. Nutrients. 2023; 15(11):2532. https://doi.org/10.3390/nu15112532
Chicago/Turabian StyleStorz, Maximilian Andreas, Maria Brommer, Mauro Lombardo, and Gianluca Rizzo. 2023. "Soy Milk Consumption in the United States of America: An NHANES Data Report" Nutrients 15, no. 11: 2532. https://doi.org/10.3390/nu15112532
APA StyleStorz, M. A., Brommer, M., Lombardo, M., & Rizzo, G. (2023). Soy Milk Consumption in the United States of America: An NHANES Data Report. Nutrients, 15(11), 2532. https://doi.org/10.3390/nu15112532

