Mild Endurance Exercise during Fasting Increases Gastrocnemius Muscle and Prefrontal Cortex Thyroid Hormone Levels through Differential BHB and BCAA-Mediated BDNF-mTOR Signaling in Rats
Abstract
1. Introduction
2. Materials and Methods
2.1. Materials
2.2. Animal Handling
2.3. Cell Culture and Treatment
2.4. Quantitative Analysis of Serum and Tissue T3 (Triiodothyronine), T4 (Thyroxine), and Tissue BHB (Beta-Hydroxy Butyric Acid), and BCAA (Branched Chain Amino Acids)
2.5. Gene Expression Analysis
2.6. Western Immunoblot Analysis
2.7. Statistical Analysis
3. Results
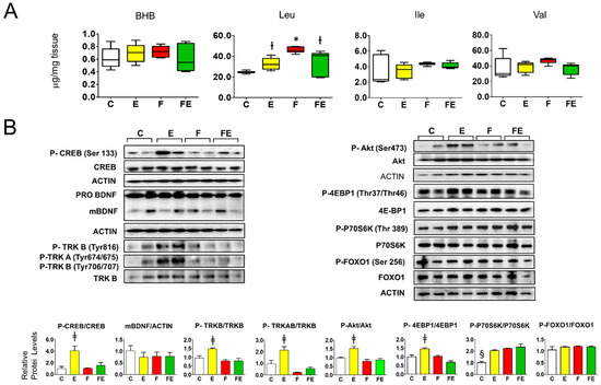
3.1. Gastrocnemius Muscle BHB and BCAA Levels in Relation to BDNF-mTORC1 Signaling in Response to Mild Endurance Exercise, Fasting, and Their Combination
3.2. Gastrocnemius Muscle T3 and T4 Levels in Relation to Deiodinase, and BHB and Amino acid Transporter Expression in Response to Mild Endurance Exercise, Fasting, and Their Combination
3.3. Effects of BHB on BDNF Transcription, Translation, and Maturation in L6 Cells
3.4. Prefrontal Cortex BHB and BCAA Levels in Relation to BDNF-mTORC1 Signaling in Response to Mild Endurance Exercise, Fasting, and Their Combination
3.5. Prefrontal Cortex T3 and T4 Levels in Relation to Deiodinase, and BHB and Amino Acid Transporter Expression in Response to Mild Endurance Exercise, Fasting, and Their Combination
3.6. Effects of Mild Endurance Exercise, Fasting, and Their Combination on the Expression of Prefrontal Cortex Genes Involved in Thyroid Hormone Transport and Ketone Metabolism, and BDNF, TRKB, and PGC-1α
3.7. Effects of Mild Endurance Exercise, Fasting, and their Combination on the Expression of Known Prefrontal Cortex T3 Responsive Genes
4. Discussion
5. Conclusions
Supplementary Materials
Author Contributions
Funding
Institutional Review Board Statement
Informed Consent Statement
Data Availability Statement
Acknowledgments
Conflicts of Interest
References
- Giacco, A.; Silvestri, E.; Senese, R.; Cioffi, F.; Cuomo, A.; Lombardi, A.; Moreno, M.; Lanni, A.; de Lange, P. Exercise with energy restriction as a means of losing body mass while preserving muscle quality and ameliorating co-morbidities: Towards a therapy for obesity? Transl. Med. Exerc. Prescr. 2020, 1, 13–24. [Google Scholar] [CrossRef]
- Marosi, K.; Moehl, K.; Navas-Enamorado, I.; Mitchell, S.J.; Zhang, Y.; Lehrmann, E.; Aon, M.A.; Cortassa, S.; Becker, K.G.; Mattson, M.P. Metabolic and molecular framework for the enhancement of endurance by intermittent food deprivation. FASEB J. 2018, 32, 3844–3858. [Google Scholar] [CrossRef] [PubMed]
- Zheng, D.M.; Bian, Z.; Furuya, N.; Oliva Trejo, J.A.; Takeda-Ezaki, M.; Takahashi, K.; Yuka Hiraoka, Y.; Mineki, R.; Taka, H.; Ikeda, S.-I.; et al. A treadmill exercise reactivates the signaling of the mammalian target of rapamycin (mTORC1) in the skeletal muscles of starved mice. Biochem. Biophys. Res. Commun. 2015, 56, 519–526. [Google Scholar] [CrossRef] [PubMed]
- Dethlefsen, M.M.; Bertholdt, L.; Gudiksen, A.; Stankiewicz, T.; Bangsbo, J.; van Hall, G.; Plomgaard, P.; Pilegaard, H. Training state and skeletal muscle autophagy in response to 36 h of fasting. J. Appl. Physiol. 2018, 125, 1609–1619. [Google Scholar] [CrossRef]
- Delli Paoli, G.; van de Laarschot, D.; Friesema, E.C.H.; Verkaik, R.; Giacco, A.; Senese, R.; Arp, P.P.; Jhamai, P.M.; Pagnotta, S.M.; Broer, L.; et al. Short-Term, Combined Fasting and Exercise Improves Body Composition in Healthy Males. Int. J. Sport Nutr. Exerc. Metab. 2020, 30, 386–395. [Google Scholar] [CrossRef]
- Giacco, A.; Delli Paoli, G.; Simiele, R.; Caterino, M.; Ruoppolo, M.; Bloch, W.; Kraaij, R.; Uitterlinden, A.G.; Santillo, A.; Senese, R.; et al. Exercise with fasting at thermoneutrality impacts fuel use, the microbiome, AMPK phosphorylation, muscle fibers, and thyroid hormone levels in rats. Physiol. Rep. 2020, 8, e14354. [Google Scholar] [CrossRef]
- Baranowski, B.J.; MacPherson, R.E.K. Acute exercise induced BDNF-TrkB signalling is intact in the prefrontal cortex of obese, glucose-intolerant male mice. Appl. Physiol. Nutr. Metab. 2018, 43, 1083–1089. [Google Scholar] [CrossRef]
- Cefis, M.; Prigent-Tessier, A.; Quirié, A.; Pernet, N.; Marie, C.; Garnier, P. The effect of exercise on memory and BDNF signaling is dependent on intensity. Brain Struct. Funct. 2019, 224, 1975–1985. [Google Scholar] [CrossRef]
- Aguiar, A.S., Jr.; Castro, A.A.; Moreira, E.L.; Glaser, V.; Santos, A.R.; Tasca, C.I.; Latini, A.; Prediger, R.D.S. Short bouts of mild-intensity physical exercise improve spatial learning and memory in aging rats: Involvement of hippocampal plasticity via AKT, CREB and BDNF signaling. Mech. Ageing Dev. 2011, 132, 560–567. [Google Scholar] [CrossRef]
- Sleiman, S.F.; Henry, J.; Al-Haddad, R.; El Hayek, L.; Abou Haidar, E.; Stringer, T.; Ulja, D.; Karuppagounder, S.S.; Holson, E.B.; Ratan, R.R.; et al. Exercise promotes the expression of brain derived neurotrophic factor (BDNF) through the action of the ketone body β-hydroxybutyrate. eLife 2016, 5, e15092. [Google Scholar] [CrossRef]
- Marosi, K.; Mattson, M.P. BDNF mediates adaptive brain and body responses to energetic challenges. Trends Endocrinol. Metab. 2014, 25, 89–98. [Google Scholar] [CrossRef] [PubMed]
- Yang, X.; Brobst, D.; Chan, W.S.; Tse, M.C.L.; Herlea-Pana, O.; Ahuja, P.; Bi, X.; Zaw, A.M.; Kwong, Z.S.W.; Jia, W.H.; et al. Muscle-generated BDNF is a sexually dimorphic myokine that controls metabolic flexibility. Sci. Signal. 2019, 12, eaau1468. [Google Scholar] [CrossRef] [PubMed]
- Kimball, S.R.; Jefferson, L.S. New functions for amino acids: Effects on gene transcription and translation. Am. J. Clin. Nutr. 2006, 83, 500S–507S. [Google Scholar] [CrossRef] [PubMed]
- Crozier, S.J.; Kimball, S.R.; Emmert, S.W.; Anthony, J.C.; Jefferson, L.S. Oral leucine administration stimulates protein synthesis in rat skeletal muscle. J. Nutr. 2005, 135, 376–382. [Google Scholar] [CrossRef] [PubMed]
- Anthony, J.C.; Yoshizawa, F.; Anthony, T.G.; Vary, T.C.; Jefferson, L.S.; Kimball, S.R. Leucine stimulates translation initiation in skeletal muscle of postabsorptive rats via a rapamycin-sensitive pathway. J. Nutr. 2000, 130, 2413–2419. [Google Scholar] [CrossRef]
- Chiellini, G.; Cioffi, F.; Senese, R.; de Lange, P. Editorial: Thyroid Hormone and Metabolites: Central Versus Peripheral Effects. Front. Endocrinol. 2019, 10, 240. [Google Scholar] [CrossRef]
- Tysoe, O. Skeletal muscle weakness in hypothyroidism. Nat. Rev. Endocrinol. 2021, 17, 447. [Google Scholar] [CrossRef]
- Jaspers, R.T.; Zillikens, M.C.; Friesema, E.C.M.; delli Paoli, G.; Bloch, W.; Uitterlinden, A.G.; Goglia, F.; Lanni, A.; de Lange, P. Exercise, fasting, and mimetics: Toward beneficial combinations? FASEB J. 2017, 31, 14–28. [Google Scholar] [CrossRef]
- Ciloglu, F.; Peker, I.; Pehlivan, A.; Karacabey, K.; Ilhan, N.; Saygin, O.; Ozmerdivenli, R. Exercise intensity and its effects on thyroid hormones. Neuro Endocr. Lett. 2005, 26, 830–834. [Google Scholar]
- Altaye, K.Z.; Mondal, S.; Legesse, K.; Abdulkedir, M. Effects of aerobic exercise on thyroid hormonal change responses among adolescents with intellectual disabilities. BMJ Open 2019, 5, e000524. [Google Scholar] [CrossRef]
- Roa Dueñas, O.H.; Koolhaas, C.; Voortman, T.; Franco, O.H.; Ikram, M.A.; Peeters, R.P.; Chaker, L. Thyroid Function and Physical Activity: A Population-Based Cohort Study. Thyroid 2021, 31, 870–875. [Google Scholar] [CrossRef] [PubMed]
- Fortunato, R.S.; Ignácio, D.L.; Padron, A.S.; Peçanha, R.; Marassi, M.P.; Rosenthal, D.; Werneck-de-Castro, J.P.; Carvalho, D.P. The effect of acute exercise session on thyroid hormone economy in rats. J. Endocrinol. 2008, 198, 347–353. [Google Scholar] [CrossRef] [PubMed]
- Bocco, B.M.; Louzada, R.A.; Silvestre, D.H.; Santos, M.C.; Anne-Palmer, E.; Rangel, I.F.; Abdalla, S.; Ferreira, A.C.; Ribeiro, M.O.; Gereben, B.; et al. Thyroid hormone activation by type 2 deiodinase mediates exercise-induced peroxisome proliferator-activated receptor-γ coactivator-1α expression in skeletal muscle. J. Physiol. 2016, 594, 5255–5269. [Google Scholar] [CrossRef] [PubMed]
- Russo, S.C.; Salas-Lucia, F.; Bianco, A.C. Deiodinases and the Metabolic Code for Thyroid Hormone Action. Endocrinology 2021, 162, bqab059, online ahead of print. [Google Scholar] [CrossRef]
- Bocco, B.M.; Werneck-de-Castro, J.P.; Oliveira, K.C.; Fernandes, G.W.; Fonseca, T.L.; Nascimento, B.P.; McAninch, E.A.; Ricci, E.; Kvárta-Papp, Z.; Fekete, C.; et al. Type 2 Deiodinase Disruption in Astrocytes Results in Anxiety-Depressive-like Behavior in Male Mice. Endocrinology 2016, 157, 3682–3695. [Google Scholar] [CrossRef]
- De Vries, E.M.; van Beeren, H.C.; van Wijk, A.C.W.A.; Kalsbeek, A.; Romijn, J.A.; Fliers, E.; Boelen, A. Regulation of type 3 deiodinase in rodent liver and adipose tissue during fasting. Endocr. Connect. 2020, 9, 552–562. [Google Scholar] [CrossRef]
- Lartey, L.J.; Werneck-de-Castro, J.P.; O-Sullivan, I.; Unterman, T.G.; Bianco, A.C. Coupling between Nutrient Availability and Thyroid Hormone Activation. J. Biol. Chem. 2015, 290, 30551–30561. [Google Scholar] [CrossRef]
- Florentin, A.; Arama, E. Caspase levels and execution efficiencies determine the apoptotic potential of the cell. J. Cell Biol. 2012, 196, 513–527. [Google Scholar] [CrossRef]
- Rose, A.; Richter, E.A. Skeletal muscle glucose uptake during exercise: How is it regulated? Physiology 2005, 20, 260–270. [Google Scholar] [CrossRef]
- Chatonnet, F.; Flamant, F.; Morte, B. A temporary compendium of thyroid hormone target genes in brain. Biochim. Biophys. Acta 2015, 1849, 122–129. [Google Scholar] [CrossRef]
- Gil-Ibañez, P.; García-García, F.; Dopazo, J.; Bernal, J.; Morte, B. Global Transcriptome Analysis of Primary Cerebrocortical Cells: Identification of Genes Regulated by Triiodothyronine in specific cell types. Cereb. Cortex 2017, 27, 706–717. [Google Scholar] [CrossRef] [PubMed]
- Marosi, K.; Kim, S.W.; Moehl, K.; Scheibye-Knudsen, M.; Cheng, A.; Cutler, R.; Camandola, S.; Mattson, M.P. 3-Hydroxybutyrate regulates energy metabolism and induces BDNF expression in cerebral cortical neurons. J. Neurochem. 2016, 139, 769–781. [Google Scholar] [CrossRef] [PubMed]
- Mousavi, K.; Jasmin, B.J. BDNF is expressed in skeletal muscle satellite cells and inhibits myogenic differentiation. J. Neurosci. 2006, 26, 5739–5749. [Google Scholar] [CrossRef] [PubMed]
- Zhao, Y.; Cholewa, J.; Shang, H.; Yang, Y.; Ding, X.; Liu, S.; Xia, Z.; Zanchi, N.E.; Wang, Q. Exercise May Promote Skeletal Muscle Hypertrophy via Enhancing Leucine-Sensing: Preliminary Evidence. Front. Physiol. 2021, 12, 741038. [Google Scholar] [CrossRef]
- Zevenbergen, C.; Meima, M.E.; Lima de Souza, E.C.; Peeters, R.P.; Kinne, A.; Krause, G.; Visser, W.E.; Visser, T.J. Transport of Iodothyronines by Human L-Type Amino Acid Transporters. Endocrinology 2015, 156, 4345–4355. [Google Scholar] [CrossRef][Green Version]
- De Lange, P.; Feola, A.; Ragni, M.; Senese, R.; Moreno, M.; Lombardi, A.; Silvestri, E.; Amat, R.; Villarroya, F.; Goglia, F.; et al. Differential 3,5,3′-triiodothyronine-mediated regulation of uncoupling protein 3 transcription: Role of Fatty acids. Endocrinology 2007, 148, 4064–4072. [Google Scholar] [CrossRef]
- De Lange, P.; Senese, R.; Cioffi, F.; Moreno, M.; Lombardi, A.; Silvestri, E.; Goglia, F.; Lanni, A. Rapid activation by 3,5,3′-L-triiodothyronine of adenosine 5′-monophosphate-activated protein kinase/acetyl-coenzyme a carboxylase and akt/protein kinase B signaling pathways: Relation to changes in fuel metabolism and myosin heavy-chain protein content in rat gastrocnemius muscle in vivo. Endocrinology 2008, 149, 6462–6470. [Google Scholar]
- Moreno, M.; Lombardi, A.; De Lange, P.; Silvestri, E.; Ragni, M.; Lanni, A.; Goglia, F. Fasting, lipid metabolism, and triiodothyronine in rat gastrocnemius muscle: Interrelated roles of uncoupling protein 3, mitochondrial thioesterase, and coenzyme Q. FASEB J. 2003, 17, 1112–1114. [Google Scholar] [CrossRef]
- Morkin, E. Control of cardiac myosin heavy chain gene expression. Microsc. Res. Tech. 2000, 50, 522–531. [Google Scholar] [CrossRef]
- Svensson, K.; Albert, V.; Cardel, B.; Salatino, S.; Handschin, C. Skeletal muscle PGC-1a modulates systemic ketone body homeostasis and ameliorates diabetic hyperketonemia in mice. FASEB J. 2016, 30, 1976–1986. [Google Scholar] [CrossRef]
- Tseng, Y.-T.; Chen, C.S.; Jong, Y.-J.; Chang, F.-R.; Lo, Y.-C. Loganin possesses neuroprotective properties, restores SMN protein and activates protein synthesis positive regulator Akt/mTORC1 in experimental models of spinal muscular atrophy. Pharm. Res. 2016, 11, 85–98. [Google Scholar]
- Lu, Z.; Sack, M.N. ATF-1 is a hypoxia-responsive transcriptional activator of skeletal muscle mitochondrial-uncoupling protein 3. J. Biol. Chem. 2008, 283, 23410–23418. [Google Scholar] [CrossRef] [PubMed]
- Handschin, C.; Rhee, J.; Lin, J.; Tarr, P.T.; Spiegelman, B.M. An autoregulatory loop controls peroxisome proliferator-activated receptor gamma coactivator 1alpha expression in muscle. Proc. Natl. Acad. Sci. USA 2003, 100, 7111–7116. [Google Scholar] [CrossRef] [PubMed]
- Dieni, S.; Matsumoto, T.; Dekkers, M.; Rauskolb, S.; Ionescu, M.S.; Deogracias, R.; Gundelfinger, E.D.; Kojima, M.; Nestel, S.; Frotscher, M.; et al. BDNF and its pro-peptide are stored in presynaptic dense core vesicles in brain neurons. J. Cell Biol. 2012, 196, 775–788. [Google Scholar] [CrossRef] [PubMed]
- Kolarow, R.; Brigadski, T.; Lessmann, V. Postsynaptic secretion of BDNF and NT-3 from hippocampal neurons depends on calcium calmodulin kinase II signaling and proceeds via delayed fusion pore opening. J. Neurosci. 2007, 27, 10350–10364. [Google Scholar] [CrossRef] [PubMed]
- Dean, C.; Liu, H.; Dunning, F.M.; Chang, P.Y.; Jackson, M.B.; Chapman, E.R. Synaptotagmin-IV modulates synaptic function and long-term potentiation by regulating BDNF release. Nat. Neurosci. 2009, 12, 767–776. [Google Scholar] [CrossRef]
- Matsuda, N.; Lu, H.; Fukata, Y.; Noritake, J.; Gao, H.; Mukherjee, S.; Nemoto, T.; Fukata, M.; Poo, M.M. Differential activity-dependent secretion of brain-derived neurotrophic factor from axon and dendrite. J. Neurosci. 2009, 29, 14185–14198. [Google Scholar] [CrossRef]
- Lutkewitte, A.J.; McCommis, K.S.; Schweitzer, G.G.; Chambers, K.T.; Graham, M.J.; Wang, L.; Patti, G.J.; Hall, A.M.; Finck, B.N. Hepatic monoacylglycerol acyltransferase 1 is induced by prolonged food deprivation to modulate the hepatic fasting response. J. Lipid. Res. 2019, 60, 528–538. [Google Scholar] [CrossRef]
- Julio-Amilpas, A.; Montiel, T.; Soto-Tinoco, E.; Gerónimo-Olvera, C.; Massieu, L. Protection of hypoglycemia-induced neuronal death by β-hydroxybutyrate involves the preservation of energy levels and decreased production of reactive oxygen species. J. Cerebr. Blood Flow Metab. 2015, 35, 851–860. [Google Scholar] [CrossRef]
- Gilland, K.E.; Fox, E.A. Effect of food deprivation or short-term Western diet feeding on BDNF protein expression in the hypothalamic arcuate, paraventricular, and ventromedial nuclei. Am. J. Physiol. Regul. Int. Comp. Physiol. 2017, 312, R611–R625. [Google Scholar] [CrossRef]
- Duan, W.; Lee, J.; Guo, Z.; Mattson, M.P. Dietary restriction stimulates BDNF production in the brain and thereby protects neurons against excitotoxic injury. J. Mol. Neurosci. 2001, 16, 1–12. [Google Scholar] [CrossRef]
- Martinez, M.E.; Hernandez, A. The Type 3 Deiodinase Is a Critical Modulator of Thyroid Hormone Sensitivity in the Fetal Brain. Front. Neurosci. 2021, 29, 703730. [Google Scholar] [CrossRef] [PubMed]






| Compound Name | Precursor Ion | Product Ion | Collision Energy | Polarity | 
|---|---|---|---|---|
| T4 | 777.9 | 322.8 | 92 | Positive | 
| T4 | 777.9 | 731.6 | 28 | Positive | 
| T3 | 652 | 605.7 | 20 | Positive | 
| T3 | 652 | 197.1 | 84 | Positive | 
| BHB | 105 | 64 | 5 | Positive | 
| BHB | 105 | 59.1 | 10 | Positive | 
| Isoleucine Leucine | 132.11 | 86 | 20 | Positive | 
| valine | 118.1 | 55 | 20 | Positive | 
| Gene | Abbreviation | Forward Primer | Reverse Primer | 
|---|---|---|---|
| 3-Hydroxybutyrate dehydrogenase 1 | BDH1 | 5′-TCTCGGACTGCCTACGCTAT-3′ | 5′-TAGAGGCTGGTGGCAGCTAT-3′ | 
| Brain-derived neurotrophic factor | BDNF | 5′-GCCCAACGAAGAAAACCATA-3′ | 5′-CAAAGGCACTTGACTGCTGA-3′ | 
| Calbindin 1 | CALB1 | 5′-TGTGGATCAATATGGGCAGA-3′ | 5′-ATCGAAAGAGCAGCAGGAAA-3′ | 
| Iodothyronine deiodinase 2 | DIO2 | 5′-CAGTGAAGCGGAATGTCAGA-3′ | 5′-TTTCCCATTATCCCCTTTCC-3′ | 
| Iodothyronine deiodinase 3 | DIO3 | 5′-ACAGATGAGCACAGCCACAG-3′ | 5′-CCAGAAAGCAAGCCAAAAAG-3′ | 
| Lysine demethylase and nuclear receptor corepressor | HR | 5′-CTACAGCTCACCAGCATCCA -3′ | 5′-CCTCCCCAACTCCACAGTAA-3′ | 
| Kruppel-like factor 9 | KLF9 | 5′-GGAAGATGCCACAATGGTTT-3′ | 5′-GATGTGATGCCATTCACGAG-3′ | 
| SLC7A5, L-type amino acid transporter 1 | LAT1 | 5′-GTGAGGAGGCAGAGGTCAAG-3′ | 5′-CTGGGGACCTGAGTTCACAT-3′ | 
| SLC7A8, L-type amino acid transporter 2 | LAT2 | 5′-GCTGGAAGAAGCCTGACATC-3′ | 5′-GCTGAAAATCAGCAGGAAGG-3′ | 
| SLC16A7, solute carrier family 16 member 7 | MCT2 | 5′-ATCCGTCCACGAATCCAGTA-3′ | 5′-TGTGTAGGAATGGGCTAGGG-3′ | 
| SLC16A2, solute carrier family 16 member 2 | MCT8 | 5′-ACAGCGCTTTCTGGTTCAGT-3′ | 5′-AAGGCCCAGATACGGTAGGT-3′ | 
| SLC16A10, solute carrier family 16 member 10 | MCT10 | 5′-GTGCAATGGGTCTGTGTTTG-3′ | 5′-CCATGTTGTCATCGTCCTTG-3′ | 
| SLCO1C1, solute carrier organic anion transporter family member 1C1 | OATP1C1 | 5′-CGAGGGATTTTCTTCCATCA-3′ | 5′-TGAACAGTGCTTGCACACAA-3′ | 
| 3-oxoacid CoA transferase 1 | OXCT1 | 5′-TGTGCAGCCATAGACTTTGC-3′ | 5′-GCACTCATGAAGCAAGACCA-3′ | 
| PPARG coactivator 1 alpha | PGC-1α | 5′-GTCAACAGCAAAAGCCACAA-3′ | 5′-GTGTGAGGAGGGTCATCGTT-3′ | 
| RASD family, member 2 | RASD2 | 5′-GCAAGAGCTCCATTGTCTCC-3′ | 5′-CGATGAAAGTCCTCGATGGT-3′ | 
| Semaphorin 3C | SEMA3C | 5′-ATTTCGTCCGCGTTATTCAG -3′ | 5′-TTCCCCTGTTCAGGTAGGTG-3′ | 
| Sonic hedgehog | SHH | 5′-CTGTACCACATTGGCACCTG-3′ | 5′-AGCTGGACTTGACTGCCATT-3′ | 
| Neurotrophic receptor tyrosine kinase 2 | TRKB | 5′-TTA GCC TCG TCAGGTGCTTT-3′ | 5′-TCCAGTCCAAACTGTGCTTG-3′ | 
| Beta actin | ACTIN | 5′-TGTGTTGTCCCTGTATGCCT-3′ | 5′-CCCTCATAGATGGGCACAGT-3′ | 
| Publisher’s Note: MDPI stays neutral with regard to jurisdictional claims in published maps and institutional affiliations. | 
© 2022 by the authors. Licensee MDPI, Basel, Switzerland. This article is an open access article distributed under the terms and conditions of the Creative Commons Attribution (CC BY) license (https://creativecommons.org/licenses/by/4.0/).
Share and Cite
Giacco, A.; Cioffi, F.; Cuomo, A.; Simiele, R.; Senese, R.; Silvestri, E.; Amoresano, A.; Fontanarosa, C.; Petito, G.; Moreno, M.; et al. Mild Endurance Exercise during Fasting Increases Gastrocnemius Muscle and Prefrontal Cortex Thyroid Hormone Levels through Differential BHB and BCAA-Mediated BDNF-mTOR Signaling in Rats. Nutrients 2022, 14, 1166. https://doi.org/10.3390/nu14061166
Giacco A, Cioffi F, Cuomo A, Simiele R, Senese R, Silvestri E, Amoresano A, Fontanarosa C, Petito G, Moreno M, et al. Mild Endurance Exercise during Fasting Increases Gastrocnemius Muscle and Prefrontal Cortex Thyroid Hormone Levels through Differential BHB and BCAA-Mediated BDNF-mTOR Signaling in Rats. Nutrients. 2022; 14(6):1166. https://doi.org/10.3390/nu14061166
Chicago/Turabian StyleGiacco, Antonia, Federica Cioffi, Arianna Cuomo, Roberta Simiele, Rosalba Senese, Elena Silvestri, Angela Amoresano, Carolina Fontanarosa, Giuseppe Petito, Maria Moreno, and et al. 2022. "Mild Endurance Exercise during Fasting Increases Gastrocnemius Muscle and Prefrontal Cortex Thyroid Hormone Levels through Differential BHB and BCAA-Mediated BDNF-mTOR Signaling in Rats" Nutrients 14, no. 6: 1166. https://doi.org/10.3390/nu14061166
APA StyleGiacco, A., Cioffi, F., Cuomo, A., Simiele, R., Senese, R., Silvestri, E., Amoresano, A., Fontanarosa, C., Petito, G., Moreno, M., Lanni, A., Lombardi, A., & de Lange, P. (2022). Mild Endurance Exercise during Fasting Increases Gastrocnemius Muscle and Prefrontal Cortex Thyroid Hormone Levels through Differential BHB and BCAA-Mediated BDNF-mTOR Signaling in Rats. Nutrients, 14(6), 1166. https://doi.org/10.3390/nu14061166
 
         
                                                




 
                         
       