Three-Dimensional Co-Culture System of Human Osteoblasts and Osteoclast Precursors from Osteoporotic Patients as an Innovative Model to Study the Role of Nutrients: Focus on Vitamin K2
Abstract
:1. Introduction
2. Materials and Methods
2.1. Chemicals
2.2. Patients and Clinical Parameters
2.3. BTMs Serum Markers
2.4. Cell Cultures
2.5. Phalloidin Staining
2.6. Bone Matrix Mineralization
2.7. Bone Markers mRNA Expression
2.8. Bone Markers Protein Expression
2.9. hOBs/hOCs 3-D Dynamic (3D-DyC) Co-Culture
2.10. Immunohistochemistry
2.11. Statistical Analysis
3. Results
3.1. Patients and Clinical Parameters
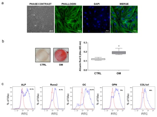
3.2. Cell Phenotype Characterization
3.3. hOBs’ Responsiveness to MK-4 in the 2-D Monolayer Cell Culture System
3.4. MK-4 Effects on hOBs/hOCs 3D-DyC Co-Culture System
3.5. Specific Effect of MK-4 on Each hOBs/hOCs Aggregate and CNA for BTMs
4. Discussion
Supplementary Materials
Author Contributions
Funding
Institutional Review Board Statement
Informed Consent Statement
Data Availability Statement
Acknowledgments
Conflicts of Interest
References
- Panahi, N.; Arjmand, B. Metabolomic biomarkers of low BMD: A systematic review of article. Osteoporos. Int. 2021, 1–25. [Google Scholar] [CrossRef]
- Qaseem, A.; Forciea, M.A. Treatment of Low Bone Density or Osteoporosis to Prevent Fractures in Men and Women: A Clinical Practice Guideline Update from the American College of Physicians of article. Ann. Intern. Med. 2017, 166, 818–839. [Google Scholar] [CrossRef] [PubMed]
- Movassagh, E.Z.; Vatanparast, H. Current Evidence on the Association of Dietary Patterns and Bone Health: A Scoping Review of article. Adv. Nutr. 2017, 8, 1–16. [Google Scholar] [CrossRef] [PubMed]
- Chen, L.R.; Hou, P.H. Nutritional Support and Physical Modalities for People with Osteoporosis: Current Opinion of article. Nutrients 2019, 11, 2848. [Google Scholar] [CrossRef] [Green Version]
- Munoz-Garach, A.; Garcia-Fontana, B. Nutrients and Dietary Patterns Related to Osteoporosis of article. Nutrients 2020, 12, 1986. [Google Scholar] [CrossRef] [PubMed]
- Fusaro, M.; Mereu, M.C. Vitamin K and bone of article. Clin. Cases Miner. Bone Metab. 2017, 14, 200–206. [Google Scholar] [CrossRef] [PubMed]
- Capozzi, A.; Scambia, G. Calcium, vitamin D, vitamin K2, and magnesium supplementation and skeletal health of article. Maturitas 2020, 140, 55–63. [Google Scholar] [CrossRef]
- Mandatori, D.; Pelusi, L. The Dual Role of Vitamin K2 in “Bone-Vascular Crosstalk”: Opposite Effects on Bone Loss and Vascular Calcification of article. Nutrients 2021, 13, 1222. [Google Scholar] [CrossRef]
- Sato, T.; Inaba, N. MK-7 and Its Effects on Bone Quality and Strength of article. Nutrients 2020, 12, 965. [Google Scholar] [CrossRef] [Green Version]
- Hamidi, M.S.; Cheung, A.M. Vitamin K and musculoskeletal health in postmenopausal women of article. Mol. Nutr. Food Res. 2014, 58, 1647–1657. [Google Scholar] [CrossRef]
- Palermo, A.; Tuccinardi, D. Vitamin K and osteoporosis: Myth or reality? Metabolism 2017, 70, 57–71. [Google Scholar] [CrossRef] [PubMed] [Green Version]
- Kanellakis, S.; Moschonis, G. Changes in parameters of bone metabolism in postmenopausal women following a 12-month intervention period using dairy products enriched with calcium, vitamin D, and phylloquinone (vitamin K(1)) or menaquinone-7 (vitamin K (2)): The Postmenopausal Health Study II of article. Calcif. Tissue Int. 2012, 90, 251–262. [Google Scholar]
- Knapen, M.H.; Drummen, N.E. Three-year low-dose menaquinone-7 supplementation helps decrease bone loss in healthy postmenopausal women of article. Osteoporos. Int. 2013, 24, 2499–2507. [Google Scholar] [CrossRef]
- Huang, Z.B.; Wan, S.L. Does vitamin K2 play a role in the prevention and treatment of osteoporosis for postmenopausal women: A meta-analysis of randomized controlled trials of article. Osteoporos. Int. 2015, 26, 1175–1186. [Google Scholar] [CrossRef] [PubMed]
- Zhang, Y.; Liu, Z. Effect of Low-Dose Vitamin K2 Supplementation on Bone Mineral Density in Middle-Aged and Elderly Chinese: A Randomized Controlled Study of article. Calcif. Tissue Int. 2020, 106, 476–485. [Google Scholar] [CrossRef] [PubMed]
- Artegiani, B.; Clevers, H. Use and application of 3D-organoid technology of article. Hum. Mol. Genet. 2018, 27, R99–R107. [Google Scholar] [CrossRef] [PubMed] [Green Version]
- di Sanzo, M.; Cipolloni, L. Clinical Applications of Personalized Medicine: A New Paradigm and Challenge of article. Curr. Pharm. Biotechnol. 2017, 18, 194–203. [Google Scholar] [CrossRef]
- Fong, E.L.S.; Toh, T.B. 3D Culture as a Clinically Relevant Model for Personalized Medicine of article. SLAS Technol. 2017, 22, 245–253. [Google Scholar] [PubMed] [Green Version]
- Arrigoni, C.; Gilardi, M. Bioprinting and Organ-on-Chip Applications Towards Personalized Medicine for Bone Diseases of article. Stem Cell Rev. Rep. 2017, 13, 407–417. [Google Scholar] [CrossRef]
- Penolazzi, L.; Lolli, A. Establishment of a 3D-dynamic osteoblasts-osteoclasts co-culture model to simulate the jawbone microenvironment in vitro of article. Life Sci. 2016, 152, 82–93. [Google Scholar] [CrossRef]
- Mandatori, D.; Penolazzi, L. Menaquinone-4 enhances osteogenic potential of human amniotic fluid mesenchymal stem cells cultured in 2D and 3D dynamic culture systems of article. J. Tissue Eng. Regen. Med. 2017, 12, 447–459. [Google Scholar] [CrossRef]
- Dolan, E.; Varley, I. The Bone Metabolic Response to Exercise and Nutrition of article. Exerc. Sport Sci. Rev. 2020, 48, 49–58. [Google Scholar] [CrossRef]
- Naylor, K.; Eastell, R. Bone turnover markers: Use in osteoporosis of article. Nat. Rev. Rheumatol. 2012, 8, 379–389. [Google Scholar] [CrossRef] [PubMed]
- Claudon, A.; Vergnaud, P. New automated multiplex assay for bone turnover markers in osteoporosis of article. Clin. Chem. 2008, 54, 1554–1563. [Google Scholar] [CrossRef] [PubMed] [Green Version]
- Eastell, R.; Hannon, R.A. Biomarkers of bone health and osteoporosis risk of article. Proc. Nutr. Soc. 2008, 67, 157–162. [Google Scholar] [CrossRef] [Green Version]
- Mandatori, D.; Pipino, C. Osteogenic transdifferentiation of vascular smooth muscle cells isolated from spontaneously hypertensive rats and potential menaquinone-4 inhibiting effect of article. J. Cell Physiol. 2019, 234, 19761–19773. [Google Scholar] [CrossRef] [PubMed]
- Lambertini, E.; Penolazzi, L. Human osteoclasts/osteoblasts 3D dynamic coculture system to study the beneficial effects of glucosamine on bone microenvironment of article. Int. J. Mol. Med. 2021, 47, 1–9. [Google Scholar] [CrossRef]
- Eriksen, E.F.; Diez-Perez, A. Update on long-term treatment with bisphosphonates for postmenopausal osteoporosis: A systematic review of article. Bone 2014, 58, 126–135. [Google Scholar] [CrossRef]
- Ahmadieh, H.; Arabi, A. Vitamins and bone health: Beyond calcium and vitamin D of article. Nutr. Rev. 2011, 69, 584–598. [Google Scholar] [CrossRef]
- Kanis, J.A.; Cooper, C. Executive summary of the European guidance for the diagnosis and management of osteoporosis in postmenopausal women of article. Calcif. Tissue Int. 2019, 104, 235–238. [Google Scholar] [CrossRef]
- Fusaro, M.; Cianciolo, G. Vitamin K and Osteoporosis of article. Nutrients 2020, 12, 3625. [Google Scholar] [CrossRef] [PubMed]
- Tie, J.K.; Stafford, D.W. Structural and functional insights into enzymes of the vitamin K cycle of article. J. Thromb. Haemost. 2016, 14, 236–247. [Google Scholar] [CrossRef] [PubMed] [Green Version]
- Mott, A.; Bradley, T. Effect of vitamin K on bone mineral density and fractures in adults: An updated systematic review and meta-analysis of randomised controlled trials of article. Osteoporos. Int. 2019, 30, 1543–1559. [Google Scholar] [CrossRef]
- Sale, J.E.; Beaton, D. Secondary prevention after an osteoporosis-related fracture: An overview of article. Clin. Geriatr. Med. 2014, 30, 317–332. [Google Scholar] [CrossRef] [PubMed]
- Hooijmans, C.R.; Ritskes-Hoitinga, M. Progress in using systematic reviews of animal studies to improve translational research of article. PLoS Med. 2013, 10, e1001482. [Google Scholar] [CrossRef] [PubMed] [Green Version]
- Sieberath, A.; della Bella, E. A Comparison of Osteoblast and Osteoclast In Vitro Co-Culture Models and Their Translation for Preclinical Drug Testing Applications of article. Int. J. Mol. Sci. 2020, 21, 912. [Google Scholar] [CrossRef] [PubMed] [Green Version]
- Zhu, S.; Ehnert, S. From the Clinical Problem to the Basic Research-Co-Culture Models of Osteoblasts and Osteoclasts of article. Int. J. Mol. Sci. 2018, 19, 2284. [Google Scholar] [CrossRef] [Green Version]
- Clarke, M.S.; Sundaresan, A. A three-dimensional tissue culture model of bone formation utilizing rotational co-culture of human adult osteoblasts and osteoclasts of article. Acta Biomater. 2013, 9, 7908–7916. [Google Scholar] [CrossRef]
- Haugen, S.; He, J. Adiponectin Reduces Bone Stiffness: Verified in a Three-Dimensional Artificial Human Bone Model In Vitro of article. Front. Endocrinol. 2018, 9, 236. [Google Scholar] [CrossRef]
- Farr, J.N.; Khosla, S. Cellular senescence in bone of article. Bone 2019, 121, 121–133. [Google Scholar] [CrossRef]
- Li, W.; Zhang, S. Vitamin K2 stimulates MC3T3E1 osteoblast differentiation and mineralization through autophagy induction of article. Mol. Med. Rep. 2019, 19, 3676–3684. [Google Scholar]
- Zhang, Y.L.; Yin, J.H. Vitamin K2 Prevents Glucocorticoid-induced Osteonecrosis of the Femoral Head in Rats of article. Int. J. Biol. Sci. 2016, 12, 347–358. [Google Scholar] [CrossRef] [PubMed] [Green Version]
- Yamaguchi, M.; Weitzmann, M.N. Vitamin K2 stimulates osteoblastogenesis and suppresses osteoclastogenesis by suppressing NF-kappaB activation of article. Int. J. Mol. Med. 2011, 27, 3–14. [Google Scholar] [PubMed] [Green Version]
- Katsuyama, H.; Saijoh, K. Menaquinone-7 regulates gene expression in osteoblastic MC3T3E1 cells of article. Int. J. Mol. Med. 2007, 19, 279–284. [Google Scholar] [PubMed] [Green Version]
- Schroder, M.; Riksen, E.A. Vitamin K2 Modulates Vitamin D-Induced Mechanical Properties of Human 3D Bone Spheroids In Vitro of article. JBMR Plus 2020, 4, e10394. [Google Scholar] [CrossRef]
- Thijssen, H.H.; Drittij-Reijnders, M.J. Vitamin K status in human tissues: Tissue-specific accumulation of phylloquinone and menaquinone-4 of article. Br. J. Nutr. 1996, 75, 121–127. [Google Scholar] [CrossRef]
- Kanis, J.A.; McCloskey, E.V. European guidance for the diagnosis and management of osteoporosis in postmenopausal women of article. Osteoporos. Int. 2013, 24, 23–57. [Google Scholar] [CrossRef] [Green Version]
- Michelsen, J.; Wallaschofski, H. Reference intervals for serum concentrations of three bone turnover markers for men and women of article. Bone 2013, 57, 399–404. [Google Scholar] [CrossRef]
- Mountziaris, P.M.; Mikos, A.G. Modulation of the inflammatory response for enhanced bone tissue regeneration of article. Tissue Eng. Part B Rev. 2008, 14, 179–186. [Google Scholar] [CrossRef]
- Eastell, R.; Pigott, T. DIAGNOSIS OF ENDOCRINE DISEASE: Bone turnover markers: Are they clinically useful? of article. Eur. J. Endocrinol. 2018, 178, R19–R31. [Google Scholar] [CrossRef] [Green Version]
- Eastell, R.; Szulc, P. Use of bone turnover markers in postmenopausal osteoporosis of article. Lancet Diabetes Endocrinol. 2017, 5, 908–923. [Google Scholar] [CrossRef]
- Kuo, T.R.; Chen, C.H. Bone biomarker for the clinical assessment of osteoporosis: Recent developments and future perspectives of article. Biomark. Res. 2017, 5, 18. [Google Scholar] [CrossRef] [PubMed] [Green Version]
- Greenblatt, M.B.; Tsai, J.N. Bone Turnover Markers in the Diagnosis and Monitoring of Metabolic Bone Disease of article. Clin. Chem. 2017, 63, 464–474. [Google Scholar] [CrossRef] [PubMed] [Green Version]






| Variable | Value | Normal Range |
|---|---|---|
| Gender | 8 (80.0%) F; 2 (20.0%) M | |
| Age (years) | ||
| Protein C reactive (mg/dL) | 3.3 (1.5; 5.7) | 0–0.5 |
| Serum Ca (mmol/L) | 2.1 (2.0; 2.2) | 2.1–2.6 |
| Serum P (mmol/L) | 1.7 (1.4; 3.4) | 0.8–1.5 |
| Urine Ca (mmol/L) | 5.7 (2.9; 10.0) | 2.5–6.2 |
| Urine P (mmol/L) | 21.3 (15.3; 25.5) | 2.5–4.5 |
| PTH (pg/mL) | 25.7 (19.9; 29.3) | 8.7–79.6 |
| 25-OH Vitamin D (ng/mL) | 22.5 (14.4; 63.5) | 31.0–100.0 |
| T-score Femur | −2.7 (−2.8; −2.6) | > −1 |
| T-score Lumbar (L1) | −2.5 (−2.8; 0.4) | > −1 |
| T-score Lumbar (L2) | −2.6 (−2.7; −1.8) | > −1 |
| T-score Lumbar (L3) | −2.9 (−3.0; −1.5) | > −1 |
| T-score Lumbar (L4) | −2.5 (−3.3; −1.1) | > −1 |
| T-score Vertebral | −2.2 (−2.6; −2.0) | > −1 |
Publisher’s Note: MDPI stays neutral with regard to jurisdictional claims in published maps and institutional affiliations. |
© 2021 by the authors. Licensee MDPI, Basel, Switzerland. This article is an open access article distributed under the terms and conditions of the Creative Commons Attribution (CC BY) license (https://creativecommons.org/licenses/by/4.0/).
Share and Cite
Mandatori, D.; Penolazzi, L.; Pelusi, L.; Lambertini, E.; Michelucci, F.; Porreca, A.; Cerritelli, P.; Pipino, C.; Di Iorio, A.; Bruni, D.; et al. Three-Dimensional Co-Culture System of Human Osteoblasts and Osteoclast Precursors from Osteoporotic Patients as an Innovative Model to Study the Role of Nutrients: Focus on Vitamin K2. Nutrients 2021, 13, 2823. https://doi.org/10.3390/nu13082823
Mandatori D, Penolazzi L, Pelusi L, Lambertini E, Michelucci F, Porreca A, Cerritelli P, Pipino C, Di Iorio A, Bruni D, et al. Three-Dimensional Co-Culture System of Human Osteoblasts and Osteoclast Precursors from Osteoporotic Patients as an Innovative Model to Study the Role of Nutrients: Focus on Vitamin K2. Nutrients. 2021; 13(8):2823. https://doi.org/10.3390/nu13082823
Chicago/Turabian StyleMandatori, Domitilla, Letizia Penolazzi, Letizia Pelusi, Elisabetta Lambertini, Francesca Michelucci, Annamaria Porreca, Pietro Cerritelli, Caterina Pipino, Angelo Di Iorio, Danilo Bruni, and et al. 2021. "Three-Dimensional Co-Culture System of Human Osteoblasts and Osteoclast Precursors from Osteoporotic Patients as an Innovative Model to Study the Role of Nutrients: Focus on Vitamin K2" Nutrients 13, no. 8: 2823. https://doi.org/10.3390/nu13082823
APA StyleMandatori, D., Penolazzi, L., Pelusi, L., Lambertini, E., Michelucci, F., Porreca, A., Cerritelli, P., Pipino, C., Di Iorio, A., Bruni, D., Di Nicola, M., Buda, R., Piva, R., & Pandolfi, A. (2021). Three-Dimensional Co-Culture System of Human Osteoblasts and Osteoclast Precursors from Osteoporotic Patients as an Innovative Model to Study the Role of Nutrients: Focus on Vitamin K2. Nutrients, 13(8), 2823. https://doi.org/10.3390/nu13082823

