Dietary Intake of n-3 PUFA-Enriched Hen Eggs Changes Inflammatory Markers’ Concentration and Treg/Th17 Cells Distribution in Blood of Young Healthy Adults—A Randomised Study
Abstract
1. Introduction
2. Materials and Methods
2.1. Study Design and Participants
2.2. Anthropometry and Laboratory Testing
2.3. Peripheral Blood Mononuclear Cells (PBMCs)
2.3.1. Isolation from Whole Blood
2.3.2. Cell Culture
2.3.3. Cryopreservation and Thawing
2.3.4. Cell Viability
2.3.5. Magnetic Cell Sorting
2.3.6. Activation of CD4+ T Lymphocytes
2.4. Flow Cytometry
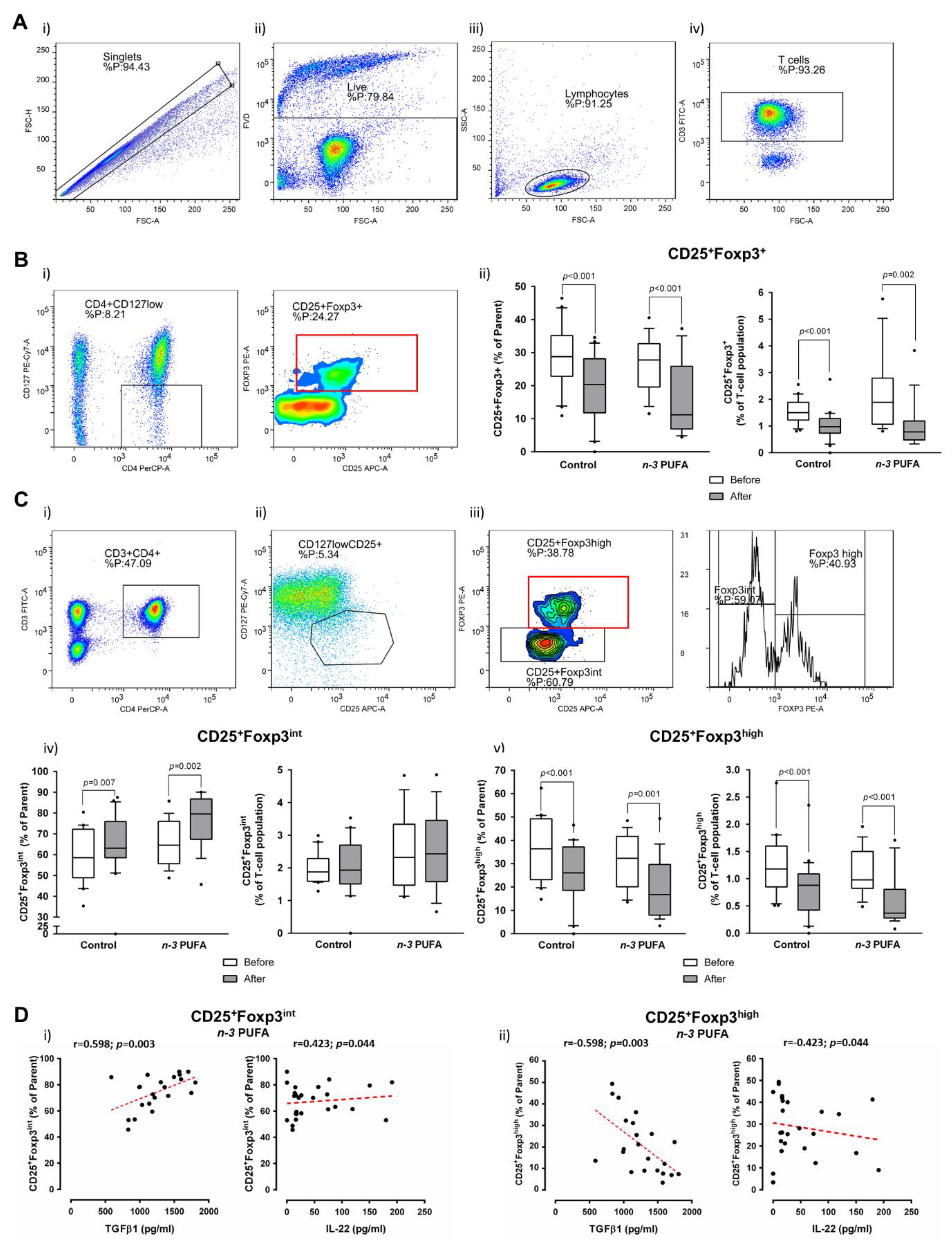
2.4.1. Regulatory T Lymphocytes (Tregs)
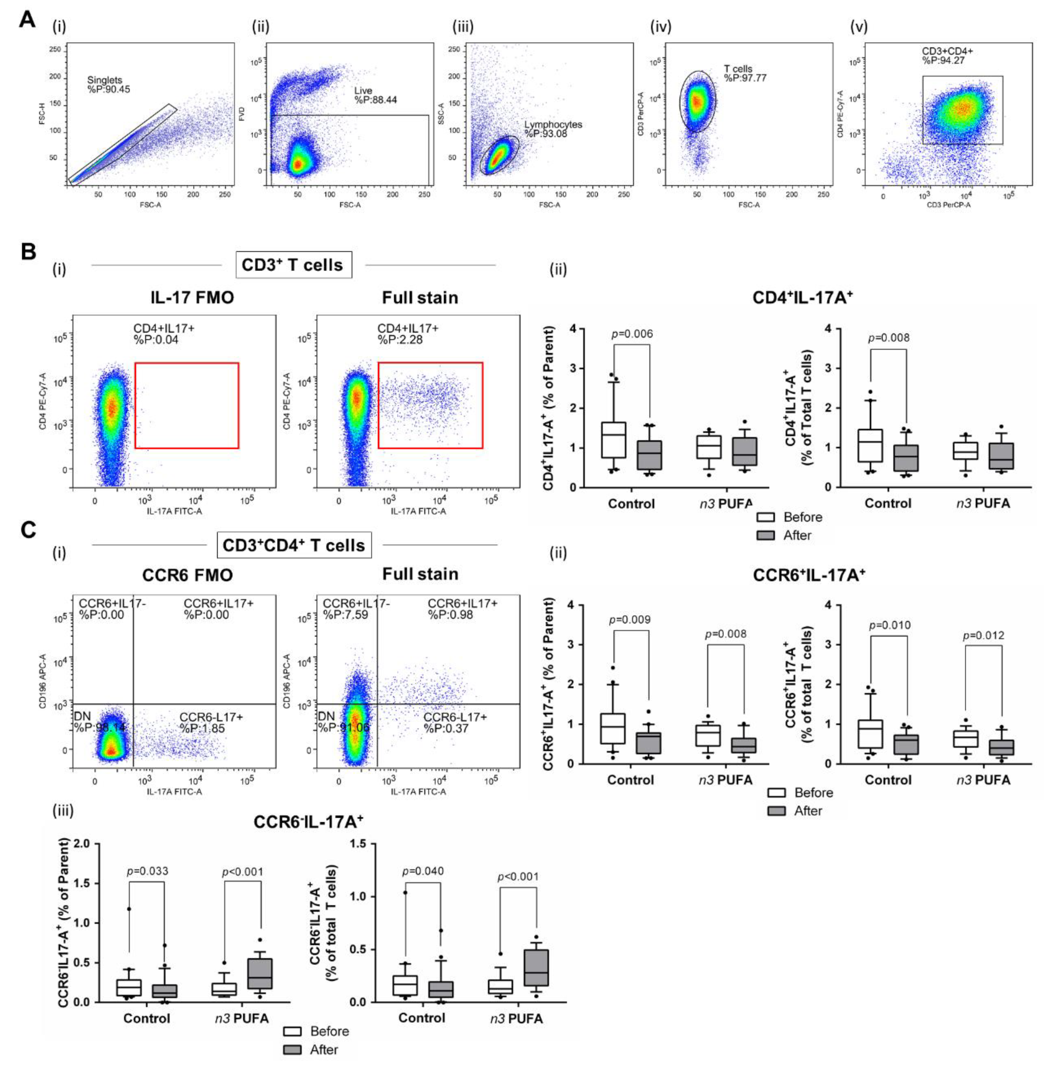
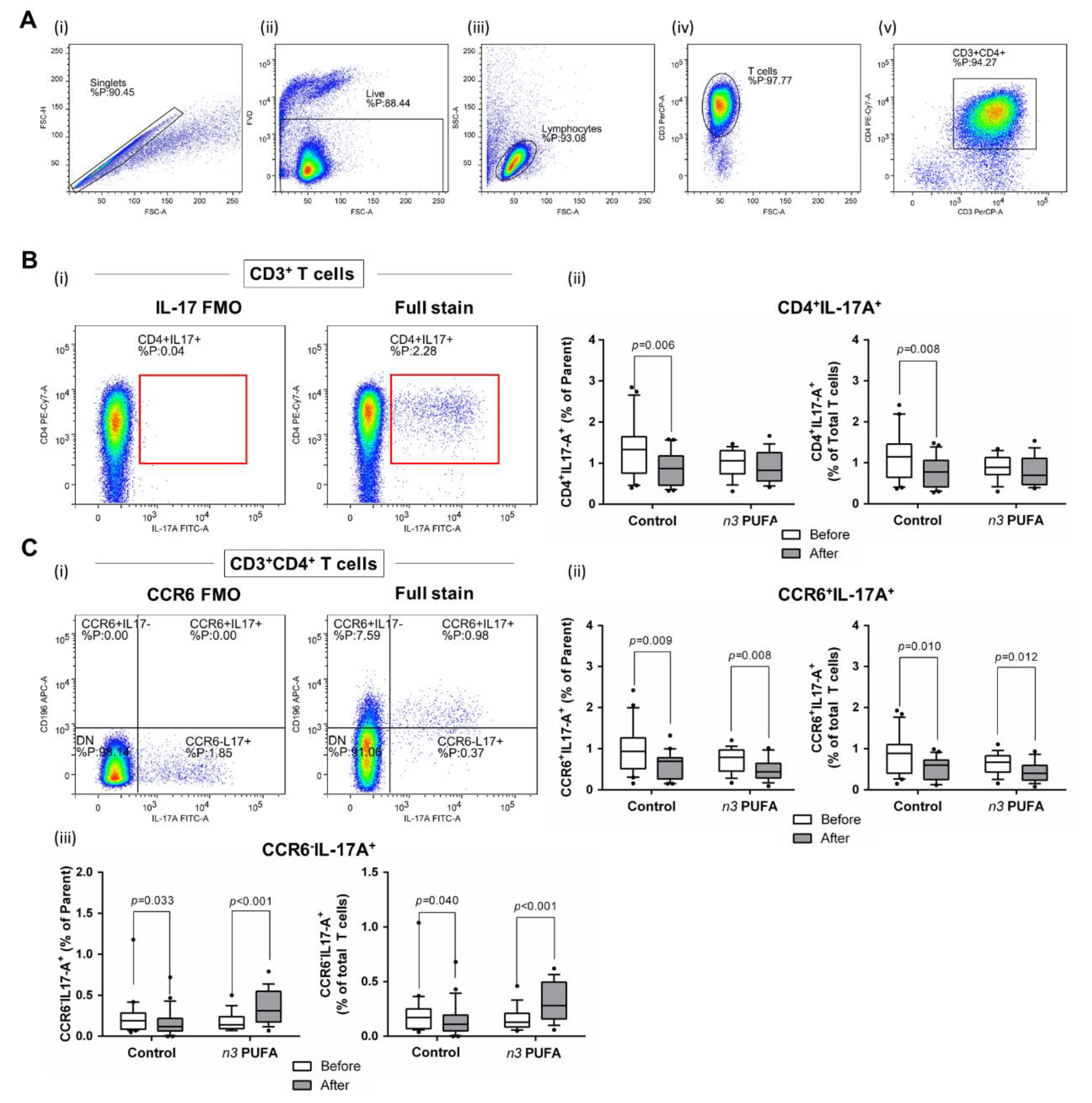
2.4.2. Helper T Lymphocytes (Th17)
2.5. Luminex Assay
2.5.1. Collection of Supernatants from PMA–Ionomycin-Treated PBMC Cell Cultures
2.5.2. Multiplex and Simplex Protein Quantitation of Pro- and Anti-Inflammatory Cytokines, Transforming Growth Factor, and Chemokine Supernatant Concentrations
2.6. ELISA
2.7. Statistical Analysis
3. Results
3.1. Anthropometric and Biochemical Characteristics of Study Population
3.2. n-3 PUFA Supplementation Changes the Ratio of Pro- and Anti-Inflammatory Lipid Mediators Originating from n-6 (AA) and n-3 (EPA) Fatty Acids
3.3. PBMC-Derived Cytokines Following PMA–Ionomycin Activation
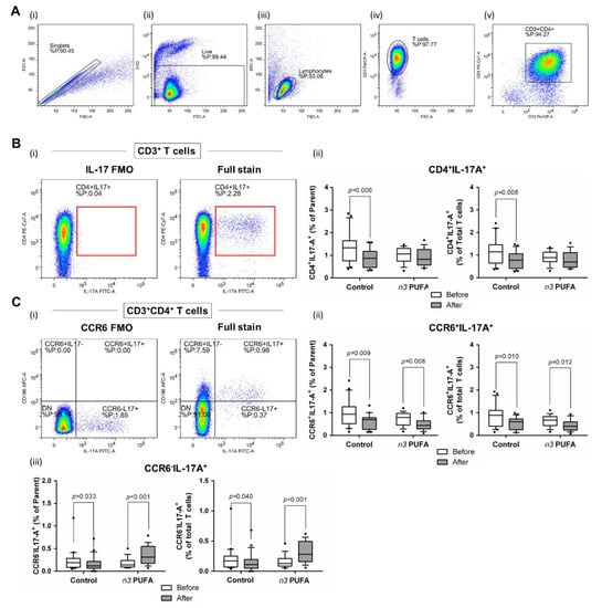
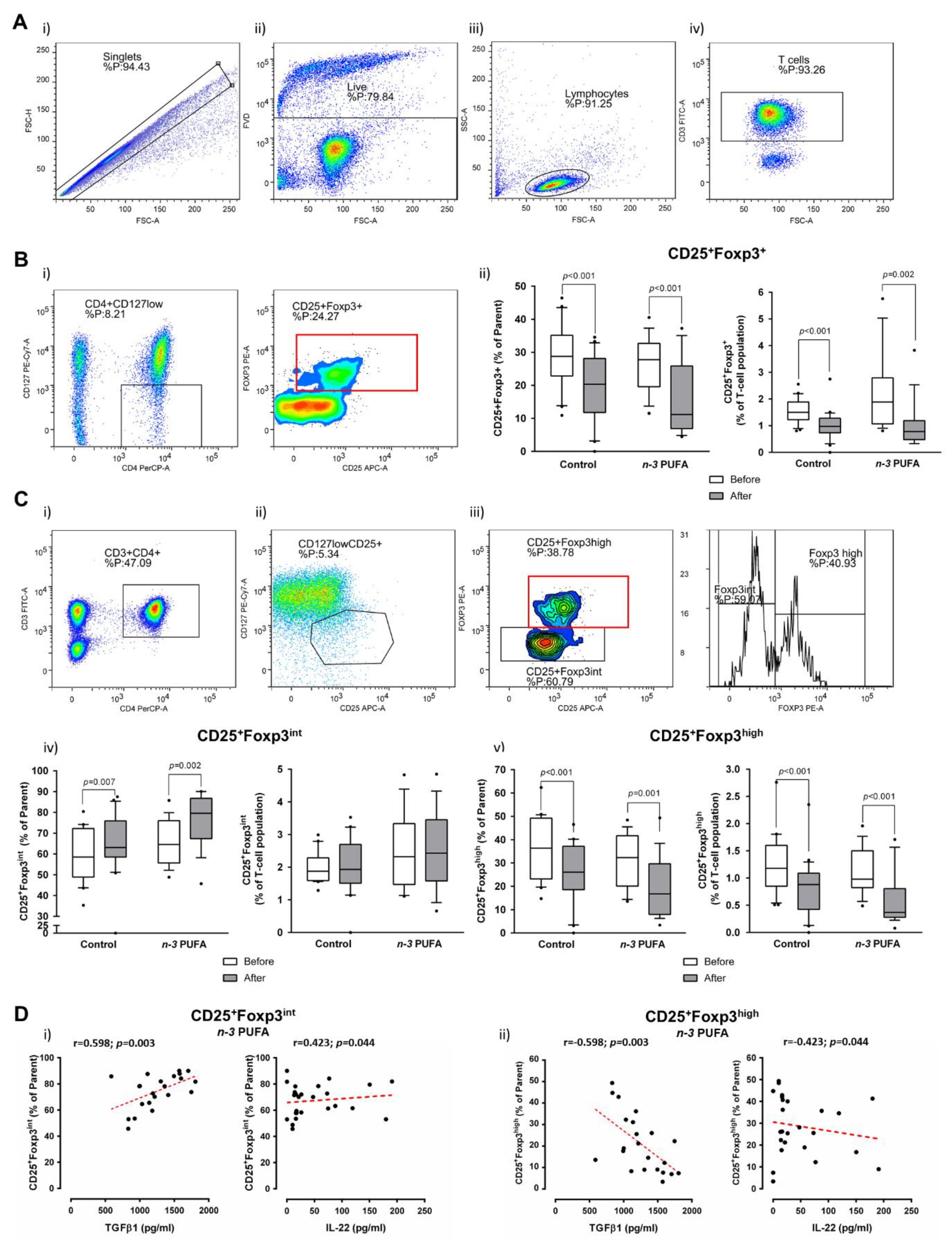
3.4. Frequencies/Abundance of Peripheral Blood Treg and Th17 Lymphocytes Are Reduced Following Dietary Protocols
3.5. Correlation Analysis
4. Discussion
5. Conclusions
Supplementary Materials
Author Contributions
Funding
Institutional Review Board Statement
Informed Consent Statement
Data Availability Statement
Acknowledgments
Conflicts of Interest
References
- Chen, L.; Deng, H.; Cui, H.; Fang, J.; Zuo, Z.; Deng, J.; Li, Y.; Wang, X.; Zhao, L. Inflammatory responses and inflammation-associated diseases in organs. Oncotarget 2017, 9, 7204–7218. [Google Scholar] [CrossRef]
- Freire, M.O.; Van Dyke, T.E. Natural resolution of inflammation. Periodontol. 2000 2013, 63, 149–164. [Google Scholar] [CrossRef] [PubMed]
- Cano, R.L.E.; Lopera, H.D.E. Introduction to T and B lymphocytes. Autoimmunity: From Bench to Bedside; El Rosario University Press: Bogota, Colombia, 2013. Available online: https://www.ncbi.nlm.nih.gov/books/NBK459471/ (accessed on 15 January 2021).
- Charles, A.; Janeway, J.; Travers, P.; Walport, M.; Shlomchik, M.J. General Properties of Armed Effector T Cells. Immunobiology: The Immune System in Health and Disease, 5th ed.; Garland Science: New York, NY, USA, 2001. Available online: https://www.ncbi.nlm.nih.gov/books/NBK27149/ (accessed on 15 January 2021).
- Wambre, E.; James, E.A.; Kwok, W.W. Characterization of CD4+ T cell subsets in allergy. Curr. Opin. Immunol. 2012, 24, 700–706. [Google Scholar] [CrossRef] [PubMed]
- Chen, X.; Oppenheim, J.J. Th17 cells and T regs: Unlikely allies. J. Leukoc. Biol. 2014, 95, 723–731. [Google Scholar] [CrossRef] [PubMed]
- Allen, M.J.; Fan, Y.Y.; Monk, J.M.; Hou, T.Y.; Barhoumi, R.; McMurray, D.N.; Chapkin, R.S. n–3 PUFAs Reduce T-Helper 17 Cell Differentiation by Decreasing Responsiveness to Interleukin-6 in Isolated Mouse Splenic CD4+ T Cells123. J. Nutr. 2014, 144, 1306–1313. [Google Scholar] [CrossRef] [PubMed]
- Switzer, K.C.; McMurray, D.N.; Morris, J.S.; Chapkin, R.S. (n-3) Polyunsaturated Fatty Acids Promote Activation-Induced Cell Death in Murine T Lymphocytes. J. Nutr. 2003, 133, 496–503. [Google Scholar] [CrossRef] [PubMed][Green Version]
- Araujo, P.; Belghit, I.; Aars, N. The Effect of Omega-3 and Omega-6 Polyunsaturated Fatty Acids on the Production of Cyclooxygenase and Lipoxygenase Metabolites by Human Umbilical Vein Endothelial Cells. Nutrients 2019, 11, 966. [Google Scholar] [CrossRef]
- Fabian, C.; Kimler, B.; Hursting, S. Omega-3 fatty acids for breast cancer prevention and survivorship. Breast Cancer Res. BCR 2015, 17, 62. [Google Scholar] [CrossRef]
- Abbas, A.K.; Lichtman, A.H. Basic Immunology: Functions and Disorders of the Immune System, 3rd ed.; [Student Consult Searchable Full Text Online], updated; Elsevier: Philadelphia, PA, USA, 2011; 312p. [Google Scholar]
- Ferreira, V.L.; Borba, H.H.L.; Bonetti, A.; Leonart, L.; Pontarolo, R. Cytokines and Interferons: Types and Functions. Autoantibodies and Cytokines. 13 March 2018. Available online: https://www.intechopen.com/books/autoantibodies-and-cytokines/cytokines-and-interferons-types-and-functions (accessed on 14 January 2021).
- Foster, J.R. The functions of cytokines and their uses in toxicology. Int. J. Exp. Pathol. 2001, 82, 171–192. [Google Scholar] [CrossRef]
- Li, C.; Wu, X.; Liu, S.; Shen, D.; Zhu, J.; Liu, K. Role of Resolvins in the Inflammatory Resolution of Neurological Diseases. Front. Pharmacol. 2020. Available online: https://www.frontiersin.org/articles/10.3389/fphar.2020.00612/full (accessed on 14 January 2021). [CrossRef]
- Yang, L.G.; Song, Z.X.; Yin, H.; Wang, Y.Y.; Shu, G.F.; Lu, H.X.; Wang, S.K.; Sun, G.J. Low n-6/n-3 PUFA Ratio Improves Lipid Metabolism, Inflammation, Oxidative Stress and Endothelial Function in Rats Using Plant Oils as n-3 Fatty Acid Source. Lipids 2016, 51, 49–59. [Google Scholar] [CrossRef] [PubMed]
- Wijendran, V.; Hayes, K.C. Dietary n-6 and n-3 fatty acid balance and cardiovascular health. Annu. Rev. Nutr. 2004, 24, 597–615. [Google Scholar] [CrossRef]
- Husted, K.S.; Bouzinova, E.V. The importance of n-6/n-3 fatty acids ratio in the major depressive disorder. Medicina 2016, 52, 139–147. [Google Scholar] [CrossRef] [PubMed]
- Nindrea, R.D.; Aryandono, T.; Lazuardi, L.; Dwiprahasto, I. Association of Dietary Intake Ratio of n-3/n-6 Polyunsaturated Fatty Acids with Breast Cancer Risk in Western and Asian Countries: A Meta-Analysis. Asian Pac. J. Cancer Prev. 2019, 20, 1321–1327. [Google Scholar] [CrossRef]
- Jamilian, M.; Hashemi Dizaji, S.; Bahmani, F.; Taghizadeh, M.; Memarzadeh, M.R.; Karamali, M.; Akbari, M.; Asemi, Z. A Randomized Controlled Clinical Trial Investigating the Effects of Omega-3 Fatty Acids and Vitamin E Co-Supplementation on Biomarkers of Oxidative Stress, Inflammation and Pregnancy Outcomes in Gestational Diabetes. Can. J. Diabetes 2017, 41, 143–149. [Google Scholar] [CrossRef] [PubMed]
- Miyata, J.; Arita, M. Role of omega-3 fatty acids and their metabolites in asthma and allergic diseases. Allergol. Int. 2015, 64, 27–34. [Google Scholar] [CrossRef]
- Stupin, A.; Mihalj, M.; Kolobarić, N.; Šušnjara, P.; Kolar, L.; Mihaljević, Z.; Matic, A.; Stupin, M.; Jukic, I.; Kralik, Z.; et al. Anti-Inflammatory Potential of n-3 Polyunsaturated Fatty Acids Enriched Hen Eggs Consumption in Improving Microvascular Endothelial Function of Healthy Individuals—Clinical Trial. IJMS 2020, 21, 4149. [Google Scholar] [CrossRef]
- Stupin, M.; Kibel, A.; Stupin, A.; Selthofer-Relatić, K.; Matić, A.; Mihalj, M.; Mihaljevic, Z.; Jukic, I.; Drenjancevic, I. The Physiological Effect of n-3 Polyunsaturated Fatty Acids (n-3 PUFAs) Intake and Exercise on Hemorheology, Microvascular Function, and Physical Performance in Health and Cardiovascular Diseases; Is There an Interaction of Exercise and Dietary n-3 PUFA Intake? Front Physiol. 2019, 10, 1129. [Google Scholar]
- Agh, F.; Honarvar, N.M.; Djalali, M.; Nematipour, E.; Gholamhoseini, S.; Zarei, M.; Ansari, S.; Javanbakht, M.H. Omega-3 Fatty Acid Could Increase One of Myokines in Male Patients with Coronary Artery Disease: A Randomized, Double-Blind, Placebo-Controlled Trial. Arch. Iran. Med. 2017, 20, 28–33. [Google Scholar]
- Saboori, S.; Koohdani, F.; Nematipour, E.; Yousefi Rad, E.; Saboor-Yaraghi, A.A.; Javanbakht, M.H. Beneficial effects of omega-3 and vitamin E coadministration on gene expression of SIRT1 and PGC1α and serum antioxidant enzymes in patients with coronary artery disease. Nutr. Metab. Cardiovasc. Diseases 2016, 26, 489–494. [Google Scholar] [CrossRef] [PubMed]
- Haghiac, M.; Yang, X.; Presley, L.; Smith, S.; Dettelback, S.; Minium, J.; Belury, M.A.; Catalano, P.M.; Hauguel-de-Mouzon, S. Dietary Omega-3 Fatty Acid Supplementation Reduces Inflammation in Obese Pregnant Women: A Randomized Double-Blind Controlled Clinical Trial. PLoS ONE 2015, 10, e0137309. [Google Scholar] [CrossRef] [PubMed]
- Azuma, M.M.; Gomes-Filho, J.E.; Ervolino, E.; de Barros Morais Cardoso, C.; Pipa, C.B.; Kawai, T.; Conti, L.C.; Cintra, L.T.A. Omega-3 Fatty Acids Reduce Inflammation in Rat Apical Periodontitis. J. Endod. 2018, 44, 604–608. [Google Scholar] [CrossRef]
- Jones, M.L.; Mark, P.J.; Mori, T.A.; Keelan, J.A.; Waddell, B.J. Maternal Dietary Omega-3 Fatty Acid Supplementation Reduces Placental Oxidative Stress and Increases Fetal and Placental Growth in the Rat1. Biol. Reprod. Internet 2013, 88. Available online: https://academic.oup.com/biolreprod/article-lookup/doi/10.1095/biolreprod.112.103754 (accessed on 12 January 2021). [CrossRef] [PubMed]
- Lluís, L.; Taltavull, N.; Muñoz-Cortés, M.; Sánchez-Martos, V.; Romeu, M.; Giralt, M. Protective effect of the omega-3 polyunsaturated fatty acids: Eicosapentaenoic acid/Docosahexaenoic acid 1:1 ratio on cardiovascular disease risk markers in rats. Lipids Health Dis. 2013, 12, 140. [Google Scholar] [CrossRef] [PubMed]
- McGuinness, J.; Neilan, T.G.; Sharkasi, A.; Bouchier-Hayes, D.; Redmond, J.M. Myocardial protection using an omega-3 fatty acid infusion: Quantification and mechanism of action. J. Thorac. Cardiovasc. Surg. 2006, 132, 72–79.e1. [Google Scholar] [CrossRef]
- Drenjancevic, I.; Kralik, G.; Kralik, Z.; Mihalj, M.; Stupin, A.; Novak, S.; Grcevic, M. Polyunsaturated Fatty Acids on Cardiovascular Health: Revealing Potentials of Functional Food; InTechOpen: London, UK, 2017. [Google Scholar]
- Ellulu, M.S.; Khaza’ai, H.; Patimah, I.; Rahmat, A.; Abed, Y. Effect of long chain omega-3 polyunsaturated fatty acids on inflammation and metabolic markers in hypertensive and/or diabetic obese adults: A randomized controlled trial. Food Nutr. Res. 2016, 60. Available online: https://www.ncbi.nlm.nih.gov/pmc/articles/PMC4734034/ (accessed on 15 January 2021). [CrossRef] [PubMed]
- Gibney, M.J.; Lanham-New, S.A.; Cassidy, A.; Vorster, H.H. Introduction to Human Nutrition, 2nd ed.; Blackwell Science Ltd.: Oxford, UK, 2002; p. 342. [Google Scholar]
- Kolobarić, N.; Gradinjan Centner, M.; Šušnjara, P.; Matić, A.; Drenjančević, I. Anthropometric and Biochemical Parameters in Relation to Dietary Habits as Early Indicator of Cardiovascular Impairment in Young Adult Cohort. Int. J. Environ. Res. Public Health 2020, 17, 9208. [Google Scholar] [CrossRef]
- Benistant, C.; Achard, F.; Marcelon, G.; Lagarde, M. Platelet inhibitory functions of aortic endothelial cells. Effects of eicosapentaenoic and docosahexaenoic acids. Atherosclerosis 1993, 104, 27–35. [Google Scholar] [CrossRef]
- Hadjiagapiou, C.; Kaduce, T.L.; Spector, A.A. Eicosapentaenoic acid utilization by bovine aortic endothelial cells: Effects on prostacyclin production. Biochim. Biophys. Acta (BBA) Lipids Lipid Metab. 1986, 875, 369–381. [Google Scholar] [CrossRef]
- Gu, Z.; Shan, K.; Chen, H.; Chen, Y.Q. n-3 Polyunsaturated Fatty Acids and Their Role in Cancer Chemoprevention. Curr. Pharmacol. Rep. 2015, 1, 283–294. [Google Scholar] [CrossRef]
- Luis, D.; Conde, R.; Aller, R.; Izaola, O.; González Sagrado, M.; Pérez-Castrillón, J.; Duenas, A.; Romero, E. Effect of omega-3 fatty-acids on cardiovascular risk factors in patients with type 2 diabetes mellitus and hypertriglyceridemia: An open study. Eur. Rev. Med. Pharmacol. Sci. 2009, 13, 51–55. [Google Scholar] [PubMed]
- Mansara, P.; Ketkar, M.; Deshpande, R.; Chaudhary, A.; Shinde, K.; Kaul-Ghanekar, R. Improved antioxidant status by omega-3 fatty acid supplementation in breast cancer patients undergoing chemotherapy: A case series. J. Med. Case Rep. 2015, 9, 148. [Google Scholar] [CrossRef] [PubMed][Green Version]
- Malkowski, M.G.; Thuresson, E.D.; Lakkides, K.M.; Rieke, C.J.; Micielli, R.; Smith, W.L.; Garavito, R.M. Structure of Eicosapentaenoic and Linoleic Acids in the Cyclooxygenase Site of Prostaglandin Endoperoxide H Synthase-1. J. Biol. Chem. 2001, 276, 37547–37555. [Google Scholar] [CrossRef] [PubMed]
- Brossard, N.; Croset, M.; Pachiaudi, C.; Riou, J.P.; Tayot, J.L.; Lagarde, M. Retroconversion and metabolism of [13C]22:6n-3 in humans and rats after intake of a single dose of [13C]22:6n-3-triacylglycerols. Am. J. Clin. Nutr. 1996, 64, 577–586. [Google Scholar] [CrossRef]
- Higdon, J. Essential Fatty Acids. Linus Pauling Institute. 2003. Available online: https://lpi.oregonstate.edu/mic/other-nutrients/essential-fatty-acids (accessed on 21 February 2021).
- Serhan, C.N.; Levy, B.D. Resolvins in inflammation: Emergence of the pro-resolving superfamily of mediators. J. Clin. Investig. 2018, 128, 2657–2669. [Google Scholar] [CrossRef] [PubMed]
- Haworth, O.; Cernadas, M.; Yang, R.; Serhan, C.N.; Levy, B.D. Resolvin E1 regulates interleukin-23, interferon-γ and lipoxin A4 to promote resolution of allergic airway inflammation. Nat. Immunol. 2008, 9, 873–879. [Google Scholar] [CrossRef]
- Levy, B.D. Resolvin D1 and Resolvin E1 Promote the Resolution of Allergic Airway Inflammation via Shared and Distinct Molecular Counter-Regulatory Pathways. Front Immunol. 2012, 3. Available online: https://www.frontiersin.org/articles/10.3389/fimmu.2012.00390/full (accessed on 19 January 2021). [CrossRef] [PubMed]
- Layé, S.; Madore, C.; St-Amour, I.; Delpech, J.C.; Joffre, C.; Nadjar, A.; Calon, F. N-3 polyunsaturated fatty acid and neuroinflammation in aging and Alzheimer’s disease. NUA 2015, 3, 33–47. [Google Scholar] [CrossRef]
- Schwanke, R.C.; Marcon, R.; Bento, A.F.; Calixto, J.B. EPA- and DHA-derived resolvins’ actions in inflammatory bowel disease. Eur. J. Pharmacol. 2016, 785, 156–164. [Google Scholar] [CrossRef]
- Zhang, J.-M.; An, J. Cytokines, Inflammation and Pain. Int. Anesthesiol. Clin. 2007, 45, 27–37. [Google Scholar] [CrossRef]
- Lee, J.-E.; Sun, Y.; Gjorstrup, P.; Pearlman, E. Inhibition of Corneal Inflammation by the Resolvin E1. Investig. Ophthalmol. Vis. Sci. 2015, 56, 2728–2736. [Google Scholar] [CrossRef] [PubMed]
- Hsu, P.; Santner-Nanan, B.; Hu, M.; Skarratt, K.; Lee, C.H.; Stormon, M.; Wong, M.; Fuller, S.J.; Nanan, R. IL-10 Potentiates Differentiation of Human Induced Regulatory T Cells via STAT3 and Foxo1. J. Immunol. 2015, 195, 3665–3674. [Google Scholar] [CrossRef] [PubMed]
- Chen, W.; Jin, W.; Hardegen, N.; Lei, K.-J.; Li, L.; Marinos, N.; McGrady, G.; Wahl, S.M. Conversion of peripheral CD4+CD25- naive T cells to CD4+CD25+ regulatory T cells by TGF-beta induction of transcription factor Foxp3. J. Exp. Med. 2003, 198, 1875–1886. [Google Scholar] [CrossRef]
- Konkel, J.E.; Jin, W.; Abbatiello, B.; Grainger, J.R.; Chen, W. Thymocyte apoptosis drives the intrathymic generation of regulatory T cells. Proc. Natl. Acad. Sci. USA 2014, 111, E465–E473. [Google Scholar] [CrossRef]
- Levings, M.K.; Bacchetta, R.; Schulz, U.; Roncarolo, M.G. The role of IL-10 and TGF-beta in the differentiation and effector function of T regulatory cells. Int. Arch. Allergy Immunol. 2002, 129, 263–276. [Google Scholar] [CrossRef]
- Szondy, Z.; Sarang, Z.; Kiss, B.; Garabuczi, É.; Köröskényi, K. Anti-inflammatory Mechanisms Triggered by Apoptotic Cells during Their Clearance. Front Immunol. 2017, 8. Available online: https://www.frontiersin.org/articles/10.3389/fimmu.2017.00909/full (accessed on 27 February 2021). [CrossRef]
- Rosa, D.D.; Lourenço, F.C.; da Fonseca, A.C.M.; de Sales, R.L.; Ribeiro, S.M.R.; Neves, C.A.; Peluzio, M.d.C.G. Fish Oil Improves the Lipid Profile and Reduces Inflammatory Cytokines in Wistar Rats With Precancerous Colon Lesions. Nutr. Cancer 2012, 64, 569–579. [Google Scholar] [CrossRef]
- Bentley-Hewitt, K.L.; De Guzman, C.E.; Ansell, J.; Mandimika, T.; Narbad, A.; Lund, E.K. Polyunsaturated fatty acids modify expression of TGF-β in a co-culture model ultilising human colorectal cells and human peripheral blood mononuclear cells exposed to Lactobacillus gasseri, Escherichia coli and Staphylococcus aureus. Eur. J. Lipid Sci. Technol. 2014, 116, 505–513. [Google Scholar] [CrossRef]
- Han, G.; Li, F.; Singh, T.P.; Wolf, P.; Wang, X.-J. The Pro-inflammatory Role of TGFβ1: A Paradox? Int. J. Biol. Sci. 2012, 8, 228–235. [Google Scholar] [CrossRef]
- Wan, Y.Y.; Flavell, R.A. ‘Yin-Yang’ functions of TGF-β and Tregs in immune regulation. Immunol. Rev. 2007, 220, 199–213. [Google Scholar] [CrossRef] [PubMed]
- Oukka, M. Interplay between pathogenic Th17 and regulatory T cells. Ann. Rheum. Dis. 2007, 66 (Suppl. 3), iii87–iii90. [Google Scholar] [CrossRef]
- Niedźwiecki, M.; Budziło, O.; Adamkiewicz-Drożyńska, E.; Pawlik-Gwozdecka, D.; Zieliński, M.; Maciejka-Kembłowska, L.; Szczepański, T.; Trzonkowski, P. CD4+CD25highCD127low/-FoxP3+ Regulatory T-Cell Population in Acute Leukemias: A Review of the Literature. J. Immunol. Res. 2019, e2816498. Available online: https://www.hindawi.com/journals/jir/2019/2816498/ (accessed on 27 February 2021).
- Sakaguchi, S. Regulatory T Cells: History and Perspective. In Regulatory T Cells: Methods and Protocols; Kassiotis, G., Liston, A., Eds.; Humana Press: Totowa, NJ, USA, 2011; pp. 3–17. [Google Scholar] [CrossRef]
- Yessoufou, A.; Plé, A.; Moutairou, K.; Hichami, A.; Khan, N.A. Docosahexaenoic acid reduces suppressive and migratory functions of CD4CD25 regulatory T-cells. J. Lipid Res. 2009, 50, 2377–2388. [Google Scholar] [CrossRef] [PubMed]
- Černý, V.; Hrdý, J.; Novotná, O.; Petrásková, P.; Boráková, K.; Kolářová, L.; Prokešová, L. Distinct characteristics of Tregs of newborns of healthy and allergic mothers. PLoS ONE 2018, 13, e0207998. [Google Scholar] [CrossRef]
- Jung, M.K.; Kwak, J.-E.; Shin, E.-C. IL-17A-Producing Foxp3 + Regulatory T Cells and Human Diseases. Immune Netw. 2017, 17, 276. [Google Scholar] [CrossRef]
- Khoshmirsafa, M.; Seif, F.; Bagheri, N.; Beshkar, P.; Mousavi, M.; Shirzad, H. Correlation of interleukin 6 and transforming growth factor β1 with peripheral blood regulatory T cells in rheumatoid arthritis patients: A potential biomarker. Cent Eur. J. Immunol. 2018, 43, 281–288. [Google Scholar] [CrossRef]
- Sawant, D.V.; Yano, H.; Chikina, M.; Zhang, Q.; Liao, M.; Liu, C.; Callahan, D.J.; Sun, Z.; Sun, T.; Tabib, T.; et al. Adaptive plasticity of IL-10 + and IL-35 + T reg cells cooperatively promotes tumor T cell exhaustion. Nat. Immunol. 2019, 20, 724–735. [Google Scholar] [CrossRef]
- Shevach, E.M. Mechanisms of foxp3+ T regulatory cell-mediated suppression. Immunity 2009, 30, 636–645. [Google Scholar] [CrossRef] [PubMed]
- Issazadeh-Navikas, S.; Teimer, R.; Bockermann, R. Influence of Dietary Components on Regulatory T Cells. Mol. Med. 2011, 18, 95–110. [Google Scholar] [CrossRef] [PubMed]





| Parameter | Control Group | n-3 PUFA Group | p | Reference Range |
|---|---|---|---|---|
| N (W/M) | 21 (10/11) | 19 (10/9) | - | - |
| Age (years) | 23.8 ± 2.79 | 23.8 ± 2.34 | 0.954 | - |
| BMI (kg/m2) | 24.2 ± 3.01 | 22.72 ± 3.53 | 0.168 | 18.5–24.9 |
| Urea (mmol/L) | 5.27 ± 1.32 | 5.91 ± 1.25 | 0.183 | 2.8–8.3 |
| Creatinine (µmol/L) | 78.85 ± 16.68 | 85.67 ± 18.29 | 0.289 | 49–90 |
| Sodium (mmol/L) | 138.1 ± 2.36 | 137.92 ± 1.51 | 0.812 | 137–146 |
| Potassium (mmol/L) | 4.15 ± 0.25 | 4.24 ± 0.23 | 0.283 | 3.9–5.1 |
| Calcium (mmol/L) | 2.44 ± 0.06 | 2.41 ± 0.07 | 0.265 | 2.14–2.53 |
| Iron (µmol/L) | 17.55 ± 5.96 | 19.34 ± 6.09 | 0.419 | 8.0–30.0 |
| Transferrin (g/L) | 2.87 ± 0.49 | 2.78 ± 0.39 | 0.62 | 2.00–3.60 |
| Fasting blood glucose (mmol/L) | 4.82 ± 0.57 | 4.64 ± 0.82 | 0.474 | 4.2–6.0 |
| hsCRP (mg/L) | 1.85 ± 2.41 | 1.53 ± 1.36 | 0.672 | <5.00 |
| Cholesterol (mmol/L) | 5.26 ± 0.96 | 4.39 ± 0.74 | 0.012 * | <5.00 |
| Triglycerides (mmol/L) | 1.09 ± 0.48 | 1.25 ± 1.08 | 0.573 | <1.70 |
| HDL cholesterol (mmol/L) | 1.61 ± 0.37 | 1.38 ± 0.29 | 0.071 | >1.20 |
| LDL cholesterol (mmol/L) | 3.27 ± 0.81 | 2.71 ± 0.49 | 0.037 * | <3.00 |
| Leukocytes (×10E9/L) | 6.17 ± 1.38 | 6.12 ± 1.44 | 0.918 | 4.4–11.6 |
| Platelets (×10E9/L) | 256 ± 65.97 | 228.83 ± 36.82 | 0.202 | 178–420 |
| Erythrocytes (×10E12/L) | 4.77 ± 0.33 | 4.72 ± 0.39 | 0.692 | 4.07–5.42 |
| Haemoglobin (g/L) | 140.2 ± 10.99 | 142.75 ± 12.05 | 0.544 | 118–149 |
| Haematocrit | 0.41 ± 0.03 | 0.41 ± 0.03 | 0.702 | 0.354–0.450 |
| MCV (fL) | 86.11 ± 3.73 | 88.7 ± 3.15 | 0.054 | 76.5–92.1 |
| MCH (pg) | 29.45 ± 1.49 | 30.23 ± 1.12 | 0.126 | 24.3–31.5 |
| MCHC (g/L) | 341.85 ± 5.58 | 340.92 ± 6.36 | 0.667 | 304–346 |
| RDW-CV (%) | 13.8 ± 0.92 | 14.08 ± 0.51 | 0.35 | 9.0–15.0 |
| MPV (fL) | 10.43 ± 0.49 | 10.73 ± 0.58 | 0.129 | 7.0–10.4 |
Publisher’s Note: MDPI stays neutral with regard to jurisdictional claims in published maps and institutional affiliations. |
© 2021 by the authors. Licensee MDPI, Basel, Switzerland. This article is an open access article distributed under the terms and conditions of the Creative Commons Attribution (CC BY) license (https://creativecommons.org/licenses/by/4.0/).
Share and Cite
Kolobarić, N.; Drenjančević, I.; Matić, A.; Šušnjara, P.; Mihaljević, Z.; Mihalj, M. Dietary Intake of n-3 PUFA-Enriched Hen Eggs Changes Inflammatory Markers’ Concentration and Treg/Th17 Cells Distribution in Blood of Young Healthy Adults—A Randomised Study. Nutrients 2021, 13, 1851. https://doi.org/10.3390/nu13061851
Kolobarić N, Drenjančević I, Matić A, Šušnjara P, Mihaljević Z, Mihalj M. Dietary Intake of n-3 PUFA-Enriched Hen Eggs Changes Inflammatory Markers’ Concentration and Treg/Th17 Cells Distribution in Blood of Young Healthy Adults—A Randomised Study. Nutrients. 2021; 13(6):1851. https://doi.org/10.3390/nu13061851
Chicago/Turabian StyleKolobarić, Nikolina, Ines Drenjančević, Anita Matić, Petar Šušnjara, Zrinka Mihaljević, and Martina Mihalj. 2021. "Dietary Intake of n-3 PUFA-Enriched Hen Eggs Changes Inflammatory Markers’ Concentration and Treg/Th17 Cells Distribution in Blood of Young Healthy Adults—A Randomised Study" Nutrients 13, no. 6: 1851. https://doi.org/10.3390/nu13061851
APA StyleKolobarić, N., Drenjančević, I., Matić, A., Šušnjara, P., Mihaljević, Z., & Mihalj, M. (2021). Dietary Intake of n-3 PUFA-Enriched Hen Eggs Changes Inflammatory Markers’ Concentration and Treg/Th17 Cells Distribution in Blood of Young Healthy Adults—A Randomised Study. Nutrients, 13(6), 1851. https://doi.org/10.3390/nu13061851

