Abstract
Functional gastrointestinal disorders (FGIDs) are characterized by abdominal pain, bloating and bowel disturbances. FGID therapy is primarily symptomatic, including treatment with herbal remedies. Flower extract of Tilia tomentosa Moench (TtM) is occasionally used as an anti-spasmodic in popular medicine. Since its effect on intestinal response is unknown, we evaluated the influence of TtM extract on small intestine contractility. Ileal preparations from C57BL/6J mice were mounted in organ baths to assess changes in muscle tension, following addition of TtM extract (0.5–36 μg/mL) or a vehicle (ethanol). Changes in contractile response to receptor- and non-receptor-mediated stimuli were assessed in ileal preparations pretreated with 12 μg/mL TtM. Alterations in the enteric nervous system neuroglial network were analyzed by confocal immunofluorescence. Increasing addition of TtM induced a marked relaxation in ileal specimens compared to the vehicle. Pretreatment with TtM affected cholinergic and tachykininergic neuromuscular contractions as well as K+-induced smooth muscle depolarization. Following incubation with TtM, a significant reduction in non-adrenergic non-cholinergic-mediated relaxation sensitive to Nω-Nitro-L-arginine methyl ester hydrochloride (pan-nitric oxide synthase inhibitor) was found. In vitro incubation of intestinal specimens with TtM did not affect the myenteric plexus neuroglial network. Our findings show that TtM-induced intestinal relaxation is mediated by nitric oxide pathways, providing a pharmacological basis for the use of TtM in FGIDs.
1. Introduction
Functional gastrointestinal disorders (FGIDs), such as irritable bowel syndrome (IBS), are characterized by abdominal pain, constipation, bloating, and diarrhea, and often arise following lifestyle disturbances, physical or/and emotional stress, or drug therapy, determining about a third of gastroenterology examinations [1]. One of the factors contributing to the pathogenesis of FGIDs appears to be a dysfunction of the autonomic nervous system however, i.e., the etiology is complex and multi-factorial. Antispasmodic agents and gut-brain neuromodulators are widely used for the treatment of FGIDs with no clear relative efficacy [2].
Tilia tomentosa Moench (TtM) (synonym: Tilia argentea Desf. ex DC.), commonly known as silver linden or silver lime, is a deciduous tree native of southeastern Europe and Asia that belongs to the Malvaceae family [3]. Several Tilia species are used in folk medicine, including Tilia americana and Tilia mexicana [4,5,6]. Liquid preparations derived from Tilia spp. buds, young sprouts, flowers, or leaves have been used as mild antispasmodic, diaphoretic, sedative, or anti-inflammatory agents for the treatment of gastrointestinal (GI) disorders, flu, migraine, and anxiety in traditional and complementary medicine [3,7,8,9,10].
In the last decade, several studies have reported the ability of TtM to induce sedative effects on the central nervous system, potentially through the interaction of their phenolic content, mainly represented by flavonol glycosides (quercetin, kaempferol, and apigenin derivatives) and phenolic acids, on GABAergic and serotoninergic pathways [6,7,8,11]. Interestingly, the oral consumption of flavonoids has been shown to preserve the gut barrier integrity and GI activity as well as to exert a modulatory role on gut microbiota by regulating toll-like receptor signaling [12,13] highlighting the potential beneficial properties of these compounds in FGIDs.
To date, investigations on TtM-mediated effects on intestinal contractility are missing, although TtM is widely used in gemmotherapy and is recognized to be rich in flavonoids. Therefore, in this study we aimed to determine whether TtM influences contractile smooth muscle function, using an isolated mouse ileum model. Furthermore, we assessed the impact of TtM on the enteric nervous system (ENS) structure and glial reactivity to ensure its safety.
2. Materials and Methods
2.1. Drugs and Solutions
Krebs solution (118 mM NaCl, 4.7 mM KCl, 2.5 mM CaCl2·2H2O, 1.2 mM KH2PO4, 1.2 mM MgSO4·7H2O, 25.0 mM NaHCO3, and 11 mM glucose), oxygenated with 95% O2/5% CO2, was used for the organ bath experiments. Unless otherwise specified, all chemicals were obtained from Sigma–Aldrich (Milan, Italy) and were of the highest commercially available analytical grade. Paraformaldehyde (PFA) was purchased from Electron Microscopy Sciences–Società Italiana Chimici (Rome, Italy), and Triton-X-100 was obtained from Applichem (Milan, Italy).
2.2. Plant Material and Extract Preparation of Tilia tomentosa Moench
TtM extract was kindly supplied by Agripharma (Padua, Italy). It was obtained following Ph. Eur. indications by extraction of dry linden flowers with a 50% (v:v) ethanol solution, followed by vacuum concentration. The final product was characterized by a drug/solvent ratio of 1:1 (w:v) and ethanol concentration of 30% (v:v).
2.3. Chemical Analysis
Analyses were performed using an Agilent 1100 HPLC Series System (Agilent, Santa Clara, CA, USA) equipped with a degasser, quaternary gradient pump, column thermostat, and UV-Vis detector. A Gemini 5 µm C6-Phenyl column (250 × 4.6 mm) from Phenomenex (Torrance, CA, USA) was employed, at 40°C. The mobile phase consisted of 0.1% acetic acid in water (A) and acetonitrile (B), with the following gradient elution program: 97% A at 0–6 min, 75% A at 15 min, 75% A at 20 min, and 20% A at 30 min. The flow rate was 1 mL min-1, with an injection volume of 10 µL; detection was at 280 and 365 nm; spectra were acquired from 200 to 800 nm. The extract hydrolysis was performed according to Innocenti et al. [14].
The content of flavonols was expressed as quercetin and kaempferol derivatives. Quercetin and kaempferol standard solutions (1 mg/mL) were prepared in methanol, and the calibration curves were obtained in a concentration range of 5–100 μg/mL, with six concentration levels. Peak areas were plotted against corresponding concentrations (R2= 0.9998, 0.9996).
2.4. Effects of Tilia tomenstosa Moench on Isolated Mouse Ileum
All animal care and experimental procedures were approved by the Animal Care and Use Ethics Committee of the University of Padova and by the Italian Ministry of Health (authorization number: 41451.N.NRD, 11 January 2020) and were performed in accordance with national and EU guidelines for the handling and use of experimental animals. In vitro contractile and relaxing ileal responses were measured using the isolated tissue bath technique as previously described [15,16]. Full-thickness 1 cm distal ileum segments were isolated from adult male C57BL/6 J mice (6±1 months old; Charles River Laboratories) and mounted in 10 mL organ baths and allowed to equilibrate for 45 min in Krebs solution, maintained at 37 °C and oxygenated with 95% O2/5% CO2, in a resting tension of 0.5 g. The mechanical activity of ileum segments was recorded by isometric transducers (World Precision Instruments, Berlin, Germany) connected to a PowerLab 4/30 system (ADInstruments, Oxford, UK). After 30 min equilibration, ileal segments were stretched passively to an initial tension of 0.1 g and brought to their optimal point of length-tension relationship using 1 μM carbachol (CCh). To verify the effects of TtM on basal small intestinal tension, the preparations were incubated with TtM extract or ethanol vehicle. Increasing concentrations of TtM (0.5–36 µg/mL, in terms of flavonol equivalents, i.e., quercetin + kaempferol) or the vehicle were added to the organ bath cumulatively to generate full concentration response curves. Then, to further investigate the effect of TtM, ileal tissues, pretreated for 15 min with 12 µg/mL ethanol extract or the vehicle, were exposed to: (i) increasing concentration of CCh (0.001–100 µM) or electrical field stimulation (EFS, 0–40 Hz; 1-ms pulse duration; 10 s pulse trains, 40 V) using platinum electrodes connected to an S88 stimulator (Grass Instrument) to evaluate excitatory cholinergic response; (ii) 60 mM KCl to asses non-receptor-mediated contractile responses; (iii) non-adrenergic non-cholinergic (NANC) conditions, obtained by 20 minute-preincubation with 1 µM atropine (a muscarinic receptor antagonist) + 1 µM guanethidine (an adrenergic neuron antagonist), followed by treatment with 100 µM Nω-Nitro-L-arginine methyl ester hydrochloride (L-NAME, a non-selective nitric oxide synthase (NOS) inhibitor), to reveal the inhibitory nitrergic relaxation; (iv) 10 Hz EFS-mediated contraction in presence of 100 μM L-NAME under NANC conditions, to uncover tachykininergic-mediated contractions. Contractile responses were expressed as gram tension/gram dry tissue weight of ileal segments, and ileal relaxation was calculated as AUC and normalized per gram dry tissue weight and expressed as a percentage [17].
2.5. Immunohistochemistry on Ileal Whole-Mount Preparations
To assess potential influences on the architecture of the enteric neuroglial network, fresh isolated distal ileum 10 cm segments were subjected to 1 h incubation with or without 12 µg/mL TtM, dissolved in Krebs solution. Ileal segments were then rinsed with phosphate buffered saline (PBS) and exposed to fixative solution (4% PFA in PBS) for 2 h at room temperature. After washes in PBS (3 × 15 min), ileal segments were cut in 0.5 cm-pieces opened along the mesenteric border and placed as a flat sheet to the bottom of Sylgard-coated dishes, with the mucosal side down. Using a dissecting microscope, longitudinal muscle-myenteric plexus whole-mount preparations (LMMPs) were isolated as previously described [15].
LMMP preparations were gently pinned down on a Sylgard-coated dish and gently washed with PBT (PBS with 0.3% Triton X-100) for 45 min. After blocking nonspecific-binding sites with 5% bovine serum albumin (BSA) in PBT for 1 h at room temperature, LMMPs were incubated overnight at room temperature with primary antibodies (Table 1) diluted in PBT and 5% BSA. LMMPs were then washed and incubated at room temperature for 2 h with secondary antibodies (Table 1) diluted in PBT and BSA 5%. LMMPs were mounted on glass slides using a Mowiol mounting medium (Citifluor™ Mountant Solution AF1) and stored in the dark at –20 °C until analysis. Immunohistochemistry process and specificity of antibodies, as positive controls on tissue expressing the protein/antigen, were assessed previously [15,17,18,19,20]. Negative controls were obtained by incubating sections with isotype-matched control antibodies at the same concentration as the primary antibody and/or pre-incubating each antibody with the corresponding control peptide (final concentration as indicated by manufacturer’s instructions) [19,21].
Table 1.
Primary and secondary antibodies and their respective dilutions used for immunohistochemistry on ileal longitudinal muscle-myenteric plexus whole-mount (LMMP) preparations.
2.6. Imaging Acquisition and Analysis
Images were acquired with the Zeiss LSM 800 confocal imaging system (Oberkochen, Germany) equipped with an oil-immersion 63× objectives (NA 1.4). Z-series images (25 planes) of 512 × 512 pixels were captured and processed as maximum intensity projections. All microscope settings were set to collect images below saturation and were kept constants for all images. The number of HuC/D+ or nNOS+ neurons gathered was normalized to the total myenteric ganglia area, as previously described [22,23]. Changes in the immunoreactivity for S100β were determined by evaluating the density index of labeling per myenteric ganglia area and were reported as mean ± SEM [15].
2.7. Statistical Analysis
Data were analyzed using GraphPad Prism 8.4 (San Diego, CA, United States) and are expressed as mean ± SEM. The distribution of data was tested with the Shapiro-Wilk normality test. Differences between the experimental groups were assessed using paired or unpaired Student’s t-test and one-way analysis of variance (ANOVA), followed by the post hoc Bonferroni test. The results were considered statistically significant at p < 0.05; “N” indicates the number of ileal segments.
3. Results
3.1. Phytochemical Analysis
HPLC-UV Vis analysis allowed us to obtain a chromatographic fingerprint of the extract and to define marker compounds for the quantitative analyses. In the extract, several polyphenols were revealed. The analysis of the hydrolyzed extract allowed us to identify quercetin and kaempferol as the dominant aglycones (Figure 1). Based on these results, the quantitative analyses referred to quercetin and kaempferol derivatives. The contents of quercetin and kaempferol derivatives in the extract were 399 and 252 µg/mL, respectively.
Figure 1.
HPLC chromatograms of Tilia tomentosa Moench extract, recorded at 365 nm. The upper chromatogram (A) shows the extract profile, whereas the lower one (B) depicts the hydrolyzed extract profile, identifying the peaks of quercetin and kaempferol at 26.7 and 28.1 min, respectively, as well as their chemical structures.
3.2. Tilia Tomentosa Inhibits Basal Contractile Responses of Isolated Small Intestine Preparations
The addition of increasing concentrations of TtM (0.5–36 µg/mL) determined the complete disappearance of spontaneous contraction amplitude of isolated ileal segments in a concentration-dependent manner (Figure 2). Since no previous study has been conducted on murine ileal preparations, the concentrations were determined experimentally. The inhibitory effect of TtM extract was found to be significant at 12, 24 and 36 µg/mL, determining a 6.6- (p < 0.001), 8.6- (p < 0.001), and 10-fold (p < 0.001) increase of inhibition of ileum contraction, respectively (Figure 2). However, there was no significant difference between the effect mediated by TtM at 12 µg/mL and 24 µg/mL. Therefore, the concentration of the extract at 12 µg/mL was used in the subsequent experiments. Interestingly, following the treatment with TtM, the relaxed ileal tissues immediately recovered after washing with Krebs solution, to reveal that the relaxant effect is reversible and not a consequence of irreversible tissue damage.
Figure 2.
Effect of Tilia tomentosa Moench (TtM) extract on small intestine contractility. (A) Ileal response induced by increasing quantity of TtM extract in ileal preparations. (B) Representative tracings of responses induced by increasing quantity of TtM in ileal preparations. Data are reported as mean ± SEM. *** p < 0.001 vs 0.5 µg/mL TtM; ° p < 0.05 vs. 12 µg/mL TtM.
3.3. Tilia Tomentosa Influences Excitatory Neuromuscular Response of Isolated Small Intestine Preparations
Considering the influence of TtM on the spontaneous small intestine activity, we evaluated TtM-mediated effects on ileal cholinergic response. Therefore, isolated ileal segments were preincubated for 15 minutes with 12 µg/mL TtM and then were subjected to cumulative addition of carbachol (CCh), a full cholinergic agonist. As shown in Figure 3, the pretreatment with TtM caused a marked reduction of CCh-induced contraction compared to the control or EtOH-treated ileal segments (Emax = −62 ± 3.5%; p < 0.001).
Figure 3.
Tilia tomentosa Moench (TtM) extract influences ileal excitatory cholinergic response. Concentration-response curves to carbachol (CCh) in control (A), vehicle-treated (B), and 12 µg/mL TtM-treated (C) isolated ileal segments. Data are reported as mean ± SEM. Vehicle = Ethanol. *** p < 0.001 vs. control.
Furthermore, preincubation with TtM determined a strong reduction of the neuromuscular response induced by increasing frequency of EFS compared to the control or ethanol-treated ileal segments (Emax = −72 ± 1.5%; p < 0.001; Figure 4). The response to high potassium-induced depolarization was affected by pretreatment with TtM (by 60 ± 2.5%; Figure 5).
Figure 4.
Tilia tomentosa Moench (TtM) extract influences ileal excitatory neuromuscular response. Neuromuscular excitatory response induced by Electric Field Stimulation (EFS; 0–40 Hz) in control (A), vehicle-treated (B), and 12 µg/mL TtM-treated (C) isolated ileal preparations. Data are reported as mean ± SEM. Vehicle = Ethanol. *** p < 0.001 vs. control.
Figure 5.
Effect of Tilia tomentosa Moench (TtM) extract on potassium chloride (KCl)-induced depolarization. Neuromuscular excitatory response induced by 60 mM KCl in control and 12 µg/mL TtM-treated isolated ileal preparations. Data are reported as mean ± SEM. * p < 0.05 vs. control.
To better understand the impact of TtM on other enteric excitatory pathways besides the cholinergic one, we evaluated the effect of TtM on tachykininergic neurotransmission. To uncover the tachykininergic response, isolated ileal segments were exposed to NANC conditions through the addition of atropine, a muscarinic receptor antagonist, and guanethidine, an adrenergic blocker, in the presence or absence of L-NAME, a pan-NOS inhibitor, and exposed to 10 Hz EFS. As shown in Figure 6, pretreatment with TtM caused a significant reduction of 10 Hz-induced contraction that was almost abolished in the presence of NANC conditions and was partially recovered by L-NAME pretreatment.
Figure 6.
Tilia tomentosa Moench (TtM) extract influences neurally evoked tachykininergic contractions. (A–B) Neuromuscular excitatory response induced by 10 Hz EFS in absence or presence of non-adrenergic non-cholinergic (NANC) conditions or Nω-Nitro-L-arginine methyl ester hydrochloride (L-NAME) in control (A), and 12 µg/mL TtM-treated (B) isolated ileal preparations. Data are reported as mean ± SEM. The symbols “ −” or “+” stand for “in absence” or “in presence” of NANC and/or L-NAME, respectively. * p < 0.05, ** p < 0.01, *** p < 0.001 vs. respective control; °° p < 0.01, °°° p < 0.001 vs. control; # p < 0.05 vs. respective control in NANC conditions.
3.4. Tilia Tomentosa Induces Inhibitory Neuromuscular Responses of Isolated Small Intestine Preparations
Since changes in the excitatory response are generally dependent on a higher contribution of inhibitory neurotransmission, such as that mediated by nitrergic pathways, we assessed the TtM-mediated relaxation in the absence or presence of L-NAME. Pretreatment with L-NAME caused a marked reduction of the relaxation induced by TtM, suggesting an involvement of nitric oxide (NO) in the relaxation mediated by TtM (−50%; p < 0.05; Figure 7).
Figure 7.
Tilia tomentosa Moench (TtM) extract influences ileal inhibitory response. 12 µg/mL TtM-mediated relaxation in absence or presence of Nω-Nitro-L-arginine methyl ester hydrochloride (L-NAME) in isolated ileal preparations. Data are reported as mean ± SEM. The symbol “+” stands for “in presence” of L-NAME. * p < 0.05 vs. respective control.
To better define the contribution of the nitrergic neurotransmission, we tested the impact of TtM on NO-mediated relaxation induced by 10 Hz EFS stimulation in NANC conditions. As shown in Figure 8, pretreatment with TtM extract markedly reduced 10 Hz EFS-induced relaxation of isolated ileal segments in NANC conditions compared to the control. Pretreatment with the pan-NOS inhibitor L-NAME almost completely blocked EFS-evoked NANC relaxation in TtM-treated preparations. Conversely, in control ileal segments, this response was only partially abolished by L-NAME (Figure 8).
Figure 8.
Tilia tomentosa Moench (TtM) extract influences nitric oxide-mediated relaxation. (A) 10 Hz EFS-evoked relaxation in non-adrenergic non-cholinergic (NANC) conditions with or without Nω-Nitro-L-arginine methyl ester hydrochloride (L-NAME) in control (A) and 12 µg/mL TtM-treated (B) isolated ileal segments. Data are reported as mean ± SEM. The symbols “−” or “+” stand for “in absence” or “in presence” of NANC and/or L-NAME, respectively. *** p < 0.001 vs. respective control; °° p < 0.001 vs. control.
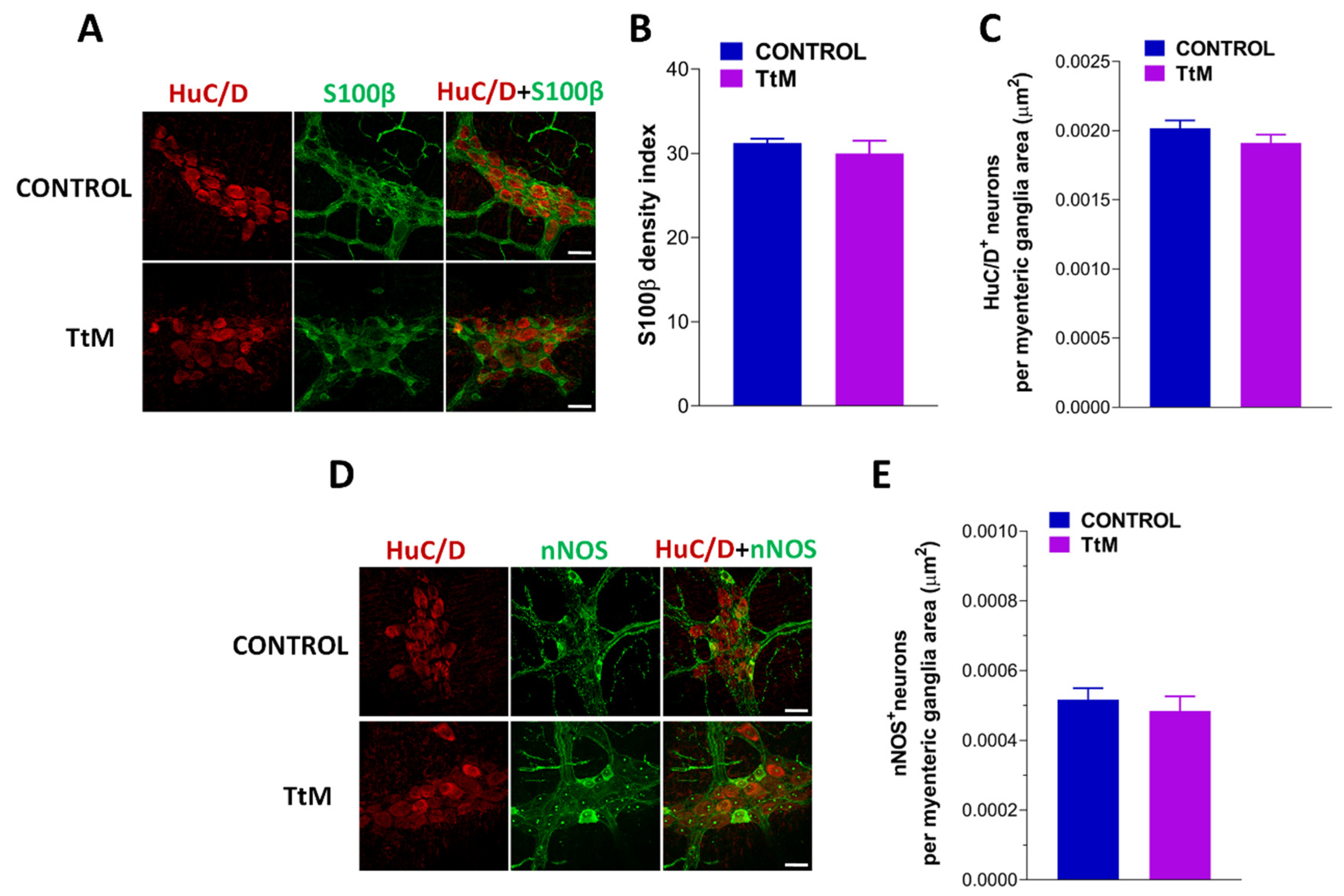
3.5. Tilia Tomentosa Does Not Affect Myenteric Plexus Structure of Isolated Small Intestine Preparations
Considering the changes in the enteric neurotransmission, we further evaluated the influence of TtM in vitro treatment on the myenteric neuroglial network, to exclude any potential acute damage on the ENS [15,16]. No changes in the immunofluorescence distribution of the glial marker S100β as well as on the number of HuC/D+ and nNOS+ neurons were found in ileal preparations treated with the extract compared to the control (Figure 9).
Figure 9.
Tilia tomentosa Moench (TtM) extract maintains enteric nervous system morphology. (A, D) Representative confocal microphotographs showing the distribution of HuC/D+ neurons (A and D; red), S100β+ glial cells (A; green) and nNOS+ neurons (D; green) in longitudinal muscle-myenteric plexus (LMMP) preparations in presence of 12 µg/mL TtM pretreatment (bars = 22 µm). (B) Changes in S100β density index in LMMP preparations in presence of 12 µg/mL TtM pretreatment. (C–E) Analysis of HuC/D+ (C) and nNOS+ (E) neurons in ileal LMMPs in presence of TtM pretreatment. Data are reported as mean ± SEM.
4. Discussion
GI functions are sustained by several neurotransmitters released by the ENS, such as acetylcholine and tachykinins, which mediate the excitatory contraction, or by Nom which is involved in the inhibitory relaxation. The combination of contraction and relaxation determines gut motility [24,25]. In presence of FGDIs, gut function is altered, and patients report a variety of symptoms, including motility disturbance, visceral hypersensitivity, altered mucosal and immune function, as well as changes in the gut microbiota [26,27,28]. The pathophysiology of FGIDs is still not fully understood, and various complex mechanisms appear to be implicated, mostly determining dysmotility [29,30]. In this regard, several plant formulations have been proposed as treatment options to improve the FGIDs by acting as a spasmolytic, carminative, or analgesic [5,28,31]. Accordingly, the effects of plant derivatives on GI activity should be thoroughly evaluated as a necessary step for determining the benefits of TtM use in FGIDs. Considering current legal directives and civil society’s opinions, investigations based on alternative models are favored over classical animal studies. In accordance with the 3R principles for animal welfare, substantial reduction in animal use was effectively achieved by performing coordination (or coordinated reduction) [32]. In the case of gut motility, in vivo assays have been successfully substituted by in vitro/ex vivo techniques that rely on isolated intestinal segments, which offer the opportunity to assess spontaneous and receptor/non-receptor-mediated contractility when preserved under conditions replicating those in vivo [33,34].
Since motor disturbances of the small bowel are increasingly involved in the pathogenesis of FGIDs, isolated ileal preparations were used as an ex vivo model to investigate the pharmacological effects of TtM on intestinal motor function and to characterize its mechanism of action [35]. HPLC analysis of TtM extract resulted in the identification of quercetin and kaempferol as dominant aglycones, as previously described [36]. In addition to the direct antioxidant activity, these compounds were shown to exert beneficial effects in the GI tract. Quercetin and kaempferol have been revealed to ameliorate GI function in the presence of IBS for their ability to inhibit lipopolysaccharide and NF-kB signaling [37,38], respectively. Moreover, administration of quercetin and kaempferol was shown to ameliorate gut the microbiota composition affected by colitis or high fat diet-induced obesity, to highlight the wide range of beneficial biological actions mediated by these flavonoids [39,40].
Dietary flavonoids (e.g., kaempferol and quercetin) as well as their aromatic metabolites appear to modify the gut microbial community by displaying prebiotic effects and antimicrobial activity. These properties are of paramount importance in inflammatory bowel disease, since dietary flavonoids can modulate gut microbial diversity towards a beneficial species-rich gut ecosystem [40,41].
We show here, for the first time, that TtM has the following consequences on GI contractility: (i) an enhanced motor inhibitory effect sensitive to L-NAME; (ii) a marked reduction of excitatory neuromuscular response, mainly affecting cholinergic and tachykininergic neurotransmission; (iii) a reduced NANC inhibitory relaxation, with no changes in the phenotype of the neuroglia network.
We first evaluated the influence of TtM on ileal basal contractility, obtaining a marked inhibition of the ileal basal tone and revealing the relaxant properties of the plant extract. Several pharmacological mechanisms are involved in limiting excessive intestinal smooth muscle contractility, including antagonism of cholinergic receptors or tachykininergic receptors and stimulation of NO production or β-adrenergic pathways. Interestingly, TtM exerted an inhibitory effect on cholinergically mediated contractions of the mouse small intestine evoked by EFS, which induces the release of neuronal acetylcholine, or by the non-selective cholinergic agonist carbachol, which interacts primarily with cholinergic receptors, expressed mainly on smooth muscle cells.
The application of TtM also relaxed the smooth muscle of mouse ileum when contracted in a sustained manner following the addition of KCl to the bathing solution. Such a technique is usually considered to cause contraction of GI preparations, largely by depolarization of the smooth muscle, with the consequent opening of L-type calcium channels and a rise in intracellular calcium, leading to smooth muscle contraction [17,22,42,43]. Thus, the ability of TtM to inhibit KCl-induced contraction suggests a direct action on the smooth muscle cells. In this response, the potency of TtM appeared to be reduced compared to that measured when tested against the EFS-evoked contractions. However, it is difficult to know with any certainty if such differences are due to the differences in types of assays (e.g., analysis of phasic contraction versus tonic contraction), or if these responses imply an additional ability of TtM to directly inhibit neuronal functions. Indeed, we found that up to 10 Hz, acetylcholine is the main neurotransmitter involved in ileal contraction, whereas, increasing the frequency, other excitatory neurotransmitters are engaged, such as tachykinins [17]. The enteric tachykininergic system has a key role in the maintenance of the intestinal neuromuscular function, and alterations in tachykinin-mediated neurotransmission may participate in the pathogenesis of FGIDs [19,23,44]. Intriguingly, TtM reduced the enteric tachykinin-mediated responses in isolated ileal segments. These findings highlight the potential effect of TtM on excitatory neurotransmission, resulting in a spasmolytic effect. Therefore, based on the evident relaxant properties, we further evaluated the role of the nitrergic neurotransmission on the TtM-induced relaxation. Indeed, in the presence of L-NAME, a pan-NOS inhibitor, TtM per se showed a reduced inhibitory effect of the ileal basal contractility, confirming the involvement of NO in the TtM-induced relaxation. A similar result was obtained by Gharzouli and Holzer when testing several flavonoids on guinea pig small intestine contractility; they found that the antiperistalsis effect of quercetin was partially prevented by pretreatment with L-NAME [45].
Overall, based on the present findings, it is plausible to hypothesize that TtM, antagonizing cholinergic and tachykininergic neurotransmission and enhancing NO-mediated response, could contribute to the modulation of the small intestinal motor abnormalities occurring in presence of several diseases, including FGDIs [46,47]. In this regard, considering that plants belonging to the Tilia genus produce compounds, such as flavonoids, that have been shown to exert anti-neuroinflammatory and antiproliferative activities in an in vitro model [48], we further focused our attention on testing the effect of TtM on the small intestine myenteric neuroglial network by whole-mount immunohistochemistry, which has a crucial role in the development of microinflammatory processes predisposing to neuroplastic adaptive changes [15]. However, no changes in the glial marker S100β and on the neuronal phenotype were observed to confirm the potential protective role of TtM on ENS.
5. Conclusions
These findings provide a pharmacological basis for the traditional use of TtM in FGIDs, such as IBS. TtM contains many phenolic and flavonoid compounds, including quercetin, kaempferol, tiliroside, astragalin, and isoquercitrin [49]. It has been reported that quercetin reduces peristalsis [45], whereas kaempferol impairs intestinal transit in mice through α-2 adrenergic receptors and calcium channels [50]. However, flavonoids appear also to be involved in NO production and in the inhibition of calcium and potassium channels, leading to endothelium smooth muscle relaxation [51].
In conclusion, our findings advocate for a TtM-induced relaxation effect on isolated ileum in mice, which involves NO and tachykininergic pathways. This spasmolytic response is possibly due to quercetin, kaempferol, and/or other flavonoid content present in the TtM extract, highlighting the potential role of TtM in FGIDs.
Author Contributions
Conceptualization, S.C., A.P., G.Z. and M.C.G.; Methodology, S.C., S.F., G.A., R.F., A.P., G.Z. and M.C.G.; Data curation, S.C., S.F., F.M., R.F., A.P. and M.C.G.; Formal analysis, S.C., S.F., G.A., F.M., A.P., E.V.S., G.Z. and M.C.G.; Funding acquisition, R.F., A.P., E.V.S., G.Z. and M.C.G.; Resources, A.P., G.Z. and M.C.G.; Supervision, E.V.S., G.Z. and M.C.G.; Writing – original draft, S.C., R.F., A.P., G.Z., and M.C.G.; Writing – review and editing, S.C., S.F., F.M., E.V.S., A.P., G.Z. and M.C.G. All authors have read and agreed to the published version of the manuscript.
Funding
This research was funded by Regione Veneto, Italy, grant number POR-FESR 2014-2020, ASSE 1, AZIONE 1.1.4 - Project 3S_4H – Safe, Smart, Sustainable food for Health (ID 10065201) to G.Z. and M.C.G.; University of Padova PhD Fellowship to S.F; Department of Pharmaceutical and Pharmacological Sciences PostDoc Fellowship ARD-B 2020 to S.C. The funders had no role in study design, data collection and analysis, or the preparation of or decision to publish the manuscript.
Institutional Review Board Statement
This study was carried out on the mouse isolated small intestine under approved guidelines by the Animal Care and Use Ethics Committee of the University of Padova and by the Italian Ministry of Health (authorization number: 41451.N.NRD) and was performed in compliance with national and EU guidelines for the handling and use of experimental animals.
Informed Consent Statement
Not applicable.
Data Availability Statement
The data presented in this study are available on request from the corresponding author.
Acknowledgments
We thank Francesca Patrese, DMV, and Ludovico Scenna, DMV, for veterinary assistance, and Andrea Pagetta, Carla Argentini, Mauro Berto, Alessia Forgiarini, and Massimo Rizza for technical assistance in animal handling and experimental procedures.
Conflicts of Interest
The authors declare no conflict of interest.
References
- Black, C.J.; Drossman, D.A.; Talley, N.J.; Ruddy, J.; Ford, A.C. Functional gastrointestinal disorders: Advances in understanding and management. Lancet 2020, 396, 1664–1674. [Google Scholar] [CrossRef]
- Black, C.J.; Yuan, Y.; Selinger, C.P.; Camilleri, M.; Quigley, E.M.M.; Moayyedi, P.; Ford, A.C. Efficacy of soluble fibre, antispasmodic drugs, and gut-brain neuromodulators in irritable bowel syndrome: A systematic review and network meta-analysis. Lancet Gastroenterol. Hepatol. 2020, 5, 117–131. [Google Scholar] [CrossRef]
- Frezza, C.; De Vita, D.; Spinaci, G.; Sarandrea, M.; Venditti, A.; Bianco, A. Secondary metabolites of Tilia tomentosa Moench inflorescences collected in Central Italy: Chemotaxonomy relevance and phytochemical rationale of traditional use. Nat. Prod. Res. 2019, 34, 1167–1174. [Google Scholar] [CrossRef] [PubMed]
- Aguirre-Hernández, E.; Martinez, A.L.; González-Trujano, M.; Moreno, J.; Vibrans, H.; Soto-Hernández, M. Pharmacological evaluation of the anxiolytic and sedative effects of Tilia americana L. var. mexicana in mice. J. Ethnopharmacol. 2007, 109, 140–145. [Google Scholar] [CrossRef]
- Sargin, S.A.; Akcicek, E.; Selvi, S. An ethnobotanical study of medicinal plants used by the local people of Alasehir (Manisa) in Turkey. J. Ethnopharmacol. 2013, 150, 860–874. [Google Scholar] [CrossRef]
- Turrini, F.; Vallarino, G.; Cisani, F.; Donno, D.; Beccaro, G.L.; Zunin, P.; Boggia, R.; Pittaluga, A.; Grilli, M. Use of an animal model to evaluate anxiolytic effects of dietary supplementation with Tilia tomentosa moench bud extracts. Nutrients 2020, 12, 3328. [Google Scholar] [CrossRef] [PubMed]
- Allio, A.; Calorio, C.; Franchino, C.; Gavello, D.; Carbone, E.; Marcantoni, A. Bud extracts from Tilia tomentosa Moench inhibit hippocampal neuronal firing through GABAA and benzodiazepine receptors activation. J. Ethnopharmacol. 2015, 172, 288–296. [Google Scholar] [CrossRef] [PubMed]
- Cardenas-Rodriguez, N.; Gonzalez-Trujano, M.E.; Aguirre-Hernandez, E.; Ruiz-Garcia, M.; Sampieri, A.; Coballase-Urrutia, E.; Carmona-Aparicio, L. Anticonvulsant and antioxidant effects of Tilia americana var. mexicana and flavonoids constituents in the pentylenetetrazole-induced seizures. Oxid. Med. Cell. Longev. 2014, 2014, 329172. [Google Scholar] [CrossRef] [PubMed]
- Georgiev, Y.N.; Paulsen, B.S.; Kiyohara, H.; Ciz, M.; Ognyanov, M.H.; Vasicek, O.; Rise, F.; Denev, P.N.; Lojek, A.; Batsalova, T.G.; et al. Tilia tomentosa pectins exhibit dual mode of action on phagocytes as beta-glucuronic acid monomers are abundant in their rhamnogalacturonans I. Carbohydr. Polym. 2017, 175, 178–191. [Google Scholar] [CrossRef]
- Ieri, F.; Innocenti, M.; Possieri, L.; Gallori, S.; Mulinacci, N. Phenolic composition of “bud extracts” of Ribes nigrum L., Rosa canina L. and Tilia tomentosa M. J. Pharm. Biomed. Anal. 2015, 115, 1–9. [Google Scholar] [CrossRef]
- Viola, H.; Wolfman, C.; de Stein, M.; Wasowski, C.; Peña, C.; Medina, J.; Paladini, A. Isolation of pharmacologically active benzodiazepine receptor ligands from Tilia tomentosa (Tiliaceae). J. Ethnopharmacol. 1994, 44, 47–53. [Google Scholar] [CrossRef]
- Oteiza, P.; Fraga, C.; Mills, D.; Taft, D. Flavonoids and the gastrointestinal tract: Local and systemic effects. Mol. Asp. Med. 2018, 61, 41–49. [Google Scholar] [CrossRef]
- érez-Cano, F.J.; Massot-Cladera, M.; Rodríguez-Lagunas, M.J.; Castell, M. Flavonoids affect host-microbiota crosstalk through TLR modulation. Antioxidants 2014, 3, 649–670. [Google Scholar] [CrossRef]
- Innocenti, G.; Piovan, A.; Filippini, R.; Caniato, R.; Cappelletti, E.M. Quantitative recovery of furanocoumarins from Psoralea bituminosa. Phytochem. Anal. 1997, 8, 84–86. [Google Scholar] [CrossRef]
- Cerantola, S.; Caputi, V.; Marsilio, I.; Ridolfi, M.; Faggin, S.; Bistoletti, M.; Giaroni, C.; Giron, M.C. Involvement of enteric glia in small intestine neuromuscular dysfunction of toll-like receptor 4-deficient mice. Cells 2020, 9, 838. [Google Scholar] [CrossRef] [PubMed]
- Marsilio, I.; Caputi, V.; Latorre, E.; Cerantola, S.; Paquola, A.; Alcalde, A.I.; Mesonero, J.E.; O’Mahony, S.M.; Bertazzo, A.; Giaroni, C.; et al. Oxidized phospholipids affect small intestine neuromuscular transmission and serotonergic pathways in juvenile mice. Neurogastroenterol. Motil. 2020, 33, e14036. [Google Scholar] [CrossRef]
- Caputi, V.; Marsilio, I.; Filpa, V.; Cerantola, S.; Orso, G.; Bistoletti, M.; Paccagnella, N.; DE Martin, S.; Montopoli, M.; Dall’Acqua, S.; et al. Antibiotic-induced dysbiosis of the microbiota impairs gut neuromuscular function in juvenile mice. Br. J. Pharmacol. 2017, 174, 3623–3639. [Google Scholar] [CrossRef] [PubMed]
- Brun, P.; Giron, M.C.; Qesari, M.; Porzionato, A.; Caputi, V.; Zoppellaro, C.; Banzato, S.; Grillo, A.R.; Spagnol, L.; De Caro, R.; et al. Toll-like receptor 2 regulates intestinal inflammation by controlling integrity of the enteric nervous system. Gastroenterology 2013, 145, 1323–1333. [Google Scholar] [CrossRef] [PubMed]
- D’Antongiovanni, V.; Benvenuti, L.; Fornai, M.; Pellegrini, C.; Wijngaard, R.V.D.; Cerantola, S.; Giron, M.C.; Caputi, V.; Colucci, R.; Haskó, G.; et al. Glial A2B adenosine receptors modulate abnormal tachykininergic responses and prevent enteric inflammation associated with high fat diet-induced obesity. Cells 2020, 9, 1245. [Google Scholar] [CrossRef] [PubMed]
- McClain, J.L.; Gulbransen, B.D. The acute inhibition of enteric glial metabolism with fluoroacetate alters calcium signaling, hemichannel function, and the expression of key proteins. J. Neurophysiol. 2017, 117, 365–375. [Google Scholar] [CrossRef]
- Antonioli, L.; D’Antongiovanni, V.; Pellegrini, C.; Fornai, M.; Benvenuti, L.; Di Carlo, A.; Wijngaard, R.V.D.; Caputi, V.; Cerantola, S.; Giron, M.C.; et al. Colonic dysmotility associated with high-fat diet-induced obesity: Role of enteric glia. FASEB J. 2020, 34, 5512–5524. [Google Scholar] [CrossRef] [PubMed]
- Caputi, V.; Marsilio, I.; Cerantola, S.; Roozfarakh, M.; Lante, I.; Galuppini, F.; Rugge, M.; Napoli, E.; Giulivi, C.; Orso, G.; et al. Toll-like receptor 4 modulates small intestine neuromuscular function through nitrergic and purinergic pathways. Front. Pharmacol. 2017, 8, 350. [Google Scholar] [CrossRef] [PubMed]
- Cerantola, S.; Caputi, V.; Contarini, G.; Mereu, M.; Bertazzo, A.; Bosi, A.; Banfi, D.; Mantini, D.; Giaroni, C.; Giron, M. Dopamine transporter genetic reduction induces morpho-functional changes in the enteric nervous system. Biomedicines 2021, 9, 465. [Google Scholar] [CrossRef] [PubMed]
- Gallego, D.; Mañé, N.; Gil, V.; Martínez-Cutillas, M.; Jiménez, M. Mechanisms responsible for neuromuscular relaxation in the gastrointestinal tract. Rev. Esp. Enferm. Di. 2016, 108, 721–731. [Google Scholar] [CrossRef] [PubMed]
- Knauf, C.; Abot, A.; Wemelle, E.; Cani, P.D. Targeting the enteric nervous system to treat metabolic disorders? “Enterosynes” as therapeutic gut factors. Neuroendocrinology 2019, 110, 139–146. [Google Scholar] [CrossRef]
- Delvalle, N.M.; Fried, D.E.; Rivera-Lopez, G.; Gaudette, L.; Gulbransen, B.D. Cholinergic activation of enteric glia is a physiological mechanism that contributes to the regulation of gastrointestinal motility. Am. J. Physiol. Liver Physiol. 2018, 315, G473–G483. [Google Scholar] [CrossRef]
- Holland, A.M.; Bon-Frauches, A.C.; Keszthelyi, D.; Melotte, V.; Boesmans, W. The enteric nervous system in gastrointestinal disease etiology. Cell. Mol. Life Sci. 2021, 78, 4713–4733. [Google Scholar] [CrossRef] [PubMed]
- Mendel, M.; Chłopecka, M.; Latek, U.; Karlik, W.; Tomczykowa, M.; Strawa, J.; Tomczyk, M. Evaluation of the effects of Bidens tripartita extracts and their main constituents on intestinal motility—An ex vivo study. J. Ethnopharmacol. 2020, 259, 112982. [Google Scholar] [CrossRef]
- Bharucha, A.E.; Chakraborty, S.; Sletten, C.D. Common functional gastroenterological disorders associated with abdominal pain. Mayo Clin. Proc. 2016, 91, 1118–1132. [Google Scholar] [CrossRef]
- Mearin, F.; Malfertheiner, P. Functional gastrointestinal disorders: Complex treatments for complex pathophysiological mechanisms. Dig. Dis. 2017, 35, 1–4. [Google Scholar] [CrossRef]
- Knotek, K.; Verner, V.; Chaloupková, P.; Kokoska, L. Prevalence and use of herbal products in the Czech Republic: Over-the-counter survey among adult pharmacies clients. Complement. Ther. Med. 2012, 20, 199–206. [Google Scholar] [CrossRef] [PubMed]
- Törnqvist, E.; Annas, A.; Granath, B.; Jalkesten, E.; Cotgreave, I.; Öberg, M. Strategic focus on 3R principles reveals major reductions in the use of animals in pharmaceutical toxicity testing. PLoS ONE 2014, 9, e101638. [Google Scholar] [CrossRef]
- Mendel, M.; Chlopecka, M.; Dziekan, N.; Sobczak-Filipiak, M.; Bielecki, W.; Karlik, W. Bovine isolated abomasum specimens—a useful tool in preclinical in vitro studies. Res. Rev. J. Vet. Sci. 2016, 2, 76–83. [Google Scholar]
- Chłopecka, M.; Dziekan, N.; Mendel, M.; Bakała, A.; Małdyk, J.; Wiechetek, M. Evaluation of the time-stability of an alternative research model based on isolated rat gastrointestinal strips. J. Physiol. Pharmacol. Off J. Pol. Physiol. Soc. 2007, 58, 73–86. [Google Scholar]
- Kellow, J.E.; Bennett, E. Functional disorders of the small intestine. Semin. Gastrointest. Dis. 1996, 7, 208–216. [Google Scholar] [PubMed]
- Aguirre-Hernández, E.; González-Trujano, M.E.; Martinez, A.L.; Moreno, J.; Kite, G.; Terrazas, T.; Soto-Hernández, M. HPLC/MS analysis and anxiolytic-like effect of quercetin and kaempferol flavonoids from Tilia americana var. mexicana. J. Ethnopharmacol. 2010, 127, 91–97. [Google Scholar] [CrossRef]
- Roudsari, N.M.; Lashgari, N.-A.; Momtaz, S.; Farzaei, M.H.; Marques, A.M.; Abdolghaffari, A.H. Natural polyphenols for the prevention of irritable bowel syndrome: Molecular mechanisms and targets; a comprehensive review. DARU J. Pharm. Sci. 2019, 27, 755–780. [Google Scholar] [CrossRef]
- Salaritabar, A.; Darvishi, B.; Hadjiakhoondi, F.; Manayi, A.; Sureda, A.; Nabavi, S.M.; Fitzpatrick, L.R.; Bishayee, A. Therapeutic potential of flavonoids in inflammatory bowel disease: A comprehensive review. World J. Gastroenterol. 2017, 23, 5097–5114. [Google Scholar] [CrossRef]
- Bian, Y.; Lei, J.; Zhong, J.; Wang, B.; Wan, Y.; Li, J.; Liao, C.; He, Y.; Liu, Z.; Ito, K.; et al. Kaempferol reduces obesity, prevents intestinal inflammation, and modulates gut microbiota in high-fat diet mice. J. Nutr. Biochem. 2021, 99, 108840. [Google Scholar] [CrossRef]
- Lin, R.; Piao, M.; Song, Y. Dietary quercetin increases colonic microbial diversity and attenuates colitis severity in citrobacter rodentium-infected mice. Front. Microbiol. 2019, 10, 1092. [Google Scholar] [CrossRef]
- Singh, A.K.; Cabral, C.; Kumar, R.; Ganguly, R.; Rana, H.K.; Gupta, A.; Lauro, M.R.; Carbone, C.; Reis, F.; Pandey, A.K. Beneficial effects of dietary polyphenols on gut microbiota and strategies to improve delivery efficiency. Nutrients 2019, 11, 2216. [Google Scholar] [CrossRef] [PubMed]
- Zoppellaro, C.; Bin, A.; Brun, P.; Banzato, S.; Macchi, V.; Castagliuolo, I.; Giron, M.C. Adenosine-mediated enteric neuromuscular function is affected during herpes simplex virus type 1 infection of rat enteric nervous system. PLoS ONE 2013, 8, e72648. [Google Scholar] [CrossRef] [PubMed]
- Rodriguez, R.; Ventura-Martinez, R.; Santiago-Mejia, J.; Avila-Costa, M.R.; Fortoul, T. Altered responsiveness of the guinea-pig isolated ileum to smooth muscle stimulants and to electrical stimulation after in situ ischemia. Br. J. Pharmacol. 2006, 147, 371–378. [Google Scholar] [CrossRef] [PubMed]
- Antonioli, L.; Caputi, V.; Fornai, M.; Pellegrini, C.; Gentile, D.; Giron, M.C.; Orso, G.; Bernardini, N.; Segnani, C.; Ippolito, C.; et al. Interplay between colonic inflammation and tachykininergic pathways in the onset of colonic dysmotility in a mouse model of diet-induced obesity. Int. J. Obes. 2018, 43, 331–343. [Google Scholar] [CrossRef] [PubMed]
- Gharzouli, K.; Holzer, P. Inhibition of Guinea pig intestinal peristalsis by the flavonoids quercetin, naringenin, apigenin and genistein. Pharmacology 2003, 70, 5–14. [Google Scholar] [CrossRef] [PubMed]
- Banfi, D.; Moro, E.; Bosi, A.; Bistoletti, M.; Cerantola, S.; Crema, F.; Maggi, F.; Giron, M.C.; Giaroni, C.; Baj, A. Impact of microbial metabolites on microbiota–gut–brain axis in inflammatory bowel disease. Int. J. Mol. Sci. 2021, 22, 1623. [Google Scholar] [CrossRef]
- Antonioli, L.; Pellegrini, C.; Fornai, M.; Tirotta, E.; Gentile, D.; Benvenuti, L.; Giron, M.C.; Caputi, V.; Marsilio, I.; Orso, G.; et al. Colonic motor dysfunctions in a mouse model of high-fat diet-induced obesity: An involvement of A2B adenosine receptors. Purinergic Signal. 2017, 13, 497–510. [Google Scholar] [CrossRef] [PubMed]
- Kim, K.H.; Moon, E.; Cha, J.M.; Lee, S.; Yu, J.S.; Kim, C.S.; Kim, S.Y.; Choi, S.U.; Lee, K.R. Antineuroinflammatory and antiproliferative activities of constituents from Tilia amurensis. Chem. Pharm. Bull. 2015, 63, 837–842. [Google Scholar] [CrossRef]
- Toker, G.; Küpeli, E.; Memisoglu, M.; Yesilada, E. Flavonoids with antinociceptive and anti-inflammatory activities from the leaves of Tilia argentea (silver linden). J. Ethnopharmacol. 2004, 95, 393–397. [Google Scholar] [CrossRef]
- Nigusse, T.; Zhang, L.; Wang, R.; Wang, X.N.; Li, J.; Liu, C. Flavonoids in a crude extract of Catha edulis inhibit rat intestinal contraction via blocking Ca (2+) channels. Neurogastroenterol. Motil 2019, 31, e13602. [Google Scholar] [CrossRef]
- Wani, S.A.; Iqbal, H.; Basir, S.F. Mechanism of flavonoids action in smooth muscle relaxation. WJPPS 2017, 6, 514–550. [Google Scholar]
Publisher’s Note: MDPI stays neutral with regard to jurisdictional claims in published maps and institutional affiliations. |
© 2021 by the authors. Licensee MDPI, Basel, Switzerland. This article is an open access article distributed under the terms and conditions of the Creative Commons Attribution (CC BY) license (https://creativecommons.org/licenses/by/4.0/).








