Anti-Vascular Inflammatory Effect of Ethanol Extract from Securinega suffruticosa in Human Umbilical Vein Endothelial Cells
Abstract
1. Introduction
2. Materials and Methods
2.1. Reagents
2.2. Preparation of Securinega Suffruticosa
2.3. HPLC Analysis of Securinega Suffruticosa
2.4. Cell Cultures
2.5. Cell Viability Assay Using MTT
2.6. Monocyte-HUVEC Adhesion Assay
2.7. Western Blot Analysis
2.8. RNA Preparation and Quantitative Real-Time Reverse Transcription-PCR (Real-Time RT-qPCR)
2.9. Preparation of Cytoplasmic and Nuclear Extracts
2.10. Immunofluorescence Microscopy
2.11. Intracellular ROS Production Assay
2.12. Measurement of Nitrite Production Using Griess Reagent System
2.13. Fluorescence Microscopy of Intracellular NO Generation
2.14. Measurement of BH4 Using ELISA Kit
2.15. Statistical Analysis
3. Results
3.1. HPLC Analysis of Securinega Suffruticosa
3.2. Cytotoxicity of Securinega Suffruticosa in HUVEC
3.3. Effect of Securinega Suffruticosa on TNF-α-Induced VCAM-1, ICAM-1 and IL-6 Expressions in HUVEC
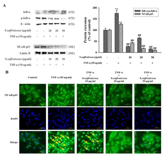
3.4. Effect of Securinega Suffruticosa on TNF-α-Induced NF-κB p65 Expression
3.5. Inhibitory Effect of Securinega Suffruticosa on TNF-α-Induced ROS Production
3.6. Effect of Securinega Suffruticosa on Ox-LDL-Induced Adhesion of HL-60 Cell to HUVEC
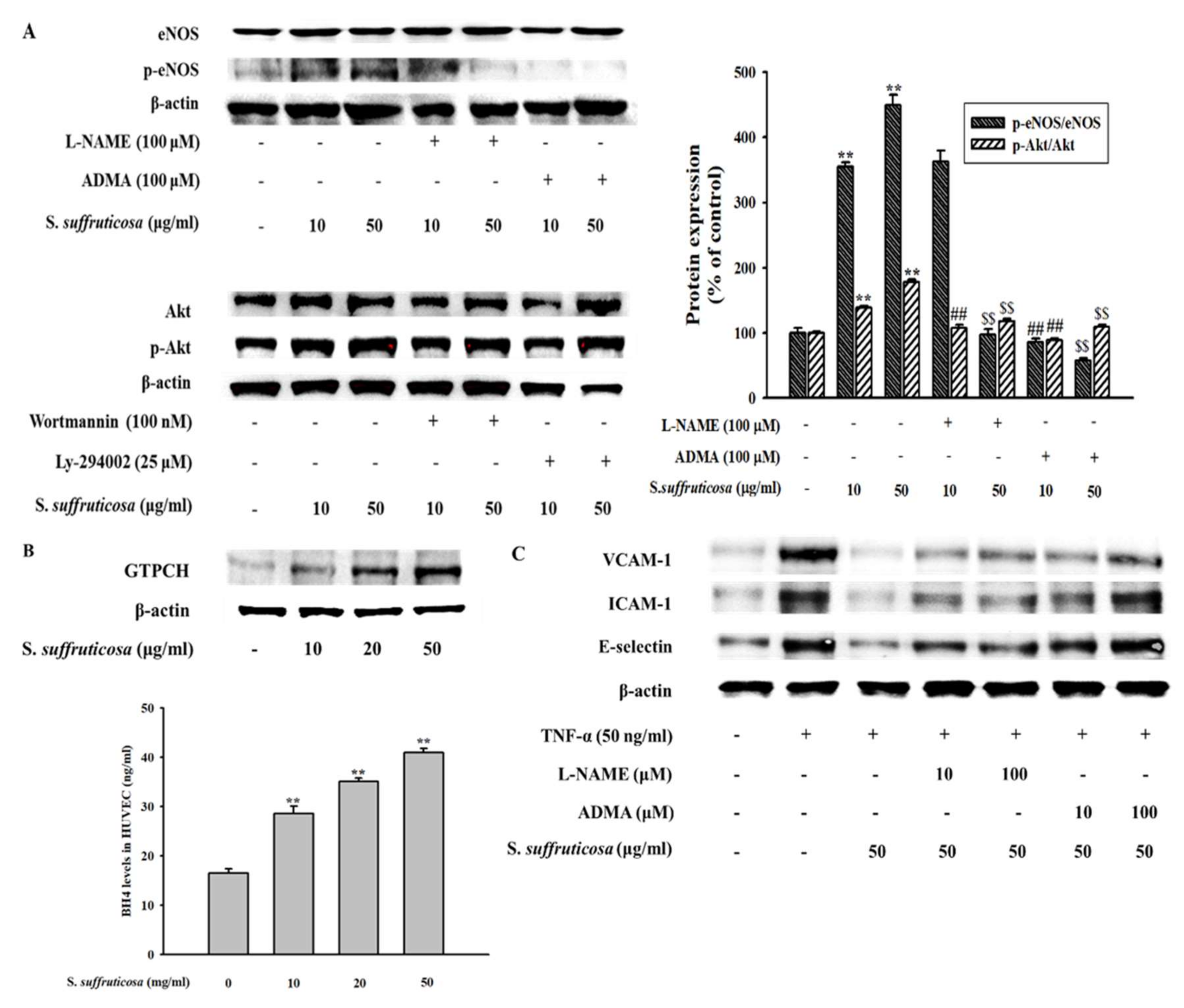
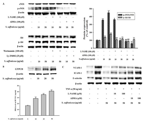
3.7. Securinega Suffruticosa Stimulates the Production of NO in HUVEC
3.8. Securinega Suffruticosa Stimulates the eNOS Coupling in HUVEC
4. Discussion
5. Conclusions
Author Contributions
Funding
Conflicts of Interest
References
- Haraldsen, G.; Kvale, D.; Lien, B.; Farstad, I.N.; Brandtzaeg, P. Cytokine-regulated expression of E-selectin, intercellular adhesion molecule-1 (ICAM-1), and vascular cell adhesion molecule-1 (VCAM-1) in human microvascular endothelial cells. J. Immunol. 1996, 156, 2558–2565. [Google Scholar]
- Lee, Y.J.; Moon, M.K.; Hwang, S.M.; Yoon, J.J.; Lee, S.M.; Seo, K.S.; Kim, J.S.; Kang, D.G.; Lee, H.S. Anti-Inflammatory effect of Buddleja officinalis on vascular inflammation in human umbilical vein endothelial cells. Am. J. Chin. Med. 2010, 38, 585–598. [Google Scholar] [CrossRef] [PubMed]
- Ley, K. Molecular mechanisms of leukocyte recruitment in the inflammatory process. Cardiovasc. Res. 1996, 32, 733–742. [Google Scholar] [CrossRef]
- Liu, X.; Pan, L.; Wang, X.; Gong, Q.; Zhu, Y.Z. Leonurine protects against tumor necrosis factor-α-mediated inflammation in human umbilical vein endothelial cells. Atherosclerosis 2012, 222, 34–42. [Google Scholar] [CrossRef] [PubMed]
- Libby, P. Inflammation in atherosclerosis. Nature 2002, 420, 868–874. [Google Scholar] [CrossRef] [PubMed]
- Kubota, T.; Miyagishima, M.; Frye, C.S.; Alber, S.M.; Bounoutas, G.S.; Kadokami, T.; Watkins, S.C.; McTiernan, C.F.; Feldman, A.M. Overexpression of tumor necrosis factor-α activates both anti- and pro-apoptotic pathways in the myocardium. J. Mol. Cell. Cardiol. 2001, 33, 1331–1344. [Google Scholar] [CrossRef] [PubMed]
- Sana, T.R.; Janatpour, M.J.; Sathe, M.; McEvoy, L.M.; McClanahan, T.K. Microarray analysis of primary endothelial cells challenged with different inflammatory and immune cytokines. Cytokines 2005, 29, 256–269. [Google Scholar] [CrossRef]
- Stielow, C.; Catar, R.A.; Muller, G.; Wingler, K.; Scheurer, P.; Schmidt, H.H.H.W.; Morawietz, H. Novel Nox inhibitor of oxLDL-induced reactive oxygen species formation in human endothelial cells. Biochem. Biophys. Res. Commun. 2006, 344, 200–205. [Google Scholar] [CrossRef]
- Aird, W.C. Phenotypic heterogeneity of the endothelium: I. Structure, function, and mechanisms. Circ. Res. 2007, 100, 158–173. [Google Scholar] [CrossRef]
- Cook-Mills, J.M.; Deem, T.L. Active participation of endothelial cells in inflammation. J. Leukoc. Biol. 2005, 77, 487–495. [Google Scholar] [CrossRef]
- Bhargava, P.; Lee, C.H. Role and function of macrophages in the metabolic syndrome. Biochem. J. 2012, 442, 253–262. [Google Scholar] [CrossRef] [PubMed]
- Gloire, G.; Legrand-Poels, S.; Piette, J. NF-kappaB activation by reactive oxygen species: Fifteen years later. Biochem. Pharmacol. 2006, 72, 1493–1505. [Google Scholar] [CrossRef] [PubMed]
- Lee, S.M.; Lee, Y.J.; Kim, Y.C.; Kim, J.S.; Kang, D.G.; Lee, H.S. Vascular protective role of vitexicarpin isolated from Vitex rotundifolia in human umbilical vein endothelial cells. Inflammation 2012, 35, 584–593. [Google Scholar] [CrossRef] [PubMed]
- Kumar, S.; Sharma, A.; Madan, B.; Singhal, V.; Ghosh, B. Isoliquiritigenin inhibits IKappaB kinase activity and ROS generation to block TNF-alpha induced expression of cell adhesion molecules on human endothelial cells. Biochem. Pharmacol. 2007, 73, 1602–1612. [Google Scholar] [CrossRef]
- Colasanti, M.; Persichini, T.; Menegazzi, M.; Mariotto, S.; Giordano, E.; Caldarera, C.M.; Sogos, V.; Lauro, G.M.; Suzuki, H. Induction of nitric oxide synthase mRNA expression. Suppression by exogenous nitric oxide. J. Biol. Chem. 1995, 270, 26731–26733. [Google Scholar] [CrossRef]
- Mariotto, S.; Menegazzi, M.; Suzuki, H. Biochemical aspects of nitric oxide. Curr. Pharm. Des. 2004, 10, 1627–1645. [Google Scholar] [CrossRef]
- Colasanti, M.; Persichini, T. Nitric oside: An inhibitor of NF-kappaB/rel system in glial cells. Brain. Res. Bull. 2000, 10, 1627–1645. [Google Scholar]
- Ho, F.M.; Lim, W.W.; Chen, B.C.; Chao, C.M.; Yang, C.R.; Lim, L.Y.; Lai, C.C.; Liu, S.H.; Liau, C.S. High glucose-induced apoptosis in human vascular endothelial cells is mediated through NF-κB and c-Jun NH2-terminal kinase pathway and prevented by PI3K/Akt/eNOS pathway. Cell Signal. 2006, 18, 391–399. [Google Scholar] [CrossRef]
- Fulton, D.; Gratton, J.P.; McCabe, T.J.; Fontana, J.; Fujio, Y.; Walsh, K.; Franke, T.F.; Papapetropoulos, A.; Sessa, W.C. Regulation of endothelium-derived nitric oxide production by the protein kinase Akt. Nature 1999, 399, 597–601. [Google Scholar] [CrossRef]
- Chavakis, E.; Dernbach, E.; Hermann, C.; Mondorf, U.F.; Zeiher, A.M.; Dimmeler, S. Oxidized LDL inhibits vascular endothelial growth factor–induced endothelial cell migration by an inhibitory effect on the Akt/endothelial nitric oxide synthase pathway. Circulation 2001, 103, 2102–2107. [Google Scholar] [CrossRef]
- Kossmann, S.; Hu, H.; Steven, S.; Schonfelder, T.; Fraccarollo, D.; Mikhed, Y. Inflammatory monocytes determine endothelial nitric-oxide synthase uncoupling and nitro-oxidative stress induced by angiotensin II. J. Biol. Chem. 2014, 289, 27540–27550. [Google Scholar] [CrossRef] [PubMed]
- Dhillon, B.; Badiwala, M.V.; Maitland, A.; Rao, V.; Li, S.H.; Verma, S. Tetrahydrobiopterin attenuates homocysteine induced endothelial dysfunction. Mol. Cell. Biochem. 2003, 247, 223–227. [Google Scholar] [CrossRef] [PubMed]
- Raj, D.; Łuczkiewicz, M. Securinega suffruticosa. Fitoterapia 2008, 79, 419–427. [Google Scholar] [CrossRef] [PubMed]
- Snieckus, V. The Alkaloids; Academic Press: New York, NY, USA, 1973; p. 425. [Google Scholar]
- Park, S.N.; Kim, J.Y.; Ahn, Y.J.; Won, B.R. Antioxidative activity of Securinega suffruticosa extract. J. Korean Appl. Sci. Technol. 2009, 26, 269–278. [Google Scholar]
- Lee, Y.J.; Yoon, J.J.; Han, B.H.; Lee, H.K. Securinine protects vascular dysfunction targeting atherosclerosis in vascular endothelial cells, smooth muscle cells, and apolipoprotein E deficient mice. FASEB J. 2020, 34, 1. [Google Scholar] [CrossRef]
- Bourdillon, M.C.; Poston, R.N.; Covacho, C.; Chignier, E.; Bricca, G.; McGregor, J.L. ICAM-1 deficiency reduces atherosclerotic lesions in double-knockout mice (ApoE(−/−)/ICAM-1(−/−)) fed a fat or a chow diet. Arterioscler. Thromb. Vasc. Biol. 2000, 20, 2630–2635. [Google Scholar] [CrossRef]
- Dustin, M.L.; Rothlein, R.; Bhan, A.K.; Dinarello, C.A.; Springer, T.A. Induction by IL-1 and interferion-g: Tissue distribution, biochemistry, function of a natural adherence molecule (ICAM-1). J. Immunol. 1986, 137, 245–254. [Google Scholar]
- Tuttolomondo, A.; Pecoraro, R.; Pinto, A. Studies of selective TNF inhibitors in the treatment of brain injury from stroke and trauma: A review of the evidence to date. Drugs. Des. Devel. Ther. 2014, 7, 2221–2238. [Google Scholar] [CrossRef]
- Brasier, A.R. The nuclear factor-kappaB-interleukin-6 signaling pathway mediating vascular inflammation. Cardiovasc. Res. 2010, 86, 211–218. [Google Scholar] [CrossRef]
- Chen, J.W.; Chen, Y.H.; Lin, F.Y.; Chen, Y.L.; Lin, S.J. Ginkgo biloba extract inhibits tumor necrosis factor-alpha-induced reactive oxygen species generation, transcription factor activation, and cell adhesion molecule expression in human aortic endothelial cells. Arterioscler. Thromb. Vasc. Biol. 2003, 23, 1559–1566. [Google Scholar] [CrossRef]
- Victor, V.M.; Rocha, M.; Sola, E.; Banuls, C.; Garcia-Malpartida, K.; Hernandez-Mijares, A. Oxidative stress, endothelial dysfunction and atherosclerosis. Curr. Pharm. Des. 2009, 15, 2988–3002. [Google Scholar] [CrossRef] [PubMed]
- Diamant, M.; Tushuizen, M.E. The metabolic syndrome and endothelial dysfunction: Common highway to type 2 diabetes and CVD. Curr. Diab. Rep. 2006, 6, 279–286. [Google Scholar] [CrossRef] [PubMed]
- Huang, P.L. Endothelial nitric oxide synthase and endothelial dysfunction. Curr. Hypertens. Rep. 2003, 5, 473–480. [Google Scholar] [CrossRef] [PubMed]
- Nichol, C.A.; Smith, G.K.; Duch, D.S. Biosynthesis and metabolism of tetrahydrobiopterin and molybdopterin. Annu. Rev. Biochem. 1985, 54, 729–764. [Google Scholar] [CrossRef]
- Nathan, C. Nitric oxide as a secretory product of mammalian cells. FASEB J. 1992, 6, 3051–3064. [Google Scholar] [CrossRef]
- Forstermann, U.; Munzel, T. Endothelial nitric oxide synthase in vascular disease: From marvel to menace. Circulation 2006, 113, 1708–1714. [Google Scholar] [CrossRef]
- Wang, S.; Xu, J.; Song, P. Acute inhibition of guanosine triphosphate cyclohydrolase 1 uncouples endothelial nitric oxide synthase and elevates blood pressure. Hypertension 2008, 52, 484–490. [Google Scholar] [CrossRef]
- Kolinsky, M.A.; Gross, S.S. The mechanism of potent GTP cyclohydrolase I inhibition by 2,4-diamino-6-hydroxypyrimidine: Requirement of the GTP cyclohydrolase I feedback regulatory protein. J. Biol. Chem. 2004, 279, 40677–40682. [Google Scholar] [CrossRef]











| Compound | Linear Range (μg/mL) | Regression Equation (y = ax + b) a | r2 | LOD (μg/mL) b | LOQ (μg/mL) c |
|---|---|---|---|---|---|
| (+)-Gallocatechin | 1.56–100.00 | y = 2693.75x − 2339.14 | 0.9999 | 0.30 | 0.90 |
| Bergenin | 3.13–200.00 | y = 14,964.55x + 8789.50 | 1.0000 | 0.19 | 0.58 |
| (+)-Catechin | 1.56–100.00 | y = 13,587.19x − 2117.38 | 0.9999 | 0.18 | 0.55 |
| Rutin | 1.56–100.00 | y = 20,362.88x − 7479.16 | 0.9999 | 0.11 | 0.33 |
| Isoquercitrin | 0.78–50.00 | y = 27,537.45x − 5765.05 | 0.9999 | 0.13 | 0.41 |
| Viroallosecurinine | 0.78–50.00 | y = 39,678.55x + 3029.15 | 1.0000 | 0.15 | 0.45 |
| Securinine | 0.78–50.00 | y = 41,192.35x + 3453.01 | 1.0000 | 0.06 | 0.19 |
| Compound | Leaves | Twigs | ||
|---|---|---|---|---|
| Mean (mg/g) ± SD (× 10−1) | RSD (%) | Mean (mg/g) ± SD | RSD (%) | |
| (+)-Gallocatechin | 8.51 ± 1.75 | 2.06 | 17.84 ± 0.20 | 1.14 |
| Bergenin | 20.51 ± 0.36 | 0.17 | 141.34 ± 0.36 | 0.26 |
| (+)-Catechin | 6.75 ± 0.27 | 0.40 | 1.61 ± 0.06 | 3.47 |
| Rutin | 20.35 ± 1.66 | 0.81 | ND | - |
| Isoquercitrin | 1.01 ± 0.01 | 0.11 | ND | - |
| Viroallosecurinine | 5.81 ± 1.17 | 2.01 | 4.42 ± 0.03 | 0.68 |
| Securinine | 1.46 ± 0.11 | 0.78 | ND | - |
Publisher’s Note: MDPI stays neutral with regard to jurisdictional claims in published maps and institutional affiliations. |
© 2020 by the authors. Licensee MDPI, Basel, Switzerland. This article is an open access article distributed under the terms and conditions of the Creative Commons Attribution (CC BY) license (http://creativecommons.org/licenses/by/4.0/).
Share and Cite
Han, B.H.; Song, C.H.; Yoon, J.J.; Kim, H.Y.; Seo, C.S.; Kang, D.G.; Lee, Y.J.; Lee, H.S. Anti-Vascular Inflammatory Effect of Ethanol Extract from Securinega suffruticosa in Human Umbilical Vein Endothelial Cells. Nutrients 2020, 12, 3448. https://doi.org/10.3390/nu12113448
Han BH, Song CH, Yoon JJ, Kim HY, Seo CS, Kang DG, Lee YJ, Lee HS. Anti-Vascular Inflammatory Effect of Ethanol Extract from Securinega suffruticosa in Human Umbilical Vein Endothelial Cells. Nutrients. 2020; 12(11):3448. https://doi.org/10.3390/nu12113448
Chicago/Turabian StyleHan, Byung Hyuk, Chun Ho Song, Jung Joo Yoon, Hye Yoom Kim, Chang Seob Seo, Dae Gill Kang, Yun Jung Lee, and Ho Sub Lee. 2020. "Anti-Vascular Inflammatory Effect of Ethanol Extract from Securinega suffruticosa in Human Umbilical Vein Endothelial Cells" Nutrients 12, no. 11: 3448. https://doi.org/10.3390/nu12113448
APA StyleHan, B. H., Song, C. H., Yoon, J. J., Kim, H. Y., Seo, C. S., Kang, D. G., Lee, Y. J., & Lee, H. S. (2020). Anti-Vascular Inflammatory Effect of Ethanol Extract from Securinega suffruticosa in Human Umbilical Vein Endothelial Cells. Nutrients, 12(11), 3448. https://doi.org/10.3390/nu12113448

