Predictive Archaeological Risk Assessment at Reservoirs with Multitemporal LiDAR and Machine Learning (XGBoost): The Case of Valdecañas Reservoir (Spain)
Abstract
1. Introduction
1.1. Objectives
1.2. The Case of the Valdecañas Reservoir (Cáceres, Spain)
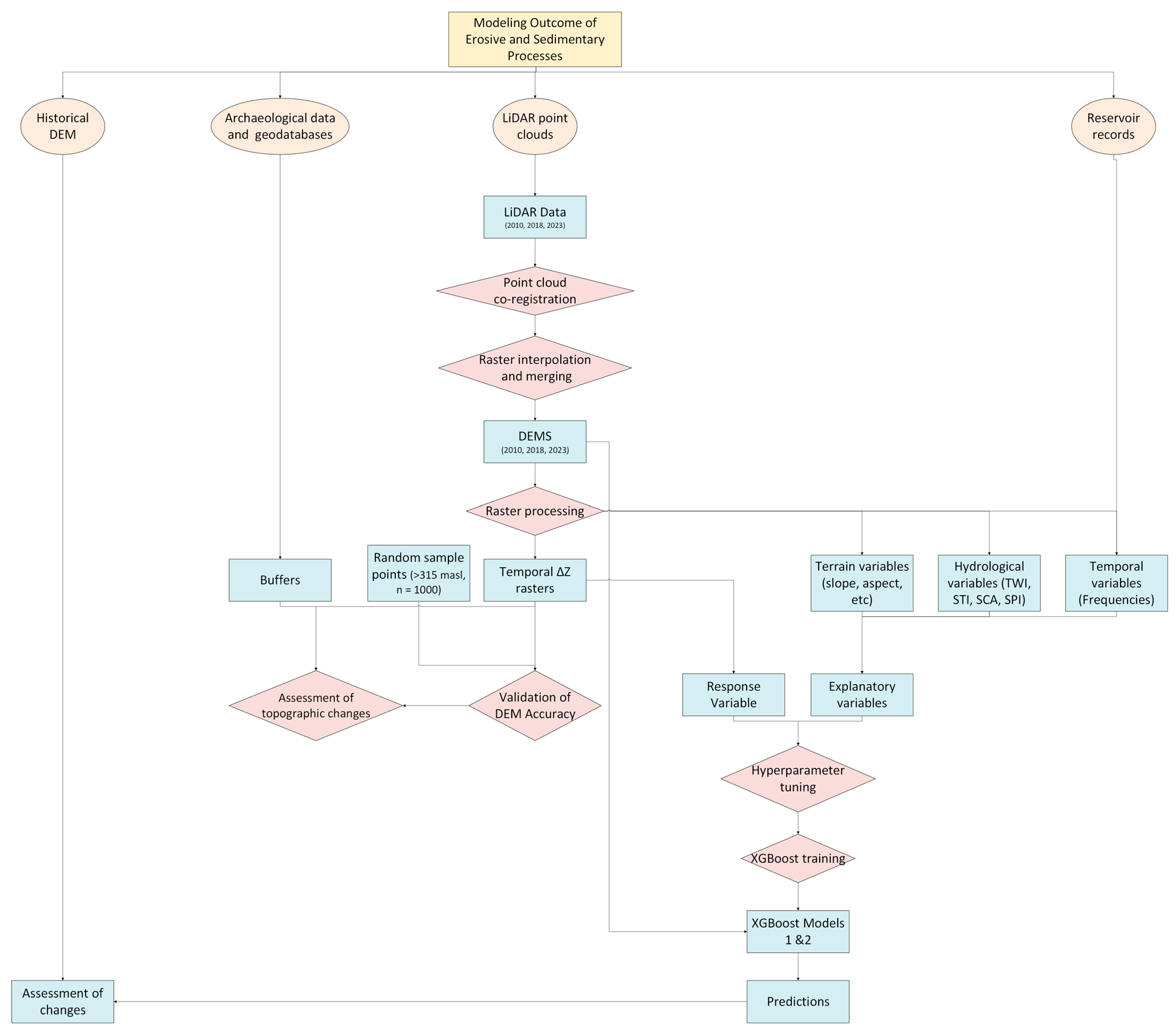
2. Materials and Methods
2.1. Description of the Datasets
- Archaeological site database: A comprehensive geodatabase of archaeological sites documented through surface surveys and bibliographic sources. These sites may present the following initial conditions: being in areas of permanent flooding, having completely disappeared, or remaining preserved but situated in areas that are exposed or submerged at varying intervals. As is common in archaeology, the data exhibit certain inconsistencies and inaccuracies when defining the extent of the sites. We opted to calculate the centroids of the available polygons and create a 100 m buffer zone around them, providing a standardised area to monitor and estimate erosive and sedimentary processes in a homogeneous manner. A total of 82 sites were considered, spanning from the Lower Palaeolithic to the Middle Ages (Figure 2). The Supplementary Material Data S1 lists the 40 study sites (see Section 3.2 for selection criteria). Their names have been anonymised with official IDs and their coordinates withheld due to sensitivity;
- Reservoir water level records: Daily historical records of the reservoir’s volume from 1970 to 2021, provided by the Tagus River Basin Authority, were used to infer the reservoir’s water level. These records have been employed to identify areas of the terrain most exposed to waterline impact and to create a shoreline recurrence map, as discussed in Section 2.4.1. A preliminary analysis that shapes the focus of this work reveals a significant trend: from 1970 to 2000, decade-long moving averages show smooth patterns of water level increases and decreases with some seasonality. However, starting in 2005—and more prominently from 2010 onward—peak water levels tend to occur in spring (around April–May), followed by a sharp drop to a minimum in August (Figure 4 and Figure 5). This trend does not appear to be explained solely by drought conditions, but rather by a convergence of water-management policy factors [36];
- Historical DEM (1957): A digital elevation model (DEM) generated from the photogrammetric restitution of a series of aerial photogrammes from a USAF flight conducted in 1957 [60,61]. This DEM serves primarily illustrative purposes and, at best, provides low-quality estimates, as significant errors have been identified when compared to higher-precision data [54]. The DEM was generated using Agisoft Metashape Pro. Depth maps were converted into point clouds, which were cleaned of outliers and then interpolated into a DEM using a kriging algorithm. Its spatial resolution was forced to 5 m/pixel (Figure 6). The inability to obtain ground control points in areas now flooded is the main factor limiting the accuracy of this model;
- LiDAR data: To compare the point clouds over time, we used LiDAR datasets from the Spanish National Geographic Institute, which regularly provides LiDAR coverage of the national territory with varying resolutions and accuracies. For the study area, three coverages are currently available, captured in 2010, 2018, and 2023. The files from 2010 and 2018 cover an area of 2000 × 2000 m, while the 2023 coverage spans 1000 × 1000 m. The 2010 and 2018 coverages are final, fully processed products, whereas the 2023 coverage was automatically classified, which may have introduced point misclassification. The technical specifications and flight intervals can be found in Table 1. It was not possible to obtain more precise data on the flight times, even by extracting timestamps from the metadata of the LAZ files.
2.2. Cleaning and Co-Registration Processes for LiDAR Point Clouds
2.3. Interpolation and Generation of DEMs from LiDAR Point Clouds
2.4. A ML-Based Predictive Model to Calculate Erosive and Sedimentary Processes Caused by the Reservoir’s Impact on Archaeological Sites
2.4.1. Generation of Explanatory Variables
| Variable | Description | Reason for Inclusion | Ref. |
|---|---|---|---|
| Slope | Determines the speed of surface water flow. Steeper slopes accelerate the flow, increasing the water’s erosive capacity. | Critical for identifying areas prone to erosion due to faster water movement on steep slopes. | [74] |
| Aspect (terrain orientation): sine and cosine of aspect | Indicates the orientation of terrain cells toward cardinal directions (0–360°). To avoid errors during model training (e.g., treating 359° and 0° as distant), this variable is encoded into two circular continuity variables: the sine and cosine of the aspect. | Helps understand how terrain orientation affects water flow direction and erosion patterns, especially in areas with predominant flow from certain directions. | [75] |
| Profile Curvature | Describes terrain convexity or concavity in the direction of the steepest slope. Concave areas accumulate water and sediments, while convex areas are more exposed to erosion. | Identifies areas where sediments are likely to deposit (concave) or be eroded (convex), directly impacting archaeological site preservation. | [76] |
| Planimetric Curvature | Reflects terrain curvature perpendicular to the steepest slope. Identifies areas where water flow converges (greater erosion) or diverges (less erosion). | Useful for locating zones with concentrated erosion due to flow convergence or minimal erosion due to flow divergence. | [77] |
| Terrain Ruggedness Index (TRI) | Measures elevation variation within a local area. Higher ruggedness slows water flow, potentially increasing erosive process accumulation. | Determines how terrain heterogeneity influences water flow and erosion potential in rugged areas where archaeological sites might be exposed. | [78] |
| Topographic Wetness Index (TWI) | Estimates the relationship between flow accumulation and slope. Areas with higher flow accumulation may promote soil erosion. | Helps assess areas with increased risk of erosion where water accumulation and slope interact, affecting preservation conditions. | [79] |
| Sediment Transport Index (STI) | Evaluates sediment transport capacity based on flow accumulation and slope. Areas with high STI values are often critical for sedimentation. | Indicates areas where sediment deposition could bury archaeological sites, potentially protecting them or affecting their accessibility. | [80] |
| Flow Accumulation (SCA) | Evaluates the potential sediment transport capacity based on flow accumulation and slope. Areas with high flow accumulation are critical for material deposition. | Highlights areas of material deposition or erosion, crucial for understanding changes in sedimentation near submerged or exposed sites. | [81] |
| Stream Power Index (SPI) | Combines slope and flow accumulation to estimate water’s erosive power and potential erodibility. Identifies areas with high erosion potential where steep slopes and flow accumulation converge. | Identifies high-risk erosion zones, particularly where steep slopes intersect high water flow, impacting site preservation and exposure. | [80] |
| Flood Frequency | The proportion of days a pixel in the DEM was submerged under water. Calculated by dividing the number of submerged days by the total days in the series. Areas submerged for longer are less exposed to erosion. Normalised to [0, 1]. | Helps determine how prolonged submersion influences site preservation, as submerged areas are less affected by erosion, but may face other degradation factors. | Figure 8 and Figure 9 |
| Shoreline Position Frequency | Proportion of days the water level intersects a pixel (within the DEM error margin). Calculated by dividing the number of shoreline days by the total series days. Areas with higher recurrence are more prone to erosion. Normalised to [0, 1]. | Indicates erosion-prone areas due to frequent water level fluctuations, directly impacting archaeological sites located near the reservoir’s shoreline. | Figure 9 |


2.4.2. ML-Based (XGBoost) Model: Definition and Training
3. Results
3.1. Co-Registration of Maps and Accuracy Estimation
3.2. Results of the Evaluation of Topographic Changes in Archaeological Sites
3.3. XGBoost Predictive Models
3.4. Assessment of Potential Erosion and Sedimentary Processes on Archaeological Sites
3.5. Modelling on a Historical DEM: A Tentative Approach
4. Discussion
4.1. Overall Limitations of the Proposed Methodology
4.2. The Potential of Quantitative Analysis
5. Conclusions
Supplementary Materials
Author Contributions
Funding
Data Availability Statement
Acknowledgments
Conflicts of Interest
Abbreviations
| ASPRS | American Society for Photogrammetry and Remote Sensing |
| GIS | Geographical Information System |
| IDW | Inverse Distance Weighted |
| IQR | Interquartile Range |
| ICP | Iterative Closest Point |
| LiDAR | Light Detection And Ranging |
| MAE | Mean Absolute Error |
| ML | Machine Learning |
| RMSE | Root Mean Squared Error |
| SCA | Specific Contributing Area |
| TRI | Terrain Ruggedness Index |
| TWI | Topographic Wetness Index |
| SHAP | SHapley Additive exPlanations |
| SPI | Stream Power Index |
| STI | Sediment Transport Index |
| USAF | United States Air Forces |
| WLC | Weighted Linear Combination |
| XGBoost | eXtreme Gradient Boosting |
References
- Abbass, K.; Qasim, M.Z.; Song, H.; Murshed, M.; Mahmood, H.; Younis, I. A Review of the Global Climate Change Impacts, Adaptation, and Sustainable Mitigation Measures. Environ. Sci. Pollut. Res. 2022, 29, 42539–42559. [Google Scholar] [CrossRef]
- Masson-Delmotte, V.; Zhai, P.; Pörtner, H.-O.; Roberts, D.; Skea, J.; Shukla, P.; Pirani, A.; Moufouma-Okia, W.; Péan, C.; Pidcock, S.; et al. Global Warming of 1.5°C. An IPCC Report on the Impacts of Global Warming of 1.5°C above Pre-Industrial Levels and Related Global Greenhouse Emission Pathways, in the Context of Strengthening the Global Response to the Threat of Climate Change, Sustainable Development, and Efforts to Eradicate Poverty; IPCC: Geneva, Switzerland, 2018. [Google Scholar]
- Maslin, M. Climate Change: A Very Short Introduction; Oxford Academic: Oxford, UK, 2021. [Google Scholar]
- Dessler, A.E. Introduction to Modern Climate Change; Cambridge University Press: Cambridge, UK, 2021. [Google Scholar]
- Orr, S.A.; Richards, J.; Fatorić, S. Climate Change and Cultural Heritage: A Systematic Literature Review (2016–2020). Hist. Environ. Policy Pract. 2021, 12, 434–477. [Google Scholar] [CrossRef]
- Wright, J.P.; Hylton, M. Exploring Climate Change Adaptations for Cultural Heritage: The ADAPT Framework. Adv. Archaeol. Pract. 2024, 12, 313–321. [Google Scholar] [CrossRef]
- Kotova, L.; Leissner, J.; Winkler, M.; Kilian, R.; Bichlmair, S.; Antretter, F.; Moßgraber, J.; Reuter, J.; Hellmund, T.; Matheja, K.; et al. Making Use of Climate Information for Sustainable Preservation of Cultural Heritage: Applications to the KERES Project. Herit. Sci. 2023, 11, 18. [Google Scholar] [CrossRef]
- Simpson, N.P.; Orr, S.A.; Sabour, S.; Clarke, J.; Ishizawa, M.; Feener, R.M.; Ballard, C.; Mascarenhas, P.V.; Pinho, P.; Bosson, J.-B.; et al. Impacts, Vulnerability, and Understanding Risks of Climate Change for Culture and Heritage: Contribution of Impacts Group II to the International Co-Sponsored Meeting on Culture, Heritage and Climate Change; ICOMOS International: Paris, France, 2022. [Google Scholar]
- Fluck, H.; Guest, K. Climate Change and Archaeology. An Introduction. Internet Archaeology; Usborne Publishing: London, UK, 2022. [Google Scholar] [CrossRef]
- De Angeli, S.; Battistin, F. Archaeological Site Monitoring and Risk Assessment Using Remote Sensing Technologies and GIS. In A Research Agenda for Heritage Planning; Edward Elgar Publishing: Cheltenham, UK, 2021. [Google Scholar]
- Mencía, J.; Polo, M.-E.; Felicísimo, Á.M.; Daire, M.-Y.; Güimil-Fariña, A.; Mañana-Borrazás, P.; Vilaseco Vázquez, X.I.; López-Romero, E. Comprehensive Workflow for Erosion Monitoring of Coastal Archaeological Sites by Means of Digital Photogrammetry: An Iberian Case Study. Digit. Appl. Archaeol. Cult. Herit. 2024, 35, e00373. [Google Scholar] [CrossRef]
- Fitzpatrick, S.M. On the Shoals of Giants: Natural Catastrophes and the Overall Destruction of the Caribbean’s Archaeological Record. J. Coast Conserv. 2012, 16, 173–186. [Google Scholar] [CrossRef]
- Fernández, A.F.; Abad, P.V.; Nóvoa, A.A.R. 3D Photogrammetry as a Tool for Studying Erosive Processes at a Roman Coastal Site: The Case of the Roman Fish-Salting Plant at Sobreira (Vigo, Spain). Archaeol. Anthropol. Sci. 2022, 14, 32. [Google Scholar] [CrossRef]
- Dawson, T.; Hambly, J.; Kelley, A.; Lees, W.; Miller, S. Coastal Heritage, Global Climate Change, Public Engagement, and Citizen Science. Proc. Natl. Acad. Sci. USA 2020, 117, 8280–8286. [Google Scholar] [CrossRef]
- Daire, M.-Y.; Lopez-Romero, E.; Proust, J.-N.; Regnauld, H.; Pian, S.; Shi, B. Coastal Changes and Cultural Heritage (1): Assessment of the Vulnerability of the Coastal Heritage in Western France. J. Isl. Coast. Archaeol. 2012, 7, 168–182. [Google Scholar] [CrossRef]
- Erlandson, J.M. Racing a Rising Tide: Global Warming, Rising Seas, and the Erosion of Human History. J. Isl. Coast. Archaeol. 2008, 3, 167–169. [Google Scholar] [CrossRef]
- Senf, C.; Seidl, R. Persistent Impacts of the 2018 Drought on Forest Disturbance Regimes in Europe. Biogeosciences 2021, 18, 5223–5230. [Google Scholar] [CrossRef]
- Ødegård, R.S.; Nesje, A.; Isaksen, K.; Andreassen, L.M.; Eiken, T.; Schwikowski, M.; Uglietti, C. Climate Change Threatens Archeologically Significant Ice Patches: Insights into Their Age, Internal Structure, Mass Balance and Climate Sensitivity. Cryospher 2017, 11, 17–32. [Google Scholar] [CrossRef]
- Hollesen, J.; Callanan, M.; Dawson, T.; Fenger-Nielsen, R.; Friesen, T.M.; Jensen, A.M.; Markham, A.; Martens, V.V.; Pitulko, V.V.; Rockman, M. Climate Change and the Deteriorating Archaeological and Environmental Archives of the Arctic. Antiquity 2018, 92, 573–586. [Google Scholar] [CrossRef]
- Hollesen, J.; Matthiesen, H.; Elberling, B. The Impact of Climate Change on an Archaeological Site in the Arctic. Archaeometry 2017, 59, 1175–1189. [Google Scholar] [CrossRef]
- Matthiesen, H.; Jensen, J.B.; Gregory, D.; Hollesen, J.; Elberling, B. Degradation of Archaeological Wood Under Freezing and Thawing Conditions—Effects of Permafrost and Climate Change. Archaeometry 2014, 56, 479–495. [Google Scholar] [CrossRef]
- Desjardins, S.P.A.; Jordan, P.D. Arctic Archaeology and Climate Change. Annu. Rev. Anthropol. 2019, 48, 279–296. [Google Scholar] [CrossRef]
- Naumann, G.; Cammalleri, C.; Mentaschi, L.; Feyen, L. Increased Economic Drought Impacts in Europe with Anthropogenic Warming. Nat. Clim. Change 2021, 11, 485–491. [Google Scholar] [CrossRef]
- Cheval, S.; Dumitrescu, A.; Birsan, M.-V. Variability of the Aridity in the South-Eastern Europe over 1961–2050. Catena 2017, 151, 74–86. [Google Scholar] [CrossRef]
- Carvalho, D.; Pereira, S.C.; Silva, R.; Rocha, A. Aridity and Desertification in the Mediterranean under EURO-CORDEX Future Climate Change Scenarios. Clim. Change 2022, 174, 28. [Google Scholar] [CrossRef]
- Markonis, Y.; Kumar, R.; Hanel, M.; Rakovec, O.; Máca, P.; AghaKouchak, A. The Rise of Compound Warm-Season Droughts in Europe. Sci. Adv. 2021, 7, eabb9668. [Google Scholar] [CrossRef]
- Viviroli, D.; Archer, D.R.; Buytaert, W.; Fowler, H.J.; Greenwood, G.B.; Hamlet, A.F.; Huang, Y.; Koboltschnig, G.; Litaor, M.I.; López-Moreno, J.I.; et al. Climate Change and Mountain Water Resources: Overview and Recommendations for Research, Management and Policy. Hydrol. Earth Syst. Sci. 2011, 15, 471–504. [Google Scholar] [CrossRef]
- García-Ruiz, J.M.; López-Moreno, J.I.; Vicente-Serrano, S.M.; Lasanta–Martínez, T.; Beguería, S. Mediterranean Water Resources in a Global Change Scenario. Earth Sci. Rev. 2011, 105, 121–139. [Google Scholar] [CrossRef]
- Williamson, C.E.; Saros, J.E.; Vincent, W.F.; Smol, J.P. Lakes and Reservoirs as Sentinels, Integrators, and Regulators of Climate Change. Limnol. Oceanogr. 2009, 54, 2273–2282. [Google Scholar] [CrossRef]
- Shahady, T. Sustainable Water Management with a Focus on Climate Change. In Water and Climate Change; Elsevier: Amsterdam, The Netherlands, 2022; pp. 293–316. [Google Scholar]
- Raje, D.; Mujumdar, P.P. Reservoir Performance under Uncertainty in Hydrologic Impacts of Climate Change. Adv. Water Resour. 2010, 33, 312–326. [Google Scholar] [CrossRef]
- Pahl-Wostl, C. Transitions towards Adaptive Management of Water Facing Climate and Global Change. Water Resour. Manag. 2006, 21, 49–62. [Google Scholar] [CrossRef]
- Ehsani, N.; Vörösmarty, C.J.; Fekete, B.M.; Stakhiv, E.Z. Reservoir Operations under Climate Change: Storage Capacity Options to Mitigate Risk. J. Hydrol. 2017, 555, 435–446. [Google Scholar] [CrossRef]
- Lettenmaier, D.P.; Wood, A.W.; Palmer, R.N.; Wood, E.F.; Stakhiv, E.Z. Water Resources Implications of Global Warming: A U.S. Regional Perspective. Clim. Change 1999, 43, 537–579. [Google Scholar] [CrossRef]
- Stakhiv, E.Z. Pragmatic Approaches for Water Management Under Climate Change Uncertainty1. JAWRA J. Am. Water Resour. Assoc. 2011, 47, 1183–1196. [Google Scholar] [CrossRef]
- Olcina Cantos, J. Water Planning and Management in Spain in a Climate Change Context: Facts and Proposals. Cuad. Investig. Geográfica 2024, 50, 3–28. [Google Scholar] [CrossRef]
- Ware, J.A. Archeological Inundation Studies: Manual for Reservoir Managers; Defense Technical Information Center: Fort Belvoir, VA, USA, 1989. [Google Scholar]
- Matamoros Coder, P.; Cerrillo-Cuenca, E. MARPASE: Un Modelo Geoespacial Para Calibrar El Daño Del Patrimonio Arqueológico Subacuático En Embalses. In Proceedings of the Actas del V Congreso Internacional de Arqueología Subacuática (IKUWA V), Subdirección General de Documentación y Publicaciones, Ministerio de Educación Cultura y Deporte, Madrid, Spain, 15–18 October 2014; pp. 460–462. [Google Scholar]
- Matamoros Coder, P.; Carrascosa Moliner, B.; Cerrillo Cuenca, E. La Situación Del Patrimonio Arqueológico Subacuático En La Cuenca Extremeña Del Tajo. Perspectivas de Conservación, Documentación y Análisis. In Proceedings of the Arqueología Subacuática Española: Actas del I Congreso de Arqueología Naútica y Subacuática Española, Editorial UCA, Cartagena, Colombia, 14–16 March 2013; pp. 67–80. [Google Scholar]
- UNESCO. Climate Change and World Heritage Report on Predicting and Managing the Impacts of Climate Change on World Heritage and Strategy to Assist States Parties to Implement Appropriate Management Responses; Unesco World Heritage Centre: Paris, France, 2007. [Google Scholar]
- Titolo, A. Use of Time-Series NDWI to Monitor Emerging Archaeological Sites: Case Studies from Iraqi Artificial Reservoirs. Remote Sens. 2021, 13, 786. [Google Scholar] [CrossRef]
- Marchetti, N.; Curci, A.; Gatto, M.C.; Nicolini, S.; Mühl, S.; Zaina, F. A Multi-Scalar Approach for Assessing the Impact of Dams on the Cultural Heritage in the Middle East and North Africa. J. Cult. Herit. 2019, 37, 17–28. [Google Scholar] [CrossRef]
- Marchetti, N.; Bitelli, G.; Franci, F.; Zaina, F. Archaeology and Dams in Southeastern Turkey. J. Mediterr. Archaeol. 2020, 33, 29–54. [Google Scholar] [CrossRef]
- Cerrillo-Cuenca, E.; de Sanjosé Blasco, J.J.; Belinchón, R.C.; Bueno-Ramírez, P.; Cordero, A.G.; Pérez-Álvarez, J.A. Surveying and Monitoring Submerged Archaeological Sites in Inland Waters through a Multiproxy Strategy: The Case of Dolmen de Guadalperal and Other Sites from Valdecañas Reservoir (Spain). Archaeol. Prospect. 2024, 31, 53–69. [Google Scholar] [CrossRef]
- Zarfl, C.; Lucía, A. The Connectivity between Soil Erosion and Sediment Entrapment in Reservoirs. Curr. Opin. Environ. Sci. Health 2018, 5, 53–59. [Google Scholar] [CrossRef]
- Dutta, S. Soil Erosion, Sediment Yield and Sedimentation of Reservoir: A Review. Model Earth Syst. Environ. 2016, 2, 123. [Google Scholar] [CrossRef]
- Waechter, S.A.; Mikesell, S.D. Research Desing for Prehistoric, Etnographic, and Historic Cultural Resources al Folsom Reservoir California; Sacramento, CA, USA, 1994; Available online: https://core.tdar.org/document/53967/research-design-for-prehistoric-ethnographic-and-historic-cultural-resources-at-folsom-reservoir-california (accessed on 11 January 2025).
- The Guardian. Historic Monuments Resurface as Severe Drought Shrinks Spain’s Reservoirs; The Guardian: Manchester, UK, 2022. [Google Scholar]
- Lidz, F. With Drought, “Spanish Stonehenge” Emerges Once Again New York Times: New York, NY, USA, 2022.
- Science. Sicence News Staff News at a Glance: New Gene Therapy, Europe’s Drought, and a Black Hole’s Photon Ring; Science: Washington, DC, USA, 2022. [Google Scholar]
- Chow, D. Drought Exposes Long-Submerged “Spanish Stonehenge” Monument; NBC News: New York, NY, USA, 2019. [Google Scholar]
- Maishman, E. In Pictures: Drought in Europe Exposes Sunken Ships, Lost Villages and Ominous “Hunger Stones”. BBC News, 21 August 2022. [Google Scholar]
- Leisner, G.; Leisner, V. El Guadalperal. Madr. Mitteilungen 1960, 1, 20–73. [Google Scholar]
- Cerrillo-Cuenca, E.; de Sanjosé Blasco, J.J.; Bueno-Ramírez, P.; Pérez-Álvarez, J.A.; de Balbín Behrmann, R.; Sánchez-Fernández, M. Emergent Heritage: The Digital Conservation of Archaeological Sites in Reservoirs and the Case of the Dolmen de Guadalperal (Spain). Herit. Sci. 2021, 9, 114. [Google Scholar] [CrossRef]
- Bueno Ramírez, P.; Balbín Behrmann, R. de Grafías y Territorios Megalíticos En Extremadura. In Muita Gente, Poucas Antas. Origens, Espaços e Contextos do Megalitismo. Actas do II Colóquio Internacional Sobre Megalitismo, Reguengos de Monsaraz, 3 a 7 de Maio de 2000; Gonçalves, V.d.S., Ed.; Ministério da Cultura, Instituto Portugués de Arqueología: Lisboa, Portugal, 2003; pp. 407–448. [Google Scholar]
- Ministerio para la Transición Ecológica y el Reto Demográfico. Ficha Técnica de La Presa: Valdecañas. Sistema Nacional de Cartografía de Zonas Inundables. Available online: https://sig.mapama.gob.es/WebServices/clientews/snczi/default.aspx?origen=8&nombre=EGISPE_PRESA&claves=ID_INFRAESTRUCTURA&valores=541 (accessed on 11 January 2025).
- González Cordero, A.; Morán Sánchez, C.J. Talavera La Vieja y Su Entorno Arqueológico. In El conjunto Orientalizante de Talavera la Vieja (Cáceres); Jiménez Ávila, F.J., Ed.; Junta de Extremadura, Consejería de Cultura: Cáceres, Spain, 2006; pp. 19–44. [Google Scholar]
- Parcero-Oubiña, C. At Last! Discovery of Archaeological Features through Aerial Imagery and Lidar at Galician Hillforts. AARGnews 2022, 64, 23–33. [Google Scholar]
- Mitasova, H.; Barton, M.; Ullah, I.; Hofierka, J.; Harmon, R.S. 3.9 GIS-Based Soil Erosion Modeling. In Treatise on Geomorphology; Elsevier: Amsterdam, The Netherlands, 2013; pp. 228–258. [Google Scholar]
- Cerrillo-Cuenca, E.; Sanjosé, J. Mapping and Interpreting Vanished Archaeological Features Using Historical Aerial Photogrammes and Digital Photogrammetry. In Proceedings of the 38 th Annual Conference on Computer Applications and Quantitative Methods in Archaeology, CAA2010, Granada, Spain, 6–9 April 2010; pp. 43–46. [Google Scholar]
- Pérez, J.A.; Bascon, F.M.; Charro, M.C. Photogrammetric Usage of 1956-57 Usaf Aerial Photography of Spain. Photogramm. Rec. 2014, 29, 108–124. [Google Scholar] [CrossRef]
- Zhou, Q.-Y.; Park, J.; Koltun, V. Open3D: A Modern Library for 3D Data Processing. arXiv, 2018; arXiv:1801.09847. [Google Scholar]
- Lindsay, J.B. Whitebox GAT: A Case Study in Geomorphometric Analysis. Comput. Geosci. 2016, 95, 75–84. [Google Scholar] [CrossRef]
- Persad, R.A.; Armenakis, C. Automatic Co-Registration of 3D Multi-Sensor Point Clouds. ISPRS J. Photogramm. Remote Sens. 2017, 130, 162–186. [Google Scholar] [CrossRef]
- Koide, K.; Yokozuka, M.; Oishi, S.; Banno, A. Voxelized GICP for Fast and Accurate 3D Point Cloud Registration. In Proceedings of the 2021 IEEE International Conference on Robotics and Automation (ICRA), Xi’an, China, 30 May 2021; pp. 11054–11059. [Google Scholar]
- Li, J.; Zhan, J.; Zhou, T.; Bento, V.A.; Wang, Q. Point Cloud Registration and Localization Based on Voxel Plane Features. ISPRS J. Photogramm. Remote Sens. 2022, 188, 363–379. [Google Scholar] [CrossRef]
- Xiong, B.; Jiang, W.; Li, D.; Qi, M. Voxel Grid-Based Fast Registration of Terrestrial Point Cloud. Remote Sens. 2021, 13, 1905. [Google Scholar] [CrossRef]
- Chen, Y.; Medioni, G. Object Modelling by Registration of Multiple Range Images. Image Vis. Comput. 1992, 10, 145–155. [Google Scholar] [CrossRef]
- Besl, P.J.; McKay, N.D. A Method for Registration of 3-D Shapes. IEEE Trans. Pattern Anal. Mach. Intell. 1992, 14, 239–256. [Google Scholar] [CrossRef]
- Cheng, L.; Chen, S.; Liu, X.; Xu, H.; Wu, Y.; Li, M.; Chen, Y. Registration of Laser Scanning Point Clouds: A Review. Sensors 2018, 18, 1641. [Google Scholar] [CrossRef]
- de Oliveira, E.M.; dos Santos, D.R. Closed-Form Solution to Point- and Plane-Based Co-Registration of Terrestrial LiDAR Point Clouds. Appl. Geomat. 2023, 15, 421–439. [Google Scholar] [CrossRef]
- Armenakis, C.; Gao, Y.; Sohn, G. Co-Registration of Aerial Photogrammetric and LiDAR Point Clouds in Urban Environments Using Automatic Plane Correspondence. Appl. Geomat. 2013, 5, 155–166. [Google Scholar] [CrossRef]
- Li, J.; Heap, A.D. Spatial Interpolation Methods Applied in the Environmental Sciences: A Review. Environ. Model. Softw. 2014, 53, 173–189. [Google Scholar] [CrossRef]
- Horn, B.K.P. Hill Shading and the Reflectance Map. Proc. IEEE 1981, 69, 14–47. [Google Scholar] [CrossRef]
- Florinsky, I.V. Digital Terrain Analysis in Soil Science and Geology; Academic Press: Cambridge, MA, USA, 2012. [Google Scholar]
- Gallant, J.C.; Wilson, J.P. Primary Topographic Attributes. In Terrain Analysis: Principles and Application; Wilson, J.P., Gallant, J.C., Eds.; Wiley: Hoboken, NJ, USA, 2000; pp. 51–86. [Google Scholar]
- Shary, P.A. Land Surface in Gravity Points Classification by a Complete System of Curvatures. Math. Geol. 1995, 27, 373–390. [Google Scholar] [CrossRef]
- Riley, S.J.; DeGloria, S.D.; Elliot, R. A Terrain Ruggedness Index That Quantifies Topographic Heterogeneity. Intermt. J. Sci. 1999, 5, 23–27. [Google Scholar]
- Beven, K.J.; Kirby, M.J. A Physically Based, Variable Contributing Area Model of Basin Hydrology. Hydrol. Sci. Bull. 1979, 24, 43–69. [Google Scholar] [CrossRef]
- Moore, I.D.; Grayson, R.B.; Ladson, A.R. Digital Terrain Modelling: A Review of Hydrological, Geomorphological, and Biological Applications. Hydrol. Process. 1991, 5, 3–30. [Google Scholar] [CrossRef]
- O’Callaghan, J.F.; Mark, D.M. The Extraction of Drainage Networks from Digital Elevation Data. Comput. Vis. Graph Image Process. 1984, 28, 323–344. [Google Scholar] [CrossRef]
- Chen, T.; Guestrin, C. XGBoost: A Scalable Tree Boosting System. In Proceedings of the 22nd ACM SIGKDD International Conference on Knowledge Discovery and Data Mining, New York, NY, USA, 13 August 2016; pp. 785–794. [Google Scholar]
- Pedregosa, F.; Varoquaux, G.; Gramfort, A.; Michel, V.; Thirion, B.; Grisel, O.; Blondel, M.; Prettenhofer, P.; Weiss, R.; Dubourg, V.; et al. Scikit-Learn: Machine Learning in Python. J. Mach. Learn. Res. 2011, 12, 2825–2830. [Google Scholar]
- Lundberg, S.M.; Lee, S.I. A Unified Approach to Interpreting Model Predictions. In Proceedings of the Advances in Neural Information Processing Systems, Long Beach, CA, USA, 4–9 December 2017; Volume 2017. [Google Scholar]
- Dunn, O.J. Multiple Comparisons Among Means. J. Am. Stat. Assoc. 1961, 56, 52. [Google Scholar] [CrossRef]
- Thompson, J.A.; Bell, J.C.; Butler, C.A. Digital Elevation Model Resolution: Effects on Terrain Attribute Calculation and Quantitative Soil-Landscape Modeling. Geoderma 2001, 100, 67–89. [Google Scholar] [CrossRef]
- Malczewski, J. On the Use of Weighted Linear Combination Method in GIS: Common and Best Practice Approaches. Trans. GIS 2000, 4, 5–22. [Google Scholar] [CrossRef]
- García Bellido, A. Excavaciones En Augustrobriga (Talavera La Vieja, Cáceres). Not. Arqueol. Hisp. 1962, 5, 235–237. [Google Scholar]
- Cenci, L.; Disperati, L.; Sousa, L.P.; Phillips, M.; Alve, F.L. Geomatics for Integrated Coastal Zone Management: Multitemporal Shoreline Analysis and Future Regional Perspective for the Portuguese Central Region. J. Coast Res. 2013, 165, 1349–1354. [Google Scholar] [CrossRef]
- Mitasova, H. Quantifying Rapid Changes in Coastal Topography Using Modern Mapping Techniques and Geographic Information System. Environ. Eng. Geosci. 2004, 10, 1–11. [Google Scholar] [CrossRef]
- Chicco, D.; Warrens, M.J.; Jurman, G. The Coefficient of Determination R-Squared Is More Informative than SMAPE, MAE, MAPE, MSE and RMSE in Regression Analysis Evaluation. PeerJ Comput. Sci. 2021, 7, e623. [Google Scholar] [CrossRef] [PubMed]
- Kajda, K.; Marx, A.; Wright, H.; Richards, J.; Marciniak, A.; Rossenbach, K.S.; Pawleta, M.; van den Dries, M.H.; Boom, K.; Guermandi, M.P.; et al. Archaeology, Heritage, and Social Value: Public Perspectives on European Archaeology. Eur. J. Archaeol. 2018, 21, 96–117. [Google Scholar] [CrossRef]
- Battistin, F.; De Angeli, S. Da CLIMA a RESEARCH. Monitoraggio e Valutazione Del Rischio Nei Siti Archeologici Mediante l’applicazione Di Tecnologie Di Remote Sensing e GIS. In Monitoraggio e Manutenzione delle Aree Archeologiche: CAMBIAMENTI Climatici, Dissesto Idrogeologico, Degrado Chimico-Ambientale: Atti del Convegno Internazionale di Studi, Roma, Curia Iulia, 20–21 Marzo 2019; Russo, A., Della Giovampaola, I., Eds.; L’Erma di Bretschneider: Roma, Italy, 2020; pp. 275–279. [Google Scholar]



















| LiDAR Coverage | Sensor | Point Density (Points/m2) | RMSE xy (m) | RMSE z (m) |
|---|---|---|---|---|
| 1, 2010 | Leica ALS50 (Leica Geosystems AG, Heerbrugg, Switzerland) | 0.5 | 0.3 | 0.4 |
| 2, 2018 | RIEGL LMS-Q1560 (RIEGL Laser Measurement Systems GmbH, Horn, Austria) | 2 | 0.2 | 0.15 |
| 3, 2023 | ATLM Galaxy T2000 Optech (Teledyne Optech, Vaughan, ON, Canada) | 5 | Not disclosed | Not disclosed |
| Model | Response Variable | Data Distribution Intervals Considered for the Response Variable |
|---|---|---|
| Model 1A (noise) | ΔZ2010–2018 (x, y) | The absolute values of the differences between models are less than the RMSE calculated for the differences between the DEMs: RMSE < |ΔZ2018–2023| (x, y) |
| Model 1B (significant) | ΔZ2010–2018 (x, y) | The absolute values of the differences between models are greater than the RMSE calculated for the differences between the DEMs: RMSE < |ΔZ2018–2023| (x, y) |
| Model 2A (noise) | ΔZ2018–2023 (x, y) | The absolute values of the differences between models are less than the RMSE calculated for the differences between the DEMs: RMSE < |ΔZ2018–2023 (x, y)| > Q3 + IQR × 1.5 |
| Model 2B (significant) | ΔZ2018–2023 (x, y) | The absolute values of the differences between models are greater than the RMSE calculated for the differences between the DEMs: RMSE < |ΔZ2018–2023 (x, y)| > Q3 + IQR × 1.5 |
| Dataset | Mean of Fitness [0, 1] | Standard Deviation of Fitness | Mean of Inliers RMSE (m) | Standard Deviation of Inliers RMSE (m) |
|---|---|---|---|---|
| Co-registration of 2010 files (source 2018 files) | 0.81 | 0.16 | 0.29 | 0.01 |
| Co-registration of 2023 files (source 2018 files) | 0.86 | 0.13 | 0.27 | 0.01 |
| Model | Response Variable | n (Used for Training) | R2 | RMSE (m) |
|---|---|---|---|---|
| Model 1A (noise) | |ΔZ2010–2018 (x, y)| ≤ 0.3 | 343,027 | 0.094 | 0.066 |
| Model 1B (significant) | |ΔZ2010–2018 (x, y)| ∈ [0.3, 1] | 115,365 | 0.437 | 0.377 |
| Model 2A (noise) | |ΔZ2018–2023 (x, y)| ≤ 0.3 | 275,904 | 0.241 | 0.064 |
| Model 2B (significant) | |ΔZ2018–2023 (x, y)| ∈ [0.3, 1] | 104,490 | 0.685 | 0.268 |
| Variable | Model 1B Gain | Model 1B Rank | Model 2B Gain | Model 2B Gain |
|---|---|---|---|---|
| Aspect_cos | 0.95 | 1 | 1.36 | 1 |
| Aspect_sin | 0.68 | 2 | 0.24 | 7 |
| Flood Frequency | 0.66 | 3 | 0.87 | 2 |
| TRI | 0.39 | 4 | 0.21 | 8 |
| Profile Curvature | 0.36 | 5 | 0.19 | 9 |
| Slope | 0.35 | 6 | 0.29 | 3 |
| STI | 0.32 | 7 | 0.24 | 6 |
| Planimetric Curvature | 0.28 | 8 | 0.17 | 10 |
| Shoreline Position Frequency | 0.28 | 9 | 0.25 | 5 |
| SPI | 0.28 | 10 | 0.19 | 11 |
| TWI | 0.26 | 11 | 0.14 | 12 |
| SCA | 0.24 | 12 | 0.14 | 13 |
| Variable | Importance in Model 2B | Normalised Weight |
|---|---|---|
| Cosine of aspect | 1.36 (negative effect) | −0.49 |
| Flood Frequency | 0.87 (positive effect) | 0.32 |
| Slope | 0.29 (negative effect) | −0.11 |
| Shoreline Position Frequency | 0.25 (positive effect) | 0.09 |
Disclaimer/Publisher’s Note: The statements, opinions and data contained in all publications are solely those of the individual author(s) and contributor(s) and not of MDPI and/or the editor(s). MDPI and/or the editor(s) disclaim responsibility for any injury to people or property resulting from any ideas, methods, instructions or products referred to in the content. |
© 2025 by the authors. Licensee MDPI, Basel, Switzerland. This article is an open access article distributed under the terms and conditions of the Creative Commons Attribution (CC BY) license (https://creativecommons.org/licenses/by/4.0/).
Share and Cite
Cerrillo-Cuenca, E.; Bueno-Ramírez, P. Predictive Archaeological Risk Assessment at Reservoirs with Multitemporal LiDAR and Machine Learning (XGBoost): The Case of Valdecañas Reservoir (Spain). Remote Sens. 2025, 17, 1306. https://doi.org/10.3390/rs17071306
Cerrillo-Cuenca E, Bueno-Ramírez P. Predictive Archaeological Risk Assessment at Reservoirs with Multitemporal LiDAR and Machine Learning (XGBoost): The Case of Valdecañas Reservoir (Spain). Remote Sensing. 2025; 17(7):1306. https://doi.org/10.3390/rs17071306
Chicago/Turabian StyleCerrillo-Cuenca, Enrique, and Primitiva Bueno-Ramírez. 2025. "Predictive Archaeological Risk Assessment at Reservoirs with Multitemporal LiDAR and Machine Learning (XGBoost): The Case of Valdecañas Reservoir (Spain)" Remote Sensing 17, no. 7: 1306. https://doi.org/10.3390/rs17071306
APA StyleCerrillo-Cuenca, E., & Bueno-Ramírez, P. (2025). Predictive Archaeological Risk Assessment at Reservoirs with Multitemporal LiDAR and Machine Learning (XGBoost): The Case of Valdecañas Reservoir (Spain). Remote Sensing, 17(7), 1306. https://doi.org/10.3390/rs17071306

