Abstract
The continuous development of satellite imagery, coupled with advancements in machine learning technologies, allows detailed mapping of terrestrial landscapes. This study evaluates the classification performance of tree typologies using Sentinel-2 and PRISMA data, focusing on central Italy’s different areas. The purpose is to assess the role of spectral and spatial resolution in land cover classification, contributing to forest management and conservation efforts. Random Forest Classifier was applied to classify tree typologies across two study areas: the Roman Coastal region and the Lake Vico Basin. Ground truth (GT) data, collected from a trial citizen survey campaign, were used for training and validation. PRISMA datasets, particularly when processed with PCA, consistently outperformed Sentinel-2. The PRISMA PCA dataset achieved the highest overall accuracy with 71.09% for the Roman Coastal region and 87.15% for the Lake Vico Basin, emphasizing the value of spectral resolution. However, Sentinel-2 showed comparative strength in spatially heterogeneous areas. Tree typologies with more uniform distribution, such as hazelnut and chestnut, achieved higher classification accuracy compared to mixed-species forests. The study assesses that Sentinel-2 remains a viable alternative where spatial resolution is critical also considering the limited PRISMA images’ availability. Moreover, the work explores the potential of combining satellites and accurate GT for improved land cover mapping.
1. Introduction
In recent years, the large availability of satellite data, coupled with the advancement of high-performance computing capable of processing increasingly complex datasets, has enabled the development of more thorough and detailed land monitoring and mapping products. These innovations not only enhance the understanding of terrestrial landscapes but also facilitate the rapid and continuous monitoring of land use and land cover changes [1,2]. Given the pressing policy decisions and challenges posed by climate change, these capabilities are crucial for mapping forests and other tree-covered formations [3,4,5].
Obtaining tree-cover cartography derived from satellite data has become fundamental for obtaining precise and localized spatial patterns of land cover and vegetation areas within a given territory [6]. In recent years, the classification of tree species using remote sensing was improved in several ways to address challenges in forest management and conservation [7,8].
Satellite optical monitoring is a powerful tool in forest management, offering multiple advantages over conventional methods [9,10]. The ability to monitor extensive and remote areas [11] by capturing continuous and updated imagery of the Earth’s surface frequently and consistently makes satellite technology indispensable for tracking changes and trends in forest and agricultural landscapes, providing detailed and accurate data on vegetation cover, structure, and health [12,13].
The common use of open-source data from satellites equipped with optical sensors, providing products at medium spatial resolution (from 10 to 30 m), has become a well-established practice for studying large areas. Examples include the well-known and long-standing missions like Landsat or Sentinel, which provide multispectral data, as well as hyperspectral satellite missions like the already completed Hyperion mission carried out by NASA, and new-generation missions such as PRISMA and EnMap, which are currently in preliminary phases [14,15,16]. Sentinel-2 data for the classification of wooded areas have been widely explored in the literature [17,18,19,20,21,22], which is primarily because the satellite products offer optimal spatial resolution and selected infrared bands that are useful for the spectral discrimination of these surfaces [23], and the catalogue offers a database of scenarios starting from 2015. In contrast, there are few studies on vegetation mapping using the PRISMA, because this is a preliminary mission, and the scenario’s availability is limited only for research and instrument calibration [24,25,26,27,28,29].
Among various machine learning algorithms, developed and optimized to tackle the complex challenge of supervised classification of satellite multispectral and hyperspectral images [30,31], the Random Forest Classifier was selected. This algorithm is applied to application in studies related to optical satellite data classification problems. Moreover, it is considered highly stable thanks in part to the combination of multiple decision trees that mitigate overfitting and proficiency in handling noisy data and numerous spectral bands without requiring dimensionality reduction [32]. Furthermore, Random Forest can achieve robust results in applications for land cover mapping, showing lower variance in accuracy compared to other machine learning algorithms like Support Vector Machine [33]. Furthermore, this algorithm requires an easier parameter setting [34] that has a limited influence on the results’ accuracy [35]. Although it is not the lightest algorithm in terms of computational load, using the correct implementations, it can manage large amounts of data in reasonable timeframes [36].
The main objective of the study is to assess and compare the tree typologies classification performance using products acquired from different sensors: the multispectral instrument (MSI) of Sentinel-2 and the hyperspectral sensor of PRISMA. There are other examples of similar methodologies with comparisons that often involve data from both multispectral sensors [37,38,39] and multispectral/hyperspectral sensors [40,41,42,43]. In this work, three different datasets were processed assessing the importance of spectral resolution compared to spatial resolution. Spectral resolution refers to a sensor’s ability to distinguish between different wavelengths across the electromagnetic spectrum, including the number of bands and the intervals into which they are divided. Spatial resolution, on the other hand, describes the size of the area on the Earth’s surface represented by each pixel in a satellite image.
In this study, PRISMA’s sensor, with high spectral resolution and a medium spatial resolution of 30 m, was compared to Sentinel-2, which offers lower spectral resolution but higher spatial resolution with bands at 10 and 20 m. The comparison was conducted using the Random Forest machine learning algorithm, which was trained and assessed to classify tree typologies using a limited dataset acquired from a trial citizen survey campaign [44]. Considering the lack of a consistent public or open-source database, a focus on ground truth collection and processing was a necessary step, and selecting them coherently and accurately was crucial to achieving better results in the classification process [45]. The responses of each tree typology class to the supervised classification process were also evaluated, across the various datasets in different environments, to assess not only the products’ characteristics but also the best condition of their applicability.
2. Materials and Methods
2.1. Study Area
The study was conducted in two areas including natural reserves representing different conditions and tree typologies present in the Lazio region (Figure 1). These areas were selected to test the response of the products in environments with different morphology and landscape composition. The availability of ground truth data and the high percentage of vegetation-covered areas were additional factors that led to the selection of both areas.
Figure 1.
On the left the location of study areas in national and regional borders, on the right, view of the areas from aerial photos and the perimeters of study areas (red lines) in (a) Lake Vico Basin and in (b) Roman Coastal.
2.1.1. Roman Coastal
The first area covers an area of 209 km2, mainly characterized by a typical Mediterranean climate, with largely flat terrain with some small hilly areas [46] and includes the protected areas of the “Presidential Estate of Castelporziano” and the “Natural Reserve of Castel Fusano”, which are located along the coast of the Metropolitan City of Rome.
Tree-covered areas are mostly present in the natural reserves perimeters and are typical of the Mediterranean environment, comprising forest composed by sclerophyll species (Quercus ilex and Quercus suber), mixed deciduous oak (Quercus cerris), pinewoods (Pinus pinea) and other species typical of the scrubland [47,48].
2.1.2. Lake Vico Basin
The second area includes the protected zone of the Lake Vico Basin (encompassing Lake Vico) with an extension of around 146 km2. Lake Vico and its catchment basin area are included in the nature reserve which covers about 41 km2; over 3240 ha are designated for the protection of a beech forest at low altitude. The lake is surrounded by the Cimini mountain range, including Monte Venere (851 m a.s.l.) and Monte Fogliano (965 m a.s.l.). The basin land cover largely consists of undisturbed woodlands and wetlands, though urbanized areas and intensively cultivated fields are also present [49]. The vegetation is closely related to the temperate climate, and the tree cover consists not only of forests but also large orchard areas. Many forest species are found in the region: beech forests are located on the northern slopes of Monte Fogliano and Monte Venere, while chestnut and deciduous oak forests (with Quercus cerris associated with other tree species) are common on the southern slopes. The most common orchards in the area are chestnut and hazelnut groves. Additionally, patches of coniferous plantations (Pinus nigra) are present in the region [50].
2.2. Dataset
2.2.1. Remote Sensing Data
In this study, PRISMA and Sentinel-2 data were used and compared to classify different tree typologies cover. The image acquisition processes differ between the two satellites. Both datasets are open source with Sentinel-2 data continuously acquired worldwide and made available on the Copernicus platform [51]. In contrast, PRISMA data are collected upon direct request and stored on the ASI website platform. For classification purposes, the scenarios were selected from the summer period when cloud cover was minimal. Summer is the best season for tree cover classification in this region, as the angle of sunlight reduces shadows as well as the full foliage of all tree species enhance the spectral analysis response [52].
Sentinel-2
The Sentinel-2A and Sentinel-2B satellites provide frequent and systematic coverage of the Earth with products composed of 13 bands at different spatial resolutions (10 m, 20 m, and 60 m). The spectral bands acquired from the multispectral sensor (MSI) are from regions of the Visible (VNIR), Near Infra-Red (NIR) until the Short Wave Infra-Red (SWIR). The mission is characterized by a high temporal resolution, with a revisit period of 5 days for the same area, and a scenario database starting from 2017 [53]. The Sentinel-2 imageries downloaded are coded as follows:
- “S2A_MSIL2A_20210729T100031_N0301_R122_T33TTG_20210801T154341” for Roman Coastal area.
- “S2B_MSIL2A_20210724T100029_N0301_R122_T33TTG_20210724T120324” for Lake Vico Basin.
Currently, there is a greater availability of Sentinel-2 scenarios compared to PRISMA. Consequently, Sentinel-2 scenarios are from the same period as the PRISMA’s, so the dates of 24 July 2021 and 29 July 2021, respectively, for Roman Coastal and Lake Vico Basin were chosen.
PRISMA
The PRISMA sensor provides high-spectral-resolution images of radiation reflected from the Earth’s surface, covering the VNIR (400–1010 nm) and SWIR (920–2505 nm) regions of the light spectrum. It captures 240 bands with a radiometric resolution of 12 nm or less, featuring a swath of 30 km at nadir and a ground sampling distance (GSD) of about 30 m [54]. The satellite is equipped with a panchromatic camera with a spatial resolution of 5 m.
PRISMA images were downloaded from the ASI catalogue with atmospheric correction preprocessed by the spatial agency. The products are coded as follows:
- “PRS_L2D_STD_20210731100126_20210731100130_0001.he5” for the Roman Coastal area with the scene center located at coordinates 41.7784, 12.2967 (WGS84/UTM33N).
- “PRS_L2D_STD_20210720101113_20210720101118_0001.he5” for Lake Vico Basin with the scene center at coordinates 42.2531, 12.0944 (WGS84/UTM33N).
The choice of PRISMA scenarios was based on the conditions described in the previous section with data from 31 July 2021 for the Roman Coastal area and 20 July 2021 for Lake Vico Basin.
The downloaded products are provided in the hierarchical (.he5) format, and the extraction was performed using a Python-based application called PRISMA TOOL [55]. The files were then converted into a set of bands in Geotiff (.tif) format and ready for processing in QGIS° 3.28 software [56]. Since L2D products are affected by georeferencing errors [57], a georeferencing process allowing users to input the correct coordinates of the tile’s corners for alignment was implemented in the PRISMA TOOL app.
2.2.2. Reference Data
A ground truth (GT) dataset divided into training and testing samples was collected based on field surveys acquired from a trial citizen survey campaign.
The campaign was conducted using an internally developed application, still in the testing phase, called Eyeland [58]. Thanks to this smartphone app, it is possible to collect GTs with GPS position, allowing a semi-guided collection of information in the field thanks to preset cards.
The collected points were processed with an accurate control for the spatialization with a photointerpretation of high-resolution imagery available from Google Earth°.
The dataset was built using reference data gathered in spot areas rather than extensive coverage; this approach is connected to the lack of a massive GT availability. The number of GT samples collected per class was proportional to the distribution area of the typologies [59]; polygon size was determined to include a homogeneous canopy cover within a PRISMA pixel, minimizing mixed spectral signatures.
In addition to the number of GT samples, it was essential to ensure that each polygon had a unique spectral signature, which was represented by a single pixel’s information. Based on punctual observations, the reported classes were assigned to polygons matching the dimensions and locations of PRISMA pixels extracted from a grid aligned with the PRISMA bands. Sentinel-2 polygons were selected upscaling the PRISMA GT perimeter. In this case, the pixel grid was extracted from a 10 m band, selecting only pixels within the area covered by the PRISMA-derived polygon.
Tree cover classes reported in Table 1 differ between the two study sites, reflecting the specific tree compositions of each territory. The GT dataset for the Roman Coastal area consists of 271 polygons based on the PRISMA pixels’ dimensions and 982 polygons of Sentinel-2 used as training sites. The Lake Vico Basin ground truth dataset consists of 473 polygons based on PRISMA pixels and 1734 polygons of Sentinel-2 pixels. Independent datasets were employed to assess the accuracy metrics in each region. For the Roman Coastal area, 419 test sites were collected, while 428 were gathered for the Lake Vico Basin.
Table 1.
Tree typologies classes reported with the total number of polygons used to train and test the Random Forest Classifier for (a) Roman Coastal and (b) Lake Vico Basin.
2.2.3. Tree Cover Mask
Since the procedures aimed to classify only the wooded areas rather than the entire landscape, a ‘Tree Cover Mask’ (TCM) was derived from the ‘Tree Cover Density’ (TCD) layer [60]. The TCD is an open-source layer produced by the European Space Agency using Sentinel-2 data. The TCD raster product provides information on the proportional crown coverage per pixel at a 10 m spatial resolution, with values ranging from 0%, indicating a complete absence of tree-covered areas, to 100%, representing pixels where the entire surface is covered by canopies. The TCM was obtained by extracting all pixels with values different from 0 and then manually modifying them through photointerpretation to correct errors and add areas, such as young hazelnut orchards, which were not included in the original mask.
2.3. Classification
2.3.1. Workflow
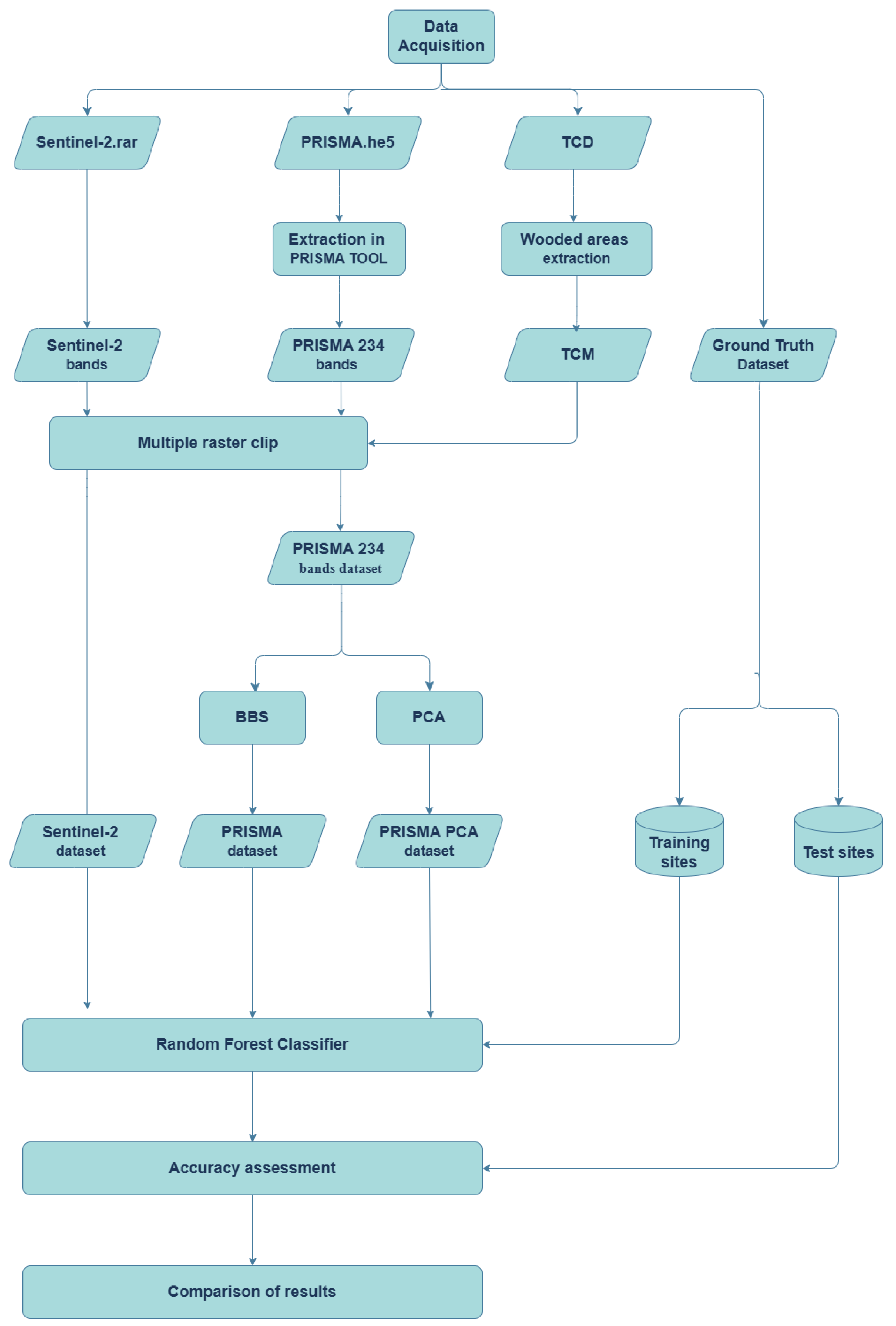
A pixel-based supervised classification was conducted on PRISMA and Sentinel-2 images, following the main steps reported in Figure 2.
Figure 2.
Flow chart with main operations of the work.
After the data acquisition operations, a preprocessing step was necessary for the PRISMA dataset consisting of 234 bands affected by high background noise [61]; the Bad Band Detection (BBD) algorithm in the AVHYAS 1.0 plugin was used to perform band selection and remove noisy bands from the dataset [62]. The parameter to set for this function is the threshold value, representing the signal-to-noise ratio (SNR) for each band. All the bands in the PRISMA datasets of the two study areas with an SNR value lower than 3 were removed. As a result, the “Roman Coastal” PRISMA dataset was reduced from 234 to 194 bands and the “Lake Vico Basin” dataset to 191, creating a first “Band Selection Dataset” (BSD).
The large number of bands in the PRISMA BSD could cause problems such as increased computation time and large data volumes. To address this, Principal Component Analysis (PCA) was applied for automatic band selection and dimensional reduction, focusing on the most important bands [63]. The BSD datasets were subjected to this process, and only bands representing 99.98% of spectral variance were retained, reducing the “Roman Coastal” dataset to 21 bands and the “Lake Vico Basin” dataset to 38.
This process was conducted using the PCA-Forward analysis in the AVHYAS plugin with input from the bands selected after BBD. The “selection from the eigenvalues” option was used to select the percentage of cumulative variability and the number of bands.
Moreover, the spectral signatures were extracted from GT polygons (graphed using the Matplotlib library in Python 3.11), and the Bray–Curtis Similarity (BCS) was calculated to compare the difference in each dataset spectrum. The BC similarity is calculated as the ratio between the difference of spectral signatures’ values for each band divided by the sum of the same values for each species, the result is then subtracted from the value 1 to get the similarity value [64].
The values obtained allowed a comparison with the accuracy results obtained from the validation assessment.
The TCM, derived from ESA tree cover data, was used to clip the entire scenes, producing input bands for classification and focusing only on wooded areas. Three satellite datasets—PRISMA BSD, Sentinel-2, and PRISMA PCA—and the same GT dataset for each study area were used as inputs for Random Forest classification.
Validation of the classification results was carried out using error matrices and accuracy metrics, which were calculated with the Accuracy function from the SCP 7.10.11 Plugin in QGis° 3.28 [65].
2.3.2. Random Forest Classifier
Random Forest Classifier (RFC) is a supervised classification algorithm, and a machine learning technique based on decision trees, trained using a labeled ground truth dataset. It is considered one of the most robust classifiers, known for its resistance to overfitting and its ability to manage diverse datasets, which is why it was chosen for this study and other recent research [66].
In RFC, several decision trees work simultaneously to predict the output class for each image pixel. The classification algorithm requires the setting of key parameters (Table 2), the most important of which are the number of trees (ntree) and the number of splits. Based on recommendations from the literature and past experiences, tests were performed with different parameters, and the optimal ntree value was found, setting 100 [34,67]. The best results were obtained with the following parameter settings.
Table 2.
Parameter settings for the final classifications.
2.4. Validation
The validation process is essential for assessing the accuracy of tree cover classification outputs and allows for a statistical comparison between results [68]. Accuracy assessment involves creating an error matrix, which compares map information with reference data and is used to calculate accuracy metrics.
To evaluate the algorithm performance for all the classes, overall accuracy (OA), representing the ratio of correctly classified samples out of the total, was computed. In addition, the weighted overall accuracy (WiOA) was calculated to assess global accuracy concerning the number of test sites in each class, reducing the influence of classes with a larger number of observations. The KHAT(K) and Z-test were performed to determine if the error matrix was significantly different and compare the dataset results [69].
To assess the repeatability and comparison of the classification model applied to the various datasets, the McNemar test was carried out [70,71].
User’s accuracy (UA) and producer’s accuracy (PA) are class-specific evaluation metrics [72]. UA is computed by dividing the number of correctly classified samples by the total number of pixels assigned to that class in the classification output. PA is calculated by dividing the number of correctly classified samples in a column by the total number of samples belonging to that class known from the collected test sites. It was also decided to evaluate the F1 Score (F1) for each class; this is the harmonic mean of precision and recall for each class and is particularly suitable as a synthetic index in case of imbalanced datasets.
3. Results
The main results include tree typologies maps, for both study areas, generated using the RFC algorithm and a comparative analysis of validation metrics. Reported maps stand for the distribution of the investigated classes; three output maps produced by different datasets used for classifications are shown for each study area. The accuracy metrics considered include OA and class-specific metrics such as PA, UA and the F1 score synthesizing these values.
In Table 3, the results of the OA and the weighted mean F1 score for Roman Coastal and Lake Vico Basin are reported and compared.
Table 3.
Comparison of OA, WiOA, K and Z-test for the different datasets for each study area.
The global accuracy metrics are different for the three datasets used in Roman Coastal; the best results were obtained using the PRISMA PCA images with 71.09% OA and 72.74% F1 score weighted on the number of training polygons. The attempt made on the PRISMA PCA dataset improved the classification results, and that in the PRISMA BSD led to the result of 67.77% OA and 70.33% WiOA, which is better than when using Sentinel-2. The accuracy metrics values obtained from the classifications on Lake Vico are higher than the previously analyzed area. The OA of the PRISMA PCA dataset obtained the best results with 87.15% of OA and 87.33% of F1 score weighted. This case study shows the same trend for the Roman Coastal area with the PRISMA BSD dataset obtaining better results than the Sentinel-2 dataset. The K values were computed to perform the Z-test required for evaluating the entire confusion matrices. If the Z-test result exceeds the critical value of 1.96, the confusion matrix is considered to outperform random classification. This condition was respected for all the analyzed datasets. The values of K, along with their associated variances, were utilized to conduct a statistical comparison based on the Z-test. This approach allowed for a comprehensive evaluation of the confusion matrices, highlighting their performance relative to random classification.
The Z-test was also used to compare error matrices in pairs to evaluate whether there are statistically significant differences between them. This method examines the relationships between the matrices to identify variations that go beyond random chance, providing a deeper understanding of their differences, and the results are reported in Table 4 and Table 5.
Table 4.
Z-test values for Roman Coastal area dataset comparison.
Table 5.
Z-test values for Lake Vico Basin area dataset comparison.
The critical value indicating that there is a statistical difference between the two matrices must be outside the range −1.96 and +1.96 at the 95% level of statistical confidence. The analyzed matrices showed the Z-statistic value within this range except for the PRISMA PCA and PRISMA BSD pair in the Lake Vico Basin area.
Moreover, to assess the repeatability of the classification results and their comparison, in addition to the Z-test, the McNemar test was performed. The considered parameters are X2 and p-values reported in Table 6 and Table 7.
Table 6.
McNemar test p-values and X2 for Roman Coastal area.
Table 7.
McNemar test p-values and X2 for Lake Vico Basin area.
In the McNemar test, the classifier couple must have X2 > 3.841 at the 95% confidence level to be considered statistically different. The difference in PRISMA BSD and Sentinel-2 classifications is not statistically significant for both the areas, and this is confirmed by the similar overall accuracy values. In contrast, the comparison of Sentinel-2 and PRISMA BS with the PRISMA PCA dataset results in X2 values over the threshold for both the analyzed areas.
3.1. Roman Coastal
In this section, the results for class-wide accuracy assessment in the Roman Coastal area are reported. Firstly, the spectral signatures profiles (Figure 3) were reported with the Bray–Curtis similarity.
Figure 3.
Spectral signature (with normalized values using the min/max method) extracted and graphed from the GT in the Roman Coastal datasets. In the BSD, the wavelengths are highlighted and the intervals removed with the BBD algorithms corresponding to the Water (~1400 nm and ~1900 nm) and CH4 (~2400 nm) absorption regions.
In Table 8, the BCS values are reported for all datasets from the analyzed area.
Table 8.
The values of Bray–Curtis similarity reported for each couple of classes and for all datasets of the Roman Coastal area.
In Figure 4, the tree typologies distribution maps obtained from all datasets are shown.
Figure 4.
Tree typologies distribution map in the Roman Coastal area obtained from classifications with different datasets: (a) Sentinel, (b) PRISMA BSD, and (c) PRISMA PCA.
The calculation of accuracy metrics was performed using error matrices and the test site GT; the results are reported in Table 9.
Table 9.
Accuracy metrics (PA, UA and F1) for all the classes in the Roman Coastal area datasets.
The class accuracy analysis was conducted using PA, UA and F1 as the primary metrics. The results show that all classes in the Roman Coastal area achieved a higher F1 when the PRISMA PCA dataset was used in the classification process.
The Stone Pine class achieved a high F1 score with the best result being 87.35%. The UA results across all datasets (90.29% for Sentinel-2, 88.18% for PRISMA BSD, and 87.00% for PRISMA PCA) indicate that this class is only slightly affected by commission errors.
However, while the PA results (76.23% for Sentinel-2, 79.51% for PRISMA BSD, and 86.99% for PRISMA PCA) were high, the Sentinel-2 dataset showed a notable omission error. The results are suitable with the BCS values confirming the diversity of this class from other deciduous classes.
For the Turkey Oak class, the highest F1 score was 73.87%. Like the Stone Pine class, this class displayed high UA values, which were all around 90.00% (92.13% for Sentinel-2, 91.11% for PRISMA BSD, and 92.48% for PRISMA PCA). However, the PA values remained around 60% across all datasets (58.21% for Sentinel-2 and 61.50% for both PRISMA BSD and PRISMA PCA), indicating a higher rate of omission errors. An analysis of the error matrix reveals that multiple misclassified elements were assigned to other broadleaved classes, such as holm or cork oak. The BCS for this class suggests a slight decrease in the PRISMA PCA dataset with values around 0.90, which is very similar to other classes.
The Holm Oak class achieved the lowest F1 score, at 52.31%, among all the classes in the classification output. This low score is due to the UA remaining below 40% across all datasets (25.00% for Sentinel-2, 33.33% for PRISMA BSD, and 39.53% for PRISMA PCA), reducing the OA and indicating a significant commission error with many pixels from this class misclassified as deciduous oak. On the other hand, the PA results were stronger with higher percentages in all datasets (61.36% for Sentinel-2, 70.45% for PRISMA BSD, and 77.27% for PRISMA PCA). This variability suggests that the Holm Oak class is the least accurate in reflecting real-world conditions.
The final class in the study area, Cork Oak, achieved the highest F1 of 52.94%. The PA values were similar for Sentinel-2 and PRISMA PCA (64.29% for both Sentinel-2 and PRISMA PCA, and 62.50% for PRISMA BSD), while UA values hovered around 40% (42.35% for Sentinel-2, 41.67% for PRISMA BSD, and 45.00% for PRISMA PCA). Moreover, the Cork Oak class is more affected by commission errors than omission errors.
3.2. Lake Vico Basin Results
This section presents the findings of the class-wide accuracy assessment performed in the Lake Vico Basin area. The spectral signatures (Figure 5) extracted from the GT and the BCS were produced for this area and analyzed.
Figure 5.
Spectral signature (with normalized values using the min/max method) extracted and graphed from the GT in Lake Vico Basin datasets. In the BSD, the wavelengths are highlighted and the intervals removed with BBD algorithms corresponding to the water (~1400 nm and ~1900 nm) and CH4 (~2400 nm) absorption regions.
The BCS values (Table 10) are shown for all datasets of the Lake Vico Basin area.
Table 10.
The Bray–Curtis similarity values are reported for each pair of classes across all datasets from the Lake Vico Basin area.
The distribution maps of tree typologies obtained from the RFC of all datasets are illustrated in Figure 6.
Figure 6.
Tree typologies distribution maps for Lake Vico Basin area obtained from classification of (a) Sentinel-2 dataset, (b) PRISMA dataset, and (c) PRISMA PCA dataset.
Accuracy metrics were derived from error matrices based on the test sites’ GT and are summarized in Table 11.
Table 11.
Accuracy metrics (PA, UA and F1) in Lake Vico Basin area datasets for evaluation of all the classes.
The same evaluation made in the previous section was carried out for the Lake Vico Basin, and in this case study, better results in terms of F1 score were achieved using the PRISMA PCA dataset across all classes. For the Hazelnut Tree class, the F1 score reached a high percentage of 91.59%. All datasets produced results above 85.00% for this class, which is characterized by a homogeneous cover of the territory, yielding high values for both UA (86.11% for Sentinel-2, 88.55% for PRISMA BSD, and 94.61% for PRISMA PCA) and PA (87.08% for Sentinel-2, 82.58% for PRISMA BSD, and 94.61% for PRISMA PCA). This class can be considered well identifiable not only for pixels with homogeneous canopy cover but also for orchards with younger plants.
For the Sweet Chestnut class, the highest F1 score was 84.51%. The PA values (80.30% for Sentinel-2, 78.79% for PRISMA BSD, and 90.91% for PRISMA PCA) obtained for the PRISMA and Sentinel-2 datasets were very similar, though PRISMA-PCA achieved a much higher score. The UA values showed a similar trend (73.61% for Sentinel-2, 74.82% for PRISMA BSD, and 78.95% for PRISMA PCA). These metrics show that this class is more affected by confusion errors, mainly with the Hazelnut Tree class, rather than omission errors.
For the Turkey Oak class, the best F1 score was obtained in the PRISMA PCA dataset (85.90%). Although the F1 score values in the two PRISMA datasets were remarkably close, with the second highest being 85.40%, the distribution of UA and PA percentages differed. The PA values (83.53% for PRISMA BSD and 78.82% for PRISMA PCA) suggest a greater ability to identify elements of this class using a larger number of bands. However, comparing UA values (87.56% for PRISMA BSD and 94.37% for PRISMA PCA), the reduction performed by PCA helps minimize confusion errors with other types.
As for the Black Pine class, it is important to note that it has a limited spread in terms of total area, so the small number of available test sites may influence the accuracy metrics. Nonetheless, the highest F1 score for this class was 60.00%. The PA values were consistent, 75.00% in all datasets, indicating a low degree of omission error, but the UA values were lower (42.86% for Sentinel-2, 17.65% for PRISMA BSD, and 60.00% for PRISMA PCA). Observing the BCS values of this class with the others, it can be noticed that the similarities are lower in the Sentinel-2 dataset compared to those of the PRISMA BSD. This is probably due to the effect of spatial resolution because of the small patches in the territory. The difference can emerge applying the PCA or other band reduction methods.
Finally, the European beech class achieved an F1 score of 81.97%. For this class, the PA value was significantly higher in the PRISMA-PCA dataset compared to the others (51.72% for Sentinel-2 and 62.07% for both PRISMA BSD and PRISMA PCA). The same trend was observed for UA, though with a smaller margin (65.22% for Sentinel-2, 72.00% for PRISMA, and 78.13% for PRISMA PCA).
4. Discussion
Tree typology mapping is still one of the most interesting challenges in the remote sensing field, and exploring new opportunities regarding the use of hyperspectral data is necessary for the progress of knowledge. At the same time, evaluating the performance of classifications of these data and comparing them with commonly used Sentinel-2 products can be useful for future analysis [73].
Analyzing the values of OA and WiOA score, the same trend occurs for the study areas with the PRISMA-PCA dataset obtaining the best classification results followed by the PRISMA and Sentinel-2 datasets. Additional statistical analyses were conducted using the Z-test and the McNemar test to compare confusion matrices, leading to several relevant conclusions. The application of the Z-test confirmed that all the validation matrices analyzed can be considered statistically valid. However, the comparison between matrices revealed contrasting results. Specifically, while the Z-test did not detect statistically significant differences between the matrices, the McNemar test identified significant differences in most comparisons except for the Sentinel-2 and PRISMA BSD pairs in both analyzed areas. This discrepancy in results can be attributed to the intrinsic characteristics of the two statistical tests. The McNemar test, in fact, focuses exclusively on discordant observations between the matrices, making it particularly sensitive to even relatively small changes. In contrast, the Z-test tends not to detect significant differences under conditions of too small sample sizes or similar proportions, as observed in the analyzed cases
The study results are confirmed even by a recent study on spectral separability: the PRISMA demonstrated superior performance in forest-type discrimination [74], achieving an improvement over Sentinel-2 for complex nomenclature systems [26]. The spectral resolution proves to be a crucial factor for discriminating the chosen tree typologies in forests and orchards. Using a high number of bands for classification purposes appears to be a limiting factor in PRISMA products. However, applying a band reduction method enables the identification of key features in the spectral signature, improving the results [24]. These findings align with those reported in similar studies, which used hyperspectral images from the Hyperion satellite and multispectral data from Landsat-8. The works both confirm that hyperspectral images enhance tree species discrimination with machine learning algorithms, especially when band reduction techniques are applied [75,76]. An additional study compares the hyperspectral satellite Hyperion with the multispectral Sentinel-2, stating that the results obtained in tree species classification using algorithms such as RFC and SVM are comparable in terms of accuracy [77]; this might explain the narrow difference in accuracy metrics observed in this work.
The class-wide accuracy analysis (using PA, UA, and F1 score) shows that in the Lake Vico Basin area, RFC performs better in comparison to the Roman Coastal area. The difference is probably explained by the forest types present and the spatial structure of these formations. In the Roman Coastal area, most of the tree cover consists of Mediterranean forests, which are typically composed of a wide mixture of species, resulting in a less recognizable spectral signature within the same pixel. In particular, the main challenges come from the abundant presence of shrubs, typical of the Mediterranean environment, and from the contact zones between different forest types with canopies intersections. However, the results obtained suggest that despite the lower spatial resolution of the PRISMA satellite, which would theoretically be more affected by spectral mixing, it can better distinguish the differences between the analyzed forest types. In the Lake Vico Basin area, the tree formations tend to be more uniform and separated, thus reducing the potential confusion caused by the blending of spectral signatures. This could explain the significant improvements in the results obtained with hyperspectral data, which can be observed with a reduction in bands, which appear to be superior to those observed in the previously discussed area.
From the results obtained calculating accuracy metrics, as reported in the previous section, some information on the response of classes to the classification process can be described in Roman Coastal area. The Stone Pine class, which is widely spread and very different from the others, obtained high F1 score values in all datasets. On the contrary, in the Lake Vico Basin area, the Black Pine class, which is the other coniferous tree analyzed, obtained a result similar to a real scenario only in the PRISMA PCA dataset. The Turkey Oak class, present in both areas, produced contrasting results. In fact, in the Roman Coastal scenario, the F1 values across the three datasets are similar, while in the Lake Vico Basin area, significantly better results are obtained using the two PRISMA datasets compared to Sentinel-2. The same confusion effect is highlighted by the low values of the same accuracy metric for other deciduous classes present in the Roman Coastal area: Cork Oak and Holm Oak. The same situation can be found in the Lake Vico Basin area with the Sweet Chestnut and European Beech classes showing comparable results in the Sentinel-2 and PRISMA BSD, while the performance improved markedly using the PRISMA PCA. However, the difference between the results of these two classes is evident in the fact that for the European Beech class, the PRISMA dataset results are still better than those of Sentinel-2, whereas in the Sweet Chestnut class, the resulting values are similar in both datasets.
The work is affected by some limits imposed in the first place by the products, the lack of PRISMA scenarios and GT availability limited to the study area, which do not allow the extension of the analysis to a large area. In future research, a multitemporal analysis that showed improving classification performances could be exploited [78,79]. Furthermore, although classification has been attempted in different environments, it might be useful to test whether the same results are obtained in environments with different characteristics, such as high mountains.
Moreover, the low resolution of PRISMA data limits the use to only in homogeneous and substantial portions of tree cover territories, which can be resolved with the use of techniques like pan-sharpening or fusion with Sentinel-2 data [57,80,81]. However, these solutions are time consuming and involve an increase in computing resources, and in the future, whether effective improvement, especially in the Mediterranean forest, was more influenced by the spatial resolution should be assessed.
5. Conclusions
An assessment and comparison of RFC for tree typologies mapping using products with different spectral and spatial resolutions was carried out. The study confirms that RFC is well suitable with both typologies of satellite data and can be useful for the proposed techniques. Moreover, it assesses the importance of a suitable number of ground truths with high quality in terms of the spectral signature included.
Based on the overall results, hyperspectral data from the PRISMA satellite, especially when processed with PCA (Principal Component Analysis), consistently outperformed Sentinel-2 data in terms of classification accuracy across the study areas. The superior spectral resolution of PRISMA allows for a more detailed spectral signature of tree species, which enhances classification performance. This advantage becomes particularly noticeable in more homogeneous areas like Lake Vico, where the clearer separation of tree species leads to higher accuracy scores. However, the lower spatial resolution of PRISMA introduces a challenge in areas with heterogeneous forest compositions, like the Roman Coastal area, where mixed tree species and overlapping canopies reduce classification precision. Despite these challenges, PRISMA’s ability to differentiate complex forest typologies still surpasses that of Sentinel-2, as proved by the results of the WiOA score. In addition to the superior results obtained with PRISMA, it must be considered that the low availability of these scenarios allows a continuous and complete cover of the territory, which is a limiting factor in the tree cover classification and monitoring process. Therefore, the performance achieved by the multispectral sensor, especially in certain classes, allows for the continued use of this instrument until hyperspectral products become more widely available.
In conclusion, while Sentinel-2 offers a higher spatial resolution, the extensive spectral information provided by PRISMA proves to be crucial for tree species classification, particularly in cases where spectral discrimination is essential. Future research should continue to explore the combination of spectral and spatial resolutions to further improve classification accuracy, especially in complex forest environments. These findings reinforce the importance of hyperspectral data in remote sensing applications for forest management and conservation, paving the way for more accurate and detailed forest monitoring in the future.
Author Contributions
Conceptualization: E.C., F.R. and M.N.R.; Methodology, E.C., F.R. and M.N.R.; Validation, G.M. and A.P.; Formal analysis: E.C., G.D., M.P. and A.P.; Investigation: E.C. and A.P.; Data curation: E.C., A.P., G.D. and M.P.; Writing—original draft preparation: E.C.; Writing—review and editing, F.R., L.B. and M.N.R.; Supervision, L.B., F.R. and M.N.R. All authors have read and agreed to the published version of the manuscript.
Funding
The research was funded by Project PRIN 2020, Sector ERC LS9 Call 2020 Prot. 2020 EMLWTN, CUP J83C20001990005. This research was carried out within the framework of the Ministry of University and Research (MUR) initiative “Departments of Excellence” (Law 232/2016) DAFNE Project 2023-27 “Digital, Intelligent, Green and Sustainable (D.I.Ver.So)”. This research was partially funded under the National Recovery and Resilience Plan (NRRP), Mission 4, Component 2, Investment 1.4—Call for tender No. 3138 of 16 December 2021, rectified by Decree n.3175 of 18 December 2021 of the Italian Ministry of University and Research funded by the European Union—NextGenerationEU. Award Number: Project code CN_00000033, Concession Decree No. 1034 of 17 June 2022, adopted by the Italian Ministry of University and Research, CUP, H43C22000530001, project title “National Biodiversity Future Center—NBFC”.
Data Availability Statement
Data are available on request. The original data produced in this article are not readily available because the data are part of an ongoing study.
Conflicts of Interest
The authors declare no conflicts of interest.
References
- Giri, C.; Pengra, B.; Long, J.; Loveland, T.R. Next Generation of Global Land Cover Characterization, Mapping, and Monitoring. Int. J. Appl. Earth Obs. Geoinf. 2013, 25, 30–37. [Google Scholar] [CrossRef]
- Zhang, T.; Su, J.; Xu, Z.; Luo, Y.; Li, J. Sentinel-2 Satellite Imagery for Urban Land Cover Classification by Optimized Random Forest Classifier. Appl. Sci. 2021, 11, 543. [Google Scholar] [CrossRef]
- Lechner, A.M.; Foody, G.M.; Boyd, D.S. Applications in Remote Sensing to Forest Ecology and Management. One Earth 2020, 2, 405–412. [Google Scholar] [CrossRef]
- Skole, D.L.; Samek, J.H.; Dieng, M.; Mbow, C. The Contribution of Trees Outside of Forests to Landscape Carbon and Climate Change Mitigation in West Africa. Forests 2021, 12, 1652. [Google Scholar] [CrossRef]
- Patriarca, A.; Caputi, E.; Gatti, L.; Marcheggiani, E.; Recanatesi, F.; Rossi, C.M.; Ripa, M.N. Wide-Scale Identification of Small Woody Features of Landscape from Remote Sensing. Land 2024, 13, 1128. [Google Scholar] [CrossRef]
- Defries, R.S.; Townshend, J.R.G. Global Land Cover Characterization from Satellite Data: From Research to Operational Implementation? Glob. Ecol. Biogeogr. 1999, 8, 367–379. [Google Scholar] [CrossRef]
- Fassnacht, F.E.; White, J.C.; Wulder, M.A.; Næsset, E. Remote Sensing in Forestry: Current Challenges, Considerations and Directions. Forestry 2024, 97, 11–37. [Google Scholar] [CrossRef]
- Fassnacht, F.E.; Latifi, H.; Stereńczak, K.; Modzelewska, A.; Lefsky, M.; Waser, L.T.; Straub, C.; Ghosh, A. Review of Studies on Tree Species Classification from Remotely Sensed Data. Remote Sens. Environ. 2016, 186, 64–87. [Google Scholar] [CrossRef]
- Ørka, H.O.; Hansen, E.H.; Dalponte, M.; Gobakken, T.; Næsset, E. Large-Area Inventory of Species Composition Using Airborne Laser Scanning and Hyperspectral Data. Silva Fenn. 2021, 55, 10244. [Google Scholar] [CrossRef]
- Boyd, D.S.; Danson, F.M. Satellite Remote Sensing of Forest Resources: Three Decades of Research Development. Prog. Phys. Geogr. 2005, 29, 1–26. [Google Scholar] [CrossRef]
- Franklin, S.E.; Wulder, M.A. Remote Sensing Methods in Medium Spatial Resolution Satellite Data Land Cover Classification of Large Areas. Prog. Phys. Geogr. 2002, 26, 173–205. [Google Scholar] [CrossRef]
- Korhonen, L.; Hadi; Packalen, P.; Rautiainen, M. Comparison of Sentinel-2 and Landsat 8 in the Estimation of Boreal Forest Canopy Cover and Leaf Area Index. Remote Sens. Environ. 2017, 195, 259–274. [Google Scholar] [CrossRef]
- Astola, H.; Häme, T.; Sirro, L.; Molinier, M.; Kilpi, J. Comparison of Sentinel-2 and Landsat 8 Imagery for Forest Variable Prediction in Boreal Region. Remote Sens. Environ. 2019, 223, 257–273. [Google Scholar] [CrossRef]
- Loizzo, R.; Guarini, R.; Longo, F.; Scopa, T.; Formaro, R.; Facchinetti, C.; Varacalli, G. Prisma: The Italian Hyperspectral Mission. In Proceedings of the International Geoscience and Remote Sensing Symposium (IGARSS), Valencia, Spain, 22–27 July 2018; Volume 2018, pp. 175–178. [Google Scholar]
- Cogliati, S.; Sarti, F.; Chiarantini, L.; Cosi, M.; Lorusso, R.; Lopinto, E.; Miglietta, F.; Genesio, L.; Guanter, L.; Damm, A.; et al. The PRISMA Imaging Spectroscopy Mission: Overview and First Performance Analysis. Remote Sens. Environ. 2021, 262, 112499. [Google Scholar] [CrossRef]
- Storch, T.; Honold, H.-P.; Chabrillat, S.; Habermeyer, M.; Tucker, P.; Brell, M.; Ohndorf, A.; Wirth, K.; Betz, M.; Kuchler, M.; et al. The EnMAP Imaging Spectroscopy Mission towards Operations. Remote Sens. Environ. 2023, 294, 113632. [Google Scholar] [CrossRef]
- Grabska, E.; Frantz, D.; Ostapowicz, K. Evaluation of Machine Learning Algorithms for Forest Stand Species Mapping Using Sentinel-2 Imagery and Environmental Data in the Polish Carpathians. Remote Sens. Environ. 2020, 251, 112103. [Google Scholar] [CrossRef]
- Nomura, K.; Mitchard, E.T.A. More Than Meets the Eye: Using Sentinel-2 to Map Small Plantations in Complex Forest Landscapes. Remote Sens. 2018, 10, 1693. [Google Scholar] [CrossRef]
- Hościło, A.; Lewandowska, A. Mapping Forest Type and Tree Species on a Regional Scale Using Multi-Temporal Sentinel-2 Data. Remote Sens. 2019, 11, 929. [Google Scholar] [CrossRef]
- Persson, M.; Lindberg, E.; Reese, H. Tree Species Classification with Multi-Temporal Sentinel-2 Data. Remote Sens. 2018, 10, 1794. [Google Scholar] [CrossRef]
- Bolyn, C.; Michez, A.; Gaucher, P.; Lejeune, P.; Bonnet, S. Forest Mapping and Species Composition Using Supervised per Pixel Classification of Sentinel-2 Imagery|Cartographie Forestière et Composition Spécifique Par Classification Supervisée Par Pixel d’imagerie Sentinel-2. Biotechnol. Agron. Soc. Environ. 2018, 22, 172–187. [Google Scholar] [CrossRef]
- Puletti, N.; Chianucci, F.; Castaldi, C. Use of Sentinel-2 for Forest Classification in Mediterranean Environments. Ann. Silvic. Res. 2018, 42, 32–38. [Google Scholar] [CrossRef]
- Qiu, S.; He, B.; Yin, C.; Liao, Z. Assessments of Sentinel-2 Vegetation Red-Edge Spectral Bands for Improving Land Cover Classification. In Proceedings of the International Archives of the Photogrammetry, Remote Sensing and Spatial Information Sciences—ISPRS Archives, Wuhan, China, 18–22 September 2017; Volume 42, pp. 871–874. [Google Scholar]
- Amato, U.; Antoniadis, A.; Carfora, M.F.; Colandrea, P.; Cuomo, V.; Franzese, M.; Pignatti, S.; Serio, C. Statistical Classification for Assessing Prisma Hyperspectral Potential for Agricultural Land Use. IEEE J. Sel. Top. Appl. Earth Obs. Remote Sens. 2013, 6, 615–625. [Google Scholar] [CrossRef]
- Spiller, D.; Ansalone, L.; Carotenuto, F.; Mathieu, P.P. Crop Type Mapping Using Prisma Hyperspectral Images and One-Dimensional Convolutional Neural Network. In Proceedings of the International Geoscience and Remote Sensing Symposium (IGARSS), Brussels, Belgium, 11–16 July 2021; pp. 8166–8169. [Google Scholar]
- Vangi, E.; D’amico, G.; Francini, S.; Giannetti, F.; Lasserre, B.; Marchetti, M.; Chirici, G. The New Hyperspectral Satellite Prisma: Imagery for Forest Types Discrimination. Sensors 2021, 21, 1182. [Google Scholar] [CrossRef] [PubMed]
- Delogu, G.; Caputi, E.; Perretta, M.; Ripa, M.N.; Boccia, L. Using PRISMA Hyperspectral Data for Land Cover Classification with Artificial Intelligence Support. Sustainability 2023, 15, 13786. [Google Scholar] [CrossRef]
- Shaik, R.U.; Laneve, G.; Fusilli, L. An Automatic Procedure for Forest Fire Fuel Mapping Using Hyperspectral (PRISMA) Imagery: A Semi-Supervised Classification Approach. Remote Sens. 2022, 14, 1264. [Google Scholar] [CrossRef]
- Arasumani, M.; Thiel, F.; Pham, V.-D.; Hellmann, C.; Kaiser, M.; van der Linden, S. Advancing Peatland Vegetation Mapping by Spaceborne Imaging Spectroscopy. Ecol. Indic. 2023, 154, 110665. [Google Scholar] [CrossRef]
- Boggavarapu, L.N.P.; Prabukumar, M. Survey on Classification Methods for Hyper Spectral Remote Sensing Imagery. In Proceedings of the 2017 International Conference on Intelligent Computing and Control Systems, ICICCS 2017, Madurai, India, 15–16 June 2017; Volume 2018, pp. 538–542. [Google Scholar]
- Amini, S.; Saber, M.; Rabiei-Dastjerdi, H.; Homayouni, S. Urban Land Use and Land Cover Change Analysis Using Random Forest Classification of Landsat Time Series. Remote Sens. 2022, 14, 2654. [Google Scholar] [CrossRef]
- Belgiu, M.; Drăgu, L. Random Forest in Remote Sensing: A Review of Applications and Future Directions. ISPRS J. Photogramm. Remote Sens. 2016, 114, 24–31. [Google Scholar] [CrossRef]
- Sheykhmousa, M.; Mahdianpari, M.; Ghanbari, H.; Mohammadimanesh, F.; Ghamisi, P.; Homayouni, S. Support Vector Machine Versus Random Forest for Remote Sensing Image Classification: A Meta-Analysis and Systematic Review. IEEE J. Sel. Top. Appl. Earth Obs. Remote Sens. 2020, 13, 6308–6325. [Google Scholar] [CrossRef]
- Caputi, E.; Delogu, G.; Patriarca, A.; Perretta, M.; Gatti, L.; Boccia, L.; Ripa, M.N. Comparative Performance of Machine Learning Algorithms for Forest Cover Classification Using ASI—PRISMA Hyperspectral Data. In Proceedings of the 2023 IEEE International Workshop on Metrology for Agriculture and Forestry (MetroAgriFor), Pisa, Italy, 6–8 November 2023; pp. 248–252. [Google Scholar]
- Pelletier, C.; Valero, S.; Inglada, J.; Champion, N.; Dedieu, G. Assessing the Robustness of Random Forests to Map Land Cover with High Resolution Satellite Image Time Series over Large Areas. Remote Sens. Environ. 2016, 187, 156–168. [Google Scholar] [CrossRef]
- Rodriguez-Galiano, V.F.; Ghimire, B.; Rogan, J.; Chica-Olmo, M.; Rigol-Sanchez, J.P. An Assessment of the Effectiveness of a Random Forest Classifier for Land-Cover Classification. ISPRS J. Photogramm. Remote Sens. 2012, 67, 93–104. [Google Scholar] [CrossRef]
- Ahady, A.B.; Kaplan, G. Classification Comparison of Landsat-8 and Sentinel-2 Data in Google Earth Engine, Study Case of the City of Kabul. Int. J. Eng. Geosci. 2022, 7, 24–31. [Google Scholar] [CrossRef]
- Nasiri, V.; Deljouei, A.; Moradi, F.; Sadeghi, S.M.M.; Borz, S.A. Land Use and Land Cover Mapping Using Sentinel-2, Landsat-8 Satellite Images, and Google Earth Engine: A Comparison of Two Composition Methods. Remote Sens. 2022, 14, 1977. [Google Scholar] [CrossRef]
- Nasiri, V.; Beloiu, M.; Asghar Darvishsefat, A.; Griess, V.C.; Maftei, C.; Waser, L.T. Mapping Tree Species Composition in a Caspian Temperate Mixed Forest Based on Spectral-Temporal Metrics and Machine Learning. Int. J. Appl. Earth Obs. Geoinf. 2023, 116, 103154. [Google Scholar] [CrossRef]
- Awad, M.M. Forest Mapping: A Comparison between Hyperspectral and Multispectral Images and Technologies. J. Res. 2018, 29, 1395–1405. [Google Scholar] [CrossRef]
- Sedighi, A.; Hamzeh, S.; Firozjaei, M.K.; Goodarzi, H.V.; Naseri, A.A. Comparative Analysis of Multispectral and Hyperspectral Imagery for Mapping Sugarcane Varieties. PFG—J. Photogramm. Remote Sens. Geoinf. Sci. 2023, 91, 453–470. [Google Scholar] [CrossRef]
- Gancheva, I. Analysis of Hyperspectral and Multispectral Reflectance Spectra in the Black Sea Coastal Area near the Danube Delta: Comparison of PRISMA and Sentinel-2 Observations. J. Phys. Conf. Ser. 2022, 2255, 012015. [Google Scholar] [CrossRef]
- Goodenough, D.G.; Dyk, A.; Niemann, K.O.; Pearlman, J.S.; Chen, H.; Han, T.; Murdoch, M.; West, C. Processing Hyperion and ALI for Forest Classification. IEEE Trans. Geosci. Remote Sens. 2003, 41, 1321–1331. [Google Scholar] [CrossRef]
- Ferster, C.J.; Coops, N.C. Integrating Volunteered Smartphone Data with Multispectral Remote Sensing to Estimate Forest Fuels. Int. J. Digit. Earth 2016, 9, 171–196. [Google Scholar] [CrossRef]
- Chehdi, K.; Cariou, C. Learning or Assessment of Classification Algorithms Relying on Biased Ground Truth Data: What Interest? J. Appl. Remote Sens. 2019, 13, 1. [Google Scholar] [CrossRef]
- Manes, F.; Grignetti, A.; Tinelli, A.; Lenz, R.; Ciccioli, P. General Features of the Castelporziano Test Site. Atmos. Environ. 1997, 31, 19–25. [Google Scholar] [CrossRef]
- Recanatesi, F.; Giuliani, C.; Ripa, M.N. Monitoring Mediterranean Oak Decline in a Peri-Urban Protected Area Using the NDVI and Sentinel-2 Images: The Case Study of Castelporziano State Natural Reserve. Sustainability 2018, 10, 3308. [Google Scholar] [CrossRef]
- Recanatesi, F.; Giuliani, C.; Piccinno, M.; Cucca, B.; Rossi, C.M.; Ripa, M.N. An Innovative Environmental Risk Assessment Approach to a Mediterranean Coastal Forest: The Presidential Estate of Castelporziano (Rome) Case Study. Ann. Silvic. Res. 2020, 44, 80–85. [Google Scholar] [CrossRef]
- Recanatesi, F.; Ripa, M.N.; Leone, A.; Luigi, P.; Salvati, L. Land Use, Climate and Transport of Nutrients: Evidence Emerging from the Lake Vicocase Study. Environ. Manag. 2013, 52, 503–513. [Google Scholar] [CrossRef]
- Costantini, M.L.; Zaccarelli, N.; Mandrone, S.; Rossi, D.; Calizza, E.; Rossi, L. NDVI Spatial Pattern and the Potential Fragility of Mixed Forested Areas in Volcanic Lake Watersheds. Ecol. Manag. 2012, 285, 133–141. [Google Scholar] [CrossRef]
- ESA MSI Level-2A BOA Reflectance Product. Collection 1; European Space Agency: Paris, France, 2021.
- Sinha, P.; Kumar, L.; Reid, N. Seasonal Variation in Land-Cover Classification Accuracy in a Diverse Region. Photogramm. Eng. Remote Sens. 2012, 78, 271–280. [Google Scholar] [CrossRef]
- Baillarin, S.J.; Meygret, A.; Dechoz, C.; Petrucci, B.; Lacherade, S.; Tremas, T.; Isola, C.; Martimort, P.; Spoto, F. Sentinel-2 Level 1 Products and Image Processing Performances. In Proceedings of the 2012 IEEE International Geoscience and Remote Sensing Symposium, Munich, Germany, 22–27 July 2012; IEEE: New York, NY, USA, 2012; pp. 7003–7006. [Google Scholar]
- Guarini, R.; Loizzo, R.; Facchinetti, C.; Longo, F.; Ponticelli, B.; Faraci, M.; Dami, M.; Cosi, M.; Amoruso, L.; De Pasquale, V.; et al. PRISMA Hyperspectral Mission Products. In Proceedings of the International Geoscience and Remote Sensing Symposium (IGARSS), Valencia, Spain, 22–27 July 2018; Volume 2018, pp. 179–182. [Google Scholar]
- LarpUnina. Available online: https://Github.Com/LarpUnina/PrismaTool/Activity (accessed on 10 June 2024).
- QGIS Geographic Information System. QGIS Association. Available online: http://www.Qgis.Org (accessed on 21 November 2022).
- De Luca, G.; Carotenuto, F.; Genesio, L.; Pepe, M.; Toscano, P.; Boschetti, M.; Miglietta, F.; Gioli, B. Improving PRISMA Hyperspectral Spatial Resolution and Geolocation by Using Sentinel-2: Development and Test of an Operational Procedure in Urban and Rural Areas. ISPRS J. Photogramm. Remote Sens. 2024, 215, 112–135. [Google Scholar] [CrossRef]
- EyeLand App. 2024. Available online: https://Prineyeland.It/ (accessed on 10 November 2024).
- Nguyen, L.H.; Joshi, D.R.; Clay, D.E.; Henebry, G.M. Characterizing Land Cover/Land Use from Multiple Years of Landsat and MODIS Time Series: A Novel Approach Using Land Surface Phenology Modeling and Random Forest Classifier. Remote Sens. Environ. 2020, 238, 111017. [Google Scholar] [CrossRef]
- European Environment Agency. Available online: https://land.copernicus.eu/en/products/high-resolution-layer-tree-cover-density/tree-cover-density-2018 (accessed on 7 April 2024).
- Carfora, M.F.; Casa, R.; Laneve, G.; Mzid, N.; Pascucci, S.; Pignatti, S. Prisma Noise Coefficients Estimation. In Proceedings of the IGARSS 2022—2022 IEEE International Geoscience and Remote Sensing Symposium, Kuala Lumpur, Malaysia, 17–22 July 2022; pp. 7531–7534. [Google Scholar]
- Lyngdoh, R.B.; Sahadevan, A.S.; Ahmad, T.; Rathore, P.S.; Mishra, M.; Gupta, P.K.; Misra, A. AVHYAS: A Free and Open Source QGIS Plugin for Advanced Hyperspectral Image Analysis. In Proceedings of the 2021 International Conference on Emerging Techniques in Computational Intelligence, ICETCI 2021, Hyderabad, India, 25–27 August 2021; pp. 71–76. [Google Scholar]
- Sawant, S.S.; Prabukumar, M. A Survey of Band Selection Techniques for Hyperspectral Image Classification. J. Spectr. Imaging 2020, 9, a5. [Google Scholar] [CrossRef]
- Marzialetti, F.; Cascone, S.; Frate, L.; Di Febbraro, M.; Acosta, A.T.R.; Carranza, M.L. Measuring Alpha and Beta Diversity by Field and Remote-Sensing Data: A Challenge for Coastal Dunes Biodiversity Monitoring. Remote Sens. 2021, 13, 1928. [Google Scholar] [CrossRef]
- Congedo, L. Semi-Automatic Classification Plugin: A Python Tool for the Download and Processing of Remote Sensing Images in QGIS. J. Open Source Softw. 2021, 6, 3172. [Google Scholar] [CrossRef]
- Breiman, L. Random Forests. Mach. Learn. 2001, 45, 5–32. [Google Scholar] [CrossRef]
- Noi, P.T.; Kappas, M. Comparison of Random Forest, k-Nearest Neighbor, and Support Vector Machine Classifiers for Land Cover Classification Using Sentinel-2 Imagery. Sensors 2018, 18, 18. [Google Scholar] [CrossRef]
- Naidu, G.; Zuva, T.; Sibanda, E.M. A Review of Evaluation Metrics in Machine Learning Algorithms. In Computer Science On-line Conference; Springer International Publishing: Cham, Switzerland, 2023; Volume 724 LNNS, ISBN 9783031353130. [Google Scholar]
- Congalton, R.G.; Green, K. Assessing the Accuracy of Remotely Sensed Data: Principles and Practices, 2nd ed.; CRC Press: Boca Raton, FL, USA, 2008; ISBN 9781420055139. [Google Scholar]
- Mallinis, G.; Galidaki, G.; Gitas, I. A Comparative Analysis of EO-1 Hyperion, Quickbird and Landsat TM Imagery for Fuel Type Mapping of a Typical Mediterranean Landscape. Remote Sens. 2014, 6, 1684–1704. [Google Scholar] [CrossRef]
- Foody, G.M. Thematic Map Comparison. Photogramm. Eng. Remote Sens. 2004, 70, 627–633. [Google Scholar] [CrossRef]
- Congalton, R.G. Accuracy Assessment and Validation of Remotely Sensed and Other Spatial Information. Int. J. Wildland Fire 2001, 10, 321–328. [Google Scholar] [CrossRef]
- Yel, S.G.; Tunc Gormus, E. Exploiting Hyperspectral and Multispectral Images in the Detection of Tree Species: A Review. Front. Remote Sens. 2023, 4, 1136289. [Google Scholar] [CrossRef]
- Delogu, G.; Perretta, M.; Caputi, E.; Patriarca, A.; Funsten, C.C.; Recanatesi, F.; Ripa, M.N.; Boccia, L. Leveraging the Potential of PRISMA Hyperspectral Data for Forest Tree Species Classification: A Case Study in Southern Italy. Remote Sens. 2024, 16, 4788. [Google Scholar] [CrossRef]
- George, R.; Padalia, H.; Kushwaha, S.P.S. Forest Tree Species Discrimination in Western Himalaya Using EO-1 Hyperion. Int. J. Appl. Earth Obs. Geoinf. 2014, 28, 140–149. [Google Scholar] [CrossRef]
- Puletti, N.; Camarretta, N.; Corona, P. Evaluating EO1-Hyperion Capability for Mapping Conifer and Broadleaved Forests. Eur. J. Remote Sens. 2016, 49, 157–169. [Google Scholar] [CrossRef]
- Lim, J.; Kim, K.-M.; Jin, R. Tree Species Classification Using Hyperion and Sentinel-2 Data with Machine Learning in South Korea and China. ISPRS Int. J. Geoinf. 2019, 8, 150. [Google Scholar] [CrossRef]
- Kluczek, M.; Zagajewski, B.; Zwijacz-Kozica, T. Mountain Tree Species Mapping Using Sentinel-2, PlanetScope, and Airborne HySpex Hyperspectral Imagery. Remote Sens. 2023, 15, 844. [Google Scholar] [CrossRef]
- Arfa, A.; Minaei, M. Utilizing Multitemporal Indices and Spectral Bands of Sentinel-2 to Enhance Land Use and Land Cover Classification with Random Forest and Support Vector Machine. Adv. Space Res. 2024, 74, 5580–5590. [Google Scholar] [CrossRef]
- Perretta, M.; Delogu, G.; Funsten, C.; Patriarca, A.; Caputi, E.; Boccia, L. Testing the Impact of Pansharpening Using PRISMA Hyperspectral Data: A Case Study Classifying Urban Trees in Naples, Italy. Remote Sens. 2024, 16, 3730. [Google Scholar] [CrossRef]
- Alparone, L.; Arienzo, A.; Garzelli, A. Spatial Resolution Enhancement of Satellite Hyperspectral Data via Nested Hypersharpening With Sentinel-2 Multispectral Data. IEEE J. Sel. Top. Appl. Earth Obs. Remote Sens. 2024, 17, 10956–10966. [Google Scholar] [CrossRef]
Disclaimer/Publisher’s Note: The statements, opinions and data contained in all publications are solely those of the individual author(s) and contributor(s) and not of MDPI and/or the editor(s). MDPI and/or the editor(s) disclaim responsibility for any injury to people or property resulting from any ideas, methods, instructions or products referred to in the content. |
© 2025 by the authors. Licensee MDPI, Basel, Switzerland. This article is an open access article distributed under the terms and conditions of the Creative Commons Attribution (CC BY) license (https://creativecommons.org/licenses/by/4.0/).





