Soil Moisture Monitoring Method and Data Products: Current Research Status and Future Development Trends
Highlights
- Summarizes and analyzes the advantages and limitations of various soil moisture monitoring techniques.
- Compiles and evaluates existing soil moisture datasets, highlighting their respective strengths and weaknesses.
- Provides a systematic and comprehensive structural summary of soil moisture monitoring methods.
- Conducts a trend analysis of the development of major monitoring methods and soil moisture datasets.
Abstract
1. Introduction
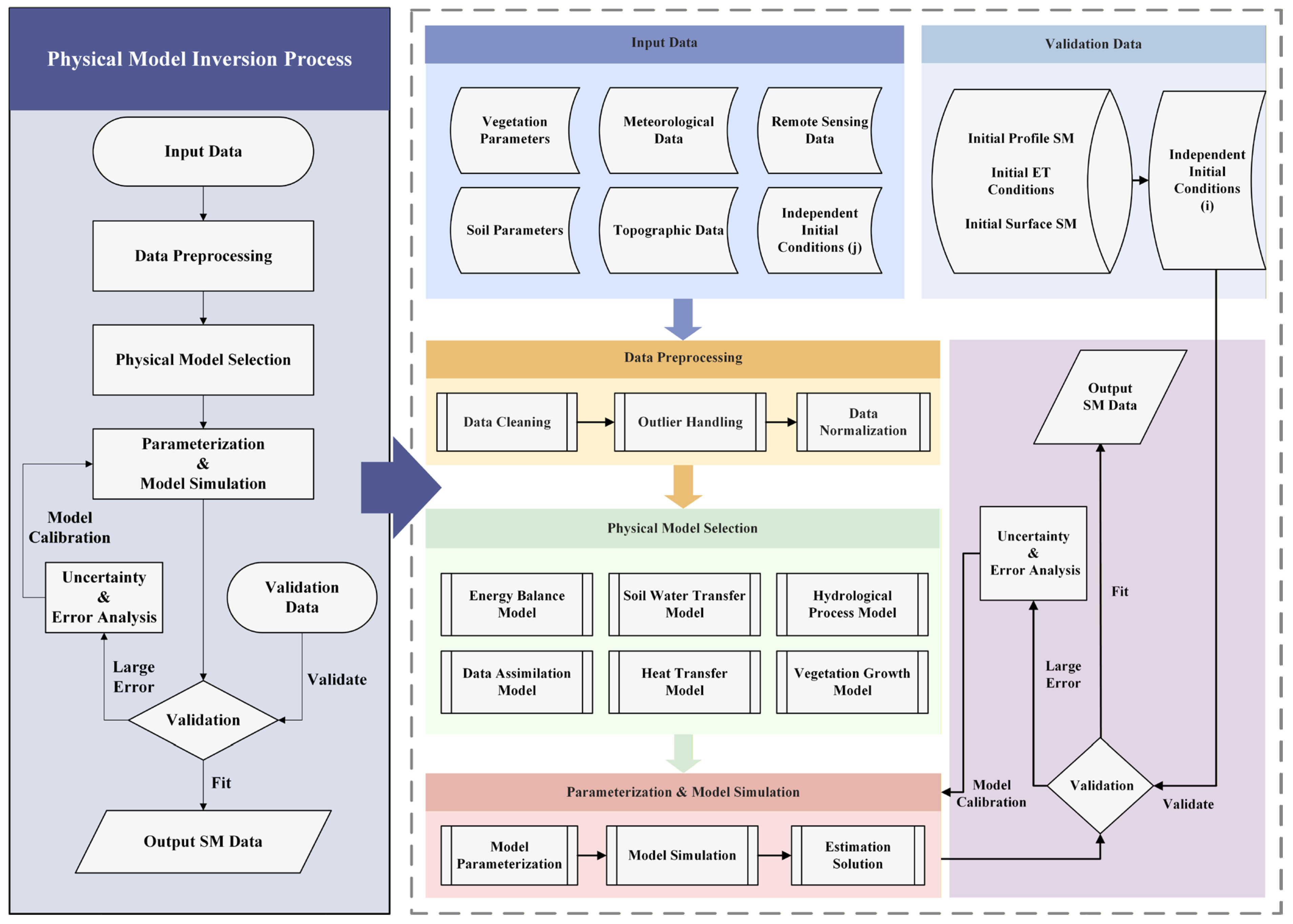
2. In Situ Observation-Based Soil Moisture Monitoring Methods
2.1. Invasive Detection Technologies
2.2. Non-Invasive Detection Technologies
2.3. Key SM Field Experiments and the Global Role of the ISMN
3. Remote Sensing-Based Soil Moisture Inversion Methods
3.1. Optical RS-Based Estimation Methods
3.1.1. RS Index Method
3.1.2. Thermodynamic and Energy Balance Methods
3.2. Active and Passive Microwave Radiation and Radiation Transfer Modeling-Based Methods
3.2.1. Active and Passive Microwave Radiation-Based Method
- (a)
- Active Microwave Radiation RS-Based Methods
- (b)
- Passive Microwave RS-Based Inversion Methods
- (c)
- Global Navigation Satellite System (GNSS) Reflection Methods
3.2.2. Radiation Transfer Modeling-Based Methods
- (a)
- Dielectric Model Method
- (b)
- Soil Roughness Model Method
- (c)
- Vegetation–Surface Radiation Transfer Process Simulation Method
4. Soil Moisture Products: Main Datasets
5. Analysis and Discussion
5.1. Overview of Soil Moisture Monitoring Methods
5.1.1. In Situ Soil Moisture Measurements
5.1.2. Optical RS and Index-Based Methods
- (a)
- Vegetation Cover-Driven Variations in Index Sensitivity
- (b)
- Atmospheric, Topographic, and Surface Roughness Effects
5.1.3. Thermodynamics and Energy Balance Methods
5.1.4. Microwave RS Methods and Radiation Transfer Method
5.2. Analysis of Soil Moisture Data Products
5.2.1. Optical and Microwave Remote Sensing Datasets
5.2.2. Model Simulation and Data Fusion Products
5.2.3. Reanalysis Datasets
5.3. Research Trends and Future Outlook
5.3.1. Multi-Source Data Fusion—Enhancing Consistency and Spatiotemporal Coverage
5.3.2. Deep Learning and Physics-Guided Machine Learning—Improving Generalization and Interpretability
5.3.3. High-Order Radiative Transfer Models and Multi-Scale Roughness—Reducing Structural Bias
5.3.4. SM Data Product Development via Multi-Source Fusion and AI—Toward Standardized, High-Resolution Products
5.4. Key Challenges in Future
6. Conclusions
Author Contributions
Funding
Data Availability Statement
Acknowledgments
Conflicts of Interest
Abbreviations
| SM | Soil Moisture |
| RS | Remote Sensing |
| RTM | Radiative Transfer Model |
| ET | Evapotranspiration |
| TDR | Time Domain Reflectometry |
| FDR | Frequency Domain Reflectometry |
| CIDR | Capacitance and Impedance Dielectric Reflectometry |
| GPR | Ground-Penetrating Radar |
| RFI | Radio-Frequency Interference |
| NMR | Nuclear Magnetic Resonance |
| CRNS | Cosmic Ray Neutron Probe |
| VTCI | Vegetation Temperature Condition Index |
| SWI | Soil Water Index |
| LST | Land Surface Temperature |
| VI | Vegetation Index |
| TVDI | Temperature Vegetation Drought Index |
| Ts | Temperature of the Surface |
| NDVI | Normalized Difference Vegetation Index |
| MPDI | Modified Perpendicular Drought Index |
| TIR | Thermal–Infrared Remote Sensing |
| ATI | Apparent Thermal Inertia |
| SEBAL | Surface Energy Balance Algorithm for Land |
| WCM | Water Cloud Model |
| RF | Random Forest |
| VOD | Vegetation Optical Depth |
| ACO | Ant Colony Optimization |
| SSA | Sparrow Search Algorithm |
| VMC | Vegetation Moisture Content |
| SCA | Single-Channel Algorithm |
| DCA | Dual-Channel Algorithm |
| CNN | Convolutional Neural Network |
| IEM | Integral Equation Model |
| S-CMCA | Spatially Constrained Multi-Channel Algorithm |
| Tb | Brightness Temperature |
| LSM | Land Surface Model |
References
- Saboori, M.; Ghag, K.S.; Panchanathan, A.; Patro, E.R.; Haghighi, A.T. Assessing feature importance for forecasting soil moisture in subarctic regions using gridded historical and forecasted climate data. Geoderma 2025, 458, 117304. [Google Scholar] [CrossRef]
- Seneviratne, S.I.; Corti, T.; Davin, E.L.; Hirschi, M.; Jaeger, E.B.; Lehner, I.; Orlowsky, B.; Teuling, A.J. Investigating soil moisture–climate interactions in a changing climate: A review. Earth-Sci. Rev. 2010, 99, 125–161. [Google Scholar] [CrossRef]
- Kasim, A.A.; Leng, P.; Li, Y.-X.; Liao, Q.-Y.; Geng, Y.J.; Ma, J.; Sun, Y.; Song, X.; Duan, S.-B.; Li, Z.-L. Remote sensing of root zone soil moisture: A review of methods and products. J. Hydrol. 2025, 656, 133002. [Google Scholar] [CrossRef]
- Ivanova, I. Soil moisture forecasting from sensors-based soil moisture, weather and irrigation observations: A systematic review. Smart Agric. Technol. 2025, 10, 100692. [Google Scholar] [CrossRef]
- Zha, X.; Zhu, W.; Han, Y.; Lv, A. Enhancing root-zone soil moisture estimation using Richards’ equation and dynamic surface soil moisture data. Agric. Water Manag. 2025, 312, 109460. [Google Scholar] [CrossRef]
- Susha Lekshmi, S.U.; Singh, D.N.; Shojaei Baghini, M. A critical review of soil moisture measurement. Measurement 2014, 54, 92–105. [Google Scholar] [CrossRef]
- Wang, Q.; Xu, C.; Long, J.; Zhang, Q.; Luo, Y.; Li, L. Soil moisture deficits triggered by increasing compound drought and heat events during the growing season in Arid Central Asia. J. Hydrol. 2025, 660, 133397. [Google Scholar] [CrossRef]
- Peng, J.; Albergel, C.; Balenzano, A.; Brocca, L.; Cartus, O.; Cosh, M.H.; Crow, W.T.; Dabrowska-Zielinska, K.; Dadson, S.; Davidson, M.W.J.; et al. A roadmap for high-resolution satellite soil moisture applications—Confronting product characteristics with user requirements. Remote Sens. Environ. 2021, 252, 112162. [Google Scholar] [CrossRef]
- Mane, S.; Das, N.; Singh, G.; Cosh, M.; Dong, Y. Advancements in dielectric soil moisture sensor Calibration: A comprehensive review of methods and techniques. Comput. Electron. Agric. 2024, 218, 108686. [Google Scholar] [CrossRef]
- Kim, H.; Wigneron, J.-P.; Kumar, S.; Dong, J.; Wagner, W.; Cosh, M.H.; Bosch, D.D.; Collins, C.H.; Starks, P.J.; Seyfried, M.; et al. Global scale error assessments of soil moisture estimates from microwave-based active and passive satellites and land surface models over forest and mixed irrigated/dryland agriculture regions. Remote Sens. Environ. 2020, 251, 112052. [Google Scholar] [CrossRef]
- Zhang, D.; Zhou, G. Estimation of Soil Moisture from Optical and Thermal Remote Sensing: A Review. Sensors 2016, 16, 1308. [Google Scholar] [CrossRef] [PubMed]
- Ho, T.K.; Feng, J.; Bilawal, F.; Shehab, S.H.; Trinh, K.T.; Yang, Y.; Rudiger, C.; Walker, J.P.; Karmakar, N.C. Lightweight and Compact Radiometers for Soil Moisture Measurement: A review. IEEE Geosci. Remote Sens. Mag. 2022, 10, 231–250. [Google Scholar] [CrossRef]
- Liu, Y.; Yang, Y. Advances in the Quality of Global Soil Moisture Products: A Review. Remote Sens. 2022, 14, 3741. [Google Scholar] [CrossRef]
- Babaeian, E.; Paheding, S.; Siddique, N.; Devabhaktuni, V.K.; Tuller, M. Estimation of root zone soil moisture from ground and remotely sensed soil information with multisensor data fusion and automated machine learning. Remote Sens. Environ. 2021, 260, 112434. [Google Scholar] [CrossRef]
- Maya Moreshwar Meshram, S.; Adla, S.; Jourdin, L.; Pande, S. Review of low-cost, off-grid, biodegradable in situ autonomous soil moisture sensing systems: Is there a perfect solution? Comput. Electron. Agric. 2024, 225, 109289. [Google Scholar] [CrossRef]
- Zhang, Q.; Kong, J.; Wang, L.; Zhong, Y. Estimating evapotranspiration using an improved two-source energy balance model coupled with soil moisture in arid and semi-arid regions. J. Hydrol. 2025, 659, 133283. [Google Scholar] [CrossRef]
- Jiang, S.-H.; Yuan, Z.-R.; Wang, Z.Z.; Liu, X. Improved rainfall infiltration model for probabilistic slope stability assessment considering transition layers and spatial variability. Eng. Geol. 2025, 353, 108096. [Google Scholar] [CrossRef]
- Baldwin, D.; Manfreda, S.; Keller, K.; Smithwick, E.A.H. Predicting root zone soil moisture with soil properties and satellite near-surface moisture data across the conterminous United States. J. Hydrol. 2017, 546, 393–404. [Google Scholar] [CrossRef]
- Jiang, M.; Qiu, T.; Wang, T.; Zeng, C.; Zhang, B.; Shen, H. Seamless global daily soil moisture mapping using deep learning based spatiotemporal fusion. Int. J. Appl. Earth Obs. Geoinf. 2025, 139, 104517. [Google Scholar] [CrossRef]
- Li, Z.; Yang, Q.; Li, J.; Jin, T.; Yuan, Q.; Shen, H.; Zhang, L. Global multi-scale surface soil moisture retrieval coupling physical mechanisms and machine learning in the cloud environment. Remote Sens. Environ. 2025, 329, 114928. [Google Scholar] [CrossRef]
- Edokossi, K.; Calabia, A.; Jin, S.; Molina, I. GNSS-Reflectometry and Remote Sensing of Soil Moisture: A Review of Measurement Techniques, Methods, and Applications. Remote Sens. 2020, 12, 614. [Google Scholar] [CrossRef]
- Yang, C.; Mao, K.; Guo, Z.; Shi, J.; Bateni, S.M.; Yuan, Z. Review of GNSS-R Technology for Soil Moisture Inversion. Remote Sens. 2024, 16, 1193. [Google Scholar] [CrossRef]
- Lamichhane, M.; Mehan, S.; Mankin, K.R. Soil Moisture Prediction Using Remote Sensing and Machine Learning Algorithms: A Review on Progress, Challenges, and Opportunities. Remote Sens. 2025, 17, 2397. [Google Scholar] [CrossRef]
- Senanayake, I.P.; Pathira Arachchilage, K.R.L.; Yeo, I.-Y.; Khaki, M.; Han, S.-C.; Dahlhaus, P.G. Spatial Downscaling of Satellite-Based Soil Moisture Products Using Machine Learning Techniques: A Review. Remote Sens. 2024, 16, 2067. [Google Scholar] [CrossRef]
- Das, K.; Paul, P.K.; Dobesova, Z. Present status of soil moisture estimation by microwave remote sensing. Cogent Geosci. 2015, 1, 1084669. [Google Scholar] [CrossRef]
- Kim, S.; Zhang, R.; Pham, H.; Sharma, A. A Review of Satellite-Derived Soil Moisture and Its Usage for Flood Estimation. Remote Sens. Earth Syst. Sci. 2019, 2, 225–246. [Google Scholar] [CrossRef]
- Rasheed, M.W.; Tang, J.; Sarwar, A.; Shah, S.; Saddique, N.; Khan, M.U.; Imran Khan, M.; Nawaz, S.; Shamshiri, R.R.; Aziz, M.; et al. Soil Moisture Measuring Techniques and Factors Affecting the Moisture Dynamics: A Comprehensive Review. Sustainability 2022, 14, 11538. [Google Scholar] [CrossRef]
- Yu, L.; Gao, W.; Shamshiri, R.R.; Tao, S.; Ren, Y.; Zhang, Y.; Su, G. Review of research progress on soil moisture sensor technology. Int. J. Agric. Biol. Eng. 2021, 14, 32–42. [Google Scholar] [CrossRef]
- Chang, Z.; Zhang, F.; Xiong, J.; Ma, J.; Jin, B.; Zhang, D. Sensor-free Soil Moisture Sensing Using LoRa Signals. Proc. ACM Interact. Mob. Wearable Ubiquitous Technol. 2022, 6, 1–27. [Google Scholar] [CrossRef]
- Dean, T.J.; Bell, J.P.; Baty, A.J.B. Soil-moisture measurement by an improved capacitance technique. J. Hydrol. 1987, 93, 67–78. [Google Scholar] [CrossRef]
- Saleh, M.; Elhajj, I.H.; Asmar, D.; Bashour, I.; Kidess, S. Experimental Evaluation of Low-Cost Resistive Soil Moisture Sensors. In Proceedings of the 2016 IEEE International Multidisciplinary Conference on Engineering Technology (IMCET), Beirut, Lebanon, 2–4 November 2016; pp. 1–6. [Google Scholar] [CrossRef]
- Bodasingi, V.K.; Rao, B.; Pillai, H.K. Laboratory Evaluation of a Low-Cost Soil Moisture and EC Sensor in Different Soil Types. IEEE Trans. AgriFood Electron. 2024, 2, 276–283. [Google Scholar] [CrossRef]
- Robock, A.; Vinnikov, K.Y.; Srinivasan, G.; Entin, J.K.; HoIIinger, S.E.; Speranskaya, N.A.; Liu, S.; Namkhai, A. The global soil moisture data bank. Bull. Am. Meteorol. Soc. 2000, 81, 1281–1300. [Google Scholar] [CrossRef]
- Gianessi, S.; Polo, M.; Stevanato, L.; Lunardon, M.; Ahmed, H.S.; Weltin, G.; Toloza, A.; Budach, C.; Biro, P.; Francke, T.; et al. Assessment of a new non-invasive soil moisture sensor based on cosmic-ray neutrons. In Proceedings of the 2021 IEEE International Workshop on Metrology for Agriculture and Forestry (MetroAgriFor), Trento-Bolzano, Italy, 3–5 November 2021; pp. 290–294. [Google Scholar]
- Jones, S.B.; Wraith, J.M.; Or, D. Time domain reflectometry measurement principles and applications. Hydrol. Process. 2002, 16, 141–153. [Google Scholar] [CrossRef]
- Tarantino, A.; Ridley, A.M.; Toll, D.G. Field Measurement of Suction, Water Content, and Water Permeability. Geotech. Geol. Eng. 2008, 26, 751–782. [Google Scholar] [CrossRef]
- Nguyen, H.H.; Jeong, J.; Choi, M. Extension of cosmic-ray neutron probe measurement depth for improving field scale root-zone soil moisture estimation by coupling with representative in-situ sensors. J. Hydrol. 2019, 571, 679–696. [Google Scholar] [CrossRef]
- Hannes, M.; Wollschläger, U.; Schrader, F.; Durner, W.; Gebler, S.; Pütz, T.; Fank, J.; von Unold, G.; Vogel, H.J. High-resolution estimation of the water balance components from high-precision lysimeters. Hidrol. Earth System. Sci. Discuss. 2015, 12, 569–608. [Google Scholar] [CrossRef]
- Peters, A.; Nehls, T.; Schonsky, H.; Wessolek, G. Separating precipitation and evapotranspiration from noise—A new filter routine for high-resolution lysimeter data. Hydrol. Earth Syst. Sci. 2014, 18, 1189–1198. [Google Scholar] [CrossRef]
- Huisman, J.A.; Sperl, C.; Bouten, W.; Verstraten, J.M. Soil Water Content Measurements at Different Scales Accuracy of Time. J. Hydrol. 2001, 245, 48–58. [Google Scholar] [CrossRef]
- Qin, A.; Ning, D.; Liu, Z.; Duan, A.; Wang, J. Analysis of the Accuracy of an FDR Sensor in Soil Moisture Measurement under Laboratory and Field Conditions. J. Sens. 2021, 2021, 6665829. [Google Scholar] [CrossRef]
- Petropoulos, G.P.; Ireland, G.; Barrett, B. Surface soil moisture retrievals from remote sensing: Current status, products & future trends. Phys. Chem. Earth Parts A/B/C 2015, 83-84, 36–56. [Google Scholar] [CrossRef]
- Köhli, M.; Schrön, M.; Zreda, M.; Schmidt, U.; Dietrich, P.; Zacharias, S. Footprint characteristics revised for field-scale soil moisture monitoring with cosmic-ray neutrons. Water Resour. Res. 2015, 51, 5772–5790. [Google Scholar] [CrossRef]
- Stevanato, L.; Baroni, G.; Cohen, Y.; Fontana, C.L.; Gatto, S.; Lunardon, M.; Marinello, F.; Moretto, S.; Morselli, L. A Novel Cosmic-Ray Neutron Sensor for Soil Moisture Estimation over Large Areas. Agriculture 2019, 9, 202. [Google Scholar] [CrossRef]
- Magagi, R.; Berg, A.; Goïta, K.; Belair, S.; Jackson, T.; Toth, B.; Walker, A.; McNairn, H.; O’Neill, P.; Moghddam, M.; et al. Canadian Experiment for Soil Moisture in 2010 (CanEX-SM10): Overview and Preliminary Results. IEEE Trans. Geosci. Remote Sens. 2013, 51, 347–363. [Google Scholar] [CrossRef]
- Djamai, N.; Magagi, R.; Goïta, K.; Hosseini, M.; Cosh, M.H.; Berg, A.; Toth, B. Evaluation of SMOS soil moisture products over the CanEx-SM10 area. J. Hydrol. 2015, 520, 254–267. [Google Scholar] [CrossRef]
- Judge, J.; Liu, P.-W.; Monsiváis-Huertero, A.; Bongiovanni, T.; Chakrabarti, S.; Steele-Dunne, S.C.; Preston, D.; Allen, S.; Bermejo, J.P.; Rush, P.; et al. Impact of vegetation water content information on soil moisture retrievals in agricultural regions: An analysis based on the SMAPVEX16-MicroWEX dataset. Remote Sens. Environ. 2021, 265, 112623. [Google Scholar] [CrossRef]
- Colliander, A.; Cosh, M.H.; Bourgeau-Chavez, L.; Kelly, V.R.; Kraatz, S.; Siqueira, P.; Walker, V.A.; Chen, X.; Roy, A.; Lakhankar, T.; et al. SMAP Validation Experiment 2019–2022 (SMAPVEX19–22): Field Campaign to Improve Soil Moisture and Vegetation Optical Depth Retrievals in Temperate Forests. IEEE J. Sel. Top. Appl. Earth Obs. Remote Sens. 2025, 18, 10749–10771. [Google Scholar] [CrossRef]
- Panciera, R.; Walker, J.P.; Jackson, T.J.; Gray, D.A.; Tanase, M.A.; Ryu, D.; Monerris, A.; Yardley, H.; Rudiger, C.; Wu, X.; et al. The Soil Moisture Active Passive Experiments (SMAPEx): Toward Soil Moisture Retrieval From the SMAP Mission. IEEE Trans. Geosci. Remote Sens. 2014, 52, 490–507. [Google Scholar] [CrossRef]
- Monsivais-Huertero, A.; Constantino-Recillas, D.E.; Hernandez-Sanchez, J.C.; Huerta-Batiz, H.E.; Judge, J.; Lopez-Estrada, P.A.; Jimenez-Escalona, J.C.; Arizmendi-Vasconcelos, E.; Garcia-Bernal, M.A.; Zambrano-Gallardo, C.F.; et al. Assessment of NASA SMAP Soil Moisture Products for Agricultural Regions in Central Mexico: An Analysis Based on the THEXMEX Dataset. IEEE J. Sel. Top. Appl. Earth Obs. Remote Sens. 2022, 15, 3421–3443. [Google Scholar] [CrossRef]
- Galle, S.; Grippa, M.; Peugeot, C.; Moussa, I.B.; Cappelaere, B.; Demarty, J.; Mougin, E.; Panthou, G.; Adjomayi, P.; Agbossou, E.K.; et al. AMMA-CATCH, a Critical Zone Observatory in West Africa Monitoring a Region in Transition. Vadose Zone J. 2018, 17, 1–24. [Google Scholar] [CrossRef]
- Rosnay, P.d.; Gruhier, C.; Timouk, F.; Baup, F.; Mougin, É.; Hiernaux, P.; Kergoat, L.; Dantec, V.L. Multi-scale soil moisture measurements at the Gourma meso-scale site in Mali. J. Hydrol. 2009, 375, 241–252. [Google Scholar] [CrossRef]
- Dorigo, W.A.; Wagner, W.; Hohensinn, R.; Hahn, S.; Paulik, C.; Xaver, A.; Gruber, A.; Drusch, M.; Mecklenburg, S.; van Oevelen, P.; et al. The International Soil Moisture Network: A data hosting facility for global in situ soil moisture measurements. Hydrol. Earth Syst. Sci. 2011, 15, 1675–1698. [Google Scholar] [CrossRef]
- Dorigo, W.; Himmelbauer, I.; Aberer, D.; Schremmer, L.; Petrakovic, I.; Zappa, L.; Preimesberger, W.; Xaver, A.; Annor, F.; Ardö, J.; et al. The International Soil Moisture Network: Serving Earth system science for over a decade. Hydrol. Earth Syst. Sci. 2021, 25, 5749–5804. [Google Scholar] [CrossRef]
- Gruber, A.; De Lannoy, G.; Albergel, C.; Al-Yaari, A.; Brocca, L.; Calvet, J.C.; Colliander, A.; Cosh, M.; Crow, W.; Dorigo, W.; et al. Validation practices for satellite soil moisture retrievals: What are (the) errors? Remote Sens. Environ. 2020, 244, 111806. [Google Scholar] [CrossRef]
- Sadeghi, M.; Babaeian, E.; Tuller, M.; Jones, S.B. The optical trapezoid model: A novel approach to remote sensing of soil moisture applied to Sentinel-2 and Landsat-8 observations. Remote Sens. Environ. 2017, 198, 52–68. [Google Scholar] [CrossRef]
- Du, R.; Xiang, Y.; Zhang, F.; Chen, J.; Shi, H.; Liu, H.; Yang, X.; Yang, N.; Yang, X.; Wang, T.; et al. Combing transfer learning with the OPtical TRApezoid Model (OPTRAM) to diagnosis small-scale field soil moisture from hyperspectral data. Agric. Water Manag. 2024, 298, 108856. [Google Scholar] [CrossRef]
- Hao, Y.; Baik, J.; Choi, M. Developing a soil water index-based Priestley–Taylor algorithm for estimating evapotranspiration over East Asia and Australia. Agric. For. Meteorol. 2019, 279, 107760. [Google Scholar] [CrossRef]
- Paulik, C.; Dorigo, W.; Wagner, W.; Kidd, R. Validation of the ASCAT Soil Water Index using in situ data from the International Soil Moisture Network. Int. J. Appl. Earth Obs. Geoinf. 2014, 30, 1–8. [Google Scholar] [CrossRef]
- Zhao, D.; Kuenzer, C.; Fu, C.; Wagner, W. Evaluation of the ERS Scatterometer-Derived Soil Water Index to Monitor Water Availability and Precipitation Distribution at Three Different Scales in China. J. Hydrometeorol. 2008, 9, 549–562. [Google Scholar] [CrossRef]
- Wagner, W.; Lemoine, G.; Rott, H. A Method for Estimating Soil Moisture from ERS Scatterometer and Soil Data. Remote Sens. Environ. 1999, 70, 191–207. [Google Scholar] [CrossRef]
- Fathololoumi, S.; Karimi Firozjaei, M.; Biswas, A. Improving spatial resolution of satellite soil water index (SWI) maps under clear-sky conditions using a machine learning approach. J. Hydrol. 2022, 615, 128709. [Google Scholar] [CrossRef]
- Merabti, A.; Darouich, H.; Paredes, P.; Meddi, M.; Pereira, L.S. Assessing Spatial Variability and Trends of Droughts in Eastern Algeria Using SPI, RDI, PDSI, and MedPDSI—A Novel Drought Index Using the FAO56 Evapotranspiration Method. Water 2023, 15, 626. [Google Scholar] [CrossRef]
- Dash, S.K.; Sembhi, H.; Langsdale, M.; Wooster, M.; Dodd, E.; Ghent, D.; Sinha, R. Assessing the field-scale crop water condition over an intensive agricultural plain using UAV-based thermal and multispectral imagery. J. Hydrol. 2025, 655, 132966. [Google Scholar] [CrossRef]
- Peng, J.; Loew, A.; Zhang, S.; Wang, J.; Niesel, J. Spatial Downscaling of Satellite Soil Moisture Data Using a Vegetation Temperature Condition Index. IEEE Trans. Geosci. Remote Sens. 2016, 54, 558–566. [Google Scholar] [CrossRef]
- Wang, P.X.; Li, X.W.; Gong, J.Y.; Song, C. Vegetation Temperature Condition Index and Its Application for Drought Monitoring. In Proceedings of the IGARSS 2001. Scanning the Present and Resolving the Future. Proceedings. IEEE 2001 International Geoscience and Remote Sensing Symposium (Cat. No.01CH37217), Sydney, NSW, Australia, 9–13 July 2001; pp. 141–143. [Google Scholar]
- Wan, Z.; Wang, P.; Li, X. Using MODIS Land Surface Temperature and Normalized Difference Vegetation Index products for monitoring drought in the southern Great Plains, USA. Int. J. Remote Sens. 2010, 25, 61–72. [Google Scholar] [CrossRef]
- Tian, H.; Wang, P.; Tansey, K.; Han, D.; Zhang, J.; Zhang, S.; Li, H. A deep learning framework under attention mechanism for wheat yield estimation using remotely sensed indices in the Guanzhong Plain, PR China. Int. J. Appl. Earth Obs. Geoinf. 2021, 102, 102375. [Google Scholar] [CrossRef]
- Carlson, T.N. Triangle Models and Misconceptions. Int. J. Remote Sens. Appl. 2013, 3, 155–158. [Google Scholar]
- Cai, J.; Zhao, W.; Ding, T.; Yin, G. Generation of High-Resolution Surface Soil Moisture over Mountain Areas by Spatially Downscaling Remote Sensing Products Based on Land Surface Temperature–Vegetation Index Feature Space. J. Remote Sens. 2025, 5, 1–18. [Google Scholar] [CrossRef]
- Tang, R.; Li, Z.-L.; Liu, M.; Jiang, Y.; Peng, Z. A moisture-based triangle approach for estimating surface evaporative fraction with time-series of remotely sensed data. Remote Sens. Environ. 2022, 280, 113212. [Google Scholar] [CrossRef]
- Leng, P.; Li, Z.-L.; Liao, Q.-Y.; Ma, J.; Sun, Y.; Song, Q.; Zhang, X.; Shang, G.-F. Trapezoid-based surface soil moisture retrieval using a pixel-to-pixel scheme: A preliminary result over the North China Plain. J. Hydrol. 2022, 613, 128350. [Google Scholar] [CrossRef]
- He, L.; Cheng, Y.; Li, Y.; Li, F.; Fan, K.; Li, Y. An Improved Method for Soil Moisture Monitoring with Ensemble Learning Methods Over the Tibetan Plateau. IEEE J. Sel. Top. Appl. Earth Obs. Remote Sens. 2021, 14, 2833–2844. [Google Scholar] [CrossRef]
- Sandholt, I.; Rasmussen, K.; Andersen, J. A simple interpretation of the surface temperature/vegetation index space for assessment of surface moisture status. Remote Sens. Environ. 2002, 79, 213–224. [Google Scholar] [CrossRef]
- Huang, D.; Ma, T.; Liu, J.; Zhang, J. Agricultural drought monitoring using modified TVDI and dynamic drought thresholds in the upper and middle Huai River Basin, China. J. Hydrol. Reg. Stud. 2025, 57, 102069. [Google Scholar] [CrossRef]
- Bian, Z.; Roujean, J.L.; Fan, T.; Dong, Y.; Hu, T.; Cao, B.; Li, H.; Du, Y.; Xiao, Q.; Liu, Q. An angular normalization method for temperature vegetation dryness index (TVDI) in monitoring agricultural drought. Remote Sens. Environ. 2023, 284, 113330. [Google Scholar] [CrossRef]
- Guo, Y.; Han, L.; Zhang, D.; Sun, G.; Fan, J.; Ren, X. The Factors Affecting the Quality of the Temperature Vegetation Dryness Index (TVDI) and the Spatial–Temporal Variations in Drought from 2011 to 2020 in Regions Affected by Climate Change. Sustainability 2023, 15, 11350. [Google Scholar] [CrossRef]
- Meng, M.; Jian, N.; Zhi-Guo, Z. Aridity Index and Its Applications in Geo-Ecological Study. Chin. J. Plant Ecol. 2003, 28, 853–861. [Google Scholar] [CrossRef]
- Spinoni, J.; Vogt, J.; Naumann, G.; Carrao, H.; Barbosa, P. Towards identifying areas at climatological risk of desertification using the Köppen-Geiger classification and FAO aridity index. Int. J. Climatol. 2015, 35, 2210–2222. [Google Scholar] [CrossRef]
- Lu, J.; Yao, L.; Qin, J.; Jiang, H.; Zhou, C. Global reconstruction of gridded aridity index and its spatial and temporal characterization from 2003 to 2022. Int. J. Digit. Earth 2025, 18, 2473639. [Google Scholar] [CrossRef]
- Yao, P.; Lu, H.; Zhao, T.; Wu, S.; Peng, Z.; Cosh, M.H.; Jia, L.; Yang, K.; Zhang, P.; Shi, J. A global daily soil moisture dataset derived from Chinese FengYun Microwave Radiation Imager (MWRI) (2010–2019). Sci. Data 2023, 10, 133. [Google Scholar] [CrossRef]
- Jackson, R.D.; Idso, S.B.; Reginato, R.J.; Pinter, P.J., Jr. Canopy temperature as a crop water stress indicator. Water Resour. Res. 1981, 17, 1133–1138. [Google Scholar] [CrossRef]
- Jackson, R.D.; Kustas, W.P.; Choudhury, B.J. A reexamination of the crop water stress index. Irrig. Sci. 1988, 9, 309–317. [Google Scholar] [CrossRef]
- Idso, S.B.; Reginato, R.J.; Radin, J.W. Leaf diffusion resistance and photosynthesis in cotton as related to a foliage temperature based plant water stress index. Agric. Meteorol. 1982, 27, 27–34. [Google Scholar] [CrossRef]
- Amani, M.; Parsian, S.; MirMazloumi, S.M.; Aieneh, O. Two new soil moisture indices based on the NIR-red triangle space of Landsat-8 data. Int. J. Appl. Earth Obs. Geoinf. 2016, 50, 176–186. [Google Scholar] [CrossRef]
- Moran, M.S.; Clarke, T.R.; Inoue, Y.; Vidal, A. Estimating crop water deficit using the relation between surface-air temperature and spectral vegetation index. Remote Sens. Environ. 1994, 49, 246–263. [Google Scholar] [CrossRef]
- Fensholt, R.; Sandholt, I. Derivation of a shortwave infrared water stress index from MODIS near- and shortwave infrared data in a semiarid environment. Remote Sens. Environ. 2003, 87, 111–121. [Google Scholar] [CrossRef]
- Ghulam, A.; Qin, Q.; Wang, L.; Zhan, Z.; Wang, D. Development of broadband albedo based ecological safety monitoring index. In Proceedings of the IGARSS 2004. 2004 IEEE International Geoscience and Remote Sensing Symposium, Anchorage, AK, USA, 20–24 September 2004; pp. 4115–4118. [Google Scholar] [CrossRef]
- Ghulam, A.; Qin, Q.; Teyip, T.; Li, Z.-L. Modified perpendicular drought index (MPDI): A real-time drought monitoring method. ISPRS J. Photogramm. Remote Sens. 2007, 62, 150–164. [Google Scholar] [CrossRef]
- Kogan, F.N. Droughts of the late 1980s in the United States as derived from NOAA polar-orbiting satellite data. Bull. Am. Meteorol. Soc. 1995, 76, 655–668. [Google Scholar] [CrossRef]
- Kogan, F.N. Remote sensing of weather impacts on vegetation in non-homogeneous areas. Int. J. Remote Sens. 2007, 11, 1405–1419. [Google Scholar] [CrossRef]
- Shi, H.; Liu, Z.; Li, S.; Jin, M.; Tang, Z.; Sun, T.; Liu, X.; Li, Z.; Zhang, F.; Xiang, Y. Monitoring Soybean Soil Moisture Content Based on UAV Multispectral and Thermal-Infrared Remote-Sensing Information Fusion. Plants 2024, 13, 2417. [Google Scholar] [CrossRef]
- Liu, Y.; Qian, J.; Yue, H. Comprehensive Evaluation of Sentinel-2 Red Edge and Shortwave-Infrared Bands to Estimate Soil Moisture. IEEE J. Sel. Top. Appl. Earth Obs. Remote Sens. 2021, 14, 7448–7465. [Google Scholar] [CrossRef]
- Price, J.C. On the Analysis of Thermal Infrared Imagery: The Limited Utility of Apparent Thermal Inertia. Remote Sens. Environ. 1985, 73, 59–73. [Google Scholar] [CrossRef]
- Lu, Y.; Horton, R.; Zhang, X.; Ren, T. Accounting for soil porosity improves a thermal inertia model for estimating surface soil water content. Remote Sens. Environ. 2018, 212, 79–89. [Google Scholar] [CrossRef]
- Lu, S.; Ju, Z.; Ren, T.; Horton, R. A general approach to estimate soil water content from thermal inertia. Agric. For. Meteorol. 2009, 149, 1693–1698. [Google Scholar] [CrossRef]
- Wienhold, K.J.; Li, D.; Fang, Z.N. Precision Irrigation Soil Moisture Mapper: A Thermal Inertia Approach to Estimating Volumetric Soil Water Content Using Unmanned Aerial Vehicles and Multispectral Imagery. Remote Sens. 2024, 16, 1660. [Google Scholar] [CrossRef]
- Awada, H.; Sirca, C.; Marras, S.; Castellini, M.; Spano, D.; Pirastru, M. Modelling soil moisture and daily actual evapotranspiration: Integrating remote sensing surface energy balance and 1D Richards equation. Int. J. Appl. Earth Obs. Geoinf. 2024, 128, 103744. [Google Scholar] [CrossRef]
- Pang, Z.; Hua, D.; Li, J.; Li, J. Temporal variation and environmental drivers of soil heat flux and surface solar radiation in the northern Qinling foothills. Front. Environ. Sci. 2025, 13, 1594923. [Google Scholar] [CrossRef]
- Araya, S.N.; Fryjoff-Hung, A.; Anderson, A.; Viers, J.H.; Ghezzehei, T.A. Advances in soil moisture retrieval from multispectral remote sensing using unoccupied aircraft systems and machine learning techniques. Hydrol. Earth Syst. Sci. 2021, 25, 2739–2758. [Google Scholar] [CrossRef]
- Uebbing, B.; Forootan, E.; Braakmann-Folgmann, A.; Kusche, J. Inverting surface soil moisture information from satellite altimetry over arid and semi-arid regions. Remote Sens. Environ. 2017, 196, 205–223. [Google Scholar] [CrossRef]
- Njoku, E.; Chan, S. Soil Moisture from the Advanced Microwave Scanning Radiometer (AMSR) Instruments. Compr. Remote Sens. 2018, 4, 191–223. [Google Scholar] [CrossRef]
- Singh, D. Effect of soil moisture on microwave scattering for remote sensing. Sadhan 1999, 24, 485–493. [Google Scholar] [CrossRef]
- Gao, Y.; Colliander, A.; Burgin, M.S.; Walker, J.P.; Dinnat, E.; Chae, C.; Cosh, M.H.; Caldwell, T.G.; Berg, A.; Martinez-Fernandez, J.; et al. Multi-frequency radiometer-based soil moisture retrieval and algorithm parameterization using in situ sites. Remote Sens. Environ. 2022, 279, 113113. [Google Scholar] [CrossRef]
- Li, T.; Hajnsek, I.; Chen, K.-S. Sensitivity Analysis of Bistatic Scattering for Soil Moisture Retrieval. Remote Sens. 2021, 13, 188. [Google Scholar] [CrossRef]
- De Jeu, R.; Malbeteau, Y.; Zotta, R.-M.; Dorigo, W.; Wu, X.; Walker, J.; Miralles, D.G. Analyzing satellite and airborne Ka-band passive microwave observations over land for temperature and vegetation monitoring. Front. Remote Sens. 2025, 6, 1574072. [Google Scholar] [CrossRef]
- Holmes, T.R.H.; De Jeu, R.A.M.; Owe, M.; Dolman, A.J. Land surface temperature from Ka band (37 GHz) passive microwave observations. J. Geophys. Res. Atmos. 2009, 114, D04113. [Google Scholar] [CrossRef]
- Anconitano, G.; Kim, S.-B. Sensitivity to soil moisture of Capella X-band high-resolution SAR data over forests. Sci. Remote Sens. 2025, 12, 100289. [Google Scholar] [CrossRef]
- Ulaby, F.; Long, D.; Blackwell, W.; Elachi, C.; Fung, A.; Ruf, C.; Sarabandi, K.; Zebker, H.; Van Zyl, J. Microwave Radar and Radiometric Remote Sensing; University of Michigan Press: Ann Arbor, MI, USA, 2014; pp. 45–47. [Google Scholar]
- Kerr, Y.H.; Waldteufel, P.; Wigneron, J.-P.; Delwart, S.; Cabot, F.; Boutin, J.; Escorihuela, M.-J.; Font, J.; Reul, N.; Gruhier, C.; et al. The SMOS Mission: New Tool for Monitoring Key Elements ofthe Global Water Cycle. Proc. IEEE 2010, 98, 666–687. [Google Scholar] [CrossRef]
- Entekhabi, D.; Njoku, E.G.; O’Neill, P.E.; Kellogg, K.H.; Crow, W.T.; Edelstein, W.N.; Entin, J.K.; Goodman, S.D.; Jackson, T.J.; Johnson, J.; et al. The Soil Moisture Active Passive (SMAP) Mission. Proc. IEEE 2010, 98, 704–716. [Google Scholar] [CrossRef]
- Bauer-Marschallinger, B.; Freeman, V.; Cao, S.; Paulik, C.; Schaufler, S.; Stachl, T.; Modanesi, S.; Massari, C.; Ciabatta, L.; Brocca, L.; et al. Toward Global Soil Moisture Monitoring with Sentinel-1: Harnessing Assets and Overcoming Obstacles. IEEE Trans. Geosci. Remote Sens. 2019, 57, 520–539. [Google Scholar] [CrossRef]
- Rana, D.; Mazzanti, P.; Bozzano, F. Estimation of High-Resolution Soil Moisture from Dual Frequency Synthetic Aperture Radar (SAOCOM L-Band & Sentinel-1 C-Band) dataset in the Petacciato landslide area, Italy. In Proceedings of the EUSAR 2024–15th European Conference on Synthetic Aperture Radar, Munich, Germany, 23–26 April 2024; pp. 287–392. [Google Scholar]
- Xing, Z.; Zhao, L.; Fan, L.; De Lannoy, G.; Bai, X.; Liu, X.; Peng, J.; Frappart, F.; Yang, K.; Li, X.; et al. Retrieval of 1 km surface soil moisture from Sentinel-1 over bare soil and grassland on the Qinghai-Tibetan Plateau. Remote Sens. Environ. 2025, 318, 114563. [Google Scholar] [CrossRef]
- Fan, D.; Zhao, T.; Jiang, X.; García-García, A.; Schmidt, T.; Samaniego, L.; Attinger, S.; Wu, H.; Jiang, Y.; Shi, J.; et al. A Sentinel-1 SAR-based global 1-km resolution soil moisture data product: Algorithm and preliminary assessment. Remote Sens. Environ. 2025, 318, 114579. [Google Scholar] [CrossRef]
- Wu, Z.; Cui, N.; Zhang, W.; Gong, D.; Liu, C.; Liu, Q.; Zheng, S.; Wang, Z.; Zhao, L.; Yang, Y. Inversion of large-scale citrus soil moisture using multi-temporal Sentinel-1 and Landsat-8 data. Agric. Water Manag. 2024, 294, 108718. [Google Scholar] [CrossRef]
- Han, L.; Wang, C.; Yu, T.; Gu, X.; Liu, Q. High-Precision Soil Moisture Mapping Based on Multi-Model Coupling and Background Knowledge, Over Vegetated Areas Using Chinese GF-3 and GF-1 Satellite Data. Remote Sens. 2020, 12, 2123. [Google Scholar] [CrossRef]
- Quast, R.; Wagner, W.; Bauer-Marschallinger, B.; Vreugdenhil, M. Soil moisture retrieval from Sentinel-1 using a first-order radiative transfer model—A case-study over the Po-Valley. Remote Sens. Environ. 2023, 295, 113651. [Google Scholar] [CrossRef]
- Tabatabaeenejad, A.; Chen, R.H.; Burgin, M.S.; Duan, X.; Cuenca, R.H.; Cosh, M.H.; Scott, R.L.; Moghaddam, M. Assessment and Validation of AirMOSS P-Band Root-Zone Soil Moisture Products. IEEE Trans. Geosci. Remote Sens. 2020, 58, 6181–6196. [Google Scholar] [CrossRef]
- Martens, B.; Lievens, H.; Colliander, A.; Jackson, T.J.; Verhoest, N.E.C. Estimating Effective Roughness Parameters of the L-MEB Model for Soil Moisture Retrieval Using Passive Microwave Observations from SMAPVEX12. IEEE Trans. Geosci. Remote Sens. 2015, 53, 4091–4103. [Google Scholar] [CrossRef]
- Cui, K.; Xing, M.; Shang, J.; Zhou, X.; Wang, J. Enhanced L-MEB Model for Soil Moisture Retrieval Over Soybean Fields During the Growing Season. IEEE Trans. Geosci. Remote Sens. 2025, 63, 4409216. [Google Scholar] [CrossRef]
- Wang, Z.; Che, T.; Liou, Y.-A. Global Sensitivity Analysis of the L-MEB Model for Retrieving Soil Moisture. IEEE Trans. Geosci. Remote Sens. 2016, 54, 2949–2962. [Google Scholar] [CrossRef]
- Yi, C.; Li, X.; Zeng, J.; Fan, L.; Xie, Z.; Gao, L.; Xing, Z.; Ma, H.; Boudah, A.; Zhou, H.; et al. Assessment of five SMAP soil moisture products using ISMN ground-based measurements over varied environmental conditions. J. Hydrol. 2023, 619, 129325. [Google Scholar] [CrossRef]
- Li, X.; Wigneron, J.-P.; Fan, L.; Frappart, F.; Yueh, S.H.; Colliander, A.; Ebtehaj, A.; Gao, L.; Fernandez-Moran, R.; Liu, X.; et al. A new SMAP soil moisture and vegetation optical depth product (SMAP-IB): Algorithm, assessment and inter-comparison. Remote Sens. Environ. 2022, 271, 112921. [Google Scholar] [CrossRef]
- Sharma, J.; Prasad, R.; Srivastava, P.K.; Singh, S.K.; Yadav, S.A.; Pandey, D.K. Improved radar vegetation water content integration for SMAP soil moisture retrieval. Remote Sens. Appl. Soc. Environ. 2025, 37, 101443. [Google Scholar] [CrossRef]
- Gao, L.; Ebtehaj, A.; Chaubell, M.J.; Sadeghi, M.; Li, X.; Wigneron, J.-P. Reappraisal of SMAP inversion algorithms for soil moisture and vegetation optical depth. Remote Sens. Environ. 2021, 264, 112627. [Google Scholar] [CrossRef]
- Chaubell, M.J.; Yueh, S.H.; Dunbar, R.S.; Colliander, A.; Chen, F.; Chan, S.K.; Entekhabi, D.; Bindlish, R.; O’Neill, P.E.; Asanuma, J.; et al. Improved SMAP Dual-Channel Algorithm for the Retrieval of Soil Moisture. IEEE Trans. Geosci. Remote Sens. 2020, 58, 3894–3905. [Google Scholar] [CrossRef]
- Crow, W.T.; Feldman, A.F. Vegetation signal crosstalk present in official SMAP surface soil moisture retrievals. Remote Sens. Environ. 2025, 316, 114466. [Google Scholar] [CrossRef]
- Wigneron, J.-P.; Li, X.; Frappart, F.; Fan, L.; Al-Yaari, A.; De Lannoy, G.; Liu, X.; Wang, M.; Le Masson, E.; Moisy, C. SMOS-IC data record of soil moisture and L-VOD: Historical development, applications and perspectives. Remote Sens. Environ. 2021, 254, 112238. [Google Scholar] [CrossRef]
- Lee, J.H.; Pellarin, T.; Kerr, Y.H. Inversion of soil hydraulic properties from the DEnKF analysis of SMOS soil moisture over West Africa. Agric. For. Meteorol. 2014, 188, 76–88. [Google Scholar] [CrossRef]
- Román-Cascón, C.; Pellarin, T.; Gibon, F.; Brocca, L.; Cosme, E.; Crow, W.; Fernández-Prieto, D.; Kerr, Y.H.; Massari, C. Correcting satellite-based precipitation products through SMOS soil moisture data assimilation in two land-surface models of different complexity: API and SURFEX. Remote Sens. Environ. 2017, 200, 295–310. [Google Scholar] [CrossRef]
- Li, Y.; Zhu, M.; Luo, L.; Wang, S.; Chen, C.; Zhang, Z.; Yao, Y.; Hu, X. GNSS-IR dual-frequency data fusion for soil moisture inversion based on Helmert variance component estimation. J. Hydrol. 2024, 631, 130752. [Google Scholar] [CrossRef]
- Li, Y.; Xu, T.; Yang, S.; Yu, K.; Chang, X.; Jin, T. A Forward Model and Inversion Algorithm for Near-Surface Soil Moisture Estimation with GNSS Refraction Pattern Technique. IEEE Trans. Geosci. Remote Sens. 2024, 62, 4301119. [Google Scholar] [CrossRef]
- Zhang, R.; Chan, S.; Bindlish, R.; Lakshmi, V. A Performance Analysis of Soil Dielectric Models over Organic Soils in Alaska for Passive Microwave Remote Sensing of Soil Moisture. Remote Sens. 2023, 15, 1658. [Google Scholar] [CrossRef]
- Srivastava, P.K.; O’Neill, P.; Cosh, M.; Kurum, M.; Lang, R.; Joseph, A. Evaluation of Dielectric Mixing Models for Passive Microwave Soil Moisture Retrieval Using Data from ComRAD Ground-Based SMAP Simulator. IEEE J. Sel. Top. Appl. Earth Obs. Remote Sens. 2015, 8, 4345–4354. [Google Scholar] [CrossRef]
- Mialon, A.; Richaume, P.; Leroux, D.; Bircher, S.; Bitar, A.A.; Pellarin, T.; Wigneron, J.-P.; Kerr, Y.H. Comparison of Dobson and Mironov Dielectric Models in the SMOS Soil Moisture Retrieval Algorithm. IEEE Trans. Geosci. Remote Sens. 2015, 53, 3084–3094. [Google Scholar] [CrossRef]
- Suman, S.; Srivastava, P.K.; Pandey, D.K.; Prasad, R.; Mall, R.K.; O’Neill, P. Comparison of soil dielectric mixing models for soil moisture retrieval using SMAP brightness temperature over croplands in India. J. Hydrol. 2021, 602, 126673. [Google Scholar] [CrossRef]
- Sawada, Y.; Koike, T.; Aida, K.; Toride, K.; Walker, J.P. Fusing Microwave and Optical Satellite Observations to Simultaneously Retrieve Surface Soil Moisture, Vegetation Water Content, and Surface Soil Roughness. IEEE Trans. Geosci. Remote Sens. 2017, 55, 6195–6206. [Google Scholar] [CrossRef]
- Liu, J.; Liu, Q. Soil Moisture Estimate Uncertainties from the Effect of Soil Texture on Dielectric Semiempirical Models. Remote Sens. 2020, 12, 2343. [Google Scholar] [CrossRef]
- Gao, L.; Song, X.; Li, X.; Ma, J.; Leng, P.; Wang, W.; Zhu, X. An Enhanced Saline Soil Dielectric Constant Model Used for Remote Sensing Soil Moisture and Salinity Retrieval. Remote Sens. 2024, 16, 452. [Google Scholar] [CrossRef]
- Escorihuela, M.J.; Kerr, Y.H.; de Rosnay, P.; Wigneron, J.P.; Calvet, J.C.; Lemaitre, F. A Simple Model of the Bare Soil Microwave Emission at L-Band. IEEE Trans. Geosci. Remote Sens. 2007, 45, 1978–1987. [Google Scholar] [CrossRef]
- Walker, V.A.; Wallace, V.; Yildirim, E.; Eichinger, W.E.; Cosh, M.H.; Hornbuckle, B.K. From field observations to temporally dynamic soil surface roughness retrievals in the U.S. Corn Belt. Remote Sens. Environ. 2023, 287, 113458. [Google Scholar] [CrossRef]
- Neelam, M.; Colliander, A.; Mohanty, B.P.; Cosh, M.H.; Misra, S.; Jackson, T.J. Multiscale Surface Roughness for Improved Soil Moisture Estimation. IEEE Trans. Geosci. Remote Sens. 2020, 58, 5264–5276. [Google Scholar] [CrossRef]
- Yin, Q.; Li, J.; Ma, F.; Xiang, D.; Zhang, F. Dual-Channel Convolutional Neural Network for Bare Surface Soil Moisture Inversion Based on Polarimetric Scattering Models. Remote Sens. 2021, 13, 4503. [Google Scholar] [CrossRef]
- Konkathi, P.; Li, X.; Fernandez-Moran, R.; Liu, X.; Xing, Z.; Frappart, F.; Piles, M.; Karthikeyan, L.; Wigneron, J.-P. A novel calibration of global soil roughness effects for SMOS-IC soil moisture and L-VOD products. Remote Sens. Environ. 2025, 329, 114946. [Google Scholar] [CrossRef]
- Lee, J.H.; Kim, H.-C. The Impact of Sentinel-1-Corrected Fractal Roughness on Soil Moisture Retrievals. Fractal Fract. 2024, 8, 137. [Google Scholar] [CrossRef]
- Kim, S.-B.; Huang, H.; Liao, T.-H.; Colliander, A. Estimating Vegetation Water Content and Soil Surface Roughness Using Physical Models of L-Band Radar Scattering for Soil Moisture Retrieval. Remote Sens. 2018, 10, 556. [Google Scholar] [CrossRef]
- Gao, L.; Sadeghi, M.; Feldman, A.F.; Ebtehaj, A. A Spatially Constrained Multichannel Algorithm for Inversion of a First-Order Microwave Emission Model at L-Band. IEEE Trans. Geosci. Remote Sens. 2020, 58, 8134–8146. [Google Scholar] [CrossRef]
- Zhang, R.; Watts, A.C.; Alipour, M. Inverse Dynamic Parameter Identification for Remote Sensing of Soil Moisture from SMAP Satellite Observations. IEEE J. Sel. Top. Appl. Earth Obs. Remote Sens. 2024, 17, 16592–16607. [Google Scholar] [CrossRef]
- Li, X.; Al-Yaari, A.; Schwank, M.; Fan, L.; Frappart, F.; Swenson, J.; Wigneron, J.P. Compared performances of SMOS-IC soil moisture and vegetation optical depth retrievals based on Tau-Omega and Two-Stream microwave emission models. Remote Sens. Environ. 2020, 236, 111502. [Google Scholar] [CrossRef]
- Shen, X.; Walker, J.P.; Ye, N.; Wu, X.; Brakhasi, F.; Boopathi, N.; Zhu, L.; Yeo, I.-Y.; Kim, E.; Kerr, Y.; et al. Evaluation of the tau-omega model over bare and wheat-covered flat and periodic soil surfaces at P- and L-band. Remote Sens. Environ. 2022, 273, 112960. [Google Scholar] [CrossRef]
- Park, C.-H.; Jagdhuber, T.; Colliander, A.; Lee, J.; Berg, A.; Cosh, M.; Kim, S.-B.; Kim, Y.; Wulfmeyer, V. Parameterization of Vegetation Scattering Albedo in the Tau-Omega Model for Soil Moisture Retrieval on Croplands. Remote Sens. 2020, 12, 2939. [Google Scholar] [CrossRef]
- Park, C.-H.; Jagdhuber, T.; Colliander, A.; Berg, A.; Cosh, M.H.; Lee, J.; Boo, K.-O. Retrieving forest soil moisture from SMAP observations considering a microwave polarization difference index (MPDI) to -ω model. Sci. Remote Sens. 2024, 9, 100131. [Google Scholar] [CrossRef]
- FUJII, H.; KOIKE, T.; IMAOKA, K. Improvement of the AMSR-E Algorithm for Soil Moisture Estimation by Introducing a Fractional Vegetation Coverage Dataset Derived from MODIS Data. J. Remote Sens. Soc. Jpn. 2009, 29, 282–292. [Google Scholar] [CrossRef]
- Njoku, E.G.; Jackson, T.J.; Lakshmi, V.; Chan, T.K.; Nghiem, S.V. Soil moisture retrieval from AMSR-E. IEEE Trans. Geosci. Remote Sens. 2003, 41, 215–229. [Google Scholar] [CrossRef]
- Owe, M.; de Jeu, R.; Holmes, T. Multisensor historical climatology of satellite-derived global land surface moisture. J. Geophys. Res. Earth Surf. 2008, 113, F01002. [Google Scholar] [CrossRef]
- Jackson, T.; Chan, S.; Bindlish, R.; Njoku, E. AMSR-E/AMSR2 Unified L2B Half-Orbit 25 km EASE-Grid Surface Soil Moisture, Version 1; National Snow and Ice Data Center (NSIDC): Boulder, CO, USA, 2018. [Google Scholar] [CrossRef]
- Cho, E.; Su, C.-H.; Ryu, D.; Kim, H.; Choi, M. Does AMSR2 produce better soil moisture retrievals than AMSR-E over Australia? Remote Sens. Environ. 2017, 188, 95–105. [Google Scholar] [CrossRef]
- Hu, L.; Zhao, T.; Ju, W.; Peng, Z.; Shi, J.; Rodríguez-Fernández, N.J.; Wigneron, J.-P.; Cosh, M.H.; Yang, K.; Lu, H.; et al. A twenty-year dataset of soil moisture and vegetation optical depth from AMSR-E/2 measurements using the multi-channel collaborative algorithm. Remote Sens. Environ. 2023, 292, 113595. [Google Scholar] [CrossRef]
- Yao, P.; Lu, H.; Shi, J.; Zhao, T.; Yang, K.; Cosh, M.H.; Gianotti, D.J.S.; Entekhabi, D. A long term global daily soil moisture dataset derived from AMSR-E and AMSR2 (2002-2019). Sci. Data 2021, 8, 143. [Google Scholar] [CrossRef] [PubMed]
- Song, P.; Zhang, Y.; Guo, J.; Shi, J.; Zhao, T.; Tong, B. A 1-km daily surface soil moisture dataset of enhanced coverage under all-weather conditions over China in 2003-2019. Earth Syst. Sci. Data 2022, 14, 2613–2637. [Google Scholar] [CrossRef]
- Bindlish, R.; Jackson, T.; Cosh, M.; Zhao, T.; O’Neill, P. Global soil moisture from the Aquarius/SAC-D satellite: Description and initial assessment. IEEE Geosci. Remote Sens. Lett. 2015, 12, 923–927. [Google Scholar] [CrossRef]
- Wagner, W.; Hahn, S.; Kidd, R.; Melzer, T.; Bartalis, Z.; Hasenauer, S.; Figa-Saldaña, J.; de Rosnay, P.; Jann, A.; Schneider, S.; et al. The ASCAT Soil Moisture Product: A Review of its Specifications, Validation Results, and Emerging Applications. Meteorol. Z. 2013, 22, 5–33. [Google Scholar] [CrossRef]
- Bartalis, Z.; Wagner, W.; Naeimi, V.; Hasenauer, S.; Scipal, K.; Bonekamp, H.; Figa, J.; Anderson, C. Initial soil moisture retrievals from the METOP—A Advanced Scatterometer (ASCAT). Geophys. Res. Lett. 2007, 34, L20401. [Google Scholar] [CrossRef]
- Liu, Y.; Zha, Y.; Ran, G.; Zhang, Y.; Shi, L. SMRFR: A global multilayer soil moisture dataset generated using Random Forest from multi-source data. Sci. Data 2025, 12, 1170. [Google Scholar] [CrossRef]
- Dorigo, W.; Wagner, W.; Albergel, C.; Albrecht, F.; Balsamo, G.; Brocca, L.; Chung, D.; Ertl, M.; Forkel, M.; Gruber, A.; et al. ESA CCI Soil Moisture for improved Earth system understanding: State-of-the art and future directions. Remote Sens. Environ. 2017, 203, 185–215. [Google Scholar] [CrossRef]
- Jiang, H.; Shen, H.; Li, X.; Li, L. The 43-Year (1978–2020) Global 9 Km Remotel y Sensed Soil Moisture Product [dataset]; PANGAEA: Bremen, Germany, 2022. [Google Scholar] [CrossRef]
- Ling, X.; Huang, Y.; Guo, W.; Wang, Y.; Chen, C.; Qiu, B.; Ge, J.; Qin, K.; Xue, Y.; Peng, J. Comprehensive evaluation of satellite-based and reanalysis soil moisture products using in situ observations over China. Hydrol. Earth Syst. Sci. 2021, 25, 4209–4229. [Google Scholar] [CrossRef]
- Yufang, Z.; Shunlin, L.; Han, M.; Tao, H.; Qian, W.; Bing, L.; Jianglei, X.; Guodong, Z.; Xiaobang, L.; Changhao, X. Generation of global 1 km daily soil moisture product from 2000 to 2020 using ensemble learning. Earth Syst. Sci. Data 2023, 15, 2055–2079. [Google Scholar] [CrossRef]
- Zheng, J.; Zhao, T.; Lü, H.; Shi, J.; Cosh, M.H.; Ji, D.; Jiang, L.; Cui, Q.; Lu, H.; Yang, K.; et al. Assessment of 24 soil moisture datasets using a new in situ network in the Shandian River Basin of China. Remote Sens. Environ. 2022, 271, 112891. [Google Scholar] [CrossRef]
- Kang, C.S.; Zhao, T.; Shi, J.; Cosh, M.H.; Chen, Y.; Starks, P.J.; Collins, C.H.; Wu, S.; Sun, R.; Zheng, J. Global Soil Moisture Retrievals from the Chinese FY-3D Microwave Radiation Imager. IEEE Trans. Geosci. Remote Sens. 2021, 59, 4018–4032. [Google Scholar] [CrossRef]
- Reichle, R.H.; Draper, C.S.; Liu, Q.; Girotto, M.; Mahanama, S.P.P.; Koster, R.D.; De Lannoy, G.J.M. Assessment of MERRA-2 Land Surface Hydrology Estimates. J. Clim. 2017, 30, 2937–2960. [Google Scholar] [CrossRef]
- Gelaro, R.; Mccarty, W.; Suárez, M.J.; Todling, R.; Molod, A.; Takacs, L.; Randles, C.A.; Darmenov, A.; Bosilovich, M.G.; Reichle, R.; et al. The Modern-Era Retrospective Analysis for Research and Applications, Version 2 (MERRA-2). J. Clim. 2017, 30, 5419–5454. [Google Scholar] [CrossRef]
- Koster, R.D.; Suarez, M.J. Technical Report Series on Global Modeling and Data Assimilation. NASA Tech. Memo. 1996, 9, 104606. [Google Scholar]
- Beaudoing, H.; Rodell, M. GLDAS Noah Land Surface Model L4 3 Hourly 0.25 x 0.25 Degree, Version 2.1; The NASA Goddard Earth Science Data and Information Services Center: Greenbelt, MD, USA, 2020. [CrossRef]
- Geng, M.; Zhang, F.; Chang, X.; Wu, Q.; Liang, L. Spatial-temporal Variation of Soil Moisture in China from Long Time Series Based on GLDAS-Noah. Sens. Mater. 2021, 33, 4643–4658. [Google Scholar] [CrossRef]
- Miralles, D.G.; De Jeu, R.A.M.; Gash, J.H.; Holmes, T.R.H.; Dolman, A.J. An application of GLEAM to estimating global evaporation. Hydrol. Earth System. Sci. Discuss. 2011, 8, 1–27. [Google Scholar] [CrossRef]
- Hulsman, P.; Keune, J.; Koppa, A.; Schellekens, J.; Miralles, D.G. Incorporating Plant Access to Groundwater in Existing Global, Satellite-Based Evaporation Estimates. Water Resour. Res. 2023, 59, e2022WR033731. [Google Scholar] [CrossRef]
- Yin, J.; Zhan, X.; Liu, J. NOAA Satellite Soil Moisture Operational Product System (SMOPS) Version 3.0 Generates Higher Accuracy Blended Satellite Soil Moisture. Remote Sens. 2020, 12, 2861. [Google Scholar] [CrossRef]
- Liu, J.; Zhan, X.; Hain, C.; Yin, J.; Fang, L.; Li, Z.; Zhao, L. NOAA soil moisture operational product system (SMOPS) and its validations. In Proceedings of the 2016 IEEE International Geoscience and Remote Sensing Symposium (IGARSS), Beijing, China, 10–15 July 2016; pp. 3477–3480. [Google Scholar]
- Vergopolan, N.; Chaney, N.W.; Beck, H.E.; Pan, M.; Sheffield, J.; Chan, S.; Wood, E.F. Combining hyper-resolution land surface modeling with SMAP brightness temperatures to obtain 30-m soil moisture estimates. Remote Sens. Environ. 2020, 242, 111740. [Google Scholar] [CrossRef]
- Sabater, J.M. ERA5-Land Hourly Data from 1950 to Present; Copernicus Climate Change Service (C3S) Climate Data Store (CDS). 2019. Available online: https://cds.climate.copernicus.eu/datasets/reanalysis-era5-land?tab=overview (accessed on 21 October 2025).
- Fang, B.; Lakshmi, V.; Cosh, M.; Liu, P.W.; Bindlish, R.; Jackson, T.J. A global 1-km downscaled SMAP soil moisture product based on thermal inertia theory. Vadose Zone J. 2022, 21, e20182. [Google Scholar] [CrossRef]
- Peng, Z.; Zhao, T.; Shi, J.; Hu, L.; Rodríguez-Fernández, N.J.; Wigneron, J.-P.; Jackson, T.J.; Walker, J.P.; Cosh, M.H.; Yang, K.; et al. First mapping of polarization-dependent vegetation optical depth and soil moisture from SMAP L-band radiometry. Remote Sens. Environ. 2024, 302, 113970. [Google Scholar] [CrossRef]
- Kim, S.; Van Zyl, J.; Dunbar, R.; Njoku, E.; Johnson, J.; Moghaddam, M.; Tsang, L. SMAP L3 Radar Global Daily 3 km EASE-Grid Soil Moisture, Version 2; NASA National Snow and Ice Data Center Distributed Active Archive Center (NSIDC DAAC): Boulder, CO, USA, 2016. [Google Scholar] [CrossRef]
- Jianting, H.; Na, Y.; Chao, M. Study on the Difference Characteristics between SMAP L2 Multiscale Soil Moisture Data and ISMN Filed Measurement. Remote Sens. Technol. Appl. 2022, 37, 1392–1403. Available online: http://www.rsta.ac.cn/EN/10.11873/j.issn.1004-0323.2022.6.1392 (accessed on 21 October 2025).
- O’Neill, P.; Bindlish, R.; Chan, S.; Njoku, E.; Jackson, T. Algorithm Theoretical Basis Document. Level 2 & 3 Soil Moisture (Passive) Data Products; National Aeronautics and Space Administration (NASA): Washington, DC, USA, 2018.
- Entekhabi, D.; Das, N.; Njoku, E.; Johnson, J.; Shi, J. SMAP L3 Radar/Radiometer Global Daily 9 km EASE-Grid Soil Moisture, Version 2; NASA National Snow and Ice Data Center Distributed Active Archive Center (NSIDC DAAC): Boulder, CO, USA, 2015. [Google Scholar]
- Chen, Y.; Feng, X.; Fu, B. An improved global remote-sensing-based surface soil moisture (RSSSM) dataset covering 2003–2018. Earth Syst. Sci. Data 2021, 13, 1–31. [Google Scholar] [CrossRef]
- Das, N.N.; Entekhabi, D.; Dunbar, R.S.; Chaubell, M.J.; Colliander, A.; Yueh, S.; Jagdhuber, T.; Chen, F.; Crow, W.; O’Neill, P.E.; et al. The SMAP and Copernicus Sentinel 1A/B microwave active-passive high resolution surface soil moisture product. Remote Sens. Environ. 2019, 233, 111380. [Google Scholar] [CrossRef]
- Pablos, M.; Vall-llossera, M.; Piles, M.; Camps, A.; González-Haro, C.; Turiel, A. Influence of Quality Filtering Approaches in BEC SMOS L3 Soil Moisture Products. In Proceedings of the IGARSS 2019—2019 IEEE International Geoscience and Remote Sensing Symposium, Yokohama, Japan, 28 July–2 August 2019; pp. 6941–6944. [Google Scholar] [CrossRef]
- Portabella, M. SMOS L3 Surface Soil Moisture Binned Maps at 25 km EASE-2, Version 4.0; CSIC–Instituto de Ciencias del Mar: Barcelona, Spain, 2022. [Google Scholar]
- Spatafora, L.R.; Vall-llossera, M.; Camps, A.; Chaparro, D.; Alvalá, R.C.d.S.; Barbosa, H. Validation of SMOS L3 AND L4 Soil Moisture Products in the Remedhus (SPAIN) and Cemaden (BRAZIL) Networks. Rev. Bras. Geogr. Fís. 2020, 13, 691–712. [Google Scholar] [CrossRef]
- Pablos, M.; González-Haro, C.; Portal, G.; Piles, M.; Vall-llossera, M.; Portabella, M. SMOS L4 Surface Soil Moisture Downscaled Maps at 1 km EASE-2 (Reprocessed Mode), Version 6.1; CSIC–Instituto de Ciencias del Mar: Barcelona, Spain, 2023. [Google Scholar]
- Al Bitar, A.; Mialon, A.; Kerr, Y.H.; Cabot, F.; Richaume, P.; Jacquette, E.; Quesney, A.; Mahmoodi, A.; Tarot, S.; Parrens, M.; et al. The global SMOS Level 3 daily soil moisture and brightness temperature maps. Earth Syst. Sci. Data 2017, 9, 293–315. [Google Scholar] [CrossRef]
- Keshavarz, R.; Shariati, N. High-Sensitivity and Compact Time Domain Soil Moisture Sensor Using Dispersive Phase Shifter for Complex Permittivity Measurement. IEEE Trans. Instrum. Meas. 2021, 71, 8001010. [Google Scholar] [CrossRef]
- Abdelmoneim, A.A.; Khadra, R.; Derardja, B.; Dragonetti, G. Internet of Things (IoT) for Soil Moisture Tensiometer Automation. Micromachines 2023, 14, 236. [Google Scholar] [CrossRef]
- Hamdany, A.H.; Shen, Y.; Satyanaga, A.; Rahardjo, H.; Lee, T.-T.D.; Nong, X. Field instrumentation for real-time measurement of soil-water characteristic curve. Int. Soil. Water Conserv. Res. 2022, 10, 586–596. [Google Scholar] [CrossRef]
- Nandi, R.; Shrestha, D. Assessment of Low-Cost and Higher-End Soil Moisture Sensors across Various Moisture Ranges and Soil Textures. Sensors 2024, 24, 5886. [Google Scholar] [CrossRef] [PubMed]
- Brogi, C.; Jakobi, J.; Huisman, J.A.; Schmidt, M.; Montzka, C.; Bates, J.S.; Akter, S.; Bogena, H.R. Cosmic-ray neutron sensors provide scale-appropriate soil water content and vegetation observations for eddy covariance stations in agricultural ecosystems. Agric. For. Meteorol. 2025, 373, 110731. [Google Scholar] [CrossRef]
- Rasche, D.; Weimar, J.; Schrön, M.; Köhli, M.; Morgner, M.; Güntner, A.; Blume, T. A change in perspective: Downhole cosmic-ray neutron sensing for the estimation of soil moisture. Hydrol. Earth Syst. Sci. 2023, 27, 3059–3082. [Google Scholar] [CrossRef]
- Qi, Q.; Yang, H.; Zhou, Q.; Han, X.; Jia, Z.; Jiang, Y.; Chen, Z.; Hou, L.; Mei, S. Performance of Soil Moisture Sensors at Different Salinity Levels: Comparative Analysis and Calibration. Sensors 2024, 24, 6323. [Google Scholar] [CrossRef]
- Emamalizadeh, S.; Pirola, A.; Alessandrini, C.; Balenzano, A.; Baroni, G. Comparison of Soil Water Content from SCATSAR-SWI and Cosmic Ray Neutron Sensing at Four Agricultural Sites in Northern Italy: Insights from Spatial Variability and Representativeness. Remote Sens. 2024, 16, 3384. [Google Scholar] [CrossRef]
- Chen, S.; Wen, Z.; Jiang, H.; Zhao, Q.; Zhang, X.; Chen, Y. Temperature Vegetation Dryness Index Estimation of Soil Moisture under Different Tree Species. Sustainability 2015, 7, 11401–11417. [Google Scholar] [CrossRef]
- Liu, Z.; Zheng, J.; Zhu, Z.; Qu, Y.; Xu, Z. Applicability Research of Parameters in Soil Moisture Inversion. Geogr. Sci. Res. 2022, 11, 395–406. [Google Scholar] [CrossRef]
- Zribi, M.; Muddu, S.; Bousbih, S.; Al Bitar, A.; Tomer, S.K.; Baghdadi, N.; Bandyopadhyay, S. Analysis of L-Band SAR Data for Soil Moisture Estimations over Agricultural Areas in the Tropics. Remote Sens. 2019, 11, 1122. [Google Scholar] [CrossRef]
- Khabbazan, S.; Steele-Dunne, S.C.; Vermunt, P.; Judge, J.; Vreugdenhil, M.; Gao, G. The influence of surface canopy water on the relationship between L-band backscatter and biophysical variables in agricultural monitoring. Remote Sens. Environ. 2022, 268, 112789. [Google Scholar] [CrossRef]
- Xu, N.; Daccache, A.; Ahmadi, A.; Houtz, D.; Perez-Barquero, F.P. Soil moisture estimation with microwave remote sensing: A systematic review and meta-analysis. Int. J. Digit. Earth 2025, 18, 1–27. [Google Scholar] [CrossRef]
- Li, Y.-y.; Zhao, K.; Zheng, X.-m.; Ren, J.-h. Analysis of microwave polarization difference index characteristics about different vegetation types in northeast of China. In Proceedings of the 2013 the International Conference on Remote Sensing, Environment and Transportation Engineering (RSETE 2013), Nanjing, China, 26–28 July 2013; pp. 36–38. [Google Scholar] [CrossRef][Green Version]
- Zeng, J.; Peng, J.; Zhao, W.; Ma, C.; Ma, H. Microwave Remote Sensing of Soil Moisture. Remote Sens. 2023, 15, 4243. [Google Scholar] [CrossRef]
- Silveira, J.M.d.C.; Góes, J.d.A.; Prado, D.F.S.; Pires, R.C.d.M.; Chiorato, A.F. Baselines for Calculating Crop Water Stress Index in Bean Cultivation. Int. Arch. Photogramm. Remote Sens. Spat. Inf. Sci. 2024, XLVIII-3-2024, 501–506. [Google Scholar] [CrossRef]
- Paloscia, S.; Pampaloni, P.; Santi, E. Radiometric Microwave Indices for Remote Sensing of Land Surfaces. Remote Sens. 2018, 10, 1859. [Google Scholar] [CrossRef]
- Singh, A.; Meena, G.K.; Kumar, S.; Gaurav, K. Analysis of the Effect of Incidence Angle and Moisture Content on the Penetration Depth of L- and S-Band Sar Signals into the Ground Surface. ISPRS Ann. Photogramm. Remote Sens. Spat. Inf. Sci. 2018, IV-5, 197–202. [Google Scholar] [CrossRef]
- Verhoest, N.E.; Lievens, H.; Wagner, W.; Alvarez-Mozos, J.; Moran, M.S.; Mattia, F. On the Soil Roughness Parameterization Problem in Soil Moisture Retrieval of Bare Surfaces from Synthetic Aperture Radar. Sensors 2008, 8, 4213. [Google Scholar] [CrossRef]
- Zeng, J.; Chen, K.S.; Cui, C.; Bi, H. Development and Validation of a New Passive Microwave Based Soil Moisture Index. ISPRS Ann. Photogramm. Remote Sens. Spat. Inf. Sci. 2020, V-3-2020, 125–131. [Google Scholar] [CrossRef]
- Mohan, M.M.P.; Kanchirapuzha, R.; Varma, M.R.R. Review of approaches for the estimation of sensible heat flux in remote sensing-based evapotranspiration models. J. Appl. Remote Sens. 2020, 14, 041501. [Google Scholar] [CrossRef]
- Wu, P.; Yin, Z.; Zeng, C.; Duan, S.-B.; Gottsche, F.-M.; Ma, X.; Li, X.; Yang, H.; Shen, H. Spatially Continuous and High-Resolution Land Surface Temperature Product Generation: A review of reconstruction and spatiotemporal fusion techniques. IEEE Geosci. Remote Sens. Mag. 2021, 9, 112–137. [Google Scholar] [CrossRef]
- Rahman, M.M.; Zhang, W. Review on estimation methods of the Earth’s surface energy balance components from ground and satellite measurements. J. Earth Syst. Sci. 2019, 128, 84. [Google Scholar] [CrossRef]
- Wanner, L.; Jung, M.; Paleri, S.; Butterworth, B.J.; Desai, A.R.; Sühring, M.; Mauder, M. Towards Energy-Balance Closure with a Model of Dispersive Heat Fluxes. Bound.-Layer. Meteorol. 2024, 190, 25. [Google Scholar] [CrossRef]
- Butterworth, B.J.; Desai, A.R.; Durden, D.; Kadum, H.; LaLuzerne, D.; Mauder, M.; Metzger, S.; Paleri, S.; Wanner, L. Characterizing energy balance closure over a heterogeneous ecosystem using multi-tower eddy covariance. Front. Earth Sci. 2024, 11, 1251138. [Google Scholar] [CrossRef]
- Bastiaanssena, W.G.M.; Menentia, M.; Feddesb, R.A.; Holtslag, A.A.M. A remote sensing surface energy balance algorithm for land (SEBAL). J. Hydrol. 1998, 212–213, 198–212. [Google Scholar] [CrossRef]
- Wang, J.; Luo, S.; Li, Z.; Wang, S.; Li, Z. The freeze/thaw process and the surface energy budget of the seasonally frozen ground in the source region of the Yellow River. Theor. Appl. Climatol. 2019, 138, 1631–1646. [Google Scholar] [CrossRef]
- Luo, S.; Wang, J.; Pomeroy, J.W.; Lyu, S. Freeze–Thaw Changes of Seasonally Frozen Ground on the Tibetan Plateau from 1960 to 2014. J. Clim. 2020, 33, 9427–9446. [Google Scholar] [CrossRef]
- De Matthaeis, P.; Le Vine, D.M.; Soldo, Y.; Llorente, A. Study of a Strong RFI Source at L-Band Using SMAP Radiometer Data. In Proceedings of the 2021 IEEE International Geoscience and Remote Sensing Symposium IGARSS, Brussels, Belgium, 11–16 July 2021; pp. 2048–2050. [Google Scholar]
- Feldman, A.F.; Chaparro, D.; Entekhabi, D. Error Propagation in Microwave Soil Moisture and Vegetation Optical Depth Retrievals. IEEE J. Sel. Top. Appl. Earth Obs. Remote Sens. 2021, 14, 11311–11323. [Google Scholar] [CrossRef] [PubMed]
- Ziółkowski, D.; Jakubiak, S. The Influence of Texture on Soil Moisture Modeling for Soils of Diverse Roughness Using Backscattering Coefficient and Polarimetric Decompositions Derived from Sentinel-1 Data. Remote Sens. 2025, 17, 3282. [Google Scholar] [CrossRef]
- Brakhasi, F.; Walker, J.P.; Judge, J.; Liu, P.-W.; Shen, X.; Ye, N.; Wu, X.; Yeo, I.-Y.; Kim, E.; Kerr, Y.; et al. Soil moisture profile estimation under bare and vegetated soils using combined L-band and P-band radiometer observations: An incoherent modeling approach. Remote Sens. Environ. 2024, 307, 114148. [Google Scholar] [CrossRef]
- Huang, S.; Zhang, X.; Chen, N.; Ma, H.; Fu, P.; Dong, J.; Gu, X.; Nam, W.H.; Xu, L.; Rab, G.; et al. A Novel Fusion Method for Generating Surface Soil Moisture Data with High Accuracy, High Spatial Resolution, and High Spatio-Temporal Continuity. Water Resour. Res. 2022, 58, e2021WR030827. [Google Scholar] [CrossRef]
- Batchu, V.; Nearing, G.; Gulshan, V. A Deep Learning Data Fusion Model Using Sentinel-1/2, SoilGrids, SMAP, and GLDAS for Soil Moisture Retrieval. J. Hydrometeorol. 2023, 24, 1789–1823. [Google Scholar] [CrossRef]
- Yi, C.; Li, X.; Xing, Z.; Xin, X.; Ren, Y.; Zhou, H.; Zhou, W.; Zhang, P.; Wu, T.; Wigneron, J.-P. An Assessment of the Seasonal Uncertainty of Microwave L-Band Satellite Soil Moisture Products in Jiangsu Province, China. Remote Sens. 2024, 16, 4235. [Google Scholar] [CrossRef]
- Zhang, P.; Yu, H.; Gao, Y.; Zhang, Q. Evaluation of Remote Sensing and Reanalysis Products for Global Soil Moisture Characteristics. Sustainability 2023, 15, 9112. [Google Scholar] [CrossRef]
- Madelon, R.; Rodríguez-Fernández, N.J.; Bazzi, H.; Baghdadi, N.; Albergel, C.; Dorigo, W.; Zribi, M. Soil moisture estimates at 1 km resolution making a synergistic use of Sentinel data. Hydrol. Earth Syst. Sci. 2023, 27, 1221–1242. [Google Scholar] [CrossRef]
- Yang, Y.; Zhang, J.; Bao, Z.; Ao, T.; Wang, G.; Wu, H.; Wang, J. Evaluation of Multi-Source Soil Moisture Datasets over Central and Eastern Agricultural Area of China Using In Situ Monitoring Network. Remote Sens. 2021, 13, 1175. [Google Scholar] [CrossRef]
- Rao, P.; Wang, Y.; Wang, F.; Liu, Y.; Wang, X.; Wang, Z. Daily soil moisture mapping at 1 km resolution based on SMAP data for desertification areas in northern China. Earth Syst. Sci. Data 2022, 14, 3053–3073. [Google Scholar] [CrossRef]
- Sang, Y.; Ren, H.-L.; Li, M. Climatological Evaluation of Three Assimilation and Reanalysis Datasets on Soil Moisture over the Tibetan Plateau. Remote Sens. 2024, 16, 4198. [Google Scholar] [CrossRef]
- Zheng, Y.; Coxon, G.; Woods, R.; Power, D.; Rico-Ramirez, M.A.; McJannet, D.; Rosolem, R.; Li, J.; Feng, P. Evaluation of reanalysis soil moisture products using cosmic ray neutron sensor observations across the globe. Hydrol. Earth Syst. Sci. 2024, 28, 1999–2022. [Google Scholar] [CrossRef]
- Chapman, B.; Rosen, P. Overview of NASAS calibration and validation activities for the NISAR mission. In Proceedings of the EUSAR 2024; 15th European Conference on Synthetic Aperture Radar, Munich, Germany, 23–26 April 2024; pp. 1101–1103. [Google Scholar]
- Davidson, M.; Gebert, N.; Giulicchi, L. ROSE-L—The L-band SAR Mission for Copernicus. In Proceedings of the EUSAR 2021; 13th European Conference on Synthetic Aperture Radar, Online, 29 March–1 April 2021; pp. 236–237. [Google Scholar]
- Aniruddha, C. Technical Overview of ISRO and NASA’s First Joint Mission: NASA-ISRO Synthetic Aperture Radar (NISAR) Satellite. Acceleron Aerosp. J. 2024, 3, 563–572. [Google Scholar] [CrossRef]
- Pierdicca, N.; Davidson, M.; Chini, M.; Dierking, W.; Djavidnia, S.; Haarpaintner, J.; Hajduch, G.; Laurin, G.; Lavalle, M.; López-Martínez, C.; et al. The Copernicus L-Band SAR Mission ROSE-L (Radar Observing System for Europe) (Conference Presentation); SPIE: Strasbourg, France, 2019; Volume 11154. [Google Scholar]
- Davidson, M.; Kubanek, J.; Iannini, L.; Furnell, R.; Di Cosimo, G.; Gebert, N.; Petrolati, D.; Geudtner, D.; Osborne, S. Rose-L—The Copernicus L-Band Synthetic Aperture Radar Imaging Mission. In Proceedings of the IGARSS 2023—2023 IEEE International Geoscience and Remote Sensing Symposium, Pasadena, CA, USA, 16–21 July 2023; pp. 4568–4571. [Google Scholar]
- Yin, G.; He, W.; Liu, X.; Xia, Y.; Zhang, H. Wetting or greening? Probing the global trends in Vegetation Condition Index (VCI). Int. J. Appl. Earth Obs. Geoinf. 2024, 129, 103822. [Google Scholar] [CrossRef]
- Zhang, T.; Yang, L.; Nan, H.; Yin, C.; Sun, B.; Yang, D.; Hong, X.; Lopez-Baeza, E. In-Situ GNSS-R and Radiometer Fusion Soil Moisture Retrieval Model Based on LSTM. Remote Sens. 2023, 15, 2693. [Google Scholar] [CrossRef]
- Singh, A.; Gaurav, K. Deep learning and data fusion to estimate surface soil moisture from multi-sensor satellite images. Sci. Rep. 2023, 13, 2251. [Google Scholar] [CrossRef]
- Li, S.; Zhu, P.; Song, N.; Li, C.; Wang, J. Regional Soil Moisture Estimation Leveraging Multi-Source Data Fusion and Automated Machine Learning. Remote Sens. 2025, 17, 837. [Google Scholar] [CrossRef]
- Singh, A.; Gaurav, K. PIML-SM: Physics-Informed Machine Learning to Estimate Surface Soil Moisture from Multisensor Satellite Images by Leveraging Swarm Intelligence. IEEE Trans. Geosci. Remote Sens. 2024, 62, 4416913. [Google Scholar] [CrossRef]
- Zheng, D.; Wang, X.; van der Velde, R.; Ferrazzoli, P.; Wen, J.; Wang, Z.; Schwank, M.; Colliander, A.; Bindlish, R.; Su, Z. Impact of surface roughness, vegetation opacity and soil permittivity on L-band microwave emission and soil moisture retrieval in the third pole environment. Remote Sens. Environ. 2018, 209, 633–647. [Google Scholar] [CrossRef]
- Munoz-Martin, J.F.; Rodriguez-Alvarez, N.; Bosch-Lluis, X.; Oudrhiri, K. Effective Surface Roughness Impact in Polarimetric GNSS-R Soil Moisture Retrievals. Remote Sens. 2023, 15, 2013. [Google Scholar] [CrossRef]





| Technique | Advantage | Limitation | References |
|---|---|---|---|
| Resistive sensors | Low cost Simple structure Long-term monitoring | Temperature sensitivity Salinity sensitivity Low accuracy Soil type sensitivity | [35] |
| Capacitive sensors | High accuracy after calibration Low initial cost Adaptive application | Complex electronics High cost Soil type sensitivity Temperature sensitivity Limited long-term monitoring | [35,36] |
| Ground-penetrating radar (GPR) | Minimal disturbance Large area coverage High resolution | Topography sensitivity Vegetation sensitivity High reflection sensitivity | [35,37] |
| Tensiometers | Low cost Long-term monitoring | Soil type sensitivity Time-consuming Expensive maintenance | [35,36] |
| Lysimeters | Easy installation Adaptive application | Temperature sensitivity Calibration required High maintenance effort | [38,39] |
| Soil moisture meter | Automatic measurement Low maintenance effort Large area coverage | Complex equipment High cost High maintenance effort | [36,40] |
| FDR | High accuracy Adaptive application High temporal and spatial resolution | Calibration required High cost High maintenance effort | [9,41] |
| TDR | Long-term monitoring High temporal and spatial resolution | Complex electronics High cost Soil type sensitivity | [9,40,42] |
| CRNS | Large area coverage Minimal disturbance | Radiation exposure High cost Soil depth sensitivity | [3,27,43,44] |
| Correlation | Indices | Categorization | Functions | References |
|---|---|---|---|---|
| Strong correlation | CWSI | Energy-related Indices | Based on Evapotranspiration (ET): Canopy–Air Temperature Difference (ΔT)-Based: Theoretical Model-Based: | [82,83,84] |
| TSMI | Vegetation Status Indices | [85] | ||
| WDI | Energy-related Indices | Based on Evapotranspiration (ET): TVDI-Based Approaches: | [86] | |
| SWI | Moisture Indices | [61] | ||
| TVDI | Energy-related Indices | [74] | ||
| SIWSI | Energy-related Indices | [87] | ||
| ESMI | Energy-related Indices | [88] | ||
| MPDI | Drought Indices | [89] | ||
| Weak correlation | VTCI | Energy-related Indices | [65] | |
| VCI | Vegetation Status Indices | [90,91] |
| Products | Institutions or Data Centers | Category | Spatial Coverage | Sensors or Models | Spatial Resolution | Temporal Coverage | Temporal Resolution | Sensing Depth | Advantages | Limitations | Data Links | References |
|---|---|---|---|---|---|---|---|---|---|---|---|---|
| AMSR-2 L3 | JAXA | Passive microwave-based | Global | AMSR2 | 50 km | 2012–now | 1–2 days | 0–5 cm | Multiple signals Supports ecological studies | Vegetation and surface sensitivity | https://www.eorc.jaxa.jp/AMSR/index_en.html (accessed on 21 October 2025) | [154] |
| AMSR-E L2/L3 | JAXA/ NASDA | Passive microwave-based | Global | AMSR-E | 50 km | 2002–2011 | 1–3 days | 0–5 cm | Moderate spatial coverage Frequent observations | Discontinued in 2011 Vegetation and surface sensitivity | https://www.eorc.jaxa.jp/AMSR/index_en.html (accessed on 21 October 2025) | [155] |
| LPRM AMSR-E | VUA/NASA | Passive microwave-based | Global | AMSR-E | 25 km | 2002–2011 | 1–3 days | 0.5–1.5 cm | Detailed land surface information Well calibrated and validated Good consistency within in situ data | Discontinued in 2011 Vegetation and surface sensitivity | https://www.geo.vu.nl/%7Ejeur/lprm/ (accessed on 21 October 2025) | [156] |
| AMSR Unified L2B | NSIDC | Passive microwave-based | Global | AMSR-E/AMSR2 | 25 km | 2012–now | 1–2 days | 0.5–1.5 cm | Supports trend analysis and climate study | Vegetation and surface sensitivity Susceptible to RFI Incomplete datasets Requires careful calibration/validation | https://nsidc.org/data/au_land/versions/1 (accessed on 21 October 2025) | [157] |
| MCCA AMSR | AIRCAS/TPDC | Passive microwave-based | Global | AMSR-E/AMSR2 | 0.25° | 2001–2022 | 1–2 days | surface soil | Supports trend analysis | Requires extensive processing Vegetation and surface sensitivity | https://data.tpdc.ac.cn/en/data/034b78c9-80d1-47f1-9e19-eeaf2a309010/ (accessed on 21 October 2025) | [158,159] |
| NNsm | THU/AIRCAS | Passive microwave-based | Global | AMSR-E/AMSR2 | 36 km | 2002–now | 1–2 days | surface soil | Supports trend analysis | Limited spatial resolution Algorithm limitations reduce accuracy in certain regions | https://data.tpdc.ac.cn/home (accessed on 21 October 2025) | [158,160] |
| DS-AMSR | TPDC | Reanalysis data-based | China | AMSR-E/AMSR-2/MODIS | 1 km | 2003–2023 | 1 day | 0–10 cm | Suitable for regional analysis Cloud gap filling (improved completeness) | Limited to China Vegetation and surface sensitivity Requires careful calibration/validation | https://data.tpdc.ac.cn/home (accessed on 21 October 2025) | [161] |
| AQ3_ANSM | NSIDC | Passive microwave-based | Global | Aquarius | 1° | 2011–2015 | 1 day | surface soil | Reliable SM measurements Suitable for large-scale climate studies | Limited to fine-scale research Short temporal span | https://nsidc.org/data/aquarius/data (accessed on 21 October 2025) | [162]. |
| ASCAT NRT | EUMETSAT H-SAF | Active microwave-based | Global | ASCAT | 10/12.5/25/50 km | 2007–now | 1–2 days | 1–2 cm | Flexible spatial resolution options | Vegetation and surface sensitivity Requires calibration | https://hsaf.meteoam.it/ (accessed on 21 October 2025) | [163,164] |
| SMRFR | ISMN/ERA5-Land | Reanalysis data-based | Global | ASCAT/SMOS | 9 km | 2000–2023 | 1 day | 0–100 cm | Suitable for long-term studies | Insensitivity to extreme events Larger errors in complex terrain | https://figshare.com/articles/dataset/_b_SMRFR_Global_multilayer_soil_moisture_dataset_with_spatiotemporal_dynamic_insights_using_machine_learning_b_/27601035?file=50173440 (accessed on 21 October 2025) | [165] |
| ASCAT NRT DIS | EUMETSAT H-SAF | Active microwave-based | Europe | ASCAT | 1 km | 2007–now | 1–2 days | 0–7 cm | Applicable globally | Limited to Europe Atmosphere and surface sensitivity | https://hsaf.meteoam.it/ (accessed on 21 October 2025) | [163,164] |
| ESA CCI | ESA | Multi-sensor merged | Global | ASCAT/SMMR/SSM-I/TMI/AMSR-E/WindSat/FY/AMSR2/SMOS/GPM/SMAP | 0.25° | 1978–now | 1 day | 0–5 cm | Suitable for climate studies Comprehensive data Improved performance with multi-sensor integration | Non-uniform data quality Requires extra processing | https://archive.ceda.ac.uk/ (accessed on 21 October 2025) | [166] |
| CCI 9 km | PANGAEA | Multi-sensor merged | Global | CCI/SMAP | 9 km | 1978–2020 | 1 day | 0–5 cm | Suitable for detailed analysis Comprehensive data Accurate simulation | Local details missed Requires extensive processing | https://doi.pangaea.de/10.1594/PANGAEA.940409 (accessed on 21 October 2025) | [167,168] |
| GLASS | WHU/UMD | Reanalysis data-based | Global | ERA5-Land/GLASS/ISMN | 1 km | 2000–2020 | 1 day | 0–5 cm | Improved performance with multi-sensor integration | Requires careful calibration/validation | http://glass.umd.edu/soil_moisture/ (accessed on 21 October 2025) | [169] |
| ERS-2 | TU/ESA | Active microwave-based | Global | ERS AMI WS | 25/50 km | 1991–2011 | 1–2 days | 0.5–2 cm | Compatible with other soil moisture datasets | Discontinued in 2011 Requires extensive processing Requires careful calibration/validation | https://earth.esa.int/eogateway/activities/scirocco (accessed on 21 October 2025) | [61] |
| DS-CCI | TPDC/AIRCAS | Reanalysis data-based | Global | ESA-CCI/ERA5/MODIS/ISMN | 1 km | 2000–2020 | 1 day | 0–3 cm | Comprehensive soil moisture inversion | Inconsistent inversions | https://data.tpdc.ac.cn/en/data/30131436-88d1-4be3-8e3d-14905a29d6d6/ (accessed on 21 October 2025) | [170] |
| NNsm FY | AIRCAS/TPDC | Passive microwave-based | Global | FY-3B | 25 km | 2010–now | 1–2 days | 1–5 cm | Suitable for trend and climate studies | Vegetation and surface sensitivity | https://data.tpdc.ac.cn/home (accessed on 21 October 2025) | [81] |
| FY-3C/D | NSMC | Passive microwave-based | Global | FY-3C/D | 25 km | 2014–now | 1–2 days | 0–1 cm | Suitable for agriculture, irrigation, and weather forecasting | Vegetation and surface sensitivity | https://satellite.nsmc.org.cn/DataPortal/cn/home/index.html (accessed on 21 October 2025) | [171] |
| MERRA-2 | NASA | Reanalysis data-based | Global | GEOS ADAS Model | 0.5° × 0.625° | 1980–now | 1 day | 0–100 cm | Accurate simulation | Local details missed | https://climatedataguide.ucar.edu/climate-data/nasas-merra2-reanalysis (accessed on 21 October 2025) | [172,173,174] |
| GLDAS-2 | NASA | Reanalysis data-based | Global | GLDAS Noah Land Surface Model | 0.25° | 1948–2014 | 3 h | 0–200 cm | Accurate simulation Near-real-time data Deep SM inversion | Limited soil factor representation Local details missed | https://search.earthdata.nasa.gov/search?q=GLDAS_NOAH025_3H_2.0 (accessed on 21 October 2025) | [175,176] |
| GLEAM | GHENT/BELSPO/ESA | Reanalysis data-based | Global | GLEAM-Hydro Model | 0.1° | 1980–2023 | 1 day | 0–250 cm | Accurate simulation Flexible data selection | Computationally intensive Local details missed | https://www.gleam.eu/ (accessed on 21 October 2025) | [177,178] |
| SMOPS | NOAA | Multi-sensor merged | Global | GPM/SMAP/GCOM- W1/MetOp-B | 0.25° | 2012–now | 6 h | 0–10 cm | Near-real-time data | Dependent on other models/data for assimilation and fusion Restricted to specific regions | https://www.ospo.noaa.gov/products/land/smops/ (accessed on 21 October 2025) | [179,180] |
| SMAP-HB | PU | Reanalysis data-based | USA | HydroBlocks Model/SMAP | 30 m | 2015–2019 | 6 h | 0–5 cm | Accurate simulation Supports fine-scale analysis | Computationally intensive | https://waterai.earth/smaphb/ (accessed on 21 October 2025) | [181] |
| ERA5-Land | ESA | Reanalysis data-based | Global | IFS Model | 0.1° | 1950–now | 1 h | 0–7 cm, 0–289 cm | Accurate simulation Supports fine scale Better soil type and saturation modeling | Weak performance in high latitudes Computationally intensive Local details missed | https://cds.climate.copernicus.eu/datasets/reanalysis-era5-land?tab=overview https://cds.climate.copernicus.eu/datasets/reanalysis-era5-land?tab=overview (accessed on 21 October 2025) | [181,182] |
| CLMS SSM | Copernicus | Active microwave-based | Europe | Sentinel-1 | 1 km | 2014–now | 1–3 days | Surface soil | Supports fine-scale analysis | Limited to Europe Vegetation and surface sensitivity | https://land.copernicus.eu/en/products/soil-moisture (accessed on 21 October 2025) https://documentation.dataspace.copernicus.eu/Data/CopernicusServices/CLMS.html (accessed on 21 October 2025) | [112] |
| DS-SMAP | UVA/NSIDC | Passive microwave-based | Global | SMAP | 1 km | 2015–now | 1–2 days | 0–5 cm | Supports fine-scale analysis | Weak performance in high latitudes and cold seasons | https://nsidc.org/data/nsidc-0779/versions/1 (accessed on 21 October 2025) | [183] |
| MCCA SMAP | AIRCAS/TPDC | Passive microwave-based | Global | SMAP | 36 km | 2015–now | 1–2 days | 0–5 cm | Reduced dependence on auxiliary data | Limited accuracy in complex vegetation High processing complexity Require auxiliary data in some cases | https://data.tpdc.ac.cn/en/data/591bb9c8-ed6f-4e86-8372-de1c39ba0283/ (accessed on 21 October 2025) | [184] |
| SMAP_A L2/L3 | NSIDC | Active microwave-based | Global | SMAP | 3 km | 2015 | 1–3 days | 0–5 cm | Accurate simulation | Limited to 2015 data Vegetation and surface sensitivity | https://nsidc.org/data/smap/data (accessed on 21 October 2025) | [185,186] |
| SMAP_P L2/L3 | NSIDC | Passive microwave-based | Global | SMAP | 9/36 km | 2015–now | 1–2 days | 0–5 cm | Flexible data selection | Atmosphere and surface sensitivity Incomplete data | https://nsidc.org/data/smap/data (accessed on 21 October 2025) | [111,187] |
| SMAP-IB | INRAE BORDEAUX | Passive microwave-based | Global | SMAP | 36 km | 2015–now | 1–2 days | 0–5 cm | Accurate simulation | Seasonal changes and vegetation conditions sensitivity Weak performance in high latitudes | https://ib.remote-sensing.inrae.fr/ (accessed on 21 October 2025) | [124] |
| SMAP AP | NSIDC | Multi-sensor merged | Global | SMAP Radiometer/SAR | 3/9 km | 2015 | 1–3 days | 0–5 cm | Supports various applications Accurate simulation | Vegetation and surface sensitivity Limited to 2015 data | https://nsidc.org/data/spl3smap/versions/3 (accessed on 21 October 2025) | [188] |
| RSSSM | PANGAEA | Multi-sensor merged | Global | SMAP/ASCAT/AMSR2/AMSR-E/SMOS/TMI/FY/Wind Sat | 0.1° | 2003–2020 | 10 days | 0–5 cm | Performs well in dry/cold regions | Vegetation and surface sensitivity | https://doi.pangaea.de/10.1594/PANGAEA.940004 (accessed on 21 October 2025) | [189] |
| SPL2SMAP_S | NSIDC | Multi-sensor merged | Global | SMAP/Sentinel-1 | 1/3 km | 2015–now | 3–12 days | 0–5 cm | Supports fine-scale analysis Supports various applications | Low temporal resolution | https://nsidc.org/data/spl3smap/versions/3 (accessed on 21 October 2025) | [190] |
| LPRM SSM/I | VUA/NASA | Passive microwave-based | Global | SMM/I | 50 km | 1987–2007 | 2–3 days | 0.5–1.5 cm | Suitable for long-term studies | Vegetation and surface sensitivity | https://www.geo.vu.nl/%7Ejeur/lprm/ (accessed on 21 October 2025) | [156] |
| LPRM SMMR | VUA/NASA | Passive microwave-based | Global | SMMR | 0.25° | 1978–1987 | 2–3 days | 0.5–1.5 cm | Applicable globally | Requires extensive processing Incomplete data | https://www.geo.vu.nl/%7Ejeur/lprm/ (accessed on 21 October 2025) | [156] |
| BEC SMOS L3 | EBC | Passive microwave-based | Global | SMOS | 25 km | 2010–now | 1 days | 0–5 cm | Good data quality and completeness | Sensitive to brightness temperature (TB) data and surface conditions | https://bec.icm.csic.es/data/available-products/ (accessed on 21 October 2025) | [191,192,193] |
| BEC SMOS L4 | EBC | Passive microwave-based | Global | SMOS | 1 km | 2010–2022 | 1 day | 0–5 cm | Good data quality and completeness Applicable globally | Sensitive to brightness temperature (TB) data and surface conditions | https://bec.icm.csic.es/data/available-products/ (accessed on 21 October 2025) | [194] |
| SMOS IC | INRAE BORDEAUX | Passive microwave-based | Global | SMOS | 25 km | 2010–now | 1–2 days | 0–5 cm | Applicable globally | Vegetation and surface sensitivity Susceptible to RFI | https://ib.remote-sensing.inrae.fr/ (accessed on 21 October 2025) | [129] |
| SMOS L2/L3 | ESA | Passive microwave-based | Global | SMOS | 15/25 km | 2010–now | 1–2 days | 0–5 cm | Applicable globally Supports fine-scale analysis | Vegetation and surface sensitivity Requires extensive processing Susceptible to RFI | https://smos-diss.eo.esa.int/oads/access/ (accessed on 21 October 2025) | [195] |
| LPRM TRMM | VUA/NASA | Passive microwave-based | Global | TMI | 25 km | 1997–2015 | 2–3 days | 0–1.5 cm | Good data quality and completeness | Susceptible to RFI | https://www.geo.vu.nl/%7Ejeur/lprm/ (accessed on 21 October 2025) | [156] |
Disclaimer/Publisher’s Note: The statements, opinions and data contained in all publications are solely those of the individual author(s) and contributor(s) and not of MDPI and/or the editor(s). MDPI and/or the editor(s) disclaim responsibility for any injury to people or property resulting from any ideas, methods, instructions or products referred to in the content. |
© 2025 by the authors. Licensee MDPI, Basel, Switzerland. This article is an open access article distributed under the terms and conditions of the Creative Commons Attribution (CC BY) license (https://creativecommons.org/licenses/by/4.0/).
Share and Cite
Liu, R.; Chang, C.; Zhong, R.; Lu, S. Soil Moisture Monitoring Method and Data Products: Current Research Status and Future Development Trends. Remote Sens. 2025, 17, 3945. https://doi.org/10.3390/rs17243945
Liu R, Chang C, Zhong R, Lu S. Soil Moisture Monitoring Method and Data Products: Current Research Status and Future Development Trends. Remote Sensing. 2025; 17(24):3945. https://doi.org/10.3390/rs17243945
Chicago/Turabian StyleLiu, Ruihao, Cun Chang, Ruisen Zhong, and Shiyang Lu. 2025. "Soil Moisture Monitoring Method and Data Products: Current Research Status and Future Development Trends" Remote Sensing 17, no. 24: 3945. https://doi.org/10.3390/rs17243945
APA StyleLiu, R., Chang, C., Zhong, R., & Lu, S. (2025). Soil Moisture Monitoring Method and Data Products: Current Research Status and Future Development Trends. Remote Sensing, 17(24), 3945. https://doi.org/10.3390/rs17243945

