Developing Computer Vision-Based Digital Twin for Vegetation Management near Power Distribution Networks
Highlights
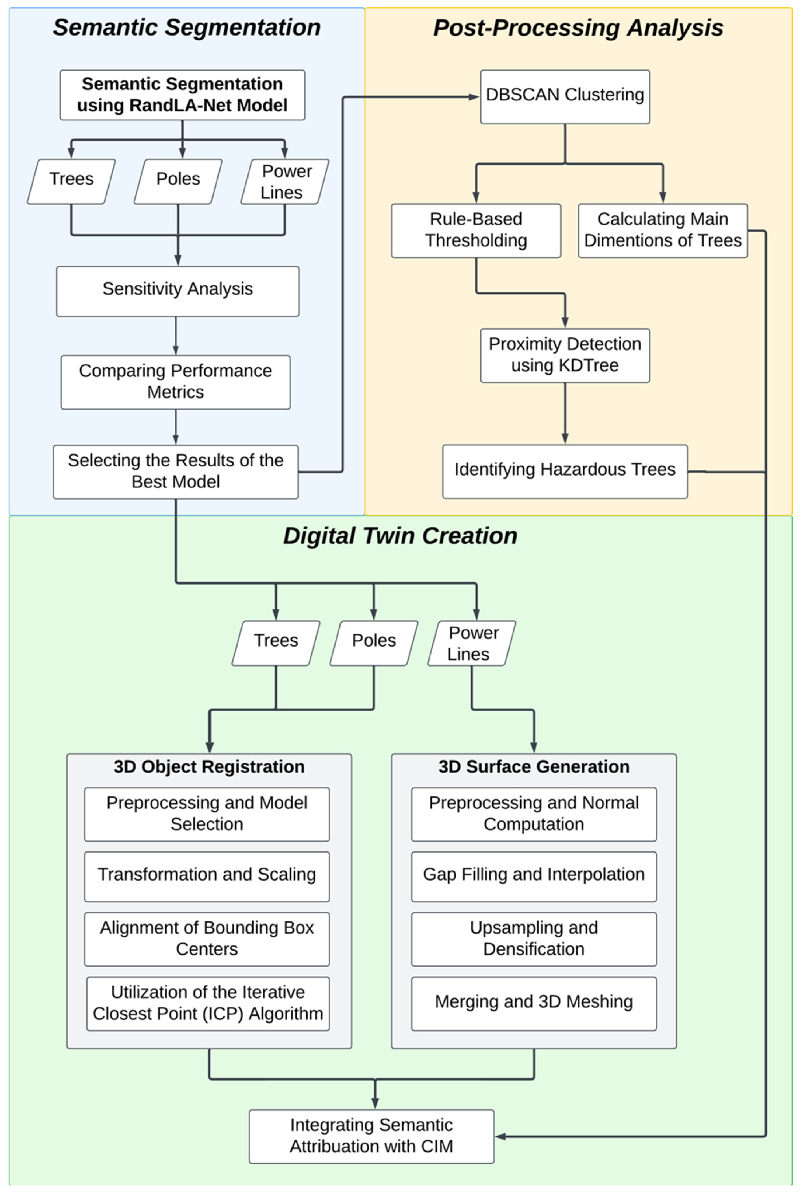
- An optimized RandLA-Net model, refined through comprehensive sensitivity analysis on the Toronto-3D dataset, achieved 96.90% overall accuracy and IoU scores of 97.05% for vegetation, 88.09% for power lines, and 82.33% for poles in the full 9-class configuration, with an auxiliary 4-class model improving IoUs to 99.55% for vegetation, 88.79% for poles, and 87.18% for power lines.
- The integrated framework, combining DBSCAN clustering, KDTree-based proximity detection, and digital twin development, enables precise vegetation encroachment risk assessment and a semantically enriched digital twin for power distribution networks.
- The automated framework provides power utilities with an efficient alternative to manual inspections, enhancing proactive vegetation management to improve grid reliability and mitigate outage risks.
- Integration of the digital twin into City Information Modeling systems supports data-driven urban infrastructure planning, predictive analytics for environmental changes, and collaborative decision-making across stakeholders.
Abstract
1. Introduction
2. Literature Review
2.1. Traditional ML Approaches
2.2. Deep Learning Approaches
2.3. Image-Based vs. Point Cloud-Based Methods
2.4. Clustering Methods for Proximity Detection
2.5. Digital Twin Based on Point Cloud Data
3. Proposed Framework
3.1. Semantic Segmentation
Sensitivity Analysis
- (1)
- Baseline Configuration (Case 1): Utilizes both RGB and intensity features alongside XYZ spatial coordinates. This serves as the control configuration, representing typical hyperparameters of RandLA-Net, including subsampling ratios, feature dimensions, and neighborhood sizes.
- (2)
- Exclude RGB and Intensity (Case 2): Evaluates the model’s reliance on XYZ spatial coordinates by removing RGB and intensity features.
- (3)
- Increased Number of Input Points (Case 3): Examines whether higher-resolution point clouds lead to improved classification, particularly in complex urban regions.
- (4)
- Adjusted Subsampling Ratio (Case 4): Reduces the subsampling ratio to retain more spatial information in early network layers, aiding in feature extraction in dense environments.
- (5)
- Increased Feature Dimensions (Case 5): Explores the effect of increased feature capacity on the network’s ability to distinguish between objects with subtle spatial differences.
- (6)
- Increased K-Nearest Neighbors (KNN) (Case 6): Tests the impact of a broader neighborhood context during local feature aggregation on segmentation accuracy in densely packed urban scenes.
- (7)
- Aggressive Learning Rate Decay (Case 7): Investigates the effect of faster learning rate reduction to enhance model generalization and prevent overfitting.
- (8)
- Combined Increased Points and Feature Dimensions (Case 8): Simultaneously increases input resolution and feature dimensions to assess their cumulative impact on model performance.
3.2. Post-Processing Analysis
3.2.1. Clustering and Rule-Based Thresholding
3.2.2. Proximity Detection Between Trees and Power Lines
3.3. Digital Twin Creation
3.3.1. Utility Lines
3.3.2. Poles and Trees
3.4. Semantic Attribution of Trees
4. Implementation, Results, and Case Study
4.1. Data Acquisition and Preparation
4.2. Semantic Segmentation Results
4.2.1. Sensitivity Analysis for the Full 9-Class Model
4.2.2. Focused 4-Class Model on Vegetation, Pole, and Utility Line Classes
4.3. Post-Processing Results
4.4. Proximity Detection Results
4.5. Digital Twin Creation for Utility Lines
4.6. Digital Twin Creation for Poles and Trees
4.7. Semantic Attribution Results
5. Discussion
6. Conclusions and Future Work
Author Contributions
Funding
Data Availability Statement
Conflicts of Interest
References
- Cao, W.; Wu, J.; Shi, Y.; Chen, D. Restoration of Individual Tree Missing Point Cloud Based on Local Features of Point Cloud. Remote Sens. 2022, 14, 1346. [Google Scholar] [CrossRef]
- Tan, W.; Qin, N.; Ma, L.; Li, Y.; Du, J.; Cai, G.; Yang, K.; Li, J. Toronto-3D: A large-scale mobile LiDAR dataset for semantic segmentation of urban roadways. In Proceedings of the 2020 IEEE/CVF Conference on Computer Vision and Pattern Recognition Workshops, Seattle, WA, USA, 14–19 June 2020. [Google Scholar]
- Hernández-López, D.; López-Rebollo, J.; Moreno, M.A.; Gonzalez-Aguilera, D. Automatic Processing for Identi-fication of Forest Fire Risk Areas along High-Voltage Power Lines Using Coarse-to-Fine LiDAR Data. Forests 2023, 14, 662. [Google Scholar] [CrossRef]
- Mongus, D.; Brumen, M.; Žlaus, D.; Kohek, Š.; Tomažič, R.; Kerin, U.; Kolmanič, S. A Complete Environmental Intelligence System for LiDAR-Based Vegetation Management in Power-Line Corridors. Remote Sens. 2021, 24, 5159. [Google Scholar] [CrossRef]
- Heluany, J.B.; Gkioulos, V. A review on digital twins for power generation and distribution. Int. J. Inf. Secur. 2024, 23, 1171–1195. [Google Scholar] [CrossRef]
- Qi, D.; Xi, X.; Tang, Y.; Zheng, Y.; Guo, Z. Real-time scheduling of power grid digital twin tasks in cloud via deep reinforcement learning. J. Cloud Comput. 2024, 13, 121. [Google Scholar] [CrossRef]
- Gao, P.; Du, W.; Lei, Q.; Li, J.; Zhang, S.; Li, N. NDVI Forecasting Model Based on the Combination of Time Series Decomposition and CNN—LSTM. Water Resour. Manag. 2023, 37, 1481–1497. [Google Scholar] [CrossRef]
- Dehghanian, P.; Zhang, B.; Dokic, T.; Kezunovic, M. Predictive risk analytics for weather-resilient operation of electric power systems. IEEE Trans. Sustain. Energy 2018, 10, 3–15. [Google Scholar] [CrossRef]
- Bahreini, F.; Hammad, A.; Nick-Bakht, M. Point Cloud-based Computer Vision Framework for Detecting Proximity of Trees to Power Distribution Lines. In Proceedings of the 41st International Symposium on Automation and Robotics in Construction, IAARC Publications, Lille, France, 3–5 June 2024; pp. 730–737. [Google Scholar] [CrossRef]
- Bahreini, F.; Nik-Bakht, M.; Hammad, A.; Gaha, M. Developing Computer Vison-based Digital Twin for Vegetation Management Near Power Distribution Networks. In Proceedings of the 42nd International Symposium on Automation and Robotics in Construction, IAARC Publications, Montreal, QC, Canada, 28–31 July 2025; pp. 1174–1181. [Google Scholar] [CrossRef]
- Hu, Q.; Yang, B.; Xie, L.; Rosa, S.; Guo, Y.; Wang, Z.; Trigoni, N.; Markham, A. Randla-net: Efficient semantic segmentation of large-scale point clouds. In Proceedings of the 2020 IEEE/CVF Conference on Computer Vision and Pattern Recognition, Seattle, WA, USA, 13–19 June 2020. [Google Scholar] [CrossRef]
- Kyuroson, A.; Koval, A.; Nikolakopoulos, G. Autonomous Point Cloud Segmentation for Power Lines Inspection in Smart Grid. IFAC-Pap. 2023, 56, 11754–11761. [Google Scholar] [CrossRef]
- Li, X.; Wang, R.; Chen, X.; Li, Y.; Duan, Y. Classification of Transmission Line Corridor Tree Species Based on Drone Data and Machine Learning. Sustainability 2022, 14, 8273. [Google Scholar] [CrossRef]
- Mohd Rapheal, M.S.A.; Farhana, A.; Mohd Salleh, M.R.; Abd Rahman, M.Z.; Majid, Z.; Musliman, I.A.; Abdullah, A.F.; Abd Latif, Z. Machine Learning Approach for Tenaga Nasional Berhad (TNB) Overhead Powerline and Electricity Pole Inventory Using Mobile Laser Scanning Data. Int. Arch. Photogramm. Remote Sens. Spat. Inf. Sci. 2022, 46, 239–246. [Google Scholar] [CrossRef]
- Mahoney, M.J.; Johnson, L.K.; Guinan, A.Z.; Beier, C.M. Classification and mapping of low-statured shrubland cover types in post-agricultural landscapes of the US Northeast. Int. J. Remote Sens. 2022, 43, 7117–7138. [Google Scholar] [CrossRef]
- Abongo, D.A.; Gaha, M.; Cherif, S.; Jaafar, W.; Houle, G.; Buteau, C. A novel framework for distribution power lines detection. In Proceedings of the 2023 IEEE Symposium on Computers and Communications ISCC, Gammarth, Tunisia, 9–12 July 2023. [Google Scholar]
- Wang, A.; Zhang, W.; Wei, X. A review on weed detection using ground-based machine vision and image processing techniques. Comput. Electron. Agric. 2019, 158, 226–240. [Google Scholar] [CrossRef]
- Liakos, K.; Busato, P.; Moshou, D.; Pearson, S.; Bochtis, D. Machine Learning in Agriculture: A Review. Sensors 2018, 18, 2674. [Google Scholar] [CrossRef] [PubMed]
- Haroun, F.M.E.; Deros, S.N.M.; Din, N.M. A review of vegetation encroachment detection in power transmission lines using optical sensing satellite imagery. arXiv 2020, arXiv:2010.01757. [Google Scholar] [CrossRef]
- Park, A.; Rajabi, F.; Weber, R. Slash or burn: Power line and vegetation classification for wildfire prevention. arXiv 2021, arXiv:2105.03804. [Google Scholar] [CrossRef]
- Oehmcke, S.; Li, L.; Revenga, J.C.; Nord-Larsen, T.; Trepekli, K.; Gieseke, F.; Igel, C. Deep learning-based 3D point cloud regression for estimating forest biomass. In Proceedings of the 30th International Conference on Advances in Geographic Information Systems, Seattle, WA, USA, 1–4 November 2022. [Google Scholar]
- Ozcanli, A.K.; Yaprakdal, F.; Baysal, M. Deep learning methods and applications for electrical power systems: A comprehensive review. Int. J. Energy Res. 2020, 44, 7136–7157. [Google Scholar] [CrossRef]
- Singh, H.; Dwivedi, R.K.; Kumar, A.; Mishra, V.K. A Review on AI Techniques Applied on Tree Detection in UAV and Remotely Sensed Imagery. In Proceedings of the 2022 11th International Conference on System Modeling & Advancement in Research Trends SMART, Moradabad, India, 16–17 December 2022; IEEE: New York, NY, USA, 2022; pp. 1446–1450. [Google Scholar] [CrossRef]
- Khodayar, M.; Liu, G.; Wang, J.; Khodayar, M.E. Deep learning in power systems research: A review. CSEE J. Power Energy Syst. 2021, 7, 209–220. [Google Scholar] [CrossRef]
- Nguyen, V.N.; Jenssen, R.; Roverso, D. Automatic autonomous vision-based power line inspection: A review of current status and the potential role of deep learning. Int. J. Electr. Power Energy Syst. 2018, 99, 107–120. [Google Scholar] [CrossRef]
- Zhao, L.; Hu, Y.; Yang, X.; Dou, Z.; Kang, L. Robust multi-task learning network for complex LiDAR point cloud data preprocessing. Expert Syst. Appl. 2024, 237, 121552. [Google Scholar]
- Rahman, M.M.; Tan, Y.; Xue, J.; Lu, K. Notice of Violation of IEEE Publication Principles: Recent Advances in 3D Object Detection in the Era of Deep Neural Networks: A Survey. IEEE Trans. Image Process. 2020, 29, 2947–2962. [Google Scholar] [CrossRef]
- Wang, Y.; Zhang, W.; Gao, R.; Jin, Z.; Wang, X. Recent advances in the application of deep learning methods to forestry. Wood Sci. Technol. 2021, 55, 1171–1202. [Google Scholar] [CrossRef]
- Koirala, A.; Walsh, K.B.; Wang, Z.; McCarthy, C. Deep learning—Method overview and review of use for fruit detection and yield estimation. Comput. Electron. Agric. 2019, 162, 219–234. [Google Scholar] [CrossRef]
- Pu, S.; Xie, L.; Ji, M.; Zhao, Y.; Liu, W.; Wang, L.; Yang, F.; Qiu, D. Real-time powerline corridor inspection by edge computing of UAV Lidar data. Int. Arch. Photogramm. Remote Sens. Spat. Inf. Sci. 2019, 42, 547–551. [Google Scholar] [CrossRef]
- Mantach, S.; Lutfi, A.; Moradi Tavasani, H.; Ashraf, A.; El-Hag, A.; Kordi, B. Deep Learning in High Voltage Engineering: A Literature Review. Energies 2022, 15, 5005. [Google Scholar] [CrossRef]
- Diez, Y.; Kentsch, S.; Fukuda, M.; Caceres, M.L.L.; Moritake, K.; Cabezas, M. Deep Learning in Forestry Using UAV-Acquired RGB Data: A Practical Review. Remote Sens. 2021, 13, 2837. [Google Scholar] [CrossRef]
- Kattenborn, T.; Leitloff, J.; Schiefer, F.; Hinz, S. Review on Convolutional Neural Networks (CNN) in vegetation remote sensing. ISPRS J. Photogramm. Remote Sens. 2021, 173, 24–49. [Google Scholar] [CrossRef]
- Alimi, O.A.; Ouahada, K.; Abu-Mahfouz, A.M. A Review of Machine Learning Approaches to Power System Security and Stability. IEEE Access 2020, 8, 113512–113531. [Google Scholar] [CrossRef]
- Datta, S.; Durairaj, S. Review of Deep Learning Algorithms for Urban Remote Sensing UsingUnmanned Aerial Vehicles (UAVs). Recent Adv. Comput. Sci. Commun. 2024, 17, e081223224285. [Google Scholar] [CrossRef]
- Toronto-3D GitHub Repository. Available online: https://github.com/WeikaiTan/Toronto-3D (accessed on 20 September 2024).
- Qi, C.R.; Yi, L.; Su, H.; Guibas, L.J. Pointnet++: Deep hierarchical feature learning on point sets in a metric space. Adv. Neural Inf. Process. Syst. 2017, 30. [Google Scholar] [CrossRef]
- Thomas, H.; Qi, C.R.; Deschaud, J.-E.; Marcotegui, B.; Goulette, F.; Guibas, L.J. Kpconv: Flexible and deformable convolution for point clouds. In Proceedings of the 2019 IEEE/CVF International Conference on Computer Vision (ICCV), Seoul, Republic of Korea, 27 October–2 November 2019; pp. 6411–6420. [Google Scholar] [CrossRef]
- Lu, D.; Zhou, J.; Gao, K.Y.; Du, J.; Xu, L.; Li, J. Dynamic clustering transformer network for point cloud segmentation. Int. J. Appl. Earth Obs. Geoinf. 2024, 128, 103791. [Google Scholar] [CrossRef]
- Zeng, Z.; Xu, Y.; Xie, Z.; Tang, W.; Wan, J.; Wu, W. Large-scale point cloud semantic segmentation via local perception and global descriptor vector. Expert Syst. Appl. 2024, 246, 123269. [Google Scholar] [CrossRef]
- Wang, Y.; Sun, Y.; Liu, Z.; Sarma, S.E.; Bronstein, M.M.; Solomon, J.M. Dynamic graph cnn for learning on point clouds. ACM Trans. Graph. (Tog) 2019, 38, 1–12. [Google Scholar] [CrossRef]
- Bahreini, F.; Hammad, A. Point Cloud Semantic Segmentation of Concrete Surface Defects Using Dynamic Graph CNN. In Proceedings of the International Symposium on Automation and Robotics in Construction, Dubai, United Arab Emirates, 2–4 November 2021. [Google Scholar] [CrossRef]
- Bahreini, F.; Hammad, A. Dynamic graph CNN based semantic segmentation of concrete defects and as-inspected modeling. Autom. Constr. 2024, 159, 105282. [Google Scholar] [CrossRef]
- Gollob, C.; Krassnitzer, R.; Ritter, T.; Tockner, A.; Erber, G.; Kühmaier, M.; Hönigsberger, F.; Varch, T.; Holzinger, A.; Stampfer, K.; et al. Measurement of Individual Tree Parameters with Carriage-Based Laser Scanning in Cable Yarding Operations. Croat. J. For. Eng. J. Theory Appl. For. Eng. 2023, 44, 401–407. [Google Scholar] [CrossRef]
- Gaha, M.; Jaafar, W.; Fakhfekh, J.; Houle, G.; Abderrazak, J.B.; Bourgeois, M. Anew lidar-based approach for poles and distribution lines detection and modelling. Comput. Sci. Inf. Technol. 2021, 11, 85–97. [Google Scholar]
- Liu, Y.; Tian, B.; Lv, Y.; Li, L.; Wang, F.-Y. Point cloud classification using content-based transformer via clustering in feature space. IEEE/CAA J. Autom. Sin. 2023, 11, 231–239. [Google Scholar] [CrossRef]
- Gribov, A.; Duri, K. Reconstruction of power lines from point clouds. In Proceedings of the International Conference on Document Analysis and Recognition, San José, CA, USA, 21–26 August 2023; Springer Nature: Cham, Switzerland, 2023; pp. 105–119. [Google Scholar] [CrossRef]
- Amado, M.; Lopes, F.; Dias, A.; Martins, A. LiDAR-based power assets extraction based on point cloud data. In Proceedings of the 2021 IEEE International Conference on Autonomous Robot Systems and Competitions, Santa Maria da Feira, Portugal, 28–29 April 2021; pp. 221–227. [Google Scholar] [CrossRef]
- Awrangjeb, M. Extraction of power line pylons and wires using airborne lidar data at different height levels. Remote Sens. 2019, 11, 1798. [Google Scholar] [CrossRef]
- Li, X.; Guo, Y. Application of LiDAR technology in power line inspection. IOP Conf. Ser. Mater. Sci. Eng. 2018, 382, 052025. [Google Scholar] [CrossRef]
- Horning, N. Land cover mapping with ultra-high-resolution aerial imagey. Remote Sens. Ecol. Conserv. 2020, 6, 429–430. [Google Scholar] [CrossRef]
- Al-Najjar, A.; Amini, M.; Rajan, S.; Green, J.R. Identifying Areas of High-risk Vegetation Encroachment on Electrical Powerlines using Mobile and Airborne Laser Scanned Point Clouds. IEEE Sens. J. 2024, 24, 22129–22143. [Google Scholar] [CrossRef]
- Zhou, Y.; Feng, Z.; Chen, C.; Yu, F. Bilinear Distance Feature Network for Semantic Segmentation in PowerLine Corridor Point Clouds. Sensors 2024, 24, 5021. [Google Scholar] [CrossRef]
- Sun, Q.; Ding, Y.; Chen, Q.; Tian, K. Transmission Line Detection Method Based on Improved Res2Net-YOLACT Model. In Proceedings of the International Conference on the Efficiency and Performance Engineering Network, Qingdao, China, 8–11 May 2024; Springer: Cham, Switzerland, 2024; pp. 71–80. [Google Scholar] [CrossRef]
- Li, J.; Zheng, H.; Liu, P.; Liang, Y.; Shuang, F.; Huang, J. Safety monitoring method for powerline corridors based on single-stage detector and visual matching. High Volt. 2024, 9, 805–815. [Google Scholar] [CrossRef]
- Sey, N.E.N.; Amo-Boateng, M.; Domfeh, M.K.; Kabo-Bah, A.T.; Antwi-Agyei, P. Deep learning-based framework for vegetation hazard monitoring near powerlines. Spat. Inf. Res. 2023, 31, 501–513. [Google Scholar] [CrossRef]
- Shi, Y.; Kissling, W.D. Performance, effectiveness and computational efficiency of powerline extraction methods for quantifying ecosystem structure from light detection and ranging. GISci. Remote Sens. 2023, 60, 2260637. [Google Scholar] [CrossRef]
- ElGharbawi, T.; Susaki, J.; Chureesampant, K.; Arunplod, C.; Thanyapraneedkul, J.; Limlahapun, P.; Suliman, A. Performance evaluation of convolution neural networks in canopy height estimation using sentinel 2 data, ap-plication to Thailand. Int. J. Remote Sens. 2023, 44, 1726–1748. [Google Scholar] [CrossRef]
- Wang, G.; Wang, L.; Wu, S.; Zu, S.; Song, B. Semantic Segmentation of Transmission Corridor 3D Point Clouds Based on CA-PointNet++. Electronics 2023, 12, 2829. [Google Scholar] [CrossRef]
- Cano-Solis, M.; Ballesteros, J.R.; Sanchez-Torres, G. VEPL-Net: A Deep Learning Ensemble for Automatic Seg-mentation of Vegetation Encroachment in Power Line Corridors Using UAV Imagery. ISPRS Int. J. Geo-Inf. 2023, 12, 454. [Google Scholar] [CrossRef]
- Gazzea, M.; Pacevicius, M.; Dammann, D.O.; Sapronova, A.; Lunde, T.M.; Arghandeh, R. Automated power lines vegetation monitoring using high-resolution satellite imagery. IEEE Trans. Power Deliv. 2021, 37, 308–316. [Google Scholar] [CrossRef]
- Almeida, C.; Gerente, J.; Prazeres Campos, J.; Caruso Gomes Junior, F.; Providelo, L.A.; Marchiori, G.; Chen, X. Canopy Height Mapping by Sentinel 1 and 2 Satellite Images, Airborne LiDAR Data, and Machine Learning. Remote Sens. 2022, 14, 4112. [Google Scholar] [CrossRef]
- Chen, Y.; Lin, J.; Liao, X. Early detection of tree encroachment in high voltage powerline corridor using growth model and UAV-borne LiDAR. Int. J. Appl. Earth Obs. Geoinf. 2022, 108, 102740. [Google Scholar] [CrossRef]
- Qayyum, A.; Razzak, I.; Malik, A.S.; Anwar, S. Fusion of CNN and sparse representation for threat estimation near power lines and poles infrastructure using aerial stereo imagery. Technol. Forecast. Soc. Change 2021, 168, 120762. [Google Scholar] [CrossRef]
- Kandanaarachchi, S.; Anantharama, N.; Munoz, M.A. Early detection of vegetation ignition due to powerline faults. IEEE Trans. Power Deliv. 2020, 36, 1324–1334. [Google Scholar] [CrossRef]
- Vemula, S.; Frye, M. Multi-head attention based transformers for vegetation encroachment over powerline corridors using UAV. In Proceedings of the 2021 IEEE/AIAA 40th Digital Avionics Systems Conference, San Antonio, TX, USA, 3–7 October 2021; IEEE: New York, NY, USA, 2021; pp. 1–5. [Google Scholar] [CrossRef]
- Ma, J.; Cheng, J.C.; Jiang, F.; Gan, V.J.; Wang, M.; Zhai, C. Real-time detection of wildfire risk caused by powerline vegetation faults using advanced machine learning techniques. Adv. Eng. Inform. 2020, 44, 101070. [Google Scholar] [CrossRef]
- Nardinocchi, C.; Balsi, M.; Esposito, S. Fully automatic point cloud analysis for powerline corridor mapping. IEEE Trans. Geosci. Remote Sens. 2020, 58, 8637–8648. [Google Scholar] [CrossRef]
- Sankaran, S.; Majumder, S.; Viswanathan, A.; Guttal, V. Clustering and correlations: Inferring resilience from spatial patterns in ecosystems. Methods Ecol. Evol. 2019, 10, 2079–2089. [Google Scholar] [CrossRef]
- Ahmad, A.; Khan, S.S. Survey of State-of-the-Art Mixed Data Clustering Algorithms. IEEE Access 2019, 7, 31883–31902. [Google Scholar] [CrossRef]
- Tchórzewski, J.; Kania, T. Cluster analysis on the example of work data of the National Power System. Part 2. Research and selected results. Stud. Inform. 2021, 23, 25–42. [Google Scholar] [CrossRef]
- Gao, H. Agricultural Soil Data Analysis Using Spatial Clustering Data Mining Techniques. In Proceedings of the 2021 IEEE 13th International Conference on Computer Research and Development ICCRD, Beijing, China, 29 March 2021; IEEE: New York, NY, USA; pp. 83–90. [Google Scholar] [CrossRef]
- Chen, H.; Xie, T.; Liang, M.; Liu, W.; Liu, P.X. A local tangent plane distance-based approach to 3D point cloud segmentation via clustering. Pattern Recognit. 2023, 137, 109307. [Google Scholar] [CrossRef]
- Glumova, E.; Filinskih, A. Investigation of Algorithms for Generating Surfaces of 3D Models Based on an Un-structured Point Cloud. In Proceedings of the International Conference Computing for Physics and Technology, Bryansk State Technical University, Pushchino, Moscow Region, Russia, 15 March 2020; pp. 287–293. [Google Scholar] [CrossRef]
- Ismail, F.A.; Shukor, S.A.A.; Rahim, N.A.; Wong, R. Surface Reconstruction from Unstructured Point Cloud Data for Building Digital Twin. Int. J. Adv. Comput. Sci. Appl. 2023, 14, 0141075. [Google Scholar] [CrossRef]
- Tagarakis, A.C.; Benos, L.; Kyriakarakos, G.; Pearson, S.; Sørensen, C.G.; Bochtis, D. Digital Twins in Agriculture and Forestry: A Review. Sensors 2024, 24, 3117. [Google Scholar] [CrossRef]
- Chen, C.; Wang, H.; Wang, D.; Wang, D. Towards the digital twin of urban forest: 3D modeling and parame-terization of large-scale urban trees from close-range laser scanning. Int. J. Appl. Earth Obs. Geoinf. 2024, 127, 103695. [Google Scholar] [CrossRef]
- Zhang, W.; Li, W. Construction of Environment-Sensitive Digital Twin Plant Model for Ecological Indicators Analysis. J. Digit. Landsc. Archit. 2024, 9, 18–28. [Google Scholar]
- Gobeawan, L.; Wise, D.J.; Wong, S.T.; Yee, A.T.; Lim, C.W.; Su, Y. Tree species modelling for digital twin cities. Trans. Comput. Sci. 2021, 12620, 17–35. [Google Scholar]
- Buonocore, L.; Yates, J.; Valentini, R. A Proposal for a Forest Digital Twin Framework and Its Perspectives. Forests 2022, 13, 498. [Google Scholar] [CrossRef]
- Kim, T.; Cho, W.; Matono, A.; Kim, K.-S. PinSout: Automatic 3D Indoor Space Construction from Point Clouds with Deep Learning. In Proceedings of the 28th International Conference on Advances in Geographic Information Systems, ACM, Seattle WA, USA, 3–6 November 2020; pp. 211–214. [Google Scholar] [CrossRef]
- La Guardia, M.; Koeva, M. Towards Digital Twinning on the Web: Heterogeneous 3D Data Fusion Based on Open-Source Structure. Remote Sens. 2023, 15, 721. [Google Scholar] [CrossRef]
- Wu, Y.; Shang, J.; Xue, F. RegARD: Symmetry-Based Coarse Registration of Smartphone’s Colorful Point Clouds with CAD Drawings for Low-Cost Digital Twin Buildings. Remote Sens. 2021, 13, 1882. [Google Scholar] [CrossRef]
- Agapaki, E.; Brilakis, I. Geometric Digital Twinning of Industrial Facilities: Retrieval of Industrial Shapes. arXiv 2022, arXiv:2202.04834. [Google Scholar] [CrossRef]
- Li, Y.; Ma, L.; Tan, W.; Sun, C.; Cao, D.; Li, J. GRNet: Geometric relation network for 3D object detection from point clouds. ISPRS J. Photogramm. Remote Sens. 2020, 165, 43–53. [Google Scholar] [CrossRef]
- Shu, J.; Zandi, K.; Topac, T.; Chen, R.; Fan, C. Automated Generation of FE Model for Digital Twin of Concrete Structures from Segmented 3D Point Cloud. In Structural Health Monitoring 2019; DEStech Publications, Inc.: Lancaster, PA, USA, 2019. [Google Scholar] [CrossRef]
- Truong-Hong, L. Transform Physical Assets to 3D Digital Models. Eng. Proc. 2022, 17, 5. [Google Scholar] [CrossRef]
- Ahmed, K.N.; Razak, T.A. A comparative study of different density based spatial clustering algorithms. Int. J. Comput. Appl. 2014, 99, 8887. [Google Scholar] [CrossRef]
- Pauly, M.; Keiser, R.; Gross, M. Multi-scale feature extraction on point-sampled surfaces. In Computer Graphics Forum; Wiley Online Library; Blackwell Publishing, Inc.: Oxford, UK, 2003; pp. 281–289. [Google Scholar]
- Buhmann, M.D. Radial basis functions. Acta Numer. 2000, 9, 1–38. [Google Scholar] [CrossRef]
- Sun, X.; Luo, Q. Density-Based Geometry Compression for LiDAR Point Clouds. In Proceedings of the 26th International Conference on Extending Database Technology (EDBT), Tampere, Finland, 28–31 March 2023; pp. 378–390. [Google Scholar]
- Besl, P.J.; McKay, N.D. Method for registration of 3-D shapes. In Sensor Fusion IV: Control Paradigms and Data Structures; Society of Photo Optical: Bellingham, WA, USA, 1992; pp. 586–606. [Google Scholar]
- Open3d. Open3D Primary Documentation, Open3d Geometry—Axis Aligned Bounding Box. 2018. Available online: https://www.open3d.org/docs/latest/python_api/open3d.geometry.AxisAlignedBoundingBox.html?utm_source=chatgpt.com (accessed on 2 October 2025).
- Sketchfab Inc. 2024. Available online: https://sketchfab.com/ (accessed on 20 September 2024).
- CGTrader. 2024. Available online: https://www.cgtrader.com/ (accessed on 20 September 2024).
- Petri, A.C.; Koeser, A.K.; Lovell, S.T.; Ingram, D. How green are trees?—Using life cycle assessment methods to assess net environmental benefits. J. Environ. Hortic. 2016, 34, 101–110. [Google Scholar] [CrossRef]
- Stephenson, N.L.; Das, A.; Condit, R.; Russo, S.; Baker, P.; Beckman, N.G.; Coomes, D.; Lines, E.; Morris, W.; Rüger, N. Rate of tree carbon accumulation increases continuously with tree size. Nature 2014, 507, 90–93. [Google Scholar] [CrossRef]











| Method | Vegetation IoU (%) | Utility Line IoU (%) | Pole IoU (%) | Strength | Limitation |
|---|---|---|---|---|---|
| PointNet++ MSG [37] | 86.13 | 60.96 | 62.81 | Effective hierarchical feature learning for local details | High computational and memory demands; slow for large-scale datasets like Toronto-3D. |
| DGCNN [41] | 91.25 | 62.40 | 62.32 | Good at capturing dynamic graph structures in point clouds | Limited scalability for high-density urban data; prone to overfitting on unbalanced classes. |
| KPConv (KPFCNN) [38] | 96.07 | 87.68 | 81.56 | Strong local context via kernel convolutions, high accuracy on complex shapes | Requires substantial GPU resources and long training times; not ideal for resource-constrained sensitivity analysis. |
| DCTNet [39] | 85.51 | 81.79 | 84.03 | Effective dual-branch design for multi-scale features | Variable performance on poles; requires additional modalities for optimal results, reducing practicality. |
| LACV-Net (RGB) [40] | 97.3 | 87.3 | 83.4 | High accuracy with RGB integration, strong on vegetation classes | Complex local attention increases training time and overhead; less scalable for million-point urban clouds vs. efficient sampling methods. |
| RandLA-Net [11] (Optimized Full 9-Class, with RGB + Intensity—this study) | 97.05 | 88.09 | 82.33 | Efficient random sampling for large-scale data; high IoUs across urban classes with sensitivity optimization | Random sampling may overlook subtle details in sparse/noisy regions (mitigated by attentive pooling and feature aggregation). |
| RandLA-Net [11] (Auxiliary 4-Class, with RGB + Intensity—this study) | 99.55 | 87.18 | 88.79 | Targeted high accuracy for key classes (vegetation, lines, poles); adaptable for specialized risk assessment | Random sampling may overlook subtle details in sparse/noisy regions (mitigated by attentive pooling and feature aggregation). |
| Reference | Year | Objective | Investigated Network/Technique | Data Source | Main Focus | ML/DL | Power line Detection | Vegetation Detection | Detection of Vegetation Proximity to Power Lines |
|---|---|---|---|---|---|---|---|---|---|
| Bahreini et al. [9] | 2024 | Detect proximity of trees and power lines | RandLA-Net with DBSCAN and KDTree for post-processing optimizations | Toronto-3D—Point Cloud | Dual focus on power line and vegetation detection with proximity analysis | ✓ | ✓ | ✓ | ✓ |
| Al-Najjar et al. [52] | 2024 | Detect vegetation encroachment on power lines | PointCNN, RandLA-Net, P-BED Algorithm | Mobile and airborne LiDAR Point Clouds | Vegetation and power line classification and proximity analysis | ✓ | ✓ | ✓ | ✓ |
| Zhou et al. [53] | 2024 | Segment power line corridor to detect vegetation hazards | Bilinear Distance Feature Network (BDF-Net) | Power line Corridor Point Cloud (PPCD) | Semantic segmentation of power line corridor, including vegetation risks | ✓ | ✓ | ✓ | ✓ |
| Sun et al. [54] | 2024 | Monitor safety in Power line corridors and detect hazards | YOLOX with ConvNeXt backbone, EPNP for 3D ranging | UAV LiDAR, surveillance camera images | Safety distance and hazard detection in power line corridors | ✓ | ✓ | - | - |
| Li et al. [55] | 2024 | Improve accuracy and speed of transmission line detection | Res2Net-YOLACT, Feature Pyramid Network, DIoU-NMS | Transmission Tower/Power Line Aerial-Image (TTPLA) | Transmission line detection for UAV-based inspections | ✓ | ✓ | - | - |
| Sey et al. [56] | 2023 | Monitor vegetation encroachment near power lines | Pix2Pix GAN for NDVI estimation, YoLov5 for power line detection | UAV RGB and multispectral imagery | Vegetation health monitoring, power line detection, proximity assessment | ✓ | ✓ | ✓ | ✓ |
| Shi & Kissling [57] | 2023 | Evaluate power line removal methods to improve vegetation metrics | PointCNN, eigenvalue decomposition, hybrid method | Airborne LiDAR | Vegetation height, cover, and vertical variability metrics | ✓ | ✓ | ✓ | ✓ |
| Kyuroson et al. [12] | 2023 | Autonomous segmentation and analysis of power lines and vegetation | Unsupervised ML (DBSCAN, Kd-tree, PCA) | LiDAR—Unlabeled Point Cloud | Power line corridor monitoring for hazard detection and inspection of both vegetation and lines | ✓ | ✓ | ✓ | ✓ |
| ElGharbawi et al. [58] | 2023 | Estimate canopy heights along power lines for vegetation hazard monitoring | Seg-Net, Res-Net | S2 satellite data, airborne LiDAR | Vegetation height estimation for encroachment monitoring | ✓ | - | ✓ | ✓ |
| Abongo et al. [16] | 2023 | Efficient detection of distribution power lines | XGBoost with geometric analysis | LiDAR Dataset—Point Cloud | Power line detection in dense vegetation areas | ✓ | ✓ | - | - |
| Gollob et al. [44] | 2023 | Tree detection in forested areas | SLAM algorithm with density-based clustering | Mobile LiDAR—Point Clouds | Detection of individual trees and structural analysis | - | - | ✓ | - |
| Wang et al. [59] | 2023 | Semantic segmentation of transmission corridor | CA-PointNet++ with Coordinate Attention module | UAV Lidar dataset—Point Cloud | Transmission corridor vegetation and power line segmentation | ✓ | ✓ | - | - |
| Cano-Solis et al. [60] | 2023 | Vegetation encroachment detection in power line corridors | VEPL-Net (DeepLab, U-Net, and VGG-16) | VEPL Dataset (UAV RGB Orthomosaics) | Vegetation and power line segmentation without proximity focus | ✓ | ✓ | ✓ | ✓ |
| Gazzea et al. [61] | 2022 | Develop a method to monitor vegetation encroachment near powerlines | Semi-supervised segmentation, supervised classification (NDVI, FCN) | WorldView-2, Pleiades-1 satellite images, LiDAR | Monitoring vegetation risks in powerline corridors | ✓ | - | ✓ | ✓ |
| Oehmcke et al. [21] | 2022 | Predict vegetated area biomass and wood volume | Minkowski-CNN, KPConv, PointNet | Airborne LiDAR—Point Cloud | Vegetated area biomass estimation | ✓ | - | ✓ | - |
| Mahoney et al. [15] | 2022 | Classify and map vegetation types | Stacked ensemble (Random Forest, GBM, ANN) | LiDAR and Landsat satellite imagery | Classification of vegetation types in post-agricultural landscapes | ✓ | - | ✓ | - |
| Almeida et al. [62] | 2022 | Canopy height mapping | Random Forest, CART, Linear Regression | S1 and S2 satellite, airborne LiDAR | Vegetation height estimation in transmission corridors | ✓ | ✓ | ✓ | ✓ |
| Mohd Rapheal et al. [14] | 2022 | Detect and classify power lines and poles | Random Forest, LiDAR360 | Mobile Laser Scanning (MLS) data | Power line and electricity pole inventory in suburban areas | ✓ | ✓ | - | - |
| Li et al. [13] | 2022 | Classify tree species in transmission corridors | Random forest, SVM | LiDAR, Aerial imagery | Vegetation species classification in transmission corridors | ✓ | - | ✓ | ✓ |
| Chen et al. [63] | 2022 | Detection of tree encroachment using and growth models in high voltage power line corridor | Richards’s growth model, two-phase tree encroachment detection algorithm | UAV-borne LiDAR (Fujian, China) | Vegetation encroachment detection and growth prediction | ✓ | ✓ | ✓ | ✓ |
| Qayyum et al. [64] | 2021 | Estimate vegetation threat near power lines | CNN and sparse representation for disparity map estimation | UAV and satellite stereo imagery | Vegetation height and proximity estimation for threat detection | ✓ | ✓ | ✓ | ✓ |
| Kandanaarachchi et al. [65] | 2021 | Detect vegetation ignition risks caused by high impedance faults near power lines | Fourier and Wavelet transforms, decision tree classifiers | Power line Bushfire Safety Program (PBSP) dataset | Early detection of vegetation ignition risk | ✓ | ✓ | ✓ | ✓ |
| Vemula et al. [66] | 2021 | Detect vegetation encroachment near power lines | VE-DETR, Multi-head Attention Transformer, ResNet | UAV-acquired imagery | Vegetation encroachment detection and segmentation | ✓ | ✓ | ✓ | ✓ |
| Park et al. [20] | 2021 | Detect power lines and classify vegetation overgrowth for wildfire prevention. | Feature-enhanced CNNs (AlexNet, ResNet18, VGG11), HOG, Hough Transforms | Google Street View images | Classification of vegetation encroachment for fire risk | ✓ | ✓ | ✓ | ✓ |
| Gaha et al. [45] | 2021 | Detect poles and power lines | RANSAC, 3D Parabola Modeling, Cylinder Detection | Mobile LiDAR Point Cloud | Power line and pole detection for distribution networks | - | ✓ | ✓ | ✓ |
| Kattenborn et al. [33] | 2021 | Identify and classify vegetation traits (species, structure) | CNN architectures (VGG, ResNet), multi-modal approaches | High-resolution satellite imagery, UAV, LiDAR | Species classification, segmentation, and structure detection in vegetation | ✓ | - | ✓ | - |
| Diez et al. [32] | 2021 | Review of DL applications for tree detection, species classification, and forest health | CNN (VGG, ResNet, U-Net), transfer learning | UAV-acquired RGB data | Tree detection, species classification, forest health monitoring | ✓ | - | ✓ | - |
| Ma et al. [67] | 2020 | Detect vegetation-related wildfire risks caused by power line faults | Hybrid Step XGBoost (HSXG) | 188 ignition field tests | Vegetation fault detection and ignition risk prediction | ✓ | ✓ | ✓ | ✓ |
| Nardinocchi et al. [68] | 2020 | Detect power lines and classify obstacles in power line corridors | 3-D Power Line Obstacle Detection (3-D-PowLOD) algorithm | UAV LiDAR point clouds and airborne surveys | Power line detection and obstacle classification, including vegetation | - | ✓ | ✓ | ✓ |
| Reference | Year | Methodology | Used Dataset | Main Focus | IoU for Classes | Comparative Highlights |
|---|---|---|---|---|---|---|
| Wang et al. [59] | 2023 | CA-PointNet++ with Coordinate Attention module | Utilized a self-constructed UAV Lidar dataset | Transmission corridor segmentation | Power lines: 67.4% | Lacks proximity focus, lower IoU |
| Cano-Solis et al. [60] | 2023 | VEPL-Net focusing on ensemble methods | UAV imagery may lack LiDAR’s depth resolution | Vegetation and power line segmentation without proximity focus | Vegetation: 77%, Power lines: 64%, showing room for improvement | Good in vegetation detection, less so in detailed context, lacks proximity analysis |
| Abongo et al. [16] | 2023 | XGBoost with basic geometric analysis | Standard LiDAR dataset without specified complexity | Sole focus on power line detection | Power lines: 82.49% | Effective in basic detection, lacks complexity |
| Our study | 2025 | Advanced RandLA-Net with specific post-processing optimizations | Toronto-3D, providing diverse urban landscape challenges | Dual focus on both power line and vegetation with proximity analysis | Trees: 97.05%, Power lines: 88.09%, Poles: 82.33% | KDTree for proximity analysis, detailed class-specific IoU scores, and enhancing detection accuracy |
| Study | Year | Algorithm Overview | Method | Applications | Focus | Specific Context |
|---|---|---|---|---|---|---|
| Buonocore et al. [80] | 2024 | Use of digital twins in vegetation management | Dynamic simulations for predicting tree growth and impact on infrastructure | Power distribution line management | Directly focused on digital twin creation | Vegetation management and power distribution |
| Chen et al. [77] | 2024 | Enhanced mesh fidelity from point clouds | Incorporating dynamic simulation data for accurate modeling | Predictive modeling, risk assessment in power distribution line management | Directly focused on digital twin creation | Power distribution line management |
| Shu et al. [86] | 2024 | Hybrid approach for generating digital twins using segmented 3D point clouds | Segmenting geometry, converting to FE mesh, assigning material properties | Structural health monitoring, real-time infrastructure evaluation | Directly focused on digital twin creation | – |
| Zhang & Li [78] | 2024 | Environment-sensitive digital twin plant model | Growth simulation responsive to environmental factors using Blender and The Grove plugin | Ecological indicators analysis, urban planning | Directly focused on digital twin creation | Vegetation modeling and environmental impact |
| Ismail et al. [75] | 2023 | Surface reconstruction methods like Poisson and Ball Pivoting Algorithm | Parameter testing for behavior and computational efficiency | Enhanced 3D modeling and digital twin creation for urban environments | Evaluation of surface reconstruction techniques | – |
| Truong-Hong [87] | 2022 | Framework integrating spatial and contextual knowledge for object modeling | Estimating parameters, filtering unrealistic objects | Infrastructure monitoring, inspection, management | Framework supporting the creation of accurate 3D models | – |
| Agapaki & Brilakis [84] | 2020 | Shape retrieval and matching point cloud clusters with CAD models | Deep learning networks for classification and matching | Industrial facility management, digital twin generation | Matching algorithm for integrating CAD models and point clouds | – |
| Gobeawan et al. [79] | 2021 | Species-specific growth model integration within digital twins | Matching algorithms to fit models within point cloud spatial constraints | Environmental monitoring, urban planning | Directly focused on digital twin creation | Vegetation and environmental monitoring |
| La Guardia & Koeva [82] | 2020 | 3D Web navigation model fusing heterogeneous datasets | JavaScript libraries, WebGL for visualizing point clouds, BIM, and 3D models | Governmental and private sector decision-making, urban planning | Integration of visualization technologies for 3D model navigation | – |
| Li et al. [85] | 2020 | GRNet for detecting and modeling 3D objects using geometric relationships | Intra-object and inter-object feature for 3D bounding box prediction | Indoor mapping, robotic perception, building reconstruction | Algorithm for 3D object detection and modeling | – |
| Glumova & Filinskih [74] | 2020 | Surface reconstruction using depth maps and Delaunay triangulation | KD-tree indexing for large datasets, Delaunay triangulation for 3D mesh construction | Large-scale 3D modeling for urban environments and infrastructure management | Surface reconstruction method for generating detailed 3D models | – |
| Kim et al. [81] | 2020 | PinSout framework for 3D indoor space modeling from point clouds using deep learning | PointNet for semantic segmentation, PCL for computing surface elements, 3DCityDB for export | Indoor modeling, digital twin creation | Framework for generating 3D indoor models | – |
| Wu et al. [83] | 2020 | RegARD for registering colorful 3D point clouds with CAD drawings | Architectural reflection detection, nonlinear optimization | Industrial object modeling, CAD model reconstruction | Algorithm for aligning point clouds with CAD models | – |
| Cases | Number of Points | Subsampling Ratio | Feature Dimensions | KNN | RGB | Intensity | Learning Rate | Learning Rate Decay |
|---|---|---|---|---|---|---|---|---|
| Case 1—Baseline | 65,536 | [4, 4, 4, 4, 2] | [16, 64, 128, 256, 512] | 16 | Used | Used | 1 × 10−2 | 0.95 |
| Case 2—Exclude RGB and intensity | 65,536 | [4, 4, 4, 4, 2] | [16, 64, 128, 256, 512] | 16 | Not used | Not used | 1 × 10−2 | 0.95 |
| Case 3—Point number increase | 131,072 | [4, 4, 4, 4, 2] | [16, 64, 128, 256, 512] | 16 | Used | Used | 1 × 10−2 | 0.95 |
| Case 4—Reduce subsampling | 65,536 | [2, 2, 2, 2, 2] | [16, 64, 128, 256, 512] | 16 | Used | Used | 1 × 10−2 | 0.95 |
| Case 5—Increase feature dimensions | 65,536 | [4, 4, 4, 4, 2] | [32, 128, 256, 512, 1024] | 16 | Used | Used | 1 × 10−2 | 0.95 |
| Case 6—Increase KNN | 65,536 | [4, 4, 4, 4, 2] | [16, 64, 128, 256, 512] | 32 | Used | Used | 1 × 10−2 | 0.95 |
| Case 7—Aggressive learning decay | 65,536 | [4, 4, 4, 4, 2] | [16, 64, 128, 256, 512] | 16 | Used | Used | 1 × 10−2 | 0.90 |
| Case 8—Increase point number and feature dimensions | 131,072 | [4, 4, 4, 4, 2] | [32, 128, 256, 512, 1024] | 16 | Used | Used | 1 × 10−2 | 0.95 |
| Cases | Overall Accuracy (%) | Classes | Precision (%) | Recall (%) | F1 Score (%) | IoU (%) |
|---|---|---|---|---|---|---|
| Case 1—Baseline | 95.97 | Tree | 98.10 | 98.79 | 98.44 | 96.93 |
| Power Line | 93.94 | 91.37 | 92.64 | 86.28 | ||
| Pole | 88.71 | 88.95 | 88.83 | 79.90 | ||
| Case 2—Exclude RGB and intensity | 90.42 | Tree | 98.36 | 97.53 | 97.94 | 95.97 |
| Power Line | 93.43 | 91.50 | 92.46 | 85.97 | ||
| Pole | 84.26 | 88.77 | 86.46 | 76.14 | ||
| Case 3—Point number increase | 96.64 | Tree | 98.37 | 98.17 | 98.27 | 96.59 |
| Power Line | 95.53 | 91.37 | 93.40 | 87.62 | ||
| Pole | 90.24 | 90.36 | 90.30 | 82.31 | ||
| Case 4—Reduce subsampling | 96.29 | Tree | 97.92 | 98.97 | 98.44 | 96.93 |
| Power Line | 95.02 | 91.78 | 93.37 | 87.57 | ||
| Pole | 90.74 | 88.18 | 89.44 | 80.90 | ||
| Case 5—Increase feature dimensions | 96.53 | Tree | 98.24 | 98.63 | 98.43 | 96.92 |
| Power Line | 95.04 | 92.34 | 93.67 | 88.09 | ||
| Pole | 89.13 | 90.03 | 89.58 | 81.12 | ||
| Case 6—Increase KNN | 96.27 | Tree | 98.14 | 98.63 | 98.39 | 96.82 |
| Power Line | 93.09 | 91.95 | 92.59 | 86.8 | ||
| Pole | 87.81 | 89.57 | 88.68 | 79.67 | ||
| Case 7—Aggressive learning decay | 95.94 | Tree | 97.60 | 98.48 | 98.04 | 96.15 |
| Power Line | 95.60 | 91.39 | 93.45 | 87.70 | ||
| Pole | 85.62 | 89.45 | 87.49 | 77.76 | ||
| Case 8—Increase point number and feature dimensions | 96.90 | Tree | 98.47 | 98.54 | 98.50 | 97.05 |
| Power Line | 94.18 | 92.44 | 93.30 | 87.44 | ||
| Pole | 91.55 | 89.02 | 90.27 | 82.33 |
| Focused 4-class model on vegetation, pole, and utility line classes | Overall Accuracy (%) | Classes | Precision (%) | Recall (%) | F1 Score (%) | IoU (%) |
| 95.97 | Tree | 99.55 | 99.46 | 99.51 | 99.02 | |
| Power Line | 94.62 | 91.72 | 93.15 | 87.18 | ||
| Pole | 92.77 | 95.39 | 94.06 | 88.79 |
| Class | Clustering Values | Defined Thresholds | ||
|---|---|---|---|---|
| Epsilon (m) | Minimum Samples | Minimum Point Count | Minimum Height (m) | |
| Trees | 0.5 | 20 | 12,000 | 6.5 |
| Poles | 0.5 | 10 | 500 | 8 |
| Power lines | 0.3 | 3 | - | - |
| Tree ID | 4 |
| Height | 13.5 m |
| Width (Canopy spread) | 6.2 m |
Disclaimer/Publisher’s Note: The statements, opinions and data contained in all publications are solely those of the individual author(s) and contributor(s) and not of MDPI and/or the editor(s). MDPI and/or the editor(s) disclaim responsibility for any injury to people or property resulting from any ideas, methods, instructions or products referred to in the content. |
© 2025 by the authors. Licensee MDPI, Basel, Switzerland. This article is an open access article distributed under the terms and conditions of the Creative Commons Attribution (CC BY) license (https://creativecommons.org/licenses/by/4.0/).
Share and Cite
Bahreini, F.; Nik-Bakht, M.; Hammad, A. Developing Computer Vision-Based Digital Twin for Vegetation Management near Power Distribution Networks. Remote Sens. 2025, 17, 3565. https://doi.org/10.3390/rs17213565
Bahreini F, Nik-Bakht M, Hammad A. Developing Computer Vision-Based Digital Twin for Vegetation Management near Power Distribution Networks. Remote Sensing. 2025; 17(21):3565. https://doi.org/10.3390/rs17213565
Chicago/Turabian StyleBahreini, Fardin, Mazdak Nik-Bakht, and Amin Hammad. 2025. "Developing Computer Vision-Based Digital Twin for Vegetation Management near Power Distribution Networks" Remote Sensing 17, no. 21: 3565. https://doi.org/10.3390/rs17213565
APA StyleBahreini, F., Nik-Bakht, M., & Hammad, A. (2025). Developing Computer Vision-Based Digital Twin for Vegetation Management near Power Distribution Networks. Remote Sensing, 17(21), 3565. https://doi.org/10.3390/rs17213565

