Crop Evapotranspiration Dynamics in Morocco’s Climate-Vulnerable Saiss Plain
Abstract
1. Introduction
2. Materials and Methods
2.1. Study Area
2.2. Data Collection
2.2.1. In Situ Measurements
2.2.2. MOD16 Products
2.2.3. Landsat 8
2.3. METRIC Model
2.3.1. Net Radiation Flux (Rₙ)
2.3.2. Soil Heat Flux ()
2.3.3. Sensible Heat Flux Density ()
2.3.4. Daily ET
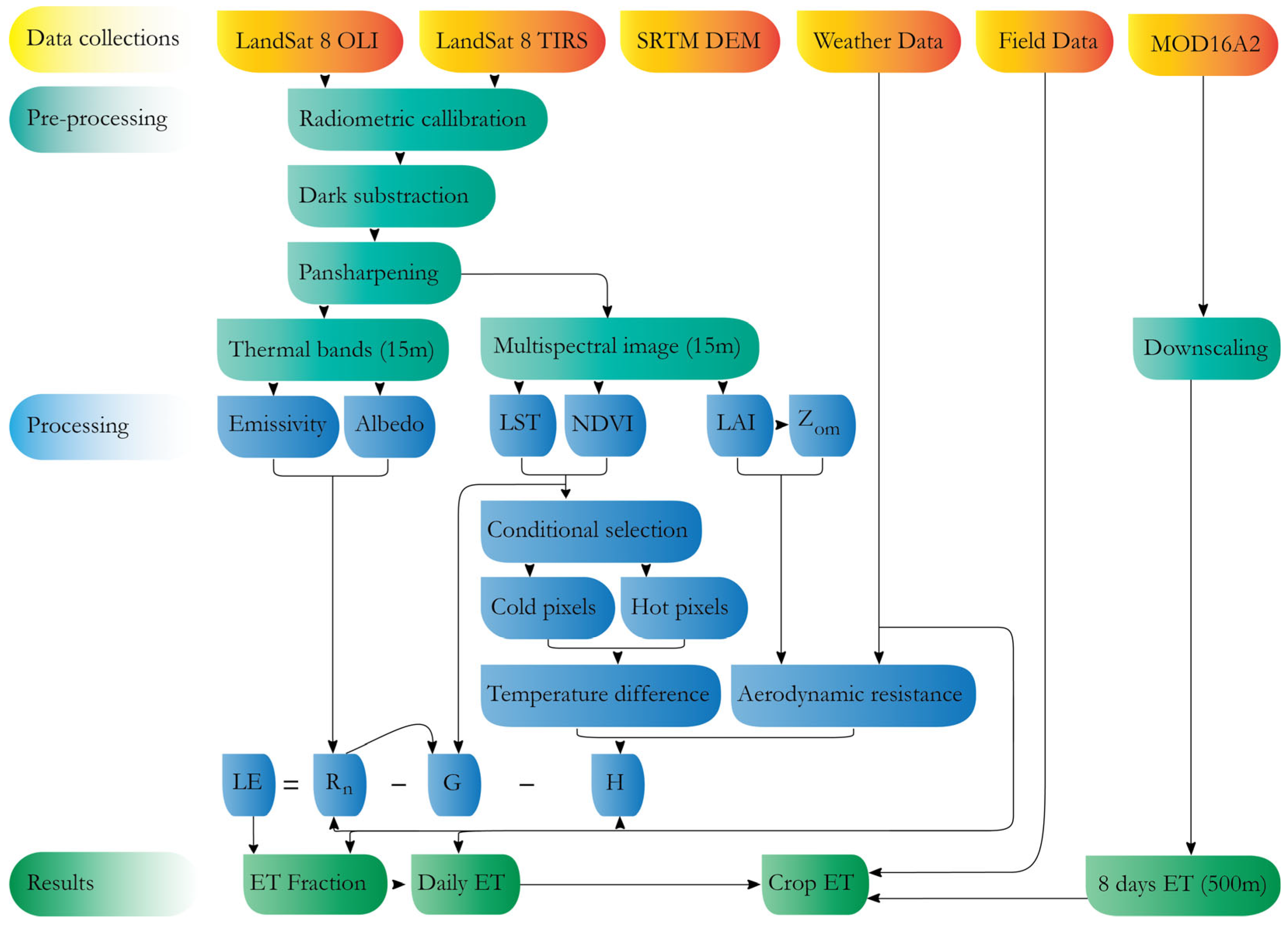
2.4. Technical Processing
2.5. Evaluation and Validation
3. Results
3.1. NDVI and LST Dynamics
3.2. Spatiotemporal Variation of ET
3.3. Comparison Between Measured and Modeled ET
3.4. Comparison of METRIC ET and MODIS ET
3.5. Crop ET
3.5.1. Crop ET Derived from the METRIC Model
3.5.2. Crop ET Derived MODIS
4. Discussion
5. Conclusions
Author Contributions
Funding
Data Availability Statement
Acknowledgments
Conflicts of Interest
References
- Zhang, K.; Kimball, J.S.; Running, S.W. A review of remote sensing based actual evapotranspiration estimation. WIREs Water 2016, 3, 834–853. [Google Scholar] [CrossRef]
- Allen, R.G.; Pereira, L.S.; Raes, D.; Smith, M. Crop Evapotranspiration-Guidelines for Computing Crop Water Requirements-FAO Irrigation and Drainage Paper 56; FAO: Rome, Italy, 1998; Volume 300, p. D05109. [Google Scholar]
- Allen, R.G.; Morse, A.; Tasumi, M.; Bastiaanssen, W.; Kramber, W.; Anderson, H. Evapotranspiration from Landsat (SEBAL) for water rights management and compliance with multi-state water compacts. In Proceedings of the IGARSS 2001. Scanning the Present and Resolving the Future. Proceedings. IEEE 2001 International Geoscience and Remote Sensing Symposium (Cat. No. 01CH37217), Sydney, NSW, Australia, 9–13 July 2001; Volume 2, pp. 830–833. [Google Scholar]
- Allen, R.G.; Dhungel, R.; Dhungana, B.; Huntington, J.; Kilic, A.; Morton, C. Conditioning point and gridded weather data under aridity conditions for calculation of reference evapotranspiration. Agric. Water Manag. 2021, 245, 106531. [Google Scholar] [CrossRef]
- Wang, L.; Wang, J.; Ding, J.; Li, X. Estimation and Spatiotemporal Evolution Analysis of Actual Evapotranspiration in Turpan and Hami Cities Based on Multi-Source Data. Remote Sens. 2023, 15, 2565. [Google Scholar] [CrossRef]
- Allies, A. Estimation de L’évapotranspiration par Télédétection Spatiale en Afrique de l’Ouest: Vers une Meilleure Connaissance de Cette Variable clé Pour la Région. Ph.D. Thesis, Université Montpellier, Montpellier, France, 2018. [Google Scholar]
- Allen, R.G.; Pereira, L.S.; Howell, T.A.; Jensen, M.E. Evapotranspiration information reporting: II. Recommended documentation. Agric. Water Manag. 2011, 98, 921–929. [Google Scholar] [CrossRef]
- Dos Santos, R.A.; Mantovani, E.C.; Fernandes-Filho, E.I.; Filgueiras, R.; Lourenço, R.D.S.; Bufon, V.B.; Neale, C.M.U. Modeling Actual Evapotranspiration with MSI-Sentinel Images and Machine Learning Algorithms. Atmosphere 2022, 13, 1518. [Google Scholar] [CrossRef]
- García-Santos, V.; Sánchez, J.M.; Cuxart, J. Evapotranspiration Acquired with Remote Sensing Thermal-Based Algorithms: A State-of-the-Art Review. Remote Sens. 2022, 14, 3440. [Google Scholar] [CrossRef]
- Ghiat, I.; Mackey, H.R.; Al-Ansari, T. A Review of Evapotranspiration Measurement Models, Techniques and Methods for Open and Closed Agricultural Field Applications. Water 2021, 13, 2523. [Google Scholar] [CrossRef]
- Wanniarachchi, S.; Sarukkalige, R. A Review on Evapotranspiration Estimation in Agricultural Water Management: Past, Present, and Future. Hydrology 2022, 9, 123. [Google Scholar] [CrossRef]
- Derardja, B.; Khadra, R.; Abdelmoneim, A.A.A.; El-Shirbeny, M.A.; Valsamidis, T.; De Pasquale, V.; Deflorio, A.M.; Volden, E. Advancements in Remote Sensing for Evapotranspiration Estimation: A Comprehensive Review of Temperature-Based Models. Remote Sens. 2024, 16, 1927. [Google Scholar] [CrossRef]
- Lakhiar, I.A.; Yan, H.; Zhang, C.; Zhang, J.; Wang, G.; Deng, S.; Syed, T.N.; Wang, B.; Zhou, R. A review of evapotranspiration estimation methods for climate-smart agriculture tools under a changing climate: Vulnerabilities, consequences, and implications. J. Water Clim. Chang. 2024, 16, 249–288. [Google Scholar] [CrossRef]
- Karimi, P.; Bastiaanssen, W.G.M. Spatial evapotranspiration, rainfall and land use data in water accounting—Part 1: Review of the accuracy of the remote sensing data. Hydrol. Earth Syst. Sci. 2015, 19, 507–532. [Google Scholar] [CrossRef]
- Jing, W.; Yaseen, Z.M.; Shahid, S.; Saggi, M.K.; Tao, H.; Kisi, O.; Salih, S.Q.; Al-Ansari, N.; Chau, K.-W. Implementation of evolutionary computing models for reference evapotranspiration modeling: Short review, assessment and possible future research directions. Eng. Appl. Comput. Fluid. Mech. 2019, 13, 811–823. [Google Scholar] [CrossRef]
- Chen, J.M.; Liu, J. Evolution of evapotranspiration models using thermal and shortwave remote sensing data. Remote Sens. Environ. 2020, 237, 111594. [Google Scholar] [CrossRef]
- Diarra, A.; Jarlan, L.; Khabba, S.; Le Page, M.; Er-Raki, S.; Balaghi, R.; Charafi, S.; Chehbouni, A.; El Alami, R. Medium-Resolution Mapping of Evapotranspiration at the Catchment Scale Based on Thermal Infrared MODIS Data and ERA-Interim Reanalysis over North Africa. Remote Sens. 2022, 14, 5071. [Google Scholar] [CrossRef]
- Chakroun, H.; Zemni, N.; Benhmid, A.; Dellaly, V.; Slama, F.; Bouksila, F.; Berndtsson, R. Evapotranspiration in Semi-Arid Climate: Remote Sensing vs. Soil Water Simulation. Sensors 2023, 23, 2823. [Google Scholar] [CrossRef]
- Bastiaanssen, W.G.; Menenti, M.; Feddes, R.A.; Holtslag, A.A.M. A remote sensing surface energy balance algorithm for land (SEBAL). 1. Formulation. J. Hydrol. 1998, 212, 198–212. [Google Scholar] [CrossRef]
- Bastiaanssen, W.G.; Pelgrum, H.; Wang, J.; Ma, Y.; Moreno, J.F.; Roerink, G.J.; Van der Wal, T. A remote sensing surface energy balance algorithm for land (SEBAL): Part 2: Validation. J. Hydrol. 1998, 212, 213–229. [Google Scholar] [CrossRef]
- Norman, J.M.; Kustas, W.P.; Humes, K.S. Source approach for estimating soil and vegetation energy fluxes in observations of directional radiometric surface temperature. Agric. For. Meteorol. 1995, 77, 263–293. [Google Scholar] [CrossRef]
- Mecikalski, J.R.; Diak, G.R.; Anderson, M.C.; Norman, J.M. Estimating fluxes on continental scales using remotely sensed data in an atmospheric–land exchange model. J. Appl. Meteorol. 1999, 38, 1352–1369. [Google Scholar] [CrossRef]
- Kustas, W.P.; Norman, J.M. A Two-Source Energy Balance Approach Using Directional Radiometric Temperature Observations for Sparse Canopy Covered Surfaces. Agron. J. 2000, 92, 847–854. [Google Scholar] [CrossRef]
- Boulet, G.; Mougenot, B.; Lhomme, J.-P.; Fanise, P.; Lili-Chabaane, Z.; Olioso, A.; Bahir, M.; Rivalland, V.; Jarlan, L.; Merlin, O.; et al. The SPARSE model for the prediction of water stress and evapotranspiration components from thermal infra-red data and its evaluation over irrigated and rainfed wheat. Hydrol. Earth Syst. Sci. 2015, 19, 4653–4672. [Google Scholar] [CrossRef]
- Allen, R.G.; Tasumi, M.; Trezza, R. Satellite-Based Energy Balance for Mapping Evapotranspiration with Internalized Calibration (METRIC)—Model. J. Irrig. Drain. Eng. 2007, 133, 380–394. [Google Scholar] [CrossRef]
- Allen, R.G.; Tasumi, M.; Morse, A.; Trezza, R.; Wright, J.L.; Bastiaanssen, W.; Kramber, W.; Lorite, I.; Robison, C.W. Satellite-based energy balance for mapping evapotranspiration with internalized calibration (METRIC)—Applications. J. Irrig. Drain. Eng. 2007, 133, 395–406. [Google Scholar] [CrossRef]
- Yang, Y.; Su, H.; Zhang, R.; Tian, J.; Li, L. An enhanced two-source evapotranspiration model for land (ETEML): Algorithm and evaluation. Remote Sens. Environ. 2015, 168, 54–65. [Google Scholar] [CrossRef]
- Tasumi, M. Estimating evapotranspiration using METRIC model and Landsat data for better understandings of regional hydrology in the western Urmia Lake Basin. Agric. Water Manag. 2019, 226, 105805. [Google Scholar] [CrossRef]
- Chen, X.; Yu, S.; Zhang, H.; Li, F.; Liang, C.; Wang, Z. Estimating the Actual Evapotranspiration Using Remote Sensing and SEBAL Model in an Arid Environment of Northwest China. Water 2023, 15, 1555. [Google Scholar] [CrossRef]
- Allen, R.; Irmak, A.; Trezza, R.; Hendrickx, J.M.H.; Bastiaanssen, W.; Kjaersgaard, J. Satellite-based ET estimation in agriculture using SEBAL and METRIC. Hydrol. Process. 2011, 25, 4011–4027. [Google Scholar] [CrossRef]
- Allen, R.G.; Burnett, B.; Kramber, W.; Huntington, J.; Kjaersgaard, J.; Kilic, A.; Kelly, C.; Trezza, R. Automated Calibration of the METRIC-Landsat Evapotranspiration Process. J. Am. Water Resour. Assoc. 2013, 49, 563–576. [Google Scholar] [CrossRef]
- Paço, T.A.; Pôças, I.; Cunha, M.; Silvestre, J.C.; Santos, F.L.; Paredes, P.; Pereira, L.S. Evapotranspiration and crop coefficients for a super intensive olive orchard. An application of SIMDualKc and METRIC models using ground and satellite observations. J. Hydrol. 2014, 519, 2067–2080. [Google Scholar] [CrossRef]
- French, A.N.; Hunsaker, D.J.; Thorp, K.R. Remote sensing of evapotranspiration over cotton using the TSEB and METRIC energy balance models. Remote Sens. Environ. 2015, 158, 281–294. [Google Scholar] [CrossRef]
- Zhao, J.; Li, C.; Yang, T.; Tang, Y.; Yin, Y.; Luan, X.; Sun, S. Estimation of high spatiotemporal resolution actual evapotranspiration by combining the SWH model with the METRIC model. J. Hydrol. 2020, 586, 124883. [Google Scholar] [CrossRef]
- Ramírez-Cuesta, J.M.; Allen, R.G.; Intrigliolo, D.S.; Kilic, A.; Robison, C.W.; Trezza, R.; Santos, C.; Lorite, I.J. METRIC-GIS: An advanced energy balance model for computing crop evapotranspiration in a GIS environment. Environ. Model. Softw. 2020, 131, 104770. [Google Scholar] [CrossRef]
- Nisa, Z.; Khan, M.S.; Govind, A.; Marchetti, M.; Lasserre, B.; Magliulo, E.; Manco, A. Evaluation of SEBS, METRIC-EEFlux, and QWaterModel Actual Evapotranspiration for a Mediterranean Cropping System in Southern Italy. Agronomy 2021, 11, 345. [Google Scholar] [CrossRef]
- Ortega-Salazar, S.; Ortega-Farías, S.; Kilic, A.; Allen, R. Performance of the METRIC model for mapping energy balance components and actual evapotranspiration over a superintensive drip-irrigated olive orchard. Agric. Water Manag. 2021, 251, 106861. [Google Scholar] [CrossRef]
- Elfarkh, J.; Simonneaux, V.; Jarlan, L.; Ezzahar, J.; Boulet, G.; Chakir, A.; Er-Raki, S. Evapotranspiration estimates in a traditional irrigated area in semi-arid Mediterranean. Comparison of four remote sensing-based models. Agric. Water Manag. 2022, 270, 107728. [Google Scholar] [CrossRef]
- Mondal, I.; Thakur, S.; De, A.; De, T.K. Application of the METRIC model for mapping evapotranspiration over the Sundarban Biosphere Reserve, India. Ecol. Indic. 2022, 136, 108553. [Google Scholar] [CrossRef]
- Wang, J.; Li, H.; Lu, H. An estimation of the evapotranspiration of typical steppe areas using Landsat images and the METRIC model. J. Water Clim. Chang. 2022, 13, 926–942. [Google Scholar] [CrossRef]
- Suwanlertcharoen, T.; Chaturabul, T.; Supriyasilp, T.; Pongput, K. Estimation of Actual Evapotranspiration Using Satellite-Based Surface Energy Balance Derived from Landsat Imagery in Northern Thailand. Water 2023, 15, 450. [Google Scholar] [CrossRef]
- Tawalbeh, Z.M.; Bawazir, A.S.; Fernald, A.; Sabie, R. Spatiotemporal Variabilities in Evapotranspiration of Alfalfa: A Case Study Using Remote Sensing METRIC and SSEBop Models and Eddy Covariance. Remote Sens. 2024, 16, 2290. [Google Scholar] [CrossRef]
- Oumou, A.; Essahlaoui, A.; Khrabcha, A.; Essahlaoui, N.; Alitane, A.; Kassou, A.; Hafyani, M.E.; Rompaey, A.V.; Gobin, A. Utilizing Remote Sensing to Quantify Evapotranspiration: A Case Study of the Saiss Basin (Morocco). E3S Web Conf. 2025, 607, 04022. [Google Scholar] [CrossRef]
- Biggs, T.W.; Marshall, M.; Messina, A. Mapping daily and seasonal evapotranspiration from irrigated crops using global climate grids and satellite imagery: Automation and methods comparison. Water Resour. Res. 2016, 52, 7311–7326. [Google Scholar] [CrossRef]
- Su, Z. The Surface Energy Balance System (SEBS) for estimation of turbulent heat fluxes. Hydrol. Earth Syst. Sci. 2002, 6, 85–100. [Google Scholar] [CrossRef]
- Liu, Z.; Ciais, P.; Deng, Z.; Lei, R.; Davis, S.J.; Feng, S.; Zheng, B.; Cui, D.; Dou, X.; Zhu, B.; et al. Near-real-time monitoring of global CO2 emissions reveals the effects of the COVID-19 pandemic. Nat. Commun. 2020, 11, 5172. [Google Scholar] [CrossRef] [PubMed]
- Direction Générale de la Météorologie. Maroc, État du Climat en 2022; Direction Générale de la Météorologie: Casablanca, Morocco, 2022. [Google Scholar]
- El Asli, H.; Azeroual, M. Long Run Morocco’s Anthropogenic Incidence on Climate Change, Air Pollution, Water Scarcity, and Contribution to Global Warming an Ardl, Dols, Fmols & CCR Approaches. SSRN 2025. [Google Scholar] [CrossRef]
- El Hafyani, M.; Essahlaoui, A.; Fung-Loy, K.; Hubbart, J.A.; Van Rompaey, A. Assessment of Agricultural Water Requirements for Semi-Arid Areas: A Case Study of the Boufakrane River Watershed (Morocco). Appl. Sci. 2021, 11, 10379. [Google Scholar] [CrossRef]
- Amraoui, F. Contribution à la Connaissance des Aquifères Karstiques: Cas du Lias de la Plaine du Saïss et du Causse Moyen Atlasique Tabulaire (Maroc). Ph.D. Thesis, Université Hassan II, Casablanca, Morocco, 2005. [Google Scholar]
- El Hafyani, M.; Essahlaoui, N.; Essahlaoui, A.; Mohajane, M.; Van Rompaey, A. Generation of climate change scenarios for rainfall and temperature using SDSM in a Mediterranean environment: A case study of Boufakrane river watershed, Morocco. J. Umm Al-Qura Univ. Appl. Sci. 2023, 9, 436–448. [Google Scholar] [CrossRef]
- Alitane, A.; Essahlaoui, A.; Van Griensven, A.; Yimer, E.A.; Essahlaoui, N.; Mohajane, M.; Chawanda, C.J.; Van Rompaey, A. Towards a Decision-Making Approach of Sustainable Water Resources Management Based on Hydrological Modeling: A Case Study in Central Morocco. Sustainability 2022, 14, 10848. [Google Scholar] [CrossRef]
- El Hafyani, M.; Essahlaoui, A.; Van Rompaey, A.; Mohajane, M.; El Hmaidi, A.; El Ouali, A.; Moudden, F.; Serrhini, N.-E. Assessing Regional Scale Water Balances through Remote Sensing Techniques: A Case Study of Boufakrane River Watershed, Meknes Region, Morocco. Water 2020, 12, 320. [Google Scholar] [CrossRef]
- Alitane, A.; Essahlaoui, A.; El Hafyani, M.; El Hmaidi, A.; El Ouali, A.; Kassou, A.; El Yousfi, Y.; Van Griensven, A.; Chawanda, C.J.; Van Rompaey, A. Water Erosion Monitoring and Prediction in Response to the Effects of Climate Change Using RUSLE and SWAT Equations: Case of R’Dom Watershed in Morocco. Land 2022, 11, 93. [Google Scholar] [CrossRef]
- Fu, J.; Gong, Y.; Zheng, W.; Zou, J.; Zhang, M.; Zhang, Z.; Qin, J.; Liu, J.; Quan, B. Spatial-temporal variations of terrestrial evapotranspiration across China from 2000 to 2019. Sci. Total Environ. 2022, 825, 153951. [Google Scholar] [CrossRef]
- Mu, Q.; Heinsch, F.A.; Zhao, M.; Running, S.W. Development of a global evapotranspiration algorithm based on MODIS and global meteorology data. Remote Sens. Environ. 2007, 111, 519–536. [Google Scholar] [CrossRef]
- Mu, Q.; Zhao, M.; Running, S.W. Improvements to a MODIS global terrestrial evapotranspiration algorithm. Remote Sens. Environ. 2011, 115, 1781–1800. [Google Scholar] [CrossRef]
- Starks, P.J.; Norman, J.M.; Blad, B.L.; Walter-Shea, E.A.; Walthall, C.L. Estimation of shortwave hemispherical reflectance (Albedo) from bidirectionally reflected radiance data. Remote Sens. Environ. 1991, 38, 123–134. [Google Scholar] [CrossRef]
- Liang, S. Narrowband to broadband conversions of land surface albedo I: Algorithms. Remote Sens. Environ. 2001, 76, 213–238. [Google Scholar] [CrossRef]
- Allen, R.G.; Tasumi, M. Evaporation from American Falls Reservoir in Idaho via a combination of Bowen ratio and eddy covariance. In Proceedings of the EWRI World Water Conference, Anchorage, AK, USA, 15–19 May 2005. [Google Scholar]
- Bastiaanssen, W.G. SEBAL-based sensible and latent heat fluxes in the irrigated Gediz Basin, Turkey. J. Hydrol. 2000, 229, 87–100. [Google Scholar] [CrossRef]
- Tasumi, M. Progress in Operational Estimation of Regional Evapotranspiration Using Satellite Imagery; University of Idaho: Moscow, ID, USA, 2003. [Google Scholar]
- Li, X.; Xu, X.; Wang, X.; Xu, S.; Tian, W.; Tian, J.; He, C. Assessing the Effects of Spatial Scales on Regional Evapotranspiration Estimation by the SEBAL Model and Multiple Satellite Datasets: A Case Study in the Agro-Pastoral Ecotone, Northwestern China. Remote Sens. 2021, 13, 1524. [Google Scholar] [CrossRef]
- Gobbo, S.; Lo Presti, S.; Martello, M.; Panunzi, L.; Berti, A.; Morari, F. Integrating SEBAL with in-Field Crop Water Status Measurement for Precision Irrigation Applications—A Case Study. Remote Sens. 2019, 11, 2069. [Google Scholar] [CrossRef]
- Dhungel, S.; Barber, M.E. Estimating Calibration Variability in Evapotranspiration Derived from a Satellite-Based Energy Balance Model. Remote Sens. 2018, 10, 1695. [Google Scholar] [CrossRef]
- Mohan, M.M.P.; Kanchirapuzha, R.; Varma, M.R.R. Review of approaches for the estimation of sensible heat flux in remote sensing-based evapotranspiration models. J. Appl. Remote Sens. 2020, 14, 041501. [Google Scholar] [CrossRef]
- Molaei, B.; Peters, R.T.; Khot, L.R.; Stöckle, C.O. Assessing Suitability of Auto-Selection of Hot and Cold Anchor Pixels of the UAS-METRIC Model for Developing Crop Water Use Maps. Remote Sens. 2022, 14, 4454. [Google Scholar] [CrossRef]
- Zhao, L.; Wu, J.; Yang, Q.; Zhao, H.; Mao, J.; Yu, Z.; Liu, Y.; Gobin, A. Quantifying Evapotranspiration and Environmental Factors in the Abandoned Saline Farmland Using Landsat Archives. Land 2025, 14, 283. [Google Scholar] [CrossRef]
- Chao, L.; Zhang, K.; Wang, J.; Feng, J.; Zhang, M. A Comprehensive Evaluation of Five Evapotranspiration Datasets Based on Ground and GRACE Satellite Observations: Implications for Improvement of Evapotranspiration Retrieval Algorithm. Remote Sens. 2021, 13, 2414. [Google Scholar] [CrossRef]









| Image No. | Date | Measured ET (mm/day) | Image No. | Date | ETr (mm/day) |
|---|---|---|---|---|---|
| 1 | 6 September 2021 | 3.2 | 24 | 6 March 2022 | 1.8 |
| 2 | 14 September 2021 | 2.6 | 25 | 14 March 2022 | 1.8 |
| 3 | 22 September 2021 | 3.0 | 26 | 22 March 2022 | 1.5 |
| 4 | 30 September 2021 | 2.7 | 27 | 30 March 2022 | 1.8 |
| 5 | 8 October 2021 | 2.3 | 28 | 7 April 2022 | 2.2 |
| 6 | 16 October 2021 | 1.9 | 39 | 5 April 2022 | 2.6 |
| 7 | 24 October 2021 | 1.7 | 30 | 23 April 2022 | 3.3 |
| 8 | 1 November 2021 | 1.5 | 31 | 1 May 2022 | 2.7 |
| 9 | 9 November 2021 | 1.0 | 32 | 9 May 2022 | 3.1 |
| 10 | 17 November 2021 | 1.2 | 33 | 17 May 2022 | 4.4 |
| 11 | 25 November 2021 | 0.8 | 34 | 25 May 2022 | 4.6 |
| 12 | 3 December 2021 | 0.8 | 35 | 2 June 2022 | 4.2 |
| 13 | 11 December 2021 | 1.0 | 36 | 10 June 2022 | 3.9 |
| 14 | 19 December 2021 | 1.1 | 37 | 18 June 2022 | 4.6 |
| 15 | 27 December 2021 | 0.9 | 38 | 26 June 2022 | 4.3 |
| 16 | 1 January 2022 | 1.3 | 39 | 4 July 2022 | 4.5 |
| 17 | 9 January 2022 | 1.0 | 40 | 12 July 2022 | 4.4 |
| 18 | 17 January 2022 | 1.3 | 41 | 20 July 2022 | 5.1 |
| 19 | 25 January 2022 | 1.2 | 42 | 28 July 2022 | 4.7 |
| 20 | 2 February 2022 | 1.5 | 43 | 5 August 2022 | 4.7 |
| 21 | 10 February 2022 | 1.6 | 44 | 13 August 2022 | 4.2 |
| 22 | 18 February 2022 | 1.6 | 45 | 21 August 2022 | 3.5 |
| 23 | 26 February 2022 | 1.8 | 46 | 29 August 2022 | 3.6 |
| Image No. | Date | Time of Acquisition (hh:mm:ss) [UTC + 1] | ETr (mm/hr) |
|---|---|---|---|
| 1 | 9 September 2021 | 10:57:42 | 0.33 |
| 2 | 27 October 2021 | 10:57:52 | 0.25 |
| 3 | 12 November 2021 | 10:57:48 | 0.18 |
| 4 | 30 December 2021 | 10:58:05 | 0.14 |
| 5 | 15 January 2022 | 10:57:39 | 0.13 |
| 6 | 16 February 2022 | 10:57:30 | 0.18 |
| 7 | 20 March 2022 | 10:57:18 | 0.28 |
| 8 | 21 April 2022 | 10:57:15 | 0.28 |
| 9 | 23 May 2022 | 10:57:22 | 0.44 |
| 10 | 8 June 2022 | 10:57:32 | 0.48 |
| 11 | 26 July 2022 | 10:57:48 | 0.49 |
| 12 | 11 August 2022 | 10:57:56 | 0.36 |
Disclaimer/Publisher’s Note: The statements, opinions and data contained in all publications are solely those of the individual author(s) and contributor(s) and not of MDPI and/or the editor(s). MDPI and/or the editor(s) disclaim responsibility for any injury to people or property resulting from any ideas, methods, instructions or products referred to in the content. |
© 2025 by the authors. Licensee MDPI, Basel, Switzerland. This article is an open access article distributed under the terms and conditions of the Creative Commons Attribution (CC BY) license (https://creativecommons.org/licenses/by/4.0/).
Share and Cite
Oumou, A.; Essahlaoui, A.; Hafyani, M.E.; Alitane, A.; Essahlaoui, N.; Khrabcha, A.; Van Griensven, A.; Van Rompaey, A.; Gobin, A. Crop Evapotranspiration Dynamics in Morocco’s Climate-Vulnerable Saiss Plain. Remote Sens. 2025, 17, 2412. https://doi.org/10.3390/rs17142412
Oumou A, Essahlaoui A, Hafyani ME, Alitane A, Essahlaoui N, Khrabcha A, Van Griensven A, Van Rompaey A, Gobin A. Crop Evapotranspiration Dynamics in Morocco’s Climate-Vulnerable Saiss Plain. Remote Sensing. 2025; 17(14):2412. https://doi.org/10.3390/rs17142412
Chicago/Turabian StyleOumou, Abdellah, Ali Essahlaoui, Mohammed El Hafyani, Abdennabi Alitane, Narjisse Essahlaoui, Abdelali Khrabcha, Ann Van Griensven, Anton Van Rompaey, and Anne Gobin. 2025. "Crop Evapotranspiration Dynamics in Morocco’s Climate-Vulnerable Saiss Plain" Remote Sensing 17, no. 14: 2412. https://doi.org/10.3390/rs17142412
APA StyleOumou, A., Essahlaoui, A., Hafyani, M. E., Alitane, A., Essahlaoui, N., Khrabcha, A., Van Griensven, A., Van Rompaey, A., & Gobin, A. (2025). Crop Evapotranspiration Dynamics in Morocco’s Climate-Vulnerable Saiss Plain. Remote Sensing, 17(14), 2412. https://doi.org/10.3390/rs17142412

