Estimating Grassland Biophysical Parameters in the Cantabrian Mountains Using Radiative Transfer Models in Combination with Multiple Endmember Spectral Mixture Analysis
Abstract
1. Introduction
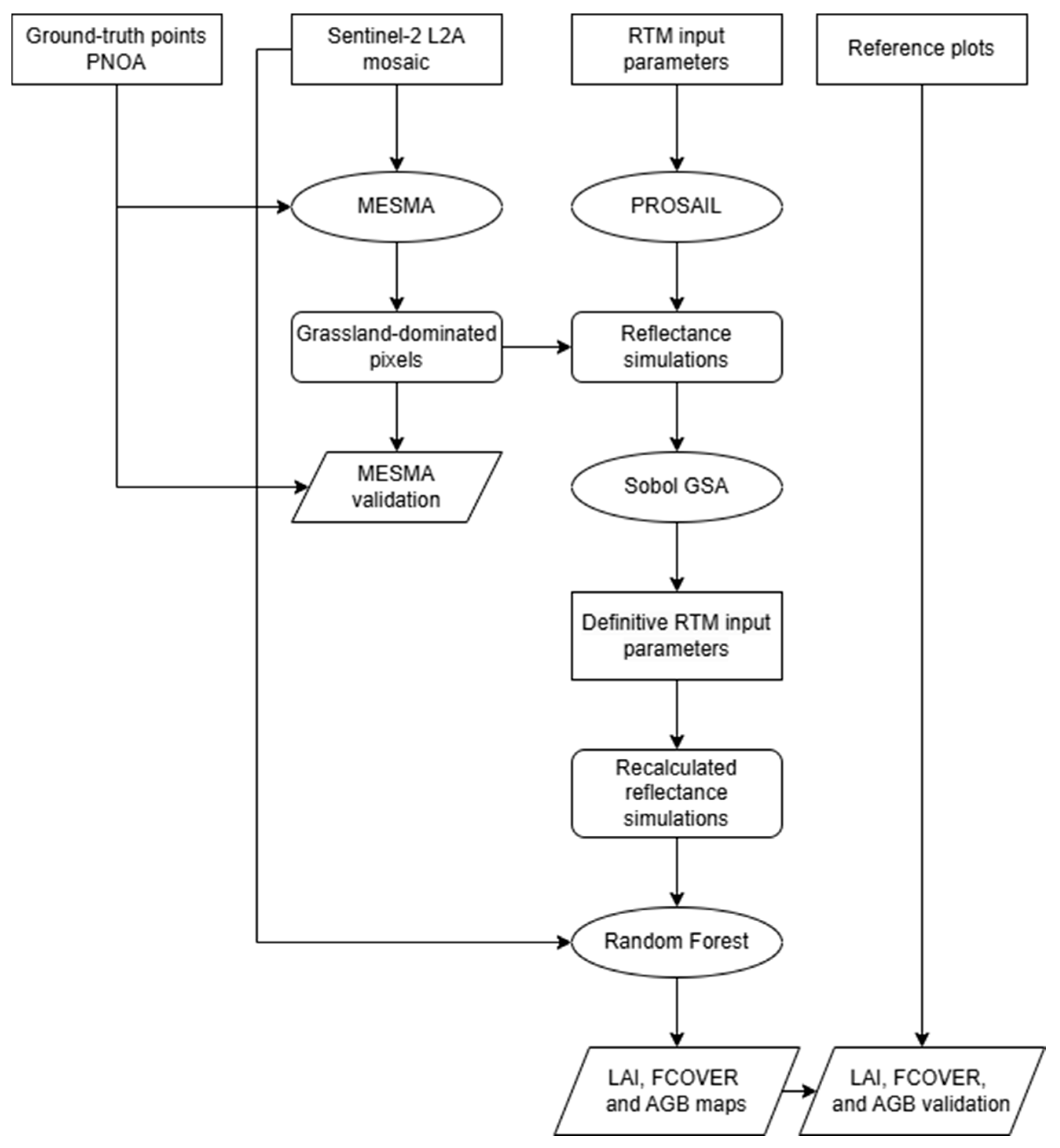
2. Materials and Methods
2.1. Study Region
2.2. Field Data Collection
2.3. Remote Sensing Data Acquisition and Processing
2.3.1. Sentinel-2 Dataset
2.3.2. Multiple Endmember Spectral Mixture Analysis (MESMA) Procedure
2.3.3. PROSAIL Radiative Transfer Model (RTM) Parametrization, Forward Modeling, and Inversion
2.4. Validation of Remote Sensing Products
3. Results
3.1. MESMA Results and Validation
3.2. Sobol Global Sensitivity Analysis (GSA)
3.3. Retrieval of Grassland Biophysical Variables
4. Discussion
5. Conclusions
Author Contributions
Funding
Data Availability Statement
Conflicts of Interest
References
- Alonso, J.L.; Pulgar, J.A.; Pedreira, D. El Relieve de La Cordillera Cantábrica. Enseñanza Cienc. Tierra 2007, 15, 151–163. [Google Scholar]
- Mayor, M.; Andrés, J.; Martinez, G.; Navarro, F.; Díaz, T.E. Estudio de los pastizales de diente y de siega en algunas localidades de la Cordillera Cantábrica, con especial atención al comportamiento ecológico de la Festuca hystrix Bss. Pastos 1973, 3, 193–208. [Google Scholar]
- Garcia Llamas, P.; Rangel, T.; Calvo, L.; Suárez-Seoane, S. Linking Species Functional Traits of Terrestrial Vertebrates and Environmental Filters: A Case Study in Temperate Mountain Systems. PLoS ONE 2019, 14, e0211760. [Google Scholar] [CrossRef] [PubMed]
- Jiménez-Alfaro, B.; Carlón, L.; Fernández-Pascual, E.; Acedo, C.; Alfaro-Saiz, E.; Alonso Redondo, R.; Cires, E.; Del Egido Mazuelas, F.; Del Río, S.; Díaz Gonz’alez, T.E.; et al. Checklist of the Vascular Plants of the Cantabrian Mountains. Mediterr. Bot. 2021, 42, e74570. [Google Scholar] [CrossRef]
- Marcos, J.B.; Lodos, S.M.; Rodríguez-Arango, B.H. Estructura, crecimiento y aprovechamiento de pastos de Puerto Cantábricos invadidos o no por Lecherina (Euphoria Polygalifolia). Pastos 2003, 33, 283–303. [Google Scholar]
- Durán, M.; Canals, R.M.; Sáez, J.L.; Ferrer, V.; Lera-López, F. Disruption of Traditional Land Use Regimes Causes an Economic Loss of Provisioning Services in High-Mountain Grasslands. Ecosyst. Serv. 2020, 46, 101200. [Google Scholar] [CrossRef]
- Bazzo, C.O.G.; Kamali, B.; Hütt, C.; Bareth, G.; Gaiser, T. A Review of Estimation Methods for Aboveground Biomass in Grasslands Using UAV. Remote Sens. 2023, 15, 639. [Google Scholar] [CrossRef]
- Kristensen, T.; Søegaard, K.; Kristensen, I.S. Management of Grasslands in Intensive Dairy Livestock Farming. Livest. Prod. Sci. 2005, 96, 61–73. [Google Scholar] [CrossRef]
- Zwicke, M.; Alessio, G.A.; Thiery, L.; Falcimagne, R.; Baumont, R.; Rossignol, N.; Soussana, J.-F.; Picon-Cochard, C. Lasting Effects of Climate Disturbance on Perennial Grassland Above-Ground Biomass Production under Two Cutting Frequencies. Glob. Chang. Biol. 2013, 19, 3435–3448. [Google Scholar] [CrossRef]
- Blair, J.; Nippert, J.; Briggs, J. Grassland Ecology. In Ecology and the Environment; Monson, R.K., Ed.; Springer: New York, NY, USA, 2014; pp. 389–423. ISBN 978-1-4614-7501-9. [Google Scholar]
- Genxu, W.; Ju, Q.; Guodong, C.; Yuanmin, L. Soil Organic Carbon Pool of Grassland Soils on the Qinghai-Tibetan Plateau and Its Global Implication. Sci. Total Environ. 2002, 291, 207–217. [Google Scholar] [CrossRef]
- Sexton, A.N.; Emery, S.M. Grassland Restorations Improve Pollinator Communities: A Meta-Analysis. J. Insect Conserv. 2020, 24, 719–726. [Google Scholar] [CrossRef]
- Dullinger, S.; Dirnböck, T.; Grabherr, G. Patterns of Shrub Invasion into High Mountain Grasslands of the Northern Calcareous Alps, Austria. Arct. Antarct. Alp. Res. 2003, 35, 434–441. [Google Scholar] [CrossRef]
- Blanco-Fontao, B.; Quevedo, M.; Obeso, J.R. Abandonment of Traditional Uses in Mountain Areas: Typological Thinking versus Hard Data in the Cantabrian Mountains (NW Spain). Biodivers. Conserv. 2011, 20, 1133–1140. [Google Scholar] [CrossRef]
- Gillet, F.; Mauchamp, L.; Badot, P.-M.; Mouly, A. Recent Changes in Mountain Grasslands: A Vegetation Resampling Study. Ecol. Evol. 2016, 6, 2333–2345. [Google Scholar] [CrossRef]
- Ordóñez, A.M. Modelado espacio-temporal de los servicios que proporciona la biodiversidad en los matorrales de la Cordillera Cantábrica (NO España). Efectos de los cambios socioeconómicos a varias escalas. Ecosistemas 2013, 22, 124–127. [Google Scholar] [CrossRef]
- Ordaz, L.R.; Galván, M.L.C.; Fernández-García, V. Importancia del pastoreo en la conservación del paisaje tradicional de los puertos de merinas de la Cordillera Cantábrica. Pirineos 2022, 177, e074. [Google Scholar] [CrossRef]
- Öckinger, E.; Eriksson, A.K.; Smith, H.G. Effects of Grassland Abandonment, Restoration and Management on Butterflies and Vascular Plants. Biol. Conserv. 2006, 133, 291–300. [Google Scholar] [CrossRef]
- Yang, Y.H.; Fang, J.Y.; Pan, Y.D.; Ji, C.J. Aboveground Biomass in Tibetan Grasslands. J. Arid Environ. 2009, 73, 91–95. [Google Scholar] [CrossRef]
- Watson, D.J. Comparative Physiological Studies on the Growth of Field Crops: I. Variation in Net Assimilation Rate and Leaf Area between Species and Varieties, and within and between Years. Ann. Bot. 1947, 11, 41–76. [Google Scholar] [CrossRef]
- Fang, H.; Liang, S. Leaf Area Index Models. In Encyclopedia of Ecology; Jørgensen, S.E., Fath, B.D., Eds.; Academic Press: Oxford, UK, 2008; pp. 2139–2148. ISBN 978-0-08-045405-4. [Google Scholar]
- Fernández-Guisuraga, J.M.; Verrelst, J.; Calvo, L.; Suárez-Seoane, S. Hybrid Inversion of Radiative Transfer Models Based on High Spatial Resolution Satellite Reflectance Data Improves Fractional Vegetation Cover Retrieval in Heterogeneous Ecological Systems after Fire. Remote Sens. Environ. 2021, 255, 112304. [Google Scholar] [CrossRef]
- Fernández-Guisuraga, J.M.; Suárez-Seoane, S.; Calvo, L. Radiative Transfer Modeling to Measure Fire Impact and Forest Engineering Resilience at Short-Term. ISPRS J. Photogramm. Remote Sens. 2021, 176, 30–41. [Google Scholar] [CrossRef]
- Gao, G.; Burgess, J.G.; Wu, M.; Wang, S.; Gao, K. Using Macroalgae as Biofuel: Current Opportunities and Challenges. Bot. Mar. 2020, 63, 355–370. [Google Scholar] [CrossRef]
- Wang, Z.; He, L.; He, Z.; Wang, X.; Li, L.; Kang, G.; Bai, W.; Chen, X.; Zhao, Y.; Xiao, Y. Integrating the PROSAIL and SVR Models to Facilitate the Inversion of Grassland Aboveground Biomass: A Case Study of Zoigê Plateau, China. Remote Sens. 2024, 16, 1117. [Google Scholar] [CrossRef]
- He, L.; Li, A.; Yin, G.; Nan, X.; Bian, J. Retrieval of Grassland Aboveground Biomass through Inversion of the PROSAIL Model with MODIS Imagery. Remote Sens. 2019, 11, 1597. [Google Scholar] [CrossRef]
- Anaya, J.A.; Chuvieco, E.; Palacios-Orueta, A. Aboveground Biomass Assessment in Colombia: A Remote Sensing Approach. For. Ecol. Manag. 2009, 257, 1237–1246. [Google Scholar] [CrossRef]
- Su, Y.; Guo, Q.; Xue, B.; Hu, T.; Alvarez, O.; Tao, S.; Fang, J. Spatial Distribution of Forest Aboveground Biomass in China: Estimation through Combination of Spaceborne Lidar, Optical Imagery, and Forest Inventory Data. Remote Sens. Environ. 2016, 173, 187–199. [Google Scholar] [CrossRef]
- Ali, I.; Cawkwell, F.; Dwyer, E.; Barrett, B.; Green, S. Satellite Remote Sensing of Grasslands: From Observation to Management. J. Plant Ecol. 2016, 9, 649–671. [Google Scholar] [CrossRef]
- Reinermann, S.; Asam, S.; Kuenzer, C. Remote Sensing of Grassland Production and Management—A Review. Remote Sens. 2020, 12, 1949. [Google Scholar] [CrossRef]
- Rouse, J.W. Monitoring the Vernal Advancement and Retrogradation (Green Wave Effect) of Natural Vegetation; NASA: Washington, DC, USA, 1974. [Google Scholar]
- Huete, A.R. A Soil-Adjusted Vegetation Index (SAVI). Remote Sens. Environ. 1988, 25, 295–309. [Google Scholar] [CrossRef]
- Huete, A.; Didan, K.; Miura, T.; Rodriguez, E.P.; Gao, X.; Ferreira, L.G. Overview of the Radiometric and Biophysical Performance of the MODIS Vegetation Indices. Remote Sens. Environ. 2002, 83, 195–213. [Google Scholar] [CrossRef]
- Wang, G.; Liu, S.; Liu, T.; Fu, Z.; Yu, J.; Xue, B. Modelling Above-Ground Biomass Based on Vegetation Indexes: A Modified Approach for Biomass Estimation in Semi-Arid Grasslands. Int. J. Remote Sens. 2019, 40, 3835–3854. [Google Scholar] [CrossRef]
- Chu, T.; Guo, X.; Takeda, K. Remote Sensing Approach to Detect Post-Fire Vegetation Regrowth in Siberian Boreal Larch Forest. Ecol. Indic. 2016, 62, 32–46. [Google Scholar] [CrossRef]
- Fernández-Guisuraga, J.M.; Calvo, L.; Fernández-García, V.; Marcos-Porras, E.; Taboada, Á.; Suárez-Seoane, S. Efficiency of Remote Sensing Tools for Post-Fire Management along a Climatic Gradient. For. Ecol. Manag. 2019, 433, 553–562. [Google Scholar] [CrossRef]
- Lu, B.; He, Y. Evaluating Empirical Regression, Machine Learning, and Radiative Transfer Modelling for Estimating Vegetation Chlorophyll Content Using Bi-Seasonal Hyperspectral Images. Remote Sens. 2019, 11, 1979. [Google Scholar] [CrossRef]
- Atzberger, C.; Richter, K.; Vuolo, F.; Darvishzadeh, R.; Schlerf, M. Why Confining to Vegetation Indices? Exploiting the Potential of Improved Spectral Observations Using Radiative Transfer Models. In Proceedings of the Remote Sensing for Agriculture, Ecosystems, and Hydrology XIII, Prague, Czech Republic, 19–22 September 2011; Neale, C.M.U., Maltese, A., Eds.; SPIE: Bellingham, WA, USA, 2011; Volume 8174, pp. 263–278. [Google Scholar]
- Jacquemoud, S.; Verhoef, W.; Baret, F.; Bacour, C.; Zarco-Tejada, P.J.; Asner, G.P.; François, C.; Ustin, S.L. PROSPECT + SAIL Models: A Review of Use for Vegetation Characterization. Remote Sens. Environ. 2009, 113, S56–S66. [Google Scholar] [CrossRef]
- Berger, K.; Atzberger, C.; Danner, M.; D’Urso, G.; Mauser, W.; Vuolo, F.; Hank, T. Evaluation of the PROSAIL Model Capabilities for Future Hyperspectral Model Environments: A Review Study. Remote Sens. 2018, 10, 85. [Google Scholar] [CrossRef]
- Sun, J.; Wang, L.; Shi, S.; Li, Z.; Yang, J.; Gong, W.; Wang, S.; Tagesson, T. Leaf Pigment Retrieval Using the PROSAIL Model: Influence of Uncertainty in Prior Canopy-Structure Information. Crop J. 2022, 10, 1251–1263. [Google Scholar] [CrossRef]
- Wang, Z.; Ma, Y.; Zhang, Y.; Shang, J. Review of Remote Sensing Applications in Grassland Monitoring. Remote Sens. 2022, 14, 2903. [Google Scholar] [CrossRef]
- Zhang, L.; Gao, H.; Zhang, X. Combining Radiative Transfer Model and Regression Algorithms for Estimating Aboveground Biomass of Grassland in West Ujimqin, China. Remote Sens. 2023, 15, 2918. [Google Scholar] [CrossRef]
- Xu, B.; Yang, X.C.; Tao, W.G.; Qin, Z.H.; Liu, H.Q.; Miao, J.M.; Bi, Y.Y. MODIS-based Remote Sensing Monitoring of Grass Production in China. Int. J. Remote Sens. 2008, 29, 5313–5327. [Google Scholar] [CrossRef]
- Zhao, F.; Xu, B.; Yang, X.; Jin, Y.; Li, J.; Xia, L.; Chen, S.; Ma, H. Remote Sensing Estimates of Grassland Aboveground Biomass Based on MODIS Net Primary Productivity (NPP): A Case Study in the Xilingol Grassland of Northern China. Remote Sens. 2014, 6, 5368–5386. [Google Scholar] [CrossRef]
- Gang, F.; Wei, S.; Shaowei, L.; Jing, Z.; Chengqun, Y.; Zhenxi, S. Modeling Aboveground Biomass Using MODIS Images and Climatic Data in Grasslands on the Tibetan Plateau. J. Resour. Ecol. 2017, 8, 42–49. [Google Scholar] [CrossRef]
- Liu, S.; Cheng, F.; Dong, S.; Zhao, H.; Hou, X.; Wu, X. Spatiotemporal Dynamics of Grassland Aboveground Biomass on the Qinghai-Tibet Plateau Based on Validated MODIS NDVI. Sci. Rep. 2017, 7, 4182. [Google Scholar] [CrossRef] [PubMed]
- Dusseux, P.; Hubert-Moy, L.; Corpetti, T.; Vertès, F. Evaluation of SPOT Imagery for the Estimation of Grassland Biomass. Int. J. Appl. Earth Obs. Geoinf. 2015, 38, 72–77. [Google Scholar] [CrossRef]
- Anderson, G.L.; Hanson, J.D.; Haas, R.H. Evaluating Landsat Thematic Mapper Derived Vegetation Indices for Estimating Above-Ground Biomass on Semiarid Rangelands. Remote Sens. Environ. 1993, 45, 165–175. [Google Scholar] [CrossRef]
- Xie, Y.; Sha, Z.; Yu, M.; Bai, Y.; Zhang, L. A Comparison of Two Models with Landsat Data for Estimating above Ground Grassland Biomass in Inner Mongolia, China. Ecol. Model. 2009, 220, 1810–1818. [Google Scholar] [CrossRef]
- Li, S.; Potter, C.; Hiatt, C. Monitoring of Net Primary Production in California Rangelands Using Landsat and MODIS Satellite Remote Sensing. Nat. Resour. 2012, 3, 56–65. [Google Scholar] [CrossRef]
- Wu, C.; Shen, H.; Shen, A.; Deng, J.; Gan, M.; Zhu, J.; Xu, H.; Wang, K. Comparison of Machine-Learning Methods for above-Ground Biomass Estimation Based on Landsat Imagery. J. Appl. Remote Sens. 2016, 10, 035010. [Google Scholar] [CrossRef]
- Guerini Filho, M.; Kuplich, T.M.; Quadros, F.L.F.D. Estimating Natural Grassland Biomass by Vegetation Indices Using Sentinel 2 Remote Sensing Data. Int. J. Remote Sens. 2020, 41, 2861–2876. [Google Scholar] [CrossRef]
- Schwieder, M.; Buddeberg, M.; Kowalski, K.; Pfoch, K.; Bartsch, J.; Bach, H.; Pickert, J.; Hostert, P. Estimating Grassland Parameters from Sentinel-2: A Model Comparison Study. PFG J. Photogramm. Remote Sens. Geoinf. Sci. 2020, 88, 379–390. [Google Scholar] [CrossRef]
- Dusseux, P.; Guyet, T.; Pattier, P.; Barbier, V.; Nicolas, H. Monitoring of Grassland Productivity Using Sentinel-2 Remote Sensing Data. Int. J. Appl. Earth Obs. Geoinf. 2022, 111, 102843. [Google Scholar] [CrossRef]
- Zhao, Y.-P.; Wang, Z.-W.; Wendu, R.; Zhao, Y.-J.; Bai, Y.-F. Remotely Sensed Monitoring Method of Grassland Plant Functional Diversity and Its Relationship with Productivity Based on Sentinel-2 Satellite Data. Chin. J. Plant Ecol. 2022, 46, 1234–1250. [Google Scholar] [CrossRef]
- Campos-Taberner, M.; García-Haro, F.J.; Camps-Valls, G.; Grau-Muedra, G.; Nutini, F.; Crema, A.; Boschetti, M. Multitemporal and Multiresolution Leaf Area Index Retrieval for Operational Local Rice Crop Monitoring. Remote Sens. Environ. 2016, 187, 102–118. [Google Scholar] [CrossRef]
- Roberts, D.A.; Gardner, M.; Church, R.; Ustin, S.; Scheer, G.; Green, R.O. Mapping Chaparral in the Santa Monica Mountains Using Multiple Endmember Spectral Mixture Models. Remote Sens. Environ. 1998, 65, 267–279. [Google Scholar] [CrossRef]
- Quintano, C.; Fernández-Manso, A.; Roberts, D.A. Multiple Endmember Spectral Mixture Analysis (MESMA) to Map Burn Severity Levels from Landsat Images in Mediterranean Countries. Remote Sens. Environ. 2013, 136, 76–88. [Google Scholar] [CrossRef]
- Fernández-García, V.; Marcos, E.; Fernández-Guisuraga, J.M.; Fernández-Manso, A.; Quintano, C.; Suárez-Seoane, S.; Calvo, L. Multiple Endmember Spectral Mixture Analysis (MESMA) Applied to the Study of Habitat Diversity in the Fine-Grained Landscapes of the Cantabrian Mountains. Remote Sens. 2021, 13, 979. [Google Scholar] [CrossRef]
- Powell, R.L.; Roberts, D.A.; Dennison, P.E.; Hess, L.L. Sub-Pixel Mapping of Urban Land Cover Using Multiple Endmember Spectral Mixture Analysis: Manaus, Brazil. Remote Sens. Environ. 2007, 106, 253–267. [Google Scholar] [CrossRef]
- Franke, J.; Roberts, D.A.; Halligan, K.; Menz, G. Hierarchical Multiple Endmember Spectral Mixture Analysis (MESMA) of Hyperspectral Imagery for Urban Environments. Remote Sens. Environ. 2009, 113, 1712–1723. [Google Scholar] [CrossRef]
- Sun, A.; Chen, T.; Niu, R.; Trinder, J.C. Land Use/Cover Change and the Urbanization Process in the Wuhan Area from 1991 to 2013 Based on MESMA. Environ. Earth Sci. 2016, 75, 1214. [Google Scholar] [CrossRef]
- Fernández-Manso, A.; Quintano, C.; Roberts, D. Evaluation of Potential of Multiple Endmember Spectral Mixture Analysis (MESMA) for Surface Coal Mining Affected Area Mapping in Different World Forest Ecosystems. Remote Sens. Environ. 2012, 127, 181–193. [Google Scholar] [CrossRef]
- Fernández-Guisuraga, J.M.; Calvo, L.; Suárez-Seoane, S. Comparison of Pixel Unmixing Models in the Evaluation of Post-Fire Forest Resilience Based on Temporal Series of Satellite Imagery at Moderate and Very High Spatial Resolution. ISPRS J. Photogramm. Remote Sens. 2020, 164, 217–228. [Google Scholar] [CrossRef]
- Fernández-Guisuraga, J.M.; Suárez-Seoane, S.; Quintano, C.; Fernández-Manso, A.; Calvo, L. Comparison of Physical-Based Models to Measure Forest Resilience to Fire as a Function of Burn Severity. Remote Sens. 2022, 14, 5138. [Google Scholar] [CrossRef]
- Xie, J.; Wang, C.; Ma, D.; Chen, R.; Xie, Q.; Xu, B.; Zhao, W.; Yin, G. Generating Spatiotemporally Continuous Grassland Aboveground Biomass on the Tibetan Plateau Through PROSAIL Model Inversion on Google Earth Engine. IEEE Trans. Geosci. Remote Sens. 2022, 60, 1–10. [Google Scholar] [CrossRef]
- Barquín Ortiz, J.; Álvarez-Martínez, J.M.; Jiménez-Alfaro, B.; García, D.; García, D.; Serrano, E.; González-Díez, A.; Tejón, S.; De Luis Calabuig, E.; Taboada, Á.; et al. The Integration of knowledge about the Cantabrian Cordillera: Towards an inter-regional observatory of global change. Ecosistemas 2018, 27, 96–104. [Google Scholar] [CrossRef]
- Instituto Geográfico Nacional (IGN). España. Mapas Edafológicos. 2005. 2006. Available online: https://www.ign.es/web/catalogo-cartoteca/resources/html/030769.html (accessed on 10 October 2024).
- Ortega Villazán, M.T.; Morales Rodríguez, C. El Clima de la Cordillera Cantábrica Castellano-Leonesa: Diversidad, Contrastes y Cambios. The Climate of the Castilian-Leonese Cantabrian Mountains: Diversity and Contrasts; University of Alicante: Alicante, Spain, 2015. [Google Scholar] [CrossRef]
- Brown, L.; Morris, H.; Leblanc, S.; Bai, G.; Lanconelli, C.; Gobron, N.; Meier, C.; Dash, J. HemiPy: A Python Module for Automated Estimation of Forest Biophysical Variables and Uncertainties from Digital Hemispherical Photographs. Methods Ecol. Evol. 2023, 14, 2329–2340. [Google Scholar] [CrossRef]
- Meyer, G.E.; Neto, J.C. Verification of Color Vegetation Indices for Automated Crop Imaging Applications. Comput. Electron. Agric. 2008, 63, 282–293. [Google Scholar] [CrossRef]
- Tompkins, S.; Mustard, J.F.; Pieters, C.M.; Forsyth, D.W. Optimization of Endmembers for Spectral Mixture Analysis. Remote Sens. Environ. 1997, 59, 472–489. [Google Scholar] [CrossRef]
- Dusseux, P.; Vertès, F.; Corpetti, T.; Corgne, S.; Hubert-Moy, L. Agricultural Practices in Grasslands Detected by Spatial Remote Sensing. Environ. Monit. Assess. 2014, 186, 8249–8265. [Google Scholar] [CrossRef]
- Wessels, K.J.; De Fries, R.S.; Dempewolf, J.; Anderson, L.O.; Hansen, A.J.; Powell, S.L.; Moran, E.F. Mapping Regional Land Cover with MODIS Data for Biological Conservation: Examples from the Greater Yellowstone Ecosystem, USA and Pará State, Brazil. Remote Sens. Environ. 2004, 92, 67–83. [Google Scholar] [CrossRef]
- Liu, Y.; You, C.; Zhang, Y.; Chen, S.; Zhang, Z.; Li, J.; Wu, Y. Resistance and Resilience of Grasslands to Drought Detected by SIF in Inner Mongolia, China. Agric. For. Meteorol. 2021, 308–309, 108567. [Google Scholar] [CrossRef]
- Quintano, C.; Calvo, L.; Fernández-Manso, A.; Suárez-Seoane, S.; Fernandes, P.M.; Fernández-Guisuraga, J.M. First Evaluation of Fire Severity Retrieval from PRISMA Hyperspectral Data. Remote Sens. Environ. 2023, 295, 113670. [Google Scholar] [CrossRef]
- Schaaf, A.N.; Dennison, P.E.; Fryer, G.K.; Roth, K.L.; Roberts, D.A. Mapping Plant Functional Types at Multiple Spatial Resolutions Using Imaging Spectrometer Data. GIScience Remote Sens. 2011, 48, 324–344. [Google Scholar] [CrossRef]
- Roth, K.L.; Dennison, P.E.; Roberts, D.A. Comparing Endmember Selection Techniques for Accurate Mapping of Plant Species and Land Cover Using Imaging Spectrometer Data. Remote Sens. Environ. 2012, 127, 139–152. [Google Scholar] [CrossRef]
- Tane, Z.; Roberts, D.; Veraverbeke, S.; Casas, Á.; Ramirez, C.; Ustin, S. Evaluating Endmember and Band Selection Techniques for Multiple Endmember Spectral Mixture Analysis Using Post-Fire Imaging Spectroscopy. Remote Sens. 2018, 10, 389. [Google Scholar] [CrossRef]
- Crabbé, A.H.; Jakimow, B.; Somers, B.; Roberts, D.A.; Halligan, K.; Dennison, P.; Dudley, K. Spectral Library QGIS Plugin (Version 1.0.9). 2020. Available online: https://bitbucket.org/kul-reseco/spectral-libraries (accessed on 2 September 2024).
- Crabbé, A.H.; Somers, B.; Roberts, D.A.; Halligan, K.; Dennison, P.; Dudley, K. MESMA QGIS Plugin (Version 1.0.7). 2020. Available online: https://bitbucket.org/kul-reseco/mesma/downloads/ (accessed on 2 September 2024).
- Roberts, D.; Dennison, P.; Gardner, M.; Hetzel, Y.; Ustin, S.; Lee, C. Evaluation of the Potential of Hyperion for Fire Danger Assessment by Comparison to the Airborne Visible/Infrared Imaging Spectrometer. IEEE Trans. Geosci. Remote Sens. 2003, 41, 1297–1310. [Google Scholar] [CrossRef]
- Roberts, D.A.; Halligan, K.; Dennison, P.; Dudley, K.; Somers, B.; Crabbé, A.H. VIPER Tools User Manual (Version 2, 91 pp.). Available online: https://mesma.readthedocs.io/en/latest/ (accessed on 11 November 2024).
- Verhoef, W.; Jia, L.; Xiao, Q.; Su, Z. Unified Optical-Thermal Four-Stream Radiative Transfer Theory for Homogeneous Vegetation Canopies. IEEE Trans. Geosci. Remote Sens. 2007, 45, 1808–1822. [Google Scholar] [CrossRef]
- Feret, J.B.; François, C.; Asner, G.P.; Gitelson, A.A.; Martin, R.E.; Bidel, L.P.R.; Ustin, S.L.; le Maire, G.; Jacquemoud, S. PROSPECT-4 and 5: Advances in the Leaf Optical Properties Model Separating Photosynthetic Pigments. Remote Sens. Environ. 2008, 112, 3030–3043. [Google Scholar] [CrossRef]
- Verrelst, J.; Rivera, J.P.; Alonso, L.; Moreno, J. ARTMO: An Automated Radiative Transfer Models Operator Toolbox for Automated Retrieval of Biophysical Parameters through Model Inversion. In Proceedings of the EARSeL 7th SIG-Imaging Spectroscopy Workshop, Edinburgh, UK, 11–13 April 2011. [Google Scholar]
- Darvishzadeh, R.; Atzberger, C.; Skidmore, A.; Schlerf, M. Mapping Grassland Leaf Area Index with Airborne Hyperspectral Imagery: A Comparison Study of Statistical Approaches and Inversion of Radiative Transfer Models. ISPRS J. Photogramm. Remote Sens. 2011, 66, 894–906. [Google Scholar] [CrossRef]
- Atzberger, C.; Darvishzadeh, R.; Immitzer, M.; Schlerf, M.; Skidmore, A.; le Maire, G. Comparative Analysis of Different Retrieval Methods for Mapping Grassland Leaf Area Index Using Airborne Imaging Spectroscopy. Int. J. Appl. Earth Obs. Geoinf. 2015, 43, 19–31. [Google Scholar] [CrossRef]
- Rossi, C.; Kneubühler, M.; Schütz, M.; Schaepman, M.E.; Haller, R.M.; Risch, A.C. From Local to Regional: Functional Diversity in Differently Managed Alpine Grasslands. Remote Sens. Environ. 2020, 236, 111415. [Google Scholar] [CrossRef]
- Quan, X.; He, B.; Yebra, M.; Yin, C.; Liao, Z.; Zhang, X.; Li, X. A Radiative Transfer Model-Based Method for the Estimation of Grassland Aboveground Biomass. Int. J. Appl. Earth Obs. Geoinf. 2017, 54, 159–168. [Google Scholar] [CrossRef]
- Verrelst, J.; Rivera, J.P.; Veroustraete, F.; Muñoz-Marí, J.; Clevers, J.G.P.W.; Camps-Valls, G.; Moreno, J. Experimental Sentinel-2 LAI Estimation Using Parametric, Non-Parametric and Physical Retrieval Methods—A Comparison. ISPRS J. Photogramm. Remote Sens. 2015, 108, 260–272. [Google Scholar] [CrossRef]
- García-Haro, F.J.; Campos-Taberner, M.; Muñoz-Marí, J.; Laparra, V.; Camacho, F.; Sánchez-Zapero, J.; Camps-Valls, G. Derivation of Global Vegetation Biophysical Parameters from EUMETSAT Polar System. ISPRS J. Photogramm. Remote Sens. 2018, 139, 57–74. [Google Scholar] [CrossRef]
- Baret, F.; Hagolle, O.; Geiger, B.; Bicheron, P.; Miras, B.; Huc, M.; Berthelot, B.; Niño, F.; Weiss, M.; Samain, O.; et al. LAI, fAPAR and fCover CYCLOPES Global Products Derived from VEGETATION: Part 1: Principles of the Algorithm. Remote Sens. Environ. 2007, 110, 275–286. [Google Scholar] [CrossRef]
- Nilson, T. A Theoretical Analysis of the Frequency of Gaps in Plant Stands. Agric. Meteorol. 1971, 8, 25–38. [Google Scholar] [CrossRef]
- Wang, B.; Jia, K.; Liang, S.; Xie, X.; Wei, X.; Zhao, X.; Yao, Y.; Zhang, X. Assessment of Sentinel-2 MSI Spectral Band Reflectances for Estimating Fractional Vegetation Cover. Remote Sens. 2018, 10, 1927. [Google Scholar] [CrossRef]
- McKay, M.D.; Beckman, R.J.; Conover, W.J. A Comparison of Three Methods for Selecting Values of Input Variables in the Analysis of Output from a Computer Code. Technometrics 1979, 21, 239–245. [Google Scholar] [CrossRef]
- Verrelst, J.; Rivera, J.P.; Gitelson, A.; Delegido, J.; Moreno, J.; Camps-Valls, G. Spectral Band Selection for Vegetation Properties Retrieval Using Gaussian Processes Regression. Int. J. Appl. Earth Obs. Geoinf. 2016, 52, 554–567. [Google Scholar] [CrossRef]
- Verrelst, J.; Rivera Caicedo, J.P.; Muñoz-Marí, J.; Camps-Valls, G.; Moreno, J. SCOPE-Based Emulators for Fast Generation of Synthetic Canopy Reflectance and Sun-Induced Fluorescence Spectra. Remote Sens. 2017, 9, 927. [Google Scholar] [CrossRef]
- Brede, B.; Verrelst, J.; Gastellu-Etchegorry, J.-P.; Clevers, J.G.P.W.; Goudzwaard, L.; den Ouden, J.; Verbesselt, J.; Herold, M. Assessment of Workflow Feature Selection on Forest LAI Prediction with Sentinel-2A MSI, Landsat 7 ETM+ and Landsat 8 OLI. Remote Sens. 2020, 12, 915. [Google Scholar] [CrossRef]
- Vicent, J.; Verrelst, J.; Sabater, N.; Alonso, L.; Rivera-Caicedo, J.P.; Martino, L.; Muñoz-Marí, J.; Moreno, J. Comparative Analysis of Atmospheric Radiative Transfer Models Using the Atmospheric Look-up Table Generator (ALG) Toolbox (Version 2.0). Geosci. Model Dev. 2020, 13, 1945–1957. [Google Scholar] [CrossRef] [PubMed]
- Abdelbaki, A.; Schlerf, M.; Retzlaff, R.; Machwitz, M.; Verrelst, J.; Udelhoven, T. Comparison of Crop Trait Retrieval Strategies Using UAV-Based VNIR Hyperspectral Imaging. Remote Sens. 2021, 13, 1748. [Google Scholar] [CrossRef] [PubMed]
- Rosso, P.; Nendel, C.; Gilardi, N.; Udroiu, C.; Chlebowski, F. Processing of Remote Sensing Information to Retrieve Leaf Area Index in Barley: A Comparison of Methods. Precis. Agric. 2022, 23, 1449–1472. [Google Scholar] [CrossRef]
- Jia, K.; Liang, S.; Gu, X.; Baret, F.; Wei, X.; Wang, X.; Yao, Y.; Yang, L.; Li, Y. Fractional Vegetation Cover Estimation Algorithm for Chinese GF-1 Wide Field View Data. Remote Sens. Environ. 2016, 177, 184–191. [Google Scholar] [CrossRef]
- Breiman, L. Random Forests. Mach. Learn. 2001, 45, 5–32. [Google Scholar] [CrossRef]
- Wright, M.N.; Ziegler, A. Ranger: A Fast Implementation of Random Forests for High Dimensional Data in C++ and R. J. Stat. Softw. 2017, 77, 1–17. [Google Scholar] [CrossRef]
- R Core Team. R: A Language and Environment for Statistical Computing; R Foundation for Statistical Computing: Vienna, Austria, 2023; Available online: https://www.r-project.org/ (accessed on 13 April 2023).
- Probst, P.; Boulesteix, A.-L. To tune or not to tune the number of trees in random forest? arXiv 2017, arXiv:1705.05654. [Google Scholar]
- Atzberger, C.; Darvishzadeh, R.; Schlerf, M.; Le Maire, G. Suitability and Adaptation of PROSAIL Radiative Transfer Model for Hyperspectral Grassland Studies. Remote Sens. Lett. 2013, 4, 55–64. [Google Scholar] [CrossRef]
- Scrucca, L.; Fop, M.; Murphy, T.B.; Raftery, A.E. mclust 5: Clustering, Classification and Density Estimation Using Gaussian Finite Mixture Models. R J. 2016, 8, 289–317. [Google Scholar] [CrossRef]
- Todd, S.W.; Hoffer, R.M.; Milchunas, D.G. Biomass Estimation on Grazed and Ungrazed Rangelands Using Spectral Indices. Int. J. Remote Sens. 1998, 19, 427–438. [Google Scholar] [CrossRef]
- Liu, S.; Su, X.; Dong, S.; Cheng, F.; Zhao, H.; Wu, X.; Zhang, X.; Li, J. Modeling Aboveground Biomass of an Alpine Desert Grassland with SPOT-VGT NDVI. GISci. Remote Sens. 2015, 52, 680–699. [Google Scholar] [CrossRef]
- Li, F.; Zeng, Y.; Luo, J.; Ma, R.; Wu, B. Modeling Grassland Aboveground Biomass Using a Pure Vegetation Index. Ecol. Indic. 2016, 62, 279–288. [Google Scholar] [CrossRef]
- Zhang, B.; Zhang, L.; Xie, D.; Yin, X.; Liu, C.; Liu, G. Application of Synthetic NDVI Time Series Blended from Landsat and MODIS Data for Grassland Biomass Estimation. Remote Sens. 2016, 8, 10. [Google Scholar] [CrossRef]
- Chapungu, L.; Nhamo, L.; Gatti, R.C. Estimating Biomass of Savanna Grasslands as a Proxy of Carbon Stock Using Multispectral Remote Sensing. Remote Sens. Appl. Soc. Environ. 2020, 17, 100275. [Google Scholar] [CrossRef]
- Shen, M.; Tang, Y.; Klein, J.; Zhang, P.; Gu, S.; Shimono, A.; Chen, J. Estimation of Aboveground Biomass Using in Situ Hyperspectral Measurements in Five Major Grassland Ecosystems on the Tibetan Plateau. J. Plant Ecol. 2008, 1, 247–257. [Google Scholar] [CrossRef]
- Ren, H.; Zhou, G.; Zhang, F. Using Negative Soil Adjustment Factor in Soil-Adjusted Vegetation Index (SAVI) for Aboveground Living Biomass Estimation in Arid Grasslands. Remote Sens. Environ. 2018, 209, 439–445. [Google Scholar] [CrossRef]
- Mutanga, O.; Skidmore, A.K. Narrow Band Vegetation Indices Overcome the Saturation Problem in Biomass Estimation. Int. J. Remote Sens. 2004, 25, 3999–4014. [Google Scholar] [CrossRef]
- Naidoo, L.; van Deventer, H.; Ramoelo, A.; Mathieu, R.; Nondlazi, B.; Gangat, R. Estimating above Ground Biomass as an Indicator of Carbon Storage in Vegetated Wetlands of the Grassland Biome of South Africa. Int. J. Appl. Earth Obs. Geoinf. 2019, 78, 118–129. [Google Scholar] [CrossRef]
- Kimm, H.; Guan, K.; Jiang, C.; Peng, B.; Gentry, L.F.; Wilkin, S.C.; Wang, S.; Cai, Y.; Bernacchi, C.J.; Peng, J.; et al. Deriving High-Spatiotemporal-Resolution Leaf Area Index for Agroecosystems in the U.S. Corn Belt Using Planet Labs CubeSat and STAIR Fusion Data. Remote Sens. Environ. 2020, 239, 111615. [Google Scholar] [CrossRef]
- Darvishzadeh, R.; Wang, T.; Skidmore, A.; Vrieling, A.; O’Connor, B.; Gara, T.W.; Ens, B.J.; Paganini, M. Analysis of Sentinel-2 and RapidEye for Retrieval of Leaf Area Index in a Saltmarsh Using a Radiative Transfer Model. Remote Sens. 2019, 11, 671. [Google Scholar] [CrossRef]
- Atzberger, C. Inverting the PROSAIL Canopy Reflectance Model Using Neural Nets Trained on Streamlined Databases. J. Spectr. Imaging 2010, 1, a2. [Google Scholar] [CrossRef]
- Schiefer, F.; Schmidtlein, S.; Kattenborn, T. The Retrieval of Plant Functional Traits from Canopy Spectra through RTM-Inversions and Statistical Models Are Both Critically Affected by Plant Phenology. Ecol. Indic. 2021, 121, 107062. [Google Scholar] [CrossRef]












| Level-1 | Level-2 | Level-3 |
|---|---|---|
| Grassland | Dry grass | Dry grass |
| Wet grass | Wet grass | |
| Shrubland | Gorse | Gorse |
| Heath | Heath | |
| Broom | Broom | |
| Forest | Conifer | P. pinaster |
| P. sylvestris | ||
| P. nigra | ||
| P. halepensis | ||
| P. uncinata | ||
| Broadleaf | Riparian forest | |
| Q. robur and/or Q. petraea | ||
| Beech | ||
| Q. pyrenaica | ||
| Q. ilex | ||
| Q. faginea | ||
| Non-vegetated | Rock | Rock |
| Scree | Scree | |
| Bare soil | Dry | |
| Wet |
| PROSPECT-5B Leaf Model | Symbol | Unit | Value or Range |
| Leaf structure parameter | N | - | 1–2 |
| Chlorophyll content | CAB | µg cm−2 | 5–80 |
| Carotenoid content | CAR | µg cm−2 | 5–40 |
| Dry matter content | DMC | g cm−2 | 0.005–0.05 |
| Equivalent water thickness | EWT | cm | 0.005–0.05 |
| Brown pigment fraction | BP | - | 0 |
| 4SAIL Canopy Model | Symbol | Unit | Value or Range |
| Leaf area index | LAI | m2 m−2 | 0.1–8 |
| Average leaf inclination angle | ALA | ° | 40–70 |
| Ratio of diffuse to direct radiation | SKYL | - | 0.2 |
| Hot spot effect | HSPOT | - | 0.05–0.1 |
| Soil brightness factor | PSOIL | - | 0–1 |
| Solar zenith angle | θs | ° | Sentinel-2 metadata |
| Observation zenith angle | θo | ° | Sentinel-2 metadata |
| Sun-sensor azimuth angle | φ | ° | Sentinel-2 metadata |
| PROSPECT-5B Leaf Model | Symbol | Unit | Value or Range | Step Size |
| Leaf structure parameter | N | - | 1.5 | - |
| Chlorophyll content | CAB | µg cm−2 | 5–80 | 5 |
| Carotenoid content | CAR | µg cm−2 | 8 | - |
| Dry matter content | DMC | g cm−2 | 0.005–0.05 | 0.0015 |
| Equivalent water thickness | EWT | g cm−2 | 0.005–0.05 | 0.0015 |
| Brown pigment fraction | BP | - | 0 | - |
| 4SAIL Canopy Model | Symbol | Unit | Value or Range | Step Size |
| Leaf area index | LAI | m2 m−2 | 0.1–8 | 0.25 |
| Average leaf inclination angle | ALA | ° | 40–70 | 2 |
| Ratio of diffuse to direct radiation | SKYL | % | 0.2 | - |
| Hot spot effect | HSPOT | - | 0.05–0.1 | 0.075 |
| Soil brightness factor | PSOIL | - | 0–1 | 0.1 |
| Solar zenith angle | θs | ° | Sentinel-2 metadata | - |
| Observation zenith angle | θo | ° | Sentinel-2 metadata | - |
| Sun-sensor azimuth angle | φ | ° | Sentinel-2 metadata | - |
Disclaimer/Publisher’s Note: The statements, opinions and data contained in all publications are solely those of the individual author(s) and contributor(s) and not of MDPI and/or the editor(s). MDPI and/or the editor(s) disclaim responsibility for any injury to people or property resulting from any ideas, methods, instructions or products referred to in the content. |
© 2024 by the authors. Licensee MDPI, Basel, Switzerland. This article is an open access article distributed under the terms and conditions of the Creative Commons Attribution (CC BY) license (https://creativecommons.org/licenses/by/4.0/).
Share and Cite
Fernández-Guisuraga, J.M.; González-Pérez, I.; Reguero-Vaquero, A.; Marcos, E. Estimating Grassland Biophysical Parameters in the Cantabrian Mountains Using Radiative Transfer Models in Combination with Multiple Endmember Spectral Mixture Analysis. Remote Sens. 2024, 16, 4547. https://doi.org/10.3390/rs16234547
Fernández-Guisuraga JM, González-Pérez I, Reguero-Vaquero A, Marcos E. Estimating Grassland Biophysical Parameters in the Cantabrian Mountains Using Radiative Transfer Models in Combination with Multiple Endmember Spectral Mixture Analysis. Remote Sensing. 2024; 16(23):4547. https://doi.org/10.3390/rs16234547
Chicago/Turabian StyleFernández-Guisuraga, José Manuel, Iván González-Pérez, Ana Reguero-Vaquero, and Elena Marcos. 2024. "Estimating Grassland Biophysical Parameters in the Cantabrian Mountains Using Radiative Transfer Models in Combination with Multiple Endmember Spectral Mixture Analysis" Remote Sensing 16, no. 23: 4547. https://doi.org/10.3390/rs16234547
APA StyleFernández-Guisuraga, J. M., González-Pérez, I., Reguero-Vaquero, A., & Marcos, E. (2024). Estimating Grassland Biophysical Parameters in the Cantabrian Mountains Using Radiative Transfer Models in Combination with Multiple Endmember Spectral Mixture Analysis. Remote Sensing, 16(23), 4547. https://doi.org/10.3390/rs16234547

