Abstract
Urban agglomerations are becoming increasingly important in driving economic development in China. Accurate representation of the economic development status and spillover effects of cities within an urban agglomeration is the foundation of and an effective approach for promoting the coordinated development of that agglomeration. However, current studies of economic spillovers tend to focus on urban agglomerations as a whole, and there is a lack of scrutiny and validation of research data. Therefore, this study proposes a framework for detecting economic spillover effects within an urban agglomeration based on a prolonged night-time light dataset. Firstly, we explored the most suitable night-time light index to characterize the economic status. Then, we used this index to construct the economic network and hierarchical structure of the urban agglomeration. Finally, we explored the heterogeneity of spillover effects under the hierarchical structure. The results of a case study in the Pearl River Delta (PRD) urban agglomeration show that (1) the total night-time light in built-up areas (BNTL) has the highest Pearson correlation coefficient with GDP, which is 0.82; (2) there is an obvious hierarchical structure within the PRD; (3) there are significant and sustained economic spillover effects among the core cities, with Guangzhou–Foshan and Shenzhen–Dongguan having more obvious spillover effects; and (4) the economic spillover effects within the three metropolitan areas have different characteristics. The Guangzhou–Foshan–Zhaoqing metropolitan area is closely linked, to apparent differences in the pace of spillover effects. The Shenzhen–Dongguan–Huizhou metropolitan area has strong close linkages, with strong synchronization of spillover effects. The Zhuhai–Zhongshan–Jiangmen metropolitan area has not yet formed a stable synergistic development relationship. Overall, the framework can effectively reveal the hierarchical structure and different characteristics of economic spillovers within urban agglomerations, which can provide a scientific reference for policy making related to the coordinated development of such agglomerations.
1. Introduction
With the process of economic globalization, developing countries, especially China, have experienced unprecedented economic growth and notable urbanization expansion in the past few decades [1]. Since the reform and opening up, China’s regional development strategy has progressed through the historical evolution of a regional balanced development strategy, a regional unbalanced development strategy, an overall regional development strategy, and a regional coordinated development strategy [2]. With the advancement of urbanization, the concept of urban agglomeration has gradually developed, and it is the highest spatial organizational form of urban development to a mature stage. Urban agglomeration is a complex system of continuously developing urban clusters, the scope and composition of which are stage-specific and ambiguous. According to relevant plans, China has laid out a total of 19 national-level urban agglomerations. Urban agglomeration, as a spatial carrier for promoting regional coordinated development [3], the center of gravity of national economic development and the strategic cornerstone of regional development, has become a hot spot in regional research. The report to the 20th National Congress of the Communist Party of China proposed to pay more attention to the development of urban agglomerations and metropolitan areas. The high-quality development of urban agglomerations will drive the coordinated development of regions, promote the continuous narrowing of the gap between first-mover cities and later-mover cities in urban agglomerations, and open up a new realm of regional coordinated development. Therefore, accurately delineating the economic relations and spillover effects within the urban agglomeration, as well as clarifying its development status, can provide scientific support and a theoretical reference for relevant regions in China to formulate appropriate urban agglomeration development plans and policies.
For a long time, regional coordinated development research based on neoclassical economic theory paid more attention to the endogenous dynamics of regional development, such as human input, material investment, technology level, and other factors. However, they cannot explain the new feature of spillover generated during a new economic development [4]. The spillover effect refers to a situation where an organization carries out an activity, which not only produces the expected effect of the activity but also has an impact on people or society outside the organization. Similarly, regional spillover effects can refer to the economic interdependence, constraints, and market utilization [5] that reflect the impacts of economic activities in one region on the economic welfare of other regions [6]. Regional spillover is considered to be an important factor that cannot be ignored in regional economic development [7].
Studies of regional economic spillover effects mostly focus on national, regional, and provincial perspectives. Zhang and Felmingham found that there are spillovers from the east to the central and western economic zones and from the central to the western economic zones in China [8]. Wang et al. found that there are significant asymmetric characteristics of spatial spillovers between developed and less developed provinces in China [9]. Wang et al. compared the differences in regional development at different scales within Guangdong province and found that there are significant spatial spillover effects in the process of county-level economic development [10]. However, there are fewer studies focusing on the perspective within the urban agglomeration. Zhou empirically established that there is a strong spatial dependence of spillover effects within the Yangtze River Delta urban agglomeration, and it decreases with the increase in spatial economic distance [11]. Yang and Wang found that there is a significant spatial correlation in the Yangtze River Delta urban agglomeration, and the degree of the correlation is being further strengthened [12]. Wu et al. found that information flows have obvious spillover effects in the three major urban agglomerations in China [13]. Such studies have analyzed the spatial interaction between cities within urban agglomerations but ignored the correlation law among cities at different levels. The hierarchy of population settlements is typically determined using various criteria, such as population size, residential density, level of infrastructure, economic activity, and administrative structure. Most of the relevant studies focus on urban areas, and in recent years, some scholars have conducted research on a smaller scale [14]. In studies of spillover effects within urban agglomerations, Sun and Ding firstly proposed the question “Do large cities contribute to economic growth of small cities?” According to the administrative structure, they divided the city into three levels: general prefecture-level city, sub-provincial city, and municipality directly under the central government’s control, finding that the closer the city is to a higher-ranking city, the more likely it is to receive diffusion effects from the higher-ranking city and the faster the economy grows, as determined through an empirical study of the Yangtze River Delta [15]. Cui and Li also found that the central cities have positive spatial spillover effects on the surrounding areas in the Yangtze River Delta [16]. However, the definitions of central cities in the above studies are derived from empirical facts or administrative division. There is still a lack of research on hierarchies based on spatial structures and economic characteristics within urban agglomerations and a heterogeneity analysis of spillover effects on this basis.
The measurement methods for regional economic spillover effects mainly include the input–output model and econometric model. The input–output model was first proposed by Isard [17], and it has been widely used in much research [18,19] because it can directly reflect the links between industries and departments. However, it has the following shortcomings: (1) The model focuses on the static relationships between regions and cannot realize the capture of dynamic changes. (2) The production of input–output tables is cyclical, and the data are difficult to obtain and not current. In contrast, econometric models can reflect more comprehensive information in a more flexible and variable way [20]. Among econometric models, spatial econometric models are widely used at present [7,21,22,23]. Spatial econometric models focus on research from the perspective of economic growth brought by economic factor spillovers, but there is the problem of limited spatial and temporal research units due to the large amount of data collection. The vector autoregressive model (VAR) and impulse response function [24,25,26,27] mainly use time-series data for analysis, focusing on capturing the dynamic changes in spillover effects, but it also depends on the unity and availability of long time-series data to some extent.
Statistical data are the most commonly used data in regional economic research, but there are problems such as variations in statistical caliber, inaccurate discounting of long time-series data affected by price factors, changes in administrative divisions, and influence by human factors [28]. For the past few years, the rapid development and application of remote sensing technology have led to a significant increase in the acquisition of various Earth observation data. This trend holds great potential for scientific research and production. With the advancement of big data technology and artificial intelligence, the processing and analysis capabilities of remote sensing data have significantly improved. Advanced algorithms, such as deep learning, have been utilized for remote sensing image classification [29,30], object detection [31], change detection [32], and other fields, enhancing the automation and intelligence of remote sensing information extraction. In recent years, night-time light remote sensing data have been considered in economic studies. With rapid urbanization, the extensive expansion of lighting facilities, combined with the lack of expertise among installers, will inevitably lead to light pollution [33]. This has numerous consequences for animals, plants, and humans, and it also contributes to an avoidable carbon footprint. However, the light detected by satellites can be used as an indicator of economic development. Night-time light remote sensing data can, to a certain extent, mitigate the influence of human factors and compensate for the shortcomings of statistical data. And they are now widely used to reflect the level of economic development of a region, which is considered to be a better alternative variable for the level of economic development [26], so it is reasonable to apply time-series night-time lighting data to the study of regional spillover effects. However, there is a lack of consideration of the saturation and dispersion of night-time light data in related studies [26]. In addition, most studies have used total or mean night-time light values to characterize the level of economic development [16,28], but few studies have explored the creation of a more comprehensive night-time lighting index to assess the level of regional economic development.
In summary, in order to make up for existing deficiencies and enrich the literature, this study proposes a framework that encompasses the establishment and selection of the night-time light index, the division of the economic structure in an urban agglomeration based on network analysis, and the measurement of hierarchical economic spillover effects within an urban agglomeration based on the econometric model. It can effectively depict and analyze the heterogeneity of the economic spillover effect between different levels of cities within urban agglomerations, so as to provide suggestions for urban agglomeration development planning.
2. Materials and Methods
2.1. Study Area
The Pearl River Delta (PRD) urban agglomeration is located within the coastal area of South China and comprises nine cities, namely Guangzhou, Shenzhen, Zhuhai, Foshan, Huizhou, Dongguan, Zhongshan, Jiangmen, and Zhaoqing (Figure 1). The PRD covers a total area of 55,368.7 square kilometers, which is less than 1/3 of the land area of Guangdong province, but possesses 53.35% of the population and 79.67% of the total economic volume of Guangdong province. The PRD has long been an important economic center region in China, plays an outstanding driving role, and occupies a pivotal strategic position in national economic and social development and the reform and opening-up process.
Figure 1.
Study area.
The metropolitan area is another analytical unit used to characterize the internal structures of urban agglomerations in this study. In 1994, Guangdong Provincial Party Committee first proposed the concept of the Pearl River Delta urban agglomeration and established a multi-core urban agglomeration goal and the structure of the three metropolitan areas in the east, center, and west. Based on the continuation of the metropolitan area pattern, the multi-center spatial structure of the three metropolitan areas was proposed in the Outline of the Plan for the Reform and Development of the Pearl River Delta (2008–2020). The three metropolitan areas were the Guangzhou–Foshan–Zhaoqing, Shenzhen–Dongguan–Huizhou, and Zhuhai–Zhongshan–Jiangmen areas. To date, the development pattern of the three metropolitan areas has become the focus of the PRD urban agglomeration in terms of economic, social, and administrative governance.
2.2. Data Source
2.2.1. The Long Time-Series Night-Time Light Dataset
Night-time light images have the advantages of large spatial coverage, high temporal resolution, and wide availability, and they have been widely used in the study of various multi-scale and long-term urban problems [34].
In this study, we used the prolonged artificial night-time light dataset of China from 1984 to 2020 (PANDA), which was produced by using the night-time light convolutional long short-term memory (NTLSTM) network model [35]. The dataset has a spatial resolution of 30 arc seconds (about 1 km) and DN values ranging from 0 to 6300, and it can be downloaded from the National Tibetan Plateau Data Center (http://data.tpdc.ac.cn/, (accessed on 15 January 2024)). The PANDA compensates for the limitations of existing night-time light datasets, such as DMSP/OLS and NPP-VIIRS, in terms of time range and data quality, and it provides potential night-time light sceneries in the early years [35].
2.2.2. Other Data
Since the statistical results of urban night-time light are greatly affected by land use, this study selected the urban impervious surface as a mask to calculate the night-time light index in built-up areas. The impervious surface data were obtained from the time-series global-scale impervious surface dataset product (GISA 2.0) [36], which can be obtained and downloaded at irsip.whu.edu.cn/resources/resources_en_v2.php, (accessed on 15 January 2024). GISA 2.0 has a 30-m spatial resolution and was developed by a new global ISA mapping method. Moreover, the GISA 2.0 is more accurate and stable when compared to existing global datasets.
The statistical data used to test the characterization effect of night-time lighting on regional economic development can be found on the National Bureau of Statistics website and in the China Urban Statistical Yearbook. This research selects the GDP indicator to measure the regional economic development level.
2.3. Methodology
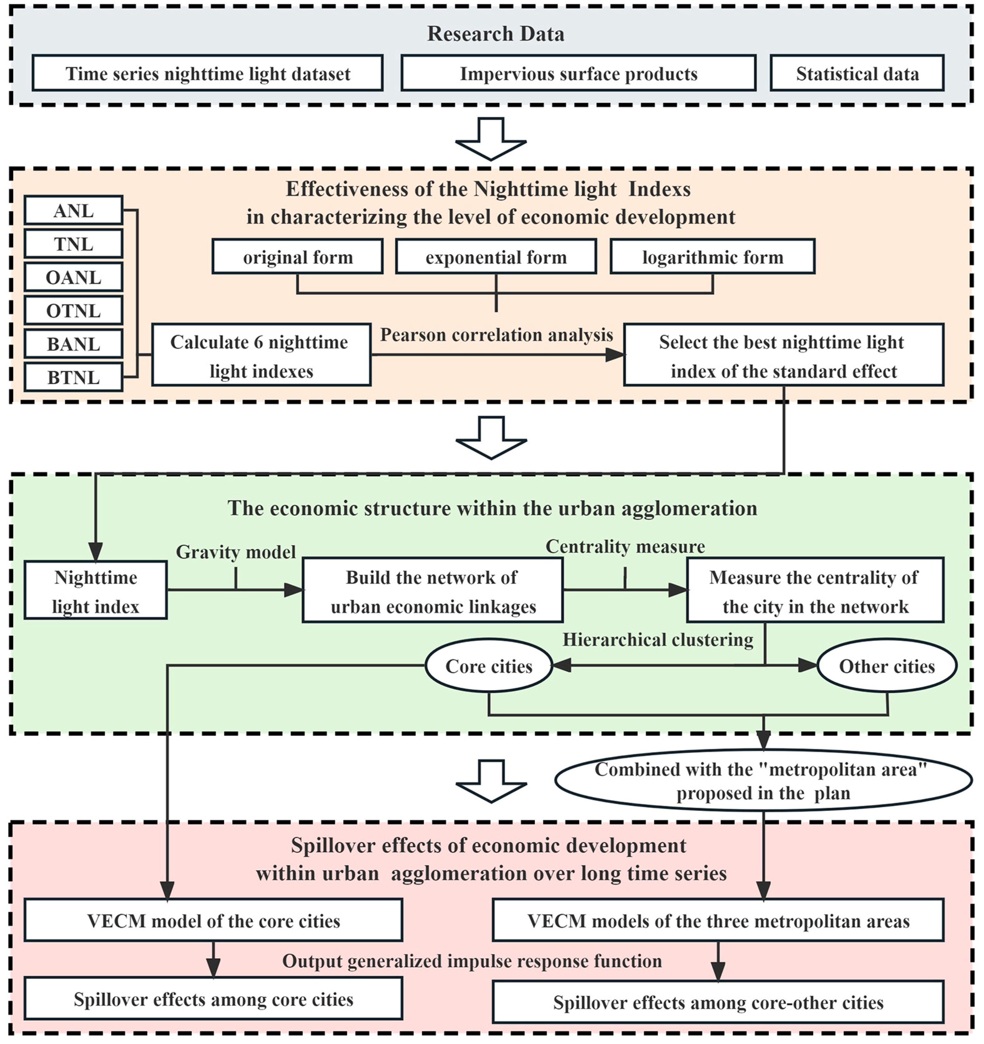
This study proposed a framework for analyzing spillover effects within an urban agglomeration based on the combination of hierarchical division and metropolitan areas, utilizing the optimal night-time light index. The framework mainly consisted of three steps: (1) selecting the optimal night-time light index; (2) dividing the economic structure within the urban agglomeration; (3) measuring the hierarchical economic spillover effect within the urban agglomeration. The research framework is shown in Figure 2. Detailed introductions are presented in the following sections.
Figure 2.
Research framework.
2.3.1. Selection of the Optimal Night-Time Light Index
To select a suitable index that can better characterize the regional economic development level, six night-time light indexes were selected and compared, namely the total night-time light (TNL), the average night-time light (ANL), the total night-time light excluding outliers (OTNL), the average night-time light excluding outliers (OANL), the total night-time light in built-up areas (BTNL), and the average night-time light in built-up areas (BANL). The Pearson correlation coefficient was used to quantify the correlation between night-time light index and GDP. The higher the correlation, the better the index can describe the regional economic development level. The calculation of each night-time light index is shown in Equations (1)–(6), while the calculation of the Pearson correlation coefficient is shown in Equation (7):
where represents the night-time light maximum value in the study area; represents the number of pixels whose night-time light value is equal to i; k represents the threshold of eliminating abnormal pixels, which is set to 651, because most towns and cities have night-time light values greater than 650, while pixels with values of less than 650 are mostly anomalies caused by glaciers or lakes reflecting moonlight [37]; and represent minimum and maximum night-time light values for built-up areas; represents the number of pixels whose night-time light value is equal to i for built-up areas; and represent two feature sets of length n; , represents the mean of the samples within the two feature sets; and r represents the Pearson correlation coefficient, and the larger the absolute value of r, the stronger the correlation.
The Pearson correlation coefficient can only describe the degree of the linear correlation between two variables and cannot characterize the nonlinear relationship. This study further processed the above original night-time light index in exponential form and logarithmic form, and then it calculated the Pearson correlation coefficient between the processed indexes with GDP to obtain the degree of nonlinear correlation. Finally, combined with the linear and nonlinear results, the optimal night-time light index was determined, which can best characterize the economic development level.
2.3.2. Division of Economic Structure in Urban Agglomeration Based on Network Analysis
Firstly, based on the optimal night-time light index selected in the previous step, the gravity model (Equation (8)) was applied to construct the economic linkage network among cities. The centrality of each city was also calculated using Equation (9) to represent its core degree in the network.
where and represent night-time light indexes of city i and city j; represents the Euclidean distance between city i and city j; reflects the closeness of economic ties between cities; and reflects the status and role of the city in the network.
Then, based on the urban centrality , a hierarchical clustering method is used to divide the internal economic structures of urban agglomerations. Clustering uses the Euclidean distance to establish a distance matrix to measure the similarity between nodes. On this basis, 4 linking methods—single, complete, average, and ward—can be selected. Ward always minimizes the increment of the sum of the squared deviations within classes [38] and makes the sum of the squared deviations of samples in the same class small (i.e., with high similarity), while the sum of the squared deviations of samples in the interclass is large (i.e., with low similarity); therefore, the ward method was used for clustering analysis to obtain the hierarchical structure of the core and other cities within the urban agglomeration. At the same time, combined with the establishment of three metropolitan areas (i.e., Guangzhou–Foshan–Zhaoqing, Shenzhen–Dongguan–Huizhou, and Zhuhai–Zhongshan–Jiangmen), this study clarified the grouping composition of the core and other cities in the PRD and obtains another hierarchical economic structure in the urban agglomeration.
2.3.3. Measurement of the Hierarchical Economic Spillover Effect within an Urban Agglomeration Based on the Vector Error Correction Model (VECM)
Based on the hierarchical economic structure within the urban agglomeration, spillover effects among the core cities were first quantified by establishing a VECM. Then, spillover effects between the core cities and the other cities were quantified by further establishing VECMs for the three metropolitan areas.
Engle and Granger combined co-integration theory with an error correction model to establish the VECM [39], which is essentially a kind of VAR with cointegration constraints. It is suitable for nonstationary time-series modeling with a cointegration relationship. Instead of being covariance stationary, many economic time series appear to be first-difference stationary, so the VECM is a more common choice of model. The implementation process for measuring the economic spillover effect within the urban agglomeration based on the VECM is shown in Figure 3. The main steps were as follows: (1) Perform stationarity test for variables. One of the prerequisites for the estimation of a VAR model is that the analyzed time series are stationary. The augmented Dickey–Fuller test (ADF Test) is a common statistical test used to establish whether a given time series is stationary or not. Covariance-stationary processes are I(0), while the series is integrated to an order of d, denoted by I(d), if the series and all its differences up to the d − 1’st are nonstationary, but the d’th difference is stationary. If variables are I(0), a VAR model was used. And if variables are I(n), we followed steps 2 and 3 to check whether we could estimate a VECM. (2) Select the optimal number of lags. To test for cointegration, we had to specify how many lags to include. The cointegration test is designed to test the first-order difference of the original data, so the order of the corresponding VECM is always one less than the VAR. Therefore, we referred to the order of the underlying VAR and chose the Akaike information criterion (AIC) to select the optimal lag order of the VAR [40]. In summary, the smaller the AIC, the better the model. (3) Test for cointegration. A fundamental prerequisite of VECM estimation is a priori knowledge of the number of cointegrating relations. Accordingly, we considered formal methods for determining the cointegrating rank using the Johansen cointegration tests (Johansen, 1995). Specifically, if the log likelihood of the unconstrained model that included the cointegrating equations was significantly different from the log likelihood of the constrained model that did not include the cointegrating equations, we rejected the null hypothesis of no cointegration. (4) Establish a VECM. When we knew the number of cointegrating vectors and the number of lags to be used, we could estimate the VECM. The general form of a VECM can be expressed in the manner shown in Equation (10). (5) Quantify the economic spillover effect between cities using the generalized impulse response function. The impulse response function refers to the impact on the current and future values of the endogenous variable after applying a standard deviation to the random error term [41]. However, the order of variables in the model has a great influence on the results of the traditional impulse response function construction. Considering that the generalized impulse response function [42] can eliminate the interference of variable ranking on the analysis results, based on the VAR model or the VECM, we used the generalized impulse response function to quantify the economic spillover effect among cities.
where is the first difference of variables, which are a time series of the night-time light index for cities; is the lag of the underlying VAR; is the short-run coefficient; is the error correction term of the model and can reflect the long-term equilibrium relationships of variables; is the coefficient matrix of the error correction term, and rank of matrix shows the number of cointegrating vectors; is a vector of constants; and is a vector of impulses.
Figure 3.
Establishment of VECM and output of generalized impulse response function.
3. Results
3.1. Characterization Effect of the Night-Time Light Index on Economic Development
The correlation results between the night-time light index and GDP (Table 1) show that there are significant positive correlations between the six night-time light indexes and GDP. Among them, the correlation coefficients between the three forms of BTNL and GDP are higher than those of the other five night-time light indexes. More specifically, the correlation coefficient between the exponential form of BTNL and GDP is as high as 0.8186, indicating that it can better characterize the economic development level of the prefecture-level cities in the PRD. Therefore, BNTL, in exponential form, is selected as the optimal night-time light index and further applied to the subsequent analyses. The night-time light in the built-up areas of the PRD is shown in Figure 4.
Table 1.
Results of the Pearson correlation test.
Figure 4.
Night-time light in built-up areas of the PRD.
3.2. Hierarchical Structure within the PRD
Based on BNTL, the economic linkage network is constructed using the gravity model, and urban centrality is calculated, as shown in Figure 5. In the early period, i.e., 1985 (Figure 5a), the PRD formed a spatial pattern with Guangzhou as the leading center to drive the economic development of urban agglomerations. In the middle period, i.e., 2000 (Figure 5b), a series of policy measures, including the implementation of the opening-up policy and the division of labor mode between Guangdong and Hong Kong, led to the process of industrialization and urbanization in the PRD. Shenzhen took the opportunity to rapidly carry out industrial transformation, introduce high-tech industries, and gradually form industrial clusters with strong competitiveness in computers, communication equipment, digital television, etc., and its leading position in the PRD has become increasingly prominent. In the later period, i.e., 2019 (Figure 5c), Guangzhou’s central status gradually recovered by canceling cities and merging regions, strengthening transportation hubs, and gradually strengthening economic ties within urban agglomerations. As the core hub city connecting Guangzhou and Shenzhen, Dongguan is the central area that cannot be crossed in the linkage process of the two cities.
Figure 5.
Economic linkage networks and urban centrality of the PRD in different periods.
To further clarify the hierarchical relationship of economic development within the PRD, we carry out hierarchical clustering based on the urban centrality obtained above. In Figure 6, the y-axis represents the relative distance between clusters, where a larger distance indicates a better cluster effect. It shows that there is a significant two-level differentiation hierarchy within the PRD. Combined with the centrality ranking of the nine cities in Figure 5 and the clustering results in Figure 6, it is easy to distinguish the core cities in the Pearl River Delta from other cities. The early period is centered on Guangzhou, Shenzhen, Foshan, and Dongguan (Figure 6a). The middle period is centered on Dongguan, Guangzhou, and Shenzhen (Figure 6b). Finally, the later period is centered on Dongguan, Zhongshan, Guangzhou, Shenzhen, and Foshan (Figure 6c). Based on these results, we extract the hierarchical structure of the PRD, with Dongguan–Zhongshan–Guangzhou–Shenzhen–Foshan as the core cities and Zhaoqing–Zhuhai–Jiangmen–Huizhou as the other cities. Moreover, combined with the Shenzhen–Dongguan–Huizhou, Guangzhou–Foshan–Zhaoqing, and Zhuhai–Zhongshan–Jiangmen metropolitan areas, this study further explores the connections between core cities and other cities.
Figure 6.
Clustering results for cities in the PRD in the different periods. Note: ZS (Zhongshan), ZQ (Zhaoqing), JM (Jiangmen), ZH (Zhuhai), HZ (Huizhou), GZ (Guangzhou), SZ (Shenzhen), FS (Foshan), and DG (Dongguan).
3.3. Hierarchical Spillover Effects within the RPD
3.3.1. Analysis of Spillover Effects among Core Cities
Firstly, we conduct a stationarity test of the BTNL time series of nine cities in the PRD from 1985 to 2019. The results show that (Table 2) the nine variables are I(1), that is, their first-order difference sequences are all stationary. This result does not meet the conditions for establishing a VAR model, but it can be further tested for cointegration to determine whether a VECM can be established.
Table 2.
Results of ADF test.
Based on the hierarchical economic structure of the PRD, we first explore the spillover effects of economic development among the five core cities within the urban agglomeration. Firstly, the optimal lag order was determined to be three based on the AIC (Table 3). The hypotheses of no cointegration and at most one cointegration are rejected because the trace statistics are greater than the critical value at the 5% significance level (Table 4). Additionally, the hypothesis of at most two cointegrations is accepted as the trace statistic is lower than the critical value at the 5% significance level. This indicates that there are two cointegrating relationships among the five core cities. Thus, the VECM can be established, and the impulse response function can be output based on it.
Table 3.
Selection of lag order of VAR model for core cities.
Table 4.
Johansen cointegration test of core cities.
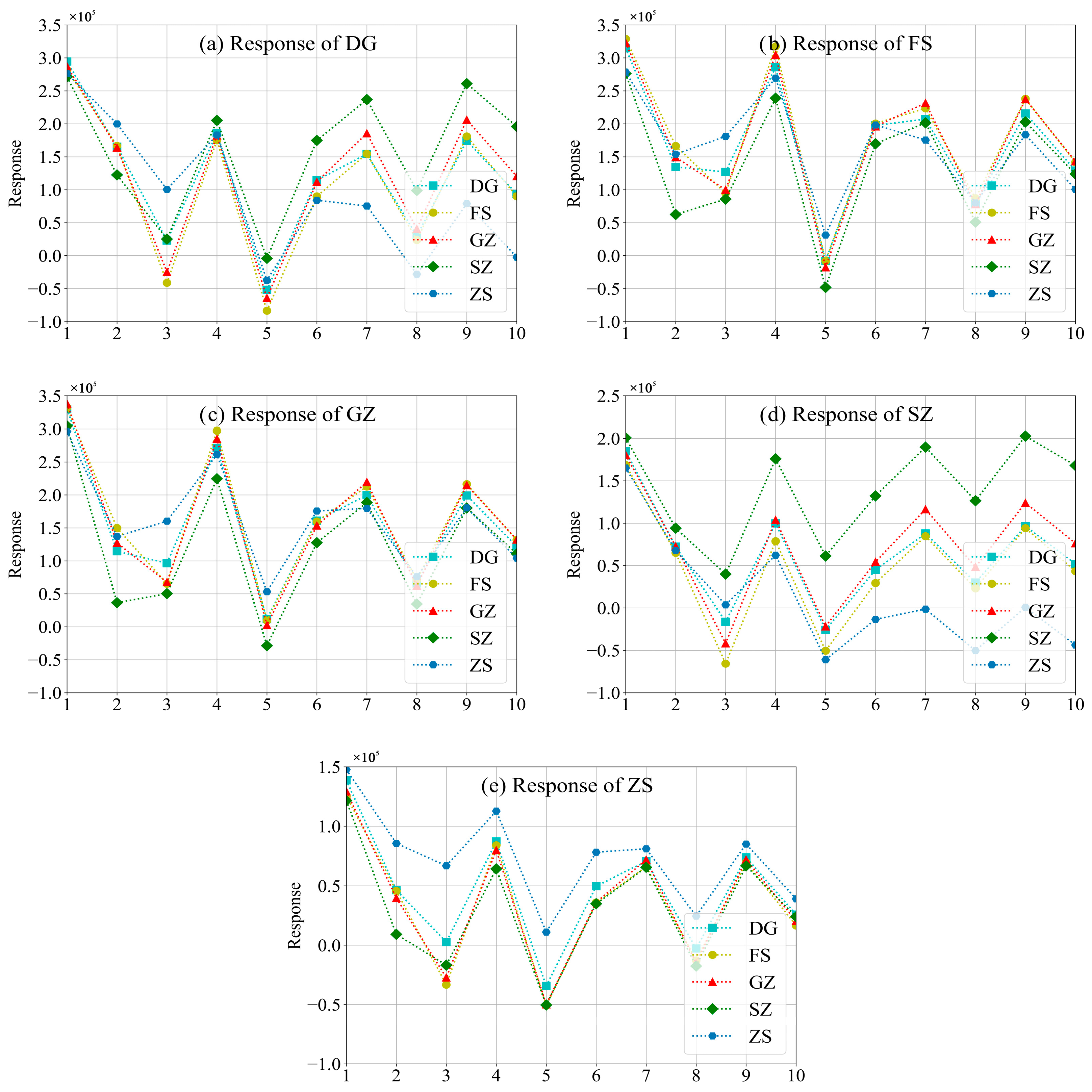
The impulse response results (Figure 7) show the spillover effect of economic development among the five core cities. In terms of the variation trend and intensity of the response curves, when a standard deviation shock is applied to Guangzhou or Foshan (Figure 7b,c), the trends and intensities of the responses to other cities are more consistent. When a standard deviation shock is applied to Dongguan or Shenzhen (Figure 7a,d), the trend and intensity of the responses to other cities are more similar. These phenomena indicate that Guangzhou–Foshan and Dongguan–Shenzhen have obvious group development patterns. In terms of response time length, when a shock is applied to Dongguan or Shenzhen (Figure 7a,d), the response curves of the remaining cities have not yet significantly converged in the tenth period, suggesting that Shenzhen and Dongguan have long-term and stable impacts on other core cities. Comparing the strength of each response, the responses of the other cities to Zhongshan (Figure 7a–d) and the response of Zhongshan to other cities (Figure 7e) are still at a low level. These indicate that Zhongshan has less economic interaction with other core cities and the development links are not close enough. Meanwhile, combined with the above hierarchical clustering results, Zhongshan is a core city added in a later period, and the links between Zhongshan and other core cities need to be strengthened.
Figure 7.
Spillover effect of economic development among core cities. Notes: the X-axis represents the number of lag periods (years).
3.3.2. Spillover Effect Analysis of Core Cities and Other Cities in Metropolitan Areas
To further explore the economic spillover effects between the core cities and other cities in the metropolitan areas of Guangzhou–Foshan–Zhaoqing, Shenzhen–Dongguan–Huizhou, and Zhuhai–Zhongshan–Jiangmen, VECMs are established for all three; then, the generalized impulse results are analyzed.
According to the AIC, the optimal lag order is set to four in the model constructed from the Guangzhou–Foshan–Zhaoqing variables. As shown in Table 5, in the Johansen cointegration test, the hypotheses of no cointegration and at most one cointegration are rejected, and the hypothesis of at most two cointegrations is accepted. Therefore, there are two cointegration relationships at the 95% confidence level. Based on this result, the VECM is established and the impulse response functions are output, as shown in Figure 8. In terms of the fluctuation trend of the response curve, when a standard deviation shock is applied to one of the cities, the responses to Foshan and Guangzhou are more synchronized, while the response to Zhaoqing is somewhat staggered. When comparing response intensity values, the responses from Foshan and Guangzhou to Zhaoqing reach 1.8 × 105 and 1.9 × 105, and the long-term response intensity values show fluctuations and decreases overall. This indicates that the internal economic linkage of the Guangzhou–Foshan–Zhaoqing metropolitan area is relatively close, and Guangzhou and Foshan play a significant role in driving Zhaoqing. In fact, the Guangzhou–Foshan–Zhaoqing metropolitan area was the first to build up cities and gather populations in the PRD, and it has formed a closely connected integrated development pattern. In terms of culture and life, Guangzhou and Foshan are the core areas of Cantonese culture, and there is frequent human movement between the three cities. In terms of industrial development, Guangzhou–Foshan–Zhaoqing area has the most obvious differentiated labor division of the three major metropolitan areas, and the integrated layout of enterprises along transportation routes and cross-boundary areas has formed a development pattern of the upstream and downstream convergence of industrial chains.
Table 5.
Johansen cointegration test of Guangzhou–Foshan–Zhaoqing metropolitan area.
Figure 8.
Spillover effect of economic development in the Guangzhou–Foshan–Zhaoqing metropolitan area. Notes: the X-axis represents the number of lag periods (years).
According to the AIC, the optimal lag order is set to three in the model constructed from the Shenzhen–Dongguan–Huizhou variables. As shown in Table 6, in the Johansen cointegration test, the hypothesis of no cointegration is rejected and the hypothesis of at most one cointegration is accepted. Therefore, there is one cointegration relationship at the 95% confidence level. Based on this result, the VECM is established and the impulse response functions are output, as shown in Figure 9. From the trend of the response curve, when the standard deviation shock is applied to one of the cities, the responses to the other cities are highly synchronized. Comparing the response intensity, when a standard deviation shock is applied to Dongguan and Shenzhen, the initial responses to Huizhou reach 2.9 × 105 and 1.7 × 105, and the long-term response intensity shows fluctuations and stability overall. This indicates that the internal economic linkage of the Shenzhen–Dongguan–Huizhou metropolitan area is close, and the driving effect of the core city on the other cities is significant and lasts for a long period of time. In fact, in terms of living, the differences in housing prices between cities has given rise to the phenomenon of large-scale cross-city living and employment, and municipal governments have been working closely on matters such as building urban subway connections. In terms of industrial categories, the Shenzhen–Dongguan–Huizhou metropolitan area focuses on modern service industries, such as finance, science and technology services, and high-end manufacturing functions, and it has formed an industrial system with characteristics and competitiveness in the fields of electronic information and machinery manufacturing.
Table 6.
Johansen cointegration test of Shenzhen–Dongguan–Huizhou metropolitan area.
Figure 9.
Spillover effect of economic development in the Shenzhen–Dongguan–Huizhou metropolitan area. Notes: the X-axis represents the number of lag periods (years).
According to the AIC, the optimal lag order is set to three in the model constructed from the Zhuhai–Zhongshan–Jiangmen variables. As shown in Table 7, in the Johansen cointegration test, the hypothesis of no cointegration is accepted; therefore, there is no cointegration relationship at the 95% confidence level. This indicates that the Zhuhai–Zhongshan–Jiangmen metropolitan area has poor internal linkage, and the degree of development is still at a low level. In fact, there is a gap between the Zhuhai–Zhongshan–Jiangmen and the Guangzhou–Foshan–Zhaoqing and Shenzhen–Dongguan–Huizhou metropolitan areas in terms of population, economic scale, and comprehensive strength. In terms of industry, the urban agglomeration mainly relies on the development of parks or specialized towns, presenting characteristics of small agglomeration and large dispersion. In terms of transportation construction, due to the lack of effective coordination of cross-border regional transportation network planning and construction, the traffic within the metropolitan area is relatively poor. At this stage, the Zhuhai–Zhongshan–Jiangmen metropolitan area has not yet formed a significant pattern of core cities driving the development of other cities.
Table 7.
Johansen cointegration test of Zhuhai–Zhongshan–Jiangmen metropolitan area.
4. Discussion
The framework proposed in this study for detecting the economic spillover effects of urban agglomerations based on the long night-time light time-series data, to a certain extent, makes up for the shortcomings of existing studies, and it supplements and enriches the literature on this topic. The main contributions are reflected in the following aspects.
The use of long time-series night-time light data instead of statistical data compensates for the inaccuracy of statistical data due to human and objective factors. At the same time, considering the saturation and consistency correction problems of night-time lighting data, this paper uses the Prolonged Artificial Night-time-light Dataset of China (PANDA) to ensure the consistency of the data. And through the correlation test between various night-time lighting indexes and economic data, the most suitable index representing the regional economic development level is selected to ensure that the subsequent experiments are carried out using accurate data.
The optimal night-time lighting index is used to describe the urban connection network within the urban agglomeration based on the gravity model, and the hierarchical structure of urban agglomerations is explored based on degree centrality calculation and hierarchical clustering.
Based on the hierarchical structure within the urban agglomeration and the metropolitan area planning proposed by the government, we realize the dynamic capture of economic spillover effects and perform heterogeneity analyses of different scopes within the urban agglomeration.
The results show that the total night-time light value and the average night-time light value, which are commonly used in existing studies, are not the best indexes for characterizing the level of economic development. There is an obvious hierarchical structure among cities within urban agglomeration, and it is more relevant to discuss the heterogeneity of the spillover effects among different hierarchical structures.
The framework proposed in this study quantifies the spillover effects on the hierarchical structure within urban agglomeration, which provides a scientific basis for the construction of an urban agglomeration and is conducive to the coordinated development of the region. However, this study still has some shortcomings. The mechanism of the spillover effect within urban agglomerations is quite complex, involving interactions between multiple elements. Here, we only analyze the spillover effect from the economic perspective among cities, and we do not study the impacts of different factors on economic spillover among cities. Future research may focus on analyzing the impacts of different factor flows on the economic spillover effect of urban agglomerations, so as to effectively promote the mutual promotion and common development among cities.
5. Conclusions
To provide a scientific basis for in-depth assessment of the spillover effects of economic development within urban agglomerations, this study proposes a framework for detecting economic spillover effects within an urban agglomeration based on a prolonged night-time light dataset and applies the framework to the Pearl River Delta (PRD) urban agglomeration. The major findings are listed as follows.
Among the six night-time light indexes, BTNL can better characterize the economic development levels of cities in the PRD from 1985 to 2019. The correlation coefficient between the exponential form of BTNL and GDP reaches 0.8186.
Based on the economic linkage network constructed from the gravity model, the hierarchical economic structure within the PRD is extracted, with Guangzhou–Foshan–Shenzhen–Dongguan–Zhongshan representing the core cities and Jiangmen–Zhaoqing–Huizhou–Zhuhai representing the other cities. This process provides a basis for investigating the spillover effects among core cities. Meanwhile, this study further combines the hierarchy of the three metropolitan areas to provide an effective path for exploring the spillover effects between the core cities and other cities.
This study reveals that there is a significant and sustained linkage between the five core cities in the PRD, of which the spillover effects of Guangzhou–Foshan and Shenzhen–Dongguan are more obvious, while the economic linkages between Zhongshan and the other core cities are weaker. It can be seen that, on one hand, with the deepening of the relationship between urban and regional development, urban agglomeration gradually evolves into a dual-core or even multi-core structure. On the other hand, government departments need to eliminate transportation barriers through top-level design and strengthen the coordination and complementary advantages of core cities, especially paying more attention to the development planning between Zhongshan and other core cities, so as to achieve industrial division of labor and synergistic development, as well as to achieve the effect of 1 + 1 > 2.
The internal spillover effects of the three metropolitan areas in the PRD show different characteristics. The Guangzhou–Foshan–Zhaoqing metropolitan area has relatively close internal linkages, with differences in the pace of spillover effects among cities. The Shenzhen–Dongguan–Huizhou metropolitan area has very close internal linkages, with the strong synchronization of spillover effects among cities, while the Zhuhai–Zhongshan–Jiangmen metropolitan area has not yet formed a stable synergistic developmental relationship. These phenomena are closely related to the city’s industrial layout and inter-city transportation connectivity. For the Shenzhen–Dongguan–Huizhou metropolitan area, the traffic connection triggers the continuous development of cities and towns and then enables the interaction between production and life. In the early period, a large number of manufacturing industries in Shenzhen were moved out of the city, which led to the rapid accumulation of modern service industries on the borders of the three places and, thus, promoted the reconstruction of the urban spatial structure in this metropolitan area. For the Guangzhou–Foshan–Zhaoqing metropolitan area, Guangzhou and Foshan are gradually developing integrally, resulting in high-frequency commuting. And the modern service industry further promotes the reconstruction of the metropolitan area structure. However, the Zhuhai–Zhongshan–Jiangmen metropolitan area is still the least developed, with only some traditional industries clustered in that area. Therefore, the Zhuhai–Zhongshan–Jiangmen metropolitan area is necessary to strengthen the transportation infrastructure, encourage the opening up of industries and integrated development of industrial chains, and further promote the flow of people, logistics, and information.
Our study offers a new perspective for studying economic spillovers within urban agglomerations. The proposed framework has great potential for application in different regions. This study may help to improve our understanding of the state of development in urban agglomerations, provide suggestions for their construction, and promote the coordinated development of cities.
Author Contributions
Conceptualization, H.B., L.Z. and H.T.; methodology, H.B. and H.T.; validation, H.B.; formal analysis, H.B.; investigation, H.B.; resources, H.B, H.T., L.Z., Q.S. and S.G.; data curation, H.B.; writing—original draft preparation, H.B., L.Z., H.T. and Q.S.; writing—review and editing, H.B., L.Z., H.T., Q.S. and S.G.; visualization, H.B.; supervision, L.Z. and H.T.; project administration, H.T. and L.Z. All authors have read and agreed to the published version of the manuscript.
Funding
This research was funded by the National Natural Science Foundation of China, No. 41971372; the Guangdong Basic and Applied Basic Research Foundation, No. 2022B1515130001; and the Innovation Group Project of Southern Marine Science and Engineering Guangdong Laboratory (Zhuhai), No. 311022009.
Data Availability Statement
The PANDA data used in this study are publicly available from the National Tibetan Plateau Data Center at https://data.tpdc.ac.cn/zh-hans/data/e755f1ba-9cd1-4e43-98ca-cd081b5a0b3e (accessed on 13 November 2023). The GISA 2.0 data used in this study are publicly available from the Institute of Remote Sensing Information Processing (IRSIP) at irsip.whu.edu.cn/resources/resources_en_v2.php (accessed on 13 November 2023).
Acknowledgments
The authors would like to thank the editors and anonymous reviewers, whose detailed comments and suggestions have notably helped us to improve the paper.
Conflicts of Interest
The authors declare no conflicts of interest.
References
- Balsa-Barreiro, J.; Li, Y.; Morales, A.; Pentland, A.S. Globalization and the shifting centers of gravity of world’s human dynamics: Implications for sustainability. J. Clean. Prod. 2019, 239, 117923. [Google Scholar] [CrossRef]
- Xia, Y.Y.; Guan, F.L.; Feng, C. The new connotation and significance of China’s regional coordinated development in the new era. Acad. Explor. 2022, 3, 45–53. [Google Scholar]
- Zhou, M.; Zhang, X.B. Research on the realization path and governance mechanism of regional coordinated development led by urban agglomerations—From the perspective of cycle coordination. Financ. Econ. 2023, 7, 89–106. [Google Scholar]
- Teng, L.; Cai, D.; Lu, L.C. Study on regional spillovers in economic integration. Hum. Geogr. 2010, 25, 116–119. [Google Scholar] [CrossRef]
- Teng, L. A Study on the Regional Spillovers in GIS Environment. Ph.D. Thesis, East China Normal University, Shanghai, China, 2005. [Google Scholar]
- Peng, L.Q. A Study on the Spillover-Effects of Regional Economic Growth in China. Ph.D. Thesis, Jinan University, Guangzhou, China, 2009. [Google Scholar]
- Pan, W. Regional correlation and spatial spillovers in China’s regional economic growth. Soc. Sci. China 2013, 34, 125–139. [Google Scholar] [CrossRef]
- Zhang, Q.; Felmingham, B. The role of FDI, exports and spillover effects in the regional development of China. J. Dev. Stud. 2002, 38, 157–178. [Google Scholar] [CrossRef]
- Wang, X.R.; Liu, J.Q.; Liu, D.Y. Tests on the convergence characteristics and the spatial spillover effect test of China’s provincial economic growth. World Econ. Pap. 2020, 3, 91–106. [Google Scholar]
- Wang, S.J.; Wang, Y.; Zhao, Y.B. Spatial spillover effects and multi-mechanism for regional development in Guangdong province since 1990s. Acta Geogr. Sin. 2015, 70, 965–979. [Google Scholar]
- Zhou, T. Research on the spatial spillover effect of the Yangtze River Delta urban agglomeration from the perspective of spatial interaction. Inq. Econ. Issues 2015, 6, 97–104. [Google Scholar]
- Yang, S.G.; Wang, L. Economic relevance, spatial spillover and economic growth of urban agglomeration in the Yangtze River Delta—An empirical study based on spatial panel metering model. Syst. Eng. 2017, 35, 99–109. [Google Scholar]
- Wu, C.; Zhuo, L.; Chen, Z.; Tao, H. Spatial Spillover Effect and Influencing Factors of Information Flow in Urban Agglomerations—Case Study of China Based on Baidu Search Index. Sustainability 2021, 13, 8032. [Google Scholar] [CrossRef]
- Balsa-Barreiro, J.; Morales, A.J.; Lois-González, R.C. Mapping Population Dynamics at Local Scales Using Spatial Networks. Complexity 2021, 2021, 8632086. [Google Scholar] [CrossRef]
- Sun, B.D.; Ding, S. Do large cities contribute to economic growth of smaller cities? Evidence from Yangtze River Delta in China. Econ. Growth 2016, 35, 1615–1625. [Google Scholar]
- Cui, B.S.; Li, J.Q. Dynamic evolution and spatial spillover effects of regional economic disparity in Yangtze River Delta: Based on the night light data. Econ. Geogr. 2022, 42, 10–18. [Google Scholar] [CrossRef]
- Isard, W. Interregional and regional input-output analysis: A model of a space-economy. Rev. Econ. Stat. 1951, 33, 318–328. [Google Scholar] [CrossRef]
- Sun, L.Y.; Luo, Y.F. Research on the spillover effects of the three growth poles on Chengdu-Chongqing economic circle. Resour. Dev. Mark. 2022, 38, 1357–1363+1373. [Google Scholar]
- Yang, H.Y.; Zhai, W.F. Dual value chain, spatial spillover and the growth of manufacturing industry. Commer. Res. 2023, 4, 38–46. [Google Scholar] [CrossRef]
- Tang, Y.F. Study on the Spillover Effects of Economic Growth among Cities in the Pan-Yangtze River Delta Economic Circle. Master’s Thesis, Shanghai Academy of Social Sciences, Shanghai, China, 2014. [Google Scholar]
- Bi, X.J.; Ning, Y.M. Empirical research on spatial spillover of metropolitan and the spatial agglomeration and dispersion in Yangtze River Delta urban agglomeration. Econ. Geogr. 2013, 33, 46–53. [Google Scholar] [CrossRef]
- Niu, F.G.; Shi, R.Y. Spatial network and spillover effect of Chinese digital economy. Big Data Res. 2023, 1–15. Available online: http://kns.cnki.net/kcms/detail/10.1321.G2.20231012.1514.010.html (accessed on 18 January 2024).
- Tang, X.X.; Xia, Q.; Chen, F. Spatial Linkage and spillover effect of regional tourism economy in Yunnan province. Areal Res. Dev. 2020, 39, 103–107. [Google Scholar]
- Abbas, K.; Butt, K.M.; Xu, D.Y.; Baz, K.; Sheraz, M.; Kharl, S.H. Dynamic prognostic interaction between social development and energy consumption optimization: Evidence from european union member countries. Energy 2023, 278, 127791. [Google Scholar] [CrossRef]
- Kismawadi, E.R. Contribution of Islamic banks and macroeconomic variables to economic growth in developing countries: Vector error correction model approach (VECM). J. Islam. Account. Bus. Res. 2023. [Google Scholar] [CrossRef]
- Liu, H.; Pei, Y.; Jia, W. Spatial differences and spillover effects of economic development of urban agglomerations in China: On DMSP/OLS nighttime light data from 1992 to 2013. Financ. Trade Res. 2017, 28, 1–12. [Google Scholar] [CrossRef]
- Luo, Z.Z. Essays on Impulse Response Inference in Vector Autoregressive Models. Ph.D. Thesis, Vanderbilt University, Nashville, TN, USA, 2023. [Google Scholar]
- Si, L.J.; Wang, C.Q. Regional economic disparity, dynamic evolution and convergence of urban agglomerations in China—Research based on nighttime light data of ten urban agglomerations. Shanghai J. Econ. 2021, 10, 38–52. [Google Scholar] [CrossRef]
- Li, S.; Song, W.; Fang, L.; Chen, Y.; Ghamisi, P.; Benediktsson, J.A. Deep Learning for Hyperspectral Image Classification: An Overview. IEEE Trans. Geosci. Remote Sens. 2019, 57, 6690–6709. [Google Scholar] [CrossRef]
- Tu, B.; Liao, X.; Li, Q.; Peng, Y.; Plaza, A. Local Semantic Feature Aggregation-Based Transformer for Hyperspectral Image Classification. IEEE Trans. Geosci. Remote Sens. 2022, 60, 1–15. [Google Scholar] [CrossRef]
- Zhang, X.; Zhang, T.; Wang, G.; Zhu, P.; Tang, X.; Jia, X.; Jiao, L. Remote Sensing Object Detection Meets Deep Learning: A metareview of challenges and advances. IEEE Geosci. Remote Sens. Mag. 2023, 11, 8–44. [Google Scholar] [CrossRef]
- Khelifi, L.; Mignotte, M. Deep Learning for Change Detection in Remote Sensing Images: Comprehensive Review and Meta-Analysis. IEEE Access 2020, 8, 126385–126400. [Google Scholar] [CrossRef]
- Gãlãţanu, C.D.; Canale, L.; Lucache, D.D.; Zissis, G. Reduction in Light Pollution by Measurements According to EN 13201 Standard. In Proceedings of the 2018 International Conference and Exposition on Electrical And Power Engineering (EPE), Iasi, Romania, 18–19 October 2018; pp. 1074–1079. [Google Scholar]
- Yu, B.; Wang, C.; Gong, W.; Chen, Z.; Shi, K.; Wu, B.; Hong, Y.; Li, Q.; Wu, J. Nighttime light remote sensing and urban studies: Data, methods, applications, and prospects. Natl. Remote Sens. Bull. 2021, 25, 342–364. [Google Scholar] [CrossRef]
- Zhang, L.X.; Ren, Z.H.; Chen, B.; Gong, P.; Fu, H.; Xu, B. A Prolonged Artificial Nighttime-Light Dataset of China (1984–2020); National Tibetan Plateau/Third Pole Environment Data Center: Tibetan Plateau, China, 2021. [Google Scholar] [CrossRef]
- Huang, X.; Song, Y.; Yang, J.; Wang, W.; Ren, H.; Dong, M.; Feng, Y.; Yin, H.; Li, J. Toward accurate mapping of 30-m time-series global impervious surface area (GISA). Int. J. Appl. Earth Obs. Geoinf. 2022, 109, 102787. [Google Scholar] [CrossRef]
- Koen, E.L.; Minnaar, C.; Roever, C.L.; Boyles, J.G. Emerging threat of the 21st century lightscape to global biodiversity. Glob. Change Biol. 2018, 24, 2315–2324. [Google Scholar] [CrossRef]
- Ward, J.H. Hierarchical grouping to optimize an objective function. J. Am. Stat. Assoc. 1963, 58, 236–244. [Google Scholar] [CrossRef]
- Engle, R.F.; Granger, C.W.J. Co-integration and error correction: Representation, estimation, and testing. Econometrica 1987, 55, 251–276. [Google Scholar] [CrossRef]
- Liu, X.L.; Zhang, Y.M. Price discovery function of the stock index futures on the basis of VECM. Manag. Rev. 2012, 24, 71–77. [Google Scholar] [CrossRef]
- Gao, T.M. Econometric Analysis Methods and Modeling: EViews Applications and Examples; Tsinghua University Press: Beijing, China, 2009; p. 568. [Google Scholar]
- Pesaran, M.H.; Shin, Y. Cointegration and speed of convergence to equilibrium. J. Econom. 1996, 71, 117–143. [Google Scholar] [CrossRef]
Disclaimer/Publisher’s Note: The statements, opinions and data contained in all publications are solely those of the individual author(s) and contributor(s) and not of MDPI and/or the editor(s). MDPI and/or the editor(s) disclaim responsibility for any injury to people or property resulting from any ideas, methods, instructions or products referred to in the content. |
© 2024 by the authors. Licensee MDPI, Basel, Switzerland. This article is an open access article distributed under the terms and conditions of the Creative Commons Attribution (CC BY) license (https://creativecommons.org/licenses/by/4.0/).








