Abstract
Landslide geological disasters, occurring globally, often result in significant loss of life and extensive economic damage. In recent years, the severity of these disasters has increased, likely due to the frequent occurrence of extreme rainstorms associated with global warming. This escalating trend emphasizes the urgent need for a simple and efficient method to identify hidden dangers related to landslide geological disasters. Areas experiencing seasonal heavy rainfall are particularly susceptible to such disasters, posing a serious threat to the lives and property of local residents. In response to the challenging characteristics of landslide geological hazards, such as their strong concealment and the high vegetation coverage in the Liupan Mountain area of the Loess Plateau, this study focuses on the integrated remote sensing identification and research of hidden landslide dangers in Longde County. The methodology combines differential interferometric synthetic aperture radar technology (D-InSAR) and high-resolution optical remote sensing. Surface deformation information of Longde County was obtained by analyzing 85 Sentinel-1A data from 2019 to mid-2020 using Stacking-InSAR, in conjunction with high-resolution optical remote sensing image data from GF-2 in 2019. Furthermore, the study conducted integrated remote sensing identification and field verification of landslide hazards throughout the entire county. This involved interpreting the shape and deformation marks of landslide hazards, identifying the disaster-bearing bodies, and expertly interpreting the environmental factors contributing to the hazards. As a result, 47 suspected landslide hazards and 21 field investigation points were identified, with 16 hazards verified with an accuracy of 76.19%. This outcome directly confirms the applicability and accuracy of the integrated remote sensing identification technology in the study area. The research results presented in this paper provide an effective scientific and theoretical basis for the monitoring and treatment of landslide geological disasters in the future stages. They also play a pivotal role in the prevention of such disasters.
1. Introduction
Since the middle of the 20th century, with the continuous growth of the world population and the gradual expansion of the scope of human activities, coupled with the impact of global climate change and other factors, landslides have occurred more and more frequently, resulting in increasing economic losses and casualties [1,2,3]. Landslides occur in almost all mountain areas with human habitation and engineering activities worldwide, which has become the type of geological disaster with the highest frequency and the most significant loss [4]. In Europe, Scandinavia, which includes Sweden and Norway, is known for its occurrence of landslides. The Eastern Alps in France, Switzerland, Austria, and northern Italy, as well as a significant portion of the Apennines in Italy, are also regions prone to frequent landslides [5]. Along the edge of the American plate, the Rocky Mountains and Sierra Madre Mountains are areas that experience a high number of landslides, particularly in countries and regions such as Canada, the United States, Mexico, and Chile. In Asia, Japan and Nepal, located in the Himalayan region on the southern edge of the Qinghai-Tibet Plateau, as well as northern India, are known for their high incidence of landslide disasters. China is one of the regions with the most serious landslide disasters in Asia and even in the world; especially since the 1980s, with the recovery of economic construction and rapid development and the influence of natural factors, landslide disasters are becoming more and more serious year by year [6]. According to statistics, more than 10,000 villages in at least 400 cities, counties, districts, and towns across the country have been seriously damaged by landslides. Since 1995, the average annual death toll from landslides has exceeded 1000 for many years in a row [7]. Longde County, Ningxia, located at the western foot of Liupan Mountain, belongs to the joint between middle and low mountain areas and the loess hilly region, with complex geology and geomorphology and the development of loess landslides. Serious landslides not only cause great losses to the lives and property of local residents but also seriously affect the safe operation of railways, highways, and other infrastructure and seriously hinder the development of the regional economy [8]. Therefore, the study of landslide geological disasters has important theoretical and practical value.
Due to increased extreme rainstorms caused by global climate change, landslide disasters have become more severe [9,10]. Therefore, there is a need for an efficient method to identify potential landslides. Remote sensing technology has been widely used in geological disaster risk management for over 60 years [11]. Optical remote sensing dominated the field, but now there is integrated remote sensing using various means such as spectrum and geometric measurement [12]. High-resolution optical remote sensing data with sub-meter resolution can accurately detect landslide forms and hazardous environments. InSAR technology has also advanced rapidly, with deformation measurement accuracy reaching 3–5 mm [13,14]. It can complement ground-point observations. InSAR technology has been applied since the SEASAT satellite in 1978 and has developed various time-series analysis methods. The European Space Agency (ESA) has promoted its application in surface deformation monitoring [15]. China has conducted comprehensive investigations of geological disasters and established observation and preparedness systems [16]. However, catastrophic landslides still occur due to their inaccessible and vegetation-covered locations. Traditional means struggle to detect these hidden dangers. Therefore, early discovery and identification of potential hazards, as well as proactive prevention and control, have become crucial challenges.
InSAR is the product of the combination of traditional SAR remote sensing technology and radio astronomical interferometry. It calculates the tiny changes in terrain, landform, and surface in the target area by using the coherence of radar waves. Scholars and academicians all over the world have successively put forward time-series InSAR technology represented by interferometric stacking technology (Stacking) [17], permanent scatterer technology (PS-InSAR) [18], small baseline set interferometry (SBAS-InSAR) [19], interferometric point target analysis technology (IPTA) [20], and distributed scatterer technology (SqueeSAR) [21].
The Three Gorges area in China has been a testing ground for InSAR landslide disaster monitoring since 1999. The China Aviation Geophysical Remote Sensing Center of Land and Resources (AGRS) and the German Geoscience Research Center (GFZ) have been conducting technical trials in this area. With the emergence of high-resolution satellites like TerraSAR-X and ALOS-2, landslide InSAR monitoring technology has entered the application stage [22]. After the Xinmo Village landslide in 2017, which caused significant casualties, scholars analyzed the characteristics of such landslides and proposed integrated remote sensing technology combining high-resolution optical satellite remote sensing and InSAR [23]. This approach utilizes the shape and deformation characteristics obtained from remote sensing to achieve early detection of landslide hazards. In 2018, following the Baige landslide on the Jinsha River, remote sensing technology was employed to systematically investigate potential hazards in the Jinsha River Basin [24,25]. Similarly, after the launch of the Sichuan-Tibet Railway, remote sensing spectrum technology was used for geological investigation to identify and mitigate hazards. These efforts have focused on areas with complex hydrological conditions and challenging terrain. In summary, this study focuses on Longde County, Ningxia, which is representative of areas in China facing complex geological conditions.
Based on the above background and research needs, this paper uses a high-resolution optical remote sensing image of the GF-2 satellite and band C SAR satellite data of Sentinel-1 to carry out integrated remote sensing identification of landslide hazards in Longde County, Ningxia. With complex geological geomorphy, Longde County is one of the areas with relatively acute geological disasters in the whole region. Specifically, landslide geological disasters have posed significant threats to the safety of human lives and properties, impeding the progress of regional economies [26,27]. Therefore, the identification of geological hazards in Longde County in Ningxia is of important practical significance for disaster prevention and reduction as well as promoting local economic development. The surface deformation identification results were obtained using interferometric stacking InSAR technology, and the landslide hazards were identified based on the deformation characteristics in the radar direction. Additionally, the morphological characteristics of surface optical remote sensing of landslide hazards, as well as irrefutable expert experience, were also adopted for the identification. The identification results were verified by field investigation, and two typical landslide hazard areas were selected for detailed study.
2. Study Area and Data
2.1. Study Area
Longde County, situated in Ningxia Province, is positioned at the western base of Liupan Mountain, serving as the juncture between the middle-low mountainous region and the loess hilly areas. Geographically, Longde County spans from 35°21′ to 35°47′ north latitudes and 105°48′ to 106°15′ east longitudes, covering an area of approximately 992 km2. It is situated at the western foothills of Liupan Mountain, featuring a terrain that is generally higher in the east and lower in the west. The predominant landforms in the area consist of loess hills and red bed hills, with the middle-low mountainous areas primarily distributed in the eastern part of the county. Additionally, there are small portions of river terraces present within the region. For a visual representation of the distribution of geomorphic units in the study area, please refer to Figure 1.
Longde County has a temperate continental monsoon climate, which is a transitional zone between semi-humid and semi-arid regions [28]. It is influenced by differences in topography, with the eastern part being moist and cold, while the western part is dry and warm. The winters are dry, while the summers are rainy. The annual average temperature is 5.6 °C, which is the lowest temperature in the entire region. The lowest temperatures occur in January, reaching an extreme minimum of −27.3 °C, while the highest temperatures occur in July, reaching an extreme maximum of 32.4 °C [29]. The average annual precipitation in the area amounts to 766.0 mm, with the majority of rainfall occurring during the summer and autumn seasons. The months of July and August are particularly concentrated with rainfall.
Figure 1.
Map of the study area.
Figure 1.
Map of the study area.

Furthermore, regional geological data show that the area has experienced Yanshan and Himalayan tectonic movements. The geological structure is complex, the widely distributed loess and red rock residual soil are the main sliding stratum in the area, and hence, landslide-dominated and unstable-slope-dominated geological disasters are frequent [30]. Landslides in Longde County are mainly loess landslides, supplemented with some rock landslides being developed. Most of them are weathered residual slope deposits on the surface of slope mudstone (the scale of landslides is mainly small, while medium-sized and large landslides are less developed). Unstable slope refers to the slope body with geological environmental conditions for geological disasters or existing deformation signs, foretelling that landslide and collapse may occur in the future. Due to the limitations imposed by technical and natural conditions, the investigated geological hazard points from the preliminary geological hazard investigation of the county are mainly both sides of the road and the valley plain area with a dense human population. This is even more so because of the existence of relatively few hidden dangers in middle-low mountainous areas, loess hilly areas, and red bed hilly areas [31].
2.2. Data Source and Preprocessing
Based on the research focus, the chosen remote sensing data include the 0.8 m Longde County Phase 1 GF-2 high-resolution optical image mosaic, which was obtained by clipping and merging data from the first quarter to the second quarter of 2019. Additionally, 85 stages of Sentinel-1A data from January 2019 to May 2020 were utilized, with stage 42 comprising ascending-orbit images and stage 43 consisting of descending-orbit images.
GF-2 is equipped with two high-resolution 1 m panchromatic and 4 m multispectral cameras, equipped with the advantages of sub-meter spatial resolution and wide imaging [32,33,34]. Optical remote sensing data preprocessing mainly includes geometric correction, radiation correction, and mosaic, of which geometric correction uses the corrected 1:50,000 topographic map as a reference, and the RMS error falls within a pixel. Atmospheric radiation correction was completed in the FLASSH atmospheric correction module of the ENVI4.8 software to form the reflectivity image, and then the image was enhanced and cut [35,36,37,38]. Non-remote sensing information sources mainly include geological environment background data, topographic maps (1:50,000), geological maps, administrative division maps, and water system maps.
Sentinel-1 satellite orbit control is accurate, and band C can maintain good coherence in Longde County, so a 200 m space baseline and 50 days of time baseline were selected for use. Furthermore, ascending and descending orbits obtained 162 and 154 groups of interference pairs. In addition, SRTM 30M data in the study area were obtained as the reference DEM, which was used to remove the terrain error in the InSAR processing and to eliminate the orbit error combined with the precise orbit data [39,40,41].
Radar satellites fly in ascending or descending directions and capture surface deformation from different line-of-sight perspectives. However, deformation detection in a single flight direction may be insensitive to certain directions and limited in radar shadow and overlapping areas. Combining surface deformation data from multiple flight directions of radar satellites overcomes these limitations, resulting in a more comprehensive and accurate representation of surface deformation information.
3. Methods
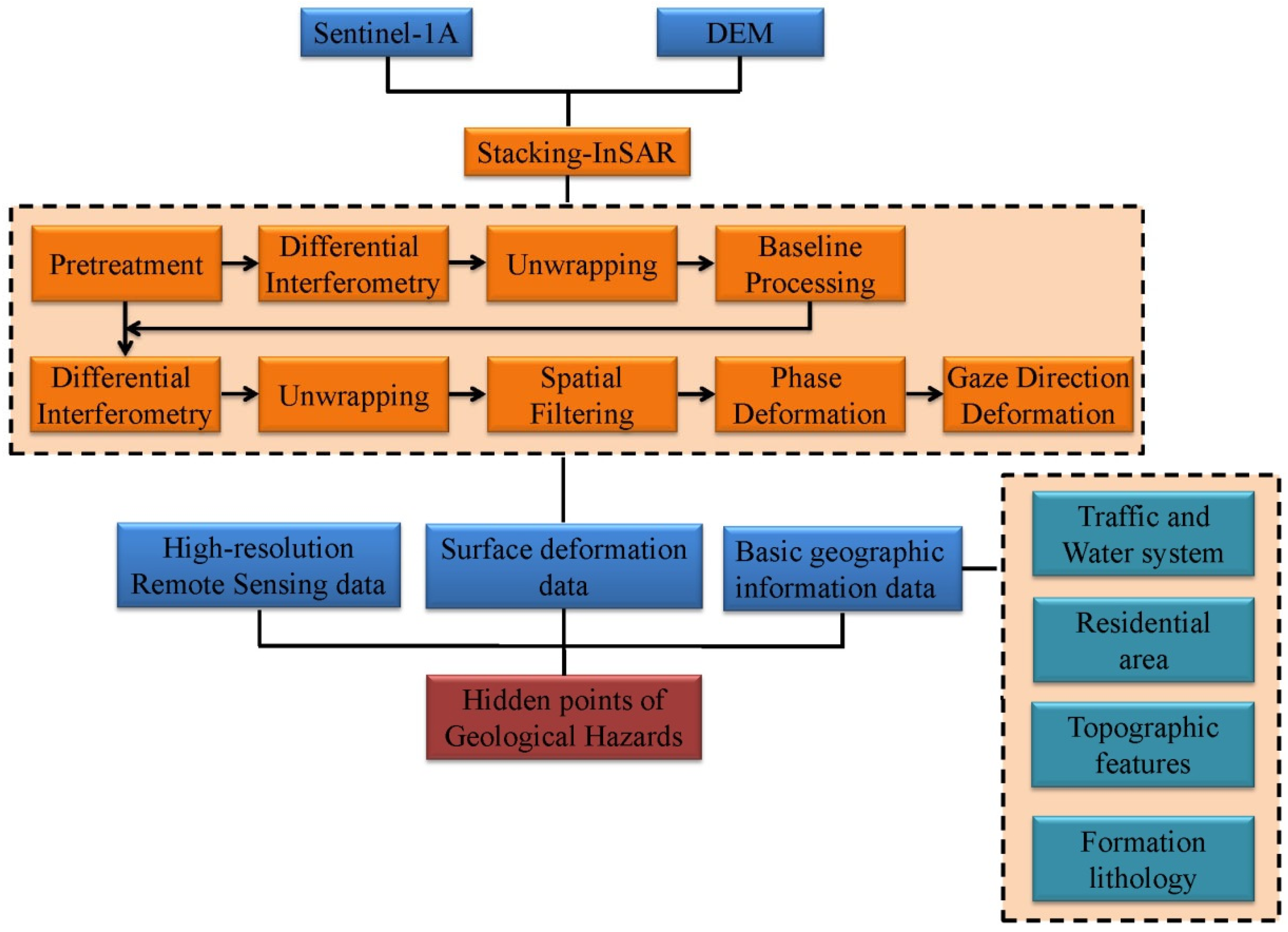
This paper proposes a methodology for early identification of landslide hazards in the study area by integrating multi-track InSAR deformation detection and multi-temporal high-resolution optical images, along with expert identification techniques. To address the challenge of low image coherence caused by dense vegetation coverage in the low, middle, and southern hilly areas of Liupan Mountain in eastern Longde County and to minimize errors resulting from image decoherence, the paper employs interferometric stacking technology to derive the radar line-of-sight deformation rate in Longde County between 2019 and 2020. Subsequently, multi-temporal high-resolution satellite images are utilized to identify and analyze key hidden danger points by leveraging the morphological characteristics and multi-temporal change patterns of ground disaster hazards visible in optical remote sensing images. This analysis is complemented by expert knowledge and visual interpretation.
3.1. Acquisition of Surface Deformation
Time-series InSAR technology extracts the time-series phase information of high-coherence-point targets in multi-phase radar data for analysis and inversion to obtain the time-series deformation information and deformation rate of high-coherence-point targets, where deformation accuracy could be as low as the millimeter level [42]. InSAR technology is time- and weather-proof, has a wide coverage coupled with high precision, is suitable for a large-scale geological hazard survey, and has been widely used in landslide geological hazard early identification and deformation monitoring [43]. However, in practical application, due to the influence of topographic relief, vegetation growth, and land farming, the incoherence phenomenon caused by the rapid surface change is more obvious. This is especially so, in mountainous areas, hills, and other lush vegetation areas, where the incoherence phenomenon will have a great impact on InSAR deformation acquisition.
In this study, Sentinel-1A satellite precise orbit and reference DEM data were utilized to remove the terrain phase. Spatial domain filtering was applied to suppress the atmospheric phase. Firstly, the intermediate image, obtained by sorting the Sentinel-1A satellite data in chronological order, was selected as the master image for registration. Preprocessing tasks such as strip stitching, slant removal, and cropping were carried out for each strip. Suitable spatial baseline and temporal baseline thresholds were set to combine and differentially interfere with images within the spatiotemporal threshold, resulting in interferograms. Then, an external SRTM 30M DEM was introduced for differential interferometry, phase flattening, and adaptive filtering. The precise orbit files and DEM baseline were refined using the refined orbit track. Phase unwrapping was performed using the minimum cost flow (MCF) algorithm. Spatial domain filtering was applied to separate atmospheric water vapor errors and residual terrain. Unwrapped images and differential interferograms were scrutinized to remove pairs with significant errors and unwrapping inconsistencies. Finally, a stacking process was employed to weightedly average the remaining pairs of images, resulting in an average deformation rate.
3.2. Integrated Remote Sensing Interpretation
The geological hazards of active landslides and unstable slopes often show an aggregated spatial distribution in the InSAR deformation results, which is significantly different from the surrounding environment, and the deformation is mainly concentrated in the deformation area of the landslide. The position of deformation concentration differs according to the stress state of the landslide [44]. The deformation of a retrogressive landslide is often concentrated in the front and foot of a landslide, while the deformation of a thrust-load-caused landslide is often concentrated in the trailing edge of the landslide. The overall sliding is often manifested as the overall deformation of the slope unit in the InSAR deformation results [45]. The deformation anomaly of InSAR appears as a high-value area on the deformation map and phase map.
Furthermore, in terms of optical remote sensing interpretation signs of landslide hazards, it has obvious characteristics compared with surrounding features on images, such as shape, size, hue, shadow, texture, topography, vegetation development, etc., as detailed in Table 1 and Table 2. The specific interpretation signs of landslide hazards are as follows: The typical landslide interpretation signs include plane geometry (dustpan shape), landslide wall, landslide step, landslide drum hill, closed depression, landslide tongue, landslide cracks, etc. Wetlands and springs in the landslide area, Zuihan Forest (with bent trees), and diverted trees are also good interpretation signs. The landslide is characterized by obvious landforms, with a reverse slope in armchair-shaped terrain, and due to the concave terrain, the hues are also significantly different. The landslide presents a light tone in the image and a dark tone in the actual body. Downward slopes often form a special hilly terrain, slope to low arc protruding, and generally, in the low-lying part of the landslide, vegetation flourishes.
Table 1.
Optical remote sensing interpretation signs of landslide hazards [21,24,25].
Table 2.
Comprehensive remote sensing interpretation marks of hidden danger of landslide in Longde County.
The landslide hazards in the study area can be effectively identified, with the location, type, scope, activity characteristics, threat objects, and risk degree of the hidden dangers being determined through multi-stage high-resolution optical remote sensing data products in the same region. This is combined with the InSAR deformation results of the region, based on the deformation interpretation signs and optical remote sensing interpretation signs. The technical route is shown in Figure 2. First, the high-resolution optical remote sensing image data of the study area were spatially aligned and geometrically corrected with the InSAR images. The geometric relationship between the two images was established through spatial alignment, so that their geographic homonyms could be spatially aligned strictly, and the relative accuracy and consistency of the geographic positions on the two images could be obtained. The coordinates of the two images are aligned with the geographic coordinate system through geometric correction to obtain the absolute accuracy of the geographic locations and ensure that the image elements in the images are consistently associated with the corresponding locations on the Earth’s surface. Through the above operations, a consistent association between the high-resolution optical remote sensing image data, the InSAR image, and the absolute position on the earth’s surface is established in the study area. We only need to combine the two elements of the relative high deformation anomalies on the InSAR image and the interpretation flags on the high-resolution optical remote sensing image data as shown in Table 1 and Table 2 and manually interpret them with the knowledge interpretation by the experts in geohazard remote sensing interpretation, so as to get the landslide geohazard potential points with actual geographic coordinates.
Figure 2.
Roadmap of integrated remote sensing interpretation technology.
4. Identification of Landslide Hazards
4.1. Stacking-InSAR Deformation Detection Technology
The interferometric stacking technology assumes the randomness of terrain error, and the atmospheric error, terrain residual error, and orbit error are reduced by weighted-averaging multiple unwrapping phases in the same area. The mathematical model is
where Vdisp is the average deformation rate; λ is the wavelength; ϕcum is the cumulative phase; and tcum is the sum of cumulative time.
This method can effectively reduce the influence of atmospheric delay, terrain residual, and other factors. Additionally, the weighted average algorithm employed in this study offers advantages in terms of observation point network construction. Unlike other methods, it does not necessitate the time continuity of the network, thereby reducing the coherence requirements for deformation calculation. This proves particularly beneficial in addressing the challenge of incoherence caused by a higher number of time series and low-coherent scattering points in time-series InSAR technologies like PS-InSAR. As a result, the technical applicability of the proposed approach is significantly enhanced, providing a more effective solution to the problem at hand. Compared with PS-InSAR and other time-series InSAR technologies, it is more suitable for surface deformation calculation in natural scenes [46].
This paper used Sentinel-1 satellite precise orbit and reference DEM data, while removing the terrain phase and ground phase (spatial domain filtering was used to suppress the atmospheric phase). The SentineL1A C-band SAR satellite has the advantage of stable short revisit observation with the 12-day return of a single star and has the ability of bidirectional observation with up and down orbits in the range of Longde County. The C-band SAR satellite is able to achieve better results in the detection of deformation of the dry surface environment in Longde County. Firstly, take the first phase of images from the middle of Sentinel-1 satellite data in chronological order and with clear weather (and no obvious atmospheric water vapor change on that day) as the main images to register; complete the pre-treatment work such as the splicing, de-skewing, and cutting of each strip; set an appropriate spatial baseline and temporal baseline threshold, combine the images within the spatio-temporal threshold, and perform differential interference to generate an interferogram; introduce the external SRTM 30M DEM to conduct differential interference, de-leveling, and adaptive filtering and use the precise orbit file and DEM baseline orbit for refining; use the minimum cost flow (MCF) algorithm to conduct phase unwrapping; use spatial domain filtering to separate atmospheric water vapor error and terrain residual error; filter the unwrapping diagram and difference diagram to remove the image pairs with obvious error and unwrapping error; finally, use Stacking-InSAR processing to conduct the weighted average of the residual image pairs to obtain the average deformation rate.
4.2. InSAR Deformation Recognition Results
Radar satellites are polar-orbit satellites, and the direction of flight is divided into ascending orbit and descending orbit directions. The ascending orbit direction is from the southeast to the northwest, and the descending orbit direction is from the northeast to the southwest. The radar satellite side-view imaging mode of operation in different satellite flight directions can obtain different satellite view directions of the surface deformation information, and different radar view directions detect surface deformation for the actual deformation in the satellite view direction of the projection. Due to the influence of the angle between the actual deformation direction and the radar viewing direction, the deformation detection in a single satellite flight direction will inevitably be insensitive to some of the deformation directions. At the same time, due to the influence of mountainous terrain, it is difficult to detect the effective deformation information in the radar shadow and superimposed masking area in a single satellite flight direction. Therefore, combining the surface deformation detected by radar satellites in different flight directions can effectively supplement the deficiency of the deformation detection ability of a single orbit incidence direction in the ineffective and insensitive areas of radar deformation detection and more fully and truly reflect the surface deformation information. On the basis of this study, two sets of data, ascending orbit and descending orbit, are selected for the extraction of surface deformation in the study area.
By using the ascending and descending orbit data of the Sentinel-1 satellite, the surface deformation information in two directions of the ascending and descending orbits in the study area was obtained as shown in Figure 3 and Figure 4. The negative variable represents the movement away from the satellite along the line of sight (LOS) direction; the positive variable represents the movement near the satellite along the radar line of sight. Stacking-InSAR technology was used to obtain the surface deformation rates of ascending and descending orbits in Longde County. The deformation rate of the deformation zone in the ascending-orbit direction was about −74 to 61 mm/a, and the high-deformation zone was mainly concentrated in the eastern Liupan Mountains, the northern red hills, and the western loess area. The deformation rate of the descending-orbit zone was about −46 to 53 mm/a, and the high-deformation zone was mainly concentrated in the eastern Liupan Mountains and the central and western hills.

Figure 3.
DEM and Stacking-InSAR deformation map of Longde County.
4.3. Integrated Remote Sensing Identification of Landslide Hazards
According to the calculation results of Staking-InSAR ascending-orbit deformation, 152 key deformation areas were delineated. Meanwhile, according to the deformation calculation results of the Staking-InSAR descending orbit, 102 key deformation areas were delineated (Figure 4 and Figure 5). Moreover, according to the deformation extraction results of the algorithm, combined with the expert interpretation of the hazard-inducing environment, such as a slope and slope aspect, and whether there were two indicators of a hazard-bearing body, the preliminary results of suspected geological hazard points were further delineated. A total of 47 points with clear threat objects (residential areas, roads, reservoirs) and certain hazard-inducing conditions were obtained as “suspected landslide geological hazard points” (Figure 5 and Figure 6). Among the 47 landslide hazards, 21 were selected for field investigation, of which 16 were verified with an accuracy rate of 76.19%. According to the spatial distribution relationship between deformation area and landslide hazard identification results obtained in this study, the landslide hazard in Longde County was mainly distributed in the northern, central, and western regions and concentrated in the red hilly area, valley plain area, and loess hilly area. This demonstrated, thus, that the distribution of landslide hazards was obviously affected by topography. In the Liupan Mountain areas, the south and east of Longde County, human activities are seldom, due to the closure of mountains and afforestation in recent years. The landslide with deformation and morphological characteristics in this region was not identified as a landslide hazard because of the lack of obvious threat conditions.
Figure 4.
Distribution map of key deformation zone of ascending-orbit Stacking-InSAR in Longde County.
Figure 4.
Distribution map of key deformation zone of ascending-orbit Stacking-InSAR in Longde County.

Figure 5.
Distribution map of landslide hazards in Longde County.
Figure 5.
Distribution map of landslide hazards in Longde County.

Figure 6.
Distribution map of key deformation zone of descending-orbit Stacking-InSAR in Longde County.
Figure 6.
Distribution map of key deformation zone of descending-orbit Stacking-InSAR in Longde County.

5. Discussion
5.1. Remote Sensing Characteristics Analysis of Typical Landslide Hazards
Based on the integration of high-resolution optical remote sensing images, InSAR deformation results, and ground survey data, a detailed assessment of key landslide hazards was conducted. Landslide hazards exhibit distinct visual features in imagery, including shape, size, tone, shadow, texture, terrain, and vegetation characteristics. Indicators of landslide hazards encompass geometric patterns such as walls, terraces, bulges, depressions, tongues, and cracks. Wetlands, springs, dense forests, and specific tree species also serve as indications of landslide-prone areas [47]. On the reverse slope, landslides form circular or chair-shaped landforms with noticeable tone variations due to the concave terrain. They appear as lighter tones, while the landslide body appears darker. Downhill slopes often exhibit distinctive hilly landforms curving upward, with depressed areas fostering abundant vegetation. By analyzing terrain morphology and optical remote sensing imagery, the relationship between surface deformation and landslide hazards can be established during ground investigations, facilitating landslide identification. While numerous studies have focused on surface deformation using InSAR technology, there is a relative scarcity of research on the identification of mountainous landslide hazards utilizing a combination of InSAR technology and optical remote sensing in both ascending and descending orbits. Additionally, this study is grounded in practical production work, addressing various challenges encountered and evaluating the effectiveness of the proposed technique in practical applications. Figure 7 illustrates the schematic diagram of the distribution of typical landslide hazards in Longde County. Figure 8 represents the hazard points of the landslide in Shenlin Village. Figure 9 depicts the landslide points in Haoshui Town.
Figure 7.
Schematic diagram of hidden danger distribution of typical landslides in Longde County: Shenlin Village (left); Haoshui Town (right).
5.1.1. The Hidden Danger Points of Shenlin Village Landslide
The spot is located in the western part of Longde County, where the landform is a red rock hilly area, and is on a single hillside on the south bank of the Yuhe River for micro-geomorphology, with strong denudation and weathering, and undulating topography.
Based on the observation of optical remote sensing image and InSAR deformation extraction results, the optical image characteristics of geological hazards in this hidden danger point were not obvious, while the trailing edge was abnormal in InSAR deformation monitoring, and the deformation rate reached 73.52 mm/a. Combined with the factors such as disaster-bearing bodies and hazard-inducing conditions in optical images, it is necessary to further go to the field for investigation.
According to the field investigation and exploration results, the landslide had a length of about 300 m, a width of about 500 m, a relative height difference of 160 m, an average thickness of about 16 m, and a total volume of about 2.25 million m3. The top of the slope was covered with 6–12 m thick loess, and the bottom was composed of landslide deposits and red mudstone. The overall slope of the landslide was about 23°. Judging from the material composition and scale of the landslide, it is classified as a large weathered slope landslide. New deformations and failures have been produced in this landslide in recent years due to road excavation and continuous rainfall. The skyline drive in the middle of the landslide was seriously deformed and damaged, and local sliding occurred [48]. The sliding slope was 8 m long and 20 m wide. The sliding body accumulated on the pavement and had springs flowing out, and multiple sets of tensile cracks could still be seen in the sliding body. Under heavy and continuous rain, the small landslide remains unstable, with a tendency for further sliding. At the same time, the steep wall of the trailing edge of the landslide had large-scale collapse, resulting in many tensile cracks, about 30 m long and 10 cm wide, and a local development of an about 1 m-diameter cave. Therefore, in the case of rainstorms and continuous rainfall, it was easier for rainwater to infiltrate the landslide soil through cracks and waterfall holes. This may result in a continuous increase in the water content of the slope, leading to the softening of the soil and reduction in the soil strength, inevitably affecting the stability of the landslide.



Figure 8.
Hazard points of Shenlin Village landslide in Shenlin Township.
Figure 8.
Hazard points of Shenlin Village landslide in Shenlin Township.


5.1.2. The Hidden Danger Points of Shenlin Village Landslide
This landslide point is located in the northern part of Longde County, where the geomorphic unit is a mudstone hilly area, and it is a gentle slope on the right bank of Haoshui Town reservoir for the micro-geomorphology, and the overall slope is gently inclined.
Based on the observation of optical remote sensing image and InSAR deformation extraction results, the hidden danger point was an old landslide, with obvious characteristics of “double ditch homology” and an obvious topographic variation line. The front slope of the landslide was protruding to the valley, forming a relatively independent closed catchment area. At the same time, the InSAR deformation monitoring in the region was obviously abnormal, with the deformation rate reaching 61.28 mm/a. Combined with factors such as the disaster-affected body and the hazard-inducing conditions in the optical image, a further field investigation was required.
According to field investigation and exploration results, the former gentle slope had been transformed into a high and steep slope due to the construction of the Houhai reservoir. The plane form of the landslide was fan-shaped, and the north and south sides were deep valleys. The length of the landslide was about 200 m, with the width of about 300 m; the thickness of the landslide was about 8 m, and the scale was about 480,000 m3; the height difference of the landslide was about 40 m, and the overall slope of the landslide was about 9°. The upper part was covered with loess, gray mudstone in the middle, and brick-red mudstone at the bottom. The front edge of the landslide was the Haoshui Town reservoir, forming a nearly vertical steep slope 17–30 m high. From the perspective of material composition and scale, the landslide was a hidden danger point of medium-sized soil-rock landslide. Under the condition of continuous rainfall in recent years, the gully flow in the south of the landslide had formed a good free condition for a long time, and a large-scale secondary landslide occurred locally. The landslide blocked the gully and presented an armchair shape [49]. There had been many small collapses in the front edge of the landslide. The collapse body was accumulated on the road and the right bank of the reservoir, and there were still multiple sets of tensile cracks in the back edge of the collapse body. Under heavy rain and continuous rain, the collapse was still unstable and had a trend of further collapse. The gully region on the northern side of the landslide had also slipped to generate tensile cracks, and there were springs exposed. Under the influence of rainfall and artificial factors, there were signs of further deformation and failure.
Figure 9.
Landslide points of Houhai Group 2 in Haoshui Town.
Figure 9.
Landslide points of Houhai Group 2 in Haoshui Town.

5.2. Future Research
5.2.1. Importance and Innovation of Technical Approaches
China experiences some of the most serious landslide disasters in Asia and even the world. Especially since the 1980s, with the recovery of economic construction, rapid development, and the influence of natural factors, landslide disasters have been increasing annually. Serious landslide disasters not only cause great losses to the lives and properties of local residents but also destroy a considerable number of factories and mines and seriously affect the safe operation of infrastructures such as railways, highways, water transport, and hydropower stations [50]. Since the 1990s, China has carried out a systematic and comprehensive detailed investigation of geological disasters as well as several rounds of investigation and inspection of hidden dangers leading to disasters [51]. On this basis, a mass observation and preparedness system and ground real-time monitoring stations were established toward helping to reduce the probability of geological disasters to a certain extent. Nevertheless, in recent years, there have been incidents of catastrophic landslide geological disasters. Despite human monitoring points, especially when the disaster source area is located in the middle and upper parts of the mountains in inaccessible places, the hidden geological hazards remain difficult to discover, which poses a great threat to the safety of lives and properties of nearby residents. In recent years, major geological disasters, such as the high-level collapse in Maoxian County, Sichuan Province, and the Baige landslide in Jinsha River, were characterized by strong concealment, high abruptness, and large destructive power.
Compared with the traditional methods of geological hazard identification such as artificial ground investigation and satellite or aerial remote sensing images, the integrated remote sensing technology breaks the limitations of geological hazard identification such as single use of fixed-point patrol, two-dimensional texture, morphology, color difference interpretation of remote sensing images, and topography and geomorphology judgment and analysis [52]. In this paper, the surface deformation in the study area is effectively detected with the InSAR, based on the technical advantages of optical remote sensing and InSAR comprehensively. The high-resolution optical remote sensing image is used to effectively reflect the morphological development characteristics of landslide hazards to obtain the location, range, threat object, and other monomer morphological characteristics and hazard-bearing body characteristics of landslide hazards, which has inadvertently improved the efficiency and accuracy of landslide geological hazard identification.
The Stacking-InSAR interferometric stacking technology adopted in this study could effectively realize deformation detection in the loess hilly area of southern Ningxia, and the obtained results could better reflect the surface deformation characteristics of the region, which has certain regional applicability and is of great significance in the identification of landslide geological hazards. Stacking-InSAR technology calculates the deformation rate of the phase using the weighted average of the interferometric phase and then obtains the deformation rate of the surface extension line of sight. Compared with the ideas of D-InSAR, PS-InSAR, and SBAS-InSAR that use interferometric pairs to measure the temporal deformation, this method takes the calculation of the deformation rate as the goal and could suppress the noise such as atmospheric phase to a certain extent. Moreover, it had good suitability in the complex geological conditions of the loess plateau—the Liupan Mountain western slope transition zone in Longde County. On the one hand, good recognition of surface deformation was achieved in the low-vegetation-coverage area of the loess hilly region in western Longde County. On the other hand, the effective recognition of surface deformation was achieved in the high-vegetation-coverage area of western Liupan Mountain in eastern Longde County to some extent (by overcoming the radar wave decoherence). Consequently, the measurement results of surface deformation rate in long time series could be accurately obtained in complex regions. After the effective detection of surface deformation information, combined with the characteristics of high resolution, strong interpretability, and abundant information of the GF-2 satellite, as well as expert interpretation, information such as monomer type, activity, hazard-bearing body, and surface characteristics of geological hazards in key deformation areas was extracted and analyzed. The integrated remote sensing identification and delineation of geological hazards were then finally carried out. On the one hand, the method overcomes the limitation of the small accessible range of human ground observation and identifies the hidden dangers of “high remote” landslides. On the other hand, it overcomes the one-sidedness of only relying on the static analysis of hazard-inducing geological environments and identifies the hidden dangers of landslides from multiple dimensions.
5.2.2. Technical Limitations and Future Research Directions
It is worth noting that the remote sensing method is only used to identify the hidden dangers of geological disasters from their appearance, and the identification results are not necessarily completely correct and may lead to misjudgment due to the influence of various factors:
- ➢
- InSAR technology uses the principle of electromagnetic wave phase coherence to calculate the surface deformation, but the dense vegetation cover and rapid large deformation (abrupt landslide) will make the two kinds of monitoring data before and after the deformation lose coherence, rendering the deformation monitoring ability invalid;
- ➢
- InSAR technology will inevitably be affected by vegetation, topography, atmosphere, etc., resulting in a reduction in information extraction accuracy for the surface deformation, making it unable to obtain more comprehensive identification of landslide hazards;
- ➢
- Due to the limitation of satellite resolution, satellite remote sensing is only suitable for target observation with a large area. For those small geological hazards discovered by manual investigation, especially those with small plane projection areas, the identification ability will be lost. The spatial resolution of the radar data used in this study is 20 m, which means that only a few pixels constitute the landslide body (within 9 pixels, approximately 60 m by 60 m in the field). Due to the limited number of pixels and the presence of noise in the remote sensing data, it is difficult to distinguish and identify these landslides. Additionally, some landslides with very small angles between the mountain slope and the radar scanning angle are also challenging to identify.
Therefore, based on the degree of development of modern remote sensing technology and satellite sensors, in terms of integrated remote sensing identification of geological hazards, efforts should be made to further break through the reasonable application of technical methods and key points:
- ➢
- In terms of the loess hilly region in southern Ningxia, the scale of geological hazards in southern Ningxia is not the same, due to the differences in the development degree and terrain cutting degree of loess micromorphology such as loess ridges and loess residual tableland. Therefore, it is necessary to study the “zoning classification” of remote-sensing-integrated identification technology of geological hazards in combination with the stage of landform development, the mode, and the scale of geological hazards. It also becomes incumbent to adopt ideas of combining different-spatial-resolution (meter-level, sub-meter-level) remote sensing data and combining different remote sensing platforms (satellites, unmanned aerial vehicles) to identify different scales of geological hazards in various districts and counties in southern Ningxia. This will help to realize the full identification coverage of work area geological hazards (all levels of scale);
- ➢
- In addition to Stacking-InSAR, for technologies such as D-InSAR, PS-InSAR, and SBAS-InSAR, the application effect and conditions of various InSAR techniques in surface deformation identification in the loess hilly area of southern Ningxia should also be further experimented and verified to reveal the optimal solution of different InSAR technology algorithms and different SAR data track, time image, and resolution selection (loess hilly area of southern Ningxia);
- ➢
- The landslide hazard points identified by the integrated remote sensing technology also need the geological personnel to arrive at the site for investigation and review one by one to identify, confirm, or eliminate the hazard points. Sometimes, it is necessary to use field observation and detection methods for accurate determination. Moreover, the geological disaster points in the loess hilly area in southern Ningxia are wide and part of the small-scale but dangerous geological hazards that could be easily missed under technical means, meaning that artificial investigation and mass observation and preparedness are still essential and very important means of work.
6. Conclusions
In this paper, integrated remote sensing technology was used to realize the integrated remote sensing identification of landslide hazards in Longde County, southern Ningxia. Through the deformation characteristics and landslide morphological characteristics reflected by the high-resolution optical images in the region, 47 suspected landslide hazards and 21 field investigations were identified, of which 16 were verified, at an accuracy rate of 76.19%. This consequently verified the applicability and accuracy of the integrated remote sensing identification technology in the region.
Research and application confirmed that Stacking-InSAR technology could effectively realize deformation detection in the loess hilly area of southern Ningxia, and the results could better reflect the surface deformation characteristics of the area. This has certain regional applicability and is of great significance in the identification of landslide geological hazards.
In the application of integrated remote sensing technology, the InSAR technology was used to effectively realize the recognition of surface deformation in the study area. The high-resolution optical remote sensing image was then used to effectively reflect the morphological development characteristics of landslide hazards to obtain the location, scope, and threat object, as well as other monomer morphological characteristics and hazard-bearing body characteristics of landslide hazards. Undoubtedly, this can reduce the misjudgment of landslide hazards caused by InSAR pseudodeformation and improve the accuracy of landslide hazard identification.
However, it should be noted that the hidden dangers of landslide geological disasters may respond to both optical remote sensing images and InSAR deformation detection results or may only respond to one of them. In order to ensure the determination of the hidden danger of landslides using sufficient field investigation, it is necessary to fully combine the advantages of the two kinds of data, use expert experience to interpret, and carry out interpretation in combination with the hazard-inducing environment and disaster-bearing body.
Author Contributions
Conceptualization, J.Z. (Jiaxin Zhong); Data curation, J.Z. (Jiaxin Zhong) and Q.L.; Formal analysis, J.Z. (Jiaxin Zhong) and Q.L.; Funding acquisition, P.L.; Investigation, J.Z. (Jiaxin Zhong); Methodology, J.Z. (Jiaxin Zhong); Resources, P.L.; Software, J.Z. (Jiaxin Zhong); Supervision, P.L., Q.L., J.Z. (Jia Zhang) and W.Z.; Validation, J.Z. (Jiaxin Zhong) and Q.L.; Visualization, J.Z. (Jiaxin Zhong); Writing—original draft, J.Z. (Jiaxin Zhong) and Q.L.; Writing—review and editing, W.Z. and J.Z. (Jia Zhang). All authors have read and agreed to the published version of the manuscript.
Funding
This study is supported by the Project of Ningxia Natural Science Foundation (2022AAC03700; 2023AAC03787), Ningxia Hui Autonomous Region Key Research and Development Plan (2022BEG03059), International Education Research Program of Chang’an University (300108221102), China Scholarship Council (Grant No.: Liujinmei [2022] No. 45; Liujinxuan [2022] No. 133; Liujinou [2023] No. 22), 2022 Guangdong University Youth Innovation Talent Program (2022KQNCX143), and Yinshan-beilu Grassland Eco-hydrology National Observation and Research Station, China Institute of Water Resources and Hydropower Research, Beijing 100038, China, Grant NO.YSS2022004. The funders had no role in the study design, data collection and analysis, decision to publish, or preparation of the manuscript. We also appreciate the reviewers for providing valuable comments.
Institutional Review Board Statement
Not applicable.
Informed Consent Statement
Not applicable.
Data Availability Statement
The data are not publicly available due to confidentiality requirements.
Conflicts of Interest
The authors declare no conflict of interest.
References
- Au, S.W.C. Rain-induced slope instability in Hong Kong. Eng. Geol. 1998, 51, 1–36. [Google Scholar] [CrossRef]
- Schuster, R.L.; Lynn, M.H. Socioeconomic Impacts of Landslides in the Western Hemisphere; United States Geological Survey: Reston, VA, USA, 2001. [Google Scholar]
- Yamagishi, H. Recent landslides in Western Hokkaido, Japan. Pure Appl. Geophys. 2000, 157, 1115–1134. [Google Scholar] [CrossRef]
- Lin, P.S.; Lin, J.Y.; Hung, J.C.; Yang, M.D. Assessing debris-flow hazard in a watershed in Taiwan. Eng. Geol. 2002, 66, 295–313. [Google Scholar] [CrossRef]
- Bhasin, R.; Grimstad, E.; Larsen, J.O.; Dhawan, A.K.; Singh, R.; Verma, S.; Venkatachalam, K. Landslide hazards and mitigation measures at Gangtok, Sikkim Himalaya. Eng. Geol. 2002, 64, 351–368. [Google Scholar] [CrossRef]
- Xu, Q.; Dong, X.; Li, W. Integrated Space-Air-Ground Early Detection, Monitoring and Warning System for Portential Catastrophic Geohazards. Geomat. Inf. Sci. Wuhan Univ. 2019, 44, 957–966. [Google Scholar]
- Xu, Q. Understanding and Consideration of Related Issues in Early Identification of Potential Geohazards. Geomat. Inf. Sci. Wuhan Univ. 2020, 45, 1651–1659. [Google Scholar]
- Ge, D. Application of Remote Sensing in Early Recognition and Monitoring and Early Warning of Geological Hazards. City Disater Reduct. 2018, 06, 53–60. [Google Scholar]
- Ge, D.; Dai, K.; Guo, Z.; Li, Z. Early Identification of Serious Geological Hazards with Integrated Remote Sensing Technologies: Thoughts and Recommendations. Geomat. Inf. Sci. Wuhan Univ. 2019, 44, 949–956. [Google Scholar]
- Ge, D.; Guo, Z. Thoughts of Early Identification of Serious Geological Hazards with Integrated Remote Sensing Technologies. China Emerg. Rescue 2019, 01, 10–14. [Google Scholar]
- Gao, L.Y.; Yu, J.K.; Zhang, Y.Y.; Cheng, J. Application of GIS-based Analytic Hierarchy Process in Geological Hazards Assessment in Ningxia Region. J. Inst. Disaster Prev. 2017, 19, 8–15. [Google Scholar]
- Wang, C.; Meng, F.; Li, T. Regional Geology of the Ningxia Hui Autonomous Region; Geology Survey Institute of Ningxia: Yinchuan, China, 2013; pp. 23–30. (In Chinese) [Google Scholar]
- Wang, X.; Fan, X.; Yang, F.; Dong, X. Remote Sensing Interpretation Method of Geological Hazards in Lush Mountainous Area. Geomat. Inf. Sci. Wuhan Univ. 2020, 45, 1771–1781. [Google Scholar]
- Zhang, Y.; Yu, J.; Bu, F.; Gao, L. Application of GF-2 Satellite to Geological Hazard Interpretation in Loess Plateau. Geomat. Spat. Inf. Technol. 2017, 40, 31–38. [Google Scholar]
- Peng, L.; Xu, S.N.; Mei, J.J.; Su, F.H. Earthquake-induced landslide recognition using high-resolution remote sensing images. J. Remote Sens. 2017, 21, 509–518. [Google Scholar] [CrossRef]
- Haque, U.; Blum, P.; da Silva, P.F.; Andersen, P.; Pilz, J.; Chalov, S.R.; Malet, J.-P.; Auflič, M.J.; Andres, N.; Poyiadji, E.; et al. Fatal landslides in Europe. Landslides 2016, 13, 1545–1554. [Google Scholar] [CrossRef]
- Carlà, T.; Intrieri, E.; Raspini, F.; Bardi, F.; Farina, P.; Ferretti, A.; Colombo, D.; Novali, F.; Casagli, N. Perspectives on the prediction of catastrophic slope failures from satellite InSAR. Sci. Rep. 2019, 9, 14137. [Google Scholar] [CrossRef] [PubMed]
- Shimin LY, U.; Kai, W.U.; Guangbo, D.U. Development Characteristics and Formation Conditions of Geological Hazards in Longde County of Ningxia. J. Water Resour. Archit. Eng. 2015, 13, 42–47. [Google Scholar]
- Zebker, H.A.; Rosen, P.A. Atmospheric Artifacts in Interferometric SAR Surface Deformation and Topographic Maps; Department of Electrical Engineering and Geophysics, University of Stanford: Stanford, CA, USA, 1996. [Google Scholar]
- Ferretti, A.; Prati, C.; Rocca, F. Permanent Scatterers in SAR Interferometry. IEEE Trans. Geosci. Remote Sens. 2001, 39, 8–20. [Google Scholar] [CrossRef]
- Colesanti, C.; Ferretti, A.; Novali, F.; Prati, C.; Rocca, F. Sar monitoring of progressive and seasonal ground deformation using the permanent scatterers technique. IEEE Trans. Geosci. Remote Sens. 2003, 41, 1685–1701. [Google Scholar] [CrossRef]
- Ferretti, A.; Prati, C.; Rocca, F. Nonlinear subsidence rate estimation using permanent scatterers in differential SAR interferometry. IEEE Trans. Geosci. Remote Sens. 2000, 38, 2202–2212. [Google Scholar] [CrossRef]
- Lanari, R.; Mora, O.; Manunta, M.; Mallorqui, J.; Berardino, P.; Sansosti, E. A Small-Baseline Approach for Investigating Deformations on Full-Resolution Differential SAR Interferograms. IEEE Trans. Geosci. Remote Sens. 2004, 42, 1377–1386. [Google Scholar] [CrossRef]
- Werner, C.; Wegmuller, U.; Strozzi, T.; Wiesmann, A. Interferometric Point Target Analysis for Deformation Mapping. In Proceedings of the IGARSS 2003: 2003 IEEE International Geoscience and Remote Sensing Symposium, Toulouse, France, 21–25 July 2003; Proceedings (IEEE Cat. No.03CH37477). IEEE: Piscataway, NJ, USA, 2004. [Google Scholar]
- Ferretti, A.; Fumagalli, A.; Novali, F.; Prati, C.; Rocca, F.; Rucci, A. A New Algorithm for Processing Interferometric Data-Stacks: SqueeSAR. IEEE Trans. Geosci. Remote Sens. 2011, 49, 3460–3470. [Google Scholar] [CrossRef]
- Li, Z.; Song, C.; Yu, C.; Xiao, R.; Chen, L.; Luo, H. Application of Satellite Remote Sensing to Landslide Detection and Mornitoring: Challenges and Solutions. Geomat. Inf. Sci. Wuhan Univ. 2019, 44, 967–979. [Google Scholar]
- Fruneau, B.; Achache, J.; Delacourt, C. Observation and modelling of the Saint-ktienne-de-Tin&e landslide using SAR interferometry. Ectonophysics 1996, 265, 181–190. [Google Scholar]
- Raucoules, D.; Maisons, C.; Carnec, C.; Le Mouelic, S.; King, C.; Hosford, S. Monitoring of slow ground deformation by ERS radar interferometry on the Vauvert salt mine (France). Remote Sens. Environ. 2003, 88, 468–478. [Google Scholar] [CrossRef]
- Ling, P.; Suning, X.; Junjun, M.; Wenjuan, L. Research on Wenchuan Earthquake-induced Landslides Rapid Recognition from ZY-3 Imagery. Remote Sens. Technol. Appl. 2018, 33, 185–192. [Google Scholar]
- Cascini, L.; Fornaro, G.; Peduto, D. Advanced low- and full-resolution DInSAR map generation for slow-moving landslide analysis at different scales. Eng. Geol. 2010, 112, 29–42. [Google Scholar] [CrossRef]
- Strozzi, T.; Wegmuller, U.; Werner, C.; Wiesmann, A. Measurement of slow uniform surface displacement with mm/year accuracy. In Proceedings of the IGARSS 2000: IEEE 2000 International Geoscience and Remote Sensing Symposium, Honolulu, HI, USA, 24–28 July 2000; Volume 686. [Google Scholar]
- Luo, P.; Yan, P.; Wang, X.; Wu, Y.; Lyu, J.; He, B.; Duan, W.; Wang, S.; Zha, X. Historical and comparative overview of sponge campus construction and future challenges. Sci. Total Environ. 2024, 907, 167477. [Google Scholar] [CrossRef]
- Xie, D.; Duan, L.; Si, G.; Liu, W.; Zhang, T.; Mulder, J. Long-Term 15N Balance After Single-Dose Input of 15N-Labeled NH4+ and NO3− in a Subtropical Forest Under Reducing N Deposition. Glob. Biogeochem. Cycles 2021, 35, e2021GB006959. [Google Scholar] [CrossRef]
- Liu, X.; Zhao, C.; Zhang, Q.; Lu, Z.; Li, Z.; Yang, C.; Zhu, W.; Liu, Z.; Chen, L.; Liu, C. Integration of Sentinel-1 and ALOS/PALSAR-2 SAR datasets for mapping active landslides along the Jinsha River corridor, China. Eng. Geol. 2021, 284, 106033. [Google Scholar] [CrossRef]
- Wu, X.; Fang, G.; Xue, G.; Liu, L.; Liu, L.; Li, J. The Development and Applications of the Helicopter-borne Transient Electromagnetic System CAS-HTEM. J. Environ. Eng. Geophys. 2019, 24, 653–663. [Google Scholar] [CrossRef]
- Langhammer, L.; Rabenstein, L.; Schmid, L.; Bauder, A.; Grab, M.; Schaer, P.; Maurer, H. Glacier bed surveying with helicopter-borne dual-polarization ground-penetrating radar. J. Glaciol. 2018, 65, 123–135. [Google Scholar] [CrossRef]
- Luo, P.; Wang, X.; Zhang, L.; Mohd Arif Zainol, M.R.R.; Duan, W.; Hu, M.; Guo, B.; Zhang, Y.; Wang, Y.; Nover, D. Future Land Use and Flood Risk Assessment in the Guanzhong Plain, China: Scenario Analysis and the Impact of Climate Change. Remote Sens. 2023, 15, 5778. [Google Scholar] [CrossRef]
- Zhu, W.; Wang, S.; Luo, P.; Zha, X.; Cao, Z.; Lyu, J.; Zhou, M.; He, B.; Nover, D. A Quantitative Analysis of the Influence of Temperature Change on the Extreme Precipitation. Atmosphere 2022, 13, 612. [Google Scholar] [CrossRef]
- Huo, A.; Peng, J.; Cheng, Y.; Luo, P.; Zhao, Z.; Zheng, C. Hydrological Analysis of Loess Plateau Highland Control Schemes in Dongzhi Plateau. Front. Earth Sci. 2020, 8, 637. [Google Scholar] [CrossRef]
- Duan, W.; Zou, S.; Christidis, N.; Schaller, N.; Chen, Y.; Sahu, N.; Li, Z.; Fang, G.; Zhou, B. Changes in temporal inequality of precipitation extremes over China due to anthropogenic forcings. NPJ Clim. Atmos. Sci. 2022, 5, 1–13. [Google Scholar] [CrossRef]
- Duan, W.; Maskey, S.; Chaffe, P.L.; Luo, P.; He, B.; Wu, Y.; Hou, J. Recent advancement in remote sensing technology for hydrology analysis and water resources management. Remote Sens. 2021, 13, 1097. [Google Scholar] [CrossRef]
- Cao, Z.; Zhu, W.; Luo, P.; Wang, S.; Tang, Z.; Zhang, Y.; Guo, B. Spatially Non-Stationary Relationships between Changing Environment and Water Yield Services in Watersheds of China’s Climate Transition Zones. Remote Sens. 2022, 14, 5078. [Google Scholar] [CrossRef]
- Wang, Z.; Luo, P.; Zha, X.; Xu, C.; Kang, S.; Zhou, M.; Nover, D.; Wang, Y. Overview assessment of risk evaluation and treatment technologies for heavy metal pollution of water and soil. J. Clean. Prod. 2022, 379, 134043. [Google Scholar] [CrossRef]
- Ali, R.; Alban, K.; Ozgur, K. Human–environment natural disasters interconnection in China: A review. Climate 2020, 8, 48. [Google Scholar] [CrossRef]
- Han, W.; Liang, C.; Jiang, B.; Ma, W.; Zhang, Y. Major Natural Disasters in China, 1985–2014: Occurrence and Damages. Int. J. Environ. Res. Public Health 2016, 13, 1118. [Google Scholar] [CrossRef]
- Liu, Y.; Yang, H.; Wang, S.; Xu, L.; Peng, J. Monitoring and Stability Analysis of the Deformation in the Woda Landslide Area in Tibet, China by the DS-InSAR Method. Remote Sens. 2022, 14, 532. [Google Scholar] [CrossRef]
- Zhang, Y.; Meng, X.; Jordan, C.; Novellino, A.; Dijkstra, T.; Chen, G. Investigating slow-moving landslides in the Zhouqu region of China using InSAR time series. Landslides 2018, 15, 1299–1315. [Google Scholar] [CrossRef]
- Eriksen, H.; Lauknes, T.R.; Larsen, Y.; Corner, G.D.; Bergh, S.G.; Dehls, J.; Kierulf, H.P. Visualizing and interpreting surface displacement patterns on unstable slopes using multi-geometry satellite SAR interferometry (2D InSAR). Remote Sens. Environ. 2017, 191, 297–312. [Google Scholar] [CrossRef]
- Li, X.; Zhou, L.; Su, F.; Wu, W. Application of InSAR technology in landslide hazard: Progress and prospects. Natl. Remote Sens. Bull 2021, 25, 614–629. [Google Scholar] [CrossRef]
- Ma, S.; Qiu, H.; Yang, D.; Wang, J.; Zhu, Y.; Tang, B.; Sun Ki Cao, M. Surface multi-hazard effect of underground coal mining. Landslides 2022, 20, 39–52. [Google Scholar] [CrossRef]
- Liu, Z.; Qiu, H.; Zhu, Y.; Liu, Y.; Yang, D.; Ma, S.; Zhang, J.; Wang, Y.; Wang, L.; Tang, B. Efficient Identification and Monitoring of Landslides by Time-Series InSAR Combining Single- and Multi-Look Phases. Remote Sens. 2022, 14, 1026. [Google Scholar] [CrossRef]
- Wang, L.; Qiu, H.; Zhou, W.; Zhu, Y.; Liu, Z.; Ma, S.; Yang, D.; Tang, B. The post-failure spatiotemporal deformation of certain translational landslides may follow the pre-failure pattern. Remote Sens. 2022, 14, 2333. [Google Scholar] [CrossRef]
Disclaimer/Publisher’s Note: The statements, opinions and data contained in all publications are solely those of the individual author(s) and contributor(s) and not of MDPI and/or the editor(s). MDPI and/or the editor(s) disclaim responsibility for any injury to people or property resulting from any ideas, methods, instructions or products referred to in the content. |
© 2024 by the authors. Licensee MDPI, Basel, Switzerland. This article is an open access article distributed under the terms and conditions of the Creative Commons Attribution (CC BY) license (https://creativecommons.org/licenses/by/4.0/).














