Fusing Multispectral and LiDAR Data for CNN-Based Semantic Segmentation in Semi-Arid Mediterranean Environments: Land Cover Classification and Analysis
Abstract
1. Introduction
- Due to limited studies existing for semi-arid Mediterranean environment land cover classification, our study gives insight into how the fusion of multispectral and LiDAR data positively impacts the performance of a deep learning framework.
- The data used in this study were captured by different sensors, i.e., a multispectral imaging system and a 3D LiDAR point cloud system, and not by a single multispectral airborne LiDAR sensor.
- The CNN model was optimized based on the nature of the classification task for more accurate results.
2. Related Work
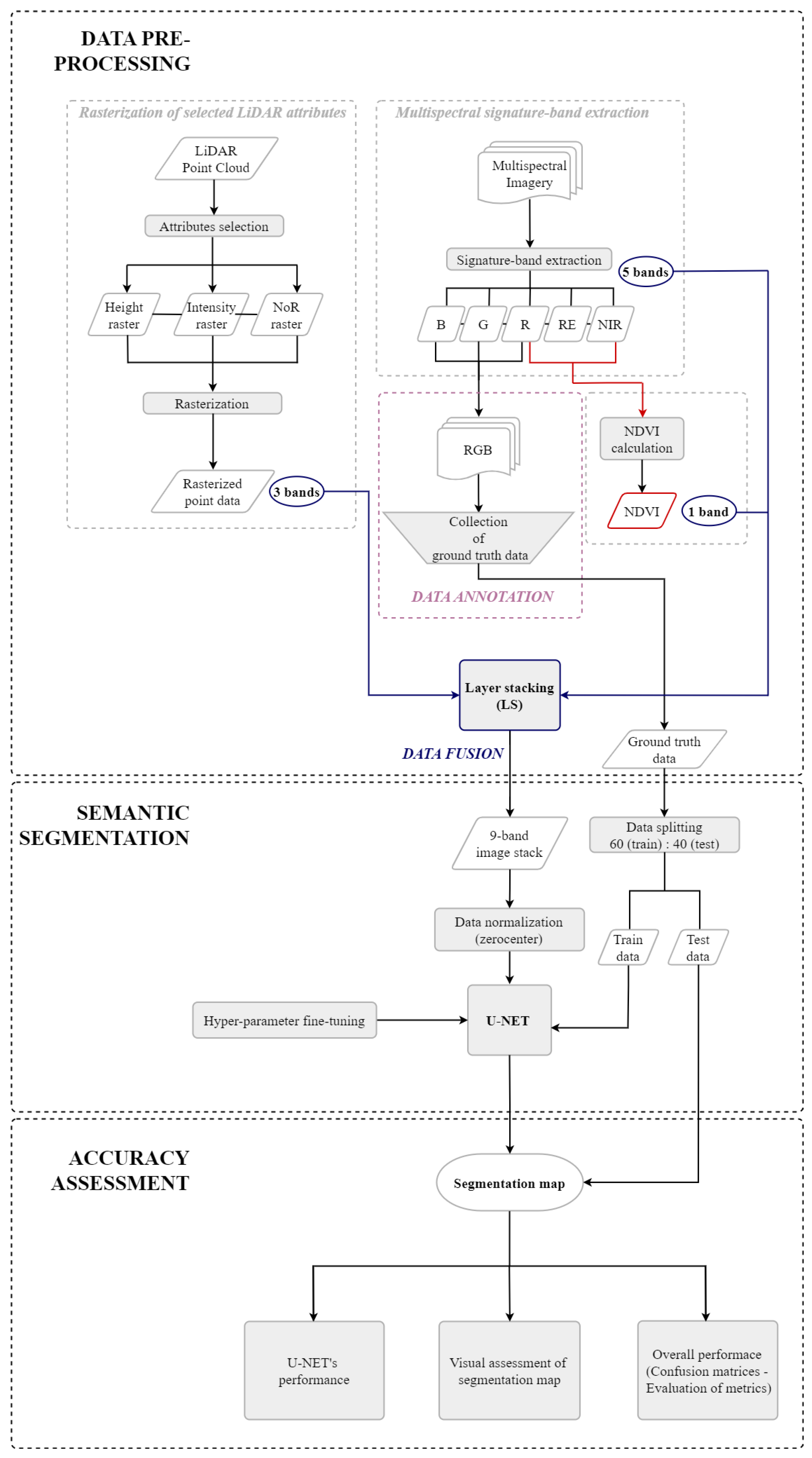
3. Materials and Methods
3.1. Study Area
3.2. Data Acquisition and Description
3.3. Methodology
3.3.1. Data Pre-Processing
- The height attribute is related to geometry; thus, it contributes to the estimation of the ground objects’ geometric characteristics [53].
- The intensity attribute is a spectrum, and it provides separability among the material characteristics of the ground objects [75].
- The number of returns attribute is related to elevation, and it manages to detect the ground objects at different height levels (e.g., tree crown and trunk) within the laser footprint of an emitted pulse [75].
3.3.2. Semantic Segmentation
3.3.3. Accuracy Assessment—Evaluation Metrics
4. Experimental Results and Analysis
4.1. Hyper-Parameter and Training Setting Analysis
4.2. Comparative Analysis
4.3. Accuracy Assesment
5. Discussion
5.1. Importance of Fusing Multispectral and LiDAR Data for Land Cover Classification
5.2. CNN-Based Sematic Segmentation Approach and Hyper-Parameter Analysis
5.3. Comparison with Similar Studies
6. Conclusions
Author Contributions
Funding
Data Availability Statement
Acknowledgments
Conflicts of Interest
References
- Alrababah, M.A.; Alhamad, M.N. Land Use/Cover Classification of Arid and Semi-Arid Mediterranean Landscapes Using Landsat ETM. Int. J. Remote Sens. 2006, 27, 2703–2718. [Google Scholar] [CrossRef]
- Pueyo, Y.; Alados, C.L. Effects of Fragmentation, Abiotic Factors and Land Use on Vegetation Recovery in a Semi-Arid Mediterranean Area. Basic Appl. Ecol. 2007, 8, 158–170. [Google Scholar] [CrossRef]
- Berberoglu, S.; Lloyd, C.D.; Atkinson, P.M.; Curran, P.J. The Integration of Spectral and Textural Information Using Neural Networks for Land Cover Mapping in the Mediterranean. Comput. Geosci. 2000, 26, 385–396. [Google Scholar] [CrossRef]
- Berberoglu, S.; Curran, P.J.; Lloyd, C.D.; Atkinson, P.M. Texture Classification of Mediterranean Land Cover. Int. J. Appl. Earth Obs. Geoinf. 2007, 9, 322–334. [Google Scholar] [CrossRef]
- Zhao, W.; Du, S. Learning Multiscale and Deep Representations for Classifying Remotely Sensed Imagery. ISPRS J. Photogramm. Remote Sens. 2016, 113, 155–165. [Google Scholar] [CrossRef]
- Wambugu, N.; Chen, Y.; Xiao, Z.; Wei, M.; Aminu Bello, S.; Marcato Junior, J.; Li, J. A Hybrid Deep Convolutional Neural Network for Accurate Land Cover Classification. Int. J. Appl. Earth Obs. Geoinf. 2021, 103, 102515. [Google Scholar] [CrossRef]
- Zhao, J.; Zhang, D.; Shi, B.; Zhou, Y.; Chen, J.; Yao, R.; Xue, Y. Multi-Source Collaborative Enhanced for Remote Sensing Images Semantic Segmentation. Neurocomputing 2022, 493, 76–90. [Google Scholar] [CrossRef]
- Langley, S.K.; Cheshire, H.M.; Humes, K.S. A Comparison of Single Date and Multitemporal Satellite Image Classifications in a Semi-Arid Grassland. J. Arid Environ. 2001, 49, 401–411. [Google Scholar] [CrossRef]
- Nobi, E.P.; Umamaheswari, R.; Stella, C.; Thangaradjou, T. Land Use and Land Cover Assessment along Pondicherry and Its Surroundings Using Indian Remote Sensing Satellite and GIS. J. Sci. Res. 2009, 4, 54–58. [Google Scholar]
- Hüttich, C.; Herold, M.; Wegmann, M.; Cord, A.; Strohbach, B.; Schmullius, C.; Dech, S. Assessing Effects of Temporal Compositing and Varying Observation Periods for Large-Area Land-Cover Mapping in Semi-Arid Ecosystems: Implications for Global Monitoring. Remote Sens. Environ. 2011, 115, 2445–2459. [Google Scholar] [CrossRef]
- Gómez, C.; White, J.C.; Wulder, M.A. Optical Remotely Sensed Time Series Data for Land Cover Classification: A Review. ISPRS J. Photogramm. Remote Sens. 2016, 116, 55–72. [Google Scholar] [CrossRef]
- Xu, Y.; Du, B.; Zhang, L.; Cerra, D.; Pato, M.; Carmona, E.; Prasad, S.; Yokoya, N.; Hansch, R.; Le Saux, B. Advanced Multi-Sensor Optical Remote Sensing for Urban Land Use and Land Cover Classification: Outcome of the 2018 Ieee Grss Data Fusion Contest. IEEE J. Sel. Top. Appl. Earth Obs. Remote Sens. 2019, 12, 1709–1724. [Google Scholar] [CrossRef]
- Quan, Y.; Tong, Y.; Feng, W.; Dauphin, G.; Huang, W.; Xing, M. A Novel Image Fusion Method of Multi-Spectral and Sar Images for Land Cover Classification. Remote Sens. 2020, 12, 3801. [Google Scholar] [CrossRef]
- Yu, Y.; Liu, C.; Guan, H.; Wang, L.; Gao, S.; Zhang, H.; Zhang, Y.; Li, J. Land Cover Classification of Multispectral LiDAR Data with an Efficient Self-Attention Capsule Network. IEEE Geosci. Remote Sens. Lett. 2022, 19, 6501505. [Google Scholar] [CrossRef]
- Li, R.; Zheng, S.; Duan, C.; Wang, L.; Zhang, C. Land Cover Classification from Remote Sensing Images Based on Multi-Scale Fully Convolutional Network. Geo-Spat. Inf. Sci. 2022, 25, 278–294. [Google Scholar] [CrossRef]
- Tzepkenlis, A.; Marthoglou, K.; Grammalidis, N. Efficient Deep Semantic Segmentation for Land Cover Classification Using Sentinel Imagery. Remote Sens. 2023, 15, 2027. [Google Scholar] [CrossRef]
- Yüksel, A.; Akay, A.E.; Gundogan, R. Using ASTER Imagery in Land Use/Cover Classification of Eastern Mediterranean Landscapes According to CORINE Land Cover Project. Sensors 2008, 8, 1237–1251. [Google Scholar] [CrossRef] [PubMed]
- Ke, Y.; Quackenbush, L.J.; Im, J. Synergistic Use of QuickBird Multispectral Imagery and LIDAR Data for Object-Based Forest Species Classification. Remote Sens. Environ. 2010, 114, 1141–1154. [Google Scholar] [CrossRef]
- Dalla Mura, M.; Prasad, S.; Pacifici, F.; Gamba, P.; Chanussot, J.; Benediktsson, J.A. Challenges and Opportunities of Multimodality and Data Fusion in Remote Sensing. Proc. IEEE 2015, 103, 1585–1601. [Google Scholar] [CrossRef]
- Ghamisi, P.; Rasti, B.; Yokoya, N.; Wang, Q.; Hofle, B.; Bruzzone, L.; Bovolo, F.; Chi, M.; Anders, K.; Gloaguen, R.; et al. Multisource and Multitemporal Data Fusion in Remote Sensing: A Comprehensive Review of the State of the Art. IEEE Geosci. Remote Sens. Mag. 2019, 7, 6–39. [Google Scholar] [CrossRef]
- Zhang, B.; Chen, Z.; Peng, D.; Benediktsson, J.A.; Liu, B.; Zou, L.; Li, J.; Plaza, A. Remotely Sensed Big Data: Evolution in Model Development for Information Extraction [Point of View]. Proc. IEEE 2019, 107, 2294–2301. [Google Scholar] [CrossRef]
- Fitton, D.; Laurens, E.; Hongkarnjanakul, N.; Schwob, C.; Mezeix, L. Land Cover Classification through Convolutional Neur-Al Network Model Assembly: A Case Study of a Local Rural Area in Thailand. Remote Sens. Appl. Soc. Environ. 2022, 26, 100740. [Google Scholar] [CrossRef]
- Hang, R.; Li, Z.; Ghamisi, P.; Hong, D.; Xia, G.; Liu, Q. Classification of Hyperspectral and LiDAR Data Using Coupled CNNs. IEEE Trans. Geosci. Remote Sens. 2020, 58, 4939–4950. [Google Scholar] [CrossRef]
- Ghassemian, H. A Review of Remote Sensing Image Fusion Methods. Inf. Fusion 2016, 32, 75–89. [Google Scholar] [CrossRef]
- Zhao, P.; Guan, H.; Li, D.; Yu, Y.; Wang, H.; Gao, K.; Marcato Junior, J.; Li, J. Airborne Multispectral LiDAR Point Cloud Classification with a Feature Reasoning-Based Graph Convolution Network. Int. J. Appl. Earth Obs. Geoinf. 2021, 105, 102634. [Google Scholar] [CrossRef]
- Zhang, L.; Zhang, L.; Du, B. Deep Learning for Remote Sensing Data: A Technical Tutorial on the State of the Art. IEEE Geosci. Remote Sens. Mag. 2016, 4, 22–40. [Google Scholar] [CrossRef]
- Ma, L.; Liu, Y.; Zhang, X.; Ye, Y.; Yin, G.; Johnson, B.A. Deep Learning in Remote Sensing Applications: A Meta-Analysis and Review. ISPRS J. Photogramm. Remote Sens. 2019, 152, 166–177. [Google Scholar] [CrossRef]
- LeCun, Y.; Hinton, G.; Bengio, Y. Deep Learning. Nature 2015, 521, 436–444. [Google Scholar] [CrossRef]
- Pan, S.; Guan, H.; Chen, Y.; Yu, Y.; Nunes Gonçalves, W.; Marcato Junior, J.; Li, J. Land-Cover Classification of Multispectral LiDAR Data Using CNN with Optimized Hyper-Parameters. ISPRS J. Photogramm. Remote Sens. 2020, 166, 241–254. [Google Scholar] [CrossRef]
- Zhu, X.X.; Tuia, D.; Mou, L.; Xia, G.S.; Zhang, L.; Xu, F.; Fraundorfer, F. Deep Learning in Remote Sensing: A Comprehensive Review and List of Resources. IEEE Geosci. Remote Sens. Mag. 2017, 5, 8–36. [Google Scholar] [CrossRef]
- Kemker, R.; Salvaggio, C.; Kanan, C. Algorithms for Semantic Segmentation of Multispectral Remote Sensing Imagery Using Deep Learning. ISPRS J. Photogramm. Remote Sens. 2018, 145, 60–77. [Google Scholar] [CrossRef]
- Kotaridis, I.; Lazaridou, M. Remote Sensing Image Segmentation Advances: A Meta-Analysis. ISPRS J. Photogramm. Remote Sens. 2021, 173, 309–322. [Google Scholar] [CrossRef]
- Mo, Y.; Wu, Y.; Yang, X.; Liu, F.; Liao, Y. Review the State-of-the-Art Technologies of Semantic Segmentation Based on Deep Learning. Neurocomputing 2022, 493, 626–646. [Google Scholar] [CrossRef]
- Lu, D.; Weng, Q. A Survey of Image Classification Methods and Techniques for Improving Classification Performance. Int. J. Remote Sens. 2007, 28, 823–870. [Google Scholar] [CrossRef]
- Sturari, M.; Frontoni, E.; Pierdicca, R.; Mancini, A.; Malinverni, E.S.; Tassetti, A.N.; Zingaretti, P. Integrating Elevation Data and Multispectral High-Resolution Images for an Improved Hybrid Land Use/Land Cover Mapping. Eur. J. Remote Sens. 2017, 50, 1–17. [Google Scholar] [CrossRef]
- Bork, E.W.; Su, J.G. Integrating LIDAR Data and Multispectral Imagery for Enhanced Classification of Rangeland Vegetation: A Meta Analysis. Remote Sens. Environ. 2007, 111, 11–24. [Google Scholar] [CrossRef]
- Holmgren, J.; Persson, Å.; Söderman, U. Species Identification of Individual Trees by Combining High Resolution LiDAR Data with Multi-Spectral Images. Int. J. Remote Sens. 2008, 29, 1537–1552. [Google Scholar] [CrossRef]
- Hartfield, K.A.; Landau, K.I.; van Leeuwen, W.J.D. Fusion of High Resolution Aerial Multispectral and Lidar Data: Land Cover in the Context of Urban Mosquito Habitat. Remote Sens. 2011, 3, 2364–2383. [Google Scholar] [CrossRef]
- Antonarakis, A.S.; Richards, K.S.; Brasington, J. Object-Based Land Cover Classification Using Airborne LiDAR. Remote Sens. Environ. 2008, 112, 2988–2998. [Google Scholar] [CrossRef]
- Brennan, R.; Webster, T.L. Object-Oriented Land Cover Classification of Lidar-Derived Surfaces. Can. J. Remote Sens. 2006, 32, 162–172. [Google Scholar] [CrossRef]
- Charaniya, A.P.; Manduchi, R.; Lodha, S.K. Supervised Parametric Classification of Aerial LiDAR Data. In Proceedings of the IEEE Computer Society Conference on Computer Vision and Pattern Recognition Workshops, Washington, DC, USA, 27 June –2 July 2004. [Google Scholar]
- Huang, X.; Zhang, L.; Gong, W. Information Fusion of Aerial Images and LIDAR Data in Urban Areas: Vector-Stacking, Re-Classification and Post-Processing Approaches. Int. J. Remote Sens. 2011, 32, 69–84. [Google Scholar] [CrossRef]
- Martín-Alcón, S.; Coll, L.; De Cáceres, M.; Guitart, L.; Cabré, M.; Just, A.; González-Olabarría, J.R. Combining Aerial LiDAR and Multispectral Imagery to Assess Postfire Regeneration Types in a Mediterranean Forest. Can. J. For. Res. 2015, 45, 856–866. [Google Scholar] [CrossRef]
- Matikainen, L.; Karila, K.; Hyyppä, J.; Litkey, P.; Puttonen, E.; Ahokas, E. Object-Based Analysis of Multispectral Airborne Laser Scanner Data for Land Cover Classification and Map Updating. ISPRS J. Photogramm. Remote Sens. 2017, 128, 298–313. [Google Scholar] [CrossRef]
- Shi, S.; Bi, S.; Gong, W.; Chen, B.; Chen, B.; Tang, X.; Qu, F.; Song, S. Land Cover Classification with Multispectral LiDAR Based on Multi-Scale Spatial and Spectral Feature Selection. Remote Sens. 2021, 13, 4118. [Google Scholar] [CrossRef]
- Guo, L.; Chehata, N.; Mallet, C.; Boukir, S. Relevance of Airborne Lidar and Multispectral Image Data for Urban Scene Classification Using Random Forests. ISPRS J. Photogramm. Remote Sens. 2011, 66, 56–66. [Google Scholar] [CrossRef]
- Fernandez-Diaz, J.C.; Carter, W.E.; Glennie, C.; Shrestha, R.L.; Pan, Z.; Ekhtari, N.; Singhania, A.; Hauser, D.; Sartori, M. Capability Assessment and Performance Metrics for the Titan Multispectral Mapping Lidar. Remote Sens. 2016, 8, 936. [Google Scholar] [CrossRef]
- Wichmann, V.; Bremer, M.; Lindenberger, J.; Rutzinger, M.; Georges, C.; Petrini-Monteferri, F. Evaluating the Potential of Multispectral Airborne Lidar for Topographic Mapping and Land Cover Classification. ISPRS Ann. Photogramm. Remote Sens. Spat. Inf. Sci. 2015, 2, 113–119. [Google Scholar] [CrossRef]
- Ekhtari, N.; Glennie, C.; Fernandez-Diaz, J.C. Classification of Airborne Multispectral Lidar Point Clouds for Land Cover Mapping. IEEE J. Sel. Top. Appl. Earth Obs. Remote Sens. 2018, 11, 2068–2078. [Google Scholar] [CrossRef]
- Morsy, S.; Shaker, A.; El-Rabbany, A. Multispectral Lidar Data for Land Cover Classification of Urban Areas. Sensors 2017, 17, 958. [Google Scholar] [CrossRef]
- Hell, M.; Brandmeier, M.; Briechle, S.; Krzystek, P. Classification of Tree Species and Standing Dead Trees with Lidar Point Clouds Using Two Deep Neural Networks: PointCNN and 3DmFV-Net. PFG-J. Photogramm. Remote Sens. Geoinf. Sci. 2022, 90, 103–121. [Google Scholar] [CrossRef]
- Yu, Y.; Guan, H.; Li, D.; Gu, T.; Wang, L.; Ma, L.; Li, J. A Hybrid Capsule Network for Land Cover Classification Using Multispectral LiDAR Data. IEEE Geosci. Remote Sens. Lett. 2020, 17, 1263–1267. [Google Scholar] [CrossRef]
- Zhao, R.; Pang, M.; Wang, J. Classifying Airborne LiDAR Point Clouds via Deep Features Learned by a Multi-Scale Convolutional Neural Network. Int. J. Geogr. Inf. Sci. 2018, 32, 960–979. [Google Scholar] [CrossRef]
- Jing, Z.; Guan, H.; Zhao, P.; Li, D.; Yu, Y.; Zang, Y.; Wang, H.; Li, J. Multispectral Lidar Point Cloud Classification Using Se-Pointnet++. Remote Sens. 2021, 13, 2516. [Google Scholar] [CrossRef]
- Ghaseminik, F.; Aghamohammadi, H.; Azadbakht, M. Land Cover Mapping of Urban Environments Using Multispectral LiDAR Data under Data Imbalance. Remote Sens. Appl. Soc. Environ. 2021, 21, 100449. [Google Scholar] [CrossRef]
- Solórzano, J.V.; Mas, J.F.; Gao, Y.; Gallardo-Cruz, J.A. Land Use Land Cover Classification with U-Net: Advantages of Combining Sentinel-1 and Sentinel-2 Imagery. Remote Sens. 2021, 13, 3600. [Google Scholar] [CrossRef]
- Zhang, G.; Roslan, S.N.A.B.; Wang, C.; Quan, L. Research on Land Cover Classification of Multi-Source Remote Sensing Data Based on Improved U-Net Network. Sci. Rep. 2023, 13, 16275. [Google Scholar] [CrossRef]
- Altarez, R.D.D.; Apan, A.; Maraseni, T. Deep Learning U-Net Classification of Sentinel-1 and 2 Fusions Effectively Demarcates Tropical Montane Forest’s Deforestation. Remote Sens. Appl. Soc. Environ. 2023, 29, 100887. [Google Scholar] [CrossRef]
- Ma, Y.; Zhao, Y.; Im, J.; Zhao, Y.; Zhen, Z. A Deep-Learning-Based Tree Species Classification for Natural Secondary Forests Using Unmanned Aerial Vehicle Hyperspectral Images and LiDAR. Ecol. Indic. 2024, 159, 111608. [Google Scholar] [CrossRef]
- Elamin, A.; El-Rabbany, A. UAV-Based Image and LiDAR Fusion for Pavement Crack Segmentation. Sensors 2023, 23, 9315. [Google Scholar] [CrossRef]
- Ali, K.; Johnson, B.A. Land-Use and Land-Cover Classification in Semi-Arid Areas from Medium-Resolution Remote-Sensing Imagery: A Deep Learning Approach. Sensors 2022, 22, 8750. [Google Scholar] [CrossRef]
- Valdivieso-Ros, C.; Alonso-Sarria, F.; Gomariz-Castillo, F. Effect of the Synergetic Use of Sentinel-1, Sentinel-2, LiDAR and Derived Data in Land Cover Classification of a Semiarid Mediterranean Area Using Machine Learning Algorithms. Remote Sens. 2023, 15, 312. [Google Scholar] [CrossRef]
- Zhang, C.; Zhang, L.; Zhang, B.Y.J.; Sun, J.; Dong, S.; Wang, X.; Li, Y.; Xu, J.; Chu, W.; Dong, Y.; et al. Land Cover Classification in a Mixed Forest-Grassland Ecosystem Using LResU-Net and UAV Imagery. J. For. Res. 2022, 33, 923–936. [Google Scholar] [CrossRef]
- Sankey, T.T.; McVay, J.; Swetnam, T.L.; McClaran, M.P.; Heilman, P.; Nichols, M. UAV Hyperspectral and Lidar Data and Their Fusion for Arid and Semi-Arid Land Vegetation Monitoring. Remote Sens. Ecol. Conserv. 2018, 4, 20–33. [Google Scholar] [CrossRef]
- Norton, C.L.; Hartfield, K.; Collins, C.D.H.; van Leeuwen, W.J.D.; Metz, L.J. Multi-Temporal LiDAR and Hyperspectral Data Fusion for Classification of Semi-Arid Woody Cover Species. Remote Sens. 2022, 14, 2896. [Google Scholar] [CrossRef]
- Diffenbaugh, N.S.; Giorgi, F. Climate Change Hotspots in the CMIP5 Global Climate Model Ensemble. Clim. Chang. 2012, 114, 813–822. [Google Scholar] [CrossRef] [PubMed]
- Douvis, K.; Kapsomenakis, J.; Solomos, S.; Poupkou, A.; Stavraka, T.; Nastos, P.; Zerefos, C. Change in Aridity Index in the Mediterranean Region under Different Emission Scenarios. Environ. Sci. Proc. 2023, 26, 171. [Google Scholar] [CrossRef]
- Szantoi, Z.; Geller, G.N.; Tsendbazar, N.E.; See, L.; Griffiths, P.; Fritz, S.; Gong, P.; Herold, M.; Mora, B.; Obregón, A. Addressing the Need for Improved Land Cover Map Products for Policy Support. Environ. Sci. Policy 2020, 112, 28–35. [Google Scholar] [CrossRef] [PubMed]
- Zouros, N.; Velitzelos, E.; Valiakos, I.; Labaki, O. The Plaka Petrified Forest Park in Western Lesvos—Greece. Bull. Geol. Soc. Greece 2007, 40, 1880–1891. [Google Scholar] [CrossRef]
- Tucker, C.J. Red and Photographic Infrared Linear Combinations for Monitoring Vegetation. Remote Sens. Environ. 1979, 8, 127–150. [Google Scholar] [CrossRef]
- Barbosa, H.A.; Huete, A.R.; Baethgen, W.E. A 20-Year Study of NDVI Variability over the Northeast Region of Brazil. J. Arid Environ. 2006, 67, 288–307. [Google Scholar] [CrossRef]
- Erasmi, S.; Schucknecht, A.; Barbosa, M.P.; Matschullat, J. Vegetation Greenness in Northeastern Brazil and Its Relation to ENSO Warm Events. Remote Sens. 2014, 6, 3041–3058. [Google Scholar] [CrossRef]
- da Silveira, H.L.F.; Galvão, L.S.; Sanches, I.D.A.; de Sá, I.B.; Taura, T.A. Use of MSI/Sentinel-2 and Airborne LiDAR Data for Mapping Vegetation and Studying the Relationships with Soil Attributes in the Brazilian Semi-Arid Region. Int. J. Appl. Earth Obs. Geoinf. 2018, 73, 179–190. [Google Scholar] [CrossRef]
- Gowravaram, S.; Tian, P.; Flanagan, H.; Goyer, J.; Chao, H. UAS-Based Multispectral Remote Sensing and NDVI Calculation for Post Disaster Assessment. In Proceedings of the 2018 International Conference on Unmanned Aircraft Systems, ICUAS 2018, Dallas, TX, USA, 12–15 June 2018. [Google Scholar]
- Yan, W.Y.; Shaker, A.; El-Ashmawy, N. Urban Land Cover Classification Using Airborne LiDAR Data: A Review. Remote Sens. Environ. 2015, 158, 295–310. [Google Scholar] [CrossRef]
- Girardeau-Montaut, D. CloudCompare: 3D Point Cloud and Mesh Processing Software. 2015. Available online: http://www.cloudcompare.org (accessed on 10 February 2024).
- Jagannathan, J.; Divya, C. Deep Learning for the Prediction and Classification of Land Use and Land Cover Changes Using Deep Convolutional Neural Network. Ecol. Inform. 2021, 65, 101412. [Google Scholar] [CrossRef]
- Joseph, V.R. Optimal Ratio for Data Splitting. Stat. Anal. Data Min. 2022, 15, 531–538. [Google Scholar] [CrossRef]
- Joseph, V.R.; Vakayil, A. SPlit: An Optimal Method for Data Splitting. Technometrics 2022, 64, 166–176. [Google Scholar] [CrossRef]
- Ronneberger, O.; Fischer, P.; Brox, T. U-Net: Convolutional Networks for Biomedical Image Segmentation. In Proceedings of the Medical Image Computing and Computer-Assisted Intervention (MICCAI), Munich, Germany, 5–9 October 2015; Volume 9351. [Google Scholar]
- Punn, N.S.; Agarwal, S. Modality Specific U-Net Variants for Biomedical Image Segmentation: A Survey. Artif. Intell. Rev. 2022, 55, 5845–5889. [Google Scholar] [CrossRef]
- Long, J.; Shelhamer, E.; Darrell, T. Fully Convolutional Networks for Semantic Segmentation. In Proceedings of the IEEE Computer Society Conference on Computer Vision and Pattern Recognition, Boston, MA, USA, 7–12 June 2015. [Google Scholar]
- He, K.; Zhang, X.; Ren, S.; Sun, J. Deep Residual Learning for Image Recognition. In Proceedings of the IEEE Computer Society Conference on Computer Vision and Pattern Recognition, Las Vegas, NV, USA, 27–30 June 2016. [Google Scholar]
- Drozdzal, M.; Vorontsov, E.; Chartrand, G.; Kadoury, S.; Pal, C. The Importance of Skip Connections in Biomedical Image Segmentation. In Proceedings of the Deep Learning and Data Labeling for Medical Applications, Athens, Greece, 21 October 2016; Volume 10008 LNCS. [Google Scholar]
- Liu, L.; Cheng, J.; Quan, Q.; Wu, F.X.; Wang, Y.P.; Wang, J. A Survey on U-Shaped Networks in Medical Image Segmentations. Neurocomputing 2020, 409, 244–258. [Google Scholar] [CrossRef]
- Zioulis, N.; Albanis, G.; Drakoulis, P.; Alvarez, F.; Zarpalas, D.; Daras, P. Hybrid Skip: A Biologically Inspired Skip Connection for the UNet Architecture. IEEE Access 2022, 10, 53928–53939. [Google Scholar] [CrossRef]
- Ibtehaz, N.; Rahman, M.S. MultiResUNet: Rethinking the U-Net Architecture for Multimodal Biomedical Image Segmentation. Neural Netw. 2020, 121, 74–87. [Google Scholar] [CrossRef]
- Krizhevsky, A.; Sutskever, I.; Hinton, G.E. ImageNet Classification with Deep Convolutional Neural Networks. Commun. ACM 2017, 60, 84–90. [Google Scholar] [CrossRef]
- Chen, Y.; Jiang, H.; Li, C.; Jia, X.; Ghamisi, P. Deep Feature Extraction and Classification of Hyperspectral Images Based on Convolutional Neural Networks. IEEE Trans. Geosci. Remote Sens. 2016, 54, 6232–6251. [Google Scholar] [CrossRef]
- Costa, H.; Foody, G.M.; Boyd, D.S. Supervised Methods of Image Segmentation Accuracy Assessment in Land Cover Mapping. Remote Sens. Environ. 2018, 205, 338–351. [Google Scholar] [CrossRef]
- Zhang, Y.J. A Survey on Evaluation Methods for Image Segmentation. Pattern Recognit. 1996, 29, 1335–1346. [Google Scholar] [CrossRef]
- Foody, G.M. Status of Land Cover Classification Accuracy Assessment. Remote Sens. Environ. 2002, 80, 185–201. [Google Scholar] [CrossRef]
- Maxwell, A.E.; Warner, T.A.; Guillén, L.A. Accuracy Assessment in Convolutional Neural Network-Based Deep Learning Remote Sensing Studies—Part 1: Literature Review. Remote Sens. 2021, 13, 2450. [Google Scholar] [CrossRef]
- Müller, D.; Soto-Rey, I.; Kramer, F. Towards a Guideline for Evaluation Metrics in Medical Image Segmentation. BMC Res. Notes 2022, 15, 210. [Google Scholar] [CrossRef]
- Csurka, G.; Larlus, D.; Perronnin, F. What Is a Good Evaluation Measure for Semantic Segmentation? In Proceedings of the BMVC 2013—British Machine Vision Conference, Bristol, UK, 9–13 September 2013. [Google Scholar]
- Vasilakos, C.; Kavroudakis, D.; Georganta, A. Machine Learning Classification Ensemble of Multitemporal Sentinel-2 Images: The Case of a Mixed Mediterranean Ecosystem. Remote Sens. 2020, 12, 2005. [Google Scholar] [CrossRef]
- Foody, G.M.; Boyd, D.S.; Sanchez-Hernandez, C. Mapping a Specific Class with an Ensemble of Classifiers. Int. J. Remote Sens. 2007, 28, 1733–1746. [Google Scholar] [CrossRef]
- Rahman, M.A.; Wang, Y. Optimizing Intersection-over-Union in Deep Neural Networks for Image Segmentation. In Proceedings of the Advances in Visual Computing, ISVC 2016, Las Vegas, NV, USA, 12–14 December 2016; Volume 10072 LNCS. [Google Scholar]
- Shi, R.; Ngan, K.N.; Li, S. Jaccard Index Compensation for Object Segmentation Evaluation. In Proceedings of the 2014 IEEE International Conference on Image Processing, ICIP 2014, Paris, France, 27–30 October 2014. [Google Scholar]
- Edwards, A.L. Note on the “Correction for Continuity” in Testing the Significance of the Difference between Correlated Proportions. Psychometrika 1948, 13, 185–187. [Google Scholar] [CrossRef]
- Kavzoglu, T. Object-Oriented Random Forest for High Resolution Land Cover Mapping Using Quickbird-2 Imagery. In Handbook of Neural Computation; Elsevier Inc.: Amsterdam, The Netherlands, 2017; ISBN 9780128113196. [Google Scholar]
- Shorten, C.; Khoshgoftaar, T.M. A Survey on Image Data Augmentation for Deep Learning. J. Big Data 2019, 6, 60. [Google Scholar] [CrossRef]
- Lemley, J.; Bazrafkan, S.; Corcoran, P. Smart Augmentation Learning an Optimal Data Augmentation Strategy. IEEE Access 2017, 5, 5858–5869. [Google Scholar] [CrossRef]
- Chatfield, K.; Simonyan, K.; Vedaldi, A.; Zisserman, A. Return of the Devil in the Details: Delving Deep into Convolutional Nets. In Proceedings of the BMVC 2014—British Machine Vision Conference, Nottingham, UK, 1–5 September 2014. [Google Scholar]
- Mikołajczyk, A.; Grochowski, M. Data Augmentation for Improving Deep Learning in Image Classification Problem. In Proceedings of the 2018 International Interdisciplinary PhD Workshop, IIPhDW 2018, Swinoujscie, Poland, 9–12 May 2018. [Google Scholar]
- Smith, L.N. Cyclical Learning Rates for Training Neural Networks. In Proceedings of the 2017 IEEE Winter Conference on Applications of Computer Vision, WACV 2017, Santa Rosa, CA, USA, 24–31 March 2017. [Google Scholar]
- Zeiler, M.D. ADADELTA: An Adaptive Learning Rate Method. Available online: https://arxiv.org/abs/1212.5701 (accessed on 10 February 2024).
- Wu, Y.; Liu, L.; Bae, J.; Chow, K.H.; Iyengar, A.; Pu, C.; Wei, W.; Yu, L.; Zhang, Q. Demystifying Learning Rate Policies for High Accuracy Training of Deep Neural Networks. In Proceedings of the 2019 IEEE International Conference on Big Data, Big Data 2019, Los Angeles, CA, USA, 9–12 December 2019. [Google Scholar]
- Dogo, E.M.; Afolabi, O.J.; Nwulu, N.I.; Twala, B.; Aigbavboa, C.O. A Comparative Analysis of Gradient Descent-Based Optimization Algorithms on Convolutional Neural Networks. In Proceedings of the International Conference on Computational Techniques, Electronics and Mechanical Systems, CTEMS 2018, Belgaum, India, 21–22 December 2018. [Google Scholar]
- Zaheer, R.; Shaziya, H. A Study of the Optimization Algorithms in Deep Learning. In Proceedings of the 3rd International Conference on Inventive Systems and Control, ICISC 2019, Coimbatore, India, 10–11 January 2019. [Google Scholar]
- Richter, M.L.; Byttner, W.; Krumnack, U.; Wiedenroth, A.; Schallner, L.; Shenk, J. (Input) Size Matters for CNN Classifiers. In Proceedings of the Artificial Neural Networks and Machine Learning—ICANN 2021; Bratislava, Slovakia, 14–17 September 2021; Volume 12892 LNCS. [Google Scholar]
- Tan, M.; Le, Q.V. EfficientNet: Rethinking Model Scaling for Convolutional Neural Networks. In Proceedings of the 36th International Conference on Machine Learning, ICML 2019, Long Beach, CA, USA, 9–15 June 2019. [Google Scholar]
- Reina, G.A.; Panchumarthy, R.; Thakur, S.P.; Bastidas, A.; Bakas, S. Systematic Evaluation of Image Tiling Adverse Effects on Deep Learning Semantic Segmentation. Front. Neurosci. 2020, 14, 65. [Google Scholar] [CrossRef] [PubMed]
- Kavzoglu, T.; Yilmaz, E.O. Analysis of Patch and Sample Size Effects for 2D-3D CNN Models Using Multiplatform Dataset: Hyperspectral Image Classification of ROSIS and Jilin-1 GP01 Imagery. Turk. J. Electr. Eng. Comput. Sci. 2022, 30, 2124–2144. [Google Scholar] [CrossRef]
- Hamwood, J.; Alonso-Caneiro, D.; Read, S.A.; Vincent, S.J.; Collins, M.J. Effect of Patch Size and Network Architecture on a Convolutional Neural Network Approach for Automatic Segmentation of OCT Retinal Layers. Biomed. Opt. Express 2018, 9, 3049–3066. [Google Scholar] [CrossRef] [PubMed]
- Chen, Z.; Zhu, H. Visual Quality Evaluation for Semantic Segmentation: Subjective Assessment Database and Objective Assessment Measure. IEEE Trans. Image Process. 2019, 28, 5785–5796. [Google Scholar] [CrossRef] [PubMed]
- Lee, Y.; Sim, W.; Park, J.; Lee, J. Evaluation of Hyperparameter Combinations of the U-Net Model for Land Cover Classification. Forests 2022, 13, 1813. [Google Scholar] [CrossRef]
- Clark, A.; Phinn, S.; Scarth, P. Optimised U-Net for Land Use–Land Cover Classification Using Aerial Photography. PFG-J. Photogramm. Remote Sens. Geoinf. Sci. 2023, 91, 125–147. [Google Scholar] [CrossRef]






| Class | Number in Training Dataset | Number in Test Dataset | Total Samples |
|---|---|---|---|
| Bare ground | 2,683,924 | 4,480,300 | 7,164,224 |
| Built-up | 32,676 | 17,867 | 50,543 |
| Other objects | 107,934 | 61,103 | 169,037 |
| Woody vegetation | 264,126 | 84,460 | 348,586 |
| Grassland vegetation | 7,006,808 | 3,220,500 | 10,227,308 |
| Phrygana vegetation | 9,956,885 | 4,073,200 | 14,030,085 |
| Shadow | 571,325 | 1,504,800 | 2,076,125 |
| Total | 20,623,678 | 13,442,230 | 34,020,986 |
| Input Tile Size (Training) | Patch Size (Prediction) | OA (%) | K | Time |
|---|---|---|---|---|
| 64 × 64 | 256 × 256 | 76.27 | 0.6525 | 23 min 21 s |
| 128 × 128 | 512 × 512 | 79.34 | 0.6966 | 82 min 0 s |
| 256 × 256 | 1024 × 1024 | 76.45 | 0.6605 | 506 min 6 s |
| Experiment | OA (%) | mIoU Score (%) | mBF Score (%) | K | Time |
|---|---|---|---|---|---|
| EX1 | 79.34 | 55.64 | 69.86 | 0.6966 | 82 min 0 s |
| EX2 | 76.03 | 52.70 | 62.21 | 0.6538 | 83 min 0 s |
| EX3 | 37.79 | 21.11 | 51.88 | 0.0840 | 81 min 12 s |
| Experiment | Class | PA | UA | IoU | mBF |
|---|---|---|---|---|---|
| EX1 | Bare ground | 0.74 | 0.89 | 0.68 | 0.90 |
| Built-up | 0.89 | 0.88 | 0.80 | 0.66 | |
| Other objects | 0.24 | 0.09 | 0.07 | 0.19 | |
| Woody vegetation | 0.63 | 0.69 | 0.49 | 0.75 | |
| Grassland vegetation | 0.74 | 0.84 | 0.65 | 0.75 | |
| Phrygana vegetation | 0.91 | 0.73 | 0.67 | 0.91 | |
| Shadow | 0.74 | 0.66 | 0.54 | 0.74 | |
| EX2 | Bare ground | 0.64 | 0.89 | 0.59 | 0.87 |
| Built-up | 0.89 | 0.91 | 0.82 | 0.67 | |
| Other objects | 0.15 | 0.02 | 0.02 | 0.08 | |
| Woody vegetation | 0.68 | 0.48 | 0.33 | 0.37 | |
| Grassland vegetation | 0.74 | 0.81 | 0.64 | 0.68 | |
| Phrygana vegetation | 0.92 | 0.73 | 0.68 | 0.92 | |
| Shadow | 0.73 | 0.69 | 0.55 | 0.76 | |
| EX3 | Bare ground | 0.06 | 0.35 | 0.05 | 0.39 |
| Built-up | 0.00 | NaN | 0.00 | NaN | |
| Other objects | 0.56 | 0.85 | 0.51 | 0.71 | |
| Woody vegetation | 0.39 | 0.69 | 0.33 | 0.70 | |
| Grassland vegetation | 0.40 | 0.48 | 0.28 | 0.64 | |
| Phrygana vegetation | 0.72 | 0.34 | 0.30 | 0.49 | |
| Shadow | 0.00 | 0.21 | 0.00 | 0.18 |
| EX1 | EX2 | EX3 | ||||
|---|---|---|---|---|---|---|
| Class | mBF Score | ΔmBF Score | mBF Score | ΔmBF Score | mBF Score | ΔmBF Score |
| Bare ground | 0.90 | 0 | 0.87 | 0.03 | 0.39 | 0.51 |
| Built-up | 0.66 | 0.01 | 0.67 | 0 | NaN | NaN |
| Other objects | 0.19 | 0.52 | 0.08 | 0.63 | 0.71 | 0 |
| Woody vegetation | 0.75 | 0 | 0.37 | 0.38 | 0.70 | 0.05 |
| Grassland vegetation | 0.75 | 0 | 0.68 | 0.07 | 0.64 | 0.11 |
| Phrygana vegetation | 0.91 | 0.01 | 0.92 | 0 | 0.49 | 0.43 |
| Shadow | 0.74 | 0.02 | 0.76 | 0 | 0.18 | 0.58 |
| EX1 | EX2 | EX3 | |
|---|---|---|---|
| EX1 | - | 113,155.5 | 4,090,806.5 |
| EX2 | - | - | 3,712,996.3 |
| EX3 | - | - | - |
Disclaimer/Publisher’s Note: The statements, opinions and data contained in all publications are solely those of the individual author(s) and contributor(s) and not of MDPI and/or the editor(s). MDPI and/or the editor(s) disclaim responsibility for any injury to people or property resulting from any ideas, methods, instructions or products referred to in the content. |
© 2024 by the authors. Licensee MDPI, Basel, Switzerland. This article is an open access article distributed under the terms and conditions of the Creative Commons Attribution (CC BY) license (https://creativecommons.org/licenses/by/4.0/).
Share and Cite
Chroni, A.; Vasilakos, C.; Christaki, M.; Soulakellis, N. Fusing Multispectral and LiDAR Data for CNN-Based Semantic Segmentation in Semi-Arid Mediterranean Environments: Land Cover Classification and Analysis. Remote Sens. 2024, 16, 2729. https://doi.org/10.3390/rs16152729
Chroni A, Vasilakos C, Christaki M, Soulakellis N. Fusing Multispectral and LiDAR Data for CNN-Based Semantic Segmentation in Semi-Arid Mediterranean Environments: Land Cover Classification and Analysis. Remote Sensing. 2024; 16(15):2729. https://doi.org/10.3390/rs16152729
Chicago/Turabian StyleChroni, Athanasia, Christos Vasilakos, Marianna Christaki, and Nikolaos Soulakellis. 2024. "Fusing Multispectral and LiDAR Data for CNN-Based Semantic Segmentation in Semi-Arid Mediterranean Environments: Land Cover Classification and Analysis" Remote Sensing 16, no. 15: 2729. https://doi.org/10.3390/rs16152729
APA StyleChroni, A., Vasilakos, C., Christaki, M., & Soulakellis, N. (2024). Fusing Multispectral and LiDAR Data for CNN-Based Semantic Segmentation in Semi-Arid Mediterranean Environments: Land Cover Classification and Analysis. Remote Sensing, 16(15), 2729. https://doi.org/10.3390/rs16152729

