Testing the Performance of LSTM and ARIMA Models for In-Season Forecasting of Canopy Cover (CC) in Cotton Crops
Abstract
1. Introduction
2. Materials and Methods
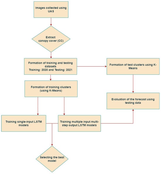
2.1. Data Collection and Feature Extraction
2.2. Formation of Clusters for Analysis
2.3. Selection of Appropriate Forecasting Models
2.3.1. Using Data from Individual Cultivation Clusters as LSTM Inputs
2.3.2. Using Data from Similar Pairwise Cultivation Clusters as LSTM Inputs
2.3.3. Using ARIMA Models for a Comparative Analysis
3. Results
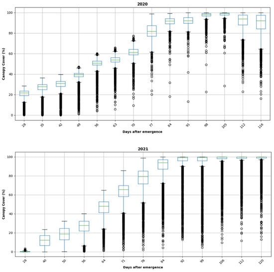
3.1. Analysis of the Dataset
3.2. Removal of Outliers
3.3. Interpolation of the Dataset
3.4. Formation of Clusters for Training LSTM Models
3.5. Training of Single-Input LSTM Models
3.6. Training of Multiple-Input Multi-Step Output LSTM Models
3.7. ARIMA Model Analysis
4. Discussion
5. Conclusions and Future Work
Author Contributions
Funding
Data Availability Statement
Acknowledgments
Conflicts of Interest
References
- McDonald, B.L. Food Security; Polity: Cambridge, UK, 2010. [Google Scholar]
- Mahanta, S.; Habib, M.R.; Moore, J.M. Effect of high-voltage atmospheric cold plasma treatment on germination and heavy metal uptake by soybeans (Glycine max). Int. J. Mol. Sci. 2022, 23, 1611. [Google Scholar] [CrossRef] [PubMed]
- Dutta, A.; Dahal, P.; Prajapati, R.; Tamang, P.; Kumar, E.S. IoT based aquaponics monitoring system. In Proceedings of the 1st KEC Conference Proceedings, Lalitpur, Nepal, 27 September 2018; Volume 1, pp. 75–80. [Google Scholar]
- Dhal, S.B.; Jungbluth, K.; Lin, R.; Sabahi, S.P.; Bagavathiannan, M.; Braga-Neto, U.; Kalafatis, S. A machine-learning-based IoT system for optimizing nutrient supply in commercial aquaponic operations. Sensors 2022, 22, 3510. [Google Scholar] [CrossRef] [PubMed]
- Dhal, S.B.; Bagavathiannan, M.; Braga-Neto, U.; Kalafatis, S. Nutrient optimization for plant growth in Aquaponic irrigation using machine learning for small training datasets. Artif. Intell. Agric. 2022, 6, 68–76. [Google Scholar] [CrossRef]
- Dhal, S.B.; Bagavathiannan, M.; Braga-Neto, U.; Kalafatis, S. Can Machine Learning classifiers be used to regulate nutrients using small training datasets for aquaponic irrigation?: A comparative analysis. PLoS ONE 2022, 17, e0269401. [Google Scholar] [CrossRef] [PubMed]
- Arvind, C.S.; Jyothi, R.; Kaushal, K.; Girish, G.; Saurav, R.; Chetankumar, G. Edge computing based smart aquaponics monitoring system using deep learning in IoT environment. In Proceedings of the 2020 IEEE Symposium Series on Computational Intelligence (SSCI), Canberra, ACT, Australia, 1–4 December 2020; pp. 1485–1491. [Google Scholar]
- Dhal, S.B.; Mahanta, S.; Gumero, J.; O’Sullivan, N.; Soetan, M.; Louis, J.; Gadepally, K.C.; Mahanta, S.; Lusher, J.; Kalafatis, S. An IoT-based data-driven real-time monitoring system for control of heavy metals to ensure optimal lettuce growth in hydroponic set-ups. Sensors 2023, 23, 451. [Google Scholar] [CrossRef] [PubMed]
- Habib, M.R.; Mahanta, S.; Jolly, Y.N.; Moore, J.M. Alleviating heavy metal toxicity in milk and water through a synergistic approach of absorption technique and high voltage atmospheric cold plasma and probable rheological changes. Biomolecules 2022, 12, 913. [Google Scholar] [CrossRef] [PubMed]
- Vashisht, P.; Singh, L.; Mahanta, S.; Verma, D.; Sharma, S.; Saini, G.S.; Sharma, A.; Chowdhury, B.; Awasti, N.; Gaurav; et al. Pulsed electric field processing in the dairy sector: A review of applications, quality impact and implementation challenges. Int. J. Food Sci. Technol. 2024, 59, 2122–2135. [Google Scholar] [CrossRef]
- Vashisht, P.; Verma, D.; Charles, A.P.R.; Saini, G.S.; Sharma, S.; Singh, L.; Mahanta, S.; Mahanta, S.; Singh, K.; Gaurav, G. Ozone processing in the dairy sector: A review of applications, quality impact and implementation challenges. ChemRxiv 2023. [Google Scholar] [CrossRef]
- Dhal, S.B.; Mahanta, S.; Gadepally, K.C.; He, S.; Hughes, M.; Moore, J.; Nowka, K.J.; Kalafatis, S. CNN-based real-time prediction of growth stage in soybeans cultivated in hydroponic set-ups. In Proceedings of the SoutheastCon 2023, Orlando, FL, USA, 1–16 April 2023; pp. 193–197. [Google Scholar]
- Jones, J.W.; Hoogenboom, G.; Porter, C.H.; Boote, K.J.; Batchelor, W.D.; Hunt, L.A.; Wilkens, P.W.; Singh, U.; Gijsman, A.J.; Ritchie, J.T. The DSSAT cropping system model. Eur. J. Agron. 2003, 18, 235–265. [Google Scholar] [CrossRef]
- Wang, E.; Robertson, M.J.; Hammer, G.L.; Carberry, P.S.; Holzworth, D.; Meinke, H.; Chapman, S.C.; Hargreaves, J.N.G.; Huth, N.I.; McLean, G. Development of a generic crop model template in the cropping system model APSIM. Eur. J. Agron. 2002, 18, 121–140. [Google Scholar] [CrossRef]
- Hochreiter, S.; Schmidhuber, J. Long short-term memory. Neural Comput. 1997, 9, 1735–1780. [Google Scholar] [CrossRef] [PubMed]
- Ullah, M.; Ullah, H.; Khan, S.D.; Cheikh, F.A. Stacked lstm network for human activity recognition using smartphone data. In Proceedings of the 2019 8th European Workshop on Visual Information Processing (EUVIP), Roma, Italy, 28–31 October 2019; pp. 175–180. [Google Scholar]
- Graves, A.; Jaitly, N.; Mohamed, A.R. Hybrid speech recognition with deep bidirectional LSTM. In Proceedings of the 2013 IEEE Workshop on Automatic Speech Recognition and Understanding, Olomouc, Czech Republic, 8–12 December 2013; pp. 273–278. [Google Scholar]
- LeCun, Y.; Bengio, Y.; Hinton, G. Deep learning. Nature 2015, 521, 436–444. [Google Scholar] [CrossRef] [PubMed]
- Zhao, Y.; Xue, J.; Chen, X. Ensemble learning approaches in speech recognition. In Speech and Audio Processing for Coding, Enhancement and Recognition; Springer: New York, NY, USA, 2014; pp. 113–152. [Google Scholar]
- Jiang, Z.; Liu, C.; Hendricks, N.P.; Ganapathysubramanian, B.; Hayes, D.J.; Sarkar, S. Predicting county level corn yields using deep long short term memory models. arXiv 2018, arXiv:1805.12044. [Google Scholar]
- Gavahi, K.; Abbaszadeh, P.; Moradkhani, H. DeepYield: A combined convolutional neural network with long short-term memory for crop yield forecasting. Expert Syst. Appl. 2021, 184, 115511. [Google Scholar] [CrossRef]
- Van Klompenburg, T.; Kassahun, A.; Catal, C. Crop yield prediction using machine learning: A systematic literature review. Comput. Electron. Agric. 2020, 177, 105709. [Google Scholar] [CrossRef]
- Yuan, C.Z.; Ling, S.K. Long short-term memory model based agriculture commodity price prediction application. In Proceedings of the 2020 2nd International Conference on Information Technology and Computer Communications, Kuala Lumpur, Malaysia, 12–14 August 2020; pp. 43–49. [Google Scholar]
- Chen, P.; Xiao, Q.; Zhang, J.; Xie, C.; Wang, B. Occurrence prediction of cotton pests and diseases by bidirectional long short-term memory networks with climate and atmosphere circulation. Comput. Electron. Agric. 2020, 176, 105612. [Google Scholar] [CrossRef]
- Xiao, Q.; Li, W.; Kai, Y.; Chen, P.; Zhang, J.; Wang, B. Occurrence prediction of pests and diseases in cotton on the basis of weather factors by long short term memory network. BMC Bioinform. 2019, 20, 688. [Google Scholar] [CrossRef] [PubMed]
- Suresh, K.K.; Krishna Priya, S.R. Forecasting sugarcane yield of Tamilnadu using ARIMA models. Sugar Tech 2011, 13, 23–26. [Google Scholar] [CrossRef]
- Elsamie, M.A.; Ali, T.; Zhou, D.Y. Using a dynamic time series model (ARIMA) for forecasting of Egyptian cotton crop variables. J. Anim. Plant Sci. 2021, 31, 810–823. [Google Scholar]
- Poyyamozhi, S.; Mohideen, A.K. Forecasting of cotton production in India using ARIMA model. Asia Pac. J. Res. ISSN (Print) 2016, 2320, 5504. [Google Scholar]
- Zhao, D.; Reddy, K.R.; Kakani, V.G.; Read, J.J.; Koti, S. Canopy reflectance in cotton for growth assessment and lint yield prediction. Eur. J. Agron. 2007, 26, 335–344. [Google Scholar] [CrossRef]
- Ballester, C.; Hornbuckle, J.; Brinkhoff, J.; Smith, J.; Quayle, W. Assessment of in-season cotton nitrogen status and lint yield prediction from unmanned aerial system imagery. Remote Sens. 2017, 9, 1149. [Google Scholar] [CrossRef]
- Pylianidis, C.; Osinga, S.; Athanasiadis, I.N. Introducing digital twins to agriculture. Comput. Electron. Agric. 2021, 184, 105942. [Google Scholar] [CrossRef]
- Bhandari, M.; Chang, A.; Jung, J.; Ibrahim, A.M.H.; Rudd, J.C.; Baker, S.; Landivar, J.; Liu, S.; Landivar, J. Unmanned aerial system-based high-throughput phenotyping for plant breeding. Plant Phenome J. 2023, 6, e20058. [Google Scholar] [CrossRef]
- Sullivan, D.G.; Shaw, N.L. Using smartphone technology to assess field crop stands. Agron. J. 2016, 108, 1674–1680. [Google Scholar]
- Hyndman, R. Better acf and pacf plots, but no optimal linear prediction. Electron. J. Stat. [E] 2014, 8, 2296–2300. [Google Scholar]
- Zakria, M.; Muhammad, F. Forecasting the population of Pakistan using ARIMA models. Pak. J. Agric. Sci. 2009, 46, 214–223. [Google Scholar]
- Gasca, M.; Sauer, T. Polynomial interpolation in several variables. Adv. Comput. Math. 2000, 12, 377–410. [Google Scholar] [CrossRef]
- Dhaliwal, J.K.; Panday, D.; Saha, D.; Lee, J.; Jagadamma, S.; Schaeffer, S.; Mengistu, A. Predicting and interpreting cotton yield and its determinants under long-term conservation management practices using machine learning. Comput. Electron. Agric. 2022, 199, 107107. [Google Scholar] [CrossRef]
- Chen, C.; Chen, F. Cotton yield prediction using artificial neural networks. Int. J. Agric. Biol. Eng. 2014, 7, 144–150. [Google Scholar]
- Zhang, C.; Kovacs, J.M.; Kafatos, M. Monitoring cotton yield and growth anomalies using AVHRR NDVI time-series data. Int. J. Remote Sens. 2002, 23, 4653–4665. [Google Scholar]
- Risal, A.; Niu, H.; Landivar-Scott, J.L.; Maeda, M.M.; Bednarz, C.W.; Landivar-Bowles, J.; Duffield, N.; Payton, P.; Pal, P.; Lascano, R.J.; et al. Improving Irrigation Management of Cotton with Small Unmanned Aerial Vehicle (UAV) in Texas High Plains. Water 2024, 16, 1300. [Google Scholar] [CrossRef]
- Wang, K.; Theo, G. Alignment of curves by dynamic time warping. Ann. Stat. 1997, 25, 1251–1276. [Google Scholar] [CrossRef]
- Berndt Donald, J.; Clifford, J. Using dynamic time warping to find patterns in time series. In Proceedings of the 3rd International Conference on Knowledge Discovery and Data Mining, Seattle, WA, USA, 31 July–1 August 1994; pp. 359–370. [Google Scholar]
- Stan, S.; Chan, P. Toward accurate dynamic time warping in linear time and space. Intell. Data Anal. 2007, 11, 561–580. [Google Scholar]
- Gibran, K.; Bushrui, S.B. The Prophet: A New Annotated Edition; Simon and Schuster: New York, NY, USA, 2012. [Google Scholar]
- Casals, J.; García-Hiernaux, A.; Jerez, M. From general state-space to VARMAX models. Math. Comput. Simul. 2012, 82, 924–936. [Google Scholar] [CrossRef]
- Aoki, M. State Space Modeling of Time Series; Springer Science & Business Media: Berlin/Heidelberg, Germany, 2013. [Google Scholar]
- Rangapuram, S.S.; Seeger, M.W.; Gasthaus, J.; Stella, L.; Wang, Y.; Januschowski, T. Deep state space models for time series forecasting. In Advances in Neural Information Processing Systems; Curran Associates Inc.: Red Hook, NY, USA, 2018; Volume 31. [Google Scholar]








| Year | Planting Date | Emergence Date | Defoliation Date | Harvest Date |
|---|---|---|---|---|
| 2020 | 29 February 2020 | 12 March 2020 | 13 July 2020 | 3 August 2020 |
| 2021 | 27 February 2021 | 10 March 2021 | 27 July 2021 | 13 August 2021 |
| Cluster Number | Number of Cultivation Plots (2020) | Number of Cultivation Plots (2021) |
|---|---|---|
| 1 | 138 | 73 |
| 2 | 136 | 252 |
| 3 | 217 | 168 |
| 4 | 179 | 241 |
| 5 | 63 | 157 |
| 6 | 238 | 172 |
| 7 | 181 | 197 |
| 8 | 297 | 118 |
| 9 | 128 | 149 |
| 10 | 158 | 103 |
| 11 | 43 | 269 |
| 12 | 99 | 280 |
| 13 | 95 | 133 |
| 14 | 91 | 87 |
| Name of the LSTM Model | Average CC RMSE Estimates over 14 Testing Clusters. (Cultivation Year 2021) | ||||||||||
|---|---|---|---|---|---|---|---|---|---|---|---|
| Number of Real Values of CC Used in the Training Set (in Days) | |||||||||||
| 28 | 35 | 42 | 49 | 56 | 63 | 70 | 77 | 84 | 91 | 98 | |
| Stacked LSTM a (number of epochs = 50, batch size = 8) | 6.11 | 5.86 | 5.61 | 5.36 | 5.11 | 4.32 | 3.81 | 3.62 | 3.31 | 3.12 | 2.81 |
| Stacked LSTM b (number of epochs = 100, batch size = 32) | 5.20 | 4.95 | 4.70 | 4.45 | 4.20 | 3.81 | 3.45 | 3.32 | 3.12 | 2.43 | 2.21 |
| Bidirectional LSTM c | 5.85 | 5.46 | 5.4 | 5.4 | 5.18 | 4.7 | 4.7 | 4.38 | 4.38 | 4.22 | 3.9 |
| CNN LSTM d | 6.11 | 5.86 | 5.61 | 5.36 | 5.11 | 4.86 | 4.61 | 4.36 | 4.11 | 3.86 | 3.61 |
| Encoder–decoder LSTM model e | 7.11 | 6.86 | 6.61 | 6.36 | 6.11 | 5.86 | 5.61 | 5.36 | 5.11 | 4.86 | 4.61 |
| Multiple-input multi-step output LSTM model f | 4.36 | 4.11 | 3.86 | 3.61 | 3.36 | 3.21 | 2.86 | 2.61 | 2.3 | 2.3 | 2.18 |
| Number of Days after Emergence in the Training Set | Methods to Standardize the Dataset | Interpretation from ACF and PACF Plots | ARIMA Model | RMSE Estimate |
|---|---|---|---|---|
| 28 | Differentiation of the original data by 2 orders | Significant spike in both ACF and PACF plots at lag 6; but none beyond that | 6,2,6 | 27.62 |
| 35 | 21.96 | |||
| 42 | 20.14 | |||
| 49 | 10.07 | |||
| 56 | 8.39 | |||
| 63 | Differentiation of the original data by 2 orders | Significant spike in both ACF and PACF plots at lag 0; but none beyond that | 0,2,0 | 6.71 |
| 70 | Cube root of the original data; differentiation of the cubed data by 2 orders | Significant spike in both ACF and PACF plots at lag 0; but none beyond that | 0,2,0 | 5.03 |
| 77 | Differentiation of the original data by 2 orders | Significant spike in both ACF and PACF plots at lag 0; but none beyond that | 0,2,0 | 4.87 |
| 84 | 4.32 | |||
| 91 | 3.82 | |||
| 98 | 3.36 |
Disclaimer/Publisher’s Note: The statements, opinions and data contained in all publications are solely those of the individual author(s) and contributor(s) and not of MDPI and/or the editor(s). MDPI and/or the editor(s) disclaim responsibility for any injury to people or property resulting from any ideas, methods, instructions or products referred to in the content. |
© 2024 by the authors. Licensee MDPI, Basel, Switzerland. This article is an open access article distributed under the terms and conditions of the Creative Commons Attribution (CC BY) license (https://creativecommons.org/licenses/by/4.0/).
Share and Cite
Dhal, S.B.; Kalafatis, S.; Braga-Neto, U.; Gadepally, K.C.; Landivar-Scott, J.L.; Zhao, L.; Nowka, K.; Landivar, J.; Pal, P.; Bhandari, M. Testing the Performance of LSTM and ARIMA Models for In-Season Forecasting of Canopy Cover (CC) in Cotton Crops. Remote Sens. 2024, 16, 1906. https://doi.org/10.3390/rs16111906
Dhal SB, Kalafatis S, Braga-Neto U, Gadepally KC, Landivar-Scott JL, Zhao L, Nowka K, Landivar J, Pal P, Bhandari M. Testing the Performance of LSTM and ARIMA Models for In-Season Forecasting of Canopy Cover (CC) in Cotton Crops. Remote Sensing. 2024; 16(11):1906. https://doi.org/10.3390/rs16111906
Chicago/Turabian StyleDhal, Sambandh Bhusan, Stavros Kalafatis, Ulisses Braga-Neto, Krishna Chaitanya Gadepally, Jose Luis Landivar-Scott, Lei Zhao, Kevin Nowka, Juan Landivar, Pankaj Pal, and Mahendra Bhandari. 2024. "Testing the Performance of LSTM and ARIMA Models for In-Season Forecasting of Canopy Cover (CC) in Cotton Crops" Remote Sensing 16, no. 11: 1906. https://doi.org/10.3390/rs16111906
APA StyleDhal, S. B., Kalafatis, S., Braga-Neto, U., Gadepally, K. C., Landivar-Scott, J. L., Zhao, L., Nowka, K., Landivar, J., Pal, P., & Bhandari, M. (2024). Testing the Performance of LSTM and ARIMA Models for In-Season Forecasting of Canopy Cover (CC) in Cotton Crops. Remote Sensing, 16(11), 1906. https://doi.org/10.3390/rs16111906

