Next Article in Journal
TSFE: Two-Stage Feature Enhancement for Remote Sensing Image Captioning
Next Article in Special Issue
Analyzing Spatiotemporal Variations and Driving Factors of Grassland in the Arid Region of Northwest China Surrounding the Tianshan Mountains
Previous Article in Journal
Advancing Physically Informed Autoencoders for DTM Generation
Previous Article in Special Issue
Detection and Attribution of Vegetation Dynamics in the Yellow River Basin Based on Long-Term Kernel NDVI Data
 
 
Font Type:
Arial Georgia Verdana
Font Size:
Aa Aa Aa
Line Spacing:
Column Width:
Background:
Article

Spatio-Temporal Transferability of Drone-Based Models to Predict Forage Supply in Drier Rangelands

1
Institute of Evolution and Ecology, University of Tübingen, Auf der Morgenstelle 5, 72076 Tübingen, Germany
2
Institute for Crop Science and Resource Conservation (INRES), University of Bonn, Karlrobert-Kreiten-Str. 13, 53115 Bonn, Germany
3
Competence Center Smart Farming, Fraunhofer Institute for Computer Graphics Research IGD, Joachim-Jungius-Str. 11, 18059 Rostock, Germany
4
Biodiversity Research/Systematic Botany, University of Potsdam, Maulbeerallee 1, 14469 Potsdam, Germany
5
Downforce Technologies, Oxford OX1 1QT, UK
6
School of Earth and Space Exploration, Arizona State University, Tempe, AZ 85287, USA
*
Author to whom correspondence should be addressed.
Remote Sens. 2024, 16(11), 1842; https://doi.org/10.3390/rs16111842
Submission received: 12 March 2024 / Revised: 13 May 2024 / Accepted: 19 May 2024 / Published: 22 May 2024
(This article belongs to the Special Issue Remote Sensing of Arid/Semiarid Lands II)

Abstract

Unmanned aerial systems offer a cost-effective and reproducible method for monitoring natural resources in expansive areas. But the transferability of developed models, which are often based on single snapshots, is rarely tested. This is particularly relevant in rangelands where forage resources are inherently patchy in space and time, which may limit model transfer. Here, we investigated the accuracy of drone-based models in estimating key proxies of forage provision across two land tenure systems and between two periods of the growing season in semi-arid rangelands. We tested case-specific models and a landscape model, with the expectation that the landscape model performs better than the case-specific models as it captures the highest variability expected in the rangeland system. The landscape model did achieve the lowest error when predicting herbaceous biomass and predicted land cover with better or similar accuracy to the case-specific models. This reinforces the importance of incorporating the widest variation of conditions in predictive models. This study contributes to understanding model transferability in drier rangeland systems characterized by spatial and temporal heterogeneity. By advancing the integration of drone technology for accurate monitoring of such dynamic ecosystems, this research contributes to sustainable rangeland management practices.

Graphical Abstract

1. Introduction

Remote sensing using unmanned aerial systems (UASs) (hereafter, drone technology) has become a valuable tool for effectively monitoring rangelands [1]. It provides reliable and timely estimates of key forage resources such as aboveground biomass [2,3,4] and vegetation cover [5,6]. However, calibrating drone-based models with field measurements, required for model fitting to ensure unbiased predictions, is often costly and time-consuming [5,7]. Rather, it would be desirable to know whether drone-based models calibrated with field data collected in a particular area, and at a certain time point (hereafter, also referred to as a scene), can be transferred to other areas or points in time [8]. Therefore, to maintain the mapping efficiency of drone technology for rangeland monitoring [1], and to save time and resources, especially, for case-specific ground-truthing, the need to evaluate the generality or transferability of developed predictive models is clear.
Transferability refers to the ability of models to effectively predict parameters of interest in locations or time periods beyond those in which they have been built (i.e., trained) [9,10]. This is essential in model development, parameterization, and application, as it determines the extent to which predictions made can be generalized and applied to different contexts. While the concept of generality is commonly investigated for ecological models [8,9,11], its relevance should also be recognized in the context of models developed from remote sensing data. Despite the increasing popularity of drone technology for rangeland applications over the past two decades [1,7,12,13], testing the transferability of derived models remains underexplored. Conducting such assessments holds immense potential for optimizing landscape-scale monitoring and, thus, minimizing the degradation of these valuable resources [14,15,16]. Namely, accurate and efficient prediction of forage resources is vital for adaptive rangeland management to maintain essential ecosystem services like forage supply [17].
Understanding the extent to which drone-based models can be transferred in rangeland systems will provide insights into their generality and identify potential limitations [8]. Rangeland systems, especially those in arid regions, present unique challenges that can limit the accuracy and reliability of model predictions [9] because of their inherent spatial heterogeneity [18]. This heterogeneity arises from a combination of factors, largely differences in climatic conditions (i.e., patchy rainfall), different soil types, and grazing management practices (i.e., continuous vs. rotational grazing) that result in uneven forage distribution within and across rangelands [19,20]. Therefore, although one of the main advantages of drone technology is its ability to provide high-resolution spatial-temporal data [21,22], the transferability of its models in such systems may be limited even at local scales.
Studies assessing the prediction accuracy of drone-based models beyond the calibration scenes conducted in different systems found varying results. For instance, [23] achieved similar prediction accuracy for shrubs in sagebrush steppe across different elevations but found inconsistencies in the prediction of grasses and bare ground. [24] showed how spatial heterogeneity due to diverse forest structures results in substantial differences between drone data and field measurements (more than 50%) when models were transferred to test sites for predicting forest attributes like stem volume. However, in agricultural systems, the transferability of drone-based models appears to be less affected, possibly due to their typically homogeneous setup [25]. Considering that forage resources in arid rangelands are generally patchy, dynamic throughout the growing season, and strongly influenced by grazing management [26], it is crucial to recognize that the developed models may have limitations when applied in different areas or phenological periods [9].
An alternative to testing case-specific models is to develop drone-based models with a wide range of variability, as this approach may enhance transferability. Multi-temporal models created using data collected at various times of the growing season or over several years have demonstrated sufficient accuracies in predicting forage resources across diverse systems, including arid rangelands [27], temperate grasslands [4], and floodplain vegetation [28], and in precision agricultural [29,30]. However, models that combine both multi-temporal and spatially variable information (i.e., data collected at different times from sites with different conditions) that may be more robust and generalizable in dynamic systems should also be assessed. This has been explored in temperate grasslands, yielding highly accurate results in predicting plant species composition [31]. But to our knowledge, the generalizability of models encompassing the spatial and temporal variations of rangeland resources in drylands, where livestock grazing and wildlife conservation are very important economic factors [14], has not been evaluated.
In this study, we test the accuracy of transferring four separate drone-based models in predicting forage supply in semi-arid rangelands. The tested models included three that are case-specific, (1) spatial models between two land tenure systems, (2) temporal models between two time periods in the growing season, (3) spatio-temporal models that examine the cross transfer between land tenure systems and time of the growing season, and (4) a landscape (comprehensive) model that is built with a subset of the data from all scenes. Specifically, we evaluate the transferability of the models to predict herbaceous biomass and the cover of the three main rangeland functional attributes (i.e., herbaceous cover, woody cover, and bare ground cover). Considering the spatial variations resulting from management practices and phenological differences, we hypothesized that the spatio-temporal models would have the lowest transferability, while the remaining models would provide the most reliable predictions of the forage provision indicators. Overall, we expected the highest transferability to be achieved by the landscape model, which encompasses the full range of variability present in the rangeland system.

2. Materials and Methods

2.1. Study Area

We used the semi-arid rangelands in the Greater Waterberg Landscape Conservation Area that spans an area of 19,200 km2 [32] in central Namibia (Figure 1) as a case study of spatially and temporally heterogeneous dryland systems. The region experiences a typical dryland climate, with the average annual rainfall ranging from 350 to 400 mm and mean maximum temperatures ranging from 30 to 34 °C in the hot season (October–March); mean minimum temperatures range from 4 to 6 °C during the cold season (June–August) [33]. These climatic conditions influence the growth and productivity of vegetation, directly impacting forage availability.
Forage production in the area is strongly dependent on rainfall, which typically occurs between December and May [32]. However, the rainfall patterns exhibit high intra- and interannual variability [33]. This natural variability is further exacerbated by the effects of climate change, with more frequent and intense drought events that further constrain forage production and availability. The study area is characterized by vegetation typical of the central Kalahari and thornbush shrubland, which grows on sandy soils (classified as ferralic arenosols). These soils are highly drained and as a result, nutrient-poor [33,34]. The dominant woody plants are Senegalia mellifera (Vahl.) and Terminalia sericea (Burch.), while the herbaceous layer consists mainly of annual grasses like Urochloa brachyura (Hack.), Pogornathria fleckii (Hack.), and Melinis repens subsp. grandiflora (Hochts.), as well as forbs like Ipomoea chloroneura (Hallier f.), Acanthosicyos naudinianus (Sond.), and Tephrosia burchellii (Burtt.) as the once common perennial grasses like Stipagrostis uniplumis (Licht.) and Melinis repens subsp. repens (Willd.) are diminishing due to overgrazing (plant species data provided from a parallel study by Chambara et al., unpublished).
The landscape is primarily utilized for livestock production in two different land tenure systems (Figure 1). On the one hand, there are privately owned freehold farms (FF), which are fenced off and divided into multiple camps to facilitate rotational grazing. In contrast are open communal areas (CA), which are comparatively more degraded as multiple households graze their livestock throughout the year [35].

2.2. Data Collection

We collected field data in 2021 at two key periods of the growing season in the two land tenure systems (Table 1). Our goal was to capture the temporal aspect of forage supply dynamics and to ensure that it was representative of the spatial distribution of forage in this rangeland system. In each of the four sites (two within each land tenure system), we established a line transect, along which nine 10 m × 10 m plots were demarcated with increasing distances from a permanent artificial waterpoint. The line transects were 1500 m long in the freehold farms and 1000 m longer in the communal areas. This difference is because rangeland conditions only improve much further away from the artificial waterpoints in this land tenure system. With this setup, we aimed to capture the spatial variability of forage distribution resulting from different grazing management strategies and varying grazing pressures. The transects were surveyed during the early growing season (ES), which is generally from January to early March (Figure 2a) and revisited during the peak growing season (PS) (Figure 2b), typically occurring between late March and April [33]. This enabled us to comprehensively capture the temporal dynamics of forage production throughout the growing season.
We used a Micasense RedEdge-MX sensor mounted on a DJI Matrice 200v2 quadcopter to acquire multispectral imagery along the transects. The sensor simultaneously captured spectral reflectance at a 90° angle (nadir orientation) in the blue (475 nm), green (560 nm), red (668 nm), red-edge (717 nm), and near-infrared (840 nm) regions [36]. The imagery was captured using the Pix4DCapture (version 4.13.1, Pix4D SA, Prilly, Switzerland )mission planning application with a front and side overlap of 80%, which is considered sufficient for processing multispectral imagery [37]. The grid dimensions of the flight plans were 50 m wide by the length of the transects, resulting in a total of 3315 images per transect in the freehold farms and 5425 images per transect in the communal areas. The reflectance was radiometrically corrected with the aid of an integrated light sensor and a calibrated panel that was captured before and after each flight. The quadcopter was flown at 80 m above the ground to provide data with a ground sampling distance of 5.6 cm/pixel, a suitable resolution for estimating the sparsely distributed and relatively small-sized herbaceous plants in the study system [7,31]. Ground control point (GCP) targets were placed in each of the four corners of all plots during drone flights for later identification to directly overlay the drone and field information. However, these could not be used for georeferencing because of the lack of a Global Navigation Satellite System (GNSS) receiver or a total station to measure their positions. All flights were carried out within 2 h of local solar noon to minimize shadowing effects.
After conducting the drone flights, we collected field data from the nine plots along the transects (Table 1) with the perspective of the drone (i.e., considering only the top of the canopy). Within each plot (100 m2), we estimated the percentage cover of herbaceous plants, woody plants, and bare ground, hereafter collectively termed rangeland functional attributes (RFA) as described in [7]. Additionally, we harvested herbaceous biomass in 1 m × 5 m subplots adjacent to 100 m2. The locations of the plots were marked with a GPS and physically with metal rods at each corner to facilitate revisiting them during the peak season. These data served as the ground-truth information to provide a reliable reference for the predicted estimates derived from the drone imagery. A detailed account of the data acquisition can be found in [7].

2.3. Data Processing to Develop the Transferability Assessment Workflow

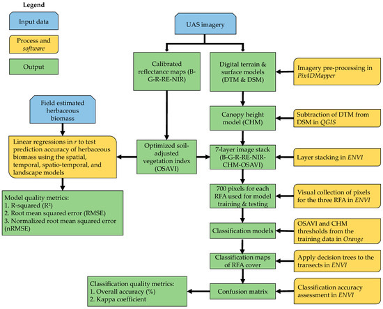
The raw imagery for all the transects was pre-processed in Pix4DMapper (version 4.6.4, Pix4D SA, Prilly, Switzerland). The resulting drone data products for each transect were a calibrated reflectance map for each of the five spectral bands, a digital terrain model (DTM), and a digital surface model (DSM). The DTM was subtracted from the DSM in QGIS (version 3.16.16, QGIS Development Team, Boston, MA, USA) to produce the canopy height model (CHM), which is effective for distinguishing the herbaceous plants from the woody plants during the classification process [7]. Further analysis was conducted in ENVI version 5.3 (Exelis, Boulder, CO, USA) based on the workflow provided in [7] to produce the optimized soil-adjusted vegetation index (OSAVI) maps and classification maps to extract the drone-based estimates of forage biomass and the RFA cover, respectively, from the field reference areas (Figure 3).
To classify the RFA cover, we employed data mining techniques in Orange software (version 3.31.1, Ljubljana, Slovenia) [35]. We determined thresholds for the OSAVI and the CHM based on visually collected pixels (700 pixels for each of the three RFA types/transect). The OSAVI and the CHM were previously identified [7] as suitable features for distinguishing the three main RFA that characterize this rangeland system. The derived thresholds were then used to construct decision trees (Appendix B: Figure A1, Figure A2, Figure A3 and Figure A4) in ENVI version 5.3 (Exelis, Boulder, CO, USA) that were applied to classify the transects, ensuring a robust classification process.

2.4. Spatial, Temporal, Spatio-Temporal, and Landscape Model Transfers

Before conducting model transfers, we validated the classification models of RFA cover within their respective contexts using a 70/30 partitioning, with 70% training data and 30% independent validation data. Specifically, this was done with the following numbers of training and validation pixels for the four different model types (Figure 4): (1) spatial models: a model for each of the two land tenure systems (700 pixels × 3 RFA types × four transects = 8400), trained with 5880 pixels and validated with 2520 pixels, (2) temporal models: a model for each of the two periods of the growing season (700 pixels × 3 RFA types × four transects = 8400), trained with 5880 pixels and validated with 2520 pixels, (3) spatio-temporal models: a model for each of the four combinations of the two land tenure systems at the two periods of the growing season (700 pixels × 3 RFA types × two transects = 4200), trained with 2940 pixels and validated with 1260 pixels, (4) landscape model: a model using all the data (700 pixels × 3 RFA types × eight transects = 16,800), trained with 11,760 pixels and validated with 5040 pixels. This allowed us to assess case-specific prediction accuracies (Appendix A: Table A1, Table A2, Table A3, Table A4, Table A5, Table A6, Table A7, Table A8 and Table A9). We assumed similar prediction accuracies for the herbaceous biomass models, given the use of OSAVI in the RFA cover classification models.
To evaluate the transferability of the models for predicting proxies of forage supply in this dynamic rangeland system, we performed full model comparisons (Figure 4). We conducted four separate comparisons, with the first three based on case-specific model comparisons, while the fourth model utilized the full dataset. The forage supply proxies we predicted with these models were herbaceous biomass and the three main RFA cover types, namely, herbaceous cover, woody cover, and bare ground cover (Figure 5). We used the cross-validation method, an approach that is popular in statistical validation and proposed for transferability assessments [11]. In this method, the data are split into distinct subsets using a relevant factor, in our case, by land tenure system or time of the growing season. In each scenario, one subset was used for developing the model (e.g., freehold farm model), then the model was applied (i.e., transferred) to the other subset (e.g., communal areas), and then the process was reversed [11]. This was done as follows for the case-specific models: (i) for spatial comparisons, the dataset was split by land tenure system (freehold farms and communal areas), (ii) for temporal comparisons it was split by time of growing season (early season and peak season), and (iii) for spatio-temporal comparisons, the data were split into four subsets, one for freehold farms during the early season, one for communal areas during the early season, one for freehold farms during the peak season, and one for communal areas during the peak season.
To assess how grazing management strategies affect model transfer, we conducted spatial comparisons between the two land tenure systems. For this, we developed prediction models using data from the freehold farms (FF) and then tested their performance in the communal areas (CA), and vice versa. Similarly, we conducted temporal comparisons to assess the impact of phenological variations on model transfer between the early growing season and peak growing season. Additionally, we conducted spatio-temporal comparisons to explore the combined effect of grazing management strategies and phenological variations on model transfer. In this approach, we developed models in one land tenure system at a particular period of the growing season (e.g., model trained using all the data from the freehold farms during the early season) and then tested it on the rest of the data, repeating this for the four combinations. Finally, to test the landscape model, with the assumption that it captures the full range of potential forage supply, we applied the five-fold cross-validation in which the full dataset was randomly divided into five portions, with a fourth of it used for model training, and the remaining portion withheld to evaluate the performance of the model (Figure 4).

2.5. Statistical Analysis

We assessed the accuracy of the four model transfers, as described above in Section 2.4, in predicting herbaceous biomass and RFA cover. For herbaceous biomass, we used three widely accepted quality metrics: (i) the coefficient of performance (R2), (ii) the root mean squared error (RMSE), and (iii) the between-minimum-and-maximum range normalized RMSE (nRMSE) of the predicted compared to the observed values. The analysis was performed using the stats package in the R statistical environment version 4.2.2 (R Core Team 2022, Vienna, Austria). Meanwhile, for RFA cover, we compared the actual (i.e., true) RFA with the RFA predicted by the models by generating error matrices [38] (Appendix C: Table A10, Table A11, Table A12, Table A13, Table A14, Table A15, Table A16, Table A17 and Table A18) in ENVI version 5.3 (Exelis, Boulder, CO, USA). From this, the commonly used classification accuracy metrics were calculated to quantify the accuracy and the reliability of the produced classification maps. These metrics included the user’s accuracy, (i.e., the probability that a pixel predicted as a certain RFA is correct), producer’s accuracy (i.e., the ability of the models to recognize the different RFA), overall accuracy (i.e., total proportion of correctly classified RFA), and kappa coefficient (i.e., a measure of the agreement between classification and truth values that ranges from 0 (no agreement) to 1 (perfect agreement)) [38].

3. Results

3.1. Transferability When Predicting Herbaceous Biomass

All four models tested consistently achieved acceptable accuracies (R2 > 0.798, RMSE ≤ 323.95, nRMSE ≤ 0.195) in predicting herbaceous biomass. However, most of them were limited when predicting herbaceous biomass greater than 1500 kg/ha (Figure 6). But, as expected, the landscape model was able to make the most accurate predictions of herbaceous biomass, with the lowest prediction error (R2 = 0.868, RMSE = 168.418, nRMSE = 0.102), outperforming the case-specific models.
Within the case-specific models, spatial comparisons differed slightly, with the freehold farm model estimating herbaceous biomass in the communal areas with similar accuracies (R2 = 0.843, RMSE = 207.521, nRMSE = 0.129) to the communal area model when transferred to the freehold farms (R2 = 0.862, RMSE = 141.297, nRMSE = 0.11). More distinct differences were exhibited within the temporal comparisons, with the model developed during the peak season (R2 = 0.80, RMSE = 189.771, nRMSE = 0.17) resulting in lower predictive errors than the early season model (R2 = 0.90, RMSE = 225.015, nRMSE = 0.136). Among the four spatio-temporal comparisons, the model developed in the freehold farms during the peak season demonstrated better predictive ability (R2 = 0.889, RMSE = 176.173, nRMSE = 0.106) compared to the other three transfers. Meanwhile, in contrast to this, the model developed in the communal areas during the peak season underpredicted herbaceous biomass greater than 500 kg/ha.

3.2. Transferability When Predicting RFA Cover

The four models exhibited consistently high prediction accuracies when classifying the RFA cover in the different scenes they were evaluated in (Table 2). The landscape model classified the RFA cover with an overall accuracy of 97.1% and a high level of agreement (kappa coefficient = 0.875) that was better than or similar to the case-specific models (Table 2).
Among the case-specific models, the transfers with the lowest accuracies were observed within the temporal and spatial model types (Table 2). Specifically, when the early season model was applied to classify the RFA cover in the peak season scenes, it obtained an overall accuracy of 80.2%. Similarly, when the communal area model was applied to the freehold farm scenes to classify the RFA cover, it achieved an overall accuracy (82.5%) in the same range. For the spatio-temporal comparisons, the differences between the classification accuracies achieved were negligible and highly comparable to those achieved by the landscape model.
The classification accuracy of the four separate models, when applied to predict the cover of the three rangeland functional attributes (RFA), consistently underestimated herbaceous cover (Figure 5), with the producer’s accuracy ranging from 71.7 to 86.3% (see error matrices in Appendix C: Table A10, Table A11, Table A12, Table A13, Table A14, Table A15, Table A16, Table A17 and Table A18). Namely, the lowest producer’s accuracy was achieved within the spatial comparisons when the freehold farm model was tested in the communal areas (Appendix C: Table A10), whereas the best producer’s accuracy was obtained by the landscape model (Appendix C: Table A18). In contrast, all the models consistently classified the woody cover RFA the most accurately (Figure 5), with the producer’s accuracy ranging from 92.4 to 99.1%.

4. Discussion

Our overall findings show that drone-based models developed using data from two distinct land uses and at two key periods of the growing season are transferable across the spatial and temporal contexts in this dryland savannah. Namely, they were able to predict proxies of forage supply (herbaceous biomass and the cover of rangeland functional attributes) with acceptable accuracies. Moreover, we show how rapid phenological changes and grazing management practices that drive heterogeneity in dryland systems can affect model generality. We found consistent evidence that the landscape model that encompassed the highest variability of the system predominantly outperformed the case-specific models in predicting the two forage supply proxies. Our evaluation sheds light on the performance of drone-based predictive models and their implications for monitoring resources in dynamic rangelands.
Most of the models showed a decreased accuracy in predicting larger amounts of herbaceous biomass, particularly those that exceeded 1500 kg/ha. This is not surprising, as such high quantities of herbaceous biomass are generally no longer common in most of the study area, due to extensive land degradation, particularly in the communal areas [34,35,39]. However, our analysis consistently revealed that the landscape model achieved the highest accuracy in predicting the two tested proxies of forage supply, especially herbaceous biomass. In the case of predicting RFA cover, the landscape model also achieved better accuracies than most of the case-specific models. For instance, while all the models underestimated herbaceous cover by misclassifying it as bare ground or woody cover, the landscape model still attained better results. This finding aligned with our expectation, suggesting that this model indeed effectively captured the spatial and temporal variations within this rangeland system. It also supports the recommendation by [8] about the value of incorporating the entire range of potential ecosystem variation when developing predictive models. In our study system, this meant obtaining forage distribution data that is representative of various rangeland conditions, both within (due to varying grazing pressure) and across (due to management practices) land tenure systems throughout the growing season. This resulted in more accurate predictions than those achieved by the case-specific models, which enhances the efficiency of drone technology to map forage supply at larger scales.
Within the case-specific models, the spatial comparisons obtained similar prediction accuracies, especially for estimating herbaceous biomass. This suggests that models tailored to a particular land tenure system can be effectively transferred to predict forage supply in other land tenure systems, potentially streamlining model development and, consequently, monitoring efforts. Generally, some of the case-specific models performed in the same range as the landscape model, but most of them exhibited lower predictive accuracies of herbaceous biomass and RFA cover. Specifically, lower accuracies for predicting herbaceous biomass were achieved within the temporal and the spatio-temporal comparisons, while lower accuracies of RFA cover were achieved within the spatial and temporal transfers. The limitation of these models is likely attributed to the rapid phenological changes of the herbaceous vegetation that result in varying biomass quantities and spectral features [40,41]. Particularly, this variance occurs because the herbaceous layer in the study area is dominated by annual plants [42,43] that grow rapidly upon the onset of the rains (early season), flower by late March (onset of the peak season), and quickly go into senescence [44]. These fast changes in the herbaceous layer may be the reason for the increased predictive errors of herbaceous biomass as well as the misclassification of herbaceous plants (i.e., more senescent plant material later in the season) when, for example, the early season models are applied to the peak season. Other studies using multi-temporal data [4,41] to predict plant biomass also observed a reduced predictive ability as they found vegetation biomass to be estimated better at certain growth stages than others. These observations underline the importance of temporal considerations in model development in such rangelands, where vegetation, specifically herbaceous plants, undergo rapid changes over a short period.
The spatio-temporal comparisons showed better generality and very similar accuracies to the landscape model, specifically for predicting RFA cover. This could be explained by the high variability of the training data as it incorporates the spatial and temporal dynamics of RFA cover. Additionally, this variability appears to be well-captured by the machine learning (data mining) approach used to determine the classification thresholds that were adequate for predicting RFA cover in the test data. Our result aligns with [4], who also achieved adequate accuracies for estimating vegetation cover from classification thresholds derived using machine learning. Therefore, our results underline the robustness of a data mining approach, as it generates objective and generalizable thresholds from the combined datasets (e.g., spatial, temporal, spectral, and structural information) that are often required for classification. However, for the purposes of long-term monitoring, the limitation to this is that such a dataset needs to be updated occasionally, which requires time and a certain level of expertise [1,5].
To our knowledge, our study presents the first comprehensive evaluation of the main factors likely to limit the transferability of drone-based models for predicting rangeland resources in dryland savannahs. Seeing that monitoring rangeland conditions generally relies on making inferences beyond the dataset used for model fitting [8,9,10], our study provides an essential baseline. We show that the landscape model achieved higher accuracies with the lowest prediction errors, confirming our expectation that it adequately accounts for forage supply variability in our system. However, transferability was limited for the case-specific models, particularly those that incorporate a temporal aspect, due to the rapid phenological changes, especially of the herbaceous layer. However, it is worth noting that all models sufficiently captured the inherent variation within our study system, highlighting their generalizability beyond their specific contexts.
While our models demonstrated high transferability, further research is needed to explore their applicability to different times of the year and to other savannahs in different climatic zones, and consideration should be given to integrating these models with high-resolution satellite data. Firstly, given that our data was collected only in the growing season, an essential next step would be to evaluate how well these models transfer to the dry season. This could reveal further insights into the potential and limitations of quantifying forage supply throughout the year, which is crucial for determining grazing capacity and optimizing proactive rangeland management. Secondly, a broader evaluation of the potential of transferring drone-based predictive models to savannahs with different climatic conditions would enhance the utility of this technology in characterizing the dynamic nature of rangeland resources. Finally, combining remotely sensed data products (i.e., drone and satellite data) [45] could provide enhanced rangeland information, resulting in more accurate estimations of forage resources over larger areas. This could align with existing efforts like the Rangeland Early Warning System [46].

5. Conclusions

Our study on transferability in a dryland savannah evaluated the performance of drone-based models in conditions different from those in which they were developed, an important but often overlooked aspect of model implementation. The findings from our study offer valuable insights into the generality of drone-based models for predicting rangeland resources like forage supply, with direct implications for resource management. Our comprehensive evaluation demonstrated the robustness and reliability of predicting herbaceous biomass and the cover of rangeland functional attributes, considering both spatial (land use) and temporal (phenological periods) variations, demonstrating the importance of incorporating such heterogeneity for accurate resource estimation in these dynamic ecosystems. The model transfer was mainly constrained in temporal comparisons, due to phenological variations of the herbaceous layer between the early (green vegetation) and peak growing season (senescent plant matter). But as anticipated, the landscape model, which incorporated data from all land tenure systems and phenological periods, consistently achieved prediction accuracies that were higher or in the same range as the case-specific models in estimating forage supply proxies. Such a model has the potential to reduce the necessity for time-consuming and expensive ground-truthing, facilitating more frequent and comprehensive data collection and enhancing monitoring efforts. Therefore, this research not only addressed the critical issue of transferability, but also revealed the potential limitations associated with case-specific models when applied beyond their training contexts. By advancing the integration of drone technology for accurate monitoring of dynamic ecosystems, this research contributes to improved resource management practices in diverse ecological settings.

Author Contributions

Conceptualization, V.A., K.T. and N.K.; methodology, V.A. and NK.; validation, V.A., F.M. and N.K.; formal analysis, V.A. and F.M.; investigation, V.A.; data curation, V.A.; writing—original draft preparation, V.A.; writing—review and editing, V.A., F.M., K.T. and N.K.; visualization, V.A. and F.M.; supervision, K.T. and N.K.; funding acquisition, K.T. All authors have read and agreed to the published version of the manuscript.

Funding

The study received funding from the German Federal Ministry of Education and Research (BMBF) through the research program ‘Tipping Points, Dynamics and Interdependencies of Social-ecological Systems—BioTip’, under which the NamTip project (FKZ 01LC1821B) falls.

Data Availability Statement

Data will be permanently archived in the Dryad data repository once the paper is accepted for publication.

Acknowledgments

We acknowledge Anja Linstädter and Stefan Liehr for setting up the NamTip project, and Eike Kiene and Thomas Bringhenti for coordinating the project. We also appreciate the farmers in the Greater Waterberg Landscape Conservation area for their invaluable support with our research. We appreciate our dedicated field assistants (Pinehas Iyambo, Uhangatenua Kapi, Asser Sem, and Maria Shilongo) for their help in collecting the ground-truth data. The authors also acknowledge Ndamonenghenda Hamunyela, Pierre Liancourt, and Liesbeth van den Brink for insightful discussions, which contributed to improving this manuscript.

Conflicts of Interest

Author Nichola Knox was employed by the company Downforce Technologies. The remaining authors declare that the research was conducted in the absence of any commercial or financial relationships that could be construed as a potential conflict of interest. The funders had no role in the design of the study; in the collection, analyses, or interpretation of data; in the writing of the manuscript; or in the decision to publish the results.

Appendix A. Error Matrices for the Validation of the RFA Cover Classification Models within the Spatial, Temporal, Spatio-Temporal, and Landscape Models

Appendix A.1. Error Matrix for the Validation of the RFA Cover Classification Model within the Spatial Models (i.e., within the Two Land Tenure Systems)

Table A1. Validation results of the RFA cover classification model for the freehold farms.
Table A1. Validation results of the RFA cover classification model for the freehold farms.
Reference DataBare GroundHerbaceousWoodyTotal Pixels
Classified data
Bare ground99.3%0.5%0.4%840
Herbaceous0.2%98.8%0.7%840
Woody0.5%0.7%98.9%840
Total pixels8398428392520
The diagonal cells highlighted in grey indicate the percentage of correctly classified pixels.
Table A2. Validation results of the RFA cover classification model for the communal areas.
Table A2. Validation results of the RFA cover classification model for the communal areas.
Reference DataBare GroundHerbaceousWoodyTotal Pixels
Classified data
Bare ground100.0%0.1%0.6%840
Herbaceous0.0%97.6%3.1%840
Woody0.0%2.3%96.4%840
Total pixels8348348592520

Appendix A.2. Error Matrix for the Validation of the RFA Cover Classification Model within the Temporal Models (i.e., within the Two Periods of the Growing Season)

Table A3. Validation results of the RFA cover classification model for the early season.
Table A3. Validation results of the RFA cover classification model for the early season.
Reference DataBare GroundHerbaceousWoodyTotal Pixels
Classified data
Bare ground98.8%0.0%1.0%840
Herbaceous0.1%97.5%2.9%840
Woody1.1%2.5%96.2%840
Total pixels8428368422520
Table A4. Validation results of the RFA cover classification model for the peak season.
Table A4. Validation results of the RFA cover classification model for the peak season.
Reference DataBare GroundHerbaceousWoodyTotal Pixels
Classified data
Bare ground100.0%0.0%0.0%840
Herbaceous0.0%98.7%1.3%840
Woody0.0%1.3%98.7%840
Total pixels8408408402520

Appendix A.3. Error Matrix for the Validation of the RFA Cover Classification Model within the Spatio-Temporal Models (within the Two Land Tenure Systems during the Two Periods of the Growing Season)

Table A5. Validation results of the RFA cover classification model for the freehold farms during the early season.
Table A5. Validation results of the RFA cover classification model for the freehold farms during the early season.
Reference DataBare GroundHerbaceousWoodyTotal Pixels
Classified data
Bare ground99.8%0.0%0.7%420
Herbaceous0.0%100.0%0.9%420
Woody0.2%0.0%98.4%420
Total pixels4184164261260
Table A6. Validation results of the RFA cover classification model for the communal areas during the early season.
Table A6. Validation results of the RFA cover classification model for the communal areas during the early season.
Reference DataBare GroundHerbaceousWoodyTotal Pixels
Classified data
Bare ground100.0%0.5%0.0%420
Herbaceous0.0%98.3%1.7%420
Woody0.0%1.2%98.3%420
Total pixels4184204221260
Table A7. Validation results of the RFA cover classification model for the freehold farms during the peak season.
Table A7. Validation results of the RFA cover classification model for the freehold farms during the peak season.
Reference DataBare GroundHerbaceousWoodyTotal Pixels
Classified data
Bare ground100.0%0.0%0.0%420
Herbaceous0.0%98.3%1.4%420
Woody0.0%1.7%98.6%420
Total pixels4204214191260
Table A8. Validation results of the RFA cover classification model for the communal areas during the peak season.
Table A8. Validation results of the RFA cover classification model for the communal areas during the peak season.
Reference DataBare GroundHerbaceousWoodyTotal Pixels
Classified data
Bare ground100.0%0.0%0.0%420
Herbaceous0.0%98.3%2.4%420
Woody0.0%1.7%97.6%420
Total pixels4204174231260

Appendix A.4. Error Matrix for the Validation of the RFA Cover Classification Model within the Landscape Model (i.e., All the Scenes)

Table A9. Validation results of the RFA cover classification model for the landscape model.
Table A9. Validation results of the RFA cover classification model for the landscape model.
Reference DataBare GroundHerbaceousWoodyTotal
Classified data
Bare ground99.3%0.1%0.4%1680
Herbaceous0.5%98.4%2.6%1680
Woody0.2%1.5%97.0%1680
Total1684165417025040

Appendix B. Classification Models for Assessing the Spatial, Temporal, Spatio-Temporal and Landscape Transferability for Mapping the RFA Cover

Appendix B.1. Spatial Classification Models for the Two Land Tenure Systems

Figure A1. Classification models (i.e., thresholds of the OSAVI and the CHM) based on the training data from the (a) freehold farms and the (b) communal areas for assessing the spatial transferability for mapping the RFA cover. CA in grey boxes refers to the classification accuracy of the models.
Figure A1. Classification models (i.e., thresholds of the OSAVI and the CHM) based on the training data from the (a) freehold farms and the (b) communal areas for assessing the spatial transferability for mapping the RFA cover. CA in grey boxes refers to the classification accuracy of the models.
Remotesensing 16 01842 g0a1

Appendix B.2. Temporal Classification Models for the Two Periods of the Growing Season

Figure A2. Classification models based on the training data from the (a) early season and the (b) peak season for assessing the temporal transferability for mapping the RFA cover. CA in grey boxes refers to the classification accuracy of the models.
Figure A2. Classification models based on the training data from the (a) early season and the (b) peak season for assessing the temporal transferability for mapping the RFA cover. CA in grey boxes refers to the classification accuracy of the models.
Remotesensing 16 01842 g0a2

Appendix B.3. Spatio-Temporal Classification Models for the Four Different Scenes

Figure A3. Classification models based on training data from the four scenes in the two land tenure systems during the two periods of the growing season for assessing the spatio-temporal transferability for mapping the RFA cover. CA in grey boxes refers to the classification accuracy of the models.
Figure A3. Classification models based on training data from the four scenes in the two land tenure systems during the two periods of the growing season for assessing the spatio-temporal transferability for mapping the RFA cover. CA in grey boxes refers to the classification accuracy of the models.
Remotesensing 16 01842 g0a3

Appendix B.4. Landscape Classification Model

Figure A4. Classification model based on a subset of the entire dataset from the landscape for capturing the combined effect of grazing management and phenological variations for mapping the RFA cover. CA in grey boxes refers to the classification accuracy of the model.
Figure A4. Classification model based on a subset of the entire dataset from the landscape for capturing the combined effect of grazing management and phenological variations for mapping the RFA cover. CA in grey boxes refers to the classification accuracy of the model.
Remotesensing 16 01842 g0a4

Appendix C. Error Matrices for the Classification of the RFA Cover Based on the Transferability of the Spatial, Temporal, Spatio-Temporal, and Landscape Models

Appendix C.1. Error Matrix for the Classification of the RFA Cover When Testing the Spatial Models (i.e., between the Two Land Tenure Systems)

Table A10. Classification model of the RFA cover derived in the freehold farms and applied to the communal areas.
Table A10. Classification model of the RFA cover derived in the freehold farms and applied to the communal areas.
Reference DataBare GroundHerbaceousWoodyTotalUser’s Accuracy (%)
Classified data
Bare ground279667798357178.3
Herbaceous0200739204698.1
Woody41162663278395.7
Total2800280028008400
Producer’s
accuracy (%)
99.971.795.1
The diagonal cells highlighted in grey indicate the number of correctly classified pixels.
Table A11. Classification model of the RFA cover derived in the communal areas and applied to the freehold farms.
Table A11. Classification model of the RFA cover derived in the communal areas and applied to the freehold farms.
Reference DataBare GroundHerbaceousWoodyTotalUser’s Accuracy (%)
Classified data
Bare ground1432001432100
Herbaceous1028272525377872.1
Woody340752775319087.0
Total2800280028008400
Producer’s
accuracy (%)
51.197.399.1

Appendix C.2. Error Matrix for the Classification of the RFA Cover When Testing the Temporal Models (i.e., between the Two Periods of the Growing Season)

Table A12. Classification model of the RFA cover derived in the early season and applied to the peak season.
Table A12. Classification model of the RFA cover derived in the early season and applied to the peak season.
Reference DataBare GroundHerbaceousWoodyTotalUser’s Accuracy (%)
Classified data
Bare ground14002134145596.2
Herbaceous1322261140397365.7
Woody781682726297291.7
Total2800280028008400
Producer’s
accuracy (%)
50.093.397.4
Table A13. Classification model of the RFA cover derived in the peak season and applied to the early season.
Table A13. Classification model of the RFA cover derived in the peak season and applied to the early season.
Reference DataBare GroundHerbaceousWoodyTotalUser’s Accuracy (%)
Classified data
Bare ground2697681122350077.1
Herbaceous73203117212195.8
Woody30882661277995.8
Total2800280028008400
Producer’s
accuracy (%)
96.372.595.0

Appendix C.3. Error Matrix for the Classification of the RFA Cover When Testing the Spatio-Temporal Model (between the Two Land Tenure Types and the Two Periods of the Growing Season)

Table A14. Classification model of the RFA cover derived in the freehold farms during the early season and applied to the other three scenes.
Table A14. Classification model of the RFA cover derived in the freehold farms during the early season and applied to the other three scenes.
Reference DataBare GroundHerbaceousWoodyTotalUser’s Accuracy (%)
Classified data
Bare ground4150736255514180.7
Herbaceous0335663341998.2
Woody501083882404096.1
Total42004200420012,600
Producer’s
accuracy (%)
98.879.992.4
Table A15. Classification model of the RFA cover derived in the communal areas during the early season and applied to the other scenes.
Table A15. Classification model of the RFA cover derived in the communal areas during the early season and applied to the other scenes.
Reference DataBare GroundHerbaceousWoodyTotalUser’s Accuracy (%)
Classified data
Bare ground3532003532100.0
Herbaceous554414955475887.2
Woody114514145431096.2
Total42004200420012,600
Producer’s
accuracy (%)
84.198.898.7
Table A16. Classification model of the RFA cover derived in the freehold farms during the peak season and applied to the other scenes.
Table A16. Classification model of the RFA cover derived in the freehold farms during the peak season and applied to the other scenes.
Reference DataBare GroundHerbaceousWoodyTotalUser’s Accuracy (%)
Classified data
Bare ground4047695147488982.8
Herbaceous73344470358796.0
Woody80613983412496.6
Total42004200420012,600
Producer’s
accuracy (%)
96.482.094.8
Table A17. Classification model of the RFA cover derived in the communal areas during the peak season and applied to the other scenes.
Table A17. Classification model of the RFA cover derived in the communal areas during the peak season and applied to the other scenes.
Reference DataBare GroundHerbaceousWoodyTotalUser’s Accuracy (%)
Classified data
Bare ground4139696156499182.9
Herbaceous39341742349897.7
Woody22874002411197.3
Total42004200420012,600
Producer’s
accuracy (%)
98.581.495.3

Appendix C.4. Error Matrix for the Classification of the RFA Cover When Testing the Landscape Model (i.e., All the Scenes)

Table A18. Error matrix for the classification of the RFA cover when applying the landscape model.
Table A18. Error matrix for the classification of the RFA cover when applying the landscape model.
Reference DataBare GroundHerbaceousWoodyTotalUser’s Accuracy (%)
Classified data
Bare ground5211708147606685.9
Herbaceous26483095495197.6
Woody363625358578392.7
Total56005600560016,800
Producer’s
accuracy (%)
93.186.395.7

References

  1. Gillan, J.K.; Karl, J.W.; van Leeuwen, W.J.D. Integrating Drone Imagery with Existing Rangeland Monitoring Programs. Environ Monit Assess 2020, 192, 269. [Google Scholar] [CrossRef]
  2. Cunliffe, A.; Cunliffe, A.; Anderson, K. Measuring Above-Ground Biomass with Drone Photogrammetry: Data Collection Protocol. Protoc Exch 2019. [Google Scholar] [CrossRef]
  3. DiMaggio, A.M.; Perotto-Baldivieso, H.L.; Ortega-S, J.A.; Walther, C.; Labrador-Rodriguez, K.N.; Page, M.T.; Martinez, J.D.L.L.; Rideout-Hanzak, S.; Hedquist, B.C.; Wester, D.B. A Pilot Study to Estimate Forage Mass from Unmanned Aerial Vehicles in a Semi-Arid Rangeland. Remote Sens 2020, 12, 2431. [Google Scholar] [CrossRef]
  4. Théau, J.; Lauzier-Hudon, É.; Aubé, L.; Devillers, N. Estimation of Forage Biomass and Vegetation Cover in Grasslands Using UAV Imagery. PLoS ONE 2021, 16, e0245784. [Google Scholar] [CrossRef]
  5. Laliberte, A.S.; Herrick, J.E.; Rango, A.; Winters, C. Acquisition, Orthorectification, and Object-Based Classification of Unmanned Aerial Vehicle (UAV) Imagery for Rangeland Monitoring. Photogramm Eng Remote Sens. 2010, 76, 661–672. [Google Scholar] [CrossRef]
  6. Zhang, J.; Okin, G.S.; Zhou, B.; Karl, J.W. UAV-Derived Imagery for Vegetation Structure Estimation in Rangelands: Validation and Application. Ecosphere 2021, 12, e03830. [Google Scholar] [CrossRef]
  7. Amputu, V.; Knox, N.; Braun, A.; Heshmati, S.; Retzlaff, R.; Röder, A.; Tielbörger, K. Unmanned Aerial Systems Accurately Map Rangeland Condition Indicators in a Dryland Savannah. Ecol. Inform. 2023, 75, 102007. [Google Scholar] [CrossRef]
  8. Rousseau, J.S.; Betts, M.G. Factors Influencing Transferability in Species Distribution Models. Ecography 2022, 2022, e06060. [Google Scholar] [CrossRef]
  9. Wenger, S.J.; Olden, J.D. Assessing Transferability of Ecological Models: An Underappreciated Aspect of Statistical Validation. Methods Ecol. Evol. 2012, 3, 260–267. [Google Scholar] [CrossRef]
  10. Yates, K.L.; Bouchet, P.J.; Caley, M.J.; Mengersen, K.; Randin, C.F.; Parnell, S.; Fielding, A.H.; Bamford, A.J.; Ban, S.; Barbosa, A.M.; et al. Outstanding Challenges in the Transferability of Ecological Models. Trends Ecol. Evol. 2018, 33, 790–802. [Google Scholar] [CrossRef]
  11. Dobrowski, S.Z.; Thorne, J.H.; Greenberg, J.A.; Safford, H.D.; Mynsberge, A.R. Modeling Plant Ranges over 75 Years of Climate Change in California, USA: Temporal Transferability and Species Traits. Ecol. Monogr. 2011, 81, 241–257. [Google Scholar] [CrossRef]
  12. Assmann, J.J.; Myers-Smith, I.H.; Kerby, J.T.; Cunliffe, A.M.; Daskalova, G.N. Drone Data Reveal Heterogeneity in Tundra Greenness and Phenology Not Captured by Satellites. Environ. Res. Lett. 2020, 15, 125002. [Google Scholar] [CrossRef]
  13. Rango, A.; Laliberte, A.S.; Steele, C.; Herrick, J.E.; Bestelmeyer, B.; Schmugge, T.; Roanhorse, A.; Jenkins, V. Using Unmanned Aerial Vehicles for Rangelands: Current Applications and Future Potentials. Environ. Pract. 2006, 8, 159–168. [Google Scholar] [CrossRef]
  14. Lund, G. Accounting for the World’s Rangelands. Soc. Range Manag. 2007, 29, 3–10. [Google Scholar] [CrossRef]
  15. Maestre, F.T.; Le Bagousse-Pinguet, Y.; Delgado-Baquerizo, M.; Eldridge, D.J.; Saiz, H.; Berdugo, M.; Gozalo, B.; Ochoa, V.; Guirado, E.; García-Gómez, M.; et al. Grazing and Ecosystem Service Delivery in Global Drylands. Science 2022, 378, 915–920. [Google Scholar] [CrossRef]
  16. Reid, R.S.; Fernández-Giménez, M.E.; Galvin, K.A. Dynamics and Resilience of Rangelands and Pastoral Peoples Around the Globe. Annu. Rev. Environ. Resour. 2014, 39, 217–242. [Google Scholar] [CrossRef]
  17. McCord, S.E.; Pilliod, D.S. Adaptive Monitoring in Support of Adaptive Management in Rangelands. Rangelands 2022, 44, 1–7. [Google Scholar] [CrossRef]
  18. Maestre, F.T.; Eldridge, D.J.; Soliveres, S.; Kéfi, S.; Delgado-Baquerizo, M.; Bowker, M.A.; García-Palacios, P.; Gaitán, J.; Gallardo, A.; Lázaro, R.; et al. Structure and Functioning of Dryland Ecosystems in a Changing World. Annu. Rev. Ecol. Evol. Syst. 2016, 47, 215–237. [Google Scholar] [CrossRef]
  19. Rohde, R.F.; Hoffman, M.T. The Historical Ecology of Namibian Rangelands: Vegetation Change since 1876 in Response to Local and Global Drivers. Sci. Total Environ. 2012, 416, 276–288. [Google Scholar] [CrossRef]
  20. Darkoh, M.B.K. Desertification in the Drylands: A Review of the African Situation. Ann. Arid. Zone 2003, 42, 289–307. [Google Scholar]
  21. Yao, H.; Qin, R.; Chen, X. Unmanned Aerial Vehicle for Remote Sensing Applications—A Review. Remote Sens. 2019, 11, 1443. [Google Scholar] [CrossRef]
  22. Aasen, H.; Honkavaara, E.; Lucieer, A.; Zarco-Tejada, P.J. Quantitative Remote Sensing at Ultra-High Resolution with UAV Spectroscopy: A Review of Sensor Technology, Measurement Procedures, and Data Correctionworkflows. Remote Sens. 2018, 10, 1091. [Google Scholar] [CrossRef]
  23. Roser, A.; Enterkine, J.; Requena-Mullor, J.M.; Glenn, N.F.; Boehm, A.; de Graaff, M.A.; Clark, P.E.; Pierson, F.; Caughlin, T.T. Drone Imagery Protocols to Map Vegetation Are Transferable between Dryland Sites across an Elevational Gradient. Ecosphere 2022, 13, e4330. [Google Scholar] [CrossRef]
  24. Toivonen, J.; Korhonen, L.; Kukkonen, M.; Kotivuori, E.; Maltamo, M.; Packalen, P. Transferability of ALS-Based Forest Attribute Models When Predicting with Drone-Based Image Point Cloud Data. Int. J. Appl. Earth Obs. Geoinf. 2021, 103, 102484. [Google Scholar] [CrossRef]
  25. Torres-Sánchez, J.; Peña, J.M.; de Castro, A.I.; López-Granados, F. Multi-Temporal Mapping of the Vegetation Fraction in Early-Season Wheat Fields Using Images from UAV. Comput. Electron. Agric. 2014, 103, 104–113. [Google Scholar] [CrossRef]
  26. Smith, W.K.; Dannenberg, M.P.; Yan, D.; Herrmann, S.; Barnes, M.L.; Barron-Gafford, G.A.; Biederman, J.A.; Ferrenberg, S.; Fox, A.M.; Hudson, A.; et al. Remote Sensing of Dryland Ecosystem Structure and Function: Progress, Challenges, and Opportunities. Remote Sens. Environ. 2019, 233, 111401. [Google Scholar] [CrossRef]
  27. Francis, R.J.; Kingsford, R.T.; Moseby, K.; Read, J.; Pedler, R.; Fisher, A.; McCann, J.; West, R. Tracking Landscape Scale Vegetation Change in the Arid Zone by Integrating Ground, Drone and Satellite Data. Remote Sens. Ecol. Conserv. 2023. [Google Scholar] [CrossRef]
  28. van Iersel, W.; Straatsma, M.; Addink, E.; Middelkoop, H. Monitoring Height and Greenness of Non-Woody Floodplain Vegetation with UAV Time Series. ISPRS J. Photogramm. Remote Sens. 2018, 141, 112–123. [Google Scholar] [CrossRef]
  29. Moeckel, T.; Dayananda, S.; Rao Nidamanuri, R.; Nautiyal, S.; Hanumaiah, N.; Buerkert, A.; Wachendorf, M. Remote Sensing Estimation of Vegetable Crop Parameter by Multi-Temporal UAV-Borne Images. Remote Sens. 2018, 10, 805. [Google Scholar] [CrossRef]
  30. Zhou, X.; Zheng, H.B.; Xu, X.Q.; He, J.Y.; Ge, X.K.; Yao, X.; Cheng, T.; Zhu, Y.; Cao, W.X.; Tian, Y.C. Predicting Grain Yield in Rice Using Multi-Temporal Vegetation Indices from UAV-Based Multispectral and Digital Imagery. ISPRS J. Photogramm. Remote Sens. 2017, 130, 246–255. [Google Scholar] [CrossRef]
  31. Lu, B.; He, Y. Species Classification Using Unmanned Aerial Vehicle (UAV)-Acquired High Spatial Resolution Imagery in a Heterogeneous Grassland. ISPRS J. Photogramm. Remote Sens. 2017, 128, 73–85. [Google Scholar] [CrossRef]
  32. Ministry of Environment and Tourism The Greater Waterberg Landscape. Available online: http://www.landscapesnamibia.org/waterberg/climate-water (accessed on 21 December 2021).
  33. Atlas of Namibia Team Atlas of Namibia: Its Land, Water and Life. Available online: https://atlasofnamibia.online/ (accessed on 3 August 2023).
  34. Zimmer, K.; Amputu, V.; Schwarz, L.M.; Linstädter, A.; Sandhage-Hofmann, A. Soil Characteristics within Vegetation Patches Are Sensitive Indicators of Savanna Rangeland Degradation in Central Namibia. Geoderma Reg. 2024, 36, e00771. [Google Scholar] [CrossRef]
  35. Menestrey Schwieger, D.A.; Mbidzo, M. Socio-Historical and Structural Factors Linked to Land Degradation and Desertification in Namibia’s Former Herero “Homelands”. J. Arid. Environ. 2020, 178, 104151. [Google Scholar] [CrossRef]
  36. MicaSense—RedEdge-MX. Available online: https://micasense.com/rededge-mx/ (accessed on 1 March 2022).
  37. Pix4D. Available online: https://support.pix4d.com/hc/en-us/categories/200300675 (accessed on 7 May 2024).
  38. Wegmann, M.; Leutner, B.; Dech, S. Remote Sensing and GIS for Ecologists: Using Open Source Software (Data in the Wild); Pelagic Publishing Ltd.: London, UK, 2016; ISBN 9781784270223. [Google Scholar]
  39. Zimmermann, I. Causes and Consequences of Fenceline Contrasts in Namibian Rangeland. Ph.D. Thesis, University of the Free State, Bloemfontein, South Africa, 2009. [Google Scholar]
  40. Verhulp, J.; Van Niekerk, A. Transferability of Decision Trees for Land Cover Classification in a Heterogeneous Area. South Afr. J. Geomat. 2017, 6, 30. [Google Scholar] [CrossRef]
  41. Wan, L.; Cen, H.; Zhu, J.; Zhang, J.; Zhu, Y.; Sun, D.; Du, X.; Zhai, L.; Weng, H.; Li, Y.; et al. Grain Yield Prediction of Rice Using Multi-Temporal UAV-Based RGB and Multispectral Images and Model Transfer—A Case Study of Small Farmlands in the South of China. Agric. For. Meteorol. 2020, 291, 108096. [Google Scholar] [CrossRef]
  42. Ministry of Agriculture Water and Forestry. National Rangeland Management Policy (NRMP); Ministry of Agriculture Water and Forestry: Windhoe, Namibia, 2012.
  43. Ward, D.; Ngairorue, B.T. Are Namibia’s Grasslands Desertifying? J. Range Manag. 2000, 53, 138–144. [Google Scholar] [CrossRef]
  44. Stehn, H. Rangeland Management; John Meinert Printing: Windhoek, Namibia, 2008; ISBN 9789991684802. [Google Scholar]
  45. Dash, J.P.; Pearse, G.D.; Watt, M.S. UAV Multispectral Imagery Can Complement Satellite Data for Monitoring Forest Health. Remote Sens. 2018, 10, 1216. [Google Scholar] [CrossRef]
  46. Rangeland Early Warning System for Namibians. Available online: https://www.namibiarangelands.com/ (accessed on 6 May 2024).
Figure 1. Location of the study area in central Namibia, with the freehold farms and communal areas where data were collected.
Figure 1. Location of the study area in central Namibia, with the freehold farms and communal areas where data were collected.
Remotesensing 16 01842 g001
Figure 2. Examples of the vegetation condition during the (a) early season (mid-February) and (b) the peak season (late March).
Figure 2. Examples of the vegetation condition during the (a) early season (mid-February) and (b) the peak season (late March).
Remotesensing 16 01842 g002
Figure 3. Transferability assessment workflow of drone-based models for predicting forage provision attributes.
Figure 3. Transferability assessment workflow of drone-based models for predicting forage provision attributes.
Remotesensing 16 01842 g003
Figure 4. Schematic diagram of the four model transfers conducted across the two land tenure systems and the two periods of the growing season. Note: for the spatio-temporal model transfer we only illustrate one of the four comparisons.
Figure 4. Schematic diagram of the four model transfers conducted across the two land tenure systems and the two periods of the growing season. Note: for the spatio-temporal model transfer we only illustrate one of the four comparisons.
Remotesensing 16 01842 g004
Figure 5. Visualization of a transect example from freehold farms captured at the peak growing season, showing (a) false color composite (NIR-G-B), (b) classification of the RFA types with the communal area model (spatial transfer), (c) classification of the RFA types with the early season model (temporal transfer), and (d) classification of the RFA types with the landscape model.
Figure 5. Visualization of a transect example from freehold farms captured at the peak growing season, showing (a) false color composite (NIR-G-B), (b) classification of the RFA types with the communal area model (spatial transfer), (c) classification of the RFA types with the early season model (temporal transfer), and (d) classification of the RFA types with the landscape model.
Remotesensing 16 01842 g005
Figure 6. Relationship between predicted herbaceous biomass and that observed in the field based on the transfer of the (a) spatial transfers (CA = communal areas; FF = freehold farms), (b) temporal transfers (ES = early season; PS = peak season), ((c). (i–iv)) spatio-temporal transfers, and (d) the landscape model. The solid line indicates the regression line of the model, while the dashed line represents the 1:1 agreement.
Figure 6. Relationship between predicted herbaceous biomass and that observed in the field based on the transfer of the (a) spatial transfers (CA = communal areas; FF = freehold farms), (b) temporal transfers (ES = early season; PS = peak season), ((c). (i–iv)) spatio-temporal transfers, and (d) the landscape model. The solid line indicates the regression line of the model, while the dashed line represents the 1:1 agreement.
Remotesensing 16 01842 g006
Table 1. Dates of the drone imagery acquisition and field data collection in the two land tenure systems across the two periods of the growing season.
Table 1. Dates of the drone imagery acquisition and field data collection in the two land tenure systems across the two periods of the growing season.
Land Tenure SystemTransectDates of Drone MappingDates of Field Data Collection
Early season (ES)
Communal area (CA)CA-ES-116 February 2116–17 February 2021
Communal area (CA)CA-ES-28 March 218–9 March 2021
Freehold farm (FF)FF-ES-123 February 2123–25 February 2021
Freehold farm (FF)FF-ES-224 February 2126–27 February 2021
Peak season (PS)
Communal area (CA)CA-PS-127 March 2127–29 March 2021
Communal area (CA)CA-PS-26 April 216–8 April 2021
Freehold farm (FF)FF-PS-123 March 2123–24 March 2021
Freehold farm (FF)FF-PS-219 April 2119–20 April 2021
Table 2. Mean (±standard error) of overall classification accuracy and kappa coefficient of the predicted RFA cover based on the transfer of the spatial models, temporal models, spatio-temporal models, and the landscape model.
Table 2. Mean (±standard error) of overall classification accuracy and kappa coefficient of the predicted RFA cover based on the transfer of the spatial models, temporal models, spatio-temporal models, and the landscape model.
Model TypeModel TransferOverall Accuracy (%)Kappa Coefficient
1. SpatialFF to CA88.9 (±9.047)0.819 (±0.136)
CA to FF82.5 (±9.033)0.703 (±0.142)
2. TemporalES to PS80.2 (±9.470)0.703 (±0.142)
PS to ES88.0 (±9.078)0.819 (±0.136)
3. Spatio-temporalFF-ES to rest90.4 (±6.087)0.856 (±0.091)
CA-ES to rest93.9 (±2.338)0.908 (±0.035)
FF-PS to rest91.1 (±6.308)0.866 (±0.095)
CA-PS to rest91.7 (±6.419)0.876 (±0.096)
4. LandscapeTo all scenes91.7 (±4.659)0.875 (±0.070)
Disclaimer/Publisher’s Note: The statements, opinions and data contained in all publications are solely those of the individual author(s) and contributor(s) and not of MDPI and/or the editor(s). MDPI and/or the editor(s) disclaim responsibility for any injury to people or property resulting from any ideas, methods, instructions or products referred to in the content.

Share and Cite

MDPI and ACS Style

Amputu, V.; Männer, F.; Tielbörger, K.; Knox, N. Spatio-Temporal Transferability of Drone-Based Models to Predict Forage Supply in Drier Rangelands. Remote Sens. 2024, 16, 1842. https://doi.org/10.3390/rs16111842

AMA Style

Amputu V, Männer F, Tielbörger K, Knox N. Spatio-Temporal Transferability of Drone-Based Models to Predict Forage Supply in Drier Rangelands. Remote Sensing. 2024; 16(11):1842. https://doi.org/10.3390/rs16111842

Chicago/Turabian Style

Amputu, Vistorina, Florian Männer, Katja Tielbörger, and Nichola Knox. 2024. "Spatio-Temporal Transferability of Drone-Based Models to Predict Forage Supply in Drier Rangelands" Remote Sensing 16, no. 11: 1842. https://doi.org/10.3390/rs16111842

APA Style

Amputu, V., Männer, F., Tielbörger, K., & Knox, N. (2024). Spatio-Temporal Transferability of Drone-Based Models to Predict Forage Supply in Drier Rangelands. Remote Sensing, 16(11), 1842. https://doi.org/10.3390/rs16111842

Note that from the first issue of 2016, this journal uses article numbers instead of page numbers. See further details here.

Article Metrics

Back to TopTop