Forest/Nonforest Segmentation Using Sentinel-1 and -2 Data Fusion in the Bajo Cauca Subregion in Colombia
Abstract
:1. Introduction
Scope
2. Literature Review
Research question 1 (RQ1): What methodologies are used for forest cover change detection using synthetic aperture radar sensors?
Research question 2 (RQ2): What data fusion strategies are employed in forest change detection based on SAR sensors?
Research question 3 (RQ3): Which forest types are studied with the available algorithms and data for cover change detection?
2.1. Change Detection Algorithms
2.2. Data Fusion Strategies
2.3. Change Detection in Different Forest Types
3. Methodology
3.1. Data Description
Study Site
3.2. Data Collection and Preprocessing
3.2.1. SAR Data Workflow
- 1.
- Radiometric corrections of the images. Radiometric calibration of the SAR images up to a product using terrain flattening after applying the orbital file, removing thermal and border noise, and an initial calibration to . The products are the radiometrically corrected individual images of the two scenes for each date.
- 2.
- Image filtering. Multitemporal speckle filtering [13] of the stacks (VV and VH) with the radiometrically calibrated SAR products. The yearly stacks were separated by polarization to keep them independent of one another. Also, this process required the prior removal of distorted images that otherwise would affect the averaging operations of the filter and the georeferencing. The product of this stage is a new stack with the VV and VH filtered bands from the last available date. The filtering was performed with the built-in Lee Sigma filter in SNAP 8.0 (based on the protocol in [40] with tool parameters: number of looks = 1, window size = 7 × 7, sigma = 0.9, target window size = 3 × 3).
- 3.
- Masking. Masking the region of interest (ROI) of the study with a shapefile of the study area. As one last step, a VH/VV band is added, which is used during segmentation later.
- 4.
- Feature extraction. Additional features calculated to feed to the classifiers: (a) edges, (b) intensity, (c) oversegmentation or superpixels, (d) texture.
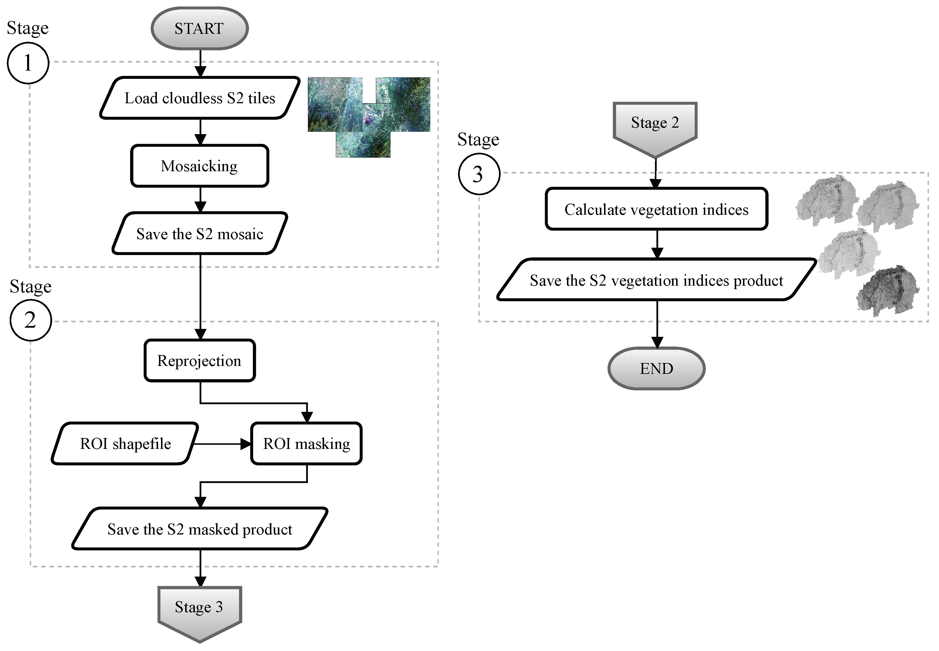
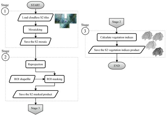
3.2.2. Optical Data Workflow
- 1.
- Mosaicking. Joining the three tiles covering the entire study area each year.
- 2.
- Masking. Reprojection to WGS84 and masking the region of interest of the study with a shapefile of the study area.
- 3.
- Calculation of vegetation indices. Renaming the bands with the Sentinel-2 band names and then calculating and saving the vegetation indices that will be used later in the segmentation.
3.2.3. Reference Data Workflow
3.2.4. Data Fusion
3.3. Forest Change Detection Method
- –
- rasterio. To manage (load, visualize) the satellite data previously preprocessed using SNAP.
- –
- numpy. To handle the loaded data as (masked) arrays during both the segmentation and the change analysis.
- –
- scikit-image. To create the feature sets before segmentation model training.
- –
- scikit-learn. To perform the segmentation (both training and classification) and compute the performance metrics.
- 1.
- Calculate image features and dataset split. For the model selection in this work, the experimental design included evaluating their performance for the available satellite data combinations. Eleven cases were studied.
- (a)
- S1. SAR only imagery from Sentinel-1 with the three bands obtained during preprocessing (VV+VH+VH/VV) and four extra subsets with additional basic features calculated with the scikit-image library. The parameters were set to calculate intensity, texture, edges, and superpixels separately and add them to the original bands. The total number of options was 5.
- (b)
- S2. Sentinel-2-derived vegetation indices only. The total number of bands was 4.
- (c)
- S1&S2. The fused data from the two previous dataset options by pixel-to-pixel coregistration (obtained by stacking the subsets in Python). The total number of combinations was 5.
- These subsets were masked to remove the invalid pixels using the global valid pixel map obtained during preprocessing.
- 2.
- Training and testing. The training process for the binary classifiers using a pixel-by-pixel approach and the 2017 IDEAM (masked) reference data. There were three proposed classifiers, and the total number of training runs for the 11 types of input sets was 33. The three models were proposed based on the literature review (see [12,47,48]) and their availability using the scikit-learn library (see [49]). These are described below:
- (a)
- Quadratic discriminant analysis (QDA) with the default configuration. This classifier assumes that the inputs follow Gaussian distributions that use conic surfaces to separate the classes (lines, parabolas, ellipses, hyperbolas, etc.) based on the training set.
- (b)
- Gaussian naive Bayes (GNB) with the default configuration. Similar to the previous case, this classifier works for continuous input variables and assumes that the classes are independent and are described by Gaussian distributions. It uses the z-score (standard score) to calculate the probability of belonging to each class using the mean and standard deviation .
- (c)
- Random forest (RF) with 50 decision forest estimators, depth = 10, and using 5% of the samples for each iteration. It is an ensemble classifier that uses the sample subsets from the training data to build a collection of decision trees with the given depth.
- To present the results, the metrics are presented for each classifier, and then one is selected after analyzing the results (considering both the classifier and the data type).
- 3.
- Validation. The selected model was then validated using the rest of the available reference data (for 2018 and 2019). This step was included to confirm that the model performs similarly well when presented with new data that have never been seen before.
- 4.
- Consolidation of the forest/nonforest yearly maps. The last step of the segmentation stage was to use the selected model to compute the forest/nonforest maps for the rest of the years in the time window. The total number of forest maps is four, one for each year between 2017 and 2020.
3.4. Result Assessment
4. Results and Discussion
4.1. Model Training Results
4.1.1. Gaussian Naive Bayes Classifiers
4.1.2. Quadratic Discriminant Analysis Classifiers
4.1.3. Random Forest Classifiers
4.2. Validation of Preselected Models—Random Forest with S1&S2 Data
5. Conclusions
Author Contributions
Funding
Data Availability Statement
Conflicts of Interest
References
- Gao, Y.; Skutsch, M.; Paneque-Gálvez, J.; Ghilardi, A. Remote sensing of forest degradation: A review. Environ. Res. Lett. 2020, 15, 103001. [Google Scholar] [CrossRef]
- Hanes, J.M. (Ed.) Biophysical Applications of Satellite Remote Sensing; Springer Remote Sensing/Photogrammetry; Springer: Berlin/Heidelberg, Germany, 2014; pp. 1–41. [Google Scholar] [CrossRef]
- Franklin, S.E. Remote Sensing for Sustainable Forest Management; CRC Press: Boca Raton, FL, USA, 2001; pp. 1–391. [Google Scholar] [CrossRef]
- Huang, X.; Ziniti, B.; Torbick, N.; Ducey, M.J. Assessment of forest above ground biomass estimation using multi-temporal C-band Sentinel-1 and Polarimetric L-band PALSAR-2 data. Remote Sens. 2018, 10, 1424. [Google Scholar] [CrossRef]
- Yong, P.; Sun, G.; Zengyuan, L.; Xuejian, C.; Yanfang, D.; Zhang, Z. Land cover change monitoring after forest fire in northeast China. In Proceedings of the IGARSS 2003—IEEE International Geoscience and Remote Sensing Symposium, Toulouse, France, 21–25 July 2003; Proceedings (IEEE Cat. No.03CH37477). IEEE: New York, NY, USA, 2003; Volume 5, pp. 3383–3385. [Google Scholar] [CrossRef]
- Pantze, A.; Santoro, M.; Fransson, J.E. Change detection of boreal forest using bi-temporal ALOS PALSAR backscatter data. Remote Sens. Environ. 2014, 155, 120–128. [Google Scholar] [CrossRef]
- Seo, D.K.; Kim, Y.H.; Eo, Y.D.; Lee, M.H.; Park, W.Y. Fusion of SAR and Multispectral Images Using Random Forest Regression for Change Detection. ISPRS Int. J. Geo-Inf. 2018, 7, 401. [Google Scholar] [CrossRef]
- Trivedi, M.B.; Marshall, M.; Estes, L.; de Bie, C.A.; Chang, L.; Nelson, A. Cropland Mapping in Tropical Smallholder Systems with Seasonally Stratified Sentinel-1 and Sentinel-2 Spectral and Textural Features. Remote Sens. 2023, 15, 3014. [Google Scholar] [CrossRef]
- Sharma, S.; Ryu, D.; C, S.K.; Lee, S.g.; Jeong, S. Synergistic Use of Sentinel-1 and Sentinel-2 Images for in-Season Crop Type Classification Using Google Earth Engine and Machine Learning. In Proceedings of the IGARSS 2023—IEEE International Geoscience and Remote Sensing Symposium, Pasadena, CA, USA, 16–21 July 2023; IEEE: New York, NY, USA, 2023; Volume 2, pp. 3498–3501. [Google Scholar] [CrossRef]
- Saad El Imanni, H.; El Harti, A.; Hssaisoune, M.; Velastegui-Montoya, A.; Elbouzidi, A.; Addi, M.; El Iysaouy, L.; El Hachimi, J. Rapid and Automated Approach for Early Crop Mapping Using Sentinel-1 and Sentinel-2 on Google Earth Engine; A Case of a Highly Heterogeneous and Fragmented Agricultural Region. J. Imaging 2022, 8, 316. [Google Scholar] [CrossRef] [PubMed]
- Dong, X.; Quegan, S.; Liu, W.; Cui, K.; Lv, X. Improving Tropical Deforestation Detection by Fusing Multiple SAR Change Measures. In Proceedings of the IET International Radar Conference, Hangzhou, China, 14–16 October 2015. [Google Scholar] [CrossRef]
- Marshak, C.; Simard, M.; Denbina, M. Monitoring forest loss in ALOS/PALSAR time-series with superpixels. Remote Sens. 2019, 11, 556. [Google Scholar] [CrossRef]
- Quegan, S.; Yu, J.J. Filtering of multichannel SAR images. IEEE Trans. Geosci. Remote Sens. 2001, 39, 2373–2379. [Google Scholar] [CrossRef]
- Pantze, A.; Krantz, A.H.; Fransson, J.E.S.; Olsson, H.; Santoro, M.; Eriksson, L.E.B.; Ulander, L.M.H. Mapping and monitoring clear-cuts in Swedish forest using ALOS PALSAR satellite images. In Proceedings of the 2009 IEEE International Geoscience and Remote Sensing Symposium, Cape Town, South Africa, 12–17 July 2009; IEEE: New York, NY, USA, 2009; Volume 25, pp. III-589–III-592. [Google Scholar] [CrossRef]
- Rachmawan, I.E.W.; Tadono, T.; Hayashi, M.; Kiyoki, Y. Temporal difference and density-based learning method applied for deforestation detection using ALOS-2/PALSAR-2. In Proceedings of the International Geoscience and Remote Sensing Symposium (IGARSS), Valencia, Spain, 22–27 July 2018; Volume 2018, pp. 4905–4908. [Google Scholar] [CrossRef]
- Nagatani, I.; Hayashi, M.; Watanabe, M.; Tadono, T.; Watanabe, T.; Koyama, C.; Shimada, M. Pixel-Based Deforestation Detection Algorithm for ALOS-2/PALSAR-2. In Proceedings of the International Geoscience and Remote Sensing Symposium (IGARSS), Yokohama, Japan, 28 July–2 August 2019; IEEE: New York, NY, USA, 2019; pp. 5332–5335. [Google Scholar] [CrossRef]
- Ruiz-Ramos, J.; Marino, A.; Boardman, C.; Suarez, J. Continuous forest monitoring using cumulative sums of sentinel-1 timeseries. Remote Sens. 2020, 12, 3061. [Google Scholar] [CrossRef]
- Nagatani, I.; Hayashi, M.; Watanabe, M.; Tadono, T.; Watanabe, T.; Koyama, C.; Shimada, M. Seasonal Change Analysis for ALOS-2 PALSAR-2 Deforestation Detection. In Proceedings of the IGARSS 2020—IEEE International Geoscience and Remote Sensing Symposium, Waikoloa, HI, USA, 26 September–2 October 2020; IEEE: New York, NY, USA, 2020; pp. 3807–3810. [Google Scholar] [CrossRef]
- Lestari, A.I.; Rizkinia, M.; Sudiana, D. Evaluation of Combining Optical and SAR Imagery for Burned Area Mapping using Machine Learning. In Proceedings of the 2021 IEEE 11th Annual Computing and Communication Workshop and Conference, CCWC 2021, NV, USA, 27–30 January 2021; pp. 52–59. [Google Scholar] [CrossRef]
- Quegan, S.; Grover, K.D. Change detection and backscatter modeling applied to forest monitoring by SAR. In Proceedings of the Synthetic Aperture Radar and Passive Microwave Sensing, Paris, France, 25–28 September 1995; Franceschetti, G., Oliver, C.J., Shiue, J.C., Tajbakhsh, S., Eds.; Volume 2584, pp. 241–251. [Google Scholar] [CrossRef]
- Servello, E.L.; Kuplich, T.M.; Shimabukuro, Y.E. Tropical land cover change detection with polarimetric SAR data. In Proceedings of the International Geoscience and Remote Sensing Symposium (IGARSS), Honolulu, HI, USA, 25–30 July 2010; pp. 1477–1480. [Google Scholar] [CrossRef]
- Grover, K.; Quegan, S.; Da Costa Freitas, C. Quantitative estimation of tropical forest cover by SAR. IEEE Trans. Geosci. Remote Sens. 1999, 37, 479–490. [Google Scholar] [CrossRef]
- Hirschmugl, M.; Deutscher, J.; Sobe, C.; Bouvet, A.; Mermoz, S.; Schardt, M. Use of SAR and optical time series for tropical forest disturbance mapping. Remote Sens. 2020, 12, 727. [Google Scholar] [CrossRef]
- Mermoz, S.; Le Toan, T. Forest Disturbances and Regrowth Assessment Using ALOS PALSAR Data from 2007 to 2010 in Vietnam, Cambodia and Lao PDR. Remote Sens. 2016, 8, 217. [Google Scholar] [CrossRef]
- Bujor, F.T.; Valet, L.; Trouvé, E.; Mauris, G.; Classeau, N.; Rudant, J.P. Data fusion approach for change detection in multi-temporal ERS-SAR images. In Proceedings of the International Geoscience and Remote Sensing Symposium (IGARSS), Sydney, NSW, Australia, 9–13 July 2001; Volume 6, pp. 2590–2592. [Google Scholar] [CrossRef]
- Silveira, E.M.; Radeloff, V.C.; Martinuzzi, S.; Martinez Pastur, G.J.; Bono, J.; Politi, N.; Lizarraga, L.; Rivera, L.O.; Ciuffoli, L.; Rosas, Y.M.; et al. Nationwide native forest structure maps for Argentina based on forest inventory data, SAR Sentinel-1 and vegetation metrics from Sentinel-2 imagery. Remote Sens. Environ. 2023, 285, 113391. [Google Scholar] [CrossRef]
- Reiche, J.; Souza, C.M.; Hoekman, D.H.; Verbesselt, J.; Persaud, H.; Herold, M. Feature Level Fusion of Multi-Temporal ALOS PALSAR and Landsat Data for Mapping and Monitoring of Tropical Deforestation and Forest Degradation. IEEE J. Sel. Top. Appl. Earth Obs. Remote Sens. 2013, 6, 2159–2173. [Google Scholar] [CrossRef]
- Reiche, J.; Verbesselt, J.; Hoekman, D.; Herold, M. Fusing Landsat and SAR time series to detect deforestation in the tropics. Remote Sens. Environ. 2015, 156, 276–293. [Google Scholar] [CrossRef]
- Reiche, J.; Hamunyela, E.; Verbesselt, J.; Hoekman, D.; Herold, M. Improving near-real time deforestation monitoring in tropical dry forests by combining dense Sentinel-1 time series with Landsat and ALOS-2 PALSAR-2. Remote Sens. Environ. 2018, 204, 147–161. [Google Scholar] [CrossRef]
- Pantze, A.; Fransson, J.E.; Santoro, M. Forest change detection from L-band satellite SAR images using iterative histogram matching and thresholding together with data fusion. In Proceedings of the 2010 IEEE International Geoscience and Remote Sensing Symposium, Honolulu, HI, USA, 25–30 July 2010; IEEE: New York, NY, USA, 2010; Volume 25, pp. 1226–1229. [Google Scholar] [CrossRef]
- Motohka, T.; Shimada, M.; Uryu, Y.; Setiabudi, B. Using time series PALSAR gamma nought mosaics for automatic detection of tropical deforestation: A test study in Riau, Indonesia. Remote Sens. Environ. 2014, 155, 79–88. [Google Scholar] [CrossRef]
- Olesk, A.; Voormansik, K.; Põhjala, M.; Noorma, M. Forest change detection from Sentinel-1 and ALOS-2 satellite images. In Proceedings of the 2015 IEEE 5th Asia-Pacific Conference on Synthetic Aperture Radar, APSAR 2015, Singapore, 1–4 September 2015; pp. 522–527. [Google Scholar] [CrossRef]
- Antropov, O.; Rauste, Y.; Praks, J.; Seifert, F.M.; Häme, T. Mapping forest disturbance due to selective logging in the congo basin with radarsat-2 time series. Remote Sens. 2021, 13, 740. [Google Scholar] [CrossRef]
- Bertrand, Y.; Frederic, F.; Jean-pierre, W.; Thibault, C.; Benjamin, P.; Serge, R.; Sud-ouest, I.B.; Team, G.; Ispa, U.M.R.; Ornon, V. Sentinel-1 Based Cusum Capabilities As a Forest / Non-Forest Mask in Tropical Areas. In Proceedings of the IGARSS 2023—IEEE International Geoscience and Remote Sensing Symposium, Pasadena, CA, USA, 16–21 July 2023; pp. 6228–6230. [Google Scholar] [CrossRef]
- Kilbride, J.B.; Poortinga, A.; Bhandari, B.; Thwal, N.S.; Quyen, N.H.; Silverman, J.; Tenneson, K.; Bell, D.; Gregory, M.; Kennedy, R.; et al. A Near Real-Time Mapping of Tropical Forest Disturbance Using SAR and Semantic Segmentation in Google Earth Engine. Remote Sens. 2023, 15, 5223. [Google Scholar] [CrossRef]
- González Arenas, J.J.; Etter Rothlisberger, A.A.; López Sarmiento, A.H.; Suaza Orrego, S.A.; Sosa Ramírez, C.D.; Montenegro Cabrera, E.; Galvis, D.M.V.; Galindo, G.; Dávila, M.C.; Ordóñez Castro, M.F. Análisis de Tendencias y Patrones Espaciales de Deforestación en Colombia; Instituto de Hidrología, Meteorología y Estudios Ambientales-IDEAM: Bogotá D.C., Colombia, 2011; p. 64. [Google Scholar]
- Morales, L.M.; Benavides, A.M.; Calderón, J.; Zapata, V. Ficha Interactiva: Deforestación en Antioquia (2000–2019). 2020. Available online: https://observatoriobosquesantioquia.org/ficha-deforestacion-en-antioquia-2000-2019/ (accessed on 15 May 2023).
- Trujillo-Arias, N.; Serrano-Cardozo, V.H.; Ramírez-Pinilla, M.P. Role of a campesine reserve zone in the Magdalena Valley (Colombia) in the conservation of endangered tropical rainforests. Nat. Conserv. Res. 2023, 8, 26–40. [Google Scholar] [CrossRef]
- González-Orozco, C.E. Biogeographical regionalisation of Colombia: A revised area taxonomy. Phytotaxa 2021, 484, 247–260. [Google Scholar] [CrossRef]
- Braun, A. Sentinel-1 Toolbox—Synergetic Use of Radar and Optical Data: Combination of Sentinel-1 and Sentinel-2 and Application of Analysis Tools; ESA: Paris, France, 2020; pp. 1–30. [Google Scholar]
- Skakun, S.; Wevers, J.; Brockmann, C.; Doxani, G.; Aleksandrov, M.; Batič, M.; Frantz, D.; Gascon, F.; Gómez-Chova, L.; Hagolle, O.; et al. Cloud Mask Intercomparison eXercise (CMIX): An evaluation of cloud masking algorithms for Landsat 8 and Sentinel-2. Remote Sens. Environ. 2022, 274, 112990. [Google Scholar] [CrossRef]
- Kamenova, I.; Dimitrov, P. Evaluation of Sentinel-2 vegetation indices for prediction of LAI, fAPAR and fCover of winter wheat in Bulgaria. Eur. J. Remote Sens. 2021, 54, 89–108. [Google Scholar] [CrossRef]
- Frampton, W.J.; Dash, J.; Watmough, G.; Milton, E.J. Evaluating the capabilities of Sentinel-2 for quantitative estimation of biophysical variables in vegetation. ISPRS J. Photogramm. Remote Sens. 2013, 82, 83–92. [Google Scholar] [CrossRef]
- Askar; Nuthammachot, N.; Phairuang, W.; Wicaksono, P.; Sayektiningsih, T. Estimating aboveground biomass on private forest using sentinel-2 imagery. J. Sens. 2018, 2018, 6745629. [Google Scholar] [CrossRef]
- R.Pandit, V.; J. Bhiwani, R. Image Fusion in Remote Sensing Applications: A Review. Int. J. Comput. Appl. 2015, 120, 22–32. [Google Scholar] [CrossRef]
- Ghassemian, H. A review of remote sensing image fusion methods. Inf. Fusion 2016, 32, 75–89. [Google Scholar] [CrossRef]
- Panuju, D.R.; Paull, D.J.; Trisasongko, B.H. Combining Binary and Post-Classification Change Analysis of Augmented ALOS Backscatter for Identifying Subtle Land Cover Changes. Remote Sens. 2019, 11, 100. [Google Scholar] [CrossRef]
- Hansen, J.N.; Mitchard, E.T.; King, S. Assessing forest/non-forest separability using sentinel-1 C-band synthetic aperture radar. Remote Sens. 2020, 12, 1899. [Google Scholar] [CrossRef]
- Pedregosa, F.; Varoquaux, G.; Gramfort, A.; Michel, V.; Thirion, B.; Grisel, O.; Blondel, M.; Prettenhofer, P.; Weiss, R.; Dubourg, V.; et al. Scikit-learn: Machine Learning in Python. J. Mach. Learn. Res. 2011, 12, 2825–2830. [Google Scholar]




















| Platform | Count |
|---|---|
| ALOS PALSAR | 7 |
| ALOS PALSAR & ENVISAT ASAR | 1 |
| ALOS PALSAR & ALOS-2 PALSAR-2 | 1 |
| ALOS-2 PALSAR-2 | 4 |
| Datasets (Bern, Ottawa, Sardinia) | 1 |
| ERS-1 | 1 |
| ERS-1 & ERS-2 | 1 |
| JERS-1 & ERS-1 | 1 |
| JERS-1 | 2 |
| RADARSAT-2 | 1 |
| SEASAT & SIR-B | 1 |
| Sentinel-1 | 4 |
| Sentinel-1 & ALOS-2 PALSAR-2 | 2 |
| Sentinel-1 & TerraSAR-X & ALOS PALSAR | 1 |
| Downloaded Data | Reference | |||
|---|---|---|---|---|
| From | To | IDEAM | ||
| 2017 | S1 | January | June | yes |
| 2018 | yes | |||
| 2019 | July | December | yes | |
| 2020 | no | |||
| 2017 | S2 | July | December | |
| 2018 | ||||
| 2019 | ||||
| 2020 | ||||
| Parameter | Values |
|---|---|
| region of interest | tiles 18PWQ - 18NVP - 18NWP |
| start date | 1st July (yearly) |
| end date | 31st December (yearly) |
| cloud cover filter [%] | 99 |
| cloud probability threshold [%] | 25 |
| NIR shadow threshold | 0.15 |
| cloud projection distance [km] | 5 |
| buffer for cloud edge dilation [pixels] | 50 |
| Band | Data |
|---|---|
| B2 | blue |
| B3 | green |
| B4 | red |
| B5 | vegetation red edge |
| B6 | vegetation red edge |
| B7 | vegetation red edge |
| B8 | NIR |
| B8A | narrow NIR |
| B11 | SWIR |
| B12 | SWIR |
| Vegetation Index (Based on Sentinel-2 Bands) | Equation |
| Normalized Difference Vegetation Index (with band 8) - NDVI | |
| Simple Ratio - SR | /B4 |
| Normalized Difference Index - NDI45 | |
| Green Normalized Difference Vegetation Index - GNDVI |
| Predicted | ||
|---|---|---|
| Actual | Positive | Negative |
| positive | ||
| negative | ||
| S1: VV-VH-VH/VV + Intensity Features S2: veg. Indices | S1: VV-VH-VH/VV + overseg. Features S2: veg. Indices | ||||
|---|---|---|---|---|---|
| Year | Classifier | F1 Score | Balanced Accuracy | F1 Score | Balanced Accuracy |
| 2017 - training/test | RF | 0.76 | 0.81 | 0.76 | 0.81 |
| 2018 - validation set | RF | 0.75 | 0.80 | 0.69 | 0.76 |
| 2019 - validation set | RF | 0.72 | 0.79 | 0.59 | 0.70 |
Disclaimer/Publisher’s Note: The statements, opinions and data contained in all publications are solely those of the individual author(s) and contributor(s) and not of MDPI and/or the editor(s). MDPI and/or the editor(s) disclaim responsibility for any injury to people or property resulting from any ideas, methods, instructions or products referred to in the content. |
© 2023 by the authors. Licensee MDPI, Basel, Switzerland. This article is an open access article distributed under the terms and conditions of the Creative Commons Attribution (CC BY) license (https://creativecommons.org/licenses/by/4.0/).
Share and Cite
Guisao-Betancur, A.; Gómez Déniz, L.; Marulanda-Tobón, A. Forest/Nonforest Segmentation Using Sentinel-1 and -2 Data Fusion in the Bajo Cauca Subregion in Colombia. Remote Sens. 2024, 16, 5. https://doi.org/10.3390/rs16010005
Guisao-Betancur A, Gómez Déniz L, Marulanda-Tobón A. Forest/Nonforest Segmentation Using Sentinel-1 and -2 Data Fusion in the Bajo Cauca Subregion in Colombia. Remote Sensing. 2024; 16(1):5. https://doi.org/10.3390/rs16010005
Chicago/Turabian StyleGuisao-Betancur, Ana, Luis Gómez Déniz, and Alejandro Marulanda-Tobón. 2024. "Forest/Nonforest Segmentation Using Sentinel-1 and -2 Data Fusion in the Bajo Cauca Subregion in Colombia" Remote Sensing 16, no. 1: 5. https://doi.org/10.3390/rs16010005
APA StyleGuisao-Betancur, A., Gómez Déniz, L., & Marulanda-Tobón, A. (2024). Forest/Nonforest Segmentation Using Sentinel-1 and -2 Data Fusion in the Bajo Cauca Subregion in Colombia. Remote Sensing, 16(1), 5. https://doi.org/10.3390/rs16010005

