A Data Quality Assessment Approach for High-Precision GNSS Continuously Operating Reference Stations (CORS) with Case Studies in Hong Kong and Canada/USA
Abstract
1. Introduction
2. Materials and Methods
2.1. Literature Review and Significance of Research
2.1.1. GNSS Biases and Errors
2.1.2. Review of GNSS Data Quality Assessment Methods
2.1.3. Review of Pseudorange Multipath Estimation
2.1.4. Review on Carrier Phase Multipath Estimation
2.2. Proposed Approach for CORS Data Quality Assessment
2.2.1. Pseudorange Multipath Errors
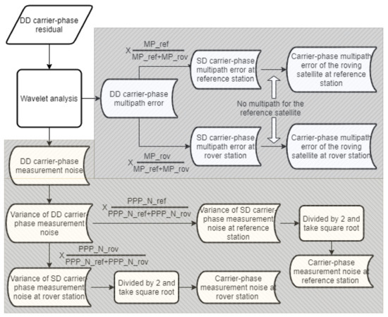
2.2.2. Carrier-Phase Multipath Errors
2.2.3. Carrier-Phase Measurement Noise
3. Case Studies
3.1. Case Study in Hong Kong
Data Description
3.2. Case Study of the Selected IGS/CORS Stations in Canada and the USA
4. Discussion
- According to the statistical data shown in Table A5, Table A6, Table A7 and Table A8 about the type of monument, stations on building roofs have lower carrier-phase noise than hilltop stations. However, building-top stations have greater pseudorange and carrier-phase multipath errors (in terms of magnitude; all frequencies) than hilltop stations, except BDS. Usually, there are more reflective surfaces/materials on the roofs of buildings, so they are more likely to have a multipath effect.
- Based on the statistical data shown in Table A9, Table A10, Table A11 and Table A12 about the type of receiver, Trimble NetR9 has lower carrier-phase noise than Leica GR50. However, Leica GR50 has a lower pseudorange and fewer carrier-phase multipath errors than Trimble NetR9. The Leica GR50 receiver may have a better multipath mitigation design in tracking loops. However, a long integration time in multipath-mitigating tracking increases the noise level [15].
- From the statistical data shown in Table A13, Table A14, Table A15 and Table A16 about the type of antenna, Leica AR25 (LEIAR25.R4 LEIT) has slightly greater carrier-phase noise than Trimble TRM59800/TRM57971. However, Leica AR25 has a lower pseudorange and fewer carrier-phase multipath errors than Trimble TRM59800/TRM57971.00. Leica AR25 antenna may have better multipath mitigation capability.
5. Conclusions
Author Contributions
Funding
Data Availability Statement
Conflicts of Interest
Appendix A
| Station ID | Carrier-Phase Measurement Noise (mm) | Carrier-Phase Multipath Error (mm) | Pseudorange Multipath Error (m) | ||||||
|---|---|---|---|---|---|---|---|---|---|
| L1 | L2 | L5 | L1 | L2 | L5 | L1 | L2 | L5 | |
| HKCL | 0.6 | 0.7 | 0.6 | 13.3 | 15.3 | 18.6 | 0.404 | 0.408 | 0.427 |
| HKKS | 0.4 | 0.5 | 0.3 | 6 | 8.3 | 7.1 | 0.196 | 0.251 | 0.464 |
| HKKT | 0.5 | 0.5 | 0.3 | 7 | 8.1 | 8.4 | 0.283 | 0.26 | 0.715 |
| HKLM | 0.5 | 0.6 | 0.4 | 8.9 | 14 | 17.6 | 0.267 | 0.323 | 0.765 |
| HKLT | 3.3 | 3.9 | 4.7 | 6.5 | 7.9 | 8.4 | 0.249 | 0.213 | 0.583 |
| HKMW | 0.7 | 0.8 | 0.6 | 11.4 | 14.3 | 14.6 | 0.415 | 0.397 | 0.471 |
| HKNP | 0.5 | 0.5 | 0.5 | 11.1 | 12.7 | 13 | 0.278 | 0.257 | 0.621 |
| HKOH | 0.5 | 0.5 | 0.3 | 10.1 | 10 | 8.7 | 0.255 | 0.22 | 0.225 |
| HKPC | 0.5 | 0.5 | 0.3 | 11.3 | 12.7 | 13.3 | 0.292 | 0.27 | 0.296 |
| HKQT | 0.5 | 0.6 | 0.4 | 7.8 | 7.9 | 7.4 | 0.492 | 0.558 | 0.381 |
| HKSC | 0.5 | 0.5 | 0.3 | 6.5 | 6.9 | 8.1 | 0.238 | 0.213 | 0.237 |
| HKSL | 0.5 | 0.6 | 0.3 | 11 | 13.2 | 11.5 | 0.259 | 0.25 | 0.279 |
| HKSS | 0.5 | 0.5 | 0.3 | 6.3 | 7.2 | 6.8 | 0.232 | 0.21 | 0.616 |
| HKST | 0.5 | 0.5 | 0.3 | 7.5 | 8 | 8.3 | 0.276 | 0.255 | 0.276 |
| HKTK | 0.5 | 0.5 | 0.4 | 8.4 | 9.4 | 9.4 | 0.3 | 0.29 | 0.218 |
| HKWS | 0.5 | 0.5 | 0.3 | 8.1 | 9.8 | 10.1 | 0.3 | 0.244 | 0.288 |
| KYC1 | 0.6 | 0.7 | 0.5 | 11.9 | 12.9 | 15.8 | 0.327 | 0.293 | 0.334 |
| T430 | 0.5 | 0.5 | 0.3 | 8.4 | 14.5 | 14 | 0.273 | 0.289 | 0.304 |
| Station ID | Carrier-Phase Measurement Noise (mm) | Carrier-Phase Multipath Error (mm) | Pseudorange Multipath Error (m) | |||
|---|---|---|---|---|---|---|
| L1 | L2 | L1 | L2 | L1 | L2 | |
| HKCL | 0.6 | 1.8 | 26.1 | 29 | 0.551 | 0.288 |
| HKKS | 0.4 | 0.4 | 5.3 | 6.5 | 0.168 | 0.204 |
| HKKT | 0.5 | 0.5 | 7.6 | 9.3 | 0.313 | 0.27 |
| HKLM | 0.5 | 0.6 | 7.7 | 9.4 | 0.209 | 0.234 |
| HKLT | 3.2 | 3.5 | 5.6 | 6.7 | 0.257 | 0.217 |
| HKMW | 0.7 | 0.8 | 30.7 | 23.7 | 0.65 | 0.372 |
| HKNP | 0.5 | 0.5 | 12.5 | 14 | 0.279 | 0.242 |
| HKOH | 0.6 | 0.6 | 6.7 | 7.2 | 0.255 | 0.223 |
| HKPC | 0.5 | 0.5 | 10.7 | 9.5 | 0.32 | 0.281 |
| HKQT | 0.8 | 0.8 | 24.9 | 18.7 | 0.534 | 0.25 |
| HKSC | 0.5 | 0.5 | 6.2 | 6.7 | 0.285 | 0.248 |
| HKSL | 0.5 | 0.5 | 9.5 | 11.7 | 0.264 | 0.268 |
| HKSS | 0.4 | 0.5 | 8.9 | 9 | 0.229 | 0.203 |
| HKST | 0.5 | 0.5 | 6.8 | 7.8 | 0.301 | 0.266 |
| HKTK | 1.2 | 1.2 | 25.9 | 23.9 | 0.425 | 0.209 |
| HKWS | 0.4 | 0.5 | 7.7 | 9 | 0.323 | 0.262 |
| KYC1 | 1.2 | 1 | 25.4 | 26.2 | 0.533 | 0.512 |
| T430 | 2 | 2.5 | 5.4 | 6.2 | 0.273 | 0.29 |
| Station ID | Measurement Noise (mm) | Carrier-Phase Multipath Error (mm) | Pseudorange Multipath Error (m) | |||||||
|---|---|---|---|---|---|---|---|---|---|---|
| E1 | E5a | E5b | E1 | E5a | E5b | E1 | E5a | E5b | E5 | |
| HKCL | 0.7 | 0.7 | 0.7 | 16.4 | 16.6 | 18.2 | 0.233 | 0.3 | 0.339 | 1.025 |
| HKKS | 0.3 | 0.3 | 0.3 | 11.3 | 12.6 | 11.9 | 0.355 | 0.414 | 0.414 | 0.39 |
| HKKT | 0.4 | 0.4 | 0.3 | 11 | 10.7 | 10.6 | 0.353 | 0.372 | 0.363 | 0.286 |
| HKLM | 1 | 1 | 1 | 27.4 | 22.6 | 23.3 | 0.32 | 0.395 | 0.385 | 0.349 |
| HKLT | 3.5 | 4 | 3.8 | 7.5 | 8.5 | 8 | 0.338 | 0.34 | 0.334 | 0.268 |
| HKMW | 0.6 | 0.6 | 0.5 | 20.5 | 20.4 | 21.5 | 0.334 | 0.451 | 0.505 | 1.254 |
| HKNP | 0.4 | 0.4 | 0.4 | 16.1 | 17.4 | 17.9 | 0.279 | 0.304 | 0.323 | 0.203 |
| HKOH | 0.4 | 0.4 | 0.4 | 12.6 | 14 | 14 | 0.265 | 0.266 | 0.256 | 0.182 |
| HKPC | 0.4 | 0.4 | 0.3 | 14.7 | 15.5 | 17.1 | 0.286 | 0.335 | 0.355 | 0.215 |
| HKQT | 0.5 | 0.5 | 0.4 | 14.8 | 14.7 | 13.8 | 0.189 | 0.231 | 0.246 | 1.178 |
| HKSC | 0.4 | 0.4 | 0.3 | 14.1 | 14.1 | 14.3 | 0.684 | 0.684 | 0.679 | 0.685 |
| HKSL | 0.4 | 0.4 | 0.4 | 17.6 | 19.5 | 16.4 | 0.329 | 0.365 | 0.494 | 0.293 |
| HKSS | 0.4 | 0.3 | 0.3 | 11 | 10.6 | 10.5 | 0.233 | 0.249 | 0.248 | 0.15 |
| HKST | 0.4 | 0.4 | 0.3 | 12.1 | 14.3 | 12.9 | 0.26 | 0.298 | 0.3 | 0.187 |
| HKTK | 0.4 | 0.4 | 0.4 | 19.5 | 19.1 | 18.9 | 0.222 | 0.278 | 0.291 | 0.243 |
| HKWS | 0.4 | 0.3 | 0.3 | 15.5 | 14.4 | 16.9 | 0.271 | 0.291 | 0.295 | 0.15 |
| KYC1 | ||||||||||
| T430 | 0.4 | 0.3 | 0.3 | 12.7 | 13.8 | 12.1 | 0.607 | 0.72 | 0.728 | 0.703 |
| Station ID | Carrier-Phase Measurement Noise (mm) | Carrier-Phase Multipath Error (mm) | Pseudorange Multipath Error (m) | |||||||||||||||
|---|---|---|---|---|---|---|---|---|---|---|---|---|---|---|---|---|---|---|
| MEO | GEO | IGSO | MEO | GEO | IGSO | MEO | GEO | IGSO | ||||||||||
| B1 | B2 | B1 | B2 | B1 | B2 | B1 | B2 | B1 | B2 | B1 | B2 | B1 | B2 | B1 | B2 | B1 | B2 | |
| HKCL | 0.3 | 0.3 | 0.7 | 0.8 | 0.4 | 0.5 | 2.9 | 3.7 | 6.4 | 7.1 | 4 | 5.3 | 0.448 | 0.288 | 0.312 | 0.16 | 0.311 | 0.211 |
| HKKS | 0.2 | 0.2 | 0.5 | 0.5 | 0.3 | 0.3 | 1.8 | 2.7 | 3.4 | 5.6 | 2.7 | 4.4 | 0.328 | 0.279 | 0.067 | 0.071 | 0.192 | 0.183 |
| HKKT | 0.2 | 0.2 | 0.6 | 0.5 | 0.4 | 0.3 | 2.5 | 3.2 | 5.4 | 6.9 | 3.4 | 4.9 | 0.409 | 0.303 | 0.237 | 0.304 | 0.32 | 0.233 |
| HKLM | 0.2 | 0.2 | 0.5 | 0.5 | 0.3 | 0.3 | 3.1 | 4.6 | 4.4 | 5.9 | 3.2 | 4.6 | 0.355 | 0.278 | 0.079 | 0.086 | 0.244 | 0.241 |
| HKLT | 1 | 1.4 | 2.2 | 2.8 | 1.7 | 2.1 | 2.1 | 2.7 | 4.2 | 5.8 | 3.1 | 4.2 | 0.386 | 0.281 | 0.224 | 0.159 | 0.276 | 0.199 |
| HKMW | 0.3 | 0.3 | 0.7 | 0.8 | 0.5 | 0.5 | 3.7 | 4.6 | 7 | 8.3 | 4.1 | 5.3 | 0.531 | 0.34 | 0.362 | 0.249 | 0.389 | 0.271 |
| HKNP | 0.2 | 0.2 | 0.6 | 0.6 | 0.4 | 0.4 | 2.4 | 3.4 | 5.6 | 7.4 | 3.8 | 5.3 | 0.393 | 0.283 | 0.191 | 0.188 | 0.335 | 0.298 |
| HKOH | 0.2 | 0.2 | 0.5 | 0.5 | 0.4 | 0.3 | 3.8 | 4.8 | 4.5 | 5.6 | 3.1 | 4.1 | 0.392 | 0.263 | 0.263 | 0.217 | 0.303 | 0.213 |
| HKPC | 0.2 | 0.2 | 0.5 | 0.5 | 0.4 | 0.3 | 2.6 | 3.4 | 5.7 | 7.1 | 3.2 | 4.7 | 0.402 | 0.309 | 0.334 | 0.218 | 0.321 | 0.264 |
| HKQT | 0.2 | 0.3 | 0.6 | 0.7 | 0.4 | 0.4 | 3.3 | 3.3 | 4.5 | 5.1 | 2.6 | 3.5 | 0.428 | 0.273 | 0.291 | 0.16 | 0.221 | 0.178 |
| HKSC | 0.2 | 0.2 | 0.5 | 0.5 | 0.4 | 0.3 | 2.2 | 2.8 | 4.5 | 5.1 | 2.9 | 3.9 | 0.357 | 0.249 | 0.288 | 0.245 | 0.342 | 0.309 |
| HKSL | 0.2 | 0.2 | 0.6 | 0.6 | 0.4 | 0.4 | 3.1 | 3.7 | 5.2 | 7.1 | 3.6 | 5.2 | 0.368 | 0.273 | 0.259 | 0.175 | 0.306 | 0.283 |
| HKSS | 0.2 | 0.2 | 0.5 | 0.5 | 0.4 | 0.3 | 2.2 | 2.7 | 4.8 | 6.3 | 3.1 | 4.2 | 0.368 | 0.271 | 0.302 | 0.233 | 0.284 | 0.21 |
| HKST | 0.2 | 0.2 | 0.5 | 0.5 | 0.4 | 0.3 | 2.6 | 3.6 | 5.2 | 6.6 | 3.3 | 4.4 | 0.398 | 0.291 | 0.252 | 0.206 | 0.321 | 0.233 |
| HKTK | 0.2 | 0.2 | 0.6 | 0.6 | 0.4 | 0.4 | 3 | 3.5 | 5.2 | 6.3 | 2.8 | 3.4 | 0.394 | 0.247 | 0.291 | 0.13 | 0.276 | 0.206 |
| HKWS | 0.2 | 0.2 | 0.6 | 0.5 | 0.4 | 0.4 | 3.1 | 3.7 | 5.5 | 6.7 | 3.8 | 5.3 | 0.413 | 0.311 | 0.271 | 0.284 | 0.321 | 0.229 |
| KYC1 | ||||||||||||||||||
| T430 | 0.2 | 0.2 | 0.5 | 0.5 | 0.3 | 0.3 | 2.4 | 3.1 | 4.4 | 5.6 | 2.9 | 3.7 | 0.369 | 0.311 | 0.05 | 0.052 | 0.268 | 0.27 |
| Type of Monument | Number of Stations | Carrier-Phase Measurement Noise (mm) | Carrier-Phase Multipath Error (mm) | Pseudorange Multipath Error (m) | ||||||
|---|---|---|---|---|---|---|---|---|---|---|
| L1 | L2 | L5 | L1 | L2 | L5 | L1 | L2 | L5 | ||
| Hilltop | 9 | 1.2 | 1.4 | 1.6 | 9 | 10.4 | 10.3 | 0.287 | 0.262 | 0.486 |
| Rooftop | 9 | 0.5 | 0.6 | 0.4 | 9.4 | 11.7 | 13.1 | 0.321 | 0.336 | 0.411 |
| Type of Monument | Number of Stations | Carrier-Phase Measurement Noise (mm) | Carrier-Phase Multipath Error (mm) | Pseudorange Multipath Error (m) | |||
|---|---|---|---|---|---|---|---|
| R1 | R2 | R1 | R2 | R1 | R2 | ||
| Hilltop | 9 | 1.2 | 1.3 | 12.9 | 12 | 0.341 | 0.262 |
| Rooftop | 9 | 1 | 1.2 | 17.9 | 17.5 | 0.392 | 0.293 |
| Type of Monument | Number of Stations | Carrier-Phase Measurement Noise (mm) | Carrier-Phase Multipath Error (mm) | Pseudorange Multipath Error (m) | |||||||
|---|---|---|---|---|---|---|---|---|---|---|---|
| E1 | E5a | E5b | E1 | E5a | E5b | E1 | E5a | E5b | E5 | ||
| Hilltop | 9 | 1.2 | 1.4 | 1.3 | 14.3 | 14.9 | 14.9 | 0.299 | 0.332 | 0.357 | 0.467 |
| Rooftop | 9 | 0.5 | 0.5 | 0.5 | 17 | 16.4 | 16.6 | 0.401 | 0.454 | 0.46 | 0.688 |
| Type of Monument | Number of Stations | Carrier-Phase Measurement Noise (mm) | Carrier-Phase Multipath Error (mm) | Pseudorange Multipath Error (m) | |||||||||||||||
|---|---|---|---|---|---|---|---|---|---|---|---|---|---|---|---|---|---|---|---|
| MEO | GEO | IGSO | MEO | GEO | IGSO | MEO | GEO | IGSO | |||||||||||
| B1 | B2 | B1 | B2 | B1 | B2 | B1 | B2 | B1 | B2 | B1 | B2 | B1 | B2 | B1 | B2 | B1 | B2 | ||
| Hilltop | 9 | 0.4 | 0.5 | 0.9 | 1.1 | 0.7 | 0.8 | 2.9 | 3.7 | 5.3 | 6.8 | 3.5 | 4.8 | 0.409 | 0.292 | 0.266 | 0.228 | 0.319 | 0.243 |
| Rooftop | 9 | 0.2 | 0.2 | 0.6 | 0.6 | 9.6 | 0.4 | 2.7 | 3.4 | 4.9 | 6 | 3.1 | 4.2 | 0.387 | 0.28 | 0.243 | 0.154 | 0.276 | 0.237 |
| Type of Receiver | Number of Stations | Carrier-Phase Measurement Noise (mm) | Carrier-Phase Multipath Error (mm) | Pseudorange Multipath Error (m) | ||||||
|---|---|---|---|---|---|---|---|---|---|---|
| L1 | L2 | L5 | L1 | L2 | L5 | L1 | L2 | L5 | ||
| Leica GR50 | 14 | 1.0 | 1.1 | 1.3 | 8.6 | 10.5 | 10.8 | 0.266 | 0.255 | 0.462 |
| Trimble NetR9 | 4 | 0.6 | 0.7 | 0.4 | 11.3 | 12.9 | 14.7 | 0.414 | 0.425 | 0.406 |
| Type of Receiver | Number of Stations | Carrier-Phase Measurement Noise (mm) | Carrier-Phase Multipath Error (mm) | Pseudorange Multipath Error (m) | |||
|---|---|---|---|---|---|---|---|
| R1 | R2 | R1 | R2 | R1 | R2 | ||
| Leica GR50 | 14 | 1.1 | 1.3 | 10.4 | 10.7 | 0.285 | 0.246 |
| Trimble NetR9 | 4 | 0.9 | 1.2 | 26.9 | 24.7 | 0.569 | 0.369 |
| Type of Receiver | Number of Stations | Carrier-Phase Measurement Noise (mm) | Carrier-Phase Multipath Error (mm) | Pseudorange Multipath Error (m) | |||||||
|---|---|---|---|---|---|---|---|---|---|---|---|
| E1 | E5a | E5b | E1 | E5a | E5b | E1 | E5a | E5b | E5 | ||
| Leica GR50 | 14 | 1 | 1.1 | 1.2 | 15.2 | 15.1 | 15.2 | 0.367 | 0.404 | 0.415 | 0.352 |
| Trimble NetR9 | 4 | 0.6 | 0.5 | 0.6 | 17.4 | 18.1 | 17.4 | 0.259 | 0.34 | 0.378 | 1.156 |
| Type of Receiver | Number of Stations | Carrier-Phase Measurement Noise (mm) | Carrier-Phase Multipath Error (mm) | Pseudorange Multipath Error (m) | |||||||||||||||
|---|---|---|---|---|---|---|---|---|---|---|---|---|---|---|---|---|---|---|---|
| MEO | GEO | IGSO | MEO | GEO | IGSO | MEO | GEO | IGSO | |||||||||||
| B1 | B2 | B1 | B2 | B1 | B2 | B1 | B2 | B1 | B2 | B1 | B2 | B1 | B2 | B1 | B2 | B1 | B2 | ||
| Leica GR50 | 14 | 0.3 | 0.4 | 0.8 | 0.9 | 7.3 | 0.7 | 2.7 | 3.5 | 4.9 | 6.3 | 3.2 | 4.5 | 0.382 | 0.283 | 0.239 | 0.198 | 0.296 | 0.244 |
| Trimble NetR9 | 4 | 0.3 | 0.3 | 0.7 | 0.8 | 0.4 | 0.5 | 3.3 | 3.9 | 6.1 | 7 | 3.6 | 4.8 | 0.471 | 0.302 | 0.323 | 0.194 | 0.315 | 0.223 |
| Type of Antenna | Number of Stations | Carrier-Phase Measurement Noise (mm) | Carrier-Phase Multipath Error (mm) | Pseudorange Multipath Error (m) | ||||||
|---|---|---|---|---|---|---|---|---|---|---|
| L1 | L2 | L5 | L1 | L2 | L5 | L1 | L2 | L5 | ||
| LEIAR25.R4 LEIT | 11 | 1.1 | 1.3 | 1.5 | 9 | 10.4 | 10.4 | 0.284 | 0.258 | 0.454 |
| TRM59800.00 SCIT | 3 | 0.5 | 0.6 | 0.4 | 10.1 | 13 | 14.1 | 0.4 | 0.433 | 0.374 |
| TRM59800.00 SCIS | 3 | 0.5 | 0.5 | 0.4 | 7.9 | 10.9 | 12.2 | 0.258 | 0.29 | 0.532 |
| TRM57971.00 NONE | 1 | 0.7 | 0.7 | 0.5 | 11.9 | 12.9 | 15.8 | 0.327 | 0.293 | 0.334 |
| Type of Antenna | Number of Stations | Carrier-Phase Measurement Noise (mm) | Carrier-Phase Multipath Error (mm) | Pseudorange Multipath Error (m) | |||
|---|---|---|---|---|---|---|---|
| R1 | R2 | R1 | R2 | R1 | R2 | ||
| LEIAR25.R4 LEIT | 11 | 1.1 | 1.2 | 12.3 | 11.4 | 0.334 | 0.263 |
| TRM59800.00 SCIT | 3 | 1.3 | 1.8 | 21.1 | 20.2 | 0.47 | 0.277 |
| TRM59800.00 SCIS | 3 | 0.8 | 0.8 | 15.9 | 15.3 | 0.29 | 0.216 |
| TRM57971.00 NONE | 1 | 1.2 | 1 | 25.4 | 26.2 | 0.533 | 0.512 |
| Type of Antenna | Number of Stations | Carrier-Phase Measurement Noise (mm) | Carrier-Phase Multipath Error (mm) | Pseudorange Multipath Error (m) | |||||||
|---|---|---|---|---|---|---|---|---|---|---|---|
| E1 | E5a | E5b | E1 | E5a | E5b | E1 | E5a | E5b | E5 | ||
| LEIAR25.R4 LEIT | 11 | 1.1 | 1.2 | 1.3 | 14.3 | 15 | 14.9 | 0.351 | 0.378 | 0.397 | 0.475 |
| TRM59800.00 SCIT | 3 | 0.5 | 0.5 | 0.5 | 14.7 | 14.9 | 15.1 | 0.391 | 0.47 | 0.485 | 0.989 |
| TRM59800.00 SCIS | 3 | 0.6 | 0.6 | 0.6 | 20.5 | 18.6 | 18.6 | 0.304 | 0.367 | 0.367 | 0.333 |
| Type of Antenna | Number of Stations | Carrier-Phase Measurement Noise (mm) | Carrier-Phase Multipath Error (mm) | Pseudorange Multipath Error (m) | |||||||||||||||
|---|---|---|---|---|---|---|---|---|---|---|---|---|---|---|---|---|---|---|---|
| MEO | GEO | IGSO | MEO | GEO | IGSO | MEO | GEO | IGSO | |||||||||||
| B1 | B2 | B1 | B2 | B1 | B2 | B1 | B2 | B1 | B2 | B1 | B2 | B1 | B2 | B1 | B2 | B1 | B2 | ||
| LEIAR25.R4 LEIT | 11 | 0.4 | 0.5 | 0.9 | 1 | 0.6 | 0.7 | 2.8 | 3.6 | 5.3 | 6.7 | 3.4 | 4.7 | 0.404 | 0.289 | 0.275 | 0.229 | 0.321 | 0.252 |
| TRM59800.00 SCIT | 3 | 0.2 | 0.2 | 0.6 | 0.7 | 15.7 | 0.4 | 2.9 | 3.4 | 5.2 | 6 | 3.2 | 4.2 | 0.417 | 0.291 | 0.248 | 0.134 | 0.269 | 0.223 |
| TRM59800.00 SCIS | 3 | 0.2 | 0.2 | 0.5 | 0.5 | 0.3 | 0.3 | 2.7 | 3.7 | 4.4 | 6 | 2.9 | 4.1 | 0.36 | 0.268 | 0.178 | 0.099 | 0.24 | 0.211 |
Appendix B
| Station ID | Carrier-Phase Measurement Noise (mm) | Carrier-Phase Multipath Error (mm) | Pseudorange Multipath Error (m) | |||
|---|---|---|---|---|---|---|
| L1 | L2 | L1 | L2 | L1 | L2 | |
| ALBH | 0.5 | 0.6 | 12.4 | 15.1 | 0.318 | 0.28 |
| BAMF | 0.3 | 0.4 | 15.9 | 17.6 | 0.821 | 1.005 |
| BREW | 0.8 | 1.1 | 16.7 | 22.1 | 0.437 | 0.446 |
| CHWK | 1.1 | 5.1 | 24.5 | 63.7 | 0.596 | 0.544 |
| DRAO | 1.3 | 1.2 | 18.2 | 22.6 | 0.358 | 0.279 |
| DUBO | 0.7 | 13.2 | 16.1 | 117.6 | 0.453 | 0.363 |
| FLIN | 1.5 | 11.4 | 27.7 | 83.6 | 0.498 | 0.360 |
| HOLB | 0.7 | 1.0 | 11.9 | 13.0 | 0.366 | 0.428 |
| JPLM | 1.6 | 1.3 | 21.6 | 17.8 | 0.271 | 0.312 |
| NANO | 1.5 | 1.4 | 13 | 12.7 | 0.604 | 0.712 |
| PRDS | 0.9 | 37.3 | 18.1 | 181.2 | 0.310 | 0.354 |
| SASK | 2.2 | 3.0 | 25.0 | 25.0 | 0.274 | 0.313 |
| UCLU | 0.2 | 0.3 | 10.6 | 11.9 | 0.372 | 0.427 |
| WILL | 1.3 | 14.6 | 19.6 | 38.5 | 0.469 | 0.396 |
| Station ID | Carrier-Phase Measurement Noise (mm) | Carrier-Phase Multipath Error (mm) | Pseudorange Multipath Error (m) | |||
|---|---|---|---|---|---|---|
| L1 | L2 | L1 | L2 | L1 | L2 | |
| ALBH | 0.5 | 0.6 | 20.7 | 29.8 | 0.438 | 0.379 |
| BAMF | 0.4 | 1.0 | 12.3 | 15.8 | 1.352 | 1.436 |
| BREW | 0.5 | 0.7 | 14.6 | 17.8 | 0.886 | 1.026 |
| CHWK | 0.7 | 1.3 | 22.3 | 28.9 | 0.828 | 0.649 |
| DRAO | 0.3 | 0.4 | 12.1 | 20.6 | 0.432 | 0.399 |
| DUBO | 0.6 | 87.1 | 16.4 | 262.5 | 0.644 | 0.475 |
| FLIN | 0.6 | 0.6 | 18.0 | 21.4 | 0.541 | 0.402 |
| HOLB | 0.5 | 0.8 | 13.5 | 16.5 | 0.353 | 0.377 |
| JPLM | 1.3 | 2.9 | 16.6 | 19.0 | 0.996 | 1.136 |
| NANO | 0.5 | 0.7 | 10.0 | 14.5 | 1.090 | 1.242 |
| PRDS | 0.5 | 0.7 | 8.6 | 15.1 | 0.336 | 0.351 |
| SASK | 1.5 | 1.4 | 28.5 | 26.9 | 0.269 | 0.342 |
| UCLU | 0.4 | 1.2 | 8.5 | 12.0 | 1.160 | 1.382 |
| WILL | 0.7 | 1.0 | 18.7 | 24.6 | 0.651 | 0.586 |
References
- Goad, C.C.; Remondi, B.W. Initial relative positioning results using the global positioning system. Bull. Geod. 1984, 58, 193–210. [Google Scholar] [CrossRef]
- Remondi, B.W. Using the Global Positioning System (GPS) Phase Observable for Relative Geodesy: Modeling, Processing, and Results. Ph.D. Dissertation, Center for Space Research, The University of Texas at Austin, Austin, TX, USA, 1984; 360p. [Google Scholar]
- Remondi, B.W. Global positioning system carrier phase: Description and use. Bull. Geod. 1985, 59, 361–377. [Google Scholar] [CrossRef]
- Lu, G.; Lachapelle, G.; Cannon, M.E.; Kielland, P. Attitude Determination in a Survey Launch Using Multi-Antenna GPS Technology. In Proceedings of the National Technical Meeting of the Institute of Navigation: Evolution through Integration of Current and Emerging Systems, San Francisco, CA, USA, 20–22 January 1993; pp. 251–259. [Google Scholar]
- Lau, L.; Cross, P.; Steen, M. Flight Tests of Error-Bounded Heading and Pitch Determination with Two GPS Receivers. IEEE Trans. Aerosp. Electron. Syst. 2012, 48, 388–404. [Google Scholar] [CrossRef]
- Bossler, J.D.; Goad, C.C.; Bender, P.L. Using the Global Positioning System (GPS) for geodetic positioning. Bull. Geod. 1980, 54, 553–563. [Google Scholar] [CrossRef]
- Soler, T.; Alvarez-Garcia, G.; Hernandez-Navarro, A.; Foote, R.H. GPS high accuracy geodetic networks in Mexico. J. Surv. Eng. 1996, 122, 80–94. [Google Scholar] [CrossRef]
- Blewitt, G. Carrier Phase Ambiguity Resolution for the Global Positioning System Applied to Geodetic Baselines up to 2000 Km. J. Geophys. Res.-Solid Earth Planets 1989, 94, 10187–10203. [Google Scholar] [CrossRef]
- Dong, D.N.; Bock, Y. Global Positioning System Network Analysis with Phase Ambiguity Resolution Applied to Crustal Deformation Studies in California. J. Geophys. Res.-Solid Earth Planets 1989, 94, 3949–3966. [Google Scholar] [CrossRef]
- Ashkenazi, V.; Delafuente, C.; Moore, T. GPS at Nottingham-University. J. Surv. Eng.-ASCE 1988, 114, 146–155. [Google Scholar] [CrossRef]
- Brown, N.; Keenan, R.; Richter, B.; Troyer, L. Advances in Ambiguity Resolution for RTK Applications Using the New RTCM V3.0 Master-Auxiliary Messages . In Proceedings of the 18th International Technical Meeting of the Satellite Division of The Institute of Navigation (ION GNSS 2005), Long Beach, CA, USA, 13–16 September 2005; pp. 73–80. [Google Scholar]
- Vollath, U.; Landau, H.; Chen, X.; Doucet, K.; Pagels, C. Network RTK Versus Single Base RTK—Understanding the Error Characteristics. In Proceedings of the 15th International Technical Meeting of the Satellite Division of The Institute of Navigation (ION GPS 2002), Portland, OR, USA, 24–27 September 2002; pp. 2774–2781. [Google Scholar]
- IGS Current IGS Site Guidelines. International GNSS Service (IGS). 2015. Available online: https://kb.igs.org/hc/en-us/articles/202011433-Current-IGS-Site-Guidelines (accessed on 13 February 2023).
- Lau, L.; Cross, P. Investigations into phase multipath mitigation techniques for high precision positioning in difficult environments. J. Navig. 2007, 60, 457–482. [Google Scholar] [CrossRef]
- Lau, L. GNSS Multipath Errors and Mitigation Techniques. In GPS and GNSS Technology in Geosciences; Elsevier: Amsterdam, The Netherlands, 2021; pp. 77–98. [Google Scholar]
- Lau, L.; Cross, P. Development and testing of a new ray-tracing approach to GNSS carrier-phase multipath modelling. J. Geod. 2007, 81, 713–732. [Google Scholar] [CrossRef]
- Leick, A. GPS Satellite Surveying, 2nd ed.; Wiley-Interscience: New York, NY, USA, 1994; ISBN 0-471-30626-6. [Google Scholar]
- Lau, L. Wavelet packets based denoising method for measurement domain repeat-time multipath filtering in GPS static high-precision positioning. GPS Solut. 2017, 21, 461–474. [Google Scholar] [CrossRef]
- Su, M.K.; Zheng, J.S.; Yang, Y.X.; Wu, Q. A new multipath mitigation method based on adaptive thresholding wavelet denoising and double reference shift strategy. GPS Solut. 2018, 22, 40. [Google Scholar] [CrossRef]
- Fuhrmann, T.; Luo, X.G.; Knopfler, A.; Mayer, M. Generating statistically robust multipath stacking maps using congruent cells. GPS Solut. 2015, 19, 83–92. [Google Scholar] [CrossRef]
- Dong, D.; Wang, M.; Chen, W.; Zeng, Z.; Song, L.; Zhang, Q.; Cai, M.; Cheng, Y.; Lv, J. Mitigation of multipath effect in GNSS short baseline positioning by the multipath hemispherical map. J. Geod. 2016, 90, 255–262. [Google Scholar] [CrossRef]
- Estey, L.H.; Meertens, C.M. TEQC: The Multi-Purpose Toolkit for GPS/GLONASS Data. GPS Solut. 1999, 3, 42–49. [Google Scholar] [CrossRef]
- Ogaja, C.; Hedfors, J. TEQC multipath metrics in MATLAB. GPS Solut. 2007, 11, 215–222. [Google Scholar] [CrossRef]
- Xiao, Y.; Yao, M.H.; Tang, S.H.; Liu, H.F.; Xing, P.W.; Zhang, Y. Data quality check and visual analysis of CORS station based on ANUBIS software. Int. Arch. Photogramm. Remote Sens. Spatial Inf. Sci. 2020, 42, 1295–1300. [Google Scholar] [CrossRef]
- Vaclavovic, P.; Dousa, J. G-Nut/Anubis: Open-Source Tool for Multi-GNSS Data Monitoring with a Multipath Detection for New Signals, Frequencies and Constellations. In IAG 150 Years; Rizos, C., Willis, P., Eds.; Springer International Publishing (International Association of Geodesy Symposia): Cham, Switzerland, 2016; pp. 775–782. [Google Scholar]
- Nischan, T. GFZRNX—RINEX GNSS Data Conversion and Manipulation Toolbox. GFZ Data Services. 2016. Available online: https://doi.org/10.5880/GFZ.1.1.2016.002 (accessed on 13 February 2023).
- Quan, Y.M.; Lau, L.; Roberts, G.W.; Meng, X.L. Measurement Signal Quality Assessment on All Available and New Signals of Multi-GNSS (GPS, GLONASS, Galileo, BDS, and QZSS) with Real Data. J. Navig. 2016, 69, 313–334. [Google Scholar] [CrossRef]
- Cai, C.S.; He, C.; Santerre, R.; Pan, L.; Cui, X.Q.; Zhu, J.J. A comparative analysis of measurement noise and multipath for four constellations: GPS, BeiDou, GLONASS and Galileo. Surv. Rev. 2016, 48, 287–295. [Google Scholar] [CrossRef]
- Park, K.; Kim, K.; Lim, H.; Park, P. Evaluation of data quality of permanent GPS stations in South Korea. J. Astron. Space Sci. 2002, 19, 367–376. [Google Scholar] [CrossRef]
- Hilla, S.; Cline, M. Evaluating pseudorange multipath effects at stations in the National CORS Network. GPS Solut. 2004, 7, 253–267. [Google Scholar] [CrossRef]
- Park, K.D.; Nerem, R.S.; Schenewerk, M.S.; Davis, J.L. Site-specific multipath characteristics of global IGS and CORS GPS sites. J. Geod. 2004, 77, 799–803. [Google Scholar] [CrossRef]
- Kamatham, Y.; Vemuri, S.S. Analysis and Estimation of Multipath Interference using Dual and Triple Frequency GNSS Signals. In Proceedings of the 2017 IEEE Applied Electromagnetics Conference (AEMC), Aurangabad, India, 19–22 December 2017. [Google Scholar]
- Braasch, M.S. Multipath Effects. In Global Positioning System: Theory and Applications; American Institute of Aeronautics and Astronautics: Washington, DC, USA, 1996; Volume I, pp. 547–568. [Google Scholar]
- Zhdanov, A.; Veitsel, V.; Zhodzishsky, M.; Ashjaee, J. Multipath Error Reduction in Signal Processing. In Proceedings of the 12th International Technical Meeting of the Satellite Division of The Institute of Navigation (ION GPS 1999), Nashville, TN, USA, 14–17 September 1999; pp. 1217–1224. [Google Scholar]
- Cai, C.S.; Gao, Y.; Pan, L.; Dai, W.J. An analysis on combined GPS/COMPASS data quality and its effect on single point positioning accuracy under different observing conditions. Adv. Space Res. 2014, 54, 818–829. [Google Scholar] [CrossRef]
- Lau, L.; Cross, P. A New Signal-to-Noise-Ratio Based Stochastic Model for GNSS High-Precision Carrier Phase Data Processing Algorithms in the Presence of Multipath Errors. In Proceedings of the 19th International Technical Meeting of the Satellite Division of the Institute of Navigation (ION GNSS 2006), Fort Worth, TX, USA, 26–29 September 2006; pp. 276–285. [Google Scholar]
- Montenbruck, O.; Hauschild, A.; Steigenberger, P.; Hugentobler, U.; Teunissen, P.; Nakamura, S. Initial assessment of the COMPASS/BeiDou-2 regional navigation satellite system. GPS Solut. 2013, 17, 211–222. [Google Scholar] [CrossRef]
- Comp, C.J.; Axelrad, P. Adaptive SNR-based carrier phase multipath mitigation technique. IEEE Trans. Aerosp. Electron. Syst. 1998, 34, 264–276. [Google Scholar] [CrossRef]
- Bilich, A.; Larson, K.M.; Axelrad, P. Modeling GPS phase multipath with SNR: Case study from the Salar de Uyuni, Boliva. J. Geophys. Res.-Solid Earth 2008, 113, B04401. [Google Scholar] [CrossRef]
- Bar-Sever, Y.E.; Kroger, P.M.; Borjesson, J.A. Estimating horizontal gradients of tropospheric path delay with a single GPS receiver. J. Geophys. Res.-Solid Earth 1998, 103, 5019–5035. [Google Scholar] [CrossRef]
- Miyazaki, S.; Iwabuchi, T.; Heki, K.; Naito, I. An impact of estimating tropospheric delay gradients on precise positioning in the summer using the Japanese nationwide GPS array. J. Geophys. Res.-Solid Earth 2003, 108, 2335. [Google Scholar] [CrossRef]
- Takasu, T.; Yasuda, A. Development of the low-cost RTK-GPS receiver with an open source program package RTKLIB. In Proceedings of the International Symposium on GPS/GNSS, Jeju, Republic of Korea, 4–6 November 2009. [Google Scholar]
- Everett, T. RTKLIB (Demo5 b34_d3). 2021. Available online: http://rtkexplorer.com/downloads/rtklib-code/ (accessed on 13 February 2023).
- de Bakker, P.F.; van der Marel, H.; Tiberius, C.C.J.M. Geometry-free undifferenced, single and double differenced analysis of single frequency GPS, EGNOS and GIOVE-A/B measurements. GPS Solut. 2009, 13, 305–314. [Google Scholar] [CrossRef]
- Amiri-Simkooei, A.R.; Tiberius, C.C.J.M. Assessing receiver noise using GPS short baseline time series. GPS Solut. 2007, 11, 21–35. [Google Scholar] [CrossRef]
- Lands Department Specifications and Practice Guide for Establishing GPS Control Stations for Land Boundary Surveys. 2004. Available online: https://www.landsd.gov.hk/mapping/en/leg/cop/cop_v4.pdf (accessed on 13 February 2023).
- Robustelli, U.; Benassai, G.; Pugliano, G. Signal in Space Error and Ephemeris Validity Time Evaluation of Milena and Doresa Galileo Satellites. Sensors 2019, 19, 1786. [Google Scholar] [CrossRef] [PubMed]



| Site ID | Average MP1 (m) | Average MP2 (m) | Receiver Type | Antenna Type |
|---|---|---|---|---|
| AIRA | 0.56 | 0.62 | TRIMBLE NETR9 | TRM59800.00 |
| BAMF | 0.66 | 0.61 | SEPT POLARX5 | SEPCHOKE_B3E6 |
| GOL2 | 0.9 | 0.94 | ASHTECH UZ-12 | AOAD/M_T |
| JPLM | 0.23 | 0.23 | SEPT POLARX5 | AOAD/M_T |
| NRC1 | 0.41 | 0.44 | JAVAD TRE_G3TH DELTA | AOAD/M_T |
| GPS | GLONASS | GALILEO | BDS | ||||||||
|---|---|---|---|---|---|---|---|---|---|---|---|
| L1 | L2 | L5 | G1 | G2 | E1 | E5a | E5b | E5 | B1 | B2 | |
| L2 | L1 | L1 | G2 | G1 | E5a | E1 | E1 | E1 | B2 | B1 | |
| Site ID | Receiver | Antenna | Type of Monument |
|---|---|---|---|
| HKKT | Leica GR50 | LEIAR25.R4 LEIT | Concrete block, hilltop |
| HKLT | Leica GR50 | LEIAR25.R4 LEIT | Concrete block, hilltop |
| HKMW | Trimble NetR9 | LEIAR25.R4 LEIT | Concrete block, hilltop |
| HKNP | Leica GR50 | LEIAR25.R4 LEIT | Concrete block, hilltop |
| HKOH | Leica GR50 | LEIAR25.R4 LEIT | Concrete block, hilltop |
| HKSL | Leica GR50 | LEIAR25.R4 LEIT | Concrete block, hilltop |
| HKSS | Leica GR50 | LEIAR25.R4 LEIT | Concrete block, hilltop |
| HKST | Leica GR50 | LEIAR25.R4 LEIT | Concrete block, hilltop |
| HKWS | Leica GR50 | LEIAR25.R4 LEIT | Concrete block, hilltop |
| HKCL | Trimble NetR9 | TRM59800.00 SCIT | Concrete block on building roof |
| HKKS | Leica GR50 | TRM59800.00 SCIS | Concrete block on building roof |
| HKLM | Leica GR50 | TRM59800.00 SCIS | Concrete block on building roof |
| HKPC | Leica GR50 | LEIAR25.R4 LEIT | Concrete block on building roof |
| HKQT | Trimble NetR9 | TRM59800.00 SCIT | Concrete block on building roof |
| HKSC | Leica GR50 | LEIAR25.R4 LEIT | Concrete block on building roof |
| HKTK | Leica GR50 | TRM59800.00 SCIS | Concrete block on building roof |
| KYC1 | Trimble NetR9 | TRM57971.00 NONE | Concrete block on building roof |
| T430 | Leica GR50 | TRM59800.00 SCIT | Concrete block on building roof |
| Date | Time Period per Day | File Length | Interval | Data Format |
|---|---|---|---|---|
| 1–10 July 2020 | 0000–2400 (UTC) | 1 h | 1 s | RINEX 3.02 |
| 1–10 August 2020 | ||||
| 1–10 September 2020 | ||||
| 1–10 October 2020 | ||||
| 1–10 November 2020 | ||||
| 1–10 December 2020 |
| Site ID | Receiver | Antenna Radome | Type of Monument |
|---|---|---|---|
| ALBH | SEPT POLARX5 | TRM59800.00 SCIS | Concrete pier, bedrock |
| BAMF | SEPT POLARX5 | SEPCHOKE_B3E6 SPKE | Stainless steel pedestal, bedrock |
| BREW | SEPT POLARX5TR | ASH701945C_M SCIT | Steel mast, sand |
| CHWK | SEPT POLARX5 | SEPCHOKE_B3E6 SPKE | Stainless steel pedestal, crushed gravel on bedrock |
| DRAO | SEPT POLARX5 | TWIVC6050 SCIS | Pillar/brass, bedrock |
| DUBO | SEPT POLARX5 | AOAD/M_T NONE | Pillar/brass, bedrock |
| FLIN | SEPT POLARX5 | NOV750.R4 NOVS | Concrete pier, bedrock |
| HOLB | SEPT POLARX5 | SEPCHOKE_B3E6 SPKE | Concrete pier, bedrock |
| JPLM | SEPT POLARX5 | AOAD/M_T NONE | Brass plate |
| NANO | SEPT POLARX5 | SEPCHOKE_B3E6 SPKE | Pillar/brass, bedrock |
| PRDS | JAVAD TRE_3N DELTA | AOAD/M_T NONE | Brass plate |
| SASK | JAVAD TRE_G3TH DELTA | NOV750.R4 NOVS | Concrete pillar, gravel |
| UCLU | SEPT POLARX5 | SEPCHOKE_B3E6 SPKE | Concrete pier, bedrock |
| WILL | SEPT POLARX5 | SEPCHOKE_B3E6 SPKE | Pillar/brass, bedrock |
| Date | Time Period Per Day | File Length | Interval | Data Format |
|---|---|---|---|---|
| 1–10 July 2020 | 0000–2400 (UTC) | 15 min | 1 s | RINEX 2.11 |
| 1–10 August 2020 | ||||
| 1–10 September 2020 | ||||
| 1–10 October 2020 | ||||
| 1–10 November 2020 | ||||
| 1–10 December 2020 |
Disclaimer/Publisher’s Note: The statements, opinions and data contained in all publications are solely those of the individual author(s) and contributor(s) and not of MDPI and/or the editor(s). MDPI and/or the editor(s) disclaim responsibility for any injury to people or property resulting from any ideas, methods, instructions or products referred to in the content. |
© 2023 by the authors. Licensee MDPI, Basel, Switzerland. This article is an open access article distributed under the terms and conditions of the Creative Commons Attribution (CC BY) license (https://creativecommons.org/licenses/by/4.0/).
Share and Cite
Lau, L.; Tai, K.-W. A Data Quality Assessment Approach for High-Precision GNSS Continuously Operating Reference Stations (CORS) with Case Studies in Hong Kong and Canada/USA. Remote Sens. 2023, 15, 1925. https://doi.org/10.3390/rs15071925
Lau L, Tai K-W. A Data Quality Assessment Approach for High-Precision GNSS Continuously Operating Reference Stations (CORS) with Case Studies in Hong Kong and Canada/USA. Remote Sensing. 2023; 15(7):1925. https://doi.org/10.3390/rs15071925
Chicago/Turabian StyleLau, Lawrence, and Kai-Wing Tai. 2023. "A Data Quality Assessment Approach for High-Precision GNSS Continuously Operating Reference Stations (CORS) with Case Studies in Hong Kong and Canada/USA" Remote Sensing 15, no. 7: 1925. https://doi.org/10.3390/rs15071925
APA StyleLau, L., & Tai, K.-W. (2023). A Data Quality Assessment Approach for High-Precision GNSS Continuously Operating Reference Stations (CORS) with Case Studies in Hong Kong and Canada/USA. Remote Sensing, 15(7), 1925. https://doi.org/10.3390/rs15071925

