Tracing Archaeological Places via the Context of Paleo Geomorphic Footprints Using SAR/InSAR Data Fusion: A Case on Southern Mesopotamia
Abstract
1. Introduction
2. Test Site and Data Sets
2.1. Descriptions of Southern Iraq as the Target Area of the Survey
- Eridu: According to Sumerian cuneiform tablets, Eridu was the city where the first kingship resided before the flood [4]. It first resided in 5900 BCE, the so-called Ubaid age, and survived as a religious center throughout the Sumerian age. Then it was completely abandoned around 600 BCE and was never occupied again [32];
- Uruk: Uruk was one of the first cities of the Sumerian stage of urbanization in the mid–40,000 BCE, known as the Uruk period [33]; therefore, it had tremendously important acting roles in the politics of the Sumerian civilization. It was perhaps located along the Euphrates river and was the most well-equipped city with intensified canal systems covering the whole city and surrounding farmlands [31];
- Ur: Ur was the central political power during all periods of Sumerian civilization but gained the maximum power during Ur’s 3rd dynasty between 2047 BCE and 2030 BCE [32]. It was very likely situated near a tributary of the ancient Euphrates. The economic prosperity of Ur might have been maintained by access to the Persian Gulf and trade via the port city of Kuara [32]. Therefore, the ultimate fate of Ur could have been involved in shoreline changes;
- Larsa: The city won political power in 2025–1763 BCE, the Isin-Larsa period [34]. Thus, the maximum prosperity of the city was attained in the different ages and backgrounds of other Sumerian cities. It has some bearing on this study;
- Umma: The city had been noted by long-standing conflicts with the powerful neighboring city, Lagash, recorded in cuneiform tablets [35,36]. The geographic condition and economic context as the origin of conflict was an issue of this study that was highlighted in the interpretation of the SAR signatures.
2.2. Data Sets
3. Methods
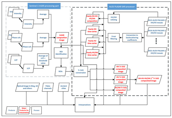
3.1. InSAR Data Compile for the Identification of Hydrological Contexts
3.2. Processing of SAR Time Series Data for the Identification of Geomorphic and Artificial Feat
4. Result
5. Interpretation & Validation
6. Conclusions
- (1)
- The use of SAR/InSAR data to integrate with other optical images, topography, and existing GIS;
- (2)
- Interpretation using all available background information from geological, climatic, and chronological clues;
- (3)
- Application of appropriate technical processing, such as preprocessing, time-series construction, and transformation.
Funding
Data Availability Statement
Acknowledgments
Conflicts of Interest
References
- Tamburrino, A. Water Technology in Ancient Mesopotamia. In Ancient Water Technologies; Springer: Berlin/Heidelberg, Germany, 2010; pp. 29–51. [Google Scholar]
- Woolley, C.L. Excavations at Ur. J. R. Soc. Arts 1933, 82, 46–59. [Google Scholar]
- Beckman, G. Briefe aus Uruk-Warka, 1931–1939. J. Am. Orient. Soc. 2009, 129, 375. [Google Scholar]
- Van de Mieroop, M. The Ancient Mesopotamian City; Clarendon Press: Oxford, UK, 1997. [Google Scholar]
- Langdon, S. The British Museum Excavations at Abu Shahrain in Mesopotamia in 1918. By R. Campbell Thompson, Esq., MA, FSA From Archæologia, Volume. lxx. 11½× 9½ pp. 101–144, 6 plates. J. R. Asiat. Soc. 1922, 54, 621–625. [Google Scholar] [CrossRef]
- Menze, B.H.; Mühl, S.; Sherratt, A.G. Virtual survey on north Mesopotamian tell sites by means of satellite remote sensing. In Broadening Horizons: Multidisciplinary Approaches to Landscape Study; Cambridge Scholars Publishing: Newcastle upon Tyne, UK, 2007; pp. 5–29. [Google Scholar]
- McMahon, A. Waste management in early urban southern Mesopotamia. In Sanitation, Latrines and Intestinal Parasites in Past Populations; Routledge: Oxfordshire, UK, 2016; pp. 31–52. [Google Scholar]
- Menze, B.H.; Ur, J.A. Mapping patterns of long-term settlement in Northern Mesopotamia at a large scale. Proc. Natl. Acad. Sci. USA 2012, 109, E778–E787. [Google Scholar] [CrossRef]
- Willis, L.E. Looting in Ancient Mesopotamia: A Legislation Scheme for the Protection of Iraq’s Cultural Heritage. Ga. J. Int’l Comp. L. 2005, 34, 221. [Google Scholar]
- Wiseman, J.; El-Baz, F. Remote Sensing in Archaeology; Springer: Berlin/Heidelberg, Germany, 2007. [Google Scholar]
- de Gruchy, M.; Cunliffe, E. How the Hollow Ways Got Their Form and Kept Them: 5000 Years of Hollow Ways at Tell Al-Hawa. In New Agendas in Remote Sensing and Landscape Archaeology in the Near East; Archaeopress Archaeology: Oxford, UK, 2020; p. 124. [Google Scholar]
- Stone, E.C.; Lawrence, D.; Altaweel, M.; Philip, G. Hollow Ways in Southern Mesopotamia. In New Agendas in Remote Sensing and Landscape Archaeology in the Near East; Archaeopress Archaeology: Oxford, UK, 2020; pp. 144–153. [Google Scholar]
- Menze, B.H.; Ur, J.A. Multitemporal fusion for the detection of static spatial patterns in multispectral satellite images—With application to archaeological survey. IEEE J. Sel. Top. Appl. Earth Obs. Remote Sens. 2014, 7, 3513–3524. [Google Scholar] [CrossRef]
- Comer, D.C.; Harrower, M.J.; Menze, B.H.; Ur, J.A. Multi-temporal classification of multi-spectral images for settlement survey in northeastern Syria. In Mapping Archaeological Landscapes from Space; Springer: Berlin/Heidelberg, Germany, 2013; pp. 219–228. [Google Scholar]
- Rost, S. Navigating the ancient Tigris–insights into water management in an early state. J. Anthropol. Archaeol. 2019, 54, 31–47. [Google Scholar] [CrossRef]
- Rost, S. Water management in Mesopotamia from the sixth till the first millennium BC. Wiley Interdiscip. Rev. Water 2017, 4, e1230. [Google Scholar] [CrossRef]
- Kraus, K.; Pfeifer, N. Determination of terrain models in wooded areas with airborne laser scanner data. ISPRS J. Photogramm. Remote Sens. 1998, 53, 193–203. [Google Scholar] [CrossRef]
- Kim, J.; Muller, J.-P. Tree and building detection in dense urban environments using automated processing of IKONOS image and LiDAR data. Int. J. Remote Sens. 2011, 32, 2245–2273. [Google Scholar] [CrossRef]
- Mongus, D.; Žalik, B. Parameter-free ground filtering of LiDAR data for automatic DTM generation. ISPRS J. Photogramm. Remote Sens. 2012, 67, 1–12. [Google Scholar] [CrossRef]
- Hulley, G.C.; Hook, S.J.; Baldridge, A.M. Investigating the effects of soil moisture on thermal infrared land surface temperature and emissivity using satellite retrievals and laboratory measurements. Remote Sens. Environ. 2010, 114, 1480–1493. [Google Scholar] [CrossRef]
- Kennett, D.J.; Kennett, J.P. Early State Formation in Southern Mesopotamia: Sea Levels, Shorelines, and Climate Change. J. Isl. Coast. Archaeol. 2006, 1, 67–99. [Google Scholar] [CrossRef]
- Kennett, D.J.; Kennett, J.P. Influence of Holocene marine transgression and climate change on cultural evolution in southern Mesopotamia. Clim. Change Cult. Dyn. 2007, 229–264. [Google Scholar] [CrossRef]
- Aqrawi, A.A. Stratigraphic signatures of climatic change during the Holocene evolution of the Tigris–Euphrates delta, lower Mesopotamia. Glob. Planet. Change 2001, 28, 267–283. [Google Scholar] [CrossRef]
- Smith, M.E.V. Gordon Childe and the Urban Revolution: A historical perspective on a revolution in urban studies. Town Plan. Rev. 2009, 80, 3–29. [Google Scholar] [CrossRef]
- Campbell, S. Culture, Chronology and Change in the Later Neolithic of North Mesopotamia; University of Edinburgh: Edinburgh, UK, 1992. [Google Scholar]
- Morozova, G.S. A review of Holocene avulsions of the Tigris and Euphrates rivers and possible effects on the evolution of civilizations in lower Mesopotamia. Geoarchaeology 2005, 20, 401–423. [Google Scholar] [CrossRef]
- Jacobsen, T.; Adams, R.M. Salt and Silt in Ancient Mesopotamian Agriculture: Progressive changes in soil salinity and sedimentation contributed to the breakup of past civilizations. Science 1958, 128, 1251–1258. [Google Scholar] [CrossRef] [PubMed]
- Connan, J. Use and trade of bitumen in antiquity and prehistory: Molecular archaeology reveals secrets of past civilizations. Philos. Trans. R. Soc. London. Ser. B: Biol. Sci. 1999, 354, 33–50. [Google Scholar] [CrossRef]
- Wilkinson, T.J.; Rayne, L.; Jotheri, J. Hydraulic landscapes in Mesopotamia: The role of human niche construction. Water Hist. 2015, 7, 397–418. [Google Scholar] [CrossRef]
- Jotheri, J.; Allen, M.B.; Wilkinson, T.J. Holocene Avulsions of the Euphrates River in the Najaf Area of Western Mesopotamia: Impacts on Human Settlement Patterns. Geoarchaeology 2016, 31, 175–193. [Google Scholar] [CrossRef]
- Jotheri, J.; Altaweel, M.; Tuji, A.; Anma, R.; Pennington, B.; Rost, S.; Watanabe, C. Holocene fluvial and anthropogenic processes in the region of Uruk in southern Mesopotamia. Quat. Int. 2018, 483, 57–69. [Google Scholar] [CrossRef]
- Leick, G. Mesopotamia: The Invention of the City; Penguin Books: London, UK, 2002. [Google Scholar]
- Algaze, G. The end of prehistory and the Uruk period. In The Sumerian World; Routledge: Oxfordshire, UK, 2013; pp. 92–118. [Google Scholar]
- Reichel, C.D. Political Changes and Cultural Continuity in the Palace of the Rulers at Eshnunna (Tell Asmar) from the Ur III Period to the Isin-Larsa Period (ca. 2070--1850 BC)(Iraq); University of Chicago, Department of Near Eastern Languages and Civilizations: Chicago, IL, USA, 2001. [Google Scholar]
- Foster, B.R. Reconstructing History from Ancient Inscriptions: The Lagash-Umma Border Conflict; JSTOR: New York, NY, USA, 1984. [Google Scholar]
- Hritz, C. Tracing Settlement Patterns and Channel Systems in Southern Mesopotamia Using Remote Sensing. J. Field Archaeol. 2013, 35, 184–203. [Google Scholar] [CrossRef]
- Hnaihen, K.H. River transport in mesopotamia (5900–539 BC). Światowit 2020, 59, 141–151. [Google Scholar] [CrossRef]
- Wenke, R. Heartland of Cities: Surveys of Ancient Settlement and Land Use on the Central Floodplain of the Euphrates; JSTOR: New York, NY, USA, 1982. [Google Scholar]
- Massa, M.; Palmisano, A. Change and continuity in the long-distance exchange networks between western/central Anatolia, northern Levant and northern Mesopotamia, c. 3200–1600 BCE. J. Anthropol. Archaeol. 2018, 49, 65–87. [Google Scholar] [CrossRef]
- Wilkinson, T.J. Hydraulic landscapes and irrigation systems of Sumer. In The Sumerian World; Routledge: Oxfordshire, UK, 2013; pp. 57–78. [Google Scholar]
- Verhoeven, K. Geomorphological research in the Mesopotamian flood plain. In Changing Watercourses in Babylonia: Towards a Reconstruction of the Ancient Environment in Lower Mesopotamia, Vol. 1.; Oriental Institute of the University of Chicago: Chicago, IL, USA, 1998; Volume 2, pp. 159–240. [Google Scholar]
- Morozova, G.S.; Smith, N.D. Holocene avulsion styles and sedimentation patterns of the Saskatchewan River, Cumberland Marshes, Canada. Sediment. Geol. 2000, 130, 81–105. [Google Scholar] [CrossRef]
- Milli, S.; Forti, L.; Romano, L.; D’Agostino, F. Geology and palaeoenvironment of Nasiriyah area/southern Mesopotamia. Abu Tbeirah Excav. I. Area 1: Last Phase Build. A–Phase 1 2019, 44, 21. [Google Scholar]
- Pollock, S.; Susan, P. Ancient Mesopotamia; Cambridge University Press: Cambridge, UK, 1999; Volume 1. [Google Scholar]
- Engel, M.; Brückner, H. Holocene climate variability of Mesopotamia and its impact on the history of civilisation. In Middle East and North Africa; Brill: Leiden, NE, USA, 2021; pp. 77–113. [Google Scholar]
- Saad, Z.J.; Goff, J.C. Geology of Iraq; Brno, Czech Republic, Geological Society Pub House: London, UK, 2006. [Google Scholar]
- Pennington, B.T.; Bunbury, J.; Hovius, N. Emergence of civilization, changes in fluvio-deltaic style, and nutrient redistribution forced by Holocene sea-level rise. Geoarchaeology 2016, 31, 194–210. [Google Scholar] [CrossRef]
- Yacoub, S.Y. Geomorphology of the Mesopotamia plain. Iraqi Bull. Geol. Min. Spec. Issue 2011, 4, 7–32. [Google Scholar]
- Al-Gburi, H.F.A.; Al-Tawash, B.S.; Al-Lafta, H.S. Environmental assessment of Al-Hammar marsh, southern Iraq. Heliyon 2017, 3, e00256. [Google Scholar] [CrossRef]
- Richardson, C.J.; Hussain, N.A. Restoring the Garden of Eden: An ecological assessment of the marshes of Iraq. BioScience 2006, 56, 477–489. [Google Scholar] [CrossRef]
- Yagüe-Martínez, N.; Prats-Iraola, P.; Gonzalez, F.R.; Brcic, R.; Shau, R.; Geudtner, D.; Eineder, M.; Bamler, R. Interferometric processing of Sentinel-1 TOPS data. IEEE Trans. Geosci. Remote Sens. 2016, 54, 2220–2234. [Google Scholar] [CrossRef]
- Geudtner, D.; Torres, R.; Snoeij, P.; Davidson, M.; Rommen, B. Sentinel-1 system capabilities and applications. In Proceedings of the 2014 IEEE Geoscience and Remote Sensing Symposium, Quebec City, QC, Canada, 13–18 July 2014; pp. 1457–1460. [Google Scholar]
- Lazecký, M.; Spaans, K.; González, P.J.; Maghsoudi, Y.; Morishita, Y.; Albino, F.; Elliott, J.; Greenall, N.; Hatton, E.; Hooper, A. LiCSAR: An automatic InSAR tool for measuring and monitoring tectonic and volcanic activity. Remote Sens. 2020, 12, 2430. [Google Scholar] [CrossRef]
- Kankaku, Y.; Suzuki, S.; Osawa, Y. ALOS-2 mission and development status. In Proceedings of the 2013 IEEE International Geoscience and Remote Sensing Symposium-IGARSS, Melbourne, Australia, 21–26 July 2013; pp. 2396–2399. [Google Scholar]
- Shimada, M.; Itoh, T.; Motooka, T.; Watanabe, M.; Thapa, R. Generation of the first PALSAR-2 global mosaic 2014/2015 and change detection between 2007 and 2015 using the PALSAR and PALSAR-2. In Proceedings of the 2016 IEEE International Geoscience and Remote Sensing Symposium (IGARSS), Beijing, China, 10–15 July 2016; pp. 3871–3872. [Google Scholar]
- Molan, Y.E. Global 25m Resolution PALSAR-2/PALSAR Mosaic and Forest. Non-Forest Map (FNF) Dataset Description. Available online: https://www.eorc.jaxa.jp/ALOS/en/kyoto/dec2014_kc21/pdf/1-05_KC21_Shimada-JAXA.pdf (accessed on 1 January 2023).
- Riegler, G.; Hennig, S.; Weber, M. Worlddem—A Novel Global Foundation Layer. In International Archives of the Photogrammetry, Remote Sensing & Spatial Information Sciences, Proceedings of the 2015 PIA15+HRIGI15—Joint ISPRS Conference, Munich, Germany, 25–27 March 2015; ISPRS: Munich, Germany, 2015; Volume XL-3/W2. [Google Scholar]
- Krieger, G.; Moreira, A.; Fiedler, H.; Hajnsek, I.; Werner, M.; Younis, M.; Zink, M. TanDEM-X: A satellite formation for high-resolution SAR interferometry. IEEE Trans. Geosci. Remote Sens. 2007, 45, 3317–3341. [Google Scholar] [CrossRef]
- Becek, K.; Koppe, W.; Kutoğlu, Ş.H. Evaluation of vertical accuracy of the WorldDEM™ using the runway method. Remote Sens. 2016, 8, 934. [Google Scholar] [CrossRef]
- Yun, H.-W.; Kim, J.-R.; Choi, Y.-S.; Lin, S.-Y. Analyses of time series InSAR signatures for land cover classification: Case studies over dense forestry areas with L-band SAR images. Sensors 2019, 19, 2830. [Google Scholar] [CrossRef]
- Kim, J.-R.; Lin, C.-W.; Lin, S.-Y. The Use of InSAR Phase Coherence Analyses for the Monitoring of Aeolian Erosion. Remote Sens. 2021, 13, 2240. [Google Scholar] [CrossRef]
- Yunjun, Z.; Fattahi, H.; Amelung, F. Small baseline InSAR time series analysis: Unwrapping error correction and noise reduction. Comput. Geosci. 2019, 133, 104331. [Google Scholar] [CrossRef]
- Biggs, J.; Wright, T.; Lu, Z.; Parsons, B. Multi-interferogram method for measuring interseismic deformation: Denali Fault, Alaska. Geophys. J. Int. 2007, 170, 1165–1179. [Google Scholar] [CrossRef]
- De Zan, F.; Zonno, M.; Lopez-Dekker, P. Phase inconsistencies and multiple scattering in SAR interferometry. IEEE Trans. Geosci. Remote Sens. 2015, 53, 6608–6616. [Google Scholar] [CrossRef]
- De Zan, F.; Gomba, G. Vegetation and soil moisture inversion from SAR closure phases: First experiments and results. Remote Sens. Environ. 2018, 217, 562–572. [Google Scholar] [CrossRef]
- Zwieback, S.; Hensley, S.; Hajnsek, I. Assessment of soil moisture effects on L-band radar interferometry. Remote Sens. Environ. 2015, 164, 77–89. [Google Scholar] [CrossRef]
- Molan, Y.E.; Lu, Z.; Kim, J.-W. Influence of the statistical properties of phase and intensity on closure phase. IEEE Trans. Geosci. Remote Sens. 2020, 58, 7346–7354. [Google Scholar] [CrossRef]
- Shimada, M. Ortho-rectification and slope correction of SAR data using DEM and its accuracy evaluation. IEEE J. Sel. Top. Appl. Earth Obs. Remote Sens. 2010, 3, 657–671. [Google Scholar] [CrossRef]
- Frost, V.S.; Stiles, J.A.; Shanmugan, K.S.; Holtzman, J.C. A model for radar images and its application to adaptive digital filtering of multiplicative noise. IEEE Trans. Pattern Anal. Mach. Intell. 1982, 2, 157–166. [Google Scholar] [CrossRef]
- Sun, Z.; Zhang, Z.; Chen, Y.; Liu, S.; Song, Y. Frost filtering algorithm of SAR images with adaptive windowing and adaptive tuning factor. IEEE Geosci. Remote Sens. Lett. 2019, 17, 1097–1101. [Google Scholar] [CrossRef]
- Paillou, P.; Lopez, S.; Farr, T.; Rosenqvist, A. Mapping Subsurface Geology in Sahara Using L-Band SAR: First Results From the ALOS/PALSAR Imaging Radar. IEEE J. Sel. Top. Appl. Earth Obs. Remote Sens. 2010, 3, 632–636. [Google Scholar] [CrossRef]
- Paillou, P.; Grandjean, G.; Baghdadi, N.; Heggy, E.; August-Bernex, T.; Achache, J. Subsurface imaging in south-central Egypt using low-frequency radar: Bir Safsaf revisited. IEEE Trans. Geosci. Remote Sens. 2003, 41, 1672–1684. [Google Scholar] [CrossRef]
- van Gasselt, S.; Kim, J.R.; Choi, Y.-S.; Kim, J. The Oasis impact structure, Libya: Geological characteristics from ALOS PALSAR-2 data interpretation. Earth Planets Space 2017, 69, 35. [Google Scholar] [CrossRef]
- Halko, N.; Martinsson, P.-G.; Tropp, J.A. Finding structure with randomness: Probabilistic algorithms for constructing approximate matrix decompositions. SIAM Rev. 2011, 53, 217–288. [Google Scholar] [CrossRef]
- Sissakian, V.; Shihab, A.; Al-Ansari, N.; Knutsson, S. Al-Batin alluvial fan, southern Iraq. Engineering 2014, 6, 699–711. [Google Scholar] [CrossRef]
- Sissakian, V.; Al-Ansari, N.; Adamo, N. Geomorphology, Stratigraphy and Tectonics of the Mesopotamian Plain, Iraq: A Critical Review. Geotectonics 2021, 55, 135–160. [Google Scholar] [CrossRef]
- Howard-Carter, T. Dilmun: At Sea or Not at Sea?: A Review Article. J. Cuneif. Stud. 1987, 39, 54–117. [Google Scholar] [CrossRef]
- Alhawi, N.A.; Albadran, B.N.; Pournelle, J.R. The archaeological sites along the ancient course of Euphrates river. Am. Sci. Res. J. Eng. Technol. Sci. ASRJETS 2017, 29, 1–20. [Google Scholar]
- Hritz, C.; Pournelle, J.; Smith, J.; Albadran, B.; Issa, B.M.; Al-Handal, A. Mid-Holocene dates for organic-rich sediment, palustrine shell, and charcoal from southern Iraq. Radiocarbon 2012, 54, 65–79. [Google Scholar] [CrossRef]
- Alvarez-Salazar, O.; Hatch, S.; Rocca, J.; Rosen, P.; Shaffer, S.; Shen, Y.; Sweetser, T.; Xaypraseuth, P. Mission design for NISAR repeat-pass Interferometric SAR. In Proceedings of the Sensors, Systems, and Next-Generation Satellites XVIII, Dresden, Germany, 23–26 September 2013; p. 92410C. [Google Scholar]
- Ramongassie, S.; Valle, P.; Arpesi, P.G.; Heliere, F. P-band SAR instrument for BIOMASS. In Proceedings of the EUSAR 2014, 10th European Conference on Synthetic Aperture Radar, Berlin, Germany, 2–6 June 2014; pp. 1–4. [Google Scholar]















| SAR Image Parameters | |
|---|---|
| Image number/InSAR pairs | 352/2020 |
| Time coverage | 1 January 2016–24 July 2020 |
| Heading angle (deg) | −10.185 |
| Incidence angle (deg) | 33.82 |
| Direction/Path/frame | Ascending 174/97 |
| Acquisition time | 15:00 GMT |
Disclaimer/Publisher’s Note: The statements, opinions and data contained in all publications are solely those of the individual author(s) and contributor(s) and not of MDPI and/or the editor(s). MDPI and/or the editor(s) disclaim responsibility for any injury to people or property resulting from any ideas, methods, instructions or products referred to in the content. |
© 2023 by the author. Licensee MDPI, Basel, Switzerland. This article is an open access article distributed under the terms and conditions of the Creative Commons Attribution (CC BY) license (https://creativecommons.org/licenses/by/4.0/).
Share and Cite
Kim, J. Tracing Archaeological Places via the Context of Paleo Geomorphic Footprints Using SAR/InSAR Data Fusion: A Case on Southern Mesopotamia. Remote Sens. 2023, 15, 1636. https://doi.org/10.3390/rs15061636
Kim J. Tracing Archaeological Places via the Context of Paleo Geomorphic Footprints Using SAR/InSAR Data Fusion: A Case on Southern Mesopotamia. Remote Sensing. 2023; 15(6):1636. https://doi.org/10.3390/rs15061636
Chicago/Turabian StyleKim, Jungrack. 2023. "Tracing Archaeological Places via the Context of Paleo Geomorphic Footprints Using SAR/InSAR Data Fusion: A Case on Southern Mesopotamia" Remote Sensing 15, no. 6: 1636. https://doi.org/10.3390/rs15061636
APA StyleKim, J. (2023). Tracing Archaeological Places via the Context of Paleo Geomorphic Footprints Using SAR/InSAR Data Fusion: A Case on Southern Mesopotamia. Remote Sensing, 15(6), 1636. https://doi.org/10.3390/rs15061636
