A Principal Component Analysis Methodology of Oil Spill Detection and Monitoring Using Satellite Remote Sensing Sensors
Abstract
1. Introduction
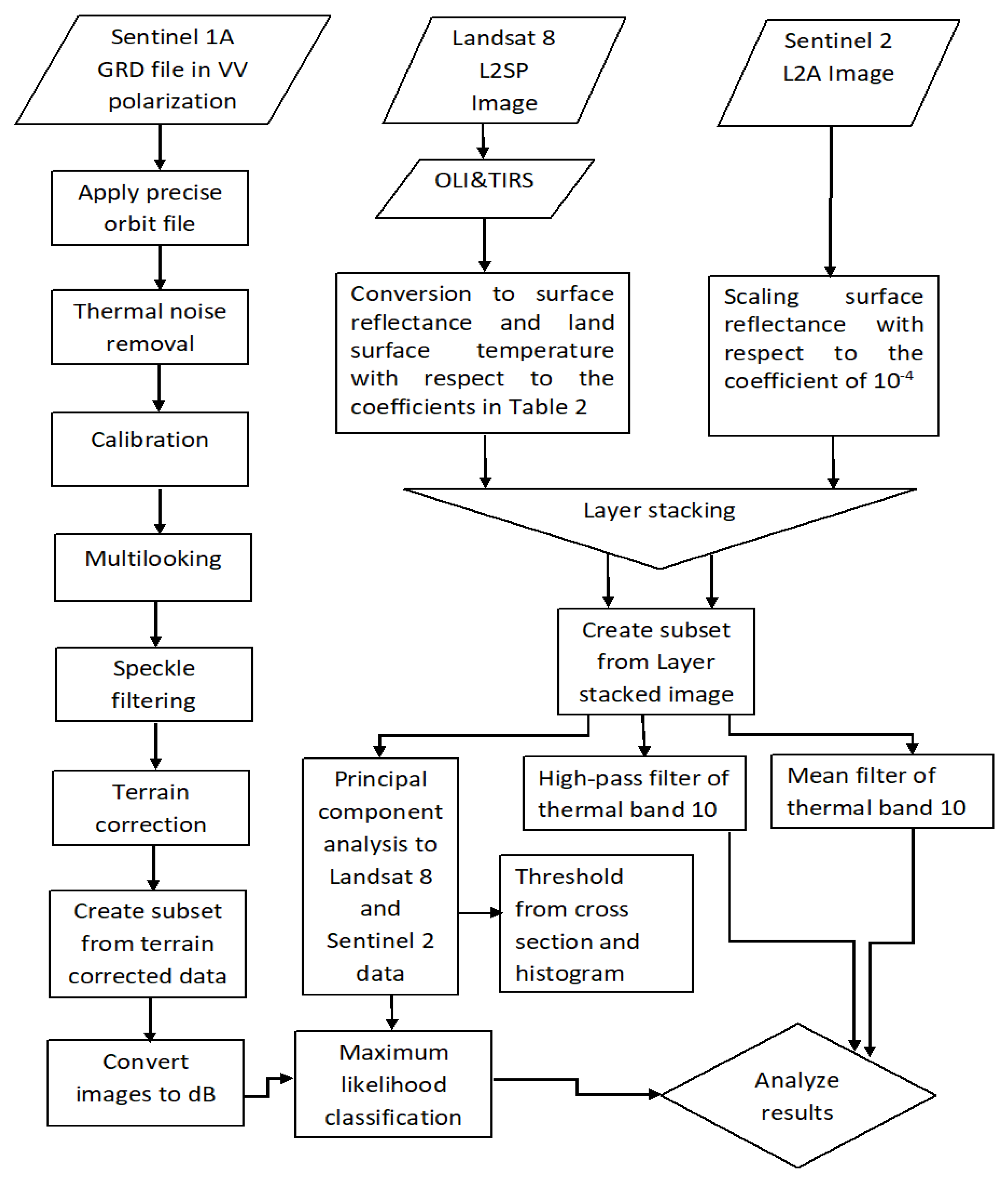
2. Materials and Methods
2.1. Case Study
2.2. SRS Data
2.3. Maximum Likelihood (ML) Classification
2.4. Principal Component Analysis (PCA)
2.5. Filters
3. Results and Discussion
3.1. Sentinel-1A SRS Data
3.2. Landsat-8 SRS Data
3.3. Sentinel-2 SRS Data
3.4. Natural Color Composite and RGB Image of PCA Bands
3.5. ML Classification
3.6. Landsat 8 Thermal Band Analysis
4. Conclusions
Author Contributions
Funding
Data Availability Statement
Acknowledgments
Conflicts of Interest
References
- Marignani, M.; Bruschi, D.; Garcia, D.A.; Frondoni, R.; Carli, E.; Pinna, M.S.; Cumo, F.; Gugliermetti, F.; Saatkamp, A.; Doxa, A.; et al. Identification and prioritization of areas with high environmental risk in Mediterranean coastal areas: A flexible approach. Sci. Total Environ. 2017, 590–591, 566–578. [Google Scholar] [CrossRef] [PubMed]
- Vargas, G.C.; Au, W.W.; Izzotti, A. Public health issues from crude-oil production in the Ecuadorian Amazon territories. Sci. Total Environ. 2020, 719, 134647. [Google Scholar] [CrossRef] [PubMed]
- Di Girolamo, P.; Piras, G.; Pini, F. The effect of COVID-19 on the distribution of PM10 pollution classes of vehicles: Comparison between 2020 and 2018. Sci. Total Environ. 2022, 811, 152036. [Google Scholar] [CrossRef]
- Nunziata, F.; Gambardella, A.; Migliaccio, M. A unitary Mueller-based view of polarimetric SAR oil slick observation. Int. J. Remote Sens. 2012, 33, 6403–6425. [Google Scholar] [CrossRef]
- Caruso, M.J.; Migliaccio, M.; Hargrove, J.T.; Garcia-Pineda, O.; Graber, H.C. Oil spills and slicks imaged by synthetic aperture radar. Oceanography 2013, 26, 112–123. [Google Scholar] [CrossRef]
- Zhai, J.; Mu, C.; Hou, Y.; Wang, J.; Wang, Y.; Chi, H. A Dual Attention Encoding Network Using Gradient Profile Loss for Oil Spill Detection Based on SAR Images. Entropy 2022, 24, 1453. [Google Scholar] [CrossRef]
- Sun, Z.; Sun, S.; Zhao, J.; Ai, B.; Yang, Q. Detection of Massive Oil Spills in Sun Glint Optical Imagery through Super-Pixel Segmentation. J. Mar. Sci. Eng. 2022, 10, 1630. [Google Scholar] [CrossRef]
- Magalhães, K.M.; de Souza Barros, K.V.; de Lima, M.C.; de Almeida Rocha-Barreira, C.; Rosa Filho, J.S.; de Oliveira Soares, M. Oil spill + COVID-19: A disastrous year for Brazilian seagrass conservation. Sci. Total Environ. 2021, 764, 142872. [Google Scholar] [CrossRef]
- Yaghmour, F.; Els, J.; Maio, E.; Whittington-Jones, B.; Samara, F.; El Sayed, Y.; Ploeg, R.; Alzaabi, A.; Philip, S.; Budd, J.; et al. Oil spill causes mass mortality of sea snakes in the Gulf of Oman. Sci. Total Environ. 2022, 825, 154072. [Google Scholar] [CrossRef] [PubMed]
- Nunes, B.Z.; Zanardi-Lamardo, E.; Choueri, R.B.; Castro, Í.B. Marine protected areas in Latin America and Caribbean threatened by polycyclic aromatic hydrocarbons. Environ. Pollut. 2021, 269, 116194. [Google Scholar] [CrossRef]
- Available online: https://www.itopf.org/knowledge-resources/data-statistics/statistics/ (accessed on 21 February 2023).
- Sun, S.; Lu, Y.; Liu, Y.; Wang, M.; Hu, C. Tracking an Oil Tanker Collision and Spilled Oils in the East China Sea Using Multisensor Day and Night Satellite Imagery. Geophys. Res. Lett. 2018, 45, 3212–3220. [Google Scholar] [CrossRef]
- Deis, D.R.; Mendelssohn, I.A.; Fleeger, J.W.; Bourgoin, S.M.; Lin, Q. Legacy effects of Hurricane Katrina influenced marsh shoreline erosion following the Deepwater Horizon oil spill. Sci. Total Environ. 2019, 672, 456–467. [Google Scholar] [CrossRef]
- Fingas, M.; Brown, C.E. Oil Spill Remote Sensing: A Review. In Oil Spill Science and Technology: Prevention, Response, and Clean Up; Fingas, M., Ed.; Elsevier: Burlington, MA, USA, 2011; pp. 111–169. Available online: http://store.elsevier.com/product.jsp?isbn=9781856179430 (accessed on 21 February 2023).
- Laneve, G.; Luciani, R. Developing a satellite optical sensor based automatic system for detecting and monitoring oil spills. In Proceedings of the 2015 IEEE 15th International Conference on Environment and Electrical Engineering (EEEIC), Rome, Italy, 10–13 June 2015; pp. 1653–1658. [Google Scholar] [CrossRef]
- Balogun, A.L.; Yekeen, S.T.; Pradhan, B.; Althuwaynee, O.F. Spatio-temporal analysis of oil spill impact and recovery pattern of coastal vegetation and wetland using multispectral satellite Landsat 8-OLI imagery and machine learning models. Remote Sens. 2020, 12, 1225. [Google Scholar] [CrossRef]
- Santilli, G.; Marzialetti, P.; Laneve, G. A novel sinergy between remote sensing and GIS for oil spill detection on satellite imagery. In Proceedings of the 34th International Symposium on Remote Sensing of Environment, the GEOSS Era: Towards Operational Environmental Monitoring, Sydney, Australia, 10–15 April 2011; Available online: https://www.isprs.org/proceedings/2011/ISRSE-34/211104015Final00093.pdf (accessed on 21 February 2023).
- Dasari, K.; Anjaneyulu, L.; Nadimikeri, J. Application of C-band sentinel-1A SAR data as proxies for detecting oil spills of Chennai, East Coast of India. Mar. Pollut. Bull. 2021, 174, 113182. [Google Scholar] [CrossRef] [PubMed]
- Gambardella, A.; Giacinto, G.; Migliaccio, M.; Montali, A. One-class classification for oil spill detection. Pattern Anal. Appl. 2010, 13, 349–366. [Google Scholar] [CrossRef]
- Olita, A.; Cucco, A.; Simeone, S.; Ribotti, A.; Fazioli, L.; Sorgente, B.; Sorgente, R. Oil spill hazard and risk assessment for the shorelines of a Mediterranean coastal archipelago. Ocean Coast. Manag. 2012, 57, 44–52. [Google Scholar] [CrossRef]
- Alves, T.M.; Kokinou, E.; Zodiatis, G.; Lardner, R.; Panagiotakis, C.; Radhakrishnan, H. Modelling of oil spills in confined maritime basins: The case for early response in the Eastern Mediterranean Sea. Environ. Pollut. 2015, 206, 390–399. [Google Scholar] [CrossRef]
- Ferraro, G.; Bernardini, A.; David, M.; Meyer-Roux, S.; Muellenhoff, O.; Perkovic, M.; Tarchi, D.; Topouzelis, K. Towards an operational use of space imagery for oil pollution monitoring in the Mediterranean basin: A demonstration in the Adriatic Sea. Mar. Pollut. Bull. 2007, 54, 403–422. [Google Scholar] [CrossRef]
- Chrastansky, A.; Callies, U. Model-based long-term reconstruction of weather-driven variations in chronic oil pollution along the German North Sea coast. Mar. Pollut. Bull. 2009, 58, 967–975. [Google Scholar] [CrossRef]
- Krek, E.V.; Krek, A.V.; Kostianoy, A.G. Chronic oil pollution from vessels and its role in background pollution in the southeastern baltic sea. Remote Sens. 2021, 13, 4307. [Google Scholar] [CrossRef]
- Coppini, G.; De Dominicis, M.; Zodiatis, G.; Lardner, R.; Pinardi, N.; Santoleri, R.; Colella, S.; Bignami, F.; Hayes, D.R.; Soloviev, D.; et al. Hindcast of oil-spill pollution during the Lebanon crisis in the Eastern Mediterranean, July-August 2006. Mar. Pollut. Bull. 2011, 62, 140–153. [Google Scholar] [CrossRef]
- Alves, T.M.; Kokinou, E.; Zodiatis, G. A three-step model to assess shoreline and offshore susceptibility to oil spills: The South Aegean (Crete) as an analogue for confined marine basins. Mar. Pollut. Bull. 2014, 86, 443–457. [Google Scholar] [CrossRef]
- Chaturvedi, S.K.; Banerjee, S.; Lele, S. An assessment of oil spill detection using Sentinel 1 SAR-C images. J. Ocean Eng. Sci. 2020, 5, 116–135. [Google Scholar] [CrossRef]
- Rajendran, S.; Aboobacker, V.M.; Seegobin, V.O.; Al Khayat, J.A.; Rangel-Buitrago, N.; Al-Kuwari, H.A.; Sadooni, F.N.; Vethamony, P. History of a disaster: A baseline assessment of the Wakashio oil spill on the coast of Mauritius, Indian Ocean. Mar. Pollut. Bull. 2022, 175, 113330. [Google Scholar] [CrossRef]
- Marzialetti, P.; Laneve, G. Oil spill monitoring on water surfaces by radar L, C and X band SAR imagery: A comparison of relevant characteristics. In Proceedings of the 2016 IEEE International Geoscience and Remote Sensing Symposium (IGARSS), Beijing, China, 10–15 July 2016; pp. 7715–7717. [Google Scholar] [CrossRef]
- Arslan, N. Assessment of oil spills using Sentinel 1 C-band SAR and Landsat 8 multispectral sensors. Environ. Monit Assess. 2018, 190, 637. [Google Scholar] [CrossRef]
- Wang, L.F.; Xin, L.P.; Yu, B.; Ju, L.; Wei, L. A novel method for determination of the oil slick area based on visible and thermal infrared image fusion. Infrared Phys. Technol. 2021, 119, 103915. [Google Scholar] [CrossRef]
- El-Rahman, S.A.; Zolait, A.H.S. Hyperspectral image analysis for oil spill detection: A comparative study. Int. J. Comput. Sci. Math. 2018, 9, 103–121. [Google Scholar] [CrossRef]
- Liu, D.Q.; Luan, X.N.; Guo, J.J.; Cui, T.; An, J.B.; Zheng, R. A new approach of oil spill detection using time-resolved LIF combined with parallel factors analysis for laser remote sensing. Sensors 2016, 16, 1347. [Google Scholar] [CrossRef] [PubMed]
- Almulihi, A.; Alharithi, F.; Bourouis, S.; Alroobaea, R.; Pawar, Y.; Bouguila, N. Oil spill detection in sar images using online extended variational learning of dirichlet process mixtures of gamma distributions. Remote Sens. 2021, 13, 2991. [Google Scholar] [CrossRef]
- Ida1. 2022, p. 2022. Available online: https://www.space.com/hurricane-ida-oil-slicks-satellite-images (accessed on 10 February 2022).
- Ace, S. Ida2. 2022, pp. 2003–2005. Available online: https://www.washingtonpost.com/climate-environment/2021/09/07/oil-spill-hurricane-ida/ (accessed on 10 February 2022).
- Ida3. 2022, p. 6219248. Available online: https://www.voanews.com/a/usa_cleanup-boats-scene-large-gulf-oil-spill-followingida/6219248.html. (accessed on 10 February 2022).
- Ida4. 2022. Available online: https://news.sky.com/story/hurricane-ida-broken-pipeline-found-by-divers-in-search-for-gulf-of-mexico-oil-spill-12400534#:~:text=News%20%7C%20Sky%20News-,Hurricane%20Ida%3A%20Broken%20pipeline%20found%20by%20divers%20in%20search%20for,been (accessed on 21 February 2023).
- Mattthieu Bourbigot, Sentinel-1 Product Definition. 2012. Available online: https://sentinel.esa.int/documents/247904/1877131/Sentinel-1-Product-Definition (accessed on 21 February 2023).
- Suhet. Sentinel-1 User Handbook. European Space Agency. 2022. Available online: https://sentinel.esa.int/web/sentinel/user-guides/sentinel-1-sar (accessed on 21 February 2023).
- Ace, S. Esa. 2022, pp. 2003–2005. Available online: https://earth.esa.int/web/sentinel/technical-guides/sentinel-1-sar/products-algorithms/level-1-algorithms/ground-range-detected (accessed on 10 February 2022).
- Ulfa, E.H.; Sayler, K. Landsat 8 Collection 2 (C2) Level 2 Science Product (L2SP) Guide, USGS, EROS Sioux Falls, South Dakota, September 2020. SELL J. 2020, 5, 55. [Google Scholar]
- Bureau, E.; Richards, J.A. Supervised Classification Techniques. In Remote Sensing Digital Image Analysis; Springer: Berlin/Heidelberg, Germany, 2013; p. 30062. [Google Scholar] [CrossRef]
- Arslan, N. Identification of hotspots using different statistical methods in a region of manufacturing plants. Environ. Monit. Assess 2018, 190, 550. [Google Scholar] [CrossRef] [PubMed]
- Li, H.; Cui, J.; Zhang, X.; Han, Y.; Cao, L. Dimensionality Reduction and Clas-sification of Hyperspectral Remote Sensing Image Feature Extraction. Remote Sens. 2022, 14, 4579. [Google Scholar] [CrossRef]
- Ibarrola-Ulzurrun, E.; Marcello, J.; Gonzalo-Martin, C. Assessment of Com-ponent Selection Strategies in Hyperspectral Imagery. Entropy 2017, 19, 666. [Google Scholar] [CrossRef]
- Green, A.; Berman, M.; Switzer, P.; Craig, M. A transformation for ordering multispectral data in terms of image quality with implications for noise re-moval. IEEE Trans. Geosci. Remote Sens. 1988, 26, 65–74. [Google Scholar] [CrossRef]
- Hyvärinen, A.; Oja, E. Independent component analysis: Algorithms and applications. Neural Netw. 2000, 13, 411–430. [Google Scholar] [CrossRef] [PubMed]
- Chen, G.; Metz, M.R.; Rizzo, D.M.; Dillon, W.W.; Meentemeyer, R.K. Meentemeyer, Object-based assessment of burn severity in diseased forests us-ing high-spatial and high-spectral resolution MASTER airborne imagery. ISPRS J. Photogramm. Remote Sens. 2015, 102, 38–47. [Google Scholar] [CrossRef]
- Estornell, J.; Martí-Gavilá, J.M.; Sebastiá, M.T.; Mengual, J. Principal component analysis applied to remote sensing. Model. Sci. Educ. Learn. 2013, 6, 83–89. [Google Scholar] [CrossRef]
- Mather, P.M. Computer Processing of Remotely Sensed Images—An Introduction, 3rd ed.; Wiley: Chichester, UK, 2004; p. 2004. [Google Scholar]
- Najoui, Z.; Riazanoff, S.; Deffontaines, B.; Xavier, J.P. Estimated location of the seafloor sources of marine natural oil seeps from sea surface outbreaks: A new ‘source path procedure’ applied to the northern Gulf of Mexico. Mar. Pet. Geol. 2018, 91, 190–201. [Google Scholar] [CrossRef]
- MacDonald, I.R.; Garcia-Pineda, O.; Beet, A.; Daneshgar Asl, S.; Feng, L.; Graettinger, G.; French-McCay, D.; Holmes, J.; Hu, C.; Huffer, F.; et al. Natural and unnatural oil slicks in the Gulf of Mexico. J. Geophys. Res. Ocean. 2015, 120, 8364–8380. [Google Scholar] [CrossRef] [PubMed]
- BOEM, Bureau of Ocean Energy Management. 2022; p. 2022. Available online: https://www.data.boem.gov/Main/Mapping.aspx (accessed on 13 August 2022).
- Li, C.; Wang, J.; Wang, L.; Hu, L.; Gong, P. Comparison of Classification Algorithms and Training Sample Sizes in Urban Land Classification with Landsat Thematic Mapper Imagery. Remote Sens. 2014, 6, 964–983. [Google Scholar] [CrossRef]
- Zeng, X.; Li, Y.; He, R. Predictability of the Loop Current variation and eddy shedding process in the Gulf of Mexico using an artificial neural network approach. J. Atmos. Ocean. Technol. 2015, 32, 1098–1111. [Google Scholar] [CrossRef]












| Satellite System | Date | Time | Product Type | Incidence Angle | Acquisition Orbit | Mode | Dual Polarization |
|---|---|---|---|---|---|---|---|
| Sentinel-1 | 10.09.2021 | 00:02:03 | GRD | 30.67–46.13 | Ascending | IW | VV + VH |
| Sentinel-2A | 04.09.2021 | 16:29:01 | S2MSIL2A | - | Descending | - | - |
| Sentinel-2A | 07.09.2021 | 16:39:01 | S2MSIL2A | - | Descending | - | - |
| Sentinel-2B | 02.09.2021 | 16:38:39 | S2MSIL2A | - | Descending | - | - |
| Landsat-8 | 03.09.2021 | 16:32:44 | L2SP | - | - | - | - |
| Bands | Wavelength (Micrometers) | Units (Unitless) | MSF | ASF | Resolution (m) |
|---|---|---|---|---|---|
| Band 1—Ultra Blue (coastal/aerosol) | 0.435–0.451 | reflectance | 0.0000275 | −0.2 | 30 |
| Band 2—Blue | 0.452–0.512 | reflectance | 0.0000275 | −0.2 | 30 |
| Band 3—Green | 0.533–0.590 | reflectance | 0.0000275 | −0.2 | 30 |
| Band 4—Red | 0.636–0.673 | reflectance | 0.0000275 | −0.2 | 30 |
| Band 5—Near Infrared (NIR) | 0.851–0.879 | reflectance | 0.0000275 | −0.2 | 30 |
| Band 6—Shortwave Infrared (SWIR) 1 | 1.566–1.651 | reflectance | 0.0000275 | −0.2 | 30 |
| Band 7—Shortwave Infrared (SWIR) 2 | 2.107–2.294 | reflectance | 0.0000275 | −0.2 | 30 |
| Band 10—Thermal Infrared (TIRS) 1 | 10.60–11.19 | Kelvin (K) | 0.00341802 | 149 | 30 |
| S2A | S2B | ||||
|---|---|---|---|---|---|
| Band ID/Description | Central Wavelength (nm) | Bandwidth (nm) | Central Wavelength (nm) | Bandwidth (nm) | Resolution (m) |
| B01—Coastal aerosol | 442.7 | 21 | 442.3 | 21 | 60 |
| B02—Blue | 492.4 | 66 | 492.1 | 66 | 10 |
| B03—Green | 559.8 | 36 | 559.0 | 36 | 10 |
| B04—Red | 664.6 | 31 | 665.0 | 31 | 10 |
| B05—Red edge 1 | 704.1 | 15 | 703.8 | 16 | 20 |
| B06—Red edge 2 | 740.5 | 15 | 739.1 | 15 | 20 |
| B07—Red edge 3 | 782.8 | 20 | 779.7 | 20 | 20 |
| B08—NIR 1 | 832.8 | 106 | 833.0 | 106 | 10 |
| B8A—NIR 2 | 864.7 | 21 | 864.0 | 22 | 20 |
| B09—Water vapour | 945.1 | 20 | 943.2 | 21 | 60 |
| B10 | 1373.5 | 31 | 1376.9 | 30 | 60 |
| B11—SWIR 1 | 1613.7 | 91 | 1610.4 | 94 | 20 |
| B12—SWIR 2 | 2202.4 | 175 | 2185.7 | 185 | 20 |
Disclaimer/Publisher’s Note: The statements, opinions and data contained in all publications are solely those of the individual author(s) and contributor(s) and not of MDPI and/or the editor(s). MDPI and/or the editor(s) disclaim responsibility for any injury to people or property resulting from any ideas, methods, instructions or products referred to in the content. |
© 2023 by the authors. Licensee MDPI, Basel, Switzerland. This article is an open access article distributed under the terms and conditions of the Creative Commons Attribution (CC BY) license (https://creativecommons.org/licenses/by/4.0/).
Share and Cite
Arslan, N.; Majidi Nezhad, M.; Heydari, A.; Astiaso Garcia, D.; Sylaios, G. A Principal Component Analysis Methodology of Oil Spill Detection and Monitoring Using Satellite Remote Sensing Sensors. Remote Sens. 2023, 15, 1460. https://doi.org/10.3390/rs15051460
Arslan N, Majidi Nezhad M, Heydari A, Astiaso Garcia D, Sylaios G. A Principal Component Analysis Methodology of Oil Spill Detection and Monitoring Using Satellite Remote Sensing Sensors. Remote Sensing. 2023; 15(5):1460. https://doi.org/10.3390/rs15051460
Chicago/Turabian StyleArslan, Niyazi, Meysam Majidi Nezhad, Azim Heydari, Davide Astiaso Garcia, and Georgios Sylaios. 2023. "A Principal Component Analysis Methodology of Oil Spill Detection and Monitoring Using Satellite Remote Sensing Sensors" Remote Sensing 15, no. 5: 1460. https://doi.org/10.3390/rs15051460
APA StyleArslan, N., Majidi Nezhad, M., Heydari, A., Astiaso Garcia, D., & Sylaios, G. (2023). A Principal Component Analysis Methodology of Oil Spill Detection and Monitoring Using Satellite Remote Sensing Sensors. Remote Sensing, 15(5), 1460. https://doi.org/10.3390/rs15051460

