Mapping of Flood-Prone Areas Utilizing GIS Techniques and Remote Sensing: A Case Study of Duhok, Kurdistan Region of Iraq
Abstract
1. Introduction
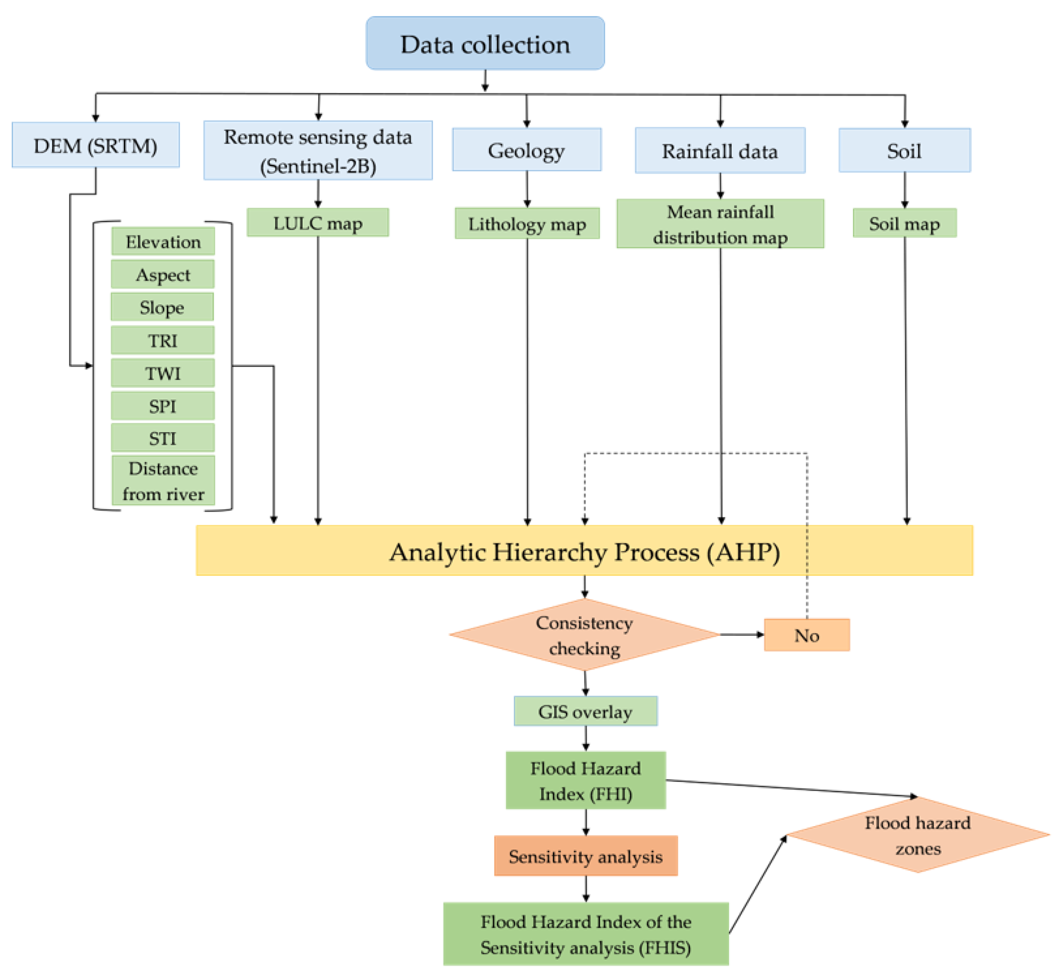
2. Materials and Methods
2.1. Study Area
2.2. Data Sources
2.3. Methods for Preparing Flood Thematic Layers
2.3.1. Elevation
2.3.2. Aspect
2.3.3. Slope
2.3.4. Topographic Roughness Index (TRI)
2.3.5. Topographic Wetness Index (TWI)
2.3.6. Stream Power Index (SPI)
2.3.7. Sediment Transport Index (STI)
2.3.8. Land Use Land Cover (LULC)
2.3.9. Distance from the River
2.3.10. Soil
2.3.11. Lithology
2.3.12. Rainfall
2.4. Analytical Hierarchy Process (AHP) Model
2.5. Flood Hazard Index (FHI)
3. Results
4. Sensitivity Analysis and Validation
5. Discussion
6. Conclusions
Author Contributions
Funding
Conflicts of Interest
References
- Jha, A.K.; Bloch, R.; Lamond, J. Cities and Flooding: A Guide to Integrated Urban Flood Risk Management for the 21st Century; World Bank Publications: Washington, DC, USA, 2012. [Google Scholar]
- Ritchie, H.; Roser, M. Natural disasters. In Our World in Data. 2014. Available online: https://ourworldindata.org/natural-disasters?fbclid=IwAR2C1uQR2N1_jegLjxUHjMuLP_ClFJMz5CHdLuSf5ce9L46yQxe9Ls0H1OE (accessed on 13 November 2022).
- Abhishek; Kinouchi, T. Multidecadal Land Water and Groundwater Drought Evaluation in Peninsular India. Remote Sens 2022, 14, 1486. [Google Scholar]
- Mann, M.E.; Gleick, P.H. Climate change and California drought in the 21st century. Proc. Natl. Acad. Sci. USA 2015, 112, 3858–3859. [Google Scholar] [CrossRef]
- Kron, W. Keynote lecture: Flood risk= hazard× exposure× vulnerability. Flood Def. 2002, pp. 82–97. Available online: http://www.civil.ist.utl.pt/~joana/DFA-riscos-net/2007-08/kron%20-%20flod%20risk%20=%20hazard.pdf (accessed on 13 November 2022).
- Tehrany, M.S.; Pradhan, B.; Jebur, M.N. Spatial prediction of flood susceptible areas using rule based decision tree (DT) and a novel ensemble bivariate and multivariate statistical models in GIS. J. Hydrol. 2013, 504, 69–79. [Google Scholar] [CrossRef]
- Abhishek; Kinouchi, T.; Sayama, T. A comprehensive assessment of water storage dynamics and hydroclimatic extremes in the Chao Phraya River Basin during 2002–2020. J. Hydrol. 2021, 603, 126868. [Google Scholar] [CrossRef]
- Sampson, C.C.; Smith, A.M.; Bates, P.D.; Neal, J.C.; Alfieri, L.; Freer, J.E. A high-resolution global flood hazard model. Water Resour. Res. 2015, 51, 7358–7381. [Google Scholar] [CrossRef]
- Swain, D.; Wing, O.E.; Bates, P.D.; Done, J.; Johnson, K.; Cameron, D. Increased flood exposure due to climate change and population growth in the United States. Earth’s Future 2020, 8, e2020EF001778. [Google Scholar] [CrossRef]
- Marsooli, R.; Lin, N. Impacts of climate change on hurricane flood hazards in Jamaica Bay, New York. Clim. Chang. 2020, 163, 2153–2171. [Google Scholar] [CrossRef]
- Khan, I.; Lei, H.; Shah, A.A.; Khan, I.; Muhammad, I. Climate change impact assessment, flood management, and mitigation strategies in Pakistan for sustainable future. Environ. Sci. Pollut. Res. 2021, 28, 29720–29731. [Google Scholar] [CrossRef]
- Hirabayashi, Y.; Mahendran, R.; Koirala, S.; Konoshima, L.; Yamazaki, D.; Watanabe, S.; Kim, H.; Kanae, S. Global flood risk under climate change. Nat. Clim. Chang. 2013, 3, 816–821. [Google Scholar] [CrossRef]
- Charlton, R.; Fealy, R.; Moore, S.; Sweeney, J.; Murphy, C. Assessing the impact of climate change on water supply and flood hazard in Ireland using statistical downscaling and hydrological modelling techniques. Clim. Chang. 2006, 74, 475–491. [Google Scholar] [CrossRef]
- Chan, N.W. Increasing flood risk in Malaysia: Causes and solutions. Disaster Prev. Manag. Int. J. 1997, 6, 72–86. [Google Scholar] [CrossRef]
- Wang, Y.; Li, C.; Liu, M.; Cui, Q.; Wang, H.; Jianshu, L.; Li, B.; Xiong, Z.; Hu, Y. Spatial characteristics and driving factors of urban flooding in Chinese megacities. J. Hydrol. 2022, 613, 128464. [Google Scholar] [CrossRef]
- Lim, J.; Lee, K.-S. Investigating flood susceptible areas in inaccessible regions using remote sensing and geographic information systems. Environ. Monit. Assess. 2017, 189, 1–13. [Google Scholar] [CrossRef]
- Das, S. Geographic information system and AHP-based flood hazard zonation of Vaitarna basin, Maharashtra, India. Arab. J. Geosci. 2018, 11, 1–13. [Google Scholar] [CrossRef]
- Abdelkarim, A.; Gaber, A.F.D.; Youssef, A.M.; Pradhan, B. Flood Hazard Assessment of the Urban Area of Tabuk City, Kingdom of Saudi Arabia by Integrating Spatial-Based Hydrologic and Hydrodynamic Modeling. Sensors 2019, 19, 1024. [Google Scholar] [CrossRef]
- Cabrera, J.S.; Lee, H.S. Flood risk assessment for Davao Oriental in the Philippines using geographic information system-based multi-criteria analysis and the maximum entropy model. J. Flood Risk Manag. 2020, 13, e12607. [Google Scholar] [CrossRef]
- Gigović, L.; Pamučar, D.; Bajić, Z.; Drobnjak, S. Application of GIS-interval rough AHP methodology for flood hazard mapping in urban areas. Water 2017, 9, 360. [Google Scholar] [CrossRef]
- Correia, F.N.; Da graça saraiva, M.; Da Silva, F.N.; Ramos, I. Floodplain management in urban developing areas. Part I. Urban growth scenarios and land-use controls. Water Resour. Manag. 1999, 13, 1–21. [Google Scholar] [CrossRef]
- Dou, X.; Song, J.; Wang, L.; Tang, B.; Xu, S.; Kong, F.; Jiang, X. Flood risk assessment and mapping based on a modified multi-parameter flood hazard index model in the Guanzhong Urban Area, China. Stoch. Environ. Res. Risk Assess. 2018, 32, 1131–1146. [Google Scholar] [CrossRef]
- Hong, H.; Panahi, M.; Shirzadi, A.; Ma, T.; Liu, J.; Zhu, A.-X.; Chen, W.; Kougias, I.; Kazakis, N. Flood susceptibility assessment in Hengfeng area coupling adaptive neuro-fuzzy inference system with genetic algorithm and differential evolution. Sci. Total Environ. 2018, 621, 1124–1141. [Google Scholar] [CrossRef]
- Nourani, V.; Tahershamsi, A.; Abbaszadeh, P.; Shahrabi, J.; Hadavandi, E. A new hybrid algorithm for rainfall–runoff process modeling based on the wavelet transform and genetic fuzzy system. J. Hydroinformatics 2014, 16, 1004–1024. [Google Scholar] [CrossRef]
- Guo, E.; Zhang, J.; Ren, X.; Zhang, Q.; Sun, Z. Integrated risk assessment of flood disaster based on improved set pair analysis and the variable fuzzy set theory in central Liaoning Province, China. Nat. Hazards 2014, 74, 947–965. [Google Scholar] [CrossRef]
- Abbaszadeh, P. Improving hydrological process modeling using optimized threshold-based wavelet de-noising technique. Water Resour. Manag. 2016, 30, 1701–1721. [Google Scholar] [CrossRef]
- Dodangeh, E.; Choubin, B.; Eigdir, A.N.; Nabipour, N.; Panahi, M.; Shamshirband, S.; Mosavi, A. Integrated machine learning methods with resampling algorithms for flood susceptibility prediction. Sci. Total Environ. 2020, 705, 135983. [Google Scholar] [CrossRef]
- Mojaddadi, H.; Pradhan, B.; Nampak, H.; Ahmad, N.; Ghazali, A.H.b. Ensemble machine-learning-based geospatial approach for flood risk assessment using multi-sensor remote-sensing data and GIS. Geomat. Nat. Hazards Risk 2017, 8, 1080–1102. [Google Scholar] [CrossRef]
- Mzuri, R.T.; Mustafa, Y.T.; Omar, A.A. Land degradation assessment using AHP and GIS-based modelling in Duhok District, Kurdistan Region, Iraq. Geocarto Int. 2021, 1–19. [Google Scholar] [CrossRef]
- Fatah, K.K.; Mustafa, Y.T. Flood Susceptibility Mapping Using an Analytic Hierarchy Process Model Based on Remote Sensing and GIS Approaches in Akre District, Kurdistan Region, Iraq. Iraqi Geol. J. 2022, 55, 123–151. [Google Scholar] [CrossRef]
- Hameed, H.M.; Faqe, G.R.; Rasul, A. Effects of land cover change on surface runoff using GIS and remote sensing: A case study Duhok sub-basin. In Environmental Remote Sensing and GIS in Iraq; Springer: Berlin/Heidelberg, Germany, 2020; pp. 205–223. [Google Scholar]
- Mustafa, A.; Szydłowski, M. The Impact of Spatiotemporal Changes in Land Development (1984–2019) on the Increase in the Runoff Coefficient in Erbil, Kurdistan Region of Iraq. Remote Sens. 2020, 12, 1302. [Google Scholar] [CrossRef]
- Al-Quraishi, A.M.F.; Negm, A.M. Environmental Remote Sensing and GIS in Iraq; Springer: Berlin/Heidelberg, Germany, 2019. [Google Scholar]
- Rajab, R.; Nabi, J. The Impact of Urban Green Open Spaces on generating Urban Floods; Case of Duhok City. 2020. Available online: https://www.researchgate.net/profile/Ravand-Rasol-2/publication/355436294_The_Impact_of_Urban_Green_Open_Spaces_on_generating_Urban_Floods_Case_of_Duhok_City/links/61701dedc10b387664c24f78/The-Impact-of-Urban-Green-Open-Spaces-on-generating-Urban-Floods-Case-of-Duhok-City.pdf (accessed on 14 November 2022).
- Amen, A.R.M.; Kareem, D.A.; Mirza, A.A.; Salih, A.M. Development of Intensity-Duration-Frequency Curves “IDF” for Dohuk City in Kurdistan Region of Iraq. J. Duhok Univ. 2022, 25, 366–379. [Google Scholar] [CrossRef]
- Kareem, D.A.; M Amen, A.R.; Mustafa, A.; Yüce, M.I.; Szydłowski, M. Comparative Analysis of Developed Rainfall Intensity–Duration–Frequency Curves for Erbil with Other Iraqi Urban Areas. Water 2022, 14, 419. [Google Scholar] [CrossRef]
- Mustafa, A.M.; Muhammed, H.H.; Szydlowski, M. Extreme rainfalls as a cause of urban flash floods; a case study of the erbil-kurdistan region of iraq. Acta Sci. Pol. Form. Circumiectus 2019, 18, 113–132. [Google Scholar] [CrossRef]
- Mustafa, Y.T.; Ali, R.T.; Saleh, R.M. Monitoring and evaluating land cover change in the Duhok city, Kurdistan region-Iraq, by using remote sensing and GIS. Int. J. Eng. Invent. 2012, 1, 28–33. [Google Scholar]
- Mzuri, R.T.; Omar, A.A.; Mustafa, Y.T. Spatiotemporal analysis of vegetation cover and its response to terrain and climate factors in Duhok Governorate, Kurdistan Region, Iraq. Iraqi Geol. J. 2021, 54, 110–126. [Google Scholar] [CrossRef]
- Hajani, E.; Klari, Z. Trends analysis in rainfall data series in Duhok city, Kurdistan region, Iraq. Model. Earth Syst. Environ. 2022, 8, 4177–4190. [Google Scholar] [CrossRef]
- Sissakian, V.; Fouad, S. Geological Map of Iraq, Scale 1: 1,000,000, 4th ed.; GEOSURV: Baghdad, Iraq, 2012. [Google Scholar]
- Davoudi Moghaddam, D.; Pourghasemi, H.R.; Rahmati, O. Assessment of the contribution of geo-environmental factors to flood inundation in a semi-arid region of SW Iran: Comparison of different advanced modeling approaches. In Natural Hazards GIS-Based Spatial Modeling Using Data Mining Techniques; Springer: Berlin/Heidelberg, Germany, 2019; pp. 59–78. [Google Scholar]
- Paul, G.C.; Saha, S.; Hembram, T.K. Application of the GIS-based probabilistic models for mapping the flood susceptibility in Bansloi sub-basin of Ganga-Bhagirathi river and their comparison. Remote Sens. Earth Syst. Sci. 2019, 2, 120–146. [Google Scholar] [CrossRef]
- Sturzenegger, M.; Holm, K.; Lau, C.-A.; Jakob, M. Semi-automated regional scale debris-flow and debris-flood susceptibility mapping based on digital elevation model metrics and Flow-R software. In Association of Environmental and Engineering Geologists; Special Publication 28. 2019. Available online: https://repository.mines.edu/handle/11124/173134 (accessed on 13 November 2022).
- Arabameri, A.; Saha, S.; Chen, W.; Roy, J.; Pradhan, B.; Bui, D.T. Flash flood susceptibility modelling using functional tree and hybrid ensemble techniques. J. Hydrol. 2020, 587, 125007. [Google Scholar] [CrossRef]
- Lei, X.; Chen, W.; Avand, M.; Janizadeh, S.; Kariminejad, N.; Shahabi, H.; Costache, R.; Shahabi, H.; Shirzadi, A.; Mosavi, A. GIS-based machine learning algorithms for gully erosion susceptibility mapping in a semi-arid region of Iran. Remote Sens. 2020, 12, 2478. [Google Scholar] [CrossRef]
- Chen, J.; Li, Q.; Wang, H.; Deng, M. A machine learning ensemble approach based on random forest and radial basis function neural network for risk evaluation of regional flood disaster: A case study of the Yangtze River Delta, China. Int. J. Environ. Res. Public Health 2020, 17, 49. [Google Scholar] [CrossRef]
- Chu, H.; Wu, W.; Wang, Q.J.; Nathan, R.; Wei, J. An ANN-based emulation modelling framework for flood inundation modelling: Application, challenges and future directions. Environ. Model. Softw. 2020, 124, 104587. [Google Scholar] [CrossRef]
- Stevaux, J.C.; de Azevedo Macedo, H.; Assine, M.L.; Silva, A. Changing fluvial styles and backwater flooding along the Upper Paraguay River plains in the Brazilian Pantanal wetland. Geomorphology 2020, 350, 106906. [Google Scholar] [CrossRef]
- Abdel Hamid, H.; Wenlong, W.; Qiaomin, L. Environmental sensitivity of flash flood hazard using geospatial techniques. Glob. J. Environ. Sci. Manag. 2020, 6, 31–46. [Google Scholar]
- Meles, M.B.; Younger, S.E.; Jackson, C.R.; Du, E.; Drover, D. Wetness index based on landscape position and topography (WILT): Modifying TWI to reflect landscape position. J. Environ. Manag. 2020, 255, 109863. [Google Scholar] [CrossRef] [PubMed]
- Wu, L.; He, Y.; Ma, X. Can soil conservation practices reshape the relationship between sediment yield and slope gradient? Ecol. Eng. 2020, 142, 105630. [Google Scholar] [CrossRef]
- Moore, I.D.; Gessler, P.E.; Nielsen, G.; Peterson, G. Soil attribute prediction using terrain analysis. Soil Sci. Soc. Am. J. 1993, 57, 443–452. [Google Scholar] [CrossRef]
- Benito, G.; Rico, M.; Sánchez-Moya, Y.; Sopeña, A.; Thorndycraft, V.; Barriendos, M. The impact of late Holocene climatic variability and land use change on the flood hydrology of the Guadalentín River, southeast Spain. Glob. Planet. Chang. 2010, 70, 53–63. [Google Scholar] [CrossRef]
- Saaty, T. The Analytic Hierarchy Process: Planning, Priority Setting, Resources Allocation; Mcgraw-Hill: New York, NY, USA, 1980. [Google Scholar]
- Kittipongvises, S.; Phetrak, A.; Rattanapun, P.; Brundiers, K.; Buizer, J.L.; Melnick, R. AHP-GIS analysis for flood hazard assessment of the communities nearby the world heritage site on Ayutthaya Island, Thailand. Int. J. Disaster Risk Reduct. 2020, 48, 101612. [Google Scholar] [CrossRef]
- Mahmoud, S.H.; Gan, T.Y. Multi-criteria approach to develop flood susceptibility maps in arid regions of Middle East. J. Clean. Prod. 2018, 196, 216–229. [Google Scholar] [CrossRef]
- Surwase, T.; Manjusree, P.; Nagamani, P.; Jaisankar, G. Novel technique for developing flood hazard map by using AHP: A study on part of Mahanadi River in Odisha. SN Appl. Sci. 2019, 1, 1196. [Google Scholar] [CrossRef]
- Malka, A. GIS-Based Landslide Susceptibility Modelling in Urbanized Areas: A Case Study of the Tri-City Area of Poland. GeoHazards 2022, 3, 508–528. [Google Scholar] [CrossRef]
- Danumah, J.H.; Odai, S.N.; Saley, B.M.; Szarzynski, J.; Thiel, M.; Kwaku, A.; Kouame, F.K.; Akpa, L.Y. Flood risk assessment and mapping in Abidjan district using multi-criteria analysis (AHP) model and geoinformation techniques,(cote d’ivoire). Geoenvironmental Disasters 2016, 3, 10. [Google Scholar] [CrossRef]
- El Jazouli, A.; Barakat, A.; Khellouk, R. GIS-multicriteria evaluation using AHP for landslide susceptibility mapping in Oum Er Rbia high basin (Morocco). Geoenvironmental Disasters 2019, 6, 3. [Google Scholar] [CrossRef]
- Mandal, B.; Mandal, S. Analytical hierarchy process (AHP) based landslide susceptibility mapping of Lish river basin of eastern Darjeeling Himalaya, India. Adv. Space Res. 2018, 62, 3114–3132. [Google Scholar] [CrossRef]
- Saha, A.K.; Agrawal, S. Mapping and assessment of flood risk in Prayagraj district, India: A GIS and remote sensing study. Nanotechnol. Environ. Eng. 2020, 5, 11. [Google Scholar] [CrossRef]
- Stefanidis, S.; Stathis, D. Assessment of flood hazard based on natural and anthropogenic factors using analytic hierarchy process (AHP). Nat. Hazards 2013, 68, 569–585. [Google Scholar] [CrossRef]
- Napolitano, P.; Fabbri, A. Single-parameter sensitivity analysis for aquifer vulnerability assessment using DRASTIC and SINTACS. IAHS Publ.-Ser. Proc. Rep.-Intern Assoc Hydrol. Sci. 1996, 235, 559–566. [Google Scholar]
- Zghibi, A.; Merzougui, A.; Chenini, I.; Ergaieg, K.; Zouhri, L.; Tarhouni, J. Groundwater vulnerability analysis of Tunisian coastal aquifer: An application of DRASTIC index method in GIS environment. Groundw. Sustain. Dev. 2016, 2, 169–181. [Google Scholar] [CrossRef]
- Rainey, J.L.; Brody, S.D.; Galloway, G.E.; Highfield, W.E. Assessment of the growing threat of urban flooding: A case study of a national survey. Urban Water J. 2021, 18, 375–381. [Google Scholar] [CrossRef]
- Basnews. Duhok: Flash Flood Damages Hundreds of Homes, Shops, Cars. Available online: https://www.basnews.com/en/babat/590220 (accessed on 9 December 2022).
- Natarajan, L.; Usha, T.; Gowrappan, M.; Palpanabhan Kasthuri, B.; Moorthy, P.; Chokkalingam, L. Flood susceptibility analysis in chennai corporation using frequency ratio model. J. Indian Soc. Remote Sens. 2021, 49, 1533–1543. [Google Scholar] [CrossRef]
- Samanta, S.; Pal, D.K.; Palsamanta, B. Flood susceptibility analysis through remote sensing, GIS and frequency ratio model. Appl. Water Sci. 2018, 8, 66. [Google Scholar] [CrossRef]
- Kazakis, N.; Voudouris, K.S. Groundwater vulnerability and pollution risk assessment of porous aquifers to nitrate: Modifying the DRASTIC method using quantitative parameters. J. Hydrol. 2015, 525, 13–25. [Google Scholar] [CrossRef]









| Data Type | Description | Source |
|---|---|---|
| DEM | Shuttle Radar Topography Mission (SRTM) (30 m) | http://dwtkns.com/srtm30m/ (accessed on 17 September 2022) |
| Satellite imagery | Sentinel-2A MSIL2A-20220718T075621-N0400-R035-T38SLF (10, 20, and 60 m) | https://scihub.copernicus.eu/ (accessed on 22 September 2022) |
| Soil data | Soil map of Iraq | Food and Agriculture Organization of the United Nations (FAO) |
| Lithology data | Geology map of Iraq | [41] |
| Rainfall data | The average annual rainfall | Ministry of Agriculture and Water Resources of the Kurdistan Regional Government |
| Historical flooded areas | Historical flood records are needed for results validation. | Duhok Sewerage Directorate |
| Parameters | Elevation | Slope | Distance from River | Rainfall | LULC | Soil | Lithology | TRI | TWI | Aspect | STI | SPI |
|---|---|---|---|---|---|---|---|---|---|---|---|---|
| Elevation | 1.000 | 2.000 | 2.000 | 3.000 | 4.000 | 4.000 | 5.000 | 5.000 | 6.000 | 7.000 | 8.000 | 8.000 |
| Slope | 0.500 | 1.000 | 1.000 | 3.000 | 4.000 | 4.000 | 5.000 | 5.000 | 6.000 | 7.000 | 8.000 | 8.000 |
| Distance from River | 0.500 | 1.000 | 1.000 | 3.000 | 4.000 | 4.000 | 5.000 | 5.000 | 6.000 | 7.000 | 8.000 | 8.000 |
| Rainfall | 0.333 | 0.333 | 0.333 | 1.000 | 4.000 | 4.000 | 5.000 | 5.000 | 6.000 | 7.000 | 8.000 | 8.000 |
| LULC | 0.250 | 0.250 | 0.250 | 0.250 | 1.000 | 1.000 | 5.000 | 5.000 | 6.000 | 7.000 | 8.000 | 8.000 |
| Soil | 0.250 | 0.250 | 0.250 | 0.250 | 1.000 | 1.000 | 5.000 | 5.000 | 6.000 | 7.000 | 8.000 | 8.000 |
| Lithology | 0.200 | 0.200 | 0.200 | 0.200 | 0.200 | 0.200 | 1.000 | 1.000 | 2.000 | 2.000 | 8.000 | 8.000 |
| TRI | 0.200 | 0.200 | 0.200 | 0.200 | 0.200 | 0.200 | 1.000 | 1.000 | 2.000 | 2.000 | 7.000 | 8.000 |
| TWI | 0.167 | 0.167 | 0.167 | 0.167 | 0.167 | 0.167 | 0.500 | 0.500 | 1.000 | 2.000 | 3.000 | 3.000 |
| Aspect | 0.143 | 0.143 | 0.143 | 0.143 | 0.143 | 0.143 | 0.500 | 0.500 | 0.500 | 1.000 | 2.000 | 2.000 |
| STI | 0.125 | 0.125 | 0.125 | 0.125 | 0.125 | 0.125 | 0.125 | 0.143 | 0.333 | 0.500 | 1.000 | 1.000 |
| SPI | 0.125 | 0.125 | 0.125 | 0.125 | 0.125 | 0.125 | 0.125 | 0.125 | 0.333 | 0.500 | 1.000 | 1.000 |
| Flood Causative Criterion | Unit | Class | Susceptibility Class Ranges and Ratings | Susceptibility Class Ratings | Weight (%) | Overall |
|---|---|---|---|---|---|---|
| Elevation | m | 334–478 | Very High | 5 | 20.75 | 103.75 |
| 478–594 | High | 4 | 83 | |||
| 594–727 | Moderate | 3 | 62.25 | |||
| 727–885 | Low | 2 | 41.50 | |||
| 885–1212 | Very low | 1 | 20.75 | |||
| Slope | % | 0–11.04 | Very High | 5 | 17.41 | 87.05 |
| 11.04–25.78 | High | 4 | 69.64 | |||
| 25.78–43.45 | Moderate | 3 | 52.23 | |||
| 43.45–67.02 | Low | 2 | 34.82 | |||
| 67.02–187.82 | Very low | 1 | 17.41 | |||
| Distance from River | m | 0–75 | Very High | 5 | 17.41 | 87.05 |
| 75–150 | High | 4 | 69.64 | |||
| 150–250 | Moderate | 3 | 52.23 | |||
| 250–500 | Low | 2 | 34.82 | |||
| > 500 | Very low | 1 | 17.41 | |||
| Rainfall | mm/year | 430–464 | Very low | 1 | 13.46 | 13.56 |
| 464–491 | Low | 2 | 26.92 | |||
| 491–520 | Moderate | 3 | 40.38 | |||
| 520–553 | High | 4 | 53.84 | |||
| 553–604 | Very High | 5 | 67.30 | |||
| LULC | class | Built-up area | Very High | 5 | 8.57 | 42.85 |
| Bare land | High | 4 | 34.28 | |||
| Agriculture | Moderate | 3 | 25.71 | |||
| Forest and Vegetation | Low | 2 | 17.14 | |||
| Soil | class | Brown soils, deep phase | Very High | 5 | 8.57 | 42.85 |
| Rough broken and Stoney land | High | 4 | 34.28 | |||
| Deeply eroded phase | High | 4 | 34.28 | |||
| Lithology | class | Conglomerate | Low | 2 | 3.78 | 7.56 |
| Carbonates and Phosphorite | Low | 2 | 7.56 | |||
| Carbonates | Moderate | 3 | 11.34 | |||
| Clastics | High | 4 | 15.12 | |||
| Marl limestone and gypsum | Very High | 5 | 18.90 | |||
| TRI | level | 0.11–0.44 | Very High | 5 | 3.70 | 18.5 |
| 0.44–0.52 | High | 4 | 14.80 | |||
| 0.52–0.89 | Moderate | 3 | 11.10 | |||
| TWI | level | 2.86–5.74 | Very low | 1 | 2.29 | 2.29 |
| 5.74–7.24 | Low | 2 | 4.58 | |||
| 7.24–9.36 | Moderate | 3 | 6.87 | |||
| 9.36–12.76 | High | 4 | 9.16 | |||
| 12.76–22.23 | Very High | 5 | 11.45 | |||
| Aspect | direction | Flat | Very low | 1 | 1.74 | 1.74 |
| North | Very low | 1 | 1.74 | |||
| Northeast | Low | 2 | 3.48 | |||
| East | Low | 2 | 3.48 | |||
| Southeast | Moderate | 3 | 5.22 | |||
| South | Moderate | 3 | 5.22 | |||
| Southwest | High | 4 | 6.96 | |||
| West | High | 4 | 6.96 | |||
| Northwest | Very High | 5 | 8.70 | |||
| North | Very High | 5 | 8.70 | |||
| STI | 0–0.1 | High | 4 | 1.16 | 4.64 | |
| 0.1–1 | Moderate | 3 | 3.48 | |||
| > 1 | Low | 2 | 2.32 | |||
| SPI | 9746–828487 | Very High | 5 | 1.16 | 5.80 | |
| 0–9746 | High | 4 | 4.64 | |||
| 0 | Moderate | 3 | 3.48 |
| Parameters | Min | Max | ||
|---|---|---|---|---|
| Elevation | 6.38 | 37.42 | 21.40 | 5.96 |
| Slope | 4.60 | 36.42 | 11.32 | 5.85 |
| Distance from River | 5.46 | 36.41 | 22.10 | 3.92 |
| Rainfall | 3.04 | 32.54 | 9.51 | 5.60 |
| LULC | 3.97 | 21.96 | 9.00 | 2.79 |
| Soil | 7.65 | 22.15 | 12.15 | 1.85 |
| Lithology | 1.71 | 9.97 | 4.60 | 1.11 |
| TRI | 2.47 | 10.46 | 4.81 | 1.26 |
| TWI | 0.51 | 4.43 | 1.40 | 0.58 |
| Aspect | 0.39 | 4.98 | 1.84 | 0.67 |
| STI | 0 | 2.266 | 0.55 | 0.58 |
| SPI | 0.78 | 2.81 | 1.32 | 0.31 |
Disclaimer/Publisher’s Note: The statements, opinions and data contained in all publications are solely those of the individual author(s) and contributor(s) and not of MDPI and/or the editor(s). MDPI and/or the editor(s) disclaim responsibility for any injury to people or property resulting from any ideas, methods, instructions or products referred to in the content. |
© 2023 by the authors. Licensee MDPI, Basel, Switzerland. This article is an open access article distributed under the terms and conditions of the Creative Commons Attribution (CC BY) license (https://creativecommons.org/licenses/by/4.0/).
Share and Cite
M Amen, A.R.; Mustafa, A.; Kareem, D.A.; Hameed, H.M.; Mirza, A.A.; Szydłowski, M.; M. Saleem, B.K. Mapping of Flood-Prone Areas Utilizing GIS Techniques and Remote Sensing: A Case Study of Duhok, Kurdistan Region of Iraq. Remote Sens. 2023, 15, 1102. https://doi.org/10.3390/rs15041102
M Amen AR, Mustafa A, Kareem DA, Hameed HM, Mirza AA, Szydłowski M, M. Saleem BK. Mapping of Flood-Prone Areas Utilizing GIS Techniques and Remote Sensing: A Case Study of Duhok, Kurdistan Region of Iraq. Remote Sensing. 2023; 15(4):1102. https://doi.org/10.3390/rs15041102
Chicago/Turabian StyleM Amen, Aumed Rahman, Andam Mustafa, Dalshad Ahmed Kareem, Hasan Mohammed Hameed, Ayub Anwar Mirza, Michał Szydłowski, and Bala Kawa M. Saleem. 2023. "Mapping of Flood-Prone Areas Utilizing GIS Techniques and Remote Sensing: A Case Study of Duhok, Kurdistan Region of Iraq" Remote Sensing 15, no. 4: 1102. https://doi.org/10.3390/rs15041102
APA StyleM Amen, A. R., Mustafa, A., Kareem, D. A., Hameed, H. M., Mirza, A. A., Szydłowski, M., & M. Saleem, B. K. (2023). Mapping of Flood-Prone Areas Utilizing GIS Techniques and Remote Sensing: A Case Study of Duhok, Kurdistan Region of Iraq. Remote Sensing, 15(4), 1102. https://doi.org/10.3390/rs15041102

