Land-Use Optimization Based on Ecological Security Pattern—A Case Study of Baicheng, Northeast China
Abstract
:1. Introduction
2. Study Area and Data Resources
2.1. Study Area
2.2. Data Sources and Processing
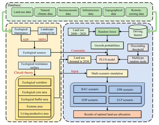
3. Methodology
3.1. Constructing the ESP
3.1.1. Identification of Ecological Sources
3.1.2. Construction of Ecological Resistance Surfaces and Division of Ecological Functional Zones
3.1.3. Extraction of Ecological Corridors
3.2. Land-Use Change Simulation
3.2.1. Design of Four Development Scenarios
3.2.2. Parameter Settings of the PLUS Model
3.3. Landscape Pattern Index
4. Results
4.1. Land-Use Change Simulation Results
4.2. Coupled ESP–PLUS (CEP) Scenario
4.3. Comparison of Land-Use Area Changes under Different Scenarios
4.4. Comparing Differences in Landscape Indices under Different Scenarios
5. Discussion
5.1. Methodological Advantages
5.2. Uniqueness of the Study Area
5.3. Recommendations for Land-Use Policies
5.4. Limitations and Future Research Directions
6. Conclusions
Supplementary Materials
Author Contributions
Funding
Data Availability Statement
Acknowledgments
Conflicts of Interest
References
- Haberl, H.; Wackernagel, M.; Wrbka, T. Land use and sustainability indicators. An introduction. Land Use Policy 2004, 21, 193–198. [Google Scholar] [CrossRef]
- Gao, L.; Tao, F.; Liu, R.; Wang, Z.; Leng, H.; Zhou, T. Multi-scenario simulation and ecological risk analysis of land use based on the PLUS model: A case study of Nanjing. Sustain. Cities Soc. 2022, 85, 104055. [Google Scholar] [CrossRef]
- Gao, J.; Du, F.; Zuo, L.; Jiang, Y. Integrating ecosystem services and rocky desertification into identification of karst ecological security pattern. Landsc. Ecol. 2021, 36, 2113–2133. [Google Scholar] [CrossRef]
- Liu, H.; Niu, T.; Yu, Q.; Yang, L.; Ma, J.; Qiu, S.; Wang, R.; Liu, W.; Li, J. Spatial and temporal variations in the relationship between the topological structure of eco-spatial network and biodiversity maintenance function in China. Ecol. Indic. 2022, 139, 108919. [Google Scholar] [CrossRef]
- Li, L.; Huang, X.; Wu, D.; Wang, Z.; Yang, H. Optimization of ecological security patterns considering both natural and social disturbances in China’s largest urban agglomeration. Ecol. Eng. 2022, 180, 106647. [Google Scholar] [CrossRef]
- Larson, K.L.; Nelson, K.C.; Samples, S.R.; Hall, S.J.; Bettez, N.; Cavender-Bares, J.; Groffman, P.M.; Grove, M.; Heffernan, J.B.; Hobbie, S.E.; et al. Ecosystem services in managing residential landscapes: Priorities, value dimensions, and cross-regional patterns. Urban Ecosyst. 2016, 19, 95–113. [Google Scholar] [CrossRef]
- Powers, R.P.; Jetz, W. Global habitat loss and extinction risk of terrestrial vertebrates under future land-use-change scenarios. Nat. Clim. Chang. 2019, 9, 323–329. [Google Scholar] [CrossRef]
- Wang, Q.; Guan, Q.; Lin, J.; Luo, H.; Tan, Z.; Ma, Y. Simulating land use/land cover change in an arid region with the coupling models. Ecol. Indic. 2021, 122, 107231. [Google Scholar] [CrossRef]
- Fu, Y.; Shi, X.; He, J.; Yuan, Y.; Qu, L. Identification and optimization strategy of county ecological security pattern: A case study in the Loess Plateau, China. Ecol. Indic. 2020, 112, 106030. [Google Scholar] [CrossRef]
- Xie, H.; Zhu, Z.; He, Y. Regulation simulation of land-use ecological security, based on a CA model and GIS: A case-study in Xingguo County, China. Land Degrad. Dev. 2022, 33, 1564–1578. [Google Scholar] [CrossRef]
- Xinhua News Agency. Hu Jintao’s Report at the 18th National Congress of the Communist Party of China [WWW Document]. 2012. Available online: http://www.gov.cn/ldhd/2012-11/17/content_2268826.htm (accessed on 4 April 2023).
- Xinhua News Agency. Xi Jinping: We Will Resolutely Build a Moderately Prosperous Society in All Respects and Win the Great Victory of Socialism with Chinese Characteristics in the New Era—Report at the 19th National Congress of the Communist Party of China [WWW Document]. 2017. Available online: http://www.gov.cn/zhuanti/2017-10/27/content_5234876.htm (accessed on 4 April 2023).
- Liu, Y.; Zhang, Z.; Zhou, Y. Efficiency of construction land allocation in China: An econometric analysis of panel data. Land Use Policy 2018, 74, 261–272. [Google Scholar] [CrossRef]
- Li, Q.; Wang, L.; Gul, H.N.; Li, D. Simulation and optimization of land use pattern to embed ecological suitability in an oasis region: A case study of Ganzhou district, Gansu province, China. J. Environ. Manag. 2021, 287, 112321. [Google Scholar] [CrossRef] [PubMed]
- Liu, P.; Hu, Y.; Jia, W. Land use optimization research based on FLUS model and ecosystem services–setting Jinan City as an example. Urban Clim. 2021, 40, 100984. [Google Scholar] [CrossRef]
- Charnes, A.; Haynes, K.E.; Hazleton, J.E.; Ryan, M.J. A Hierarchical Goal-Programming Approach To Environmental Land Use Management. Geogr. Anal. 1975, 7, 121–130. [Google Scholar] [CrossRef]
- Barber, G.M. Land-Use Plan Design via Interactive Multiple-Objective Programming. Environ. Plan A 1976, 8, 625–636. [Google Scholar] [CrossRef]
- Chuvieco, E. Integration of linear programming and GIS for land-use modelling. Int. J. Geogr. Inf. Syst. 1993, 7, 71–83. [Google Scholar] [CrossRef]
- Wu, J. Urban ecology and sustainability: The state-of-the-science and future directions. Landsc. Urban Plan. 2014, 125, 209–221. [Google Scholar] [CrossRef]
- Steffen, W.; Richardson, K.; Rockström, J.; Cornell, S.E.; Fetzer, I.; Bennett, E.M.; Biggs, R.; Carpenter, S.R.; De Vries, W.; De Wit, C.A.; et al. Planetary boundaries: Guiding human development on a changing planet. Science 2015, 347, 1259855. [Google Scholar] [CrossRef]
- Kang, J.; Zhang, X.; Zhu, X.; Zhang, B. Ecological security pattern: A new idea for balancing regional development and ecological protection. A case study of the Jiaodong Peninsula, China. Glob. Ecol. Conserv. 2021, 26, e01472. [Google Scholar] [CrossRef]
- Li, Z.-T.; Li, M.; Xia, B.-C. Spatio-temporal dynamics of ecological security pattern of the Pearl River Delta urban agglomeration based on LUCC simulation. Ecol. Indic. 2020, 114, 106319. [Google Scholar] [CrossRef]
- Xu, H.; Song, Y.; Tian, Y. Simulation of land-use pattern evolution in hilly mountainous areas of North China: A case study in Jincheng. Land Use Policy 2022, 112, 105826. [Google Scholar] [CrossRef]
- Nie, W.; Xu, B.; Yang, F.; Shi, Y.; Liu, B.; Wu, R.; Lin, W.; Pei, H.; Bao, Z. Simulating future land use by coupling ecological security patterns and multiple scenarios. Sci. Total. Environ. 2023, 859, 160262. [Google Scholar] [CrossRef] [PubMed]
- Tang, F.; Fu, M.; Wang, L.; Zhang, P. Land-use change in Changli County, China: Predicting its spatio-temporal evolution in habitat quality. Ecol. Indic. 2020, 117, 106719. [Google Scholar] [CrossRef]
- Guo, P. Research on Land Use/Cover Structure and Space Optimization by Coupling MOP and PLUS Models—A Case Study of Hefei City. Master’s Thesis, Hefei University of Technology, Hefei, China, 2021. [Google Scholar] [CrossRef]
- Yao, Z.; Jiang, C.; Shan-Shan, F. Effects of urban growth boundaries on urban spatial structural and ecological functional optimization in the Jining Metropolitan Area, China. Land Use Policy 2022, 117, 106113. [Google Scholar] [CrossRef]
- Cheng, H.; Zhu, L.; Meng, J. Fuzzy evaluation of the ecological security of land resources in mainland China based on the Pressure-State-Response framework. Sci. Total Environ. 2022, 804, 150053. [Google Scholar] [CrossRef] [PubMed]
- Hilty, J.; Worboys, G.L.; Keeley, A.; Woodley, S.; Lausche, B.; Locke, H.; Carr, M.; Pulsford, I.; Pittock, J.; White, J.W. Guidelines for Conserving Connectivity through Ecological Networks and Corridors. Best Practice Protected Area Guidelines Series 30. 2020, p. 122. Available online: https://portals.iucn.org/library/node/49061 (accessed on 6 April 2023).
- Xu, L.; Huang, Q.; Ding, D.; Mei, M.; Qin, H. Modelling urban expansion guided by land ecological suitability: A case study of Changzhou City, China. Habitat Int. 2018, 75, 12–24. [Google Scholar] [CrossRef]
- An, Y.; Liu, S.; Sun, Y.; Shi, F.; Beazley, R. Construction and optimization of an ecological network based on morphological spatial pattern analysis and circuit theory. Landsc. Ecol. 2021, 36, 2059–2076. [Google Scholar] [CrossRef]
- Bai, H.; Weng, L. Ecological security pattern construction and zoning along the China-Laos Railway based on the potential-connectedness-resilience framework. Ecol. Indic. 2023, 146, 109773. [Google Scholar] [CrossRef]
- Li, Y.; Liu, W.; Feng, Q.; Zhu, M.; Yang, L.; Zhang, J.; Yin, X. The role of land use change in affecting ecosystem services and the ecological security pattern of the Hexi Regions, Northwest China. Sci. Total. Environ. 2023, 855, 158940. [Google Scholar] [CrossRef]
- Peng, J.; Pan, Y.; Liu, Y.; Zhao, H.; Wang, Y. Linking ecological degradation risk to identify ecological security patterns in a rapidly urbanizing landscape. Habitat Int. 2018, 71, 110–124. [Google Scholar] [CrossRef]
- Wang, Z.; Luo, K.; Zhao, Y.; Lechner, A.M.; Wu, J.; Zhu, Q.; Sha, W.; Wang, Y. Modelling regional ecological security pattern and restoration priorities after long-term intensive open-pit coal mining. Sci. Total. Environ. 2022, 835, 155491. [Google Scholar] [CrossRef] [PubMed]
- Li, S.; Xiao, W.; Zhao, Y.; Lv, X. Incorporating ecological risk index in the multi-process MCRE model to optimize the ecological security pattern in a semi-arid area with intensive coal mining: A case study in northern China. J. Clean. Prod. 2020, 247, 119143. [Google Scholar] [CrossRef]
- Gao, M.; Hu, Y.; Bai, Y. Construction of ecological security pattern in national land space from the perspective of the community of life in mountain, water, forest, field, lake and grass: A case study in Guangxi Hechi, China. Ecol. Indic. 2022, 139, 108867. [Google Scholar] [CrossRef]
- Peng, B. Land Use Evolution and Identification of Ecological Security Pattern in Northwestern Jilin. Master’s Thesis, Shandong Agricultural University, Shandong, China, 2022. [Google Scholar] [CrossRef]
- Peng, J.; Zhao, H.; Liu, Y. Urban ecological corridors construction: A review. Acta Ecol. Sin. 2017, 37, 23–30. [Google Scholar] [CrossRef]
- Dai, L.; Liu, Y.; Luo, X. Integrating the MCR and DOI models to construct an ecological security network for the urban agglomeration around Poyang Lake, China. Sci. Total Environ. 2021, 754, 141868. [Google Scholar] [CrossRef]
- Peng, J.; Yang, Y.; Liu, Y.X.; Hu, Y.N.; Du, Y.Y.; Meersmans, J.; Qiu, S.J. Linking ecosystem services and circuit theory to identify ecological security patterns. Sci. Total. Environ. 2018, 644, 781–790. [Google Scholar] [CrossRef] [PubMed]
- Guo, M.; Cong, X.; Zheng, H.; Zhang, M.-J.; Wang, L.-J.; Gong, J.-W.; Ma, S. Integrating the ordered weighted averaging method to establish an ecological security pattern for the Jianghuai ecological economic zone in China: Synergistic intraregional development. Ecol. Indic. 2022, 135, 108543. [Google Scholar] [CrossRef]
- McRae, B.H.; Beier, P. Circuit theory predicts gene flow in plant and animal populations. Proc. Natl. Acad. Sci. USA 2007, 104, 19885–19890. [Google Scholar] [CrossRef]
- Fan, F.; Wen, X.; Feng, Z.; Gao, Y.; Li, W. Optimizing urban ecological space based on the scenario of ecological security patterns: The case of central Wuhan, China. Appl. Geogr. 2022, 138, 102619. [Google Scholar] [CrossRef]
- Xiang, Y.; Meng, J. Research into ecological suitability zoning and expansion patterns in agricultural oases based on the landscape process: A case study in the middle reaches of the Heihe River. Environ. Earth Sci. 2016, 75, 1–13. [Google Scholar] [CrossRef]
- Li, X.; Wang, M.; Liu, X.; Chen, Z.; Wei, X.; Che, W. MCR-Modified CA–Markov Model for the Simulation of Urban Expansion. Sustainability 2018, 10, 3116. [Google Scholar] [CrossRef]
- Liao, G.; He, P.; Gao, X.; Lin, Z.; Huang, C.; Zhou, W.; Deng, O.; Xu, C.; Deng, L. Land use optimization of rural production–living–ecological space at different scales based on the BP–ANN and CLUE–S models. Ecol. Indic. 2021, 137, 108710. [Google Scholar] [CrossRef]
- Muller, M.R.; Middleton, J.A. A Markov model of land-use change dynamics in the Niagara region, Ontario, Canada. Landsc. Ecol. 1994, 9, 151–157. [Google Scholar] [CrossRef]
- Ford, A.; Ford, F.A. Modeling the Environment: An Introduction to System Dynamics Models of Environmental Systems; Island Press: Washington, DC, USA, 1999. [Google Scholar]
- Clarke, K.C.; Hoppen, S.; Gaydos, L. A Self-Modifying Cellular Automaton Model of Historical Urbanization in the San Francisco Bay Area. Environ. Plann. B Plann. Des. 1997, 24, 247–261. [Google Scholar] [CrossRef]
- Pal, M.; Mather, P.M. An assessment of the effectiveness of decision tree methods for land cover classification. Remote Sens. Environ. 2003, 86, 554–565. [Google Scholar] [CrossRef]
- Li, C.; Wu, Y.; Gao, B.; Zheng, K.; Wu, Y.; Li, C. Multi-scenario simulation of ecosystem service value for optimization of land use in the Sichuan-Yunnan ecological barrier, China. Ecol. Indic. 2021, 132, 108328. [Google Scholar] [CrossRef]
- Liu, X.; Liang, X.; Li, X.; Xu, X.; Ou, J.; Chen, Y.; Li, S.; Wang, S.; Pei, F. A future land use simulation model (FLUS) for simulating multiple land use scenarios by coupling human and natural effects. Landsc. Urban Plan. 2017, 168, 94–116. [Google Scholar] [CrossRef]
- Al-sharif, A.A.A.; Pradhan, B. Monitoring and predicting land use change in Tripoli Metropolitan City using an integrated Markov chain and cellular automata models in GIS. Arab. J. Geosci. 2014, 7, 4291–4301. [Google Scholar] [CrossRef]
- Verburg, P.H.; Soepboer, W.; Veldkamp, A.; Limpiada, R.; Espaldon, V.; Mastura, S.S.A. Modeling the Spatial Dynamics of Regional Land Use: The CLUE-S Model. Environ. Manag. 2002, 30, 391–405. [Google Scholar] [CrossRef] [PubMed]
- Liang, X.; Guan, Q.; Clarke, K.C.; Liu, S.; Wang, B.; Yao, Y. Understanding the drivers of sustainable land expansion using a patch-generating land use simulation (PLUS) model: A case study in Wuhan, China. Comput. Environ. Urban Syst. 2020, 85, 101569. [Google Scholar] [CrossRef]
- Soille, P.; Vogt, P. Morphological segmentation of binary patterns. Pattern Recognit. Lett. 2009, 30, 456–459. [Google Scholar] [CrossRef]
- Saura, S.; Pascual-Hortal, L. A new habitat availability index to integrate connectivity in landscape conservation planning: Comparison with existing indices and application to a case study. Landsc. Urban Plan. 2007, 83, 91–103. [Google Scholar] [CrossRef]
- Baranyi, G.; Saura, S.; Podani, J.; Jordán, F. Contribution of habitat patches to network connectivity: Redundancy and uniqueness of topological indices. Ecol. Indic. 2011, 11, 1301–1310. [Google Scholar] [CrossRef]
- Zhang, K.; Huang, C.; Wang, Z.; Wu, J.; Zeng, Z. Optimization of “production-living-ecological” spaces based on DTTD-MCR-PLUS Model: Taking Changsha City as an example. Acta Ecol. Sin. 2022, 42, 9957–9970. [Google Scholar]
- Wang, F.; Yuan, X.; Zhou, L.; Zhang, M. Integrating ecosystem services and landscape connectivity to construct and optimize ecological security patterns: A case study in the central urban area Chongqing municipality, China. Environ. Sci. Pollut. Res. 2022, 29, 43138–43154. [Google Scholar] [CrossRef]
- Yu, C.; Liu, D.; Feng, R.; Tang, Q. Construction of ecological security pattern in Northeast China based on MCR model. Acta Ecol. Sin. 2021, 41, 290–301. [Google Scholar] [CrossRef]
- Wu, Y.; Han, Z.; Meng, J.; Zhu, L. Circuit theory-based ecological security pattern could promote ecological protection in the Heihe River Basin of China. Environ. Sci. Pollut. Res. 2023, 30, 27340–27356. [Google Scholar] [CrossRef] [PubMed]
- Liu, X.; Shu, J.; Zhang, L. Research on applying minimal cumulative resistance model in urban land ecological suitability assessment: As an example of Xiamen City. Acta Ecol. Sin. 2020, 30, 421–428. [Google Scholar]
- Wang, Z.; Gao, Y.; Wang, X.; Lin, Q.; Li, L. A new approach to land use optimization and simulation considering urban development sustainability: A case study of Bortala, China. Sustain. Cities Soc. 2022, 87, 104135. [Google Scholar] [CrossRef]
- Yu, Q.; Yue, D.; Wang, J.; Zhang, Q.; Li, Y.; Yu, Y.; Chen, J.; Li, N. The optimization of urban ecological infrastructure network based on the changes of county landscape patterns: A typical case study of ecological fragile zone located at Deng Kou (Inner Mongolia). J. Clean. Prod. 2017, 163, S54–S67. [Google Scholar] [CrossRef]
- Wu, J. Effects of changing scale on landscape pattern analysis: Scaling relations. Landsc. Ecol. 2004, 19, 125–138. [Google Scholar] [CrossRef]








| Data Types | Data Sources | Resolution |
|---|---|---|
| Land use | The Resource and Environment Science and Data Center of the Chinese Academy of Sciences (https://www.resdc.cn (accessed on 6 July 2021)). | 30 m |
| Meteorological data | Chinese National Meteorological Information Center (http://www.nmic.cn/ (accessed on 25 December 2021)) | - |
| Road vector | The OpenStreetMap website (https://www.openstreetmap.org/ (accessed on 25 December 2021)) | - |
| Remote sensing images | Geospatial Data Cloud (http://www.gscloud.cn (accessed on 20 December 2021)) | 30 m |
| DEM | Geospatial Data Cloud via ASTER GDEM products, China (http://www.gscloud.cn/ (accessed on 25 December 2021)) | 30 m |
| Night light | National Centre for Environmental Information (NCEI) (https://www.ngdc.noaa.gov/ (accessed on 25 December 2021)) | 1000 m |
| Soil | FAO’s HWSD 1.2 Global Soil Assimilation database | 1000 m |
| Net primary production (NPP) | The US Geological Survey (USGS) website via MODIS images (https://www.usgs.gov/ (accessed on 27 December 2021)) | 500 m |
| Population density | The WorldPop website (https://hub.worldpop.org/ (accessed on 25 December 2021)) | 1000 m |
| Gross domestic product (GDP) | The FigShare website (https://figshare.com/ (accessed on 25 December 2021)) | 1000 m |
| Normalized difference vegetation index (NDVI) | The US Geological Survey (USGS) website of Sentinel-2 satellite (https://www.usgs.gov/ (accessed on 27 December 2021)) | 10 m |
| Fractional vegetation cover (FVC), Salinity Index (SI) | The US Geological Survey (USGS) website of Landsat 8 satellite (https://www.usgs.gov/ (accessed on 27 December 2021)) | 30 m |
| Type of Assessment | Formula/Parameter Meanings |
|---|---|
| Habitat quality | |
| where is the habitat quality of grid in land-use type ; is the habitat degradation degree, which represents the habitat degradation degree in grid for land-use type ; is the semi-saturation constant, that is, half of the maximum degree of degradation; is the habitat adaptability of grid for land-use type ; is a normalized constant, and generally the value is: 2.5. | |
| Importance of biodiversity protection | |
| where is the service ability index of biodiversity; is the annual average net primary productivity; is the annual average precipitation; is the annual average temperature; is the elevation factor. | |
| Wind erosion sensitivity | |
| where , and represent the wind erosion modulus for cropland grassland, and sandy land, respectively (t·hm2·a−1); is the surface soil moisture factor, with a range of values between 0 and 1; represents the cumulative time of wind erosion occurrence for different wind speed levels during the year (min); is the surface roughness (cm), dimensionless; signifies the average wind speed for the -th level (m/s); is the index of wind speed levels; is the vegetation coverage percentage (%). | |
| Land desertification sensitivity | |
| where is the desertification sensitivity; is the dryness index; is the factor representing the number of days with sandy winds; is the soil texture factor; is the vegetation cover factor. | |
| Salinization sensitivity | |
| where is the salinity degree of the vegetation index; is the soil salinity index; are the blue and red bands of the Landsat TM and OLI imagery, respectively. |
| Resistance Coefficient | Types | Classification of Resistance Factors | Weight | ||||
|---|---|---|---|---|---|---|---|
| ES | 1 | 10 | 30 | 50 | 100 | ||
| LS | 100 | 50 | 30 | 10 | 1 | ||
| Slope (°) | >25 | 15–25 | 8–15 | 2–8 | <2 | 0.0506 | |
| FVC (%) | >65 | 50–65 | 35–50 | 20–35 | <20 | 0.1136 | |
| LUCC | Woodland, water | Grassland, marshland | Cropland, saline land | Sandy land, bare soil, and other | Construction land | 0.1863 | |
| Distance to water (km) | <1 | 1–3 | 3–5 | 5–10 | >10 | 0.0678 | |
| Habitat quality index | 0.9–1.0 | 0.8–0.9 | 0.4–0.8 | 0.1–0.4 | 0–0.1 | 0.1337 | |
| GDP | Using the natural break method for classification | 0.0942 | |||||
| Population density | Using the natural break method for classification | 0.1279 | |||||
| Distance from road (km) | >5 | 2–5 | 1–2 | 0.5–1 | <0.5 | 0.0973 | |
| Distance to city (km) | >2.5 | 1.5–2.5 | 1–1.5 | 0.5–1 | <0.5 | 0.0812 | |
| Night lights | <300 | 300–700 | 700–1500 | 1500–3000 | >3000 | 0.0474 | |
| NP | LPI | ED | LSI | SPLIT | SHDI | AI | |
|---|---|---|---|---|---|---|---|
| BAU | 17,477 | 21.53 | 25.06 | 102.39 | 16.95 | 1.514 | 96.24 |
| EPR | 14,932 | 21.37 | 24.42 | 99.83 | 17.25 | 1.517 | 96.34 |
| EDP | 16,240 | 21.32 | 23.91 | 97.78 | 17.34 | 1.523 | 96.42 |
| ELP | 15,035 | 21.01 | 22.99 | 94.14 | 17.86 | 1.526 | 96.55 |
| CEP | 16,023 | 22.98 | 23.74 | 97.13 | 15.35 | 1.524 | 96.45 |
Disclaimer/Publisher’s Note: The statements, opinions and data contained in all publications are solely those of the individual author(s) and contributor(s) and not of MDPI and/or the editor(s). MDPI and/or the editor(s) disclaim responsibility for any injury to people or property resulting from any ideas, methods, instructions or products referred to in the content. |
© 2023 by the authors. Licensee MDPI, Basel, Switzerland. This article is an open access article distributed under the terms and conditions of the Creative Commons Attribution (CC BY) license (https://creativecommons.org/licenses/by/4.0/).
Share and Cite
Peng, B.; Yang, J.; Li, Y.; Zhang, S. Land-Use Optimization Based on Ecological Security Pattern—A Case Study of Baicheng, Northeast China. Remote Sens. 2023, 15, 5671. https://doi.org/10.3390/rs15245671
Peng B, Yang J, Li Y, Zhang S. Land-Use Optimization Based on Ecological Security Pattern—A Case Study of Baicheng, Northeast China. Remote Sensing. 2023; 15(24):5671. https://doi.org/10.3390/rs15245671
Chicago/Turabian StylePeng, Bin, Jiuchun Yang, Yixue Li, and Shuwen Zhang. 2023. "Land-Use Optimization Based on Ecological Security Pattern—A Case Study of Baicheng, Northeast China" Remote Sensing 15, no. 24: 5671. https://doi.org/10.3390/rs15245671
APA StylePeng, B., Yang, J., Li, Y., & Zhang, S. (2023). Land-Use Optimization Based on Ecological Security Pattern—A Case Study of Baicheng, Northeast China. Remote Sensing, 15(24), 5671. https://doi.org/10.3390/rs15245671

