Satellite Monitoring of the Urban Expansion in the Pearl River–Xijiang Economic Belt and the Progress towards SDG11.3.1
Abstract
:1. Introduction
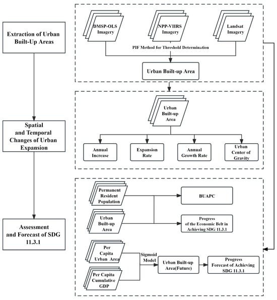
2. Materials and Methods
2.1. Study Area
2.2. Data Source
- (1)
- DMSP-OLS night-time light data
- (2)
- NPP-VIIRS night-time light data
- (3)
- Landsat remote sensing images
- (4)
- Auxiliary Data
2.3. Methods
2.3.1. PIFs Method for Threshold Determination
2.3.2. Validation and Accuracy Assessment
2.3.3. Urban Expansion Indicators
2.3.4. Assessment and Forecast of SDG 11.3.1
3. Results
3.1. Accuracy Validation
3.2. Spatial and Temporal Changes in Urban Expansion
3.2.1. Spatial Pattern and Changes in the Urban Built-Up Area
3.2.2. Temporal Variation of Urban Expansion
3.2.3. Urban Built-Up Area Center Migration
3.3. Urbanization Sustainability of the Economic Belt
3.3.1. Progress of the Economic Belt in Achieving SDG 11.3.1
3.3.2. Progress of the Economic Belt in Achieving SDG 11.3.1
4. Discussion
4.1. Comparison with Previous Studies
4.2. Limitations and Uncertainties
4.3. Policy Implications and Future Research Directions
5. Conclusions
Author Contributions
Funding
Data Availability Statement
Acknowledgments
Conflicts of Interest
References
- Cohen, B. Urbanization in developing countries: Current trends, future projections, and key challenges for sustainability. Technol. Soc. 2006, 28, 63–80. [Google Scholar] [CrossRef]
- Habitat, U. World Cities Report 2022: Envisaging the Future of Cities; United Nations Human Settlements Programme: Nairobi, Kenya, 2022; pp. 41–44. [Google Scholar]
- Wei, G.; Bi, M.; Liu, X.; Zhang, Z.; He, B.J. Investigating the impact of multi-dimensional urbanization and FDI on carbon emissions in the belt and road initiative region: Direct and spillover effects. J. Clean. Prod. 2023, 384, 135608. [Google Scholar] [CrossRef]
- Wang, L.; Li, C.; Ying, Q.; Cheng, X.; Wang, X.; Li, X.; Gong, P. China’s urban expansion from 1990 to 2010 determined with satellite remote sensing. Chin. Sci. Bull. 2012, 57, 2802–2812. [Google Scholar] [CrossRef]
- Chen, M.; Liu, W.; Lu, D. Challenges and the way forward in China’s new-type urbanization. Land Use Policy 2016, 55, 334–339. [Google Scholar] [CrossRef]
- Wei, G.; He, B.J.; Sun, P.; Liu, Y.; Li, R.; Ouyang, X.; Li, S. Evolutionary trends of urban expansion and its sustainable development: Evidence from 80 representative cities in the belt and road initiative region. Cities 2023, 138, 104353. [Google Scholar] [CrossRef]
- Wang, Y.; Huang, C.; Feng, Y.; Zhao, M.; Gu, J. Using earth observation for monitoring SDG 11.3. 1-ratio of land consumption rate to population growth rate in Mainland China. Remote Sens. 2020, 12, 357. [Google Scholar] [CrossRef]
- Borana, S.L.; Yadav, S.K. Chapter 10—Urban land-use susceptibility and sustainability—Case study. In Water, Land, and Forest Susceptibility and Sustainability; Academic Press: Cambridge, MA, USA, 2023; Volume 2, pp. 261–286. [Google Scholar]
- Aslam, R.W.; Shu, H.; Yaseen, A. Monitoring the population change and urban growth of four major Pakistan cities through spatial analysis of open source data. Ann. GIS 2023, 1–13. [Google Scholar] [CrossRef]
- Resolution, G.A. Transforming our World: The 2030 Agenda for Sustainable Development. UN Doc. A/RES/70/1, 25 September 2015. [Google Scholar]
- Habitat, U.; Women, U. SDG Goal 11 Monitoring Framework: A guide to Assist National and Local Governments to Monitor and Report on SDG Goal 11 Indicators; Un Habitat: Nairobi, Kenya, 2016. [Google Scholar]
- Estoque, R.C.; Ooba, M.; Togawa, T.; Hijioka, Y.; Murayama, Y. Monitoring global land-use efficiency in the context of the UN 2030 Agenda for Sustainable Development. Habitat Int. 2021, 115, 102403. [Google Scholar] [CrossRef]
- Zhou, M.; Lu, L.; Guo, H.; Weng, Q.; Cao, S.; Zhang, S.; Li, Q. Urban sprawl and changes in land-use efficiency in the Beijing–Tianjin–Hebei region, China from 2000 to 2020: A spatiotemporal analysis using earth observation data. Remote Sens. 2021, 13, 2850. [Google Scholar] [CrossRef]
- Gao, K.; Yang, X.; Wang, Z.; Zhang, H.; Huang, C.; Zeng, X. Spatial sustainable development assessment using fusing multisource data from the perspective of production-Living-Ecological space division: A case of greater bay area, China. Remote Sens. 2022, 14, 2772. [Google Scholar] [CrossRef]
- Lee, C.A.; Gasster, S.D.; Plaza, A.; Chang, C.I.; Huang, B. Recent developments in high performance computing for remote sensing: A review. IEEE J. Sel. Top. Appl. Earth Obs. Remote Sens. 2011, 4, 508–527. [Google Scholar] [CrossRef]
- Shao, Z.; Liu, C. The integrated use of DMSP-OLS nighttime light and MODIS data for monitoring large-scale impervious surface dynamics: A case study in the Yangtze River Delta. Remote Sens. 2014, 6, 9359–9378. [Google Scholar] [CrossRef]
- Toure, S.I.; Stow, D.A.; Shih, H.C.; Weeks, J.; Lopez-Carr, D. Land cover and land use change analysis using multi-spatial resolution data and object-based image analysis. Remote Sens. Environ. 2018, 210, 259–268. [Google Scholar] [CrossRef]
- Liu, Z.; He, C.; Zhang, Q.; Huang, Q.; Yang, Y. Extracting the dynamics of urban expansion in China using DMSP-OLS nighttime light data from 1992 to 2008. Landsc. Urban Plan. 2012, 106, 62–72. [Google Scholar] [CrossRef]
- Lu, D.; Li, G.; Kuang, W.; Moran, E. Methods to extract impervious surface areas from satellite images. Int. J. Digit. Earth 2014, 7, 93–112. [Google Scholar] [CrossRef]
- Zheng, Y.; He, Y.; Zhou, Q.; Wang, H. Quantitative evaluation of urban expansion using NPP-VIIRS nighttime light and Landsat spectral data. Sustain. Cities Soc. 2022, 76, 103338. [Google Scholar] [CrossRef]
- Chen, J.; Zhuo, L.; Shi, P.J.; Toshiaki, I. The study on urbanization process in China based on DMSP/OLS data: Development of a light index for urbanization level estimation. J. Remote Sens. Beijing 2003, 7, 168–175. [Google Scholar]
- Wei, Y.; Liu, H.; Song, W.; Yu, B.; Xiu, C. Normalization of time series DMSP-OLS nighttime light images for urban growth analysis with pseudo invariant features. Landsc. Urban Plan. 2014, 128, 1–13. [Google Scholar] [CrossRef]
- Cao, C.; De Luccia, F.J.; Xiong, X.; Wolfe, R.; Weng, F. Early on-orbit performance of the visible infrared imaging radiometer suite onboard the Suomi National Polar-Orbiting Partnership (S-NPP) satellite. IEEE Trans. Geosci. Remote Sens. 2013, 52, 1142–1156. [Google Scholar] [CrossRef]
- Zhao, M.; Zhou, Y.; Li, X.; Cao, W.; He, C.; Yu, B.; Li, X.; Elvidge, C.D.; Cheng, W.; Zhou, C. Applications of satellite remote sensing of nighttime light observations: Advances, challenges, and perspectives. Remote Sens. 2019, 11, 1971. [Google Scholar] [CrossRef]
- Milesi, C.; Elvidge, C.D.; Nemani, R.R.; Running, S.W. Assessing the impact of urban land development on net primary productivity in the southeastern United States. Remote Sens. Environ. 2003, 86, 401–410. [Google Scholar] [CrossRef]
- Muthukrishnan, R.; Radha, M. Edge detection techniques for image segmentation. Int. J. Comput. Sci. Inf. Technol. 2011, 3, 259. [Google Scholar] [CrossRef]
- Su, Y.; Chen, X.; Wang, C.; Zhang, H.; Liao, J.; Ye, Y.; Wang, C. A new method for extracting built-up urban areas using DMSP-OLS nighttime stable lights: A case study in the Pearl River Delta, southern China. GIScience Remote Sens. 2015, 52, 218–238. [Google Scholar] [CrossRef]
- Quarmby, N.; Cushnie, J. Monitoring urban land cover changes at the urban fringe from SPOT HRV imagery in south-east England. Int. J. Remote Sens. 1989, 10, 953–963. [Google Scholar] [CrossRef]
- Wu, K.; Wang, X. Aligning pixel values of DMSP and VIIRS nighttime light images to evaluate urban dynamics. Remote Sens. 2019, 11, 1463. [Google Scholar] [CrossRef]
- Allen, C.; Metternicht, G.; Wiedmann, T. Initial progress in implementing the Sustainable Development Goals (SDGs): A review of evidence from countries. Sustain. Sci. 2018, 13, 1453–1467. [Google Scholar] [CrossRef]
- Lee, K.H.; Noh, J.; Khim, J.S. The Blue Economy and the United Nations’ sustainable development goals: Challenges and opportunities. Environ. Int. 2020, 137, 105528. [Google Scholar] [CrossRef]
- Szetey, K.; Moallemi, E.A.; Ashton, E.; Butcher, M.; Sprunt, B.; Bryan, B.A. Co-creating local socioeconomic pathways for achieving the sustainable development goals. Sustain. Sci. 2021, 16, 1251–1268. [Google Scholar] [CrossRef]
- Karimi, F.; Sultana, S.; Babakan, A.S.; Suthaharan, S. An enhanced support vector machine model for urban expansion prediction. Comput. Environ. Urban Syst. 2019, 75, 61–75. [Google Scholar] [CrossRef]
- Chen, G.; Li, X.; Liu, X.; Chen, Y.; Liang, X.; Leng, J.; Xu, X.; Liao, W.; Qiu, Y.; Wu, Q.; et al. Global projections of future urban land expansion under shared socioeconomic pathways. Nat. Commun. 2020, 11, 537. [Google Scholar] [CrossRef]
- O’Neill, B.C.; Kriegler, E.; Riahi, K.; Ebi, K.L.; Hallegatte, S.; Carter, T.R.; Mathur, R.; Van Vuuren, D.P. A new scenario framework for climate change research: The concept of shared socioeconomic pathways. Clim. Chang. 2014, 122, 387–400. [Google Scholar] [CrossRef]
- Van Vuuren, D.P.; Stehfest, E.; Gernaat, D.E.; Doelman, J.C.; Van den Berg, M.; Harmsen, M.; de Boer, H.S.; Bouwman, L.F.; Daioglou, V.; Edelenbosch, O.Y.; et al. Energy, land-use and greenhouse gas emissions trajectories under a green growth paradigm. 562 Glob. Environ. Chang. 2017, 42, 237–250. [Google Scholar] [CrossRef]
- Clarke, K.C.; Gaydos, L.J. Loose-coupling a cellular automaton model and GIS: Long-term urban growth prediction for San Francisco and Washington/Baltimore. Int. J. Geogr. Inf. Sci. 1998, 12, 699–714. [Google Scholar] [CrossRef] [PubMed]
- Li, X.; Yeh, A.G.O. Modelling sustainable urban development by the integration of constrained cellular automata and GIS. Int. J. Geogr. Inf. Sci. 2000, 14, 131–152. [Google Scholar] [CrossRef]
- Tripathy, P.; Kumar, A. Monitoring and modeling spatio-temporal urban growth of Delhi using Cellular Automata and geoinformatics. Cities 2019, 90, 52–63. [Google Scholar] [CrossRef]
- Pijanowski, B.C.; Brown, D.G.; Shellito, B.A.; Manik, G.A. Using neural networks and GIS to forecast land use changes: A land transformation model. Comput. Environ. Urban Syst. 2002, 26, 553–575. [Google Scholar] [CrossRef]
- Mohammady, S.; Delavar, M.R. Urban sprawl assessment and modeling using landsat images and GIS. Model. Earth Syst. Environ. 2016, 2, 155. [Google Scholar] [CrossRef]
- Gharaibeh, A.; Shaamala, A.; Obeidat, R.; Al-Kofahi, S. Improving land-use change modeling by integrating ANN with Cellular Automata-Markov Chain model. Heliyon 2020, 6. [Google Scholar] [CrossRef]
- d’Aquino, P.; August, P.; Balmann, A.; Berger, T.; Bousquet, F.; Brondízio, E.; Brown, D.G.; Couclelis, H.; Deadman, P.; Goodchild, M.F.; et al. Agent-based models of land-use and land-cover change. In Proceedings of the International Workshop, Yufuin, Japan, 11–14 September 2002; Volume 577, pp. 4–7. [Google Scholar]
- Li, J.; Oyana, T.J.; Mukwaya, P.I. An examination of historical and future land use changes in Uganda using change detection methods and agent-based modeling. Afr. Geogr. Rev. 2016, 35, 247–271. [Google Scholar]
- Kaviari, F.; Mesgari, M.S.; Seidi, E.; Motieyan, H. Simulation of urban growth using agent-based modeling and game theory with different temporal resolutions. Cities 2019, 95, 102387. [Google Scholar] [CrossRef]
- Hu, Z.; Lo, C. Modeling urban growth in Atlanta using logistic regression. Comput. Environ. Urban Syst. 2007, 31, 667–688. [Google Scholar] [CrossRef]
- Angel, S.; Parent, J.; Civco, D.L.; Blei, A.; Potere, D. The dimensions of global urban expansion: Estimates and projections for all countries, 2000–2050. Prog. Plan. 2011, 75, 53–107. [Google Scholar] [CrossRef]
- Arsanjani, J.J.; Helbich, M.; Kainz, W.; Boloorani, A.D. Integration of logistic regression, Markov chain and cellular automata models to simulate urban expansion. Int. J. Appl. Earth Obs. Geoinf. 2013, 21, 265–275. [Google Scholar] [CrossRef]
- Zhao, Y.S.F. Spatial and temporal evolutionary characteristics of ecosystem service values under differential economic growth-A case study of the Pearl River-Xijiang Economic Belt. J. Nat. Resour. 2022, 37, 1782–1798. [Google Scholar]
- National Development and Reform Commission. Pearl River (Guan Dong)–Xi Jiang River Economic Belt Development Plan. Available online: http://www.gov.cn/foot/site1/20140801/95841406863847398.pdf (accessed on 24 August 2021).
- Chen, Y.; Li, X.; Huang, K.; Luo, M.; Gao, M. High-resolution gridded population projections for China under the shared socioeconomic pathways. Earth’s Future 2020, 8, e2020EF001491. [Google Scholar] [CrossRef]
- Wang, T.; Sun, F. Global gridded GDP data set consistent with the shared socioeconomic pathways. Sci. Data 2022, 9, 221. [Google Scholar] [CrossRef]
- Zhang, Q.; Seto, K.C. Mapping urbanization dynamics at regional and global scales using multi-temporal DMSP/OLS nighttime light data. Remote Sens. Environ. 2011, 115, 2320–2329. [Google Scholar] [CrossRef]
- Xie, Y.; Weng, Q. Updating urban extents with nighttime light imagery by using an object-based thresholding method. Remote Sens. Environ. 2016, 187, 1–13. [Google Scholar] [CrossRef]
- Chen, L.; Li, X.; Yao, Y.; Chen, D.S. Analysis on the Impact of Population Agglomeration on Urban Economic Growth in China. Acta Geogr. Sin. 2018, 73, 1107–1120. [Google Scholar]
- Henderson, M.; Yeh, E.T.; Gong, P.; Elvidge, C.; Baugh, K. Validation of urban boundaries derived from global night-time satellite imagery. Int. J. Remote Sens. 2003, 24, 595–609. [Google Scholar] [CrossRef]
- Kubat, M.; Holte, R.C.; Matwin, S. Machine learning for the detection of oil spills in satellite radar images. Mach. Learn. 1998, 30, 195–215. [Google Scholar] [CrossRef]
- Wang, X.; Bao, Y. Study on the methods of land use dynamic change research. Prog. Geogr. 1999, 18, 81–87. [Google Scholar]
- Wu, W.; Zhao, S.; Zhu, C.; Jiang, J. A comparative study of urban expansion in Beijing, Tianjin and Shijiazhuang over the past three decades. Landsc. Urban Plan. 2015, 134, 93–106. [Google Scholar] [CrossRef]
- United Nations Human Settlements Program. Module 3: Land Consumption Rate. Available online: https://www.unescwa.org/sites/www.unescwa.org/files/u593/Module3land_consumption_edite586d_23-03-2018.pdf (accessed on 16 September 2022).
- Calka, B.; Orych, A.; Bielecka, E.; Mozuriunaite, S. The ratio of the land consumption rate to the population growth rate: A framework for the achievement of the spatiotemporal pattern in Poland and Lithuania. Remote Sens. 2022, 14, 1074. [Google Scholar] [CrossRef]
- Li, X.; Zhou, Y.; Eom, J.; Yu, S.; Asrar, G.R. Projecting global urban area growth through 2100 based on historical time series data and future shared socioeconomic pathways. Earth’s Future 2019, 7, 351–362. [Google Scholar] [CrossRef]
- Jiang, H.; Guo, H.; Sun, Z.; Xing, Q.; Zhang, H.; Ma, Y.; Li, S. Projections of urban built-up area expansion and urbanization sustainability in China’s cities through 2030. J. Clean. Prod. 2022, 367, 133086. [Google Scholar] [CrossRef]
- Zheng, Y.; Tang, L.; Wang, H. An improved approach for monitoring urban built-up areas by combining NPP-VIIRS nighttime light, NDVI, NDWI, and NDBI. J. Clean. Prod. 2021, 328, 129488. [Google Scholar] [CrossRef]
- De Souza, M.L. Urban development on the basis of autonomy: A politico-philosophical and ethical framework for urban planning and management. Ethics Place Environ. 2000, 3, 187–201. [Google Scholar] [CrossRef]









| Data Sets | Resolution | Timespan | Source |
|---|---|---|---|
| DMSP-OLS night-time light data | 1 km | 2000–2012 | NOAA/NGDC (https://ngdc.noaa.gov/eog/download.html, accessed on 15 August 2022) |
| NPP-VIIRS night-time light data | 500 m | 2013–2020 | NOAA/NGDC (https://ngdc.noaa.gov/eog/download.html, accessed on 15 August 2022) |
| Landsat remote sensing data | 30 m | 2000–2020 | USGS (https://earthexplorer.usgs.gov/, accessed on 15 August 2022) |
| Mainland China SSP population grids | 100 m | 2020–2030 | Chen et al. (2020) [51]. |
| Global SSP GDP grids | 1 km | 2020–2030 | Wang et al. (2022) [52]. |
| Guangzhou | Foshan | Zhaoqing | Yunfu | Nanning | Liuzhou | Wuzhou | Guigang | Baise | Laibin | Chongzuo | Economic Belt | ||
|---|---|---|---|---|---|---|---|---|---|---|---|---|---|
| AI | 2000–2005 | 49.14 | 35.24 | 2.97 | 1.35 | 7.13 | 3.65 | 1.39 | 2.97 | 1.98 | 1.88 | 1.58 | 109.30 |
| 2005–2010 | 70.38 | 76.33 | 5.61 | 1.75 | 10.25 | 6.24 | 1.16 | 0.74 | 2.26 | 2.05 | 2.21 | 178.98 | |
| 2010–2015 | 84.55 | 47.07 | 5.65 | 3.11 | 17.79 | 7.58 | 2.83 | 3.28 | 2.19 | 4.19 | 1.64 | 179.88 | |
| 2015–2020 | 50.03 | 19.64 | 2.87 | 0.95 | 6.06 | 7.26 | 1.73 | 1.12 | 1.92 | 0.83 | 0.74 | 93.16 | |
| 2000–2020 | 63.53 | 44.57 | 4.28 | 1.79 | 10.31 | 6.18 | 1.78 | 2.03 | 2.09 | 2.24 | 1.54 | 140.33 | |
| ER | 2000–2005 | 8.81 | 46.16 | 6.64 | 5.49 | 6.14 | 3.77 | 5.10 | 8.95 | 8.03 | 17.45 | 19.74 | 10.71 |
| 2005–2010 | 8.76 | 30.22 | 9.40 | 5.59 | 6.75 | 5.43 | 3.38 | 1.54 | 6.52 | 10.16 | 13.91 | 11.42 | |
| 2010–2015 | 7.32 | 7.42 | 6.44 | 7.75 | 8.76 | 5.18 | 7.05 | 6.33 | 4.78 | 13.80 | 6.07 | 7.31 | |
| 2015–2020 | 3.17 | 2.26 | 2.48 | 1.72 | 2.08 | 3.94 | 3.19 | 1.64 | 3.39 | 1.61 | 2.10 | 2.77 | |
| 2000–2020 | 11.39 | 58.38 | 9.54 | 7.29 | 8.88 | 6.39 | 6.51 | 6.10 | 8.47 | 20.78 | 19.26 | 13.75 | |
| AGR | 2000–2005 | 7.57 | 27.03 | 5.90 | 4.97 | 5.50 | 3.51 | 4.64 | 7.68 | 6.99 | 13.37 | 14.72 | 8.96 |
| 2005–2010 | 7.54 | 20.00 | 8.01 | 5.05 | 5.99 | 4.92 | 3.18 | 1.49 | 5.81 | 8.56 | 11.14 | 9.46 | |
| 2010–2015 | 6.44 | 6.52 | 5.74 | 6.77 | 7.54 | 4.72 | 6.23 | 5.66 | 4.38 | 11.07 | 5.45 | 6.43 | |
| 2015–2020 | 2.99 | 2.16 | 2.36 | 1.66 | 2.00 | 3.66 | 3.00 | 1.59 | 3.18 | 1.56 | 2.01 | 2.63 | |
| 2000–2020 | 6.12 | 13.54 | 5.48 | 4.60 | 5.24 | 4.20 | 4.26 | 4.07 | 5.08 | 8.55 | 8.22 | 6.83 |
| Migration Angle | Migration Rate | Migration Distance | |
|---|---|---|---|
| 2000–2005 | 26.57 | 0.09 | 0.46 |
| 2005–2010 | 3.64 | 9.39 | 46.94 |
| 2010–2015 | 3.12 | 15.52 | 77.58 |
| 2015–2020 | 7.02 | 1.16 | 5.80 |
| 2000–2020 | 2.96 | 6.49 | 129.83 |
| LCRPGR | ||
|---|---|---|
| 2020–2025 | 2025–2030 | |
| Guangzhou | 1.00 | 1.00 |
| Foshan | 1.00 | 1.00 |
| Zhaoqing | 0.31 | 1.00 |
| Yunfu | 1.26 | 1.00 |
| Nanning | 0.25 | 1.00 |
| Liuzhou | 1.31 | 1.00 |
| Wuzhou | 0.87 | 1.00 |
| Guigang | 1.11 | 1.00 |
| Baise | 1.00 | 1.00 |
| Laibin | 0.56 | 1.00 |
| Chongzuo | 1.00 | 1.00 |
| Economic Belt Mean | 0.88 | 1.00 |
Disclaimer/Publisher’s Note: The statements, opinions and data contained in all publications are solely those of the individual author(s) and contributor(s) and not of MDPI and/or the editor(s). MDPI and/or the editor(s) disclaim responsibility for any injury to people or property resulting from any ideas, methods, instructions or products referred to in the content. |
© 2023 by the authors. Licensee MDPI, Basel, Switzerland. This article is an open access article distributed under the terms and conditions of the Creative Commons Attribution (CC BY) license (https://creativecommons.org/licenses/by/4.0/).
Share and Cite
Liu, S.; Yan, Y.; Hu, B. Satellite Monitoring of the Urban Expansion in the Pearl River–Xijiang Economic Belt and the Progress towards SDG11.3.1. Remote Sens. 2023, 15, 5209. https://doi.org/10.3390/rs15215209
Liu S, Yan Y, Hu B. Satellite Monitoring of the Urban Expansion in the Pearl River–Xijiang Economic Belt and the Progress towards SDG11.3.1. Remote Sensing. 2023; 15(21):5209. https://doi.org/10.3390/rs15215209
Chicago/Turabian StyleLiu, Shuyue, Yan Yan, and Baoqing Hu. 2023. "Satellite Monitoring of the Urban Expansion in the Pearl River–Xijiang Economic Belt and the Progress towards SDG11.3.1" Remote Sensing 15, no. 21: 5209. https://doi.org/10.3390/rs15215209
APA StyleLiu, S., Yan, Y., & Hu, B. (2023). Satellite Monitoring of the Urban Expansion in the Pearl River–Xijiang Economic Belt and the Progress towards SDG11.3.1. Remote Sensing, 15(21), 5209. https://doi.org/10.3390/rs15215209
