Air Quality Improvement Following COVID-19 Lockdown Measures and Projected Benefits for Environmental Health
Abstract
1. Introduction
1.1. Air Pollution and Health
1.2. The COVID-19 Pandemic and Reduced Air Pollution
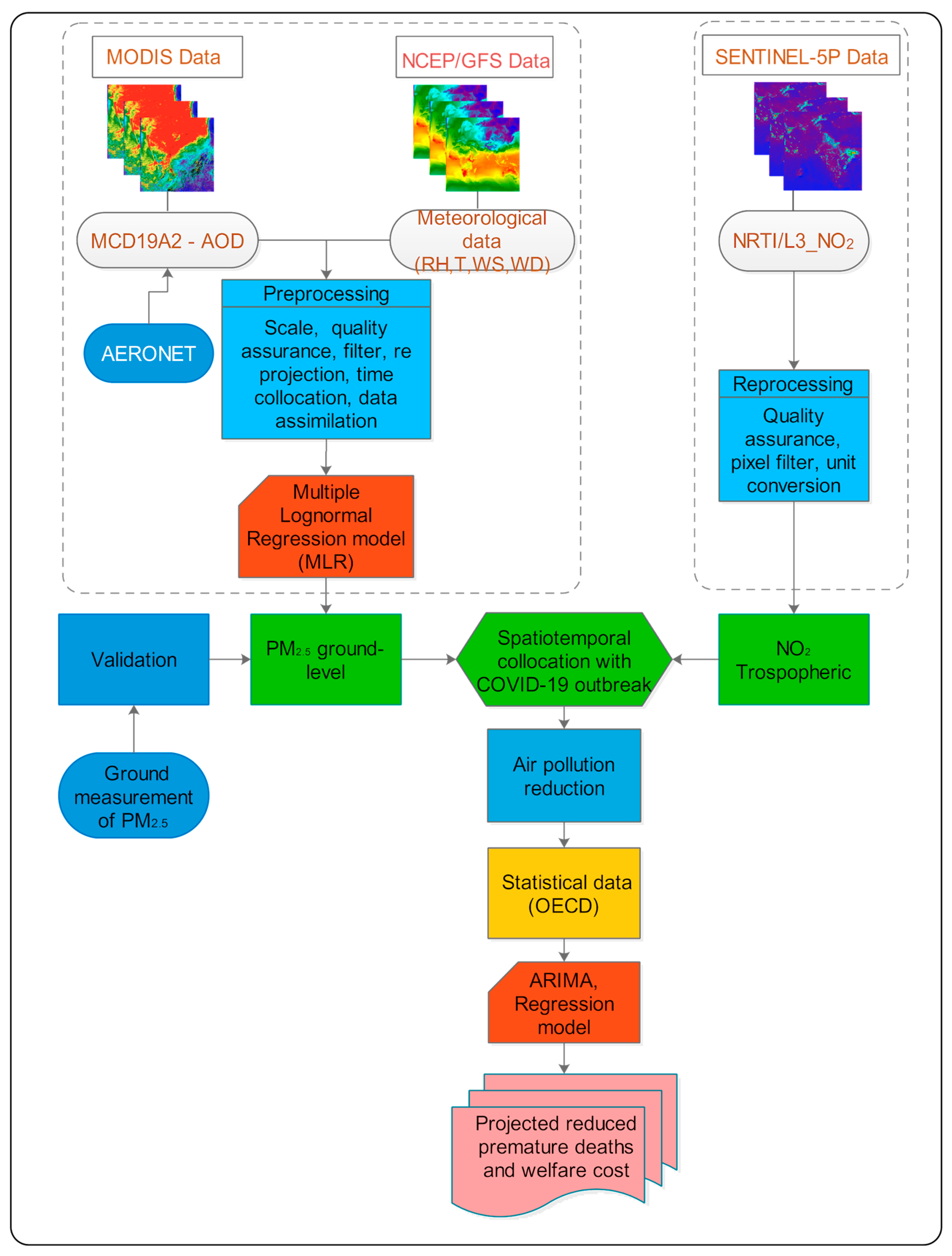
2. Materials and Methods
2.1. Materials
2.1.1. Satellite Aerosol Optical Depth (AOD) Data
2.1.2. Satellite Nitrogen Dioxide (NO2) Data
2.1.3. Surface Meteorology and PM2.5 Data
2.1.4. Health and Socioeconomic Data
2.2. Methods
2.2.1. Study Timeframe
2.2.2. Derivation of Atmospheric PM2.5 and NO2
PM2.5 Derivation
NO2 Derivation
2.2.3. Projected Reduced Annual Premature Deaths and Welfare Cost
3. Results
3.1. Effects of Lockdown Measures on Air Pollution Reduction
3.1.1. Nitrogen Dioxide (NO2)
Mapped Spatial Variations in Daily Mean Tropospheric NO2
Temporal Variations in Daily Mean NO2
Percentage Reductions in Tropospheric NO2 between 2019 and 2020
Absolute Change in Tropospheric NO2 through Early 2020
3.1.2. Particulate Matter (PM2.5)
Mapped Spatial Variations in Daily Mean PM2.5
Temporal Variations in Daily Mean PM2.5
Percentage Reductions in PM2.5 Concentrations between 2019 and 2020
Absolute Change in PM2.5 Concentrations through Early 2020
3.2. Projected Annual Premature Deaths and Welfare Cost
4. Discussion
5. Conclusions
Author Contributions
Funding
Data Availability Statement
Acknowledgments
Conflicts of Interest
Appendix A
Appendix A.1. Cloud Fraction

Appendix A.2. Meteorological Conditions Data



Appendix A.3. Projection Models
Appendix A.3.1. ARIMA Models





Appendix A.3.2. Models 1 and 2



References
- WHO. Ambient Air Pollution: A global Assessment of Exposure and Burden of Disease; World Health Organization: Geneva, Switzerland, 2016.
- Lelieveld, J.; Pozzer, A.; Pöschl, U.; Fnais, M.; Haines, A.; Münzel, T. Loss of life expectancy from air pollution compared to other risk factors: A worldwide perspective. Cardiovasc. Res. 2020, 116, 1910–1917. [Google Scholar] [CrossRef]
- Nguyen, K.A.; Liou, Y.A. Global mapping of eco-environmental vulnerability from human and nature disturbances. Sci. Total Environ. 2019, 664, 995–1004. [Google Scholar] [CrossRef]
- Nguyen, K.A.; Liou, Y.A. Mapping global eco-environment vulnerability due to human and nature disturbances. MethodsX 2019, 6, 862–875. [Google Scholar] [CrossRef]
- Terry, J.P.; Jia, G.; Boldi, R.; Khan, S. The Delhi ‘gas chamber’: Smog, air pollution and the health emergency of November 2017. Weather 2018, 73, 348–352. [Google Scholar] [CrossRef]
- Yang, G.; Wang, Y.; Zeng, Y.; Gao, G.F.; Liang, X.; Zhou, M.; Wan, X.; Yu, S.; Jiang, Y.; Naghavi, M.; et al. Rapid health transition in China, 1990–2010: Findings from the Global Burden of Disease Study 2010. Lancet 2013, 381, 1987–2015. [Google Scholar] [CrossRef]
- WHO. Ambient (Outdoor) Air Pollution; World Health Organization: Geneva, Switzerland, 2020.
- van der A, R.; Eskes, H.J.; Boersma, K.F.; van Noije, T.P.C.; Van Roozendael, M.; De Smedt, I.; Peters, D.H.M.U.; Meijer, E.W. Trends, seasonal variability and dominant NOx source derived from a ten year record of NO2 measured from space. J. Geophys. Res. 2008, 113, 13. [Google Scholar] [CrossRef]
- Liu, X.; Mizzi, A.P.; Anderson, J.L.; Fung, I.Y.; Cohen, R.C. Assimilation of satellite NO2 observations at high spatial resolution using OSSEs. Atmos. Chem. Phys. 2017, 17, 7067–7081. [Google Scholar] [CrossRef]
- WHO. WHO Air Quality Guidelines for Particulate Matter, Ozone, Nitrogen Dioxide and Sulfur Dioxide; World Health Organization: Geneva, Switzerland, 2006.
- European Commission. Global Emissions EDGAR v4.2. Available online: https://edgar.jrc.ec.europa.eu/overview.php?v=42 (accessed on 10 March 2021).
- Zhang, X.; Yin, Y.; van der A, R.; Eskes, H.; van Geffen, J.; Li, Y.; Kuang, X.; Lapierre, J.L.; Chen, K.; Zhen, Z.; et al. Influence of convection on the upper-tropospheric O3 and NOx budget in southeastern China. Atmos. Chem. Phys. 2022, 22, 5925–5942. [Google Scholar] [CrossRef]
- Bechle, M.J.; Millet, D.B.; Marshall, J.D. Remote sensing of exposure to NO2: Satellite versus ground-based measurement in a large urban area. Atmos. Environ. 2013, 69, 345–353. [Google Scholar] [CrossRef]
- Li, R.; Bo, H.; Wang, Y. Slowing-down reduction and Possible Reversal Trend of Tropospheric NO2 over China during 2016 to 2019. arXiv 2019, arXiv:1907.06525. [Google Scholar]
- Celarier, E.A.; Brinksma, E.J.; Gleason, J.F.; Veefkind, J.P.; Cede, A.; Herman, J.R.; Ionov, D.; Goutail, F.; Pommereau, J.P.; Lambert, J.C.; et al. Validation of Ozone Monitoring Instrument nitrogen dioxide columns. J. Geophys. Res. Atmos. 2008, 113, 23. [Google Scholar] [CrossRef]
- Ialongo, I.; Virta, H.; Eskes, H.; Hovila, J.; Douros, J. Comparison of TROPOMI/Sentinel-5 Precursor NO2 observations with ground-based measurements in Helsinki. Atmos. Meas. Tech. 2020, 13, 205–218. [Google Scholar] [CrossRef]
- Goldberg, D.L.; Gupta, P.; Wang, K.; Jena, C.; Zhang, Y.; Lu, Z.; Streets, D.G. Using gap-filled MAIAC AOD and WRF-Chem to estimate daily PM2.5 concentrations at 1 km resolution in the Eastern United States. Atmos. Environ. 2019, 199, 443–452. [Google Scholar] [CrossRef]
- Lin, C.; Li, Y.; Yuan, Z.; Lau, A.K.H.; Li, C.; Fung, J.C.H. Using satellite remote sensing data to estimate the high-resolution distribution of ground-level PM2.5. Remote Sens. Environ. 2015, 156, 117–128. [Google Scholar] [CrossRef]
- Jung, C.R.; Hwang, B.F.; Chen, W.T. Incorporating long-term satellite-based aerosol optical depth, localized land use data, and meteorological variables to estimate ground-level PM2.5 concentrations in Taiwan from 2005 to 2015. Environ. Pollut. 2018, 237, 1000–1010. [Google Scholar] [CrossRef]
- Hsu, C.-Y.; Wu, C.-D.; Hsiao, Y.-P.; Chen, Y.-C.; Chen, M.-J.; Lung, S.-C. Developing Land-Use Regression Models to Estimate PM2.5-Bound Compound Concentrations. Remote Sens. 2018, 10, 1971. [Google Scholar] [CrossRef]
- Li, Y.; Xue, Y.; Guang, J.; She, L.; Fan, C.; Chen, G. Ground-Level PM2.5 Concentration Estimation from Satellite Data in the Beijing Area Using a Specific Particle Swarm Extinction Mass Conversion Algorithm. Remote Sens. 2018, 10, 1906. [Google Scholar] [CrossRef]
- WHO. Coronavirus Disease (COVID-2019) Situation Reports; World Health Organization: Geneva, Switzerland, 2021.
- Thomas, J.; Terry, J.P. Containing COVID-19 risk in the UAE: Mass quarantine, mental health, and implications for crisis management. Risk Hazards Crisis Public Policy 2022, 13, 9–27. [Google Scholar] [CrossRef]
- Hui, D.S.; Azhar, E.I.; Madani, T.A.; Ntoumi, F.; Kock, R.; Dar, O.; Ippolito, G.; McHugh, T.D.; Memish, Z.A.; Drosten, C.; et al. The continuing 2019-nCoV epidemic threat of novel coronaviruses to global health—The latest 2019 novel coronavirus outbreak in Wuhan, China. Int. J. Infect. Dis. 2020, 91, 264–266. [Google Scholar] [CrossRef]
- Lai, C.C.; Shih, T.P.; Ko, W.C.; Tang, H.J.; Hsueh, P.R. Severe acute respiratory syndrome coronavirus 2 (SARS-CoV-2) and coronavirus disease-2019 (COVID-19): The epidemic and the challenges. Int. J. Antimicrob. Agents 2020, 55, 105924. [Google Scholar] [CrossRef]
- Peters, A.; Vetter, P.; Guitart, C.; Lotfinejad, N.; Pittet, D. Understanding the emerging coronavirus: What it means for health security and infection prevention. J. Hosp. Infect. 2020, 104, 440–448. [Google Scholar] [CrossRef]
- Hanke, M.; Kosolapova, M.; Weissensteiner, A. COVID-19 and market expectations: Evidence from option-implied densities. Econ. Lett. 2020, 195, 109441. [Google Scholar] [CrossRef]
- Heyden, K.J.; Heyden, T. Market reactions to the arrival and containment of COVID-19: An event study. Financ. Res. Lett. 2021, 38, 101745. [Google Scholar] [CrossRef] [PubMed]
- So, M.K.P.; Chu, A.M.Y.; Chan, T.W.C. Impacts of the COVID-19 pandemic on financial market connectedness. Financ. Res. Lett. 2021, 38, 101864. [Google Scholar] [CrossRef]
- Chen, K.; Wang, M.; Huang, C.; Kinney, P.L.; Anastas, P.T. Air pollution reduction and mortality benefit during the COVID-19 outbreak in China. Lancet Planet. Health 2020, 4, e210–e212. [Google Scholar] [CrossRef] [PubMed]
- Fan, C.; Li, Y.; Guang, J.; Li, Z.; Elnashar, A.; Allam, M.; de Leeuw, G. The Impact of the Control Measures during the COVID-19 Outbreak on Air Pollution in China. Remote Sens. 2020, 12, 1613. [Google Scholar] [CrossRef]
- Lian, X.; Huang, J.; Huang, R.; Liu, C.; Wang, L.; Zhang, T. Impact of city lockdown on the air quality of COVID-19-hit of Wuhan city. Sci. Total Environ. 2020, 742, 140556. [Google Scholar] [CrossRef] [PubMed]
- Marlier, M.E.; Xing, J.; Zhu, Y.; Wang, S. Impacts of COVID-19 response actions on air quality in China. Environ. Res. Commun. 2020, 2, 075003. [Google Scholar] [CrossRef]
- Shi, X.; Brasseur, G.P. The Response in Air Quality to the Reduction of Chinese Economic Activities during the COVID-19 Outbreak. Geophys Res Lett 2020, 47, e2020GL088070. [Google Scholar] [CrossRef]
- Wang, P.; Chen, K.; Zhu, S.; Wang, P.; Zhang, H. Severe air pollution events not avoided by reduced anthropogenic activities during COVID-19 outbreak. Resour. Conserv. Recycl. 2020, 158, 104814. [Google Scholar] [CrossRef]
- Zhao, X.; Wang, G.; Wang, S.; Zhao, N.; Zhang, M.; Yue, W. Impacts of COVID-19 on air quality in mid-eastern China: An insight into meteorology and emissions. Atmos. Environ. 2021, 266, 118750. [Google Scholar] [CrossRef]
- Wu, Q.; Li, T.; Zhang, S.; Fu, J.; Seyler, B.C.; Zhou, Z.; Deng, X.; Wang, B.; Zhan, Y. Evaluation of NOx emissions before, during, and after the COVID-19 lockdowns in China: A comparison of meteorological normalization methods. Atmos. Environ. 2022, 278, 119083. [Google Scholar] [CrossRef] [PubMed]
- Cole, M.A.; Elliott, R.J.R.; Liu, B. The Impact of the Wuhan COVID-19 Lockdown on Air Pollution and Health: A Machine Learning and Augmented Synthetic Control Approach. Environ. Resour. Econ. 2020, 76, 553–580. [Google Scholar] [CrossRef]
- Nichol, J.E.; Bilal, M.; Ali, M.A.; Qiu, Z. Air Pollution Scenario over China during COVID-19. Remote Sens. 2020, 12, 2100. [Google Scholar] [CrossRef]
- Ghahremanloo, M.; Lops, Y.; Choi, Y.; Jung, J.; Mousavinezhad, S.; Hammond, D. A comprehensive study of the COVID-19 impact on PM2.5 levels over the contiguous United States: A deep learning approach. Atmos. Environ. 2022, 272, 118944. [Google Scholar] [CrossRef]
- Pal, S.; Das, P.; Mandal, I.; Sarda, R.; Mahato, S.; Nguyen, K.-A.; Liou, Y.-A.; Talukdar, S.; Debanshi, S.; Saha, T.K. Effects of lockdown due to COVID-19 outbreak on air quality and anthropogenic heat in an industrial belt of India. J. Clean. Prod. 2021, 297, 126674. [Google Scholar] [CrossRef]
- OECD. Statistic Dataset; OECD: Paris, France, 2019. [Google Scholar]
- Lyapustin, A.; Wang, Y. MODIS Multi-Angle Implementation of Atmospheric Correction (MAIAC) Data User’s Guide; NASA: Washington, DC, USA, 2018; Collection 6, pp. 1–19.
- Holben, B.N.; Eck, T.F.; Slutsker, I.; Tanré, D.; Buis, J.P.; Setzer, A.; Vermote, E.; Reagan, J.A.; Kaufman, Y.J.; Nakajima, T.; et al. AERONET—A federated instrument network and data archive for aerosol characterization. Remote Sens. Environ. 1998, 66, 1–16. [Google Scholar] [CrossRef]
- ESA. Sentinel-5 Precursor/TROPOMI Level 2 Product User Manual KNMI Level Support Products; European Space Agency: Paris, France, 2018. [Google Scholar]
- van Geffen, J.; Eskes, H.; Compernolle, S.; Pinardi, G.; Verhoelst, T.; Lambert, J.C.; Sneep, M.; ter Linden, M.; Ludewig, A.; Boersma, K.F.; et al. Sentinel-5P TROPOMI NO2 retrieval: Impact of version v2.2 improvements and comparisons with OMI and ground-based data. Atmos. Meas. Tech. 2022, 15, 2037–2060. [Google Scholar] [CrossRef]
- Tan, P.-H.; Chou, C.; Liang, J.-Y.; Chou, C.; Shiu, C.-J. Air Pollution “Holiday Effect” Resulting from the Chinese New Year. Atmos. Environ. 2009, 43, 2114–2124. [Google Scholar] [CrossRef]
- Douros, J.; Eskes, H.; van Geffen, J.; Boersma, K.F.; Compernolle, S.; Pinardi, G.; Blechschmidt, A.M.; Peuch, V.H.; Colette, A.; Veefkind, P. Comparing Sentinel-5P TROPOMI NO2 column observations with the CAMS-regional air quality ensemble. EGUsphere 2022, 2022, 1–40. [Google Scholar] [CrossRef]
- Alzahrani, S.I.; Aljamaan, I.A.; Al-Fakih, E.A. Forecasting the spread of the COVID-19 pandemic in Saudi Arabia using ARIMA prediction model under current public health interventions. J. Infect. Public Health 2020, 13, 914–919. [Google Scholar] [CrossRef] [PubMed]
- Burnett, R.T.; Pope, C.A., 3rd; Ezzati, M.; Olives, C.; Lim, S.S.; Mehta, S.; Shin, H.H.; Singh, G.; Hubbell, B.; Brauer, M.; et al. An integrated risk function for estimating the global burden of disease attributable to ambient fine particulate matter exposure. Env. Health Perspect. 2014, 122, 397–403. [Google Scholar] [CrossRef]
- Apte, J.S.; Marshall, J.D.; Cohen, A.J.; Brauer, M. Addressing global mortality from ambient PM2.5. Environ. Sci. Technol. 2015, 49, 8057–8066. [Google Scholar] [CrossRef] [PubMed]
- Li, T.; Zhang, Y.; Wang, J.; Xu, D.; Yin, Z.; Chen, H.; Lv, Y.; Luo, J.; Zeng, Y.; Liu, Y.; et al. All-cause mortality risk associated with long-term exposure to ambient PM(2.5) in China: A cohort study. Lancet Public Health 2018, 3, e470–e477. [Google Scholar] [CrossRef]
- Zhang, Y.L.; Cao, F. Fine particulate matter (PM 2.5) in China at a city level. Sci. Rep. 2015, 5, 14884. [Google Scholar] [CrossRef] [PubMed]
- Guo, S.; Hu, M.; Zamora, M.L.; Peng, J.; Shang, D.; Zheng, J.; Du, Z.; Wu, Z.; Shao, M.; Zeng, L.; et al. Elucidating severe urban haze formation in China. Proc. Natl. Acad. Sci. USA 2014, 111, 17373–17378. [Google Scholar] [CrossRef]
- Biswal, A.; Singh, T.; Singh, V.; Ravindra, K.; Mor, S. COVID-19 lockdown and its impact on tropospheric NO2 concentrations over India using satellite-based data. Heliyon 2020, 6, e04764. [Google Scholar] [CrossRef]
- Bassani, C.; Vichi, F.; Esposito, G.; Montagnoli, M.; Giusto, M.; Ianniello, A. Nitrogen dioxide reductions from satellite and surface observations during COVID-19 mitigation in Rome (Italy). Environ. Sci. Pollut. Res. 2021, 28, 22981–23004. [Google Scholar] [CrossRef]
- The Chinese Government Website. Circular of the State Council on the Issuance of the Comprehensive Work Plan on Energy Saving and Emission; The Chinese Government Website: Beijing, China, 2016.
- Yang, N.; Zhang, Z.; Xue, B.; Ma, J.; Chen, X.; Lu, C. Economic Growth and Pollution Emission in China: Structural Path Analysis. Sustainability 2018, 10, 2569. [Google Scholar] [CrossRef]
- Wang, M.; Jiang, A.; Gong, L.; Lu, L.; Guo, W.; Li, C.; Zheng, J.; Li, C.; Yang, B.; Zeng, J.; et al. Temperature significantly change COVID-19 transmission in 429 cities. medRxiv 2020. [Google Scholar] [CrossRef]
- Goyal, S.K.; Chalapati Rao, C.V. Assessment of atmospheric assimilation potential for industrial development in an urban environment: Kochi (India). Sci. Total Environ. 2007, 376, 27–39. [Google Scholar] [CrossRef]
- Kayes, I.; Shahriar, S.; Hasan, K.; Akhter, M.; Kabir, M.; Salam, M. The relationships between meteorological parameters and air pollutants in an urban environment. Glob. J. Environ. Sci. Manag. 2019, 5, 265–278. [Google Scholar]
- Zhang, H.; Wang, Y.; Hu, J.; Ying, Q.; Hu, X.-M. Relationships between meteorological parameters and criteria air pollutants in three megacities in China. Environ. Res. 2015, 140, 242–254. [Google Scholar] [CrossRef] [PubMed]
- Cao, C.; Jiang, W.; Wang, B.; Fang, J.; Lang, J.; Tian, G.; Jiang, J.; Zhu, T.F. Inhalable microorganisms in Beijing’s PM2.5 and PM10 pollutants during a severe smog event. Environ. Sci. Technol. 2014, 48, 1499–1507. [Google Scholar] [CrossRef] [PubMed]
- Zhang, C.; Chen, C.; Shen, W.; Tang, F.; Lei, H.; Xie, Y.; Cao, Z.; Tang, K.; Bai, J.; Xiao, L.; et al. Impact of population movement on the spread of 2019-nCoV in China. Emerg. Microbes Infect. 2020, 9, 988–990. [Google Scholar] [CrossRef]
- Nikkei. Blue Skies Return to China as Coronavirus Cuts Coal Consumption. Available online: https://asia.nikkei.com/Spotlight/Coronavirus/Blue-skies-return-to-China-as-coronavirus-cuts-coal-consumption (accessed on 26 February 2022).
- Wang, L.; Liu, Z.; Sun, Y.; Ji, D.; Wang, Y.J.A.R. Long-range transport and regional sources of PM2.5 in Beijing based on long-term observations from 2005 to 2010. Atmos. Res. 2015, 157, 37–48. [Google Scholar] [CrossRef]
- Quan, J.; Dou, Y.; Zhao, X.; Liu, Q.; Sun, Z.; Pan, Y.; Jia, X.; Cheng, Z.; Ma, P.; Su, J.; et al. Regional atmospheric pollutant transport mechanisms over the North China Plain driven by topography and planetary boundary layer processes. Atmos. Environ. 2020, 221, 117098. [Google Scholar] [CrossRef]
- CREA. Why Does the Smog Strike Beijing Even When the City is Closed Down? Available online: https://energyandcleanair.org/why-does-the-smog-strike-beijing-even-when-the-city-is-closed-down/ (accessed on 11 March 2022).
- Reuters. China Steel Hub Hebei Moves 2019 Industrial Capacity Cutting Targets Forward. Available online: https://www.reuters.com/article/us-china-pollution-steel/china-steel-hub-hebei-moves-2019-industrial-capacity-cutting-targets-forward-idUSKCN1U30BP (accessed on 20 February 2022).
- Reuters. China’s Industrial Heartland Shandong to Overhaul Energy Intensive Industries. Available online: https://www.reuters.com/article/china-shandong-economy/ (accessed on 19 February 2022).
- OECD. The Economic Consequences of Outdoor Air Pollution; OECD: Paris, France, 2016. [Google Scholar] [CrossRef]
- WB. The Cost of Air Pollution: Strengthening the Economic Case for Action. Available online: http://documents.worldbank.org/curated/en/781521473177013155/The-cost-of-air-pollution-strengthening-the-economic-case-for-action (accessed on 26 March 2022).
- Murray, C.J.L.; Aravkin, A.Y.; Zheng, P.; Abbafati, C.; Abbas, K.M.; Abbasi-Kangevari, M.; Abd-Allah, F.; Abdelalim, A.; Abdollahi, M.; Abdollahpour, I.; et al. Global burden of 87 risk factors in 204 countries and territories, 1990–2019: A systematic analysis for the Global Burden of Disease Study 2019. Lancet 2020, 396, 1223–1249. [Google Scholar] [CrossRef] [PubMed]















| Pandemic Onset | Before Lockdown (BLK) | Chinese New Year Holiday (CNY) | During Lockdown (DLK) |
|---|---|---|---|
| 2020 | 11 December 2019–23 January 2020 | 24 January–5 February 2020 | 6 February–10 March 2020 |
| Pre-Pandemic | Equivalent Period | Chinese New Year Holiday (CNY) | Equivalent Period |
| 2019 | 22 December 2018–3 February 2019 | 4–11 February 2019 | 12 February–22 March 2019 |
Disclaimer/Publisher’s Note: The statements, opinions and data contained in all publications are solely those of the individual author(s) and contributor(s) and not of MDPI and/or the editor(s). MDPI and/or the editor(s) disclaim responsibility for any injury to people or property resulting from any ideas, methods, instructions or products referred to in the content. |
© 2023 by the authors. Licensee MDPI, Basel, Switzerland. This article is an open access article distributed under the terms and conditions of the Creative Commons Attribution (CC BY) license (https://creativecommons.org/licenses/by/4.0/).
Share and Cite
Liou, Y.-A.; Vo, T.-H.; Nguyen, K.-A.; Terry, J.P. Air Quality Improvement Following COVID-19 Lockdown Measures and Projected Benefits for Environmental Health. Remote Sens. 2023, 15, 530. https://doi.org/10.3390/rs15020530
Liou Y-A, Vo T-H, Nguyen K-A, Terry JP. Air Quality Improvement Following COVID-19 Lockdown Measures and Projected Benefits for Environmental Health. Remote Sensing. 2023; 15(2):530. https://doi.org/10.3390/rs15020530
Chicago/Turabian StyleLiou, Yuei-An, Trong-Hoang Vo, Kim-Anh Nguyen, and James P. Terry. 2023. "Air Quality Improvement Following COVID-19 Lockdown Measures and Projected Benefits for Environmental Health" Remote Sensing 15, no. 2: 530. https://doi.org/10.3390/rs15020530
APA StyleLiou, Y.-A., Vo, T.-H., Nguyen, K.-A., & Terry, J. P. (2023). Air Quality Improvement Following COVID-19 Lockdown Measures and Projected Benefits for Environmental Health. Remote Sensing, 15(2), 530. https://doi.org/10.3390/rs15020530

