Improved Drought Characteristics in the Pearl River Basin Based on Reconstructed GRACE Solution with Enhanced Temporal Resolution
Abstract
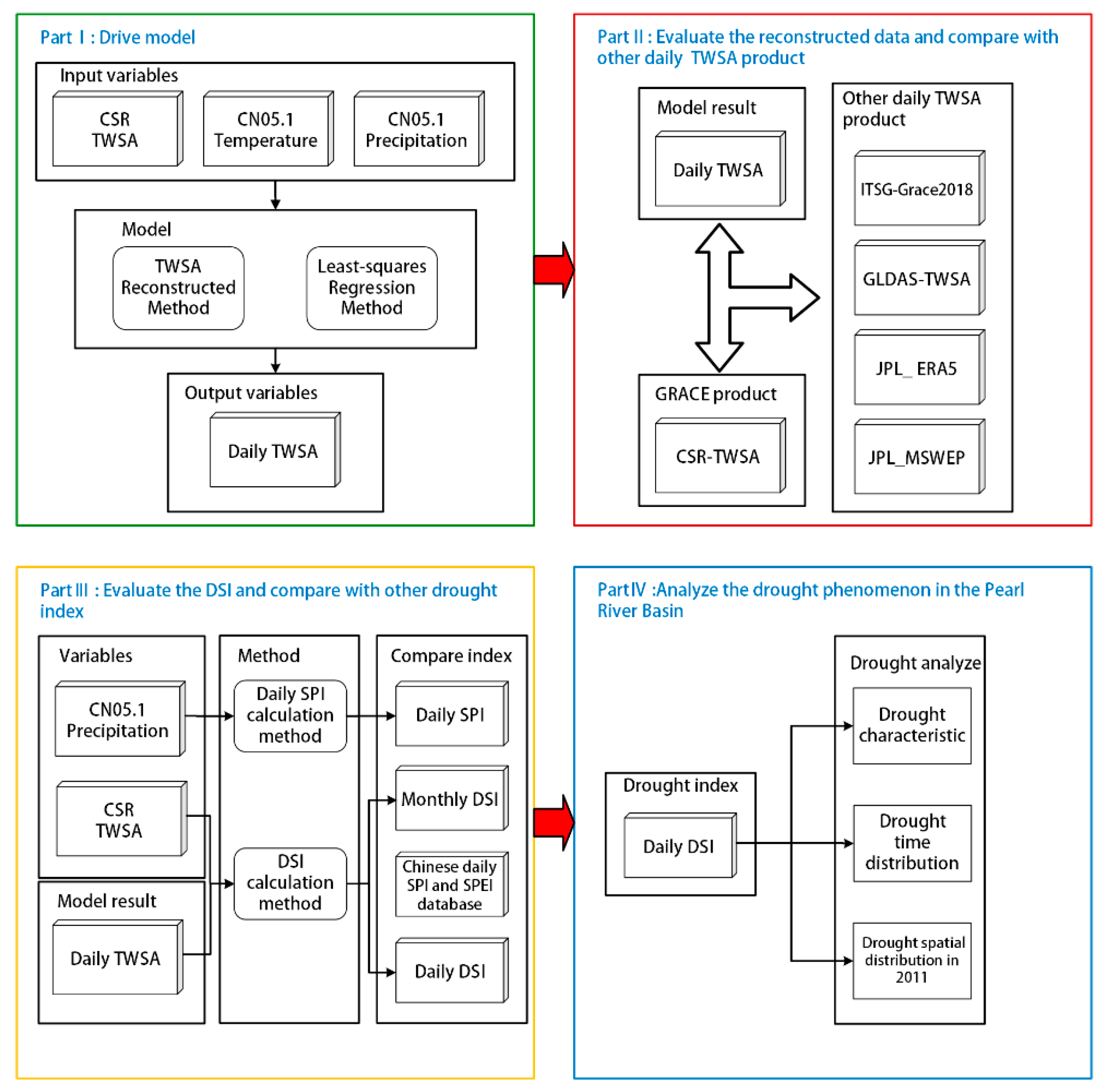
:1. Introduction
2. Study Area and Datasets
2.1. Study Area
2.2. Data
2.2.1. TWSA Products
- (1)
- GRACE/GRACE-FO mascon solutions: the GRACE mascon solution released by CSR (http://www2.csr.utexas.edu/grace/RL06_mascons.html (accessed on 15 June 2022)) are one of the most widely used data available today, and this study uses the GRACE/GRACE-FO RL06 Mascon Solutions (version 02) provided by CSR. In comparison to the RL05 version, the RL06 mascon solutions use a freshly established grid that can limit the leakage between land and ocean signals. The native resolution of RL06 is 1°, the shape is a square hexagon, and the file is published at 0.25° so that the coastline defined in the new RL06 mascon grid can be correctly represented [61].
- (2)
- Daily TWSA productions: version 2 of the GLDAS (GLDAS-2) provides optimal fields of land surface states and fluxes, which concludes TWS. The GLDAS-2.2 (https://disc.gsfc.nasa.gov/datasets/GLDAS_CLSM025_DA1_D_2.2/summary (accessed on 8 July 2022)), which assimilates TWSA (0.25° × 0.25° resolution) from GRACE, is one of the components of GLDAS-2 [46,47]. The ITSG-Grace2018 gravity field model (1° × 1° resolution, https://www2.csr.utexas.edu/grace/RL06_mascons.html (accessed on 18 December 2022)) provides Kalman smoothed daily solutions [48]. Humphrey and Gudmundsson [51] reconstruct daily TWSA using multiple precipitations and provide different products of daily TWSA (https://doi.org/10.6084/m9.figshare.7670849 (accessed on 25 December 2022)). In this study, JPL_ERA5 represents the daily TWSA reconstructed by Humphrey and Gudmundsson using the JPL-TWSA (3° × 3° resolution) and precipitation from ERA5, and JPL_MSWEP (3° × 3° resolution) represents the daily TWSA reconstructed by Humphrey and Gudmundsson using the JPL-TWSA and precipitation from MSWEP.
2.2.2. Precipitation and Temperature Data
2.2.3. Daily Drought Index Dataset
3. Method
3.1. Recontraction Method
3.1.1. GRACE TWSA Reconstruction Method
3.1.2. Time Series Decomposition
3.2. Drought Index
3.2.1. DSI
3.2.2. Daily SPI
3.3. Evaluation Metrics
4. Result
4.1. Evaluation of Reconstructed Daily TWSA
4.2. Evaluation of DSI in the PRB
5. Discussion
5.1. Drought Temporal Distribution in the PRB from 2003 to 2021
5.2. Spatial Distribution of Extreme Drought in the PRB in 2011
6. Conclusions
- (1)
- The quality of reconstructed TWSA using the precipitation and temperature data provided by CN05.1 is acceptable. The reconstructed TWSA is in remarkable consistency with CSR–TWSA. The NSE between the reconstructed TWSA’s monthly mean corresponding to the GRACE time bounds and CSR–TWSA is as high as 0.92. The daily TWSA obtained by this method is also in noteworthy consistency with other daily TWSA products in the PRB.
- (2)
- DSI is calculated with an improved temporal resolution to analyze more accurate drought events in the PRB. There are six drought events from 2003 to 2021 and three drought events before 2008, which have a longer duration and lower severity. The daily DSI calculated in this paper is in remarkable agreement with monthly DSI, daily SPI, and daily SPEI. The correlation coefficient between DSI and the other two is higher than 0.65. This alignment highlights the substantial significance of the DSI as a reliable metric for assessing drought conditions. The utilization of DSI with improved temporal resolution allows the characterization of drought analysis to be studied precisely to the day, which can effectively capture the spatial evolution of drought.
- (3)
- In the study of drought events in the PRB in 2011, this drought event monitored by the DSI is closer to the government report than SPI-1 and SPI-6. Furthermore, the spatial distribution of drought events in all three drought indexes exhibits a relatively similar pattern, with the primary drought centers situated near the tri-provincial border of Yunnan, Guangxi, and Guizhou. From 15 August to 31 September 2011, the entirety of the PRB experienced a severe drought. Despite a brief respite during this period, drought persisted through the end of September, with a minimum DSI of 1.76 on 31 August.
Supplementary Materials
Author Contributions
Funding
Data Availability Statement
Acknowledgments
Conflicts of Interest
References
- Zargar, A.; Sadiq, R.; Naser, B.; Khan, F.I. A review of drought indices. Environ. Rev. 2011, 19, 333–349. [Google Scholar] [CrossRef]
- Wu, X.Y.; Hao, Z.C.; Zhang, X.; Hao, F.H. Distribution and trends of compound hot and dry events during summer in China. Water Resour. Hydropower Eng. 2021, 12, 90–98. [Google Scholar]
- Naumann, G.; Alfieri, L.; Wyser, K.; Mentaschi, L.; Betts, R.A.; Carrao, H.; Spinoni, J.; Vogt, J.; Feyen, L. Global Changes in Drought Conditions Under Different Levels of Warming. Geophys. Res. Lett. 2018, 45, 3285–3296. [Google Scholar] [CrossRef]
- Schimel, J.P. Life in Dry Soils: Effects of Drought on Soil Microbial Communities and Processes. Annu. Rev. Ecol. Evol. Syst. 2018, 49, 409–432. [Google Scholar] [CrossRef]
- Stanke, C.; Kerac, M.; Prudhomme, C.; Medlock, J.; Murray, V. Health effects of drought: A systematic review of the evidence. PLoS Curr. 2013, 5. [Google Scholar] [CrossRef] [PubMed]
- Dabanli, I. Drought hazard, vulnerability, and risk assessment in Turkey. Arab. J. Geosci. 2018, 11, 538. [Google Scholar] [CrossRef]
- Li, X.; Pan, X.Y.; Yang, M.Y.; Yang, S.L.; Fan, H.Y.; Zhang, Z.Q. Spatial and temporal characteristics of drought in Beijing based on multiple scale SPEI index. Water Resour. Hydropower Eng. 2021, 11, 50–63. [Google Scholar]
- Yihdego, Y.; Vaheddoost, B.; Al-Weshah, R.A. Drought indices and indicators revisited. Arab. J. Geosci. 2019, 12, 69. [Google Scholar] [CrossRef]
- Mukherjee, S.; Mishra, A.; Trenberth, K.E. Climate Change and Drought: A Perspective on Drought Indices. Curr. Clim. Chang. Rep. 2018, 4, 145–163. [Google Scholar] [CrossRef]
- Lloyd-Hughes, B. The impracticality of a universal drought definition. Theor. Appl. Climatol. 2014, 117, 607–611. [Google Scholar] [CrossRef]
- Mishra, A.K.; Singh, V.P. A review of drought concepts. J. Hydrol. 2010, 391, 202–216. [Google Scholar] [CrossRef]
- McKee, T.B.; Doesken, N.J.; Kleist, J. The relationship of drought frequency and duration to time scales. In Proceedings of the 8th Conference on Applied Climatology, Anaheim, CA, USA, 17–22 January 1993; pp. 179–183. [Google Scholar]
- Vicente-Serrano, S.M.; Beguería, S.; López-Moreno, J.I. A Multiscalar Drought Index Sensitive to Global Warming: The Standardized Precipitation Evapotranspiration Index. J. Clim. 2010, 23, 1696–1718. [Google Scholar] [CrossRef]
- Shukla, S.; Wood, A.W. Use of a standardized runoff index for characterizing hydrologic drought. Geophys. Res. Lett. 2008, 35, 1–7. [Google Scholar] [CrossRef]
- Palmer, W.C. Meteorological Drought; US Department of Commerce, Weather Bureau: Washington, DC, USA, 1965; Volume 30.
- Wells, N.; Goddard, S.; Hayes, M.J. A self-calibrating Palmer drought severity index. J. Clim. 2004, 17, 2335–2351. [Google Scholar] [CrossRef]
- Zhai, J.; Su, B.; Krysanova, V.; Vetter, T.; Gao, C.; Jiang, T. Spatial Variation and Trends in PDSI and SPI Indices and Their Relation to Streamflow in 10 Large Regions of China. J. Clim. 2010, 23, 649–663. [Google Scholar] [CrossRef]
- Valiya Veettil, A.; Mishra, A.K. Multiscale hydrological drought analysis: Role of climate, catchment and morphological variables and associated thresholds. J. Hydrol. 2020, 582, 124533. [Google Scholar] [CrossRef]
- Wu, G.; Chen, J.; Shi, X.; Kim, J.S.; Xia, J.; Zhang, L. Impacts of Global Climate Warming on Meteorological and Hydrological Droughts and Their Propagations. Earth’s Future 2022, 10, e2021EF002542. [Google Scholar] [CrossRef]
- Huang, Z.; Jiao, J.J.; Luo, X.; Pan, Y.; Jin, T. Drought and Flood Characterization and Connection to Climate Variability in the Pearl River Basin in Southern China Using Long-Term GRACE and Reanalysis Data. J. Clim. 2021, 34, 2053–2078. [Google Scholar] [CrossRef]
- AghaKouchak, A.; Farahmand, A.; Melton, F.S.; Teixeira, J.; Anderson, M.C.; Wardlow, B.D.; Hain, C.R. Remote sensing of drought: Progress, challenges and opportunities. Rev. Geophys. 2015, 53, 452–480. [Google Scholar] [CrossRef]
- Alizadeh, M.R.; Nikoo, M.R. A fusion-based methodology for meteorological drought estimation using remote sensing data. Remote Sens. Environ. 2018, 211, 229–247. [Google Scholar] [CrossRef]
- Tapley, B.D.; Bettadpur, S.; Watkins, M.; Reigber, C. The gravity recovery and climate experiment: Mission overview and early results. Geophys. Res. Lett. 2004, 31. [Google Scholar] [CrossRef]
- Tapley, B.D.; Watkins, M.M.; Flechtner, F.; Reigber, C.; Bettadpur, S.; Rodell, M.; Sasgen, I.; Famiglietti, J.S.; Landerer, F.W.; Chambers, D.P.; et al. Contributions of GRACE to understanding climate change. Nat. Clim. Chang. 2019, 9, 358–369. [Google Scholar] [CrossRef] [PubMed]
- Long, D.; Pan, Y.; Zhou, J.; Chen, Y.; Hou, X.; Hong, Y.; Scanlon, B.R.; Longuevergne, L. Global analysis of spatiotemporal variability in merged total water storage changes using multiple GRACE products and global hydrological models. Remote Sens. Environ. 2017, 192, 198–216. [Google Scholar] [CrossRef]
- Xie, J.; Xu, Y.; Wang, Y.; Gu, H.; Wang, F.; Pan, S. Influences of climatic variability and human activities on terrestrial water storage variations across the Yellow River basin in the recent decade. J. Hydrol. 2019, 579, 124218. [Google Scholar] [CrossRef]
- Scanlon, B.R.; Zhang, Z.; Save, H.; Wiese, D.N.; Landerer, F.W.; Long, D.; Longuevergne, L.; Chen, J. Global evaluation of new GRACE mascon products for hydrologic applications. Water Resour. Res. 2016, 52, 9412–9429. [Google Scholar] [CrossRef]
- Tapley, B.D.; Bettadpur, S.; Ries, J.C.; Thompson, P.F.; Watkins, M.M. GRACE Measurements of Mass Variability in the Earth System. Science 2004, 305, 503–505. [Google Scholar] [CrossRef] [PubMed]
- Zhao, M.; Velicogna, I.; Kimball, J.S. Satellite Observations of Regional Drought Severity in the Continental United States Using GRACE-Based Terrestrial Water Storage Changes. J. Clim. 2017, 30, 6297–6308. [Google Scholar] [CrossRef]
- Wu, T.; Zheng, W.; Yin, W.; Zhang, H. Spatiotemporal Characteristics of Drought and Driving Factors Based on the GRACE-Derived Total Storage Deficit Index: A Case Study in Southwest China. Remote Sens. 2021, 13, 79. [Google Scholar] [CrossRef]
- Wang, Q.; Zheng, W.; Yin, W.; Kang, G.; Zhang, G.; Zhang, D. Improving the Accuracy of Water Storage Anomaly Trends Based on a New Statistical Correction Hydrological Model Weighting Method. Remote Sens. 2021, 13, 3583. [Google Scholar] [CrossRef]
- Hu, B.Y.; Wang, L. Terrestrial water storage change and its attribution: A review and perspective. Water Resour. Hydropower Eng. 2021, 5, 13–25. [Google Scholar]
- Long, D.; Longuevergne, L.; Scanlon, B.R. Uncertainty in evapotranspiration from land surface modeling, remote sensing, and GRACE satellites. Water Resour. Res. 2014, 50, 1131–1151. [Google Scholar] [CrossRef]
- Thomas, B.F.; Famiglietti, J.S.; Landerer, F.W.; Wiese, D.N.; Molotch, N.P.; Argus, D.F. GRACE Groundwater Drought Index: Evaluation of California Central Valley groundwater drought. Remote Sens. Environ. 2017, 198, 384–392. [Google Scholar] [CrossRef]
- Mohamed, A.; Abdelrady, A.; Alarifi, S.S.; Othman, A. Geophysical and Remote Sensing Assessment of Chad’s Groundwater Resources. Remote Sens. 2023, 15, 560. [Google Scholar] [CrossRef]
- Sun, Z.; Zhu, X.; Pan, Y.; Zhang, J.; Liu, X. Drought evaluation using the GRACE terrestrial water storage deficit over the Yangtze River Basin, China. Sci. Total Environ. 2018, 634, 727–738. [Google Scholar] [CrossRef]
- Sinha, D.; Syed, T.H.; Reager, J.T. Utilizing combined deviations of precipitation and GRACE-based terrestrial water storage as a metric for drought characterization: A case study over major Indian river basins. J. Hydrol. 2019, 572, 294–307. [Google Scholar] [CrossRef]
- Wahr, J.; Swenson, S.; Zlotnicki, V.; Velicogna, I. Time-variable gravity from GRACE: First results. Geophys. Res. Lett. 2004, 31. [Google Scholar] [CrossRef]
- Tangdamrongsub, N.; Han, S.; Decker, M.; Yeo, I.; Kim, H. On the use of the GRACE normal equation of inter-satellite tracking data for estimation of soil moisture and groundwater in Australia. Hydrol. Earth Syst. Sci. 2018, 22, 1811–1829. [Google Scholar] [CrossRef]
- Chen, Z.; Zheng, W.; Yin, W.; Li, X.; Zhang, G.; Zhang, J. Improving the Spatial Resolution of GRACE-Derived Terrestrial Water Storage Changes in Small Areas Using the Machine Learning Spatial Downscaling Method. Remote Sens. 2021, 13, 4760. [Google Scholar] [CrossRef]
- Sun, Z.; Long, D.; Yang, W.; Li, X.; Pan, Y. Reconstruction of GRACE Data on Changes in Total Water Storage Over the Global Land Surface and 60 Basins. Water Resour. Res. 2020, 56, e2019WR026250. [Google Scholar] [CrossRef]
- Christian, J.I.; Basara, J.B.; Otkin, J.A.; Hunt, E.D.; Wakefield, R.A.; Flanagan, P.X.; Xiao, X. A Methodology for Flash Drought Identification: Application of Flash Drought Frequency across the United States. J. Hydrometeorol. 2019, 20, 833–846. [Google Scholar] [CrossRef]
- Zhang, X.; Duan, Y.; Duan, J.; Jian, D.; Ma, Z. A daily drought index based on evapotranspiration and its application in regional drought analyses. Sci. China Earth Sci. 2022, 65, 317–336. [Google Scholar] [CrossRef]
- Yang, P.; Zhang, Y.; Xia, J.; Sun, S. Identification of drought events in the major basins of Central Asia based on a combined climatological deviation index from GRACE measurements. Atmos. Res. 2020, 244, 105105. [Google Scholar] [CrossRef]
- Xu, Y.; Zhu, X.; Cheng, X.; Gun, Z.; Lin, J.; Zhao, J.; Yao, L.; Zhou, C. Drought assessment of China in 2002–2017 based on a comprehensive drought index. Agric. For. Meteorol. 2022, 319, 108922. [Google Scholar] [CrossRef]
- Li, B.; Rodell, M.; Kumar, S.; Beaudoing, H.K.; Getirana, A.; Zaitchik, B.F.; Goncalves, L.G.; Cossetin, C.; Bhanja, S.; Mukherjee, A.; et al. Global GRACE Data Assimilation for Groundwater and Drought Monitoring: Advances and Challenges. Water Resour. Res. 2019, 55, 7564–7586. [Google Scholar] [CrossRef]
- Li, B.; Beaudoing, H.; Rodell, M. NASA/GSFC/HSL, GLDAS Catchment Land Surface Model L4 Daily 0.25 × 0.25 Degree GRACE-DA1 V2.2, Greenbelt, Maryland, USA, Goddard Earth Sciences Data and Information Services Center (GES DISC). Available online: https://disc.gsfc.nasa.gov/datasets/GLDAS_CLSM025_DA1_D_2.2/summary (accessed on 8 July 2022).
- Kvas, A.; Behzadpour, S.; Ellmer, M.; Klinger, B.; Strasser, S.; Zehentner, N.; Mayer Gürr, T. ITSG-Grace2018: Overview and Evaluation of a New GRACE-Only Gravity Field Time Series. J. Geophys. Res. Solid Earth. 2019, 124, 9332–9344. [Google Scholar] [CrossRef]
- Mayer-Gürr, T.; Behzadpour, S.; Ellmer, M.; Kvas, A.; Klinger, B.; Strasser, S.; Zehentner, N. ITSG-Grace2018—Monthly, Daily and Static Gravity Field Solutions from GRACE. GFZ Data Serv. Available online: https://www.tugraz.at/institute/ifg/downloads/gravity-field-models/itsg-grace2018 (accessed on 18 December 2022).
- Wang, W.; Cui, W.; Wang, X.; Chen, X. Evaluation of GLDAS-1 and GLDAS-2 Forcing Data and Noah Model Simulations over China at the Monthly Scale. J. Hydrometeorol. 2016, 17, 2815–2833. [Google Scholar] [CrossRef]
- Humphrey, V.; Gudmundsson, L. GRACE-REC: A reconstruction of climate-driven water storage changes over the last century. Earth Syst. Sci. Data. 2019, 11, 1153–1170. [Google Scholar] [CrossRef]
- Liu, B.; Zou, X.; Yi, S.; Sneeuw, N.; Cai, J.; Li, J. Identifying and separating climate- and human-driven water storage anomalies using GRACE satellite data. Remote Sens. Environ. 2021, 263, 112559. [Google Scholar] [CrossRef]
- Xiao, C.; Zhong, Y.; Feng, W.; Gao, W.; Wang, Z.; Zhong, M.; Ji, B. Monitoring the Catastrophic Flood With GRACE-FO and Near-Real-Time Precipitation Data in Northern Henan Province of China in July. IEEE J. Sel. Top. Appl. Earth Observ. Remote Sens. 2023, 16, 89–101. [Google Scholar] [CrossRef]
- Bai, H.; Ming, Z.; Zhong, Y.; Zhong, M.; Kong, D.; Ji, B. Evaluation of evapotranspiration for exorheic basins in China using an improved estimate of terrestrial water storage change. J. Hydrol. 2022, 610, 127885. [Google Scholar] [CrossRef]
- Yang, X.; Tian, S.; You, W.; Jiang, Z. Reconstruction of continuous GRACE/GRACE-FO terrestrial water storage anomalies based on time series decomposition. J. Hydrol. 2021, 603, 127018. [Google Scholar] [CrossRef]
- The Ministry of Water Resources of the People’s Republic of China. 2021 Bulletin of Flood and Drought Disasters in China. p. 92. Available online: http://www.mwr.gov.cn/sj/tjgb/zgshzhgb/202302/t20230222_1646546.html (accessed on 7 January 2023).
- Yang, T.; Shao, Q.; Hao, Z.; Chen, X.; Zhang, Z.; Xu, C.; Sun, L. Regional frequency analysis and spatio-temporal pattern characterization of rainfall extremes in the Pearl River Basin, China. J. Hydrol. 2010, 380, 386–405. [Google Scholar] [CrossRef]
- Zhang, Q.; Xu, C.; Gemmer, M.; Chen, Y.D.; Liu, C. Changing properties of precipitation concentration in the Pearl River basin, China. Stoch. Environ. Res. Risk Assess. 2009, 23, 377–385. [Google Scholar] [CrossRef]
- Huang, W.; Wang, H. Drought and intensified agriculture enhanced vegetation growth in the central Pearl River Basin of China. Agric. Water Manage. 2021, 256, 107077. [Google Scholar] [CrossRef]
- Zhou, Z.; Shi, H.; Fu, Q.; Ding, Y.; Li, T.; Wang, Y.; Liu, S. Characteristics of Propagation from Meteorological Drought to Hydrological Drought in the Pearl River Basin. J. Geophys. Res. Atmos. 2021, 126, e2020JD033959. [Google Scholar] [CrossRef]
- Save, H.; Bettadpur, S.; Tapley, B.D. High-resolution CSR GRACE RL05 mascons. J. Geophys. Res. Solid Earth 2016, 121, 7547–7569. [Google Scholar] [CrossRef]
- Wu, J.; Gao, X. A gridded daily observation dataset over China region and comparison with the other datasets. Chinese J. Geophys. Chin. Ed. 2013, 56, 1102–1111. [Google Scholar]
- Wu, J.; Gao, X.; Giorgi, F.; Chen, D. Changes of effective temperature and cold/hot days in late decades over China based on a high resolution gridded observation dataset. Int. J. Climatol. 2017, 37, 788–800. [Google Scholar] [CrossRef]
- Xu, Y.; Gao, X.; Shen, Y.; Xu, C.; Shi, Y.; Giorgi, F. A daily temperature dataset over China and its application in validating a RCM simulation. Adv. Atmos. Sci. 2009, 26, 763–772. [Google Scholar] [CrossRef]
- Nie, S.; Zheng, W.; Yin, W.; Zhong, Y.; Shen, Y.; Li, K. Improved the Characterization of Flood Monitoring Based on Reconstructed Daily GRACE Solutions over the Haihe River Basin. Remote Sens. 2023, 15, 1564. [Google Scholar] [CrossRef]
- Wang, Q.; Zeng, J.; Qi, J.; Zhang, X.; Zeng, Y.; Shui, W.; Xu, Z.; Zhang, R.; Wu, X.; Cong, J. A multi-scale daily SPEI dataset for drought characterization at observation stations over mainland China from 1961 to 2018. Earth Syst. Sci. Data 2021, 13, 331–341. [Google Scholar] [CrossRef]
- Wang, Q.; Zhang, R.; Qi, J.; Zeng, J.; Wu, J.; Shui, W.; Wu, X.; Li, J. An improved daily standardized precipitation index dataset for mainland China from 1961 to 2018. Sci. Data. 2022, 9, 124. [Google Scholar] [CrossRef] [PubMed]
- Wang, Q.; Shi, P.; Lei, T.; Geng, G.; Liu, J.; Mo, X.; Li, X.; Zhou, H.; Wu, J. The alleviating trend of drought in the Huang-Huai-Hai Plain of China based on the daily SPEI. Int. J. Climatol. 2015, 35, 3760–3769. [Google Scholar] [CrossRef]
- Hosseini-Moghari, S.; Araghinejad, S.; Ebrahimi, K.; Tang, Q.; AghaKouchak, A. Using GRACE satellite observations for separating meteorological variability from anthropogenic impacts on water availability. Sci. Rep. 2020, 10, 15098. [Google Scholar] [CrossRef] [PubMed]
- Jensen, L.; Eicker, A.; Dobslaw, H.; Stacke, T.; Humphrey, V. Long—Term Wetting and Drying Trends in Land Water Storage Derived from GRACE and CMIP5 Models. J. Geophys. Res. Atmos. 2019, 124, 9808–9823. [Google Scholar] [CrossRef]
- Sinha, D.; Syed, T.H.; Famiglietti, J.S.; Reager, J.T.; Thomas, R.C. Characterizing Drought in India Using GRACE Observations of Terrestrial Water Storage Deficit. J. Hydrometeorol. 2017, 18, 381–396. [Google Scholar] [CrossRef]
- Rodgers, J.L.; Nicewander, W.A. Thirteen Ways to Look at the Correlation Coefficient. Am. Stat. 1988, 42, 59–66. [Google Scholar] [CrossRef]
- Chai, T.; Draxler, R.R. Root mean square error (RMSE) or mean absolute error (MAE)?—Arguments against avoiding RMSE in the literature. Geosci. Model Dev. 2014, 7, 1247–1250. [Google Scholar] [CrossRef]
- McCuen, R.H.; Knight, Z.; Cutter, A.G. Evaluation of the Nash–Sutcliffe Efficiency Index. J. Hydrol. Eng. 2006, 11, 597–602. [Google Scholar] [CrossRef]
- The Ministry of Water Resources of the People’s Republic of China. 2011 Bulletin of Flood and Drought Disasters in China. p. 18. Available online: http://www.mwr.gov.cn/sj/tjgb/zgshzhgb/201612/t20161222_776089.html (accessed on 7 January 2023).












| Dataset | Name | Variables | Temporal Resolution | Spatial Resolution |
|---|---|---|---|---|
| CSR RL06 Mascon | GRACE-TWSA | TWSA | monthly | 1° × 1° (native resolution) |
| GLDAS | GLDAS-TWSA | TWSA | daily | 0.25° × 0.25° |
| GRACE_REC | JPL_ERA5 | TWSA | daily | 3° × 3° |
| JPL_MSWEP | TWSA | daily | ||
| ITSG-Grace2018 | ITSG-Grace2018 | TWSA | daily | 1° × 1° |
| CN05.1 | Precipitation | Precipitation | daily | 0.25° × 0.25° |
| Temperature | Temperature | |||
| SPEI Dataset | Daily SPEI | Daily SPEI | daily | Station data |
| SPI Dataset | Daily SPI | Daily SPI |
| Category | Description | DSI | SPI | SPEI |
|---|---|---|---|---|
| D0 | Abnormally dry | −0.50 to −0.79 | ||
| D1 | Moderate drought | −0.80 to −1.29 | −0.50 to −0.99 | −0.50 to −0.99 |
| D2 | Severe drought | −1.30 to −1.59 | −1.00 to −1.49 | −1.00 to −1.49 |
| D3 | Extreme drought | −1.60 to −1.99 | −1.50 to −199 | −1.50 to −199 |
| D4 | Exceptional drought | −2.0 or less | −2.00 or less | −2.00 or less |
| ID | Duration | Duration (Days) | Total Severity | Minimum DSI (Category) | Minimum DSI Date |
|---|---|---|---|---|---|
| 1 | 2003/10/1–2004/4/16 | 199 | −180.11 | −1.12(D1) | 2004-03-17 |
| 2 | 2004/9/19–2005/5/9 | 233 | −224.98 | −1.17(D1) | 2005-02-10 |
| 3 | 2005/9/8–2006/5/26 | 261 | −236.14 | −1.21(D1) | 2006-02-16 |
| 4 | 2009/8/21–2010/5/31 | 284 | −298.57 | −1.49(D2) | 2009-11-10 |
| 5 | 2011/5/27–2011/10/12 | 139 | −171.15 | −1.76(D3) | 2011-08-31 |
| 6 | 2021/6/7–2021/10/20 | 136 | −131.12 | −1.29(D2) | 2021-06-27 |
Disclaimer/Publisher’s Note: The statements, opinions and data contained in all publications are solely those of the individual author(s) and contributor(s) and not of MDPI and/or the editor(s). MDPI and/or the editor(s) disclaim responsibility for any injury to people or property resulting from any ideas, methods, instructions or products referred to in the content. |
© 2023 by the authors. Licensee MDPI, Basel, Switzerland. This article is an open access article distributed under the terms and conditions of the Creative Commons Attribution (CC BY) license (https://creativecommons.org/licenses/by/4.0/).
Share and Cite
Wang, L.; Zhang, M.; Yin, W.; Li, Y.; Hu, L.; Fan, L. Improved Drought Characteristics in the Pearl River Basin Based on Reconstructed GRACE Solution with Enhanced Temporal Resolution. Remote Sens. 2023, 15, 4849. https://doi.org/10.3390/rs15194849
Wang L, Zhang M, Yin W, Li Y, Hu L, Fan L. Improved Drought Characteristics in the Pearl River Basin Based on Reconstructed GRACE Solution with Enhanced Temporal Resolution. Remote Sensing. 2023; 15(19):4849. https://doi.org/10.3390/rs15194849
Chicago/Turabian StyleWang, Linju, Menglin Zhang, Wenjie Yin, Yi Li, Litang Hu, and Linlin Fan. 2023. "Improved Drought Characteristics in the Pearl River Basin Based on Reconstructed GRACE Solution with Enhanced Temporal Resolution" Remote Sensing 15, no. 19: 4849. https://doi.org/10.3390/rs15194849
APA StyleWang, L., Zhang, M., Yin, W., Li, Y., Hu, L., & Fan, L. (2023). Improved Drought Characteristics in the Pearl River Basin Based on Reconstructed GRACE Solution with Enhanced Temporal Resolution. Remote Sensing, 15(19), 4849. https://doi.org/10.3390/rs15194849

