Delineation Evaluation and Variation of Debris-Covered Glaciers Based on the Multi-Source Remote Sensing Images, Take Glaciers in the Eastern Tomur Peak Region for Example
Abstract
1. Introduction
2. Study Region
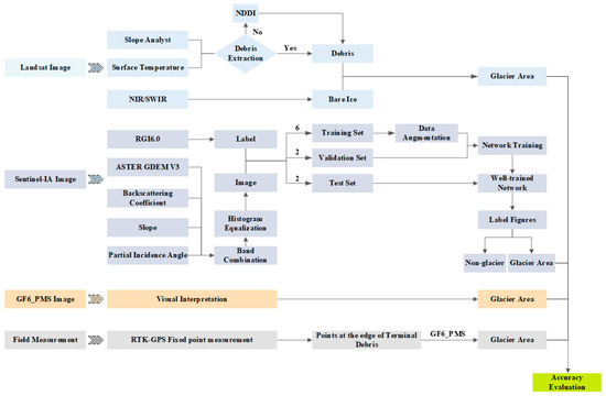
3. Data and Methods
3.1. Data Source and Pre-Processing
3.2. Method
3.2.1. Delineation of Multi-Source RS Images
- 1.
- The TDSI method for Landsat Images
- 2.
- Deep Learning based on the UNet network for Sentinel-1A Images
- 3.
- Visual Interpretation Delineation of GF images
3.2.2. Field Measurement Based on the GRP and RTK-GPS Method
3.2.3. Accuracy Evaluation
3.2.4. Analytical Methods for Glacier Area Change
4. Results and Analysis
5. Discussion
5.1. Accuracy Analysis and Attribution of Different Delineation Methods
5.2. 2000–2022 Glacier/Debris Change in the ETPR
5.3. Retreat of Glaciers in the EPTR Compared with the Typical Tien Shan Region
5.4. Retreat of Muzart and Uquir Glaciers Compared with Other Typical Glaciers
5.5. Factor Analysis of Glacier Changes in the ETPR
6. Conclusions
Author Contributions
Funding
Data Availability Statement
Acknowledgments
Conflicts of Interest
References
- Su, B.; Li, Z.; Zhang, M.; Guo, R.; Sun, M.; Che, Y.; Ying, X. A comparative study of the material balance between continental and marine glaciers—Tian Shan and Alpine typical glaciers as an example. J. Glaciol. Geocryol. 2015, 37, 1131–1140. [Google Scholar]
- Paul, F.; Huggel, C.; Kääb, A. Combining satellite multispectral image data and a digital elevation model for mapping debris-covered glaciers. Remote Sens. Environ. 2004, 89, 510–518. [Google Scholar] [CrossRef]
- Yao, T.; Yu, W.; Wu, G.; Xu, B.; Yang, W.; Zhao, H.; Wang, W.; Li, S.; Wang, N.; Li, Z. Recent glacier state anomalies and catastrophic risks on the Qinghai-Tibet Plateau and surrounding areas. Sci. Bull. 2019, 64, 2770–2782. [Google Scholar]
- Kääb, A. Combination of SRTM3 and repeat ASTER data for deriving alpine glacier flow velocities in the Bhutan Himalaya. Remote Sens. Environ. 2005, 94, 463–474. [Google Scholar] [CrossRef]
- Shi, Y. Projected impacts of warming glacier shrinkage on water resources by 2050. J. Glaciol. Geocryol. 2001, 23, 4. [Google Scholar]
- Zhang, Y.; Fujita, K.; Liu, S.; Liu, Q.; Nuimura, T. Distribution of debris thickness and its effect on ice melt at Hailuogou glacier, southeastern Tibetan Plateau, using in situ surveys and ASTER imagery. J. Glaciol. 2011, 57, 1147–1157. [Google Scholar] [CrossRef]
- Scherler, D.; Bookhagen, B.; Strecker, M.R. Spatially variable response of Himalayan glaciers to climate change affected by debris cover. Nat. Geosci. 2011, 4, 156–159. [Google Scholar] [CrossRef]
- Benn, D.; Bolch, T.; Hands, K.; Gulley, J.; Luckman, A.; Nicholson, L.; Quincey, D.; Thompson, S.; Toumi, R.; Wiseman, S. Response of debris-covered glaciers in the Mount Everest region to recent warming, and implications for outburst flood hazards. Earth-Sci. Rev. 2012, 114, 156–174. [Google Scholar] [CrossRef]
- Bolch, T. Climate change and glacier retreat in northern Tien Shan (Kazakhstan/Kyrgyzstan) using remote sensing data. Glob. Planet. Chang. 2007, 56, 1–12. [Google Scholar] [CrossRef]
- Holzer, N.; Vijay, S.; Yao, T.; Xu, B.; Buchroithner, M.; Bolch, T. Four decades of glacier variations at Muztagh Ata (eastern Pamir): A multi-sensor study including Hexagon KH-9 and Pléiades data. Cryosphere 2015, 9, 2071–2088. [Google Scholar] [CrossRef]
- Pieczonka, T.; Bolch, T.; Junfeng, W.; Shiyin, L. Heterogeneous mass loss of glaciers in the Aksu-Tarim Catchment (Central Tien Shan) revealed by 1976 KH-9 Hexagon and 2009 SPOT-5 stereo imagery. Remote Sens. Environ. 2013, 130, 233–244. [Google Scholar] [CrossRef]
- Holobâcă, I.-H.; Tielidze, L.G.; Ivan, K.; Elizbarashvili, M.; Alexe, M.; Germain, D.; Petrescu, S.H.; Pop, O.T.; Gaprindashvili, G. Multi-sensor remote sensing to map glacier debris cover in the Greater Caucasus, Georgia. J. Glaciol. 2021, 67, 685–696. [Google Scholar] [CrossRef]
- Rankl, M.; Kienholz, C.; Braun, M. Glacier changes in the Karakoram region mapped by multimission satellite imagery. Cryosphere 2014, 8, 977–989. [Google Scholar] [CrossRef]
- Zemp, M.; Thibert, E.; Huss, M.; Stumm, D.; Rolstad Denby, C.; Nuth, C.; Nussbaumer, S.U.; Moholdt, G.; Mercer, A.; Mayer, C. Reanalysing glacier mass balance measurement series. Cryosphere 2013, 7, 1227–1245. [Google Scholar] [CrossRef]
- Rott, H. Thematic studies in alpine areas by means of polarimetric SAR and optical imagery. Adv. Space Res. 1994, 14, 217–226. [Google Scholar] [CrossRef]
- Paul, F. Changes in glacier area in Tyrol, Austria, between 1969 and 1992 derived from Landsat 5 Thematic Mapper and Austrian Glacier Inventory data. Int. J. Remote Sens. 2002, 23, 787–799. [Google Scholar] [CrossRef]
- Bayr, K.J.; Hall, D.K.; Kovalick, W.M. Observations on glaciers in the eastern Austrian Alps using satellite data. Int. J. Remote Sens. 1994, 15, 1733–1742. [Google Scholar] [CrossRef]
- Haq, M.A.; Jain, K.; Menon, K. Change monitoring of Gangotri Glacier using remote sensing. Int. J. Soft Comput. Eng. 2012, 1, 259–261. [Google Scholar]
- Burns, P.; Nolin, A. Using atmospherically-corrected Landsat imagery to measure glacier area change in the Cordillera Blanca, Peru from 1987 to 2010. Remote Sens. Environ. 2014, 140, 165–178. [Google Scholar] [CrossRef]
- Zhang, M. Extraction of marine glacier information based on ETM+ images in the Namcha Barwa Peak region of Tibet. J. Glaciol. Geocryol. 2005, 27, 226–232. [Google Scholar]
- Walter, V. Object-based classification of remote sensing data for change detection. ISPRS J. Photogramm. Remote Sens. 2004, 58, 225–238. [Google Scholar] [CrossRef]
- Huang, L.; Li, Z.; Tian, B.-S.; Chen, Q.; Liu, J.-L.; Zhang, R. Classification and snow line detection for glacial areas using the polarimetric SAR image. Remote Sens. Environ. 2011, 115, 1721–1732. [Google Scholar] [CrossRef]
- Xie, F.; Liu, S.; Wu, K.; Zhu, Y.; Gao, Y.; Qi, M.; Duan, S.; Saifullah, M.; Tahir, A.A. Upward Expansion of Supra-Glacial Debris Cover in the Hunza Valley, Karakoram, During 1990∼2019. Front. Earth Sci. 2020, 8, 308. [Google Scholar] [CrossRef]
- Shukla, A.; Arora, M.; Gupta, R. Synergistic approach for mapping debris-covered glaciers using optical–thermal remote sensing data with inputs from geomorphometric parameters. Remote Sens. Environ. 2010, 114, 1378–1387. [Google Scholar] [CrossRef]
- Shangguan, D. Glacier changes in Tarim interior river basin using 3S cold and arid regions environmental and engineering research institute. Ph.D. Thesis, Chinese Academy of Sciences, Beijing, China, 2007. (In Chinese). [Google Scholar]
- Shukla, A.; Ali, I. A hierarchical knowledge-based classification for glacier terrain mapping: A case study from Kolahoi Glacier, Kashmir Himalaya. Ann. Glaciol. 2016, 57, 1–10. [Google Scholar] [CrossRef]
- Krizhevsky, A.; Sutskever, I.; Hinton, G.E. Imagenet classification with deep convolutional neural networks. Commun. ACM 2017, 60, 84–90. [Google Scholar] [CrossRef]
- Simonyan, K.; Zisserman, A. Very deep convolutional networks for large-scale image recognition. arXiv 2014, arXiv:1409.1556. [Google Scholar]
- Huang, L.; Li, Z.; Tian, B.-S.; Zhou, J.-M.; Chen, Q. Recognition of supraglacial debris in the Tianshan Mountains on polarimetric SAR images. Remote Sens. Environ. 2014, 145, 47–54. [Google Scholar] [CrossRef]
- Badrinarayanan, V.; Kendall, A.; Cipolla, R. Segnet: A deep convolutional encoder-decoder architecture for image segmentation. IEEE Trans. Pattern Anal. Mach. Intell. 2017, 39, 2481–2495. [Google Scholar] [CrossRef]
- Wang, Z.; Ke, C. Deep learning based Sentinel-1A image glacier recognition. Remote Sens. Inf. 2022, 37, 43–50. [Google Scholar]
- Baumhoer, C.A.; Dietz, A.J.; Kneisel, C.; Kuenzer, C. Automated extraction of antarctic glacier and ice shelf fronts from sentinel-1 imagery using deep learning. Remote Sens. 2019, 11, 2529. [Google Scholar] [CrossRef]
- Guo, W.; Liu, S.; Yu, P.; Xu, J. Automatic ridge line extraction using watershed boundaries and slope differences. Sci. Surv. Mapp. 2011, 36, 210–212+191. [Google Scholar] [CrossRef]
- Azam, M.F.; Wagnon, P.; Berthier, E.; Vincent, C.; Fujita, K.; Kargel, J.S. Review of the status and mass changes of Himalayan-Karakoram glaciers. J. Glaciol. 2018, 64, 61–74. [Google Scholar] [CrossRef]
- Zhang, E.; Liu, L.; Huang, L.; Ng, K.S. An automated, generalized, deep-learning-based method for delineating the calving fronts of Greenland glaciers from multi-sensor remote sensing imagery. Remote Sens. Environ. 2021, 254, 112265. [Google Scholar] [CrossRef]
- Liu, J.; Yao, X.; Liu, S.; Guo, W.; Xu, J. Glacial changes in the Gangdisê Mountains from 1970 to 2016. J. Geogr. Sci. 2020, 30, 131–144. [Google Scholar] [CrossRef]
- Zhao, X.; Wang, X.; Wei, J.; Jiang, Z.; Zhang, Y.; Liu, S. Spatiotemporal variability of glacier changes and their controlling factors in the Kanchenjunga region, Himalaya based on multi-source remote sensing data from 1975 to 2015. Sci. Total Environ. 2020, 745, 140995. [Google Scholar] [CrossRef]
- Wang, P.; Li, Z.; Wu, L.; Li, H.; Wang, W.; Jin, S.; Zhou, P. Analysis of glacier thickness and ice reserves supported by GPR, GPS and GIS: An example of Hegou 8 glacier on Bogda Peak, Tianshan Mountain. Earth Sci. J. China Univ. Geosci. 2012, 37, 179–187. [Google Scholar]
- Wang, P.; Li, Z.; Wang, W.; Li, H.; Wang, F. Glacier volume calculation from ice-thickness data for mountain glaciers—A case study of glacier No. 4 of Sigong River over Mt. Bogda, eastern Tianshan, Central Asia. J. Earth Sci. 2014, 25, 371–378. [Google Scholar] [CrossRef]
- Eis, J.; Maussion, F.; Marzeion, B. Initialization of a global glacier model based on present-day glacier geometry and past climate information: An ensemble approach. Cryosphere 2019, 13, 3317–3335. [Google Scholar] [CrossRef]
- Rounce, D.R.; Hock, R.; Shean, D.E. Glacier mass change in High Mountain Asia through 2100 using the open-source python glacier evolution model (PyGEM). Front. Earth Sci. 2020, 7, 331. [Google Scholar] [CrossRef]
- Guo, W.; Liu, S.; Xu, J.; Wu, L.; Shangguan, D.; Yao, X.; Wei, J.; Bao, W.; Yu, P.; Liu, Q.; et al. The second Chinese glacier inventory: Data, methods and results. J. Glaciol. 2015, 61, 357–372. [Google Scholar] [CrossRef]
- Wu, K.; Liu, S.; Jiang, Z.; Xu, J.; Wei, J. Glacier mass balance over the central Nyaincientanglha Range during recent decades derived from remote-sensing data. J. Glaciol. 2019, 65, 422–439. [Google Scholar] [CrossRef]
- Xue, J.; Yao, X.; Zhang, C.; Zhou, S.; Chu, X. Extraction methods and variations of surface moraine covered glaciers. J. Glaciol. Geocryol. 2022, 44, 1653–1664. [Google Scholar]
- Zhong-lin, Z. Identifying Automatically the Debris-covered Glaciers in China’s Monsoonal Temperate-Glacier Regions Based on Remote Sensing and GIS. J. Glaciol. Geocryol. 2007, 29, 456–462. [Google Scholar]
- Yao, G.; Ke, C.; Zhou, X.; Lee, H.; Shen, X.; Cai, Y. Identification of Alpine Glaciers in the Central Himalayas Using Fully Polarimetric L-Band SAR Data. IEEE Trans. Geosci. Remote Sens. 2020, 58, 691–703. [Google Scholar] [CrossRef]
- Hall, D.K.; Bayr, K.J.; Schöner, W.; Bindschadler, R.A.; Chien, J.Y. Consideration of the errors inherent in mapping historical glacier positions in Austria from the ground and space (1893–2001). Remote Sens. Environ. 2003, 86, 566–577. [Google Scholar] [CrossRef]
- Shangguan, D.; Liu, S.; Ding, Y.; Ding, L.; Li, G. Remote sensing monitoring of glacier changes in the Yulong Kashi River source area for 32 years. J. Geogr. 2004, 59, 855–862. [Google Scholar] [CrossRef]
- Zhang, Q.; Chen, Y.; Li, Z.; Li, Y.; Xiang, Y.; Bian, W. Glacier changes from 1975 to 2016 in the Aksu river basin, Central Tianshan Mountains. J. Geogr. Sci. 2019, 29, 984–1000. [Google Scholar] [CrossRef]
- Junli, X.; Liu, S.; Guo, W.; Zhang, Z.; Junfeng, W.; Feng, T. Glacial Area Changes in the Ili River Catchment (Northeastern Tian Shan) in Xinjiang, China, from the 1960s to 2009. Adv. Meteorol. 2015, 2015, 847257. [Google Scholar] [CrossRef]
- Wang, L.; Bai, C.; Ming, J. Current Status and Variation since 1964 of the Glaciers around the Ebi Lake Basin in the Warming Climate. Remote Sens. 2021, 13, 497. [Google Scholar] [CrossRef]
- Zhang, H.; Li, Z.; Mu, J.; He, H. Glacial changes in the Kuitun River Basin, Tianshan Mountains, Xinjiang in the last 50 years and their impact on water resources. Geogr. Sci. 2017, 37, 1771–1777. [Google Scholar]
- Wang, L.; Li, Z.; Wang, F.; Edwards, R. Glacier shrinkage in the Ebinur lake basin, Tien Shan, China, during the past 40 years. J. Glaciol. 2014, 60, 245–254. [Google Scholar] [CrossRef]
- Xu, C.; Wang, F.; Li, Z.; Wang, L.; Wang, P. Glacier changes in the Manas River basin, Xinjiang, 1972–2013. Arid. Zone Res. 2016, 33, 628–635. [Google Scholar]
- Zhou, Y.; Zhao, R.; Zhang, L.; Zhao, M. Remote sensing monitoring of glacier and snowpack changes in the Bogda Peak region and analysis of influencing factors. Arid. Zone Geogr. 2019, 42, 1395–1403. [Google Scholar]
- Lu-chen, W.; Kun, Y.; Liang, C.; Jun, Z.; Tao, T.; Li-he, Y.; Xiao-fan, G.; Jia-qiu, D.; Ying, L.; Jun, J. Response of glacier area variation to climate change in the Kaidu-Kongque river basin, Southern Tianshan Mountains during the last 20 years. China Geol. 2021, 4, 389–401. [Google Scholar]
- Wang, P.; Li, Z.; Li, H.; Wang, W.; Wang, F. Ice surface-elevation change and velocity of Qingbingtan glacier No. 72 in the Tomor region, Tianshan Mountains, central Asia. J. Mt. Sci. 2011, 8, 855–864. [Google Scholar] [CrossRef]
- Wang, P.; Li, Z.; Wang, W.; Li, H.; Zhou, P.; Jin, S. Changes of six selected glaciers in the Tomor region, Tian Shan. Cent. Asia 2013, 50, 123–131. [Google Scholar]
- Bolch, T.; Kulkarni, A.; Kääb, A.; Huggel, C.; Paul, F.; Cogley, J.G.; Frey, H.; Kargel, J.S.; Fujita, K.; Scheel, M. The state and fate of Himalayan glaciers. Science 2012, 336, 310–314. [Google Scholar] [CrossRef]
- Che, Y.; Zhang, M.; Li, Z.; Wang, S.; Du, M.; Wang, P.; Wang, J.; Zhou, P. Quantitative evaluation of glacier change and its response to climate change in the Chinese Tien Shan. Cold Reg. Sci. Technol. 2018, 153, 144–155. [Google Scholar] [CrossRef]
- Kang, E. Calculation of energy balance characteristics and material balance changes in the high Asian cryosphere. J. Glaciol. Geocryol. 1996, S1, 12–22. [Google Scholar]











| Category | Data | Date | Resolution | Application | Source |
|---|---|---|---|---|---|
| Optical Image | Landsat 7–9 ETM+/OLI | 2000–2022 | 15 m/30 m | Boundary Delineation; Base Data for Area Change | http://earthexploorer.usgs.gov |
| GF6_PMS | 2022 | 2 m | Boundary Delineation; | —— | |
| Sentinel-2A | 2021; 2022 | 10 m | UNet Learning Label | https://scihub.copernicus.eu/ | |
| SAR Image | Sentinel-1A | 2022 | 10 m | Boundary Delineation | https://scihub.copernicus.eu/ |
| Field Data | RTK-GPS | 2022 | Terminus Position Base Data for Area Change | Field Survey | |
| DEMs | ASTER GDEM V3 | 2000–2009 | 30 m | Topographic analysis | https://www.earthdata.nasa.gov/ |
| SRTM DEM | 2000 | 30 m | Topographic supplement | http://gdex.cr.usgs.gov/gdex/ | |
| Glacier Inventory | Second Glacier Inventory of China | 2017 | 30 m | Visual Reference | http://www.glims.org/download/ |
| Meteorological data | Zhaosu/Aksu County | 1960–2020 | 1 km | Climate Analysis | https://data.cma.cn/ |
| Item | Area of Delineated Glaciers | Area of Delineated Debris | Uncertainty of Delineation | |||
|---|---|---|---|---|---|---|
| Muzart/km2 | Uquir/km2 | Muzart/km2 | Uquir/km2 | Glacier/km2 | Debris/km2 | |
| Landsat ETM+/OLI | 171.10 ± 4.56 | 176.01 ± 7.25 | 25.31 ± 0.93 | 26.33 ± 1.21 | 18.34 | 1.26 |
| Sentinel-1A | 177.01 ± 3.09 | 181.82 ± 4.92 | 26.90 ± 0.74 | 28.23 ± 0.97 | 24.06 | 1.75 |
| GF6_PMS | 160.23 ± 0.62 | 165.72 ± 0.98 | 21.83 ± 0.13 | 22.66 ± 0.17 | 1.18 | −1.49 |
| Field Data | 163.46 ± 0.55 | 165.31 ± 0.93 | 23.49 | 24.89 | —— | —— |
| Item | Accuracy | Kappa Coefficient | Precision | Recall | F1-Score | |
|---|---|---|---|---|---|---|
| Landsat8-OIL | Glacier Area | 98.18% | 96.59% | 94.83% | 100.00% | 97.92% |
| Debris Layer | 93.68% | 100.00% | 96.73% | |||
| Sentinel-1A | Glacier Area | 97.32% | 95.01% | 91.74% | 100.00% | 95.69% |
| Debris Layer | 87.88% | 100.00% | 93.55% | |||
| GF6_PMS | Glacier Area | 99.70% | 99.43% | 100.00% | 99.01% | 99.50% |
| Debris Layer | 100.00% | 91.96% | 95.81% | |||
| Item | Entire Studied Glaciers | Muzart Glacier | Uquir Glacier | ||||||
|---|---|---|---|---|---|---|---|---|---|
| 2000/km2 | 2022/km2 | Change Ratio | 2000/km2 | 2022/km2 | Change Ratio | 2000/km2 | 2022/km2 | Change Ratio | |
| Glacier Area | 1002.38 ± 33.45 | 983.33 ± 33.43 | −1.9% | 173.24 ± 4.63 | 172.60 ± 4.63 | −0.37% | 177.04 ± 7.19 | 176.51 ± 7.18 | −0.30% |
| Bare Ice Area | 825.06 ± 27.53 | 786.86 ± 26.78 | −4.63% | 152.86 ± 3.63 | 147.39 ± 3.61 | −3.58% | 155.16 ± 6.04 | 150.08 ± 6.04 | −3.27% |
| Debris Area | 177.32 ± 5.92 | 196.47 ± 6.65 | 10.80% | 20.38 ± 1.00 | 25.21 ± 1.02 | 19.16% | 21.88 ± 1.15 | 26.43 ± 1.14 | 17.22% |
| Glacier | Type | Region | Area/km2 | Period/a | AC of Glacier/km2·a−1 | Debris Coverage | Source |
|---|---|---|---|---|---|---|---|
| Qingbingtan NO.72 | Continental | Tomur Region | 7.27 | 2008–2013 | −0.025 | ↑ | [57] |
| Tomor Glacier | Continental | Tomur Region | 310.14 | 1964–2009 | −0.021 | ↑ | [58] |
| Yinsugeti Glacier | Continental | Karakorum region | 359.05 | 2011–2020 | −0.045 | ↑ | [44] |
| Muzart Glacier | Continental | Tomur Region | 165.46 | 2000–2022 | −0.029 | ↑ | This Study |
| Uquir Glacier | Continental | Tomur Region | 167.61 | 2000–2022 | −0.024 | ↑ | This Study |
| Hailuogou Glacier | Marine | Gonggar region | 24.52 | 1974–2020 | −0.010 | ↑ | [44] |
| Xiaqu Glacier | Marine | Nyingchi Tanggula | 133.58 | 2011–2020 | −0.009 | ↑ | [44] |
| Nalong Glacier | Marine | Ganjigab region | 103.53 | 2011–2020 | 0 | ↑ | [44] |
Disclaimer/Publisher’s Note: The statements, opinions and data contained in all publications are solely those of the individual author(s) and contributor(s) and not of MDPI and/or the editor(s). MDPI and/or the editor(s) disclaim responsibility for any injury to people or property resulting from any ideas, methods, instructions or products referred to in the content. |
© 2023 by the authors. Licensee MDPI, Basel, Switzerland. This article is an open access article distributed under the terms and conditions of the Creative Commons Attribution (CC BY) license (https://creativecommons.org/licenses/by/4.0/).
Share and Cite
Yang, S.; Wang, F.; Xie, Y.; Zhao, W.; Bai, C.; Liu, J.; Xu, C. Delineation Evaluation and Variation of Debris-Covered Glaciers Based on the Multi-Source Remote Sensing Images, Take Glaciers in the Eastern Tomur Peak Region for Example. Remote Sens. 2023, 15, 2575. https://doi.org/10.3390/rs15102575
Yang S, Wang F, Xie Y, Zhao W, Bai C, Liu J, Xu C. Delineation Evaluation and Variation of Debris-Covered Glaciers Based on the Multi-Source Remote Sensing Images, Take Glaciers in the Eastern Tomur Peak Region for Example. Remote Sensing. 2023; 15(10):2575. https://doi.org/10.3390/rs15102575
Chicago/Turabian StyleYang, Shujing, Feiteng Wang, Yida Xie, Weibo Zhao, Changbin Bai, Jingwen Liu, and Chunhai Xu. 2023. "Delineation Evaluation and Variation of Debris-Covered Glaciers Based on the Multi-Source Remote Sensing Images, Take Glaciers in the Eastern Tomur Peak Region for Example" Remote Sensing 15, no. 10: 2575. https://doi.org/10.3390/rs15102575
APA StyleYang, S., Wang, F., Xie, Y., Zhao, W., Bai, C., Liu, J., & Xu, C. (2023). Delineation Evaluation and Variation of Debris-Covered Glaciers Based on the Multi-Source Remote Sensing Images, Take Glaciers in the Eastern Tomur Peak Region for Example. Remote Sensing, 15(10), 2575. https://doi.org/10.3390/rs15102575

