Comparison of the Potential Impact to the Prediction of Typhoons of Various Microwave Sounders Onboard a Geostationary Satellite
Abstract
1. Introduction
2. Data Used for Typhoons Hagibis and Bualoi
2.1. Data Used
2.2. Super Typhoon Hagibis
2.3. Super Typhoon Bualoi
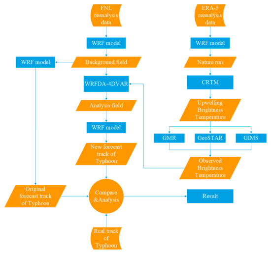
3. Observing System Simulation Experimental Framework
3.1. Framework of the GEO-MW OSSE
- ERA-5 reanalysis data are used as the initial fields and boundary conditions to run the WRF model to forecast the Nature Run data.
- The Radiative Transfer (RT) model takes in a set of input atmosphere physics parameters provided by the Nature Run and calculates upwelling brightness temperature (TB) emerging from the top of the atmosphere.
- The upwelling TB is input into the GEO-MW observation models of GMR, GeoSTAR, and GIMS with the geostationary orbit parameters and the three instrument parameters to simulate the observed brightness temperature (TA).
- NCEP/FNL reanalysis data are used as the initial fields to run the WRF model, and the 6th-hour prediction field is used as the background field of WRFDA-4DVar assimilation.
- The simulated GEO-MW observation TA data of GMR, GeoSTAR, and GIMS are assimilated by the WRFDA-4DVar assimilation system to obtain the analysis fields.
- The 72-h predictions are obtained from the WRF model initialized with the analysis fields (GEO-MW assimilation experiments) and the background field (control experiment).
- The impacts of the GEO-MW observation data assimilation are evaluated by comparing the predicted typhoon tracks with the best typhoon tracks provided by the CMA.
3.2. Nature Run and WRF Model
3.3. WRFDA-4DVar Assimilation
4. Observation Simulations of GMR, GeoSTAR, and GIMS
4.1. Upwelling Brightness Temperature TB
4.2. Simulation of the Observed Brightness Temperature TA of GMR, GeoSTAR, and GIMS
4.2.1. Geostationary Microwave Radiometer (GMR)
4.2.2. Geostationary Synthetic Thinned Aperture Radiometer (GeoSTAR)
4.2.3. Geostationary Interferometric Microwave Sounder (GIMS)
4.3. Comparison of Simulated Observation Brightness Temperature
5. GEO-MW OSSE Experimental Setup and Results
5.1. Data Assimilation Configurations and Experimental Design
5.2. Experimental Results
6. Summary
Author Contributions
Funding
Institutional Review Board Statement
Informed Consent Statement
Data Availability Statement
Acknowledgments
Conflicts of Interest
References
- Kazumori, M.; Liu, Q.; Treadon, R.; Derber, J. Impact Study of AMSR-E Radiances in the NCEP Global Data Assimilation System. Mon. Weather Rev. 2008, 136, 541–559. [Google Scholar] [CrossRef]
- Zou, X.; Weng, F.; Zhang, B.; Lin, L.; Qin, Z.; Tallapragada, V. Impacts of assimilation of ATMS data in HWRF on track and intensity forecasts of 2012 four landfall hurricanes. J. Geophys. Res. Atmos. 2013, 118, 11558–11576. [Google Scholar] [CrossRef]
- Zhang, H.; Xue, J.; Zhu, G.; Zhuang, S.; Wu, X.; Zhang, F. Application of direct assimilation of ATOVS microwave radiances to typhoon track prediction. Adv. Atmos. Sci. 2004, 21, 283–290. [Google Scholar] [CrossRef]
- Zhu, G.; Xue, J.; Zhang, H.; Lin, Z.; Zhuang, S.; Huang, L.; Dong, P. Direct assimilation of satellite radiance data in GRAPES variational assimilation system. Chin. Sci. Bull. 2008, 53, 3465–3469. [Google Scholar] [CrossRef]
- Yang, C.; Zhu, L.; Min, J. Impact Study of FY-3B MWRI Data Assimilation in WRFDA. Atmosphere 2021, 12, 497. [Google Scholar] [CrossRef]
- Weng, F.; Zou, X.; Wang, X.; Yang, S.; Goldberg, M. Introduction to Suomi national polar-orbiting partnership advanced technology microwave sounder for numerical weather prediction and tropical cyclone applications. J. Geophys. Res. 2012, 117, D19112. [Google Scholar] [CrossRef]
- Lu, N.; Gu, S. The status and prospects of atmospheric microwave sounding by geostationary meteorological satellite. Adv. Meteorol. Sci. Tech. 2016, 6, 120–123. [Google Scholar]
- Laganà, A.; Iero, D.; Isernia, T.; Morabito, A.; Carlström, A.; Toso, G. On the design and optimization of the array elements in the GEO Atmospheric Sounder instrument A new design procedure. In Proceedings of the 2010 IEEE International Geoscience and Remote Sensing Symposium (IGARSS), Honolulu, HI, USA, 25–30 July 2010; pp. 578–581. [Google Scholar]
- Xie, Z.; Xue, H.; An, D.; He, J.; Zhang, D.; Zhu, Z. Remote sensing technology of experimental microwave radiometer in geostationary orbit. Aerospace Shanghai 2018, 35, 49–59. [Google Scholar]
- Chen, K.; Zheng, Z.; Cai, B.; An, D.; Xie, Z.; Li, Z. Performance of geostationary orbit millimeter-wave atmospheric soundings based on end to end simulations. J. Infrared Millim. Waves 2021, 40, 230–242. [Google Scholar]
- Solman, F.; Staelin, D.; Kerekes, J.; Shields, M. A microwave instrument for temperature and humidity sounding from geosynchronous orbit. In Proceedings of the 1998 IEEE International Geoscience and Remote Sensing Symposium (IGARSS), Seattle, WA, USA, 6–10 July 1998; pp. 1704–1707. [Google Scholar]
- Bizzarri, B.; Gasiewski, A.; Staelin, D. Initiatives for millimetre/submillimetre-wave sounding from geostationary orbit. In Proceedings of the 2002 IEEE International Geoscience and Remote Sensing Symposium (IGARSS), Toronto, ON, Canada, 24–28 June 2002; pp. 548–552. [Google Scholar]
- Gasiewski, A. GOMAS Geostationary Observatory for Microwave Atmospheric Sounding. In Proceedings of the 2002 International TO VS Study Conference (ITSC), Lorne, Australia, 27 February–5 March 2002. [Google Scholar]
- Gasiewski, A.; Voronovich, A.; Weber, B.; Stankov, B.; Klein, M.; Hill, R.; Bao, J. Geosynchronous microwave (GEM) sounder/imager observation system simulation. In Proceedings of the 2003 IEEE International Geoscience and Remote Sensing Symposium (IGARSS), Toulouse, France, 21–25 July 2003; pp. 1209–1211. [Google Scholar]
- Wang, Y.; Kang, A.; Cao, Y.; Jiang, S. Research of real aperture microwave antenna main reflector thermal control measures on geostationary earth orbit. Aerosp. Shanghai 2016, 33, 107–113. [Google Scholar]
- Xie, Z.; Li, X.; Yao, C.; Jiang, L.; Li, X. Research on geostationary orbit microwave radiometer technology. Aerosp. Shanghai 2018, 35, 20–28. [Google Scholar]
- Le Vine, D.; Kao, M.; Tanner, A.; Swift, C.; Griffis, A. Initial results in the development of a synthetic aperture microwave radiometer. IEEE Trans. Geosci. Remote 1990, 28, 614–619. [Google Scholar] [CrossRef]
- Ruf, C. Error analysis of image reconstruction by a synthetic aperture interferometric radiometer. Radio Sci. 1991, 26, 1419–1434. [Google Scholar] [CrossRef]
- Tanner, A.; Wilson, W.; Kangaslahti, P.; Lambrigsten, B.; Dinardo, S.; Piepmeier, J.; Musko, S. Prototype development of a geostationary synthetic thinned aperture radiometer, GeoSTAR. In Proceedings of the 2004 IEEE International Geoscience and Remote Sensing Symposium (IGARSS), Anchorage, AK, USA, 20–24 September 2004; pp. 1256–1259. [Google Scholar]
- Zhang, C.; Liu, H.; Wu, J.; Zhang, S.; Yan, J.; Niu, L.; Sun, W.; Li, H. Imaging analysis and first results of the geostationary interferometric microwave sounder demonstrator. IEEE Trans. Geosci. Remote 2015, 53, 207–218. [Google Scholar] [CrossRef]
- Tanner, A.; Wilson, W.; Lambrigtsen, B.; Dinardo, S.; Brown, S.; Kangaslahti, P.; Gaier, T.; Ruf, C.; Gross, S.; Lim, B.; et al. Performance evaluation of the Geostationary Synthetic Thinned Array Radiometer (GeoSTAR) demonstrator instrument. IEEE Trans. Geosci. Remote 2007, 45, 1947–1957. [Google Scholar] [CrossRef]
- Lambrigtsen, B.; Brown, S.; Gaier, T.; Herrell, L.; Kangaslahti, P.; Tanner, A. Monitoring the hydrologic cycle with the PATH mission. Proc. IEEE 2010, 98, 862–877. [Google Scholar] [CrossRef]
- Gaier, T.; Lambrigtsen, B.; Kangaslahti, P.; Lim, B.; Tanner, A.; Harding, D.; Owen, H.; Soria, M.; O’Dwyer, L.; Ruf, C. GeoSTAR-II: A prototype water vapor imager/sounder for the PATH mission. In Proceedings of the 2011 IEEE International Geoscience and Remote Sensing Symposium (IGARSS), Vancouver, BC, Canada, 24–29 July 2011; pp. 3626–3628. [Google Scholar]
- Gaier, T.; Kangaslahti, P.; Lambrigtsen, B.; Ramos-Perez, I.; Tanner, A.; McKague, D.; Ruf, C.; Flynn, M.; Zhang, Z.; Backhus, R.; et al. A 180 GHz prototype for a geostationary microwave imager/sounder-GeoSTAR-III. In Proceedings of the 2016 IEEE International Geoscience and Remote Sensing Symposium (IGARSS), Beijing, China, 10–15 July 2016; pp. 2021–2023. [Google Scholar]
- Zhang, Y.; Liu, H.; Wu, J.; He, J.; Zhang, C. Statistical analysis for performance of detection and imaging of dynamic targets using the geostationary interferometric microwave sounder. IEEE J. Sel. Top. Appl. Earth Obs. Remote Sens. 2018, 11, 3–11. [Google Scholar] [CrossRef]
- Liu, H.; Niu, L.; Zhang, C.; Han, D.; Lu, H.; Zhao, X.; Wu, J. Preliminary results of GIMS-II (Geostationary interferometric microwave sounder-second generation) demonstrator. In Proceedings of the 2017 IEEE International Geoscience and Remote Sensing Symposium (IGARSS), Fort Worth, TX, USA, 23–28 July 2017; pp. 711–714. [Google Scholar]
- Han, D.; Liu, H.; Wu, J.; Zhang, C.; Niu, L.; Zhang, Y. Interelement phase calibration for the geostationary interferometric microwave sounder (GIMS). IEEE Geosci. Remote Sens. 2016, 13, 1216–1220. [Google Scholar] [CrossRef]
- Xue, J. Scientific issues and perspective of assimilation of meteorological satellite data. Acta Meteorol. Sin. 2009, 67, 903–911. [Google Scholar]
- Chen, K.; Hong, P.; Han, W.; Li, Z.; Wang, H.; Wang, J.; Chen, H.; Zhang, Z.; Xie, Z. Geostationary microwave observation system simulation experiments using the GRAPES 4D-Var. Acta Meteorol. Sin. 2021, 79, 769–785. [Google Scholar]
- Atlas, R.; Hoffman, R.; Ma, Z.; Emmitt, G.; Wood, S.; Greco, S.; Tucker, S.; Bucci, L.; Annane, B.; Hardesty, R.M.; et al. Observing System Simulation Experiments (OSSEs) to Evaluate the Potential Impact of an Optical Autocovariance Wind Lidar (OAWL) on Numerical Weather Prediction. J. Atmos. Ocean. Technol. 2015, 32, 1593–1613. [Google Scholar] [CrossRef]
- Leidner, S.; Nehrkorn, T.; Henderson, J.; Mountain, M.; Tunck, T.; Hoffman, R. A Severe Weather Quick Observing System Simulation Experiment (QuickOSSE) of Global Navigation Satellite System (GNSS) Radio Occultation (RO) Superconstellations. Mon. Weather Rev. 2017, 145, 637–651. [Google Scholar] [CrossRef]
- Wang, Y.; He, J.; Chen, Y.; Min, J. The Potential Impact of Assimilating Synthetic Microwave Radiances Onboard a Future Geostationary Satellite on the Prediction of Typhoon Lekima Using the WRF Model. Remote Sens. 2021, 13, 886. [Google Scholar] [CrossRef]
- Zhang, K.; Gasiewski, A. Microwave CubeSat fleet simulation for hydrometric tracking in severe weather. In Proceedings of the 2016 IEEE International Geoscience and Remote Sensing Symposium (IGARSS), Beijing, China, 10–15 July 2016; pp. 5569–5572. [Google Scholar]
- Duruisseau, F.; Chambon, P.; Guedj, S.; Guidard, V.; Fourrié, N.; Taillefer, F.; Brousseau, P.; Mahfouf, J.-F.; Roca, R. Investigating the potential benefit to a mesoscale nwp model of a microwave sounder on board a geostationary satellite. Q. J. R. Meteorol. Soc. 2017, 143, 2104–2115. [Google Scholar] [CrossRef]
- Hersbach, H.; Bell, B.; Berrisford, P.; Hirahara, S.; Horányi, A.; Muñoz-Sabater, J.; Nicolas, J.; Peubey, C.; Radu, R.; Schepers, D.; et al. The ERA-5 global reanalysis. Q. J. R. Meteorol. Soc. 2020, 146, 1999–2049. [Google Scholar] [CrossRef]
- National Centers for Environmental Prediction/National Weather Service/NOAA/U.S. Department of Commerce, 2000: NCEP FNL Operational Model Global Tropospheric Analyses, Continuing from July 1999. Research Data Archive at the National Center for Atmospheric Research; Computational and Information Systems Laboratory: Boulder, CO, USA, 2016.
- Ying, M.; Zhang, W.; Yu, H.; Lu, X.; Feng, J.; Fan, Y.; Zhu, Y.; Chen, D. An overview of the China Meteorological Administration tropical cyclone database. J. Atmos. Ocean. Technol. 2014, 31, 287–301. [Google Scholar] [CrossRef]
- Lu, X.; Yu, H.; Ying, M.; Zhao, B.; Wan, R. Western north pacific tropical cyclone database created by the China Meteorological Administration. Adv. Atmos. Sci. 2021, 38, 690–699. [Google Scholar] [CrossRef]
- Gauthier, P.; Tanguay, M.; Laroche, S.; Pellerin, S.; Morneau, J. Extension of 3dvar to 4dvar: Implementation of 4dvar at the meteorological service of Canada. Mon. Weather Rev. 2010, 135, 2339–2354. [Google Scholar] [CrossRef]
- Lorenc, A.; Rawlins, F. Why does 4D-Var beat 3D-Var? Q. J. R. Meteorol. Soc. 2005, 131, 3247–3257. [Google Scholar] [CrossRef]
- Xiao, H.; Han, W.; Wang, H.; Wang, J.; Liu, G.; Xu, C. Impact of MWRI radiance assimilation in GRAPES 4DVar on Typhoon Shanshan forecasts. J. Meteor. Res. 2020, 34, 1–15. [Google Scholar] [CrossRef]
- Chen, Y.; Weng, F.; Han, Y.; Liu, Q. Validation of the Community Radiative Transfer Model by using CloudSat data. J. Geophys. Res. 2008, 113, D00A03. [Google Scholar] [CrossRef]
- Weng, F.; Zou, X.; Sun, N.; Yang, H.; Tian, M.; Blackwell, W.; Wang, X.; Lin, L.; Anderson, K. Calibration of Suomi national polar-orbiting partnership advanced technology microwave sounder. J. Geophys. Res. Atmos. 2013, 118, 11187–11200. [Google Scholar] [CrossRef]
- Corbella, I.; Duffo, N.; Vall-llossera, M.; Camps, A.; Torres, F. The Visibility Function in Interferometric Aperture Synthesis Radiometry. IEEE Geosci. Remote Sens. 2004, 42, 1677–1682. [Google Scholar] [CrossRef]
- Martin-Neira, M.; Suess, M.; Kainulainen, J.; Martin-Porqueras, F. The flat target transformation. IEEE Geosci. Remote Sens. 2008, 46, 613–620. [Google Scholar] [CrossRef]
- Zhang, C.; Wu, J.; Sun, W. Applications of pseudo-polar FFT in synthetic aperture radiometer imaging. Piers Online 2007, 3, 25–30. [Google Scholar] [CrossRef][Green Version]
















| Physical Process Type | Parametric Scheme | Parameter |
|---|---|---|
| Microphysical process | Lin | mp_physics = 2 |
| Longwave radiation process | RRTM | ra_lw_physics = 1 |
| Shortwave radiation process | Dudhia | ra_sw_physics = 1 |
| Land surface model | Noah | sf_surface_physics = 2 |
| Boundary layer parameterization process | YSU | bl_pbl_physics = 1 |
| Cumulus convection parameterization scheme | Kain-Fritsch | cu_physics = 1 |
| Channel | 1 | 2 | 3 | 4 | 5 | 6 | 7 | 8 |
|---|---|---|---|---|---|---|---|---|
| center frequency (GHz) | 50.3 | 51.76 | 52.8 | 53.596 | 54.4 | 54.94 | 55.5 | 57.29 |
| Instrument | BW (MHz) | NF (dB) | τ (s) | N | d (cm) | D (m) | T (s) |
|---|---|---|---|---|---|---|---|
| GMR | 180–400 | 5 | 0.04 | / | / | 5 | ~600 |
| GeoSTAR | 200 | 5 | 300 | 312 | 2.1 | 3.7 | 300 |
| GIMS | 200 | 5 | 1 | 70 | 1.87 | 3.7 | ~300 |
| RMSE | 3 dB Beamwidth (deg) | Ground Resolution (km) | First SLL (dB) | Sensitivity (K) |
|---|---|---|---|---|
| GMR | 0.087 | 54 | −24.6 | 0.33 |
| GeoSTAR (rectangle) | 0.084 | 52 | −7.6 | 0.79 |
| GeoSTAR (Blackman) | 0.116 | 72 | −13. 7 | 0.36 |
| GIMS (rectangle) | 0.064 | 40 | −8.8 | 5.59 |
| GIMS (Blackman) | 0.112 | 70 | −28.5 | 1.46 |
| RMSE | Ch1 | Ch2 | Ch3 | Ch4 | Ch5 | Ch6 | Ch7 | Ch8 |
|---|---|---|---|---|---|---|---|---|
| GMR | 4.49 | 2.77 | 1.10 | 0.32 | 0.22 | 0.22 | 0.24 | 0.24 |
| GeoSTAR | 4.72 | 2.86 | 1.12 | 0.33 | 0.20 | 0.13 | 0.18 | 0.23 |
| GIMS | 4.80 | 2.94 | 1.23 | 0.56 | 0.45 | 0.42 | 0.42 | 0.45 |
| Experiment | DA Scheme | Data | Spatial Resolution | |
|---|---|---|---|---|
| 1 | CTRL | No DA | \ | \ |
| 2 | REAL | No DA | \ | \ |
| 3 | DA-GMR | Half-hourly 4D-Var DA | GMR | 52 km |
| 4 | DA-GeoSTAR | Half-hourly 4D-Var DA | GeoSTAR | 74 km |
| 5 | DA-GIMS | Half-hourly 4D-Var DA | GIMS | 70 km |
| Typhoon Scene | Bualoi | Hagibis |
|---|---|---|
| Central latitude and longitude | 22.5N 140E | 22.5N 142.5E |
| Grid size | 30 km × 30 km | |
| Number of grids | 121 × 121 | |
| Vertical stratification | 42 | |
| Top air pressure | 10 hpa | |
| 4Dvar time interval | 0.5 h | |
| Assimilation time window area | 6 h | |
| Radiative transfer mode | CRTM | |
| Frequency channel for assimilation | 4, 5, 6, 8 | |
| Assimilation moment | 06:00 UTC on 8 October | 06:00 UTC on 22 October |
| RMSE | 53.596 GHZ | 54.4 GHz | 54.94 GHz | 57.29 GHz | |
|---|---|---|---|---|---|
| GMR | background field | 0.276 | 0.259 | 0.242 | 0.345 |
| analysis field | 0.259 | 0.232 | 0.226 | 0.255 | |
| GeoSTAR | background field | 0.222 | 0.154 | 0.118 | 0.491 |
| analysis field | 0.191 | 0.111 | 0.094 | 0.484 | |
| GIMS | background field | 0.282 | 0.246 | 0.24 | 0.331 |
| analysis field | 0.256 | 0.229 | 0.223 | 0.256 | |
| Track Error (km) | CTRL | DA-GMR | DA-GeoSTAR | DA-GIMS |
|---|---|---|---|---|
| Hagibis | 140 | 80 | 70 | 100 |
| Bualoi | 210 | 160 | 140 | 190 |
| Track Error (km) | CTRL | DA-GMR | DA-GeoSTAR | DA-GIMS |
|---|---|---|---|---|
| Hagibis | 340 | 170 | 110 | 270 |
| Bualoi | 370 | 270 | 270 | 360 |
Publisher’s Note: MDPI stays neutral with regard to jurisdictional claims in published maps and institutional affiliations. |
© 2022 by the authors. Licensee MDPI, Basel, Switzerland. This article is an open access article distributed under the terms and conditions of the Creative Commons Attribution (CC BY) license (https://creativecommons.org/licenses/by/4.0/).
Share and Cite
Chen, K.; Wu, G. Comparison of the Potential Impact to the Prediction of Typhoons of Various Microwave Sounders Onboard a Geostationary Satellite. Remote Sens. 2022, 14, 1533. https://doi.org/10.3390/rs14071533
Chen K, Wu G. Comparison of the Potential Impact to the Prediction of Typhoons of Various Microwave Sounders Onboard a Geostationary Satellite. Remote Sensing. 2022; 14(7):1533. https://doi.org/10.3390/rs14071533
Chicago/Turabian StyleChen, Ke, and Guangwei Wu. 2022. "Comparison of the Potential Impact to the Prediction of Typhoons of Various Microwave Sounders Onboard a Geostationary Satellite" Remote Sensing 14, no. 7: 1533. https://doi.org/10.3390/rs14071533
APA StyleChen, K., & Wu, G. (2022). Comparison of the Potential Impact to the Prediction of Typhoons of Various Microwave Sounders Onboard a Geostationary Satellite. Remote Sensing, 14(7), 1533. https://doi.org/10.3390/rs14071533
