Identification of Crop Type Based on C-AENN Using Time Series Sentinel-1A SAR Data
Abstract
:1. Introduction
- Extracting of backscatter coefficient σ0 and γ0 features from the time-series Sentinel-1A images and combining them together, which fully exploits the potential of the time-series Sentinel-1A images in crop type identification.
- Aiming at time-series SAR data, an effective crop type identification classifier C-AENN is proposed. It has outstanding feature learning and representation capabilities, which improves identification accuracy.
2. Study Area and Data
2.1. Study Area
2.2. Data and Preprocessing
2.2.1. Sentinel-1A Data and Preprocessing
2.2.2. Ground Truth Data and Preprocessing
2.2.3. Optical Reference Data and Preprocessing
3. Methodology
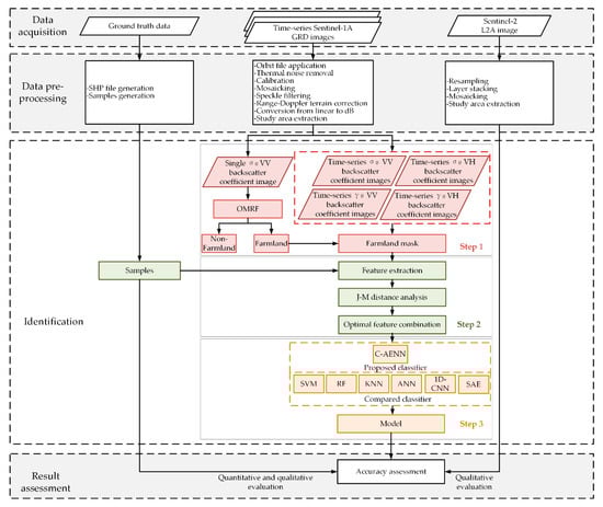
3.1. Overview
3.2. Crop Type Identification
3.2.1. Farmland Extraction
3.2.2. Feature Extraction and J-M Distance Analysis
3.2.3. C-AENN Classifier
3.2.4. Other Classifier
3.3. Model Accuracy Evaluation
- Precision;
- Recall;
- F1-score;
- Macro-F1;
- OA;
- Kappa.
4. Results
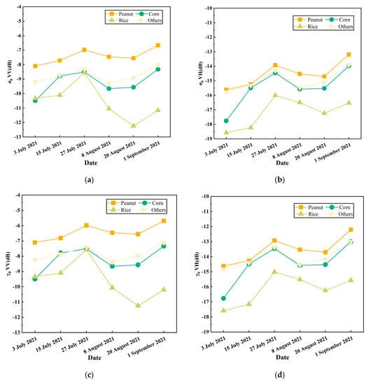
4.1. Temporal Profiles of the Sentinel-1A Backscatter Coefficient
- 1.
- The necessity of combining VV polarization and VH polarization.
- 2.
- The criticality of time-series features.
4.2. Farmland Mask
4.3. J-M Distance Analysis of Features
4.4. Model Generation
4.5. Accuracy Comparison with Other Classifiers
4.5.1. Quantitative Evaluation
4.5.2. Qualitative Evaluation
5. Discussion
6. Conclusions
Author Contributions
Funding
Institutional Review Board Statement
Informed Consent Statement
Data Availability Statement
Acknowledgments
Conflicts of Interest
References
- Beriaux, E.; Jago, A.; Lucau-Danila, C.; Planchon, V.; Defourny, P. Sentinel-1 Time Series for Crop Identification in the Framework of the Future CAP Monitoring. Remote Sens. 2021, 13, 2785. [Google Scholar] [CrossRef]
- Tomppo, E.; Antropov, O.; Praks, J. Cropland Classification Using Sentinel-1 Time Series: Methodological Performance and Prediction Uncertainty Assessment. Remote Sens. 2019, 11, 2480. [Google Scholar] [CrossRef] [Green Version]
- Yang, H.; Pan, B.; Li, N.; Wang, W.; Zhang, J.; Zhang, X. A systematic method for spatio-temporal phenology estimation of paddy rice using time series Sentinel-1 images. Remote Sens. Environ. 2021, 259, 112394. [Google Scholar] [CrossRef]
- Xie, Q.; Lai, K.; Wang, J.; Lopez-Sanchez, J.M.; Shang, J.; Liao, C.; Zhu, J.; Fu, H.; Peng, X. Crop Monitoring and Classification Using Polarimetric RADARSAT-2 Time-Series Data Across Growing Season: A Case Study in Southwestern Ontario, Canada. Remote Sens. 2021, 13, 1394. [Google Scholar] [CrossRef]
- Jiang, H.; Li, D.; Jing, W.; Xu, J.; Huang, J.; Yang, J.; Chen, S. Early Season Mapping of Sugarcane by Applying Machine Learning Algorithms to Sentinel-1A/2 Time Series Data: A Case Study in Zhanjiang City, China. Remote Sens. 2019, 11, 861. [Google Scholar] [CrossRef] [Green Version]
- Xie, Y.; Huang, J. Integration of a Crop Growth Model and Deep Learning Methods to Improve Satellite-Based Yield Estimation of Winter Wheat in Henan Province, China. Remote Sens. 2021, 13, 4372. [Google Scholar] [CrossRef]
- Ezzahar, J.; Ouaadi, N.; Zribi, M.; Elfarkh, J.; Aouade, G.; Khabba, S.; Er-Raki, S.; Chehbouni, A.; Jarlan, L. Evaluation of Backscattering Models and Support Vector Machine for the Retrieval of Bare Soil Moisture from Sentinel-1 Data. Remote Sens. 2020, 12, 72. [Google Scholar] [CrossRef] [Green Version]
- Dey, S.; Bhogapurapu, N.; Homayouni, S.; Bhattacharya, A.; McNairn, H. Unsupervised Classification of Crop Growth Stages with Scattering Parameters from Dual-Pol Sentinel-1 SAR Data. Remote Sens. 2021, 13, 4412. [Google Scholar] [CrossRef]
- Nasrallah, A.; Baghdadi, N.; El Hajj, M.; Darwish, T.; Belhouchette, H.; Faour, G.; Darwich, S.; Mhawej, M. Sentinel-1 Data for Winter Wheat Phenology Monitoring and Mapping. Remote Sens. 2019, 11, 2228. [Google Scholar] [CrossRef] [Green Version]
- Wei, M.; Qiao, B.; Zhao, J.; Zuo, X. The area extraction of winter wheat in mixed planting area based on Sentinel-2a remote sensing satellite images. Int. J. Parallel Emergent Distrib. Syst. 2019, 35, 297–308. [Google Scholar] [CrossRef]
- Brinkhoff, J.; Vardanega, J.; Robson, A.J. Land Cover Classification of Nine Perennial Crops Using Sentinel-1 and -2 Data. Remote Sens. 2020, 12, 96. [Google Scholar] [CrossRef] [Green Version]
- Pan, L.; Xia, H.; Zhao, X.; Guo, Y.; Qin, Y. Mapping Winter Crops Using a Phenology Algorithm, Time-Series Sentinel-2 and Landsat-7/8 Images, and Google Earth Engine. Remote Sens. 2021, 13, 2510. [Google Scholar] [CrossRef]
- Yang, Y.; Huang, Q.; Wu, W.; Luo, J.; Gao, L.; Dong, W.; Wu, T.; Hu, X. Geo-Parcel Based Crop Identification by Integrating High Spatial-Temporal Resolution Imagery from Multi-Source Satellite Data. Remote Sens. 2017, 9, 1298. [Google Scholar] [CrossRef] [Green Version]
- Useya, J.; Chen, S. Exploring the Potential of Mapping Cropping Patterns on Smallholder Scale Croplands Using Sentinel-1 SAR Data. Chin. Geogr. Sci. 2019, 29, 626–639. [Google Scholar] [CrossRef] [Green Version]
- Busquier, M.; Valcarce-Diñeiro, R.; Lopez-Sanchez, J.M.; Plaza, J.; Sánchez, N.; Arias-Pérez, B. Fusion of Multi-Temporal PAZ and Sentinel-1 Data for Crop Classification. Remote Sens. 2021, 13, 3915. [Google Scholar] [CrossRef]
- Luo, C.; Qi, B.; Liu, H.; Guo, D.; Lu, L.; Fu, Q.; Shao, Y. Using Time Series Sentinel-1 Images for Object-Oriented Crop Classification in Google Earth Engine. Remote Sens. 2021, 13, 561. [Google Scholar] [CrossRef]
- Cable, J.W.; Kovacs, J.M.; Jiao, X.; Shang, J. Agricultural Monitoring in Northeastern Ontario, Canada, Using Multi-Temporal Polarimetric RADARSAT-2 Data. Remote Sens. 2014, 6, 2343–2371. [Google Scholar] [CrossRef] [Green Version]
- Xu, L.; Zhang, H.; Wang, C.; Zhang, B.; Liu, M. Crop Classification Based on Temporal Information Using Sentinel-1 SAR Time-Series Data. Remote Sens. 2019, 11, 53. [Google Scholar] [CrossRef] [Green Version]
- Mestre-Quereda, A.; Lopez-Sanchez, J.M.; Vicente-Guijalba, F.; Jacob, A.W.; Engdahl, M.E. Time-Series of Sentinel-1 Interferometric Coherence and Backscatter for Crop-Type Mapping. IEEE J. Sel. Top. Appl. Earth Obs. Remote Sens. 2020, 13, 4070–4084. [Google Scholar] [CrossRef]
- Cué La Rosa, L.E.; Queiroz Feitosa, R.; Nigri Happ, P.; Del’Arco Sanches, I.; Ostwald Pedro da Costa, G.A. Combining Deep Learning and Prior Knowledge for Crop Mapping in Tropical Regions from Multitemporal SAR Image Sequences. Remote Sens. 2019, 11, 2029. [Google Scholar] [CrossRef] [Green Version]
- Zhong, L.; Hu, L.; Zhou, H. Deep learning based multi-temporal crop classification. Remote Sens. Environ. 2019, 221, 430–443. [Google Scholar] [CrossRef]
- Kussul, N.; Lavreniuk, M.; Skakun, S.; Shelestov, A. Deep Learning Classification of Land Cover and Crop Types Using Remote Sensing Data. IEEE Geosci. Remote Sens. Lett. 2017, 14, 778–782. [Google Scholar] [CrossRef]
- Qu, Y.; Zhao, W.; Yuan, Z.; Chen, J. Crop Mapping from Sentinel-1 Polarimetric Time-Series with a Deep Neural Network. Remote Sens. 2020, 12, 2493. [Google Scholar] [CrossRef]
- Huang, H.Y.; Ombao, H.; Stoffer, D.S. Discrimination and classification of nonstationary time series using the SLEX model. J. Am. Stat. Assoc. 2004, 99, 763–774. [Google Scholar] [CrossRef]
- Maharaj, E.A.; Alonso, A.M. Discrimination of locally stationary time series using wavelets. Comput. Stat. Data Anal. 2007, 52, 879–895. [Google Scholar] [CrossRef]
- Zhao, H.; Chen, Z.; Jiang, H.; Jing, W.; Sun, L.; Feng, M. Evaluation of Three Deep Learning Models for Early Crop Classification Using Sentinel-1A Imagery Time Series—A Case Study in Zhanjiang, China. Remote Sens. 2019, 11, 2673. [Google Scholar] [CrossRef] [Green Version]
- Xiao, X.; Lu, Y.; Huang, X.; Chen, T. Temporal Series Crop Classification Study in Rural China Based on Sentinel-1 SAR Data. IEEE J. Sel. Top. Appl. Earth Obs. Remote Sens. 2021, 14, 2769–2780. [Google Scholar] [CrossRef]
- Arias, M.; Campo-Bescós, M.Á.; Álvarez-Mozos, J. Crop Classification Based on Temporal Signatures of Sentinel-1 Observations over Navarre Province, Spain. Remote Sens. 2020, 12, 278. [Google Scholar] [CrossRef] [Green Version]
- Xu, L.; Zhang, H.; Wang, C.; Wei, S.; Zhang, B.; Wu, F.; Tang, Y. Paddy Rice Mapping in Thailand Using Time-Series Sentinel-1 Data and Deep Learning Model. Remote Sens. 2021, 13, 3994. [Google Scholar] [CrossRef]
- Song, Y.; Wang, J. Mapping Winter Wheat Planting Area and Monitoring Its Phenology Using Sentinel-1 Backscatter Time Series. Remote Sens. 2019, 11, 449. [Google Scholar] [CrossRef] [Green Version]
- Small, D. Flattening Gamma: Radiometric Terrain Correction for SAR Imagery. IEEE Trans. Geosci. Remote Sens. 2011, 49, 3081–3093. [Google Scholar] [CrossRef]
- Chakhar, A.; Hernández-López, D.; Ballesteros, R.; Moreno, M.A. Improving the Accuracy of Multiple Algorithms for Crop Classification by Integrating Sentinel-1 Observations with Sentinel-2 Data. Remote Sens. 2021, 13, 243. [Google Scholar] [CrossRef]
- Dobrinić, D.; Gašparović, M.; Medak, D. Sentinel-1 and 2 Time-Series for Vegetation Mapping Using Random Forest Classification: A Case Study of Northern Croatia. Remote Sens. 2021, 13, 2321. [Google Scholar] [CrossRef]
- Crisóstomo de Castro Filho, H.; Abílio de Carvalho Júnior, O.; Ferreira de Carvalho, O.L.; Pozzobon de Bem, P.; dos Santos de Moura, R.; Olino de Albuquerque, A.; Rosa Silva, C.; Guimarães Ferreira, P.H.; Fontes Guimarães, R.; Trancoso Gomes, R.A. Rice Crop Detection Using LSTM, Bi-LSTM, and Machine Learning Models from Sentinel-1 Time Series. Remote Sens. 2020, 12, 2655. [Google Scholar] [CrossRef]
- Zhou, Y.; Luo, J.; Feng, L.; Zhou, X. DCN-Based Spatial Features for Improving Parcel-Based Crop Classification Using High-Resolution Optical Images and Multi-Temporal SAR Data. Remote Sens. 2019, 11, 1619. [Google Scholar] [CrossRef] [Green Version]
- Teimouri, N.; Dyrmann, M.; Jørgensen, R.N. A Novel Spatio-Temporal FCN-LSTM Network for Recognizing Various Crop Types Using Multi-Temporal Radar Images. Remote Sens. 2019, 11, 990. [Google Scholar] [CrossRef] [Green Version]
- Ismail Fawaz, H.; Forestier, G.; Weber, J.; Idoumghar, L.; Muller, P. Deep learning for time series classification: A review. Data Min. Knowl. Discov. 2019, 33, 917–963. [Google Scholar] [CrossRef] [Green Version]
- Ndikumana, E.; Ho Tong Minh, D.; Baghdadi, N.; Courault, D.; Hossard, L. Deep Recurrent Neural Network for Agricultural Classification using multitemporal SAR Sentinel-1 for Camargue, France. Remote Sens. 2018, 10, 1217. [Google Scholar] [CrossRef] [Green Version]
- Zhang, W.-T.; Wang, M.; Guo, J.; Lou, S.-T. Crop Classification Using MSCDN Classifier and Sparse Auto-Encoders with Non-Negativity Constraints for Multi-Temporal, Quad-Pol SAR Data. Remote Sens. 2021, 13, 2749. [Google Scholar] [CrossRef]
- Khabbazan, S.; Vermunt, P.; Steele-Dunne, S.; Ratering Arntz, L.; Marinetti, C.; van der Valk, D.; Iannini, L.; Molijn, R.; Westerdijk, K.; van der Sande, C. Crop Monitoring Using Sentinel-1 Data: A Case Study from The Netherlands. Remote Sens. 2019, 11, 1887. [Google Scholar] [CrossRef] [Green Version]
- Forkuor, G.; Conrad, C.; Thiel, M.; Ullmann, T.; Zoungrana, E. Integration of Optical and Synthetic Aperture Radar Imagery for Improving Crop Mapping in Northwestern Benin, West Africa. Remote Sens. 2014, 6, 6472–6499. [Google Scholar] [CrossRef] [Green Version]
- Wu, L.; Qi, W.; Guo, Z.; Zhao, J.; Yang, H.; Li, N. Winter wheat planting area extraction using SAR change detection. Remote Sens. Lett. 2021, 12, 951–960. [Google Scholar] [CrossRef]
- Wei, S.; Zhang, H.; Wang, C.; Wang, Y.; Xu, L. Multi-Temporal SAR Data Large-Scale Crop Mapping Based on U-Net Model. Remote Sens. 2019, 11, 68. [Google Scholar] [CrossRef] [Green Version]
- Li, L.; Kong, Q.; Wang, P.; Wang, L.; Xun, L. Monitoring of maize planting area based on time-series Sentinel-1A SAR data. Resour. Sci. 2018, 40, 1608–1621. [Google Scholar]
- Liu, Y.; Zhao, W.; Chen, S.; Ye, T. Mapping Crop Rotation by Using Deeply Synergistic Optical and SAR Time Series. Remote Sens. 2021, 13, 4160. [Google Scholar] [CrossRef]
- Liao, C.; Wang, J.; Xie, Q.; Baz, A.A.; Huang, X.; Shang, J.; He, Y. Synergistic Use of Multi-Temporal RADARSAT-2 and VENµS Data for Crop Classification Based on 1D Convolutional Neural Network. Remote Sens. 2020, 12, 832. [Google Scholar] [CrossRef] [Green Version]
- Guo, J.; Li, H.; Ning, J.; Han, W.; Zhang, W.; Zhou, Z.-S. Feature Dimension Reduction Using Stacked Sparse Auto-Encoders for Crop Classification with Multi-Temporal, Quad-Pol SAR Data. Remote Sens. 2020, 12, 321. [Google Scholar] [CrossRef] [Green Version]
- Martino, D.; Guinvarc’h, R.; Thirion-Lefevre, L.; Koeniguer, É. Beets or Cotton? Blind Extraction of Fine Agricultural Classes Using a Convolutional Autoencoder Applied to Temporal SAR Signatures. IEEE Trans. Geosci. Remote Sens. 2022, 60, 1–18. [Google Scholar] [CrossRef]
- Hoshikawa, K.; Nagano, T.; Kotera, A.; Watanabe, K.; Fujihara, Y.; Kozan, O. Classification of crop fields in northeast Thailand based on hydrological characteristics detected by L-band SAR backscatter data. Remote Sens. Lett. 2014, 5, 323–331. [Google Scholar] [CrossRef]
- Hosseini, M.; Kerner, H.R.; Sahajpal, R.; Puricelli, E.; Lu, Y.-H.; Lawal, A.F.; Humber, M.L.; Mitkish, M.; Meyer, S.; Becker-Reshef, I. Evaluating the Impact of the 2020 Iowa Derecho on Corn and Soybean Fields Using Synthetic Aperture Radar. Remote Sens. 2020, 12, 3878. [Google Scholar] [CrossRef]
- Orynbaikyzy, A.; Gessner, U.; Mack, B.; Conrad, C. Crop Type Classification Using Fusion of Sentinel-1 and Sentinel-2 Data: Assessing the Impact of Feature Selection, Optical Data Availability, and Parcel Sizes on the Accuracies. Remote Sens. 2020, 12, 2779. [Google Scholar] [CrossRef]















| Sentinel-1A Parameters | Sentinel-1A |
|---|---|
| Product type | GRD |
| Imaging mode | IW |
| Polarization | VV VH |
| Resolution | 10 × 10 m |
| Band | C |
| Pass direction | Ascending |
| Dates | 17 March 2021, 3 July 2021, 15 July 2021, 27 July 2021, 8 August 2021, 20 August 2021, 1 September 2021 |
| Label | Type | Number of Parcels | Total Number of Pixels | Area (km2) | Number of Training Samples | Number of Test Samples |
|---|---|---|---|---|---|---|
| 1 | Peanut | 36 | 30,394 | 2.51 | 15,056 | 15,338 |
| 2 | Corn | 45 | 68,767 | 5.73 | 34,529 | 34,238 |
| 3 | Rice | 14 | 39,113 | 3.22 | 19,721 | 19,392 |
| 4 | Others | 14 | 19,949 | 1.67 | 9805 | 10,144 |
| Total | 109 | 158,223 | 13.13 | 79,111 | 79,112 |
| Sentinel-2A Bands | Sentinel-2A Spectral Description |
|---|---|
| Band 1 | Coastal aerosol |
| Band 2 | Blue |
| Band 3 | Green |
| Band 4 | Red |
| Band 5 | Red-edge 1 |
| Band 6 | Red-edge 2 |
| Band 7 | Red-edge 3 |
| Band 8 | NIR-1 |
| Band 8A | NIR-2 |
| Band 9 | Water vapor |
| Band 10 | SWIR-cirrus |
| Band 11 | SWIR-1 |
| Band 12 | SWIR-2 |
| Dates | 25 August 2021 |
| Classifier | Parameters | Description | Value |
|---|---|---|---|
| SVM | C | Penalty coefficient | 2 |
| Kernel | Kernel function | Rbf | |
| RF | N_estimators | Number of decision trees | 550 |
| KNN | N_neighbors | Number of neighboring points | 20 |
| ANN | Hidden_layer_sizes | Number of neurons in the hidden layer | (20, 20, 20, 20) |
| Predicted Label | |||
|---|---|---|---|
| Type | A | B | |
| Ground truth | A | True positive (TP) | False negative (FN) |
| B | False positive (FP) | True negative (TN) | |
| J-M Distance | 3 July 2021 | 15 July 2021 | 27 July 2021 | 8 August 2021 | 20 August 2021 | 1 September 2021 | ||||||
|---|---|---|---|---|---|---|---|---|---|---|---|---|
| σ0 | γ0 | σ0 | γ0 | σ0 | γ0 | σ0 | γ0 | σ0 | γ0 | σ0 | γ0 | |
| Peanut–Corn | 0.3179 | 0.3359 | 0.1189 | 0.1016 | 0.1586 | 0.1549 | 0.3814 | 0.3970 | 0.3652 | 0.3763 | 0.2305 | 0.2499 |
| Peanut–Rice | 0.3056 | 0.3218 | 0.3519 | 0.3529 | 0.1597 | 0.1600 | 0.6257 | 0.6459 | 0.8617 | 0.8822 | 0.7436 | 1.2088 |
| Peanut–Others | 0.1346 | 0.1430 | 0.1430 | 0.1411 | 0.4775 | 0.4662 | 0.2796 | 0.3043 | 0.2074 | 0.2237 | 0.1694 | 0.2160 |
| Corn–Rice | 0.1021 | 0.1028 | 0.2347 | 0.2356 | 0.0803 | 0.0839 | 0.1675 | 0.1763 | 0.3665 | 0.3834 | 0.4129 | 0.8187 |
| Corn–Others | 0.1233 | 0.1251 | 0.0064 | 0.0073 | 0.1337 | 0.1291 | 0.0209 | 0.0204 | 0.0349 | 0.0314 | 0.0175 | 0.0375 |
| Rice–Others | 0.2512 | 0.2575 | 0.2372 | 0.2375 | 0.3051 | 0.3079 | 0.1812 | 0.1798 | 0.4727 | 0.4814 | 0.4224 | 0.7027 |
| J-M Distance | 3 July 2021 | 15 July 2021 | 27 July 2021 | 8 August 2021 | 20 August 2021 | 1 September 2021 |
|---|---|---|---|---|---|---|
| σ0-γ0 | σ0-γ0 | σ0-γ0 | σ0-γ0 | σ0-γ0 | σ0-γ0 | |
| Peanut–Corn | 0.9114 | 0.1789 | 0.5301 | 0.9521 | 0.8515 | 0.3528 |
| Peanut–Rice | 0.8095 | 0.4583 | 1.0426 | 1.0700 | 1.2081 | 1.3609 |
| Peanut–Others | 0.5299 | 0.2309 | 0.4803 | 0.6383 | 1.6040 | 0.3380 |
| Corn–Rice | 1.1932 | 0.3219 | 0.5047 | 0.4398 | 0.7158 | 0.9456 |
| Corn–Others | 0.4503 | 0.0125 | 0.2444 | 0.5228 | 1.7408 | 0.0814 |
| Rice–Others | 0.9770 | 0.3243 | 0.5900 | 0.3238 | 1.7385 | 0.8216 |
| J-M Distance | Single-Temporal Maximum | 3 July 2021 15 July 2021 | 3 July 2021 15 July 2021 27 July 2021 | 3 July 2021 15 July 2021 27 July 2021 8 August 2021 | 3 July 2021 15 July 2021 27 July 2021 8 August 2021 20 August 2021 | 3 July 2021 15 July 2021 27 July 2021 8 August 2021 20 August 2021 1 September 2021 | ||||||
|---|---|---|---|---|---|---|---|---|---|---|---|---|
| σ0 | γ0 | σ0 | γ0 | σ0 | γ0 | σ0 | γ0 | σ0 | γ0 | σ0 | γ0 | |
| Peanut–Corn | 0.3814 | 0.3970 | 0.5193 | 0.5128 | 0.6115 | 0.6187 | 0.9568 | 0.9524 | 0.9841 | 1.0173 | 1.0765 | 1.0781 |
| Peanut–Rice | 0.8617 | 1.2088 | 0.5292 | 0.5333 | 0.6262 | 0.6383 | 1.3136 | 1.3210 | 1.5586 | 1.5995 | 1.6089 | 1.6497 |
| Peanut–Others | 0.4775 | 0.4662 | 0.2462 | 0.2620 | 0.3585 | 0.3910 | 0.6553 | 0.6996 | 0.7501 | 0.7213 | 0.9794 | 0.7839 |
| Corn–Rice | 0.4129 | 0.8187 | 0.4068 | 0.3785 | 0.5428 | 0.5227 | 0.8225 | 0.8081 | 1.1298 | 1.1625 | 1.1917 | 1.2819 |
| Corn–Others | 0.1337 | 0.1291 | 0.3140 | 0.2730 | 0.2695 | 0.2567 | 0.3932 | 0.3719 | 0.4815 | 0.4228 | 0.6176 | 0.4800 |
| Rice–Others | 0.4727 | 0.7027 | 0.4556 | 0.4266 | 0.6148 | 0.5865 | 0.9024 | 0.8637 | 1.3391 | 1.3377 | 1.4378 | 1.4031 |
| J-M Distance | Single-Temporal Maximum | 3 July 2021 15 July 2021 | 3 July 2021 15 July 2021 27 July 2021 | 3 July 2021 15 July 2021 27 July 2021 8 August 2021 | 3 July 2021 15 July 2021 27 July 2021 8 August 2021 20 August 2021 | 3 July 2021 15 July 2021 27 July 2021 8 August 2021 20 August 2021 1 September 2021 |
|---|---|---|---|---|---|---|
| σ0-γ0 | σ0-γ0 | σ0-γ0 | σ0-γ0 | σ0-γ0 | σ0-γ0 | |
| Peanut–Corn | 0.9521 | 1.0565 | 1.6045 | 1.8137 | 1.9698 | 1.9924 |
| Peanut–Rice | 1.3609 | 1.5980 | 1.7670 | 1.9699 | 1.9949 | 1.9955 |
| Peanut–Others | 1.6040 | 0.7575 | 1.6647 | 1.9427 | 1.9865 | 1.9898 |
| Corn–Rice | 1.1932 | 1.7442 | 1.8415 | 1.9544 | 1.9837 | 1.9961 |
| Corn–Others | 0.5228 | 0.7368 | 0.9466 | 1.8338 | 1.9957 | 1.9933 |
| Rice–Others | 1.7385 | 1.6092 | 1.8117 | 1.9998 | 1.9999 | 1.9995 |
| Layer | Parameters | Output Shape |
|---|---|---|
| Input | (n, 12, 2) | |
| Conv1D | Filters = 32, kernel_size = 7, activation = ‘relu’ | (n, 12, 32) |
| MaxPooling1D | Pool_size = 2 | (n, 6, 32) |
| BatchNormalization | (n, 6, 32) | |
| Conv1D | Filters = 64, kernel_size = 5, activation = ‘relu’ | (n, 6, 64) |
| MaxPooling1D | Pool_size = 2 | (n, 3, 64) |
| BatchNormalization | (n, 3, 64) | |
| Conv1D | Filters = 128, kernel_size = 3, activation = ‘relu’ | (n, 3, 128) |
| MaxPooling1D | Pool_size = 2 | (n, 2, 128) |
| BatchNormalization | (n, 2, 128) | |
| Flatten | (n, 256) | |
| Encoder1 | 128, activation = ‘relu’ | (n, 128) |
| Encoder2 | 64, activation = ‘relu’ | (n, 64) |
| Encoder3 | 32, activation = ‘relu’ | (n, 32) |
| Compressed features | 16, activation = ‘relu’ | (n, 16) |
| Decoder1 | 32, activation = ‘relu’ | (n, 32) |
| Decoder2 | 64, activation = ‘relu’ | (n, 64) |
| Decoder3 | 128, activation = ‘relu’ | (n, 128) |
| Classification | Softmax | (n, 4) |
| Peanut | Corn | Rice | Other | Macro-F1 | OA | Kappa | ||
|---|---|---|---|---|---|---|---|---|
| SVM | Precision | 0.91 | 0.93 | 0.99 | 0.83 | 0.9125 | 0.9273 | 0.8956 |
| Recall | 0.92 | 0.95 | 0.97 | 0.79 | ||||
| F1-score | 0.92 | 0.94 | 0.98 | 0.81 | ||||
| RF | Precision | 0.85 | 0.86 | 0.97 | 0.78 | 0.8400 | 0.8757 | 0.8191 |
| Recall | 0.88 | 0.93 | 0.95 | 0.54 | ||||
| F1-score | 0.87 | 0.89 | 0.96 | 0.64 | ||||
| KNN | Precision | 0.85 | 0.86 | 0.99 | 0.77 | 0.8450 | 0.8760 | 0.8201 |
| Recall | 0.90 | 0.93 | 0.91 | 0.59 | ||||
| F1-score | 0.87 | 0.89 | 0.95 | 0.67 | ||||
| ANN | Precision | 0.89 | 0.94 | 0.98 | 0.92 | 0.9350 | 0.9358 | 0.9082 |
| Recall | 0.92 | 0.93 | 0.96 | 0.93 | ||||
| F1-score | 0.91 | 0.94 | 0.97 | 0.92 | ||||
| 1D-CNN | Precision | 0.97 | 0.97 | 0.98 | 0.94 | 0.9650 | 0.9671 | 0.9529 |
| Recall | 0.93 | 0.97 | 0.99 | 0.96 | ||||
| F1-score | 0.95 | 0.97 | 0.99 | 0.95 | ||||
| SAE | Precision | 0.93 | 0.95 | 0.99 | 0.96 | 0.9550 | 0.9584 | 0.9404 |
| Recall | 0.97 | 0.97 | 0.97 | 0.90 | ||||
| F1-score | 0.95 | 0.96 | 0.98 | 0.93 | ||||
| C-AENN | Precision | 0.97 | 0.98 | 0.99 | 0.97 | 0.9825 | 0.9794 | 0.9705 |
| Recall | 0.97 | 0.98 | 0.99 | 0.97 | ||||
| F1-score | 0.97 | 0.98 | 0.99 | 0.99 |
Publisher’s Note: MDPI stays neutral with regard to jurisdictional claims in published maps and institutional affiliations. |
© 2022 by the authors. Licensee MDPI, Basel, Switzerland. This article is an open access article distributed under the terms and conditions of the Creative Commons Attribution (CC BY) license (https://creativecommons.org/licenses/by/4.0/).
Share and Cite
Guo, Z.; Qi, W.; Huang, Y.; Zhao, J.; Yang, H.; Koo, V.-C.; Li, N. Identification of Crop Type Based on C-AENN Using Time Series Sentinel-1A SAR Data. Remote Sens. 2022, 14, 1379. https://doi.org/10.3390/rs14061379
Guo Z, Qi W, Huang Y, Zhao J, Yang H, Koo V-C, Li N. Identification of Crop Type Based on C-AENN Using Time Series Sentinel-1A SAR Data. Remote Sensing. 2022; 14(6):1379. https://doi.org/10.3390/rs14061379
Chicago/Turabian StyleGuo, Zhengwei, Wenwen Qi, Yabo Huang, Jianhui Zhao, Huijin Yang, Voon-Chet Koo, and Ning Li. 2022. "Identification of Crop Type Based on C-AENN Using Time Series Sentinel-1A SAR Data" Remote Sensing 14, no. 6: 1379. https://doi.org/10.3390/rs14061379
APA StyleGuo, Z., Qi, W., Huang, Y., Zhao, J., Yang, H., Koo, V.-C., & Li, N. (2022). Identification of Crop Type Based on C-AENN Using Time Series Sentinel-1A SAR Data. Remote Sensing, 14(6), 1379. https://doi.org/10.3390/rs14061379

