Systematic Propagation of AVHRR AOD Uncertainties—A Case Study to Demonstrate the FIDUCEO Approach
Abstract
1. Introduction
2. Applying the FIDUCEO Analysis Method to AVHRR AOD Uncertainties
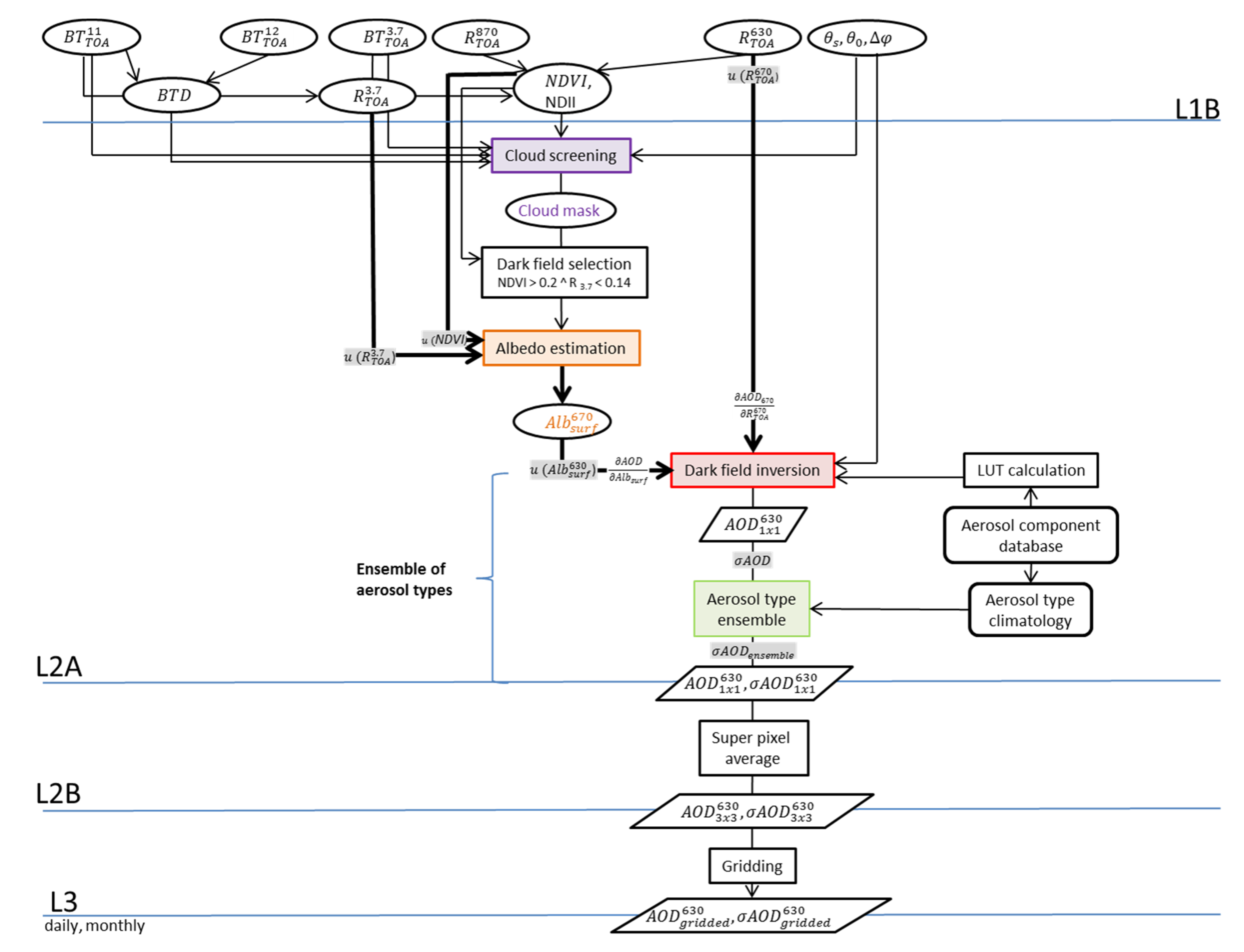
2.1. Overview of the Simple AVHRR AOD Retrieval Method
2.2. Analysis of the Simple AVHRR AOD Retrieval
- is the retrieval operator;
- is the input top-of-atmosphere reflectance at 630 nm (channel 1);
- are the observation angles (sun and observer zenith, relative azimuth);
- is the (directional) surface albedo;
- is a combination of aerosol optical properties;
- and 0 is all other dependencies which on average are minor.
2.3. Estimating Single Measurement Uncertainties
- is the sensitivity of AOD to ,
- is the uncertainty of ,
- is the uncertainty of ,
- is the uncertainty of
- is the spread of an ensemble of different aerosol types,
- common (globally fully correlated uncertainties);
- independent (random, globally uncorrelated);
- structured (correlated along defined distances, with correlation length and function.
2.4. Characterization of the Major Uncertainty Contributions
2.4.1. Direct Reflectance Inversion (L2A, Process 1)
2.4.2. Albedo Dependence in Inversion (L2A, Process 2)
2.4.3. Aerosol Type Ensemble Uncertainty (L2A, Process 3)
2.4.4. Cloud Mask-Induced Uncertainty (L2B, Process 4)
2.4.5. Look-Up Table Noise
2.4.6. Minor Uncertainty Contributions
2.5. Uncertainty Propagation to Higher CDR Product Levels
3. Evaluation of Propagated AVHRR AOD Uncertainties
3.1. Evaluation of the Propagated AOD Uncertainties
3.2. Comparison of the AOD CDR and Its Uncertainties to a Reference CDR
4. Discussion
5. Conclusions
Author Contributions
Funding
Data Availability Statement
Acknowledgments
Conflicts of Interest
References
- Hollmann, R.; Merchant, C.J.; Saunders, R.; Downy, C.; Buchwitz, M.; Cazenave, A.; Chuvieco, E.; Defourny, P.; de Leeuw, G.; Forsberg, R.; et al. The ESA Climate Change Initiative: Satellite data records for essential climate variables. Bull. Am. Meteorol. Soc. 2013, 94, 1541–1552. [Google Scholar] [CrossRef]
- Merchant, J.C.; Paul, F.; Popp, T.; Ablain, M.; Bontemps, S.; Defourny, P.; Hollmann, R.; Lavergne, T.; Laeng, A.; de Leeuw, G.; et al. Uncertainty information in climate data records from Earth observation. Earth Syst. Sci. Data 2017, 9, 511–527. [Google Scholar] [CrossRef]
- Thomas, P.; Hegglin, M.I.; Hollmann, R.; Ardhuin, F.; Bartsch, A.; Bastos, A.; Bennett, V.; Boutin, J.; Buchwitz, M.; Chuvieco, E.; et al. Consistency of satellite climate data records for Earth system monitoring. Bull. Am. Meteorol. Soc. 2020, 101, E1948–E1971. [Google Scholar] [CrossRef]
- Joint Committee for Guides in Metrology. Evaluation of Measurement Data. Guide to the Expression of Uncertainty in Measurement (JCGM 100:2008). Available online: https://www.bipm.org/utils/common/documents/jcgm/JCGM_100_2008_E.pdf (accessed on 30 July 2019).
- Mittaz, J.; Merchant, C.J.; Woolliams, E.R. Applying principles of metrology to historical Earth observations from satellites. Metrologia 2019, 56, 032002. [Google Scholar] [CrossRef]
- Holzer-Popp, T.; de Leeuw, G.; Martynenko, D.; Klüser, L.; Bevan, S.; Davies, W.; Ducos, F.; Deuzé, L.J.; Graigner, G.R.; Heckel, A.; et al. Aerosol retrieval experiments in the ESA Aerosol_cci project. Atmos. Meas. Tech. 2013, 6, 1919–1957. [Google Scholar] [CrossRef]
- Popp, T.; de Leeuw, G.; Bingen, C.; Brühl, C.; Capelle, V.; Chedin, A.; Clarisse, L.; Dubovik, O.; Grainger, R.; Heckel, A.; et al. Development, Production and Evaluation of Aerosol Climate Data Records from European Satellite Observations (Aerosol_cci). Remote Sens. 2016, 8, 421. [Google Scholar] [CrossRef]
- Sayer, M.A.; Govaerts, Y.; Kolmonen, P.; Lipponen, A.; Luffarelli, M.; Mielonen, T.; Patadia, F.; Popp, T.; Povey, C.A.; Stebel, K.; et al. A review and framework for the evaluation of pixel-level uncertainty estimates in satellite aerosol remote sensing. Atmos. Meas. Tech. 2020, 13, 373–404. [Google Scholar] [CrossRef]
- Mittaz, J.; Taylor, M.; Desmons, M.; Mollard, J.; Merchant, C.J. FIDUCEO: Fundamental Climate Data Record of recalibrated brightness temperatures for the Advanced Very-High-Resolution Radiometer (AVHRR) with metrologically-traceable uncertainty estimates, 1998–2016, v1.0. Cent. Environ. Data Anal. 2019. Available online: https://catalogue.ceda.ac.uk/uuid/67b206b17365444b8243182f04c8ba44 (accessed on 29 December 2021).
- Holzer-Popp, T.; Schroedter, M.; Gesell, G. Retrieving aerosol optical depth and type in the boundary layer over land and ocean from simultaneous GOME spectrometer and ATSR-2 radiometer measurements, 1, Method description. J. Geophys. Res. 2002, 107, AAC-16. [Google Scholar] [CrossRef]
- Holzer-Popp, T.; Schroedter-Homscheidt, M.; Breitkreuz, H.; Klüser, L.; Martynenko, D. Improvements of synergetic aerosol retrieval for ENVISAT. Atmos. Chem. Phys. 2008, 8, 7651–7672. [Google Scholar] [CrossRef]
- de Leeuw, G.; Holzer-Popp, T.; Bevan, S.; Davies, W.H.; Descloitres, J.; Grainger, R.G.; Griesfeller, J.; Heckel, A.; Kinne, S.; Klüser, L.; et al. Evaluation of seven European aerosol optical depth retrieval algorithms for climate analysis. Remote Sens. Environ. 2014, 162, 295–315. [Google Scholar] [CrossRef]
- Kinne, S.; Schulz, M.; Textor, C.; Guibert, S.; Balkanski, Y.; Bauer, S.E.; Berntsen, T.; Berglen, T.F.; Boucher, O.; Chin, M.; et al. An AeroCom initial assessment–optical properties in aerosol component modules of global models. Atmos. Chem. Phys. 2006, 6, 1815–1834. [Google Scholar] [CrossRef]
- Klüser, L.; Killius, N.; Gesell, G. APOLLO_NG—A probabilistic interpretation of the APOLLO legacy for AVHRR heritage channels. Atmos. Meas. Tech. 2015, 8, 4155–4170. [Google Scholar] [CrossRef]
- Popp, T. FIDUCEO: Advanced Very-High-Resolution Radiometer (AVHRR) Climate Data Record for Aerosol Optical Depth, 2003-2012, V1.0. Cent. Environ. Data Anal. 2019. Available online: https://catalogue.ceda.ac.uk/uuid/1326447659e34bc3ba8042041ca0546b (accessed on 30 July 2019).
- Larisa, S.; Popp, T.; Sayer, A.M.; Dubovik, O.; Garay, M.J.; Heckel, A.; Hsu, N.C.; Jethva, H.; Kahn, R.A.; Kolmonen, P.; et al. Merging regional and global aerosol optical depth records from major available satellite products. Atmos. Chem. Phys. 2020, 20, 2031–2056. [Google Scholar] [CrossRef]
- Holben, B.N.; Eck, T.F.; Slutsker, I.; Tanr´e, D.; Buis, J.P.; Setzer, A.; Vermote, E.; Reagan, J.A.; Kaufman, Y.J.; Nakajima, T.; et al. AERONET—A federated instrument network and data archive for aerosol characterization. Remote Sens. Environ. 1998, 66, 1–16. [Google Scholar] [CrossRef]










| Table Descriptor (k = 1) | Quantity | Notes | |
|---|---|---|---|
| Name of effect | Direct reflectance inversion | ||
| Affected term in measurement function | AOD = f(RTOA) | ||
| Maturity of analysis | Maturity of uncertainty estimate | 3—rigorous analysis | Online analysis from partial derivatives along one albedo line of look-up tables (LUT) and propagated L1B uncertainties |
| Maturity of correlation scale estimate | 3—Strong evidence (L1B) | ||
| If maturity of estimate is 0 or 1, how significant do you expect this effect to be? | significant | ||
| Correlation type and form | From level 1 | As in FIDUCEO easyFCDR | Easy FCDR: separated in 2 bulk contributions (unstructured random and globally structured) |
| Larger scale temporal [time] | |||
| Larger scale spatial [geospatial coordinates] | |||
| Correlation scale | From level 1 | As in FIDUCEO easyFCDR | |
| Larger scale temporal [time] | |||
| Larger scale spatial [geospatial coordinates] | |||
| Uncertainty | PDF shape | from FIDUCEO easyFCDR | |
| units | Units of RTOA | ||
| magnitude | From FIDUCEO easyFCDR RTOA | ||
| Sensitivity coefficient | Partial derivatives of LUT | ||
| Table Descriptor (k = 2) | Quantity | Notes | ||
|---|---|---|---|---|
| Name of effect | Albedo dependence in inversion | |||
| Affected term in measurement function | AOD = f(Albsurf) | |||
| Albsurf = f(NDVI, R1.6) | parameterization | |||
| Maturity of analysis | Maturity of uncertainty estimate | 2—Some analysis performed to estimate values | Online analysis from partial derivatives between two albedo lines of look-up tables (LUT) and estimated surface albedo uncertainties | |
| Maturity of correlation scale estimate | 2—Based on analysis, unsure about correlation shape (Albsurf) | |||
| If maturity of estimate is 0 or 1, how significant do you expect this effect to be? | significant | Albedo estimated with NDVI and R1.6 | ||
| Correlation type and form | From level 1 | As in FIDUCEO easyFCDR | rectangle_ absolute | |
| Larger scale temporal [time] | ||||
| Larger scale spatial [geospatial coordinates] | ||||
| Correlation scale | From level 1 | As in FIDUCEO easyFCDR | ||
| Larger scale temporal [time] | global | |||
| Larger scale spatial [geospatial coordinates] | global | |||
| Uncertainty | PDF shape | from FIDUCEO easyFCDR | rectangle | |
| units | Units of Albsurf | |||
| magnitude | Random: | 0.01 | u (NDVI) and u (R1.6) propagated from FIDUCEO easyFCDR R670, R870, and R1.6 | |
| Sensitivity coefficient | Partial derivatives of LUT | |||
| Table Descriptor (k = 3) | Quantity | Notes | |
|---|---|---|---|
| Name of effect | Aerosol type ensemble | ||
| Affected term in measurement function | AOD = f(aerosol type) | ||
| Maturity of analysis | Maturity of uncertainty estimate | 2—Some analysis performed | Aerosol type determines choice of appropriate LUT Estimated with an ensemble of AOD solutions encompassing pre-defined aerosol type set weighted by distance in mixing fraction space xi, yi, zi to a climatology most probable type (per month and 1 deg lat-lon); climatology contains best knowledge median from ~10 AEROCOM aerosol models |
| Maturity of correlation scale estimate | 1—Estimated | ||
| If maturity of estimate is 0 or 1, how significant do you expect this effect to be? | significant | ||
| Correlation type and form | From level 1 | Uncertainty of model-based mixing fraction climatology is not quantified Uncertainty due to spread of AOD solutions with different aerosol types is rigorously calculated with the ensemble | |
| Larger scale temporal [time] | Rectangle_absolute | ||
| Larger scale spatial [geospatial coordinates] | Rectangle_absolute | ||
| Correlation scale | From level 1 | ||
| Larger scale temporal [time] | 1 week | ||
| Larger scale spatial [geospatial coordinates] | 1 degree | Scales of the grid of the aerosol type climatology | |
| Uncertainty | PDF shape | rectangle | |
| units | Units of AOD | ||
| magnitude | + + | ||
| Sensitivity coefficient | 1 | uncertainty and sensitivity coefficient cannot be separated | |
| Table Descriptor (k = 4) | Quantity | Notes | |
|---|---|---|---|
| Name of effect | Cloud mask uncertainty induced AOD uncertainty | ||
| Affected term in measurement function | Can only be estimated on L2B superpixel level (10 × 10 km2) | ||
| Maturity of analysis | Maturity of uncertainty estimate | 1—Rough estimates only | Is estimated by using 2 different thresholds for cloud probability and then calculating mean AOD with remaining selected pixels Setting of the two thresholds needs to be optimized |
| Maturity of correlation scale estimate | 1—Estimated | ||
| If maturity of estimate is 0 or 1, how significant do you expect this effect to be? | significant | ||
| Correlation type and form | From level 1 | ||
| Larger scale temporal [time] | Random | Clouds are changing extremely fast | |
| Larger scale spatial [geospatial coordinates] | random | ||
| Correlation scale | From level 1 | Clouds are changing extremely fast | |
| Larger scale temporal [time] | - | ||
| Larger scale spatial [geospatial coordinates] | - | ||
| Uncertainty | PDF shape | Random (temporal) random (spatial) | |
| units | Units of AOD | ||
| magnitude | |||
| Sensitivity coefficient | 1 | ||
| Table Descriptor (k = 0) | Quantity | Notes | |
|---|---|---|---|
| Name of effect | Look-up table noise | ||
| Affected term in measurement function | AOD = f(R670; Albsurf, aerosol type) | ||
| Maturity of analysis | Maturity of uncertainty estimate | 2—Some analysis performed to estimate values | One LUT for each aerosol type |
| Maturity of correlation scale estimate | 1—Estimated | ||
| If maturity of estimate is 0 or 1, how significant do you expect this effect to be? | Minor | ||
| Correlation type and form | From level 1 | ||
| Larger scale temporal [time] | Exponential_decay | ||
| Larger scale spatial [geospatial coordinates] | Exponential_decay | ||
| Correlation scale | From level 1 | ||
| Larger scale temporal [time] | 5 days | ||
| Larger scale spatial [geospatial coordinates] | 100 km | Typical aerosol lifetime / plume size—correlated within LUT | |
| Uncertainty | PDF shape | exponential | |
| units | Units of AOD | ||
| magnitude | 0.01 | ||
| Sensitivity coefficient | 1 | ||
| Source of Uncertainty (Measurement Function Term Affected, if Appropriate) | Description | Likely Sensitivity of Output to This | |
|---|---|---|---|
| On Small Scales | On Large Scales | ||
| Vertical aerosol profile σe (z) | Different assumptions are made for different aerosol types but sensitivity at TOA is small for VIS/IR sensors | low for mid-visible bands | low for mid-visible bands |
| Directional reflectance ratio γsurf (θs, θ0, Δφ) | Directionality of surface reflectance (treated by estimating surface albedo from mid-infrared signal which is in first order exhibiting the same directionality) | Medium, but difficult to quantify from nadir only observations | Low-medium, since it averages out by averaging different surface types |
| Trace gas concentration profiles and absorbing cross sections (from laboratory) τi | Critical absorption bands are usually avoided so that total band absorption even for high concentration/low angles is on the order of few percent (and its uncertainty mostly below 1%) | Low | Low-medium in case of long-term trends of trace gas concentrations |
| Radiative transfer forward model | Typical accuracy of simulated reflectance < 1% (and thus smaller than propagated L1B uncertainties) | Low | Low |
| Overpass time | Polar orbiting sensors provide typically one or two sun-synchronous overpass times per day | High when linking sensors of different platforms, when there is a significant time shift | High when linking sensors of different platforms, when there is a significant time shift |
| altitude hsurf dependent Rayleigh scattering correction | The small reflectance due to molecular scattering is reduced with increasing altitude | Low in red band | Low in red band |
| Response function uncertainties | Change trace gas absorption and effective wavelength used for Rayleigh and for aerosol radiative transfer calculations | Low for red band where radiative transfer calculations are made | Low for red band where radiative transfer calculations are made |
| AOD conversion 630 -> 550 nm | Is accurately determined once aerosol type is specified; remaining uncertainties by discretization of aerosol types (interpolation between them) and by definition of aerosol components (specified to encompass natural variability) | Low, since uncertainty of aerosol type ensemble is assessed | Low, since uncertainty of aerosol type ensemble is assessed |
| Effect | Uncertainty Correlation Structure | Spatial Correlation Daily Gridded Data | Temporal Correlation Monthly Gridded Data |
|---|---|---|---|
| TOA reflectance | Common within line Structured across lines Uncorrelated in time | pdf from FIDUCEO easyFCDR Level1b (R0.63) | - |
| Surface albedo | Common within line independent across lines Uncorrelated in time | pdf from FIDUCEO easyFCDR Level1b (R3.7, NDVI) | - |
| Aerosol type | Climatology grid Typical aerosol lifetime | 1°/rectangular | 1 week/rectangular |
| Cloud mask | None (extremely short cloud lifetime) | - | - |
| Measurement Function Term | Source of Uncertainty | Sensitivity Coefficient | Comment |
|---|---|---|---|
| Propagated uncertainty from L2B, separate for independent, structured and common contributions | There are such terms | ||
| Representativeness of measured pixels within the area |
| Satellite | Initial Equator Crossing Time | Period Processed |
|---|---|---|
| NOAA-16 | 14:30 | 1 January 2003–31 December 2005 |
| NOAA-18 | 13:30 | 6 June 2005–31 December 2012 |
Publisher’s Note: MDPI stays neutral with regard to jurisdictional claims in published maps and institutional affiliations. |
© 2022 by the authors. Licensee MDPI, Basel, Switzerland. This article is an open access article distributed under the terms and conditions of the Creative Commons Attribution (CC BY) license (https://creativecommons.org/licenses/by/4.0/).
Share and Cite
Popp, T.; Mittaz, J. Systematic Propagation of AVHRR AOD Uncertainties—A Case Study to Demonstrate the FIDUCEO Approach. Remote Sens. 2022, 14, 875. https://doi.org/10.3390/rs14040875
Popp T, Mittaz J. Systematic Propagation of AVHRR AOD Uncertainties—A Case Study to Demonstrate the FIDUCEO Approach. Remote Sensing. 2022; 14(4):875. https://doi.org/10.3390/rs14040875
Chicago/Turabian StylePopp, Thomas, and Jonathan Mittaz. 2022. "Systematic Propagation of AVHRR AOD Uncertainties—A Case Study to Demonstrate the FIDUCEO Approach" Remote Sensing 14, no. 4: 875. https://doi.org/10.3390/rs14040875
APA StylePopp, T., & Mittaz, J. (2022). Systematic Propagation of AVHRR AOD Uncertainties—A Case Study to Demonstrate the FIDUCEO Approach. Remote Sensing, 14(4), 875. https://doi.org/10.3390/rs14040875
