Surface Water Mapping and Flood Monitoring in the Mekong Delta Using Sentinel-1 SAR Time Series and Otsu Threshold
Abstract
1. Introduction
2. Study Area and Datasets
2.1. Study Area
2.2. Datasets
2.2.1. Sentinel-1 SAR Data
2.2.2. Optical Sentinel-2 Data
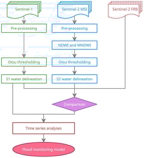
3. Methodology
3.1. Surface Water Delineation Using Sentinel-1 Data
3.1.1. Polarization Analysis
3.1.2. Sentinel-1 Pre-Processing
3.1.3. Dynamic Otsu Thresholding Algorithm for Mapping Surface Water
3.2. Surface Water Delineation Using Sentinel-2 MSI Data
3.2.1. Derivation of Normalized Difference Water Index (NDWI) and Modified Normalized Difference Water Index (MNDWI)
3.2.2. Surface Water Delineations Using the Automatic Otsu Threshold on the Sentinel-2 NDWI and MNDWI
3.3. Comparison of Surface Water Detections Derived from Sentinel-1 Data and Sentinel-2 Data
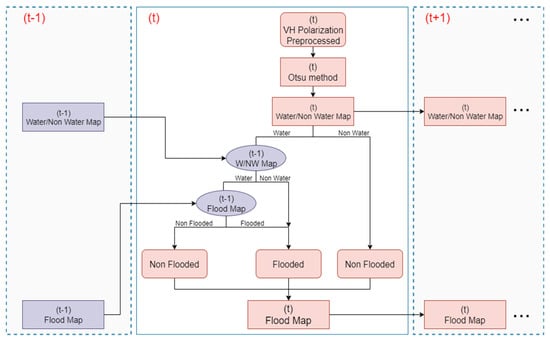
3.4. Flood Mapping Algorithm Using SAR Sentinel-1 Time Series Data
- (i)
- if the state of that respective pixel in the water/non-water map at time is non-water, it is classified as a flooded pixel in the flood map at the time .
- (ii)
- in contrast, if the state of that respective pixel in the water/non-water at time is water, that pixel is respectively referred to a flood map at the time with two conditions:
- (a)
- if the state of that respective pixel in the flood map at time is flooded, it is classified as a flooded pixel in the flood map at the time .
- (b)
- otherwise, it will be classified as non-flooded in the flood map at the time .
4. Results
4.1. Water Delineation Using Sentinel-1 Time Series Data
4.1.1. Dynamic Otsu Thresholds for Mapping Surface Water
4.1.2. Surface Water Maps Derived from the Sentinel-1 Data and Dynamic Otsu Threshold
4.2. Comparison of Surface Water Detections Derived from Sentinel-1 Data and Sentinel-2 Data
4.2.1. Visual Comparison of Surface Water Delineations Derived from Sentinel-1 VH Image and Sentinel-2 Full Resolution Browse Image
4.2.2. Statistical Comparison of Surface Water Delineations Derived from Sentinel-1 VH Image and Sentinel-2 Water Index Image
4.3. Flood Mapping Algorithm
4.3.1. Adjustment for Finalizing Actual Starting Time for Flood Monitoring Algorithm
4.3.2. Flood Water Extent Maps Derived from the Flood Monitoring Algorithm
5. Discussion
6. Conclusions
Author Contributions
Funding
Data Availability Statement
Acknowledgments
Conflicts of Interest
References
- van Kien, N.; Hoang Han, N.; Cramb, R. Trends in Rice-Based Farming Systems in the Mekong Delta. In White Gold: The Commercialisation of Rice Farming in the Lower Mekong Basin; Cramb, R., Ed.; Springer: Singapore, 2020; pp. 347–373. ISBN 978-981-15-0998-8. [Google Scholar]
- Ho, T.D.N.; Kuwornu, J.K.M.; Tsusaka, T.W.; Nguyen, L.T.; Datta, A. Factors Influencing the Choice of Marketing Channel by Rice Producers: Evidence from the Mekong Delta Region, Vietnam. Int. J. Value Chain. Manag. 2021, 12, 336. [Google Scholar] [CrossRef]
- Eckstein, D.; Hutfils, M.-L.; Winges, M. Global Climate Risk Index 2019; Germanwatch: Bonn, Germany, 2018. [Google Scholar]
- Nguyen, N.A. Historic Drought and Salinity Intrusion in the Mekong Delta in 2016: Lessons Learned and Response Solutions. Vietnam. J. Sci. Technol. Eng. 2017, 59, 93–96. [Google Scholar] [CrossRef]
- Loc, H.H.; Low Lixian, M.; Park, E.; Dung, T.D.; Shrestha, S.; Yoon, Y.J. How the Saline Water Intrusion Has Reshaped the Agricultural Landscape of the Vietnamese Mekong Delta, a Review. Sci. Total Environ. 2021, 794, 148651. [Google Scholar] [CrossRef] [PubMed]
- Tran, D.D.; van Halsema, G.; Hellegers, P.J.G.J.; Ludwig, F.; Wyatt, A. Questioning Triple Rice Intensification on the Vietnamese Mekong Delta Floodplains: An Environmental and Economic Analysis of Current Land-Use Trends and Alternatives. J. Environ. Manag. 2018, 217, 429–441. [Google Scholar] [CrossRef] [PubMed]
- Tessler, Z.D.; Vörösmarty, C.J.; Grossberg, M.; Gladkova, I.; Aizenman, H.; Syvitski, J.P.M.; Foufoula-Georgiou, E. Profiling Risk and Sustainability in Coastal Deltas of the World. Science 2015, 349, 638–643. [Google Scholar] [CrossRef] [PubMed]
- Triet, N.V.K.; Dung, N.V.; Hoang, L.P.; Le Duy, N.; Tran, D.D.; Anh, T.T.; Kummu, M.; Merz, B.; Apel, H. Future Projections of Flood Dynamics in the Vietnamese Mekong Delta. Sci. Total Environ. 2020, 742, 140596. [Google Scholar] [CrossRef]
- Veettil, B.K.; Quang, N.X.; Thu Trang, N.T. Changes in Mangrove Vegetation, Aquaculture and Paddy Cultivation in the Mekong Delta: A Study from Ben Tre Province, Southern Vietnam. Estuar. Coast. Shelf Sci. 2019, 226, 106273. [Google Scholar] [CrossRef]
- Dun, O. Migration and Displacement Triggered by Floods in the Mekong Delta. Int. Migr. 2011, 49, e200–e223. [Google Scholar] [CrossRef]
- Nguyen, K.V.; James, H. Measuring Household Resilience to Floods: A Case Study in the Vietnamese Mekong River Delta. Ecol. Soc. 2013, 18, 13. [Google Scholar] [CrossRef]
- Van, P.D.T.; Popescu, I.; van Griensven, A.; Solomatine, D.P.; Trung, N.H.; Green, A. A Study of the Climate Change Impacts on Fluvial Flood Propagation in the Vietnamese Mekong Delta. Hydrol. Earth Syst. Sci. 2012, 16, 4637–4649. [Google Scholar] [CrossRef]
- Hoa, L.T.V.; Haruyama, S.; Nhan, N.H.; Cong, T.T.; Long, B.D. The Historical Flood in 2000 in Mekong River Delta, Vietnam: A Quantitative Analysis and Simulation. Geogr. Rev. Jpn. 2007, 80, 663–680. [Google Scholar] [CrossRef]
- Tran, D.; Likitdecharote, K.; Srisatit, T.; Trung, N. Modeling the Influence of River Discharge and Sea Level Rise on Salinity Intrusion in the Mekong Delta. In Proceedings of the Thai Society of Higher Education Institutes on Environment, Bangkok, Thailand, 22–25 March 2011; pp. 685–701. [Google Scholar]
- Pokhrel, Y.; Burbano, M.; Roush, J.; Kang, H.; Sridhar, V.; Hyndman, D.W. A Review of the Integrated Effects of Changing Climate, Land Use, and Dams on Mekong River Hydrology. Water 2018, 10, 266. [Google Scholar] [CrossRef]
- Kantoush, S.; Van Binh, D.; Sumi, T.; Trung, L.V. Impact of Upstream Hydropower Dams and Climate Change on Hydrodynamics of Vietnamese Mekong Delta. J. Jpn. Soc. Civ. Eng. Ser. B1 (Hydraul. Eng.) 2017, 73, I_109–I_114. [Google Scholar] [CrossRef]
- Manh, N.V.; Merz, B.; Apel, H. Sedimentation Monitoring Including Uncertainty Analysis in Complex Floodplains: A Case Study in the Mekong Delta. Hydrol. Earth Syst. Sci. Discuss. 2013, 10, 325–373. [Google Scholar] [CrossRef]
- Arias, M.E. Impacts of Hydrological Alterations in the Mekong Basin to the Tonle Sap Ecosystem. Ph.D. Thesis, University of Canterbury, Christchurch, New Zealand, 2013. [Google Scholar]
- Räsänen, T.; Joffre, O.; Someth, P.; Kummu, M. Trade-Offs between Hydropower and Irrigation Development and Their Cumulative Hydrological Impacts; ICEM—International Centre for Environmental Management: Hanoi, Vietnam, 2013. [Google Scholar]
- Ha, T.P.; Dieperink, C.; Dang Tri, V.P.; Otter, H.S.; Hoekstra, P. Governance Conditions for Adaptive Freshwater Management in the Vietnamese Mekong Delta. J. Hydrol. 2018, 557, 116–127. [Google Scholar] [CrossRef]
- Hoanh, C.T.; Suhardiman, D.; Anh, L.T. Irrigation Development in the Vietnamese Mekong Delta: Towards Polycentric Water Governance? Int. J. Water Gov. 2014, 2, 61–82. [Google Scholar] [CrossRef]
- Waibel, G.; Benedikter, S.; Reis, N.; Genschick, S.; Nguyen, L.; Huu, P.C.; Be, T.T. Water Governance Under Renovation? In Concepts and Practices of IWRM in the Mekong Delta, Vietnam; Renaud, F.G., Kuenzer, C., Eds.; Springer Netherlands: Dordrecht, The Netherlands, 2012; pp. 167–198. ISBN 978-94-007-3962-8. [Google Scholar]
- Johnson, K.A.; Wing, O.E.J.; Bates, P.D.; Fargione, J.; Kroeger, T.; Larson, W.D.; Sampson, C.C.; Smith, A.M. A Benefit–Cost Analysis of Floodplain Land Acquisition for US Flood Damage Reduction. Nat. Sustain. 2020, 3, 56–62. [Google Scholar] [CrossRef]
- de Moel, H.; van Alphen, J.; Aerts, J.C.J.H. Flood Maps in Europe—Methods, Availability and Use. Nat. Hazards Earth Syst. Sci. 2009, 9, 289–301. [Google Scholar] [CrossRef]
- Zakaria, S.F.; Zin, R.M.; Mohamad, I.; Balubaid, S.; Mydin, S.H.; MDR, E.M.R. The Development of Flood Map in Malaysia. AIP Conf. Proc. 2017, 1903, 110006. [Google Scholar] [CrossRef]
- Huynh, H.X.; Loi, T.T.T.; Huynh, T.P.; van Tran, S.; Nguyen, T.N.T.; Niculescu, S. Predicting of Flooding in the Mekong Delta Using Satellite Images. In Context-Aware Systems and Applications, and Nature of Computation and Communication; Vinh, P.C., Rakib, A., Eds.; Springer International Publishing: Cham, Switzerland, 2019; pp. 143–156. ISBN 978-3-030-34365-1. [Google Scholar]
- Nedkov, S.; Burkhard, B. Flood Regulating Ecosystem Services—Mapping Supply and Demand, in the Etropole Mu-nicipality, Bulgaria. Ecol. Indic. 2012, 21, 67–79. [Google Scholar] [CrossRef]
- Schelfaut, K.; Pannemans, B.; van der Craats, I.; Krywkow, J.; Mysiak, J.; Cools, J. Bringing Flood Resilience into Practice: The FREEMAN Project. Environ. Sci. Policy 2011, 14, 825–833. [Google Scholar] [CrossRef]
- Klijn, F.; Kreibich, H.; de Moel, H.; Penning-Rowsell, E. Adaptive Flood Risk Management Planning Based on a Comprehensive Flood Risk Conceptualisation. Mitig. Adapt. Strat. Glob. Chang. 2015, 20, 845–864. [Google Scholar] [CrossRef] [PubMed]
- Chau, V.N.; Holland, J.; Cassells, S.; Tuohy, M. Using GIS to Map Impacts upon Agriculture from Extreme Floods in Vietnam. Appl. Geogr. 2013, 41, 65–74. [Google Scholar] [CrossRef]
- Boori, M.S.; Choudhary, K.; Evers, M.; Paringer, R. A Review of Food Security and Flood Risk Dynamics in Central Dry Zone Area of Myanmar. Procedia Eng. 2017, 201, 231–238. [Google Scholar] [CrossRef]
- Parvin, G.A.; Shimi, A.C.; Shaw, R.; Biswas, C. Flood in a Changing Climate: The Impact on Livelihood and How the Rural Poor Cope in Bangladesh. Climate 2016, 4, 60. [Google Scholar] [CrossRef]
- Das, M.; Das, A.; Momin, S.; Pandey, R. Mapping the Effect of Climate Change on Community Livelihood Vulnerability in the Riparian Region of Gangatic Plain, India. Ecol. Indic. 2020, 119, 106815. [Google Scholar] [CrossRef]
- Armah, F.A.; Yawson, D.O.; Yengoh, G.T.; Odoi, J.O.; Afrifa, E.K.A. Impact of Floods on Livelihoods and Vulnerability of Natural Resource Dependent Communities in Northern Ghana. Water 2010, 2, 120–139. [Google Scholar] [CrossRef]
- Brivio, P.A.; Colombo, R.; Maggi, M.; Tomasoni, R. Integration of Remote Sensing Data and GIS for Accurate Mapping of Flooded Areas. Int. J. Remote Sens. 2002, 23, 429–441. [Google Scholar] [CrossRef]
- Sanyal, J.; Lu, X.X. Application of Remote Sensing in Flood Management with Special Reference to Monsoon Asia: A Review. Nat. Hazards 2004, 33, 283–301. [Google Scholar] [CrossRef]
- Wang, Y.; Colby, J.D.; Mulcahy, K.A. An Efficient Method for Mapping Flood Extent in a Coastal Floodplain Using Landsat TM and DEM Data. Int. J. Remote Sens. 2002, 23, 3681–3696. [Google Scholar] [CrossRef]
- Kansakar, P.; Hossain, F. A Review of Applications of Satellite Earth Observation Data for Global Societal Benefit and Stewardship of Planet Earth. Space Policy 2016, 36, 46–54. [Google Scholar] [CrossRef]
- Lin, L.; Di, L.; Yu, E.G.; Kang, L.; Shrestha, R.; Rahman, S.; Tang, J.; Deng, M.; Sun, Z.; Zhang, C.; et al. A Review of Remote Sensing in Flood Assessment. In Proceedings of the 2016 Fifth International Conference on Agro-Geoinformatics (Agro-Geoinformatics), Tianjin, China, 18–20 July 2016; pp. 1–4. [Google Scholar]
- Schumann, G.; Bates, P.D.; Horritt, M.S.; Matgen, P.; Pappenberger, F. Progress in Integration of Remote Sensing–Derived Flood Extent and Stage Data and Hydraulic Models. Rev. Geophys. 2009, 47, RG4001. [Google Scholar] [CrossRef]
- Huang, C.; Chen, Y.; Zhang, S.; Wu, J. Detecting, Extracting, and Monitoring Surface Water From Space Using Optical Sensors: A Review. Rev. Geophys. 2018, 56, 333–360. [Google Scholar] [CrossRef]
- Amarnath, G. An Algorithm for Rapid Flood Inundation Mapping from Optical Data Using a Reflectance Differencing Technique. J. Flood Risk Manag. 2014, 7, 239–250. [Google Scholar] [CrossRef]
- Anusha, N.; Bharathi, B. Flood Detection and Flood Mapping Using Multi-Temporal Synthetic Aperture Radar and Optical Data. Egypt. J. Remote Sens. Space Sci. 2020, 23, 207–219. [Google Scholar] [CrossRef]
- Sakamoto, T.; Van Nguyen, N.; Kotera, A.; Ohno, H.; Ishitsuka, N.; Yokozawa, M. Detecting Temporal Changes in the Extent of Annual Flooding within the Cambodia and the Vietnamese Mekong Delta from MODIS Time-Series Imagery. Remote Sens. Environ. 2007, 109, 295–313. [Google Scholar] [CrossRef]
- Fayne, J.V.; Bolten, J.D.; Doyle, C.S.; Fuhrmann, S.; Rice, M.T.; Houser, P.R.; Lakshmi, V. Flood Mapping in the Lower Mekong River Basin Using Daily MODIS Observations. Int. J. Remote Sens. 2017, 38, 1737–1757. [Google Scholar] [CrossRef]
- Tran, K.H.; Zhang, X.; Ketchpaw, A.R.; Wang, J.; Ye, Y.; Shen, Y. A Novel Algorithm for the Generation of Gap-Free Time Series by Fusing Harmonized Landsat 8 and Sentinel-2 Observations with PhenoCam Time Series for Detecting Land Surface Phenology. Remote Sens. Environ. 2022, 282, 113275. [Google Scholar] [CrossRef]
- Liu, S.; Li, X.; Chen, D.; Duan, Y.; Ji, H.; Zhang, L.; Chai, Q.; Hu, X. Understanding Land Use/Land Cover Dynamics and Impacts of Human Activities in the Mekong Delta over the Last 40 Years. Glob. Ecol. Conserv. 2020, 22, e00991. [Google Scholar] [CrossRef]
- Aires, F.; Venot, J.-P.; Massuel, S.; Gratiot, N.; Pham-Duc, B.; Prigent, C. Surface Water Evolution (2001–2017) at the Cambodia/Vietnam Border in the Upper Mekong Delta Using Satellite MODIS Observations. Remote Sens. 2020, 12, 800. [Google Scholar] [CrossRef]
- Bangira, T. Mapping Surface Water in Complex and Heterogeneous Environments Using Remote Sensing. Ph.D. Thesis, Stellenbosch University, Western Cape, South Africa, 2018. [Google Scholar]
- Tsyganskaya, V.; Martinis, S.; Marzahn, P.; Ludwig, R. Detection of Temporary Flooded Vegetation Using Sentinel-1 Time Series Data. Remote Sens. 2018, 10, 1286. [Google Scholar] [CrossRef]
- Bayik, C.; Abdikan, S.; Ozbulak, G.; Alasag, T.; Aydemir, S.; Sanli, F.B. Exploiting Multi-Temporal Sentinel-1 SAR Data for Flood Extend Mapping. Int. Arch. Photogramm. Remote Sens. Spat. Inf. Sci.—ISPRS Arch. 2018, 42, 109–113. [Google Scholar] [CrossRef]
- Chini, M.; Pelich, R.; Pulvirenti, L.; Pierdicca, N.; Hostache, R.; Matgen, P. Sentinel-1 InSAR Coherence to Detect Floodwater in Urban Areas: Houston and Hurricane Harvey as A Test Case. Remote Sens. 2019, 11, 107. [Google Scholar] [CrossRef]
- Nguyen, L.; Bui, T. Flood Monitoring of Mekong River Delta, Vietnam Using ERS SAR Data. In Proceedings of the 22nd Asian Conference on Remote Sensing, Singapore, 5–9 November 2001; p. 1544. [Google Scholar]
- Kuenzer, C.; Guo, H.; Huth, J.; Leinenkugel, P.; Li, X.; Dech, S. Flood Mapping and Flood Dynamics of the Mekong Delta: ENVISAT-ASAR-WSM Based Time Series Analyses. Remote Sens. 2013, 5, 687–715. [Google Scholar] [CrossRef]
- Pham-Duc, B.; Prigent, C.; Aires, F. Surface Water Monitoring within Cambodia and the Vietnamese Mekong Delta over a Year, with Sentinel-1 SAR Observations. Water 2017, 9, 366. [Google Scholar] [CrossRef]
- Dinh, D.A.; Elmahrad, B.; Leinenkugel, P.; Newton, A. Time Series of Flood Mapping in the Mekong Delta Using High Resolution Satellite Images. IOP Conf. Series: Earth Environ. Sci. 2019, 266, 012011. [Google Scholar] [CrossRef]
- Xie, H.; Luo, X.; Xu, X.; Pan, H.; Tong, X. Evaluation of Landsat 8 OLI Imagery for Unsupervised Inland Water Ex-traction. Int. J. Remote Sens. 2016, 37, 1826–1844. [Google Scholar] [CrossRef]
- Martinis, S.; Twele, A.; Voigt, S. Unsupervised Extraction of Flood-Induced Backscatter Changes in SAR Data Using Markov Image Modeling on Irregular Graphs. IEEE Trans. Geosci. Remote Sens. 2011, 49, 251–263. [Google Scholar] [CrossRef]
- Verpoorter, C.; Kutser, T.; Tranvik, L. Automated Mapping of Water Bodies Using Landsat Multispectral Data. Limnol. Oceanogr. Methods 2012, 10, 1037–1050. [Google Scholar] [CrossRef]
- Gilbertson, J.K.; van Niekerk, A. Value of Dimensionality Reduction for Crop Differentiation with Multi-Temporal Imagery and Machine Learning. Comput. Electron. Agric. 2017, 142, 50–58. [Google Scholar] [CrossRef]
- Pradhan, B.; Tehrany, M.S.; Jebur, M.N. A New Semiautomated Detection Mapping of Flood Extent From TerraSAR-X Satellite Image Using Rule-Based Classification and Taguchi Optimization Techniques. IEEE Trans. Geosci. Remote Sens. 2016, 54, 4331–4342. [Google Scholar] [CrossRef]
- Bangira, T.; Alfieri, S.M.; Menenti, M.; van Niekerk, A. Comparing Thresholding with Machine Learning Classifiers for Mapping Complex Water. Remote Sens. 2019, 11, 1351. [Google Scholar] [CrossRef]
- Tran, K.H.; Zhang, H.K.; McMaine, J.T.; Zhang, X.; Luo, D. 10 m Crop Type Mapping Using Sentinel-2 Reflectance and 30 m Cropland Data Layer Product. Int. J. Appl. Earth Obs. Geoinf. 2022, 107, 102692. [Google Scholar] [CrossRef]
- Zhang, X.-K.; Zhang, X.; Lan, Q.-Q.; Ali Baig, M.H. Automated Detection of Coastline Using Landsat TM Based on Water Index and Edge Detection Methods. In Proceedings of the 2012 Second International Workshop on Earth Observation and Remote Sensing Applications, Shanghai, China, 8–11 June 2012; pp. 153–156. [Google Scholar]
- Du, Y.; Zhang, Y.; Ling, F.; Wang, Q.; Li, W.; Li, X. Water Bodies’ Mapping from Sentinel-2 Imagery with Modified Normalized Difference Water Index at 10-m Spatial Resolution Produced by Sharpening the Swir Band. Remote Sens. 2016, 8, 345. [Google Scholar] [CrossRef]
- Foody, G.M.; Muslim, A.M.; Atkinson, P.M. Super-resolution Mapping of the Waterline from Remotely Sensed Data. Int. J. Remote Sens. 2005, 26, 5381–5392. [Google Scholar] [CrossRef]
- Niroumand-Jadidi, M.; Vitti, A. Reconstruction of River Boundaries at Sub-Pixel Resolution: Estimation and Spatial Allocation of Water Fractions. ISPRS Int. J. Geo-Inf. 2017, 6, 383. [Google Scholar] [CrossRef]
- Li, L.; Chen, Y.; Xu, T.; Liu, R.; Shi, K.; Huang, C. Super-Resolution Mapping of Wetland Inundation from Remote Sensing Imagery Based on Integration of Back-Propagation Neural Network and Genetic Algorithm. Remote Sens. Environ. 2015, 164, 142–154. [Google Scholar] [CrossRef]
- Otsu, N. A Threshold Selection Method from Gray-Level Histograms. IEEE Trans. Syst. Man Cybern. 1979, 9, 62–66. [Google Scholar] [CrossRef]
- Chini, M.; Hostache, R.; Giustarini, L.; Matgen, P. A Hierarchical Split-Based Approach for Parametric Thresholding of SAR Images: Flood Inundation as a Test Case. IEEE Trans. Geosci. Remote Sens. 2017, 55, 6975–6988. [Google Scholar] [CrossRef]
- Bangira, T.; Alfieri, S.; Menenti, M.; van Niekerk, A.; Vekerdy, Z. A Spectral Unmixing Method with Ensemble Esti-mation of Endmembers: Application to Flood Mapping in the Caprivi Floodplain. Remote Sens. 2017, 9, 1013. [Google Scholar] [CrossRef]
- Khan, S.N.; Li, D.; Maimaitijiang, M. A Geographically Weighted Random Forest Approach to Predict Corn Yield in the US Corn Belt. Remote Sens. 2022, 14, 2843. [Google Scholar] [CrossRef]
- Liu, T.; Abd-Elrahman, A.; Morton, J.; Wilhelm, V.L. Comparing Fully Convolutional Networks, Random Forest, Support Vector Machine, and Patch-Based Deep Convolutional Neural Networks for Object-Based Wetland Mapping Using Images from Small Unmanned Aircraft System. GISci. Remote Sens. 2018, 55, 243–264. [Google Scholar] [CrossRef]
- Yang, N.; Liu, D.; Feng, Q.; Xiong, Q.; Zhang, L.; Ren, T.; Zhao, Y.; Zhu, D.; Huang, J. Large-Scale Crop Mapping Based on Machine Learning and Parallel Computation with Grids. Remote Sens. 2019, 11, 1500. [Google Scholar] [CrossRef]
- Isikdogan, F.; Bovik, A.C.; Passalacqua, P. Surface Water Mapping by Deep Learning. IEEE J. Sel. Top. Appl. Earth Obs. Remote Sens. 2017, 10, 4909–4918. [Google Scholar] [CrossRef]
- Song, H.; Liu, Q.; Wang, G.; Hang, R.; Huang, B. Spatiotemporal Satellite Image Fusion Using Deep Convolutional Neural Networks. IEEE J. Sel. Top. Appl. Earth Obs. Remote Sens. 2018, 11, 821–829. [Google Scholar] [CrossRef]
- Li, M.; Zhang, T.; Tu, Y.; Ren, Z.; Xu, B. Monitoring Post-Flood Recovery of Croplands Using the Integrated Sentinel-1/2 Imagery in the Yangtze-Huai River Basin. Remote Sens. 2022, 14, 690. [Google Scholar] [CrossRef]
- Geudtner, D.; Torres, R.; Snoeij, P.; Davidson, M.; Rommen, B. Sentinel-1 System Capabilities and Applications. In Proceedings of the 2014 IEEE Geoscience and Remote Sensing Symposium, Quebec City, QC, Canada, 13–18 July 2014; pp. 1457–1460. [Google Scholar]
- Rucci, A.; Ferretti, A.; Monti Guarnieri, A.; Rocca, F. Sentinel 1 SAR Interferometry Applications: The Outlook for Sub Millimeter Measurements. Remote Sens. Environ. 2012, 120, 156–163. [Google Scholar] [CrossRef]
- Plank, S. Rapid Damage Assessment by Means of Multi-Temporal SAR—A Comprehensive Review and Outlook to Sentinel-1. Remote Sens. 2014, 6, 4870–4906. [Google Scholar] [CrossRef]
- Minh, H.V.T.; Avtar, R.; Mohan, G.; Misra, P.; Kurasaki, M. Monitoring and Mapping of Rice Cropping Pattern in Flooding Area in the Vietnamese Mekong Delta Using Sentinel-1A Data: A Case of an Giang Province. ISPRS Int. J. Geo-Inf. 2019, 8, 211. [Google Scholar] [CrossRef]
- Duc Tran, D.; van Halsema, G.; Hellegers, P.J.G.J.; Phi Hoang, L.; Quang Tran, T.; Kummu, M.; Ludwig, F. Assessing Impacts of Dike Construction on the Flood Dynamics of the Mekong Delta. Hydrol. Earth Syst. Sci. 2018, 22, 1875–1896. [Google Scholar] [CrossRef]
- General Statistics Office of Vietnam (GSO). Statistical Yearbook of Viet Nam 2017; General Statistics Office of Vietnam (GSO): Hanoi, Vietnam, 2017; ISBN 9786047507269.
- Minh, H.V.T.; Kurasaki, M.; Van Ty, T.; Tran, D.Q.; Le, K.N.; Avtar, R.; Rahman, M.; Osaki, M. Effects of Mul-ti-Dike Protection Systems on Surface Water Quality in the Vietnamese Mekong Delta. Water 2019, 11, 1010. [Google Scholar] [CrossRef]
- Phan, H.; le Toan, T.; Bouvet, A. Understanding Dense Time Series of Sentinel-1 Backscatter from Rice Fields: Case Study in a Province of the Mekong Delta, Vietnam. Remote Sens. 2021, 13, 921. [Google Scholar] [CrossRef]
- Motaze, N.V.; Nwachukwu, C.E.; Humphreys, E.H. Treatment Interventions for Diarrhoea in HIV-Infected and HIV-Exposed Children. In Cochrane Database of Systematic Reviews; John Wiley & Sons, Ltd.: Chichester, UK, 2013; p. 322. [Google Scholar] [CrossRef]
- van Tho, N. Coastal Erosion, River Bank Erosion and Landslides in the Mekong Delta: Causes, Effects and Solutions; Springer: Singapore, 2020; pp. 957–962. ISBN 9789811521843. [Google Scholar]
- Mekong River Commission. Annual Mekong Hydrology, Flood and Drought Report 2018; MRC: Vientiane, Laos, 2020. [Google Scholar]
- Li, J.; Roy, D. A Global Analysis of Sentinel-2A, Sentinel-2B and Landsat-8 Data Revisit Intervals and Implications for Terrestrial Monitoring. Remote Sens. 2017, 9, 902. [Google Scholar] [CrossRef]
- Hwang, P.A.; Zhang, B.; Toporkov, J.V.; Perrie, W. Correction to “Comparison of Composite Bragg Theory and Quad-Polarization Radar Backscatter from RADARSAT-2: With Applications to Wave Breaking and High Wind Re-trieval. J. Geophys. Res. Earth Surf. 2010, 115, C11099. [Google Scholar] [CrossRef]
- Nguyen, D.B.; Gruber, A.; Wagner, W. Mapping Rice Extent and Cropping Scheme in the Mekong Delta Using Sen-tinel-1A Data. Remote Sens. Lett. 2016, 7, 1209–1218. [Google Scholar] [CrossRef]
- Filipponi, F. Sentinel-1 GRD Preprocessing Workflow. Proceedings 2019, 18, 11. [Google Scholar] [CrossRef]
- Lee, J.S.; Jurkevich, L.; Dewaele, P.; Wambacq, P.; Oosterlinck, A. Speckle Filtering of Synthetic Aperture Radar Images: A Review. Remote Sens. Rev. 1994, 8, 313–340. [Google Scholar] [CrossRef]
- Twele, A.; Cao, W.; Plank, S.; Martinis, S. Sentinel-1-Based Flood Mapping: A Fully Automated Processing Chain. Int. J. Remote Sens. 2016, 37, 2990–3004. [Google Scholar] [CrossRef]
- Muro, J.; Canty, M.; Conradsen, K.; Hüttich, C.; Nielsen, A.A.; Skriver, H.; Remy, F.; Strauch, A.; Thonfeld, F.; Menz, G. Short-Term Change Detection in Wetlands Using Sentinel-1 Time Series. Remote Sens. 2016, 8, 795. [Google Scholar] [CrossRef]
- Mleczko, M.; Mróz, M. Wetland Mapping Using SAR Data from the Sentinel-1A and TanDEM-X Missions: A Com-parative Study in the Biebrza Floodplain (Poland). Remote Sens. 2018, 10, 78. [Google Scholar] [CrossRef]
- McFeeters, S.K. The Use of the Normalized Difference Water Index (NDWI) in the Delineation of Open Water Features. Int. J. Remote Sens. 1996, 17, 1425–1432. [Google Scholar] [CrossRef]
- Xu, H. Modification of Normalised Difference Water Index (NDWI) to Enhance Open Water Features in Remotely Sensed Imagery. Int. J. Remote Sens. 2006, 27, 3025–3033. [Google Scholar] [CrossRef]
- Sun, F.; Sun, W.; Chen, J.; Gong, P. Comparison and Improvement of Methods for Identifying Waterbodies in Remotely Sensed Imagery. Int. J. Remote Sens. 2012, 33, 6854–6875. [Google Scholar] [CrossRef]
- Guo, Q.; Pu, R.; Li, J.; Cheng, J. A Weighted Normalized Difference Water Index for Water Extraction Using Landsat Imagery. Int. J. Remote Sens. 2017, 38, 5430–5445. [Google Scholar] [CrossRef]
- Ganaie, H.A.; Hashia, H.; Kalota, D. Delineation of Flood Prone Area Using Normalized Difference Water Index (NDWI) and Transect Method: A Case Study of Kashmir Valley. Int. J. Remote Sens. Appl. 2013, 3, 53–58. [Google Scholar]
- Singh, K.V.; Setia, R.; Sahoo, S.; Prasad, A.; Pateriya, B. Evaluation of NDWI and MNDWI for Assessment of Water-logging by Integrating Digital Elevation Model and Groundwater Level. Geocarto Int. 2015, 30, 650–661. [Google Scholar] [CrossRef]
- Ji, L.; Zhang, L.; Wylie, B. Analysis of Dynamic Thresholds for the Normalized Difference Water Index. Photogramm. Eng. Remote Sens. 2009, 75, 1307–1317. [Google Scholar] [CrossRef]
- Lawal, A.; Kerner, H.; Becker-Reshef, I.; Meyer, S. Mapping the Location and Extent of 2019 Prevent Planting Acres in South Dakota Using Remote Sensing Techniques. Remote Sens. 2021, 13, 2430. [Google Scholar] [CrossRef]
- Nguyen, V.K.; Pittock, J.; Connell, D. Dikes, Rice, and Fish: How Rapid Changes in Land Use and Hydrology Have Transformed Agriculture and Subsistence Living in the Mekong Delta. Reg. Environ. Chang. 2019, 19, 2069–2077. [Google Scholar] [CrossRef]
- Yokoyama, S. Economic Feasibility of Diversified Farming System in the Flood-Prone Mekong Delta: Simulation for Dike Area in An Giang Province, Vietnam. Asian J. Agric. Dev. 2018, 15, 21–40. [Google Scholar] [CrossRef]
- Phan, H.; le Toan, T.; Bouvet, A.; Nguyen, L.; Pham Duy, T.; Zribi, M. Mapping of Rice Varieties and Sowing Date Using X-Band SAR Data. Sensors 2018, 18, 316. [Google Scholar] [CrossRef] [PubMed]
- Zhang, B.; Wdowinski, S.; Gann, D.; Hong, S.-H.; Sah, J. Spatiotemporal Variations of Wetland Backscatter: The Role of Water Depth and Vegetation Characteristics in Sentinel-1 Dual-Polarization SAR Observations. Remote Sens. Environ. 2022, 270, 112864. [Google Scholar] [CrossRef]
- Alifu, H.; Vuillaume, J.-F.; Johnson, B.A.; Hirabayashi, Y. Machine-Learning Classification of Debris-Covered Glaciers Using a Combination of Sentinel-1/-2 (SAR/Optical), Landsat 8 (Thermal) and Digital Elevation Data. Geomorphology 2020, 369, 107365. [Google Scholar] [CrossRef]
- Zhang, C.; Yang, Z.; Di, L.; Lin, L.; Hao, P. Refinement of Cropland Data Layer Using Machine Learning. Int. Arch. Photogramm. Remote Sens. Spatial Inf. Sci. 2020, XLII-3/W11, 161–164. [Google Scholar] [CrossRef]
- Gislason, P.O.; Benediktsson, J.A.; Sveinsson, J.R. Random Forests for Land Cover Classification. Pattern Recognit. Lett. 2006, 27, 294–300. [Google Scholar] [CrossRef]
- Pal, M. Random Forest Classifier for Remote Sensing Classification. Int. J. Remote Sens. 2005, 26, 217–222. [Google Scholar] [CrossRef]
- Belgiu, M.; Drăgu, L. Random Forest in Remote Sensing: A Review of Applications and Future Directions. ISPRS J. Photogramm. Remote Sens. 2016, 114, 24–31. [Google Scholar] [CrossRef]
- Liang, J.; Liu, D. A Local Thresholding Approach to Flood Water Delineation Using Sentinel-1 SAR Imagery. ISPRS J. Photogramm. Remote Sens. 2020, 159, 53–62. [Google Scholar] [CrossRef]
















| Sentinel | 1A/1B SAR C-Band (5.405 GHz) |
|---|---|
| Product level | Ground Range Detected High Resolution (GRDH) |
| Acquisition mode | Interferometric Wide swath (IW) |
| Incidence angles | 30.4° to 46.2° |
| Revisit time | 6 days |
| Spatial resolution | 10 × 10 m |
| Swath | 250 km |
| Polarization | VH and VV |
| Acquisition date (YYYY.MM.DD) | 2017.03.12; 2017.03.24; 2017.03.30 |
| 2017.04.05; 2017.04.11; 2017.04.17; 2017.04.23; 2017.04.29 | |
| 2017.05.05; 2017.05.11; 2017.05.17; 2017.05.23; 2017.05.29 | |
| 2017.06.04; 2017.06.10; 2017.06.16; 2017.06.22; 2017.06.28 | |
| 2017.07.04; 2017.07.10; 2017.07.16; 2017.07.22; 2017.07.28 | |
| 2017.08.03; 2017.08.09; 2017.08.15; 2017.08.21; 2017.08.27 | |
| 2017.09.02; 2017.09.08; 2017.09.14; 2017.09.20; 2017.09.26 | |
| 2017.10.02; 2017.10.08; 2017.10.14; 2017.10.20; 2017.10.26 | |
| 2017.11.01; 2017.11.07; 2017.11.13; 2017.11.19; 2017.11.25 | |
| 2017.12.01; 2017.12.07; 2017.12.13; 2017.12.19; 2017.12.25; 2017.12.31 | |
| 2018.01.06; 2018.01.12; 2018.01.18; 2018.01.24; 2018.01.30 | |
| 2018.02.05; 2018.02.11; 2018.02.17; 2018.02.23 | |
| 2018.03.01; 2018.03.07; 2018.03.13; 2018.03.19; 2018.03.25; 2018.03.31 |
| Sentinel | 2A/2B |
|---|---|
| Product level | 1C—Top of Atmosphere (TOA) |
| Tile | T48PWS |
| Revisit time | 5 days with different viewing angles |
| Spatial resolution | 10 m to 60 m |
| Cloud cover | Less than 50% |
| Condition | Acquisition date < 1 day compared to Sentinel-1 image |
| Acquisition date (YYYY.MM.DD) | 2017.03.12 |
| 2017.04.11 | |
| 2017.07.10 | |
| 2017.10.08 | |
| 2017.12.12 | |
| 2018.01.11 | |
| 2018.02.05; 2018.02.10 | |
| 2018.03.12; 2018.03.31 |
Publisher’s Note: MDPI stays neutral with regard to jurisdictional claims in published maps and institutional affiliations. |
© 2022 by the authors. Licensee MDPI, Basel, Switzerland. This article is an open access article distributed under the terms and conditions of the Creative Commons Attribution (CC BY) license (https://creativecommons.org/licenses/by/4.0/).
Share and Cite
Tran, K.H.; Menenti, M.; Jia, L. Surface Water Mapping and Flood Monitoring in the Mekong Delta Using Sentinel-1 SAR Time Series and Otsu Threshold. Remote Sens. 2022, 14, 5721. https://doi.org/10.3390/rs14225721
Tran KH, Menenti M, Jia L. Surface Water Mapping and Flood Monitoring in the Mekong Delta Using Sentinel-1 SAR Time Series and Otsu Threshold. Remote Sensing. 2022; 14(22):5721. https://doi.org/10.3390/rs14225721
Chicago/Turabian StyleTran, Khuong H., Massimo Menenti, and Li Jia. 2022. "Surface Water Mapping and Flood Monitoring in the Mekong Delta Using Sentinel-1 SAR Time Series and Otsu Threshold" Remote Sensing 14, no. 22: 5721. https://doi.org/10.3390/rs14225721
APA StyleTran, K. H., Menenti, M., & Jia, L. (2022). Surface Water Mapping and Flood Monitoring in the Mekong Delta Using Sentinel-1 SAR Time Series and Otsu Threshold. Remote Sensing, 14(22), 5721. https://doi.org/10.3390/rs14225721

