A Low-Cost and Robust Landsat-Based Approach to Study Forest Degradation and Carbon Emissions from Selective Logging in the Venezuelan Amazon
Abstract
1. Introduction
2. Materials and Methods
2.1. Study Area
2.2. Landsat Time Series
2.3. Field Data
- The first group was obtained from INTECMACA inventories conducted between 1986 and 1995. Two groups of permanent plots were established in RP II: four plots of 0.5 ha (100 × 50 m) located in unlogged forests and four plots of 2 ha (500 × 40 m) in logged forests. The data include all living trees with diameters at breast height (dbh) > 10 cm [13,60].
- The second set of data was obtained from ENAFOR inventories conducted between 2012 and 2015. A group of temporary and permanent plots was systematically established in the STM I and STM II logging subunits; a total of 65 plots of 1 ha (1000 × 10 m) with subplots of 0.01 ha (10 m × 10 m) were measured in the pre- and post-logging periods [61,62] (Figure A1 in Appendix A). In all cases, a complete taxonomic identification was made to every individual to account for species composition and diversity.
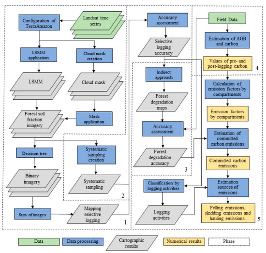
2.4. Analytical Approach
2.4.1. Mapping Selective Logging
- ri = is the response of the pixel in band i;
- a, b, and c = proportions of vegetation, soil, and shade, respectively;
- vegei, soili and shadowi = spectral responses of the components of vegetation, soil and shade, for each band respectively;
- ei = is the error in band i.
2.4.2. Validation of the Selective Logging Maps
2.4.3. Construction and Validation of the Forest Degradation Maps
2.4.4. Estimation of Aboveground Biomass (AGB) and Carbon
2.4.5. Estimation of Committed Carbon Emissions (CCE)
- Emissions were estimated in each compartment by multiplying the area affected by degradation (activity data) with the difference of the carbon content in the pre- and post-logging period (emission factor) [39].
- The different harvesting activities were classified in the selective logging map into: log landings, caused when the forest is cleared for the purpose of temporary log storage before final transportation; logging roads, built to transport timber from log landings to sawmills; and logging gaps, created by tree felling and skid trails, resulting in damage or death to other standing trees [18,46]. These categories were associated with the emissions in each compartment to determine the overall emission contribution for each activity.
- Using the reported values of timber extracted from each compartment, carbon losses from logging were estimated by calculating the equivalent carbon of the volume of extracted roundwood, which considered the wood specific density to obtain AGB. A factor of 0.5 was used to estimate the amount of carbon [79,82].
- To adapt our data categories to the gain and loss method proposed by the IPCC [39] and used in Pearson et al. [37] and Ellis et al. [10], we linked the data to three main sources of emissions as follows: (1) roundwood extracted and felling emissions; (2) logging gaps and skidding emissions; (3) log landings and roads with hauling emissions.
- We express carbon emissions in three ways: (1) emissions per area (Mg ha−1) by dividing all emissions from each compartment using the estimated area of degradation [83]; (2) emissions per volume of harvested roundwood (Mg m−3), dividing all emissions from logging in each compartment by the total volume extracted [10]; (3) the carbon impact factor (CIF) (Mg Mg−1) also called “mean carbon export ratio” [82], represents the emissions of each compartment relative to the emissions of the total volume of extracted roundwood.
3. Results
3.1. Accuracy of Maps of Selective Logging and Forest Degradation
3.2. Mapping Selective Logging at Imataca Forest Reserve
3.3. Analysis of Forest Degradation
3.4. Aboveground Carbon Density
3.5. Committed Carbon Emissions (CCEs) from Selective Logging
4. Discussion
4.1. Potential of the Analytical Approach
4.2. Selective Logging Detection
4.3. Relationship between Logging Intensity and Degradation
4.4. Pre and Post Logging Aboveground Biomass (AGB) and Committed Emissions (CCE)
5. Conclusions
Author Contributions
Funding
Data Availability Statement
Acknowledgments
Conflicts of Interest
Appendix A





References
- Blaser, J.; Sarre, A.; Poore, D.; Johnson, S. Status of Tropical Forest Management 2011; ITTO Technical Series; International Tropical Timber Organization: Yokohama, Japan, 2011. [Google Scholar]
- Petrokofsky, G.; Sist, P.; Blanc, L.; Doucet, J.-L.; Finegan, B.; Gourlet-Fleury, S.; Healey, J.R.; Livoreil, B.; Nasi, R.; Peña-Claros, M.; et al. Comparative effectiveness of silvicultural interventions for increasing timber production and sustaining conservation values in natural tropical production forests. A systematic review protocol. Environ. Evid. 2015, 4, 8. [Google Scholar] [CrossRef]
- Sist, P.; Rutishauser, E.; Peña-Claros, M.; Shenkin, A.; Hérault, B.; Blanc, L.; Baraloto, C.; Baya, F.; Benedet, F.; da Silva, K.E.; et al. The Tropical managed Forests Observatory: A research network addressing the future of tropical logged forests. Appl. Veg. Sci. 2015, 18, 171–174. [Google Scholar] [CrossRef]
- Piponiot, C.; Rödig, E.; Putz, F.E.; Rutishauser, E.; Sist, P.; Ascarrunz, N.; Blanc, L.; Derroire, G.; Descroix, L.; Guedes, M.C.; et al. Can timber provision from Amazonian production forests be sustainable? Environ. Res. Lett. 2019, 14, 64014. [Google Scholar] [CrossRef]
- Piponiot, C.; Rutishauser, E.; Derroire, G.; Putz, F.E.; Sist, P.; West, T.A.P.; Descroix, L.; Guedes, M.C.; Coronado, E.N.H.; Kanashiro, M.; et al. Optimal strategies for ecosystem services provision in Amazonian production forests. Environ. Res. Lett. 2019, 14, 124090. [Google Scholar] [CrossRef]
- Putz, F.E.; Romero, C. Futures of Tropical Production Forests; Center for International Forestry Research (CIFOR): Bogor, Indonesia, 2015. [Google Scholar] [CrossRef]
- Putz, F.E.; Zuidema, P.A.; Synnott, T.; Peña-Claros, M.; Pinard, M.A.; Sheil, D.; Vanclay, J.K.; Sist, P.; Gourlet-Fleury, S.; Griscom, B.; et al. Sustaining conservation values in selectively logged tropical forests: The attained and the attainable. Conserv. Lett. 2012, 5, 296–303. [Google Scholar] [CrossRef]
- Putz, F.E.; Zuidema, P.A.; Pinard, M.A.; Boot, R.G.A.; Sayer, J.A.; Sheil, D.; Sist, P.; Elias; Vanclay, J.K. Improved Tropical Forest Management for Carbon Retention. PLoS Biol. 2008, 6, e166. [Google Scholar] [CrossRef] [PubMed]
- FAO. Forest degradation and improvement. In Proceedings of the Second Expert Meeting on Harmonising Forest-Related Definitions for use by Various Stakeholders, Rome, Italy, 11–13 September 2002. [Google Scholar]
- Ellis, P.W.; Gopalakrishna, T.; Goodman, R.C.; Putz, F.E.; Roopsind, A.; Umunay, P.M.; Zalman, J.; Ellis, E.A.; Mo, K.; Gregoire, T.G.; et al. Reduced-impact logging for climate change mitigation (RIL-C) can halve selective logging emissions from tropical forests. For. Ecol. Manag. 2019, 438, 255–266. [Google Scholar] [CrossRef]
- Pearson, T.R.H.; Brown, S.; Murray, L.; Sidman, G. Greenhouse gas emissions from tropical forest degradation: An underestimated source. Carbon Balance Mana. 2017, 12, 3. [Google Scholar] [CrossRef]
- Houghton, R.A. Aboveground forest biomass and the global carbon balance. Glob. Chang. Biol. 2005, 11, 945–958. [Google Scholar] [CrossRef]
- Vilanova, E.; Ramírez-Angulo, H.; Torres-Lezama, A. El almacenamiento de carbono en la biomasa aérea como un indicador del impacto de la extracción selectiva de maderas en la Reserva Forestal Imataca, Venezuela. Interciencia 2010, 35, 659–665. [Google Scholar]
- Asner, G.P.; Knapp, D.E.; Broadbent, E.N.; Oliveira, P.J.C.; Keller, M.; Silva, J.N. Selective Logging in the Brazilian Amazon. Science 2005, 310, 480–482. [Google Scholar] [CrossRef] [PubMed]
- Hosonuma, N.; Herold, M.; De Sy, V.; De Fries, R.; Brockhaus, M.; Verchot, L.; Angelsen, A.; Romijn, E. An assessment of deforestation and forest degradation drivers in developing countries. Environ. Res. Lett. 2012, 7, 44009. [Google Scholar] [CrossRef]
- Mollicone, D.; Achard, F.; Federici, S.; Eva, H.D.; Grassi, G.; Belward, A.; Raes, F.; Seufert, G.; Stibig, H.-J.; Matteucci, G. An incentive mechanism for reducing emissions from conversion of intact and non-intact forests. Clim. Chang. 2007, 83, 477–493. [Google Scholar] [CrossRef]
- Pacheco, C.; Aguado, I.; Mollicone, D. Las causas de la deforestación en Venezuela: Un estudio retrospectivo. Biollania 2011, 10, 281–292. [Google Scholar]
- Souza, C. Monitoring of Forest Degradation: A Review of Methods in the Amazon Basin. In Global Forest Monitoring from Earth Observation; Archard, F., Hansen, M.C., Eds.; CRC Press Taylor & Francis Group: Boca Raton, FL, USA, 2013; pp. 171–194. [Google Scholar]
- Achard, F.; Stibig, H.J.; Eva, H.D.; Lindquist, E.J.; Bouvet, A.; Arino, O.; Mayaux, P. Estimating tropical deforestation from Earth observation data. Carbon Manag. 2010, 1, 271–287. [Google Scholar] [CrossRef]
- Herold, M.; Roman-Cuesta, R.; Mollicone, D.; Hirata, Y.; Van Laake, P.; Asner, G.; Souza, C.; Skutsch, M.; Avitabile, V.; MacDicken, K. Options for monitoring and estimating historical carbon emissions from forest degradation in the context of REDD+. Carbon Balance Manag. 2011, 6, 13. [Google Scholar] [CrossRef]
- UNFCCC. Decision 2/CP.13. Reducción de las Emisiones Derivadas de la Deforestación en los Países en Desarrollo: Métodos Para Estimular la Adopción de Medidas, Bali. 2007. Available online: http://unfccc.int/resource/docs/2007/cop13/spa/06a01s.pdf#page=8 (accessed on 19 January 2021).
- Nationally determined contributions (NDCs). United Nations Framework Convention on Climate Change. In Proceedings of the COP 21 Climate Agreement. United Nations Framework Convention on Climate Change, Paris, France, 30 November–11 December 2015. [Google Scholar]
- Kammesheidt, L.; Lezama, A.T.; Franco, W.; Plonczak, M. History of logging and silvicultural treatments in the western Venezuelan plain forests and the prospect for sustainable forest management. For. Ecol. Manag. 2001, 148, 1–20. [Google Scholar] [CrossRef]
- Torres-Lezama, A.; Ramírez-Angulo, H.; Vilanova, E.; Barros, R. Forest resources in Venezuela: Current status and prospects for sustainable management. Bois Forêts Des Trop. 2008, 295, 21–33. [Google Scholar]
- Centeno, J. Estrategia Para el Desarrollo Forestal en Venezuela; Fondo Nacional de Investigación Forestal: Caracas, Venezuela, 1995. [Google Scholar]
- MINEC. Anuario Estadísticas Forestales 2017; MINEC: Caracas, Venezuela, 2018. [Google Scholar]
- Food and Agriculture Organization of the United Nations (FAO). Global Forest Resources Assessment 2020 Key Findings 2020; FAO: Rome, Italy, 2020. [Google Scholar]
- Torres, A. La cuidada movilización de los recursos forestales. La industria forestal. Medio humano, establecimientos y actividades. In Geo Venezuela; Tomo 3; Fundación Polar: Caracas, Venezuela, 2008; pp. 382–438. [Google Scholar]
- Vilanova, E.; Ramírez-Angulo, H.; Ramírez, G.; Torres-Lezama, A. Compliance with sustainable forest management guidelines in three timber concessions in the Venezuelan Guayana: Analysis and implications. For. Policy Econ. 2012, 17, 3–12. [Google Scholar] [CrossRef]
- Berroterán, J.L. Reserva Forestal Imataca, Ecología y Bases Técnicas Para el Ordenamiento Territorial; Ministerio del Ambiente y de los Recursos Naturales: Caracas, Venezuela, 2003.
- Avitabile, V.; Herold, M.; Heuvelink, G.B.M.; Lewis, S.L.; Phillips, O.L.; Asner, G.P.; Armston, J.; Ashton, P.S.; Banin, L.; Bayol, N.; et al. An integrated pan-tropical biomass map using multiple reference datasets. Glob. Chang. Biol. 2016, 22, 1406–1420. [Google Scholar] [CrossRef] [PubMed]
- Delaney, M.; Brown, S.; Lugo, A.; Torres-Lezama, A.; Bello-Quintero, N. The distribution of organic carbon in major components of forests located in five life zones of Venezuela. J. Trop. Ecol. 1997, 13, 697–708. [Google Scholar] [CrossRef]
- Pacheco, C.; Aguado, I.; Mollicone, D. Identification and characterization of deforestation hot spots in Venezuela using MODIS satellite images. Acta Amaz. 2014, 44, 185–196. [Google Scholar] [CrossRef]
- Pacheco, P.; Mo, K.; Dudley, N.; Shapiro, A.; Aguilar-Amuchastegui, N.; Ling, P.Y.; Anderson, C.; Marx, A. Deforestation Fronts: Drivers and Responses in a Changing World; WWF: Gland, Switzerland, 2021. [Google Scholar]
- Pacheco-Angulo, C. Estimación de las emisiones evitadas directas e indirectas en los depósitos de biomasa terrestres de la RFI. In Protocolo para la Valoración Ambiental y Económica de la Reserva Forestal Imataca; Peréz, R., Ed.; Componente 1: Sistema Nacional Integrado de Información Forestal (SINIFF); Proyecto Ordenación Forestal Sustentable y Conservación de Bosques en la Perspectiva Ecosocial (GCP/VEN/011/GFF); MINEC: Caracas, Venezuela, 2019. [Google Scholar]
- Ochoa, J. Análisis preliminar de los efectos del aprovechamiento de maderas sobre la composición y estructura de bosques en la Guayana venezolana. Interciencia 1998, 23, 197–207. [Google Scholar]
- Pearson, T.R.H.; Brown, S.; Casarim, F. Carbon emissions from tropical forest degradation caused by logging. Environ. Res. Lett. 2014, 9, 1–11. [Google Scholar] [CrossRef]
- Global Forest Observations Initiative (GFOI). Integration of Remote-Sensing and Ground-Based Observations for Estimation of Emissions and Removals of Greenhouse Gases in Forests; Methods and Guidance from the Global Forest Observations Initiative; Global Forest Observations Initiative; Group on Earth; Food and Agriculture Organization of the United Nations: Rome, Italy, 2020. [Google Scholar]
- IPCC. 2019 Refinement to the 2006 IPCC Guidelines for National Greenhouse Gas Inventories; Calvo Buen.; IPCC: Bern, Switzerland, 2019. [Google Scholar]
- Bullock, E.L.; Woodcock, C.E.; Souza, C., Jr.; Olofsson, P. Satellite-based estimates reveal widespread forest degradation in the Amazon. Glob. Chang. Biol. 2020, 26, 2956–2969. [Google Scholar] [CrossRef]
- Bullock, E.L.; Woodcock, C.E.; Olofsson, P. Monitoring tropical forest degradation using spectral unmixing and Landsat time series analysis. Remote Sens. Environ. 2020, 238, 110968. [Google Scholar] [CrossRef]
- Ota, T.; Ahmed, O.S.; Minn, S.T.; Khai, T.C.; Mizoue, N.; Yoshida, S. Estimating selective logging impacts on aboveground biomass in tropical forests using digital aerial photography obtained before and after a logging event from an unmanned aerial vehicle. For. Ecol. Manag. 2019, 433, 162–169. [Google Scholar] [CrossRef]
- Pacheco-Angulo, C.; Vilanova, E.; Aguado, I.; Monjardin, S.; Martinez, S. Carbon emissions from deforestation and degradation in a forest reserve in Venezuela between 1990 and 2015. Forests 2017, 8, 291. [Google Scholar] [CrossRef]
- Shimabukuro, Y.E.; Arai, E.; Duarte, V.; Jorge, A.; dos Santos, E.G.; Gasparini, K.A.C.; Dutra, A.C. Monitoring deforestation and forest degradation using multi-temporal fraction images derived from Landsat sensor data in the Brazilian Amazon. Int. J. Remote Sens. 2019, 40, 5475–5496. [Google Scholar] [CrossRef]
- Souza, C.M.; Roberts, D. Mapping forest degradation in the Amazon region with Ikonos images. Int. J. Remote Sens. 2005, 26, 425–429. [Google Scholar] [CrossRef]
- GOFC-GOLD. A Sourcebook of Methods and Procedures for Monitoring and Reporting Anthropogenic Greenhouse Gas Emissions and Removals Associated with Deforestation, Gains and Losses of Carbon Stocks in Forests Remaining Forests, and Forestation; GOFC-GOLD Report Versio; GOFC-GOLD Land Cover Project Office, Wageningen University: Wageningen, The Netherlands, 2016. [Google Scholar]
- Souza, C.; Firestone, L.; Silva, L.M.; Roberts, D. Mapping forest degradation in the Eastern Amazon from SPOT 4 through spectral mixture models. Remote Sens. Environ. 2003, 87, 494–506. [Google Scholar] [CrossRef]
- Monteiro, A.L.; Souza, C.M.; Barreto, P. Detection of logging in Amazonian transition forests using spectral mixture models. Int. J. Remote Sens. 2003, 24, 151–159. [Google Scholar] [CrossRef]
- Souza, J.R.; Barreto, P. An alternative approach for detecting and monitoring selectively logged forests in the Amazon. Int. J. Remote Sens. 2000, 21, 173–179. [Google Scholar] [CrossRef]
- Banskota, A.; Kayastha, N.; Falkowski, M.J.; Wulder, M.A.; Froese, R.E.; White, J.C. Forest Monitoring Using Landsat Time Series Data: A Review. Can. J. Remote Sens. 2014, 40, 362–384. [Google Scholar] [CrossRef]
- Jackson, C.M.; Adam, E. Remote sensing of selective logging in tropical forests: Current state and future directions. iForest Biogeosci. For. 2020, 13, 286–300. [Google Scholar] [CrossRef]
- TerraAmazon. Monitoring System of Deforestation in the Amazon; Fundação de Ciência, aplicações e Tecnologia Espacial and Instituto Nacional de Pesquisas Espaciais: São Paulo, Brazil, 2005. [Google Scholar]
- CODEFORSA. Informe Plan Anual de Corta No 8. Unidad N-2 Reserva Forestal Imataca; El Palmar: Edo Bolívar, Venezuela, 2003. [Google Scholar]
- COMAFOR. Plan de Ordenación y Manejo Forestal, Unidad C-3 Reserva Forestal Imataca; Consorcio Maderero Forestal C.A. Upata, Estado Bolívar.Varios tomos; COMAFOR: Upata, Venezuela, 1994. [Google Scholar]
- Piponiot, C.; Sist, P.; Mazzei, L.; Peña-Claros, M.; Putz, F.E.; Rutishauser, E.; Shenkin, A.; Ascarrunz, N.; de Azevedo, C.P.; Baraloto, C.; et al. Carbon recovery dynamics following disturbance by selective logging in Amazonian forests. Elife 2016, 5, e21394. [Google Scholar] [CrossRef] [PubMed]
- INTECMACA. Plan de Ordenación y Manejo Forestal de la Unidad V de la Reserva Forestal Imataca; Industria Técnica de Maderas, C.A.: Caracas, Venezuela, 1989. [Google Scholar]
- ENAFOR. Plan de Ordenación y Manejo Forestal Unidad V, Reserva Forestal Imataca; Empresa Nacional Forestal, S.A.: Caracas, Venezuela, 2012. [Google Scholar]
- Asner, G.P.; Keller, M.; Pereira Rodrigo, J.; Zweede, J.C.; Silva, J.N.M. Canopy damage and recovery after selective logging in amazonia: Field and satellite studies. Ecol. Appl. 2004, 14, 280–298. [Google Scholar] [CrossRef]
- Souza, C.; Cochrane, M.; Sales, M.; Monteiro, A.; Mollicone, D. Integrating Forest Transects and Remote Sensing data to Quantify Carbon Loss due to Forest Degradation: A case study of the Brazilian Amazon. In Case Studies on Measuring and Assessing Forest Degradation; Forest Resources Assessment WorkingPaper161; FAO: Rome, Italy, 2009; 20p. [Google Scholar]
- Hurtado, C. Evaluación de los proyectos de investigación de la Unidad V de la Reserva Forestal Imataca; Universidad de Los Andes, Facultad de Ciencias Forestales, Escuela de Capacitación Forestal: Mérida, Venezuela, 1988. [Google Scholar]
- ENAFOR. Monitoreo de la Masa Forestal pre Aprovechamiento, Unidad de Producción Anual Santa María II; Forestal, E.N., Ed.; ENAFOR: Upata, Venezuela, 2015. [Google Scholar]
- ENAFOR. Monitoreo Post Aprovechamiento de la Masa Forestal, Unidad de Producción Anual Santa María II; Forestal, E.N., Ed.; ENAFOR: Upata, Venezuela, 2016. [Google Scholar]
- Azuaje, F. Segundo Informe de Avance de la Consultoría en Restauración, Conservación y Manejo Forestal Sustentable (MFS) Manejo Sustentable de Tierras (MST) de Bosques en Zonas Afectadas por Procesos de Degradación, “Ecología Forestal”; Proyecto: Ordenación forestal sustentable y conservación de bosques en la perspectiva ecosocial (GCP/VEN/011/GFF); MINEC: Caracas, Venezuela, 2018. [Google Scholar]
- INPE-FUNCATE. TerraAmazon 4.4 User´s Guide Administrator; INPE-FUNCATE: São José dos Campos, Brazil, 2013. [Google Scholar]
- Shimabukuro, Y.E.; Beuchle, R.; Grecchi, R.C.; Achard, F. Assessment of forest degradation in Brazilian Amazon due to selective logging and fires using time series of fraction images derived from Landsat ETM+ images. Remote Sens. Lett. 2014, 5, 773–782. [Google Scholar] [CrossRef]
- Vidal, D.; Corrêa, M.; Gama, A.; Guerreiro, C.; De Almeida, A.; Corrêa, M.; Cavalcante, N.; Sant’Ana, J. Testes para definição dos parâmetros de detecção de nuvens e sombras em imagens do sensor AWIFS no plugin Cloud Detection, do aplicativo TerraAmazon. In Proceedings of the An. XVII Simpósio Bras. Sensoriamento Remoto—SBSR, João Pessoa, Brazil, 25–29 April 2015; INPE: Florianópolis, Brazil, 2015. [Google Scholar]
- Chuvieco, E. Fundamentals of Satelite Remote Sensing an Environmental. An Environmental Approach; Taylor & Francis Group: Boca Ratón, FL, USA, 2016. [Google Scholar]
- Congalton, R.; Green, K. Assesing the Accuracy of Remotely Sensed Data: Principles and Practices; CRC Press: Boca Raton, FL, USA, 2009. [Google Scholar]
- Jensen, J.R. Introductory Digital Image Processing: A Remote Sensing Perspective, 3rd ed.; Prentice-Hall: Upper Saddle River, NJ, USA, 2005. [Google Scholar]
- Olofsson, P.; Arévalo, P.; Espejo, A.B.; Green, C.; Lindquist, E.; McRoberts, R.E.; Sanz, M.J. Mitigating the effects of omission errors on area and area change estimates. Remote Sens. Environ. 2020, 236, 111492. [Google Scholar] [CrossRef]
- Olofsson, P.; Foody, G.M.; Herold, M.; Stehman, S.V.; Woodcock, C.E.; Wulder, M.A. Good practices for estimating area and assessing accuracy of land change. Remote Sens. Environ. 2014, 148, 42–57. [Google Scholar] [CrossRef]
- Cohen, W.; Fiorella, M.; Gray, J.; Helmer, E.; Anderson, K. An Efficient and Accurate Method for Mapping Forest Clearcuts in the Pacific Northwest using Landsat imagery; American Society for Photogrammetry and Remote Sensing: Bethesda, MD, USA, 1998; Volume 64. [Google Scholar]
- Congalton, R. comparison of sampling schemes used in generating error matrices for assessing the accuracy of maps generated from remotely sensed data. Photogramm. Eng. Remote Sens. 1988, 54, 593–600. [Google Scholar]
- Moreno, M.V.; Chuvieco, E. Validación de productos globales de cobertura del suelo en la España Peninsular. Rev. Teledetec. 2009, 31, 5–22. [Google Scholar]
- Chuvieco, E.; Englefield, P.; Trishchenko, A.P.; Luo, Y. Generation of long time series of burn area maps of the boreal forest from NOAA–AVHRR composite data. Remote Sens. Environ. 2008, 112, 2381–2396. [Google Scholar] [CrossRef]
- Roy, D.P.; Landmann, T. Characterizing the surface heterogeneity of fire effects using multi-temporal reflective wavelength data. Int. J. Remote Sens. 2005, 26, 4197–4218. [Google Scholar] [CrossRef]
- Pacheco, C.; Aguado, I.; Lopez, J. Comparación de los métodos utilizados en el monitoreo de la deforestación tropical, para la implementación de estrategias REDD+, caso de estudio los Llanos Occidentales Venezolanos. In Proceedings of the Anais XVI Simpósio Brasileiro Sensoriamento Remoto—SBSR, Foz do Iguaçu, Brasil, 13–18 April 2013; pp. 2817–2826. [Google Scholar]
- Chave, J.; Réjou-Méchain, M.; Búrquez, A.; Chidumayo, E.; Colgan, M.S.; Delitti, W.B.C.; Duque, A.; Eid, T.; Fearnside, P.M.; Goodman, R.C.; et al. Improved allometric models to estimate the aboveground biomass of tropical trees. Glob. Chang. Biol. 2014, 20, 3177–3190. [Google Scholar] [CrossRef]
- Brown, S.; Pearson, T.; Moore, N.; Parveen, A.; Ambagis, S.; Shoch, D. Impact of Selective Logging on the Carbon Stocks of Tropical Forests: Republic of Congo as a Case Study; Winrock International Report; USAID: Washington, DC, USA, 2005. [Google Scholar]
- Zanne, A.E.; Lopez-Gonzalez, G.; Coomes, D.A.; Ilic, J.; Jansen, S.; Lewis, S.L.; Miller, R.B.; Swenson, N.G.; Wiemann, M.C.; Chave, J. Data from: Towards a Worldwide Wood Economics Spectrum, Dryad, Dataset. 2009. Available online: https://doi.org/10.5061/dryad.234 (accessed on 7 April 2021).
- Chave, J.; Coomes, D.; Jansen, S.; Lewis, S.L.; Swenson, N.G.; Zanne, A.E. Towards a worldwide wood economics spectrum. Ecol. Lett. 2009, 12, 351–366. [Google Scholar] [CrossRef] [PubMed]
- Feldpausch, T.R.; Jirka, S.; Passos, C.A.M.; Jasper, F.; Riha, S.J. When big trees fall: Damage and carbon export by reduced impact logging in southern Amazonia. For. Ecol. Manag. 2005, 219, 199–215. [Google Scholar] [CrossRef]
- Ellis, P.; Griscom, B.; Walker, W.; Gonçalves, F.; Cormier, T. Mapping selective logging impacts in Borneo with GPS and airborne lidar. For. Ecol. Manag. 2016, 365, 184–196. [Google Scholar] [CrossRef]
- Asner, G.P.; Keller, M.; Pereira Jr, R.; Zweede, J.C. Remote sensing of selective logging in Amazonia: Assessing limitations based on detailed field observations, Landsat ETM+, and textural analysis. Remote Sens. Environ. 2002, 80, 483–496. [Google Scholar] [CrossRef]
- Graça, P.; Santos, J.; Soares, J.; Souza, P. Desenvolvimento Metodológico Para Detecção e Mapeamento de Áreas Florestais sob Exploração Madeireira: Estudo de Caso, Região Norte do Mato Grosso. In Proceedings of the Anais XII Simpósio Brasileiro de Sensoriamento Remoto, Goiânia, Brasil, 16–21 April 2005; pp. 1555–1562. [Google Scholar]
- Herold, M. An Assessment of National Forest Monitoring Capabilities in Tropical Non-Annex I Countries: Recommendations for Capacity Building; GOFC-GOLD Land Cover Project Office and Friedrich Schiller University: Jena, Norway, 2009. [Google Scholar]
- Beuchle, R.; Eva, H.D.; Stibig, H.-J.; Bodart, C.; Brink, A.; Mayaux, P.; Johansson, D.; Achard, F.; Belward, A. A satellite data set for tropical forest area change assessment. Int. J. Remote Sens. 2011, 32, 7009–7031. [Google Scholar] [CrossRef]
- Modica, G.; Merlino, A.; Solano, F.; Mercurio, R. An index for the assessment of degraded Mediterranean forest ecosystems. For. Syst. 2015, 24, 37. [Google Scholar] [CrossRef]
- Wu, B.; Meng, X.; Ye, Q.; Sharma, R.P.; Duan, G.; Lei, Y.; Fu, L. Method of Estimating Degraded Forest Area: Cases from Dominant Tree Species from Guangdong and Tibet in China. Forests 2020, 11, 930. [Google Scholar] [CrossRef]
- Monteiro, A.; Lingnau, C.; Souza, C. Classificação orientada a objeto para detecção da exploração seletiva de madeira na amazônia.Object-based classification to detection of selective logging in the Brazilian Amazon. Rev. Bras. Cartogr. 2007, 59, 225–234. [Google Scholar]
- Hethcoat, M.G.; Edwards, D.P.; Carreiras, J.M.B.; Bryant, R.G.; França, F.M.; Quegan, S. A machine learning approach to map tropical selective logging. Remote Sens. Environ. 2019, 221, 569–582. [Google Scholar] [CrossRef]
- Yan, G.; Margaret, S.; Jaime, P.-G.; Adrian, G. Remote sensing of forest degradation: A review. Environ. Res. Lett. 2020, 15, 103001. [Google Scholar]
- ENAFOR. Monitoreo de la masa Forestal Post Aprovechamiento, Unidad de Producción Anual Santa María I; Empresa Nacional Forestal (ENAFOR): Upata, Venezuela, 2015. [Google Scholar]
- Ussher, E.; Gutiérrez, N.; Vilanova, E. Impacto del aprovechamiento forestal en la composición de especies de uso potencial maderable y no maderable en la reserva Forestal Imataca, Venezuela. In Proceedings of the XIV Congreso Forestal Mundial, Durban, Sudáfrica, 7–11 September 2015. [Google Scholar]
- Jackson, S.M.; Fredericksen, T.S.; Malcolm, J.R. Area disturbed and residual stand damage following logging in a Bolivian tropical forest. For. Ecol. Manag. 2002, 166, 271–283. [Google Scholar] [CrossRef]
- Johns, J.; Barreto, P.; Uhl, C. Os Danos da Exploracao de Madera Com e Sem Planejamento na Amazonia Oriental; IMAZON, Instituto do Homem e Meio Ambiente da Amazônia: Belém, Brazil, 1998. [Google Scholar]
- Verissimo, A.; Barreto, P.; Mattos, M.; Tarifa, R.; Uhl, C. Logging impacts and prospects for sustainable forest management in an old Amazonian frontier: The case of Paragominas. For. Ecol. Manag. 1992, 55, 169–199. [Google Scholar] [CrossRef]
- Gerwing, J.J. Degradation of forests through logging and fire in the eastern Brazilian Amazon. For. Ecol. Manag. 2002, 157, 131–141. [Google Scholar] [CrossRef]
- Veríssimo, A.; Barreto, P.; Tarifa, R.; Uhl, C. Extraction of a high-value natural resource in Amazonia: The case of mahogany. For. Ecol. Manag. 1995, 72, 39–60. [Google Scholar] [CrossRef]
- Asner, G.P.; Broadbent, E.N.; Oliveira, P.J.C.; Keller, M.; Knapp, D.E.; Silva, J.N.M. Condition and fate of logged forests in the Brazilian Amazon. Proc. Natl. Acad. Sci. USA 2006, 103, 12947–12950. [Google Scholar] [CrossRef] [PubMed]
- Putz, F.E.; Baker, T.; Griscom, B.W.; Gopalakrishna, T.; Roopsind, A.; Umunay, P.M.; Zalman, J.; Ellis, E.A.; Ruslandi; Ellis, P.W. Intact Forest in Selective Logging Landscapes in the Tropics. Front. For. Glob. Chang. 2019, 2, 30. [Google Scholar] [CrossRef]
- Malhi, Y.; Wood, D.; Baker, T.R.; Wright, J.; Phillips, O.L.; Cochrane, T.; Meir, P.; Chave, J.; Almeida, S.; Arroyo, L.; et al. The regional variation of aboveground live biomass in old-growth Amazonian forests. Glob. Chang. Biol. 2006, 12, 1107–1138. [Google Scholar] [CrossRef]






| Year | Landsat Sensor | Day and Month | Year | Landsat Sensor | Day and Month | Year | Landsat Sensor | Day and Month |
|---|---|---|---|---|---|---|---|---|
| 1986 | TM5 | 28-November | 1992 | TM4 | 14-Dec | 1996 | TM5 | 20-Sep |
| TM5 | 30-December | TM5 | 22-Dec | TM5 | 6-Oct | |||
| 1987 | TM5 | 26-July | 1993 | TM5 | 7-Jan | TM5 | 18-Aug | |
| TM5 | 12-September | TM4 | 12-Mar | TM5 | 22-Oct | |||
| TM5 | 14-October | TM4 | 5-Apr | TM5 | 9-Dec | |||
| TM5 | 15-November | TM5 | 7-Jun | 1997 | TM5 | 22-Aug | ||
| 1988 | TM5 | 7-April | TM5 | 17-Dec | TM5 | 23-Sep | ||
| TM5 | 10-June | 1994 | TM5 | 23-Mar | TM5 | 25-Oct | ||
| TM5 | 12-July | TM5 | 11-Jun | 2013 | ETM+ | 13-Oct | ||
| TM5 | 6-November | TM5 | 14-Aug | 2014 | ETM+ | 29-Aug | ||
| 1989 | TM5 | 22-December | 1995 | TM5 | 27-Apr | 2015 | ETM+ | 4-Jan |
| 1990 | TM4 | 8-February | TM5 | 1-Aug | OLI | 9-Sep | ||
| TM5 | 23-May | TM5 | 2-Sep | 2016 | OLI | 27-Sep | ||
| 1991 | TM5 | 16-June | TM5 | 4-Oct | OLI | 13-Oct | ||
| TM5 | 5-July | 1996 | TM5 | 18-Jul | 2017 | OLI | 23-Apr | |
| TM5 | 25-October | TM5 | 3-Aug | OLI | 29-Aug | |||
| 1992 | TM4 | 17-September | TM5 | 5-September |
| Ground Truth (Proportion) | |||
|---|---|---|---|
| Class | Logged | Unlogged | Total |
| Logged | 0.007 | 0.001 | 0.009 |
| Unlogged | 0.005 | 0.099 | 0.105 |
| Total | 0.013 | 0.101 | 0.113 |
| Error | |||
| Commission | 0.146 | 0.049 | |
| Omission | 0.410 | 0.013 | |
| Global Precision | 0.943 | ||
| Compartments a | |||||||||
|---|---|---|---|---|---|---|---|---|---|
| Unplanned Conventional Logging (CL) | Planned Logging 1 (ML1) | Planned Logging 2 (ML2) | |||||||
| RP I | RP II | EDP | C 1 | C 2 | C 3 | C 4 | STM I | STM II | |
| Loglandings | |||||||||
| Number of log landings per 100 ha logged | 1.7 | 2.6 | 2.5 | 2.1 | 1.2 | 1.1 | 2.7 | 2.1 | 2.9 |
| Mean area of log landings (m2) ± SD | 2690 ±1183 | 2317 ±935 | 2825 ±1073 | 2614 ±1018 | 3485 ±1774 | 3650 ±1563 | 3324 ±1345 | 3133 ±2139 | 2297 ±925 |
| Log landings area per ha logged (m2 ha−1) | 46.1 | 59.7 | 69.4 | 55.7 | 41.2 | 40.4 | 90.4 | 64.6 | 65.8 |
| Logging roads | |||||||||
| Length of logging road per hectare logged (m ha−1) | 14 | 19 | 20 | 13 | 14 | 16 | 17 | 16 | 17 |
| Logging road area per hectare logged (m2 ha−1) | 404 | 617 | 769 | 448 | 605 | 642 | 625 | 601 | 533 |
| Logginggaps | |||||||||
| Area of gaps per total area logged (m2 ha−1) | 184 | 278 | 254 | 41 | 378 | 64 | 106 | 153 | 105 |
| Compartments a | |||||||||
|---|---|---|---|---|---|---|---|---|---|
| Unplanned Logging (CL) | Planned Logging 1 (ML1) | Planned Logging 2 (ML2) | |||||||
| RP I | RP II | EDP | C 1 | C 2 | C 3 | C 4 | STM I | STM II | |
| Year of logging | 1985 | 1987 | 1988 | 1990 | 1991 | 1992 | 1995 | 2012 | 2015 |
| Area of forest degradation (ha) | 2099 | 2525 | 1995 | 1360 | 4480 | 2892 | 3457 | 2571 | 3105 |
| Total number of trees logged | 4000 | 11,458 | 5566 | 6116 | 10,240 | 5125 | 12,249 | 4345 | 5937 |
| Total logged volume (m3) | 15,433 | 44,207 | 13,650 | 24,566 | 33,804 | 25,695 | 47,073 | 16,639 | 25,967 |
| Logging intensity 1 (trees ha−1) | 1.9 | 4.5 | 2.8 | 4.5 | 2.3 | 1.8 | 3.5 | 1.7 | 1.9 |
| Logging intensity 2 (m3 ha−1) | 7.4 | 17.5 | 6.8 | 18.1 | 7.5 | 8.9 | 13.6 | 6.5 | 8.4 |
| Log landings (%) | 0.5 | 0.6 | 0.7 | 0.6 | 0.4 | 0.4 | 0.9 | 0.6 | 0.7 |
| Logging roads (%) | 4.0 | 6.2 | 7.7 | 4.5 | 6.1 | 6.4 | 6.3 | 6.0 | 5.3 |
| Logging gaps (%) | 1.8 | 2.8 | 2.5 | 0.4 | 3.8 | 0.6 | 1.1 | 1.5 | 1.0 |
| Total area affected by logging (%) | 6.3 | 9.6 | 10.9 | 5.4 | 10.2 | 7.5 | 8.2 | 8.2 | 7.0 |
| Ground damage per tree logged (m2) | 333 | 211 | 391 | 121 | 448 | 421 | 232 | 484 | 368 |
| Ground damage per m3 of timber harvested (m2) | 86 | 55 | 160 | 30 | 136 | 84 | 60 | 127 | 84 |
| Forest C Density (Mg C ha−1) | ||||
|---|---|---|---|---|
| Compartments | Logging Method | Pre-Logging | Post-Logging | Difference (%) |
| RP I | CL | 299 ± 76 | 222 ± 30 | 35 |
| RP II | CL | 300 ± 91 | 219 ± 23 | 37 |
| EDP | CL | 293 ± 76 | 220 ± 30 | 34 |
| C 1 | ML1 | 280 ± 29 | 225 ± 37 | 24 |
| C 2 | ML1 | 312 ± 76 | 229 ± 30 | 36 |
| C 3 | ML1 | 289 ± 7 | 246 ± 21 | 17 |
| C 4 | ML1 | 268 ± 29 | 226 ± 37 | 18 |
| STM I | ML2 | 283 ± 7 | 263 ± 21 | 8 |
| STM II | ML2 | 272 ± 29 | 224 ± 37 | 21 |
| Average | 308 ± 76 | 229 ± 30 | 35 | |
Publisher’s Note: MDPI stays neutral with regard to jurisdictional claims in published maps and institutional affiliations. |
© 2021 by the authors. Licensee MDPI, Basel, Switzerland. This article is an open access article distributed under the terms and conditions of the Creative Commons Attribution (CC BY) license (https://creativecommons.org/licenses/by/4.0/).
Share and Cite
Pacheco-Angulo, C.; Plata-Rocha, W.; Serrano, J.; Vilanova, E.; Monjardin-Armenta, S.; González, A.; Camargo, C. A Low-Cost and Robust Landsat-Based Approach to Study Forest Degradation and Carbon Emissions from Selective Logging in the Venezuelan Amazon. Remote Sens. 2021, 13, 1435. https://doi.org/10.3390/rs13081435
Pacheco-Angulo C, Plata-Rocha W, Serrano J, Vilanova E, Monjardin-Armenta S, González A, Camargo C. A Low-Cost and Robust Landsat-Based Approach to Study Forest Degradation and Carbon Emissions from Selective Logging in the Venezuelan Amazon. Remote Sensing. 2021; 13(8):1435. https://doi.org/10.3390/rs13081435
Chicago/Turabian StylePacheco-Angulo, Carlos, Wenseslao Plata-Rocha, Julio Serrano, Emilio Vilanova, Sergio Monjardin-Armenta, Alvaro González, and Cristopher Camargo. 2021. "A Low-Cost and Robust Landsat-Based Approach to Study Forest Degradation and Carbon Emissions from Selective Logging in the Venezuelan Amazon" Remote Sensing 13, no. 8: 1435. https://doi.org/10.3390/rs13081435
APA StylePacheco-Angulo, C., Plata-Rocha, W., Serrano, J., Vilanova, E., Monjardin-Armenta, S., González, A., & Camargo, C. (2021). A Low-Cost and Robust Landsat-Based Approach to Study Forest Degradation and Carbon Emissions from Selective Logging in the Venezuelan Amazon. Remote Sensing, 13(8), 1435. https://doi.org/10.3390/rs13081435

