Tidal Flat Extraction and Change Analysis Based on the RF-W Model: A Case Study of Jiaozhou Bay, East China
Abstract
1. Introduction
2. Materials and Methods
2.1. Study Area and Data
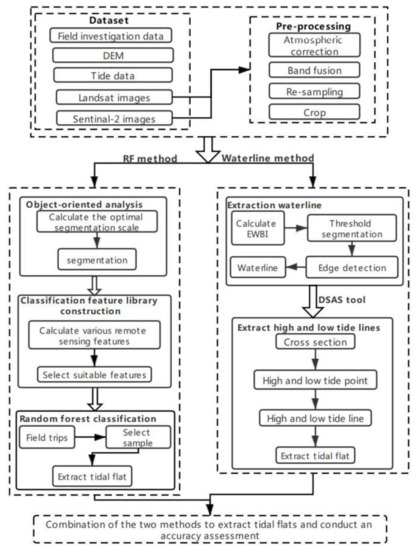
2.2. Technical Process of Tidal Flats Extraction
3. Results
3.1. RF Method Extraction
3.1.1. Image Segmentation
3.1.2. Build a Classification Feature Library
3.1.3. RF Classification
3.1.4. Field Investigation and Reference Sample Selection
3.1.5. Tidal Flat Extraction by the RF Method
3.2. Waterline Extraction Method
3.3. RF-W Model Extraction
3.4. Accuracy Evaluation
4. Discussion
4.1. Overall Changes in Tidal Flats
4.2. Tidal Flat Changes in Focus Areas
4.3. Analysis of the Causes of Tidal Flat Changes
4.3.1. Direct Cause
4.3.2. Underlying Forces
4.4. The Damage Caused by Tidal Flat Changes
5. Conclusions
Author Contributions
Funding
Institutional Review Board Statement
Informed Consent Statement
Data Availability Statement
Acknowledgments
Conflicts of Interest
References
- Li, C.; Wang, P.; Fan, D. Tidal flats, open ocean coasts. In Encyclopedia of Coastal Science; Springer: Berlin/Heidelberg, Germany, 2005; pp. 975–978. [Google Scholar]
- Millennium Ecosystem Assessment, M.E.A. Ecosystems and Human Well-Being; Island Press: Washington, DC, USA, 2005. [Google Scholar]
- Small, C.; Nicholls, R.J. A Global Analysis of Human Settlement in Coastal Zones. J. Coast. Res. 2003, 19, 584–599. [Google Scholar]
- Tian, B.; Wu, W.; Yang, Z.; Zhou, Y. Drivers, trends, and potential impacts of long-term coastal reclamation in China from 1985 to 2010. Estuar. Coast. Shelf Sci. 2016, 170, 83–90. [Google Scholar] [CrossRef]
- Ma, Z.; Melville, D.S.; Liu, J.; Chen, Y.; Yang, H.; Ren, W.; Zhang, Z.; Piersma, T.; Li, B. Rethinking China’s new great wall. Science 2014, 346, 912–914. [Google Scholar] [CrossRef] [PubMed]
- Tong, S.S.; Deroin, J.P.; Pham, T.L. An optimal waterline approach for studying tidal flat morphological changes using remote sensing data: A case of the northern coast of Vietnam. Estuar. Coast. Shelf Sci. 2020, 236, 106613. [Google Scholar] [CrossRef]
- Qiu, C.Y.; Li, X.; Liu, S.A.; Chen, D. Monitoring tidal flats in the Yangtze River Delta using Landsat images. J. Geo-Inf. Sci. 2019, 21, 269–278. [Google Scholar]
- Murray, N.J.; Ma, Z.; Fuller, R.A. Tidal flats of the Yellow Sea: A review of ecosystem status and anthropogenic threats. Austral Ecol. 2015, 40, 472–481. [Google Scholar] [CrossRef]
- Wang, H.; Bi, N.; Saito, Y.; Wang, Y.; Sun, X.; Zhang, J.; Yang, Z. Recent changes in sediment delivery by the Huanghe (Yellow River) to the sea: Causes and environmental implications in its estuary. J. Hydrol. 2010, 391, 302–313. [Google Scholar] [CrossRef]
- Zhang, K.Y.; Dong, X.Y.; Liu, Z.G.; Gao, W.X.; Hu, Z.W.; Wu, G.F. Mapping Tidal Flats with Landsat 8 Images and Google Earth Engine: A Case Study of the China’s Eastern Coastal Zone circa 2015. Remote Sens. 2019, 11, 924. [Google Scholar] [CrossRef]
- Liu, X.; Gao, Z.; Ning, J.; Yu, X.; Zhang, Y. An Improved Method for Mapping Tidal Flats Based on Remote Sensing Waterlines: A Case Study in the Bohai Rim, China. IEEE J. Sel. Top. Appl. Earth Obs. Remote Sens. 2016, 9, 5123–5129. [Google Scholar] [CrossRef]
- Zhao, Y.; Liu, Q.; Huang, R.; Pan, H.; Xu, M. Recent Evolution of Coastal Tidal Flats and the Impacts of Intensified Human Activities in the Modern Radial Sand Ridges, East China. Int. J. Environ. Res. Public Health 2020, 17, 3191. [Google Scholar] [CrossRef]
- Ryu, J.-H.; Won, J.-S.; Min, K.D. Waterline extraction from Landsat TM data in a tidal flat: A case study in Gomso Bay, Korea. Remote Sens. Environ. 2002, 83, 442–456. [Google Scholar] [CrossRef]
- Liu, Y.; Huang, H.; Qiu, Z.; Fan, J. Detecting coastline change from satellite images based on beach slope estimation in a tidal flat. Int. J. Appl. Earth Obs. Geoinf. 2013, 23, 165–176. [Google Scholar] [CrossRef]
- Tseng, K.-H.; Kuo, C.-Y.; Lin, T.-H.; Huang, Z.-C.; Lin, Y.-C.; Liao, W.-H.; Chen, C.-F. Reconstruction of time-varying tidal flat topography using optical remote sensing imageries. ISPRS J. Photogramm. Remote Sens. 2017, 131, 92–103. [Google Scholar] [CrossRef]
- Sagar, S.; Roberts, D.; Bala, B.; Lymburner, L. Extracting the intertidal extent and topography of the Australian coastline from a 28 year time series of Landsat observations. Remote Sens. Environ. 2017, 195, 153–169. [Google Scholar] [CrossRef]
- Behling, R.; Milewski, R.; Chabrillat, S. Spatiotemporal shoreline dynamics of Namibian coastal lagoons derived by a dense remote sensing time series approach. Int. J. Appl. Earth Obs. Geoinf. 2018, 68, 262–271. [Google Scholar] [CrossRef]
- Wang, X.; Xiao, X.; Zou, Z.; Chen, B.; Ma, J.; Dong, J.; Doughty, R.B.; Zhong, Q.; Qin, Y.; Dai, S.; et al. Tracking annual changes of coastal tidal flats in China during 1986–2016 through analyses of Landsat images with Google Earth Engine. Remote Sens. Environ. 2020, 238, 110987. [Google Scholar] [CrossRef] [PubMed]
- Zhang, Z.; Wang, X.; Zhao, X.; Liu, B.; Yi, L.; Zuo, L.; Wen, Q.; Liu, F.; Xu, J.; Hu, S. A 2010 update of National Land Use/Cover Database of China at 1:100000 scale using medium spatial resolution satellite images. Remote Sens. Environ. 2014, 149, 142–154. [Google Scholar] [CrossRef]
- Murray, N.J.; Phinn, S.R.; DeWitt, M.; Ferrari, R.; Johnston, R.; Lyons, M.B.; Clinton, N.; Thau, D.; Fuller, R.A. The global distribution and trajectory of tidal flats. Nature 2019, 565, 222–225. [Google Scholar] [CrossRef]
- Whyte, A.; Ferentinos, K.P.; Petropoulos, G.P. A new synergistic approach for monitoring wetlands using Sentinels -1 and 2 data with object-based machine learning algorithms. Environ. Model. Softw. 2018, 104, 40–54. [Google Scholar] [CrossRef]
- Dubeau, P.; King, D.J.; Unbushe, D.G.; Rebelo, L.-M. Mapping the Dabus Wetlands, Ethiopia, Using Random Forest Classification of Landsat, PALSAR and Topographic Data. Remote Sens. 2017, 9, 1056. [Google Scholar] [CrossRef]
- Gu, F.; Ding, J.L.; Wang, J.Z.; Ge, Y.X. Information Extraction of Wetlands in Typical Oasis Based on Random Forest Model. China Rural Water Hydropower 2019, 6, 44–50. [Google Scholar]
- Hou, M.J.; Yin, J.P.; Ge, J.; Li, Y.C.; Feng, Q.S.; Liang, T.G. Land Cover Remote Sensing Classification Method of Alpine Wetland Region Based on Random Forest Algorithms. Trans. Chin. Soc. Agric. Mach. 2020, 7, 220–7227. [Google Scholar]
- Lin, R. Research on the Theoretical Strategy of Qingdao Ecological Environment and Landscape Protection. Ph.D. Thesis, Beijing Forestry University, Beijing, China, 2016. [Google Scholar]
- Mackert, M.; Lazard, A.; Liang, M. Calibration and validation plan for the l2A processor and products of the Sentinel-2 mission. Int. Arch. Photogramm. Remote Sens. 2015, XL-7/W3, 1249–1255. [Google Scholar]
- Mayer, B.; Kylling, A. Technical note: The libRadtran software package for radiative transfer calculations-description and examples of use. Atmos. Chem. Phys. 2005, 5, 1855–1877. [Google Scholar] [CrossRef]
- Qi, X.; Tian, J. The advances in the study of atmospheric correction for optical remote sensing. Remote Sens. Land Resour. 2005, 17, 1–6. [Google Scholar]
- Cao, W.; Zhou, Y.; Li, R.; Li, X. Mapping changes in coastlines and tidal flats in developing islands using the full time series of Landsat images. Remote Sens. Environ. 2020, 239, 111665. [Google Scholar] [CrossRef]
- Ma, Y.; Ming, D.; Yang, H. Estimation of Maximum Heterogeneity Parameters for Object-Oriented Image Multi-scale Segmentation. J. Remote Sens. 2017, 4, 522–578. [Google Scholar]
- Chen, Q.Y.; An, Y.L.; Zhou, X.; Wu, X.; Xi, S.J.; Hao, X.C. Extraction of Land Use Information in Different Karst Geomorphic Areas Based on Multi-scale and Spectral Difference Segmentation of GF-1 Image. Carsologica Sin. 2019, 5, 785–794. [Google Scholar]
- Drǎguţ, L.; Tiede, D.; Levick, S.R. ESP: A tool to estimate scale parameter for multiresolution image segmentation of remotely sensed data. Int. J. Geogr. Inf. Sci. 2010, 24, 859–871. [Google Scholar] [CrossRef]
- Feyisa, G.L.; Meilby, H.; Fensholt, R.; Proud, S.R. Automated Water Extraction Index: A new technique for surface water mapping using Landsat imagery. Remote Sens. Environ. 2014, 140, 23–35. [Google Scholar] [CrossRef]
- Yao, M.; Luo, Y. Improved random forests and its application to classification of remote sensing image. Comput. Eng. Appl. 2016, 52, 168–173. [Google Scholar]
- Fisher, A.; Flood, N.; Danaher, T. Comparing Landsat water index methods for automated water classification in eastern Australia. Remote Sens. Environ. 2016, 175, 167–182. [Google Scholar] [CrossRef]
- Lu, Y.; Yang, Y.; Huang, P.; Shu, X.; Lin, X. Method for Quickly Extracting Beach Area of Exposed Water Surface. CN201910912106.1. 25 September 2019. [Google Scholar]
- Crist, E.P. A TM Tasseled Cap Equivalent Transformation for Reflectance Factor Data. Remote Sens. Environ. 1985, 17, 301–306. [Google Scholar] [CrossRef]
- Crist, E.P.; Kauth, R.J. The Tasseled Cap De-mystified. Photogramm. Eng. Remote Sens. 1986, 52, 81–86. [Google Scholar]
- Breiman, L. Random forests. Mach. Learn. 2001, 45, 5–32. [Google Scholar] [CrossRef]
- Pang, L.; Kong, F.; Xi, M.; Li, Y.Q. Analysis of Land Use Change in Jiaozhou Bay Coastal Zone. Wetl. Sci. 2017, 5, 680–688. [Google Scholar]
- Chen, L.C. Detection of shoreline changes for tideland areas using multi-temporal satellite images. Int. J. Remote Sens. 1998, 19, 3383–3397. [Google Scholar] [CrossRef]
- Zhao, C.; Qin, C.; Teng, J. Mapping large-area tidal flats without the dependence on tidal elevations: A case study of Southern China. ISPRS J. Photogramm. Remote. Sens. 2020, 159, 256–270. [Google Scholar] [CrossRef]
- Chen, Y.; Dong, J.; Xiao, X.; Zhang, M.; Tian, B.; Zhou, Y.; Ma, Z. Land claim and loss of tidal flats in the Yangtze Estuary. Sci. Rep. 2016, 6. [Google Scholar] [CrossRef]
- Congalton, R.G.; Green, K. Assessing the Accuracy of Remotely Sensed Data: Principles and Practices; CRC Press: Boca Raton, FL, USA, 2008. [Google Scholar]
- Yang, Y.P.; Li, Y.T.; Fan, Y.Y.; Zhang, J.H. Impact of water and sediment discharges on subaqueous delta evolution in Yangtze Estuary from 1950 to 2010. Water Sci. Eng. 2014, 7, 331–343. [Google Scholar]
- Wang, H.; Wu, X.; Bi, N.; Li, S.; Yuan, P.; Wang, A.; Nittrouer, J. Impacts of the dam-orientated water-sediment regulation scheme on the lower reaches and delta of the Yellow River (Huanghe): A review. Glob. Planet. Chang. 2017, 157, 93–113. [Google Scholar] [CrossRef]
- Ma, Y.; Li, G.; Shi, J. Remote Sensing Analysis of the Present Situation of Dagu Estuary Wetland in Jiaozhou Bay. Period. Ocean Univ. China 2006, 36, 179–184. [Google Scholar]
- Chen, Z.; Wang, W.; Wu, S. Introduction to the Gulf of China.Beijing; Beijing Ocean Press: Beijing, China, 2007. [Google Scholar]
- Lei, N.; Hu, X.; Zhou, X. Evolution process and ecological effect analysis of reclamation in Jiaozhou Bay. Mar. Environ. Sci. 2013, 4, 506–509. [Google Scholar]
- Li, X.; Zhou, Y.; Zhang, L.; Kuang, R. Shoreline change of Chongming Dongtan and response to river sediment load: A remote sensing assessment. J. Hydrol. 2014, 511, 432–442. [Google Scholar] [CrossRef]
- Dai, S.B.; Lu, X.X.; Yang, S.L.; Cai, A.M. A preliminary estimate of human and natural contributions to the decline in sediment flux from the Yangtze River to the East China Sea. Quat. Int. 2008, 186, 43–54. [Google Scholar] [CrossRef]
- Yang, G.; Shi, Y.; Ji, Z. The morphological response of typical mud flat to sea level change in Jiangsu coastal plain. Acta Geographica Sinica 2002, 57, 76–84. [Google Scholar]
- Tang, L.; Lu, D.; Zhao, H. Summary of research on the impact of estuary beach reclamation on hydrodynamic environment. Adv. Sci. Technol. Water Resour. 2020, 40, 78–84. [Google Scholar]
- Muller, J.R.M.; Chen, Y.; Aarninkhof, S.G.J.; Chan, Y.-C.; Piersma, T.; van Maren, D.S.; Gong, Z. Ecological impact of land reclamation on Jiangsu coast (China): A novel ecotope assessment for Tongzhou Bay Water. Sci. Eng. 2020, 13, 57–64. [Google Scholar] [CrossRef]
- Hou, X.Y.; Zhang, H.; Li, D.; Hou, W.; Song, Y. Development trend, environmental and ecological impacts, and policy recommendations for Bohai Sea reclamation. Acta Ecol. Sin. 2018, 38, 3311–3319. [Google Scholar]











| Feature Name | Feature Abbreviation | Calculation Equation or Description |
|---|---|---|
| Band | Band | Band 1~Band 12 |
| Normalized Difference Vegetation Index | NDVI | |
| Normalized Difference Water Index | NDWI | |
| Automatic Water Body Extraction Index | AWElsh [33] | |
| Water Index Based on Linear Discriminant Analysis | WI2015 [35] | |
| High-Resolution Water Index | HRWI [34] | |
| Outcropping Tidal Flat Extraction Index | TFEI [36] | |
| Brightness Index | BI [37,38] | Tasseled cap transformation first component |
| Greenness Index | GI [37,38] | Tasseled cap transformation second component |
| Wetness Index | WI [37,38] | Tasseled cap transformation third component |
| Gray Level Co-occurrence Matrix | GLCM | GLCM1~GLCM8 |
| Class | Description | Number | Area | |
|---|---|---|---|---|
| Tidal Flats | Tidal Flats | A tidal flat located between the average high and low tide lines | 401 | 19.7% |
| Non-Tidal Flats | Salt-tolerant Vegetation | Salt-tolerant vegetation located on the beach and in the sea | 211 | 10.4% |
| Breeding Ponds and Salt Pans | Fish ponds and salt pans along the coast | 102 | 5.0% | |
| Land | Construction land, cultivated land, woodland and unused land | 633 | 31.1% | |
| Water | River and sea | 689 | 33.8% | |
| Total | 2036 |
| Tidal | Other | ∑ | Producer’s Accuracy (%) | |
|---|---|---|---|---|
| Tidal | 108 | 19 | 127 | 85.0 |
| Other | 12 | 461 | 473 | 97.5 |
| ∑ | 120 | 480 | ||
| User’s accuracy (%) | 90.0 | 96.0 | ||
| Overall accuracy (%) | 94.8 |
| Tidal | Other | ∑ | Producer’s Accuracy (%) | |
|---|---|---|---|---|
| Tidal | 101 | 31 | 132 | 76.5 |
| Other | 19 | 449 | 468 | 95.9 |
| ∑ | 120 | 480 | ||
| User’s accuracy (%) | 84.2 | 93.5 | ||
| Overall accuracy (%) | 91.7 |
| Tidal | Other | ∑ | Producer’s Accuracy (%) | |
|---|---|---|---|---|
| Tidal | 112 | 12 | 124 | 90.3 |
| Other | 8 | 468 | 476 | 98.3 |
| ∑ | 120 | 480 | ||
| User’s accuracy (%) | 93.3 | 97.5 | ||
| Overall accuracy (%) | 96.7 |
Publisher’s Note: MDPI stays neutral with regard to jurisdictional claims in published maps and institutional affiliations. |
© 2021 by the authors. Licensee MDPI, Basel, Switzerland. This article is an open access article distributed under the terms and conditions of the Creative Commons Attribution (CC BY) license (https://creativecommons.org/licenses/by/4.0/).
Share and Cite
Yan, J.; Zhao, S.; Su, F.; Du, J.; Feng, P.; Zhang, S. Tidal Flat Extraction and Change Analysis Based on the RF-W Model: A Case Study of Jiaozhou Bay, East China. Remote Sens. 2021, 13, 1436. https://doi.org/10.3390/rs13081436
Yan J, Zhao S, Su F, Du J, Feng P, Zhang S. Tidal Flat Extraction and Change Analysis Based on the RF-W Model: A Case Study of Jiaozhou Bay, East China. Remote Sensing. 2021; 13(8):1436. https://doi.org/10.3390/rs13081436
Chicago/Turabian StyleYan, Jinfeng, Shiyi Zhao, Fenzhen Su, Jiaxue Du, Pengfei Feng, and Shixun Zhang. 2021. "Tidal Flat Extraction and Change Analysis Based on the RF-W Model: A Case Study of Jiaozhou Bay, East China" Remote Sensing 13, no. 8: 1436. https://doi.org/10.3390/rs13081436
APA StyleYan, J., Zhao, S., Su, F., Du, J., Feng, P., & Zhang, S. (2021). Tidal Flat Extraction and Change Analysis Based on the RF-W Model: A Case Study of Jiaozhou Bay, East China. Remote Sensing, 13(8), 1436. https://doi.org/10.3390/rs13081436
