Sea Ice Monitoring with CFOSAT Scatterometer Measurements Using Random Forest Classifier
Abstract
:1. Introduction
2. Datasets
2.1. CFOSAT Scatterometer (CSCAT)
2.2. Sea Ice Class Data for Model Training
2.3. Validation Data
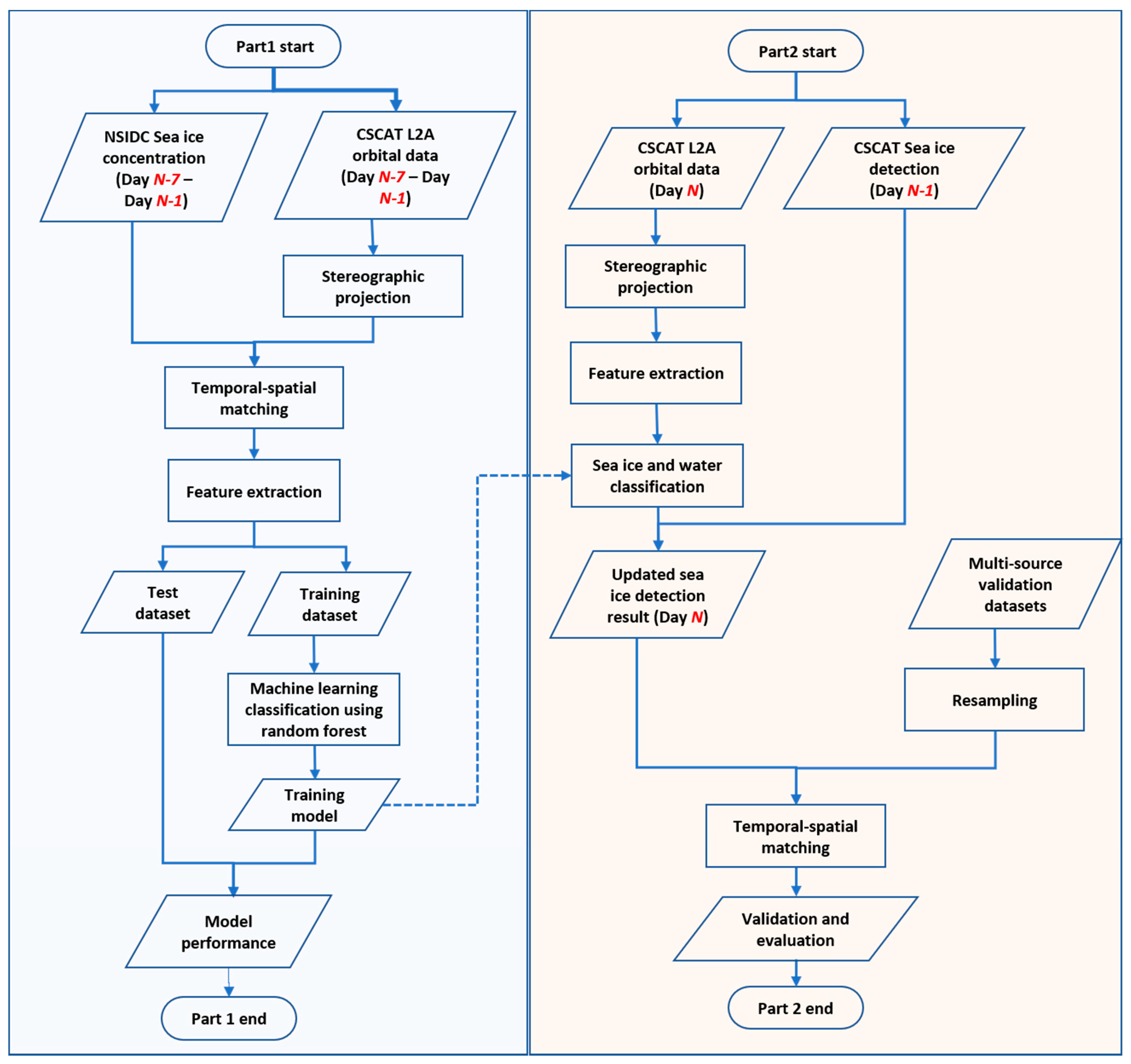
3. Methodology
3.1. Extraction of Features
3.2. Machine Learning-Aided Sea Ice Monitoring Methods
4. Results
4.1. Characteristics of CSCAT Feature Parameters
4.2. Evaluation of Sea Ice Distribution Model Precision
5. Discussion
5.1. Daily Sea Ice Area Comparison with Different Datasets
5.2. Seasonal Sea Ice Area Comparison with Different Datasets
5.3. CSCAT Sea Ice Edge Comparison with NSIDC SIC Datasets
6. Conclusions
Author Contributions
Funding
Acknowledgments
Conflicts of Interest
References
- Walsh, J.E. The role of sea ice in climatic variability: Theories and evidence. Atmos.-Ocean 1983, 21, 229–242. [Google Scholar] [CrossRef] [Green Version]
- Screen, J.A.; Simmonds, I. The central role of diminishing sea ice in recent Arctic temperature amplification. Nature 2010, 464, 1334–1337. [Google Scholar] [CrossRef] [PubMed] [Green Version]
- Ledley, T.S. A coupled energy balance climate-sea ice model: Impact of sea ice and leads on climate. J. Geophys. Res. Atmos. 1988, 93, 15919–15932. [Google Scholar] [CrossRef]
- Curry, J.A.; Schramm, J.L.; Ebert, E.E. Sea ice-albedo climate feedback mechanism. J. Clim. 1995, 8, 240–247. [Google Scholar] [CrossRef]
- Mauritzen, C.; Häkkinen, S. Influence of sea ice on the thermohaline circulation in the Arctic-North Atlantic Ocean. Geophys. Res. Lett. 1997, 24, 3257–3260. [Google Scholar] [CrossRef]
- Budikova, D. Role of Arctic sea ice in global atmospheric circulation: A review. Glob. Planet. Chang. 2009, 68, 149–163. [Google Scholar] [CrossRef]
- Carsey, F.D. Microwave Remote Sensing of Sea Ice; American Geophysical Union: Washington, DC, USA, 1992. [Google Scholar]
- Woodhouse, I.H. Introduction to Microwave Remote Sensing; CRC Press: Boca Raton, FL, USA, 2017. [Google Scholar]
- Ulaby, F.T.; Moore, R.K.; Fung, A.K. Microwave remote sensing fundamentals and radiometry. In Microwave Remote Sensing: Active and Passive; Artech House: Norwood, MA, USA, 1981; Volume 1. [Google Scholar]
- Wilheit, T.T. A review of applications of microwave radiometry to oceanography. Bound. Layer. Meteorol. 1978, 13, 277–293. [Google Scholar] [CrossRef] [Green Version]
- Tikhonov, V.V.; Raev, M.D.; Sharkov, E.A.; Boyarskii, D.A.; Repina, I.A.; Komarova, N.Y. Satellite microwave radiometry of sea ice of polar regions: A review. Atmos. Ocean. Phys. 2016, 52, 1012–1030. [Google Scholar] [CrossRef]
- Zhao, X.; Chen, Y.; Kern, S.; Qu, M.; Ji, Q.; Fan, P.; Liu, Y. Sea Ice Concentration Derived From FY-3D MWRI and Its Accuracy Assessment. IEEE Trans. Geosci. Remote Sens. 2021, 1–18. [Google Scholar] [CrossRef]
- Long, D.G. Polar applications of spaceborne scatterometers. IEEE J. Sel. Top. Appl. Earth. Obs. Remote Sens. 2016, 10, 2307–2320. [Google Scholar] [CrossRef] [Green Version]
- Yueh, S.H.; Kwok, R.; Lou, S.H.; Tsai, W.Y. Sea ice identification using dual-polarized Ku-band scatterometer data. IEEE Trans. Geosci. Remote Sens. 1997, 35, 560–569. [Google Scholar] [CrossRef]
- Rivas, M.B.; Stoffelen, A. New Bayesian algorithm for sea ice detection with QuikSCAT. IEEE Trans. Geosci. Remote Sens. 2011, 49, 1894–1901. [Google Scholar] [CrossRef]
- Rivas, M.B.; Verspeek, J.; Verhoef, A.; Stoffelen, A. Bayesian sea ice detection with the advanced scatterometer ASCAT. IEEE Trans. Geosci. Remote Sens. 2012, 50, 2649–2657. [Google Scholar] [CrossRef]
- Voss, S.; Heygster, G.; Ezraty, R. Improving sea ice type discrimination by the simultaneous use of SSM/I and scatterometer data. Polar Res. 2003, 22, 35–42. [Google Scholar] [CrossRef] [Green Version]
- Lindell, D.B.; Long, D.G. Multiyear Arctic sea ice classification using OSCAT and QuikSCAT. IEEE Trans. Geosci. Remote Sens. 2015, 54, 167–175. [Google Scholar] [CrossRef]
- Zhang, Z.; Yu, Y.; Li, X.; Hui, F.; Cheng, X.; Chen, Z. Arctic sea ice classification using microwave scatterometer and radiometer data during 2002–2017. IEEE Trans. Geosci. Remote Sens. 2019, 57, 5319–5328. [Google Scholar] [CrossRef]
- Lavergne, T.; Eastwood, S.; Teffah, Z.; Schyberg, H.; Breivik, L.A. Sea ice motion from low-resolution satellite sensors: An alternative method and its validation in the Arctic. J. Geophys. Res. Oceans. 2010, 115, C10. [Google Scholar] [CrossRef]
- Girard-Ardhuin, F.; Ezraty, R. Enhanced Arctic sea ice drift estimation merging radiometer and scatterometer data. IEEE Trans. Geosci. Remote Sens. 2012, 50, 2639–2648. [Google Scholar] [CrossRef] [Green Version]
- Gray, A.; Hawkins, R.; Livingstone, C.; Arsenault, L.; Johnstone, W. Simultaneous scatterometer and radiometer measurements of sea-ice microwave signatures. IEEE J. Oceanic Eng. 1982, 7, 20–32. [Google Scholar] [CrossRef]
- Meier, W.N.; Stroeve, J. Comparison of sea-ice extent and ice-edge location estimates from passive microwave and enhanced-resolution scatterometer data. Ann. Glaciol. 2008, 48, 65–70. [Google Scholar] [CrossRef] [Green Version]
- Cavanie, A.; Gohin, F.; Quilfen, Y.; Lecomte, P. Identification of sea ice zones using the AMI wind: Physical bases and applications to the FDP and CERSAT processing chains. In Proceedings of the 2nd ERS-1 Symposium, Hamburg, Germany, 11–14 October 1993; pp. 1009–1012. [Google Scholar]
- Gohin, F.; Cavanie, A. A first try at identification of sea ice using the three beam scatterometer of ERS-1. Int. J. Remote Sens. 1994, 15, 1221–1228. [Google Scholar] [CrossRef]
- Breivik, L.A.; Eastwood, S.; Lavergne, T. Use of C-band scatterometer for sea ice edge identification. IEEE Trans. Geosci. Remote Sens. 2012, 50, 2669–2677. [Google Scholar] [CrossRef]
- Aaboe, S.; Breivik, L.A.; Eastwood, S. Improvement of OSI SAF Product of Sea Ice Edge and Sea Ice Type. In Proceedings of the EUMETSAT Meteorological Satellite Conference, Geneva, Switzerland, 22–26 September 2014. [Google Scholar]
- Aaboe, S.; Down, E.J.; Eastwood, S. Product User Manual for the Global Sea-Ice Edge and Type Product; Norwegian Meteorological Institute: Blindern, Norway, 2021. [Google Scholar]
- Haan, S.D.; Stoffelen, A. Ice Discrimination Using ERS Scatterometer, EUMETSAT, Darmstadt, Germany, Tech. Rep. SAF/OSI/KNMI/TEC/TN/120. Available online: http://www.knmi.nl/publications/ (accessed on 18 November 2021).
- Remund, Q.P.; Long, D.G. Sea ice extent mapping using Ku band scatterometer data. J. Geophys. Res. Oceans 1999, 104, 11515–11527. [Google Scholar] [CrossRef] [Green Version]
- Remund, Q.P.; Long, D.G. A decade of QuikSCAT scatterometer sea ice extent data. IEEE Trans. Geosci. Remote Sens. 2013, 52, 4281–4290. [Google Scholar] [CrossRef] [Green Version]
- Hill, J.C.; Long, D.G. Extension of the QuikSCAT sea ice extent data set with OSCAT data. IEEE Trans. Geosci. Remote Sens. Lett. 2016, 14, 92–96. [Google Scholar] [CrossRef]
- Li, M.; Zhao, C.; Zhao, Y.; Wang, Z.; Shi, L. Polar sea ice monitoring using HY-2A scatterometer measurements. Remote Sens. 2016, 8, 688. [Google Scholar] [CrossRef] [Green Version]
- Lin, W.; Dong, X.; Portabella, M.; Lang, S.; He, Y.; Yun, R.; Liu, J. A perspective on the performance of the CFOSAT rotating fan-beam scatterometer. IEEE Trans. Geosci. Remote Sens. 2018, 57, 627–639. [Google Scholar] [CrossRef] [Green Version]
- Liu, J.; Lin, W.; Dong, X.; Lang, S.; Yun, R.; Zhu, D.; Jiang, X. First results from the rotating fan beam scatterometer onboard CFOSAT. IEEE Trans. Geosci. Remote Sens. 2020, 58, 8793–8806. [Google Scholar] [CrossRef]
- Zhang, Z.; Yu, Y.; Shokr, M.; Li, X.; Ye, Y.; Cheng, X.; Chen, Z.; Hui, F. Intercomparison of Arctic Sea Ice Backscatter and Ice Type Classification Using Ku-Band and C-Band Scatterometers. IEEE Trans. Geosci. Remote Sens. 2021, 1–18. [Google Scholar] [CrossRef]
- Camps-Valls, G. Machine learning in remote sensing data processing. In Proceedings of the 2009 IEEE International Workshop on Machine Learning for Signal Processing, Grenoble, France, 1–4 September 2009; pp. 1–6. [Google Scholar]
- Maxwell, A.E.; Warner, T.A.; Fang, F. Implementation of machine-learning classification in remote sensing: An applied review. Int. J. Remote Sens. 2018, 39, 2784–2817. [Google Scholar] [CrossRef] [Green Version]
- Meier, W.N.; Fetterer, F.; Windnagel, A.K.; Stewart, J.S. NOAA/NSIDC Climate Data Record of Passive Microwave Sea Ice Concentration, Version 4; NOAA/NSIDC: Boulder, CO, USA, 2021. [CrossRef]
- Meier, W.N.; Fetterer, F.; Windnagel, A.K.; Stewart, J.S. Near-Real-Time NOAA/NSIDC Climate Data Record of Passive Microwave Sea Ice Concentration, Version 2; NOAA/NSIDC: Boulder, CO, USA, 2021. [CrossRef]
- Meier, W.N.; Peng, G.; Scott, D.J.; Savoie, M.H. Verification of a new NOAA/NSIDC passive microwave sea-ice concentration climate record. Polar Res. 2014, 33, 21004. [Google Scholar] [CrossRef] [Green Version]
- Peng, G.; Meier, W.N.; Scott, D.J.; Savoie, M.H. A long-term and reproducible passive microwave sea ice concentration data record for climate studies and monitoring. Earth Syst. Sci. Data 2013, 5, 311–318. [Google Scholar] [CrossRef] [Green Version]
- Osisanwo, F.Y.; Akinsola, J.E.T.; Awodele, O.; Hinmikaiye, J.O.; Olakanmi, O.; Akinjobi, J. Supervised machine learning algorithms: Classification and comparison. Int. J. Comput. Trend. Technol. 2017, 48, 128–138. [Google Scholar]
- Wang, Y.R.; Li, X.M. Arctic sea ice cover data from spaceborne synthetic aperture radar by deep learning. Earth Syst. Sci. Data 2021, 13, 2723–2742. [Google Scholar]

















| Mission | ERS-1/2 | ADEOS-1 | QuikSCAT | METOP | OceanSAT-II | HY-2A |
|---|---|---|---|---|---|---|
| scatterometer | AMI | NSCAT | SeaWinds | ASCAT | OSCAT | SCAT |
| Date | July 1991–March 2000 April 1995–May 2011 | August 1996–June 1997 | June 1999– November 2009 | June 2007– present | October 2009– February 2014 | August 2011–November 2020 |
| Institute | ESA | NASDA /NASA | NASA | ESA | ISRO | NSOAS |
| Frequency (band) | 5.3 GHz (C) | 13.995 GHz (Ku) | 13.4 GHz (Ku) | 5.3 GHz (C) | 13.515 (Ku) | 13.255 (Ku) |
| Beam type | Fixed fan-beam | Fixed fan-beam | Rotating pencil-beam | Fixed fan-beam | Rotating pencil-beam | |
| Polarization | 3VV | 3VV × 2 1HH × 2 | HH-inner VV-outer | 3VV × 2 | HH-inner VV-outer | |
| Incidence angles | 18–59° | 17–60° | 46°, 54.4° | 25–65° | 49°, 57° | 41°, 48° |
| Viewing geometry | ![]() | ![]() | ![]() | ![]() | ![]() | |
| algorithm | Bayesian based on GMF | RL-N algorithm | Bayesian based on multi-sensor analysis, Modified RL-N algorithm | Bayesian based on multi-sensor analysis, Bayesian based on GMF | Modified RL-N algorithm | FLDA SVM |
| references | Cavanié et al., 1993 [24] Gohin and Cavanié, 1994 [25] Haan and Stoffelen, 2001 [29] | Remund and Long, 1999 [30] | Rivas and Stoffelen, 2011 [15] Remund and Long, 2013 [31] | Rivas et al., 2012 [16] Breivik et al., 2012 [26] | Hill and Long, 2017 [32] | Li et al., 2016 [33] |
| Obit Parameters | |
|---|---|
| Orbit height | 520 km |
| Inclination | 97.5° |
| Orbital period | 94.90 min |
| Descending node equatorial crossing (local time) | ~07:00 a.m. |
| CSCAT payload parameters | |
| Frequency | Ku (13.256 GHz) |
| Polarization | HH, VV |
| Incidence angle | 28–51° |
| Beam type | rotating range-gated fan-beam scatterometer (RFSCAT) |
| Rotation speed | 3.4 rpm |
| Pulse repetition frequency (PRF) | 150 Hz |
| bandwidth | 0.5 MHz |
| Pulse duration | 1.35 ms |
| Pulse peak power | 120 W |
| Swath | 1000 km |
| Wind vector cells (resolution) | 42 (25 km × 25 km) 84 (12.5 km × 12.5 km) |
| Specification | NOAA/NSIDC Climate Data Record (CDR) of Passive Microwave Sea Ice Concentration | Near-Real-Time (NRT) NOAA/NSIDC Climate Data Record (CDR) of Passive Microwave Sea Ice Concentration |
|---|---|---|
| Website | https://nsidc.org/data/G02202/versions/4 (accessed on 18 November 2021) | https://nsidc.org/data/G10016/versions/2 (accessed on 18 November 2021) |
| Used temporal coverage | 1 January 2019–31 December 2019 | 1 January 2020–10 May 2021 |
| Projection and grid size | Polar stereographic projection North: 304 (columns) × 448 (rows) South: 316 (columns) × 332 (rows) | |
| Spatial coverage (over ocean area) | northern hemisphere: 31.1° N–89.84° N, 180° E–180° W southern hemisphere: 39.36° S–89.84° S, 180° E–180° W | |
| Spatial resolution | 25 km × 25 km | |
| Used temporal resolution | 1 day | |
| Used variable name | cdr_seaice_conc | seaice_conc_cdr |
| Used dataset | DMSP SSM/I-SSMIS Daily Polar Gridded Brightness Temperatures (NSIDC-0001) | Near-Real-Time DMSP SSM/I-SSMIS Daily Polar Gridded Brightness Temperatures (NSIDC-0080) |
| Brief description of used variable | NOAA/NSIDC daily sea ice CDR | NRT NOAA/NSIDC daily sea ice CDR |
| Platform(s) | DMSP 5D-3/F18 | DMSP 5D-3/F18 |
| Sensor(s) | SSMIS | SSMIS |
| Ice Service Sea Ice Class | Sea Ice Concentration Range | OSI SAF Ice Edge Class |
|---|---|---|
| Open water | Less than 1/10 | Open water |
| Very open drift ice | 1/10–4/10 | Open water/open ice |
| Open drift ice | 4/10–7/10 | Open ice |
| Closed drift ice | 7/10–9/10 | Closed ice |
| Fast ice | More than 9/10 | Closed ice |
| Data Source | Invalid Date In Arctic | Invalid Date In Antarctic | Invalid Reason (Removed Quantity) |
|---|---|---|---|
| CSCAT | 4 January 2019 17 April 2019 18 May 2019 30 May–5 June 2019 19 June 2019 2 July 2019 17 July 2019 28 August 2019 1 October 2019 2–7 February 2020 14 April 2020 15 June 2020 27 June 2020 9 July 2020 29–30 December 2020 9 January 2021 31 January 2021 24 February–4 March 2021 | 4 January 2019 17 April 2019 18 May 2019 30 May–5 June 2019 19 June 2019 2 July 2019 17 July 2019 28 August 2019 1 October 2019 2–7 February 2020 14 April 2020 15 June 2020 27 June 2020 9 July 2020 3 August–1 September 2020 15 November–10 December 2020 29–30 December 2020 9 January 2021 31 January 2021 20 February–4 March 2021 | Quality control elimination (Arctic: 38 Antarctic: 92) |
| CSCAT | 19 December 2019–14 January 2020 29 December 2020 | No data | |
| NSIDC sea ice concentration | 20–23 February 2021 | No data | |
| Region | Classification | Precision | Recall | F1 Measurement | Overall Accuracy | Kappa Coefficient |
|---|---|---|---|---|---|---|
| Arctic | Open water | 99.69% | 99.84% | 99.76% | 99.66% | 99.31% |
| Open ice | 98.77% | 93.80% | 96.21% | |||
| Closed ice | 99.65% | 99.82% | 99.74% | |||
| Antarctic | Open water | 97.29% | 98.23% | 97.75% | 93.31% | 80.77% |
| Open ice | 35.29% | 14.95% | 19.70% | |||
| Closed ice | 81.8% | 88.9% | 85.15% |
| Region | (%) | Mean Value of (%) | (%) | (%) | (million km2) | (million km2) | ||
|---|---|---|---|---|---|---|---|---|
| Arctic | CSCAT | OSI SAF | 99.2 | 1.21 | 92.1 | 2.45 | 0.2673 | 0.4580 |
| OSI SAF | NSIDC | 100 | −3.38 | 100 | −3.38 | −0.3873 | 0.2958 | |
| Antarctic | CSCAT | OSI SAF | 79.2 | −3.92 | 70.9 | −2.18 | −0.4446 | 0.4895 |
| OSI SAF | NSIDC | 89.6 | 5.04 | 78.1 | 3.25 | 0.3736 | 0.2653 |
Publisher’s Note: MDPI stays neutral with regard to jurisdictional claims in published maps and institutional affiliations. |
© 2021 by the authors. Licensee MDPI, Basel, Switzerland. This article is an open access article distributed under the terms and conditions of the Creative Commons Attribution (CC BY) license (https://creativecommons.org/licenses/by/4.0/).
Share and Cite
Zhai, X.; Wang, Z.; Zheng, Z.; Xu, R.; Dou, F.; Xu, N.; Zhang, X. Sea Ice Monitoring with CFOSAT Scatterometer Measurements Using Random Forest Classifier. Remote Sens. 2021, 13, 4686. https://doi.org/10.3390/rs13224686
Zhai X, Wang Z, Zheng Z, Xu R, Dou F, Xu N, Zhang X. Sea Ice Monitoring with CFOSAT Scatterometer Measurements Using Random Forest Classifier. Remote Sensing. 2021; 13(22):4686. https://doi.org/10.3390/rs13224686
Chicago/Turabian StyleZhai, Xiaochun, Zhixiong Wang, Zhaojun Zheng, Rui Xu, Fangli Dou, Na Xu, and Xingying Zhang. 2021. "Sea Ice Monitoring with CFOSAT Scatterometer Measurements Using Random Forest Classifier" Remote Sensing 13, no. 22: 4686. https://doi.org/10.3390/rs13224686
APA StyleZhai, X., Wang, Z., Zheng, Z., Xu, R., Dou, F., Xu, N., & Zhang, X. (2021). Sea Ice Monitoring with CFOSAT Scatterometer Measurements Using Random Forest Classifier. Remote Sensing, 13(22), 4686. https://doi.org/10.3390/rs13224686






