Spatio-Temporal Analysis of Impervious Surface Expansion in the Qinhuai River Basin, China, 1988–2017
Abstract
:1. Introduction
2. Study Area and Data Processing
2.1. Study Area
2.2. Data Processing
3. Methodology
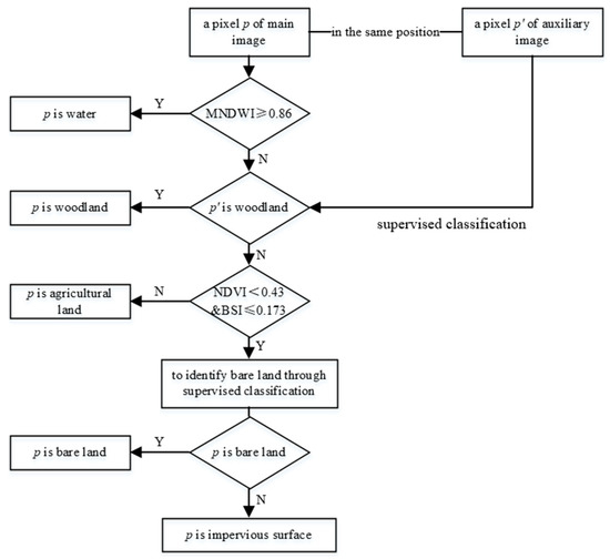
3.1. Extraction of Long-Term Impervious Surface Information
3.1.1. Basic Concepts
3.1.2. Spatial Filtering
3.1.3. Temporal Filtering
3.1.4. Spectral Filtering
3.1.5. Accuracy Assessment
3.2. Analysis Method
3.2.1. Expansion Intensity Index
3.2.2. Landscape Expansion Index
4. Results and Analysis
4.1. Evaluation of Classification Acuracy
4.2. Spatio-Temporal Distribution Characteristics of Impervious Surfaces in the QRB
4.3. EII of Impervious Surfaces in the QRB
4.4. Expansion Pattern of Impervious Surfaces in the QRB
5. Discussion
5.1. Window Size S
5.2. Accuracy Comparison of NSTF
5.3. Main Expansion Patterns
- “Multi-core expansion” is important for urban growth. During the study period, urban built-up areas in the QRB could act as the “cores (or seeds)” of the impervious surface expansion. Specifically, the urban built-up areas of the Nanjing and Jiangning districts increased significantly, with the impervious surface areas of two regions being 83 km2 and 331 km2 in 2017, and particularly with the coverage in the urban built-up area of Nanjing of approximately 70% (Figure 10). In contrast, the impervious surface coverages of the Lishui and Jurong districts were only 21% and 16% in 2017, respectively.
- “Point-axis expansion” is the main pattern in the rapid development of non-urban built-up areas. The Tangshan, Hushu, Lukou, and Guozhuang subdistricts in the middle and upper reaches of the basin became “points” in the process of impervious surface expansion. Among them, there was a rapid outward expansion of impervious surfaces along the main roads. Specifically, we examined the impervious surface expansion associated with roads as central lines in 2017 (including high-speed railways, expressways, national highways, and provincial highways) and established buffer zones of 500 m along the sides (Figure 11). The impervious surface area in the buffer zones increased from 41.64 km2 in 1988 (Figure 11a) to 194.57 km2 in 2006 (Figure 11b) and 443.63 km2 in 2017 (Figure 11c). Therefore, the proportions of the total buffer area being occupied by impervious surfaces increased from 3.5% in 1988 to 26.36% in 2006, and then to 37.31% in 2017.
5.4. Application of Impervious Surfaces in Hydrology
6. Conclusions
Author Contributions
Funding
Acknowledgments
Conflicts of Interest
References
- Sun, C.; Wu, Z.; Lv, Z.; Yao, N.; Wei, J. Quantifying different types of urban growth and the change dynamic in Guangzhou using multi-temporal remote sensing data. Int. J. Appl. Earth Obs. Geoinf. 2013, 21, 409–417. [Google Scholar] [CrossRef]
- Van de Voorde, T.; Jacquet, W.; Canters, F. Mapping form and function in urban areas: An approach based on urban metrics and continuous impervious surface data. Landsc. Urban. Plan. 2011, 102, 143–155. [Google Scholar] [CrossRef]
- Luo, Y.; Zhao, Y.; Yang, K.; Chen, K.X.; Pan, M.; Zhou, X.L. Dianchi Lake watershed impervious surface area dynamics and their impact on lake water quality from 1988 to 2017. Environ. Sci. Pollut. Res. Int. 2018, 25, 29643–29653. [Google Scholar] [CrossRef]
- Schueler, T.R. The importance of imperviousness. Watershed Prot. Tech. 1994, 1, 100–111. [Google Scholar]
- Arnold, C.L., Jr.; Gibbons, C.J. Impervious surface coverage: The emergence of a key environmental indicator. J. Am. Plann. Assoc. 1996, 62, 243–258. [Google Scholar] [CrossRef]
- Weng, Q. Remote Sensing of Impervious Surfaces; CRC Press: Boca Raton, FL, USA; London, UK; New York, NY, USA, 2008. [Google Scholar]
- Chen, L.; Zhou, B.; Man, W.; Liu, M. Landsat-Based monitoring of the heat effects of urbanization direction and types in Hangzhou City from 2000 to 2020. Remote Sens. 2021, 13, 4268. [Google Scholar] [CrossRef]
- Liu, F.; Zhao, Y.L.; Muhammad, R.; Liu, X.D.; Chen, M.Q. Impervious surface expansion: A key indicator for environment and urban agglomeration—A case study of Guangdong-Hong Kong-Macao greater bay area by using Landsat data. J. Sens. 2020, 3, 3896589. [Google Scholar] [CrossRef]
- Zhang, Y.; Liu, Y.F.; Liu, Y. Spatial and temporal patterns analysis of impervious surface in Wuhan City. Sci. Geogr. Sin. 2017, 37, 1917–1924. [Google Scholar]
- Aichele, S.S.; Andresen, J.A. Spatial and temporal variations in land development and impervious surface creation in Oakland County, Michigan, 1945–2005. J. Hydrol. 2013, 485, 96–102. [Google Scholar] [CrossRef]
- Qiao, K.; Zhu, W.Q.; Hu, D.Y.; Hao, M.; Chen, S.S.; Cao, S.S. Examining the distribution and dynamics of impervious surface in different function zones in Beijing. J. Geogr. Sci. 2018, 28, 669–684. [Google Scholar] [CrossRef] [Green Version]
- Xu, J.H.; Zhao, Y.; Zhong, K.W.; Zhang, F.F.; Liu, X.L.; Sun, C.G. Measuring spatio-temporal dynamics of impervious surface in Guangzhou, China, from 1988 to 2015, using time-series Landsat imagery. Sci. Total Environ. 2018, 627, 264–281. [Google Scholar] [CrossRef]
- Xie, H.J.; Li, C.W.; Zhang, Y.J.; Song, A.Y. Evolution pattern of impervious surface in the Yuqiao Reservoir Watershed, Tianjin, China during the process of urbanization. Chin. J. Appl. Ecol. 2016, 27, 1069–1076. [Google Scholar]
- Li, X.; Gong, P.; Liang, L. A 30-year (1984–2013) record of annual urban dynamics of Beijing City derived from Landsat data. Remote Sens. Environ. 2015, 166, 78–90. [Google Scholar] [CrossRef]
- Zhang, L.; Weng, Q. Annual dynamics of impervious surface in the Pearl River Delta, China, from 1988 to 2013, using time series Landsat imagery. ISPRS-J. Photogramm. Remote Sens. 2016, 113, 86–96. [Google Scholar] [CrossRef]
- Song, X.P.; Sexton, J.O.; Huang, C.Q.; Channan, S.; Townshend, J.R. Characterizing the magnitude, timing and duration of urban growth from time series of Landsat-based estimates of impervious cover. Remote Sens. Environ. 2016, 175, 1–13. [Google Scholar] [CrossRef]
- Wang, H.; Lu, S.L.; Wu, B.F.; Li, X.S. Advances in remote sensing of impervious surfaces extraction and its applications. Adv. Earth Sci. 2013, 28, 327–336. [Google Scholar]
- Chai, B.; Li, P. Annual urban expansion extraction and spatio-temporal analysis using Landsat time series data: A case study of Tianjin, China. IEEE J. Sel. Top. Appl. Earth Observ. Remote Sens. 2018, 11, 2644–2656. [Google Scholar] [CrossRef]
- Wang, J.; Zhao, Y.Y.; Li, C.C.; Yu, L.; Liu, D.S.; Gong, P. Mapping global land cover in 2001 and 2010 with spatial-temporal consistency at 250 m resolution. ISPRS-J. Photogramm. Remote Sens. 2015, 103, 38–47. [Google Scholar] [CrossRef]
- Schneider, A. Monitoring land cover change in urban and peri-urban areas using dense time stacks of Landsat satellite data and a data mining approach. Remote Sens. Environ. 2012, 124, 689–704. [Google Scholar] [CrossRef]
- Schneider, A.; Mertes, C.M. Expansion and growth in Chinese cities, 1978–2010. Environ. Res. Lett. 2014, 9, 024008. [Google Scholar] [CrossRef]
- Seto, K.C.; Woodcock, C.E.; Song, C.; Huang, X.; Lu, J.; Kaufmann, R.K. Monitoring land-use change in the Pearl River Delta using Landsat TM. Int. J. Remote Sens. 2002, 23, 1985–2004. [Google Scholar] [CrossRef]
- Gao, F.; de Colstoun, E.B.; Ma, R.H.; Weng, Q.H.; Masek, J.G.; Chen, J.; Pan, Y.Z.; Song, C.H. Mapping impervious surface expansion using medium-resolution satellite image time series: A case study in the Yangtze River Delta, China. Int. J. Remote Sens. 2012, 33, 7609–7628. [Google Scholar] [CrossRef]
- Gray, J.; Song, C.H. Consistent classification of image time series with automatic adaptive signature generalization. Remote Sens. Environ. 2013, 134, 333–341. [Google Scholar] [CrossRef]
- Duan, C.; Shi, P.; Song, M.H.; Zhang, X.Z.; Zong, N.; Zhou, C.P. Land use and land cover change in the Kailash sacred Landscape of China. Sustainability 2019, 11, 1788. [Google Scholar] [CrossRef] [Green Version]
- Sexton, J.O.; Urban, D.L.; Donohue, M.J.; Song, C.H. Long-Term land cover dynamics by multi-temporal classification across the Landsat-5 record. Remote Sens. Environ. 2013, 128, 246–258. [Google Scholar] [CrossRef]
- Jiang, Z.; Shekhar, S.; Zhou, X.; Knight, J.; Corcoran, J. Focus-test-based spatial decision tree learning: A summary of results. In Proceedings of the 2013 IEEE 13th International Conference on Data Mining, Dallas, TX, USA, 7–10 December 2013; Volume 13, pp. 320–329. [Google Scholar]
- Anselin, L. Local indicators of spatial association—LISA. Geogr. Anal. 1995, 27, 93–115. [Google Scholar] [CrossRef]
- Xu, Z.; Mountrakis, G.; Quackenbush, L.J. Impervious surface extraction in imbalanced datasets: Integrating partial results and multi-temporal information in an iterative one-class classifier. Int. J. Remote Sens. 2017, 38, 43–63. [Google Scholar] [CrossRef]
- Gao, Y.Q.; Wang, H.Z.; Lu, X.H.; Wang, D.D.; Yuan, Y. Simulation of rainstorm flood response in Qinhuai River Drainage Basin under land use cover changes. J. Yangtze River Sci. Res. Inst. 2018, 35, 47–52. [Google Scholar]
- Qiao, W.F.; Mao, G.X.; Wang, Y.H.; Chen, Y.J. Research on urban expansion and land use change in Nanjing over the past 32 years. J. Geoinf. Sci. 2016, 18, 200–209. [Google Scholar]
- Bian, G.D.; Du, J.K.; Song, M.M.; Xu, Y.P.; Xie, S.P.; Zheng, W.L.; Xu, C.Y. A procedure for quantifying runoff response to spatial and temporal changes of impervious surface in Qinhuai River basin of southeastern China. CATENA 2017, 157, 268–278. [Google Scholar] [CrossRef]
- Song, M.M.; Du, J.K.; Zheng, W.L.; Li, C.X.; Bian, G.D. Quantifying the spatial-temporal changes of impervious surface landscape pattern from 1988 to 2015 in Qinhuai River Basin. J. Geo-Inf. Sci. 2017, 19, 238–247. [Google Scholar]
- Nanjing Planning Bureau. Nanjing Urban Master Plan (2011–2020); Nanjing Planning Bureau: Nanjing, China, 2020.
- Jurong Planning Bureau. Jurong Urban Development Planning (2017–2035); Jurong Planning Bureau: Jurong, China, 2018.
- Song, M.M.; Zheng, W.L.; Bian, G.D.; Du, J.K. Land use classification of typical ground objects in Qinhuai River Basin based on Multi Temporal Landsat8 OLI Data. Sci. Tech. Eng. 2016, 16, 209–216. [Google Scholar]
- Shannon, C.E. A mathematical theory of communication. Bell Syst. Tech. J. 1948, 27, 379–423. [Google Scholar] [CrossRef] [Green Version]
- Romano, B.; Zullo, F.; Fiorini, L.; Ciabò, S.; Marucci, A. Sprinkling: An approach to describe urbanization dynamics in Italy. Sustainability 2017, 9, 97. [Google Scholar] [CrossRef] [Green Version]
- Shen, F.; Yuan, J.; Huang, W.W.; Zha, L.S. Analysis on spatiotemporal characteristics and driving forces of Hefei urban expansion based on geo-informatic map. Resour. Environ. Yangtze Basin 2015, 24, 202–211. [Google Scholar]
- Liu, X.P.; Li, X.; Chen, Y.M.; Tan, Z.Z.; Li, S.Y.; Ai, B. A new landscape index for quantifying urban expansion using multi-temporal remotely sensed data. Landsc. Ecol. 2010, 25, 671–682. [Google Scholar] [CrossRef]
- Shahtahmassebi, A.R.; Song, J.; Zheng, Q.; Blackburn, G.A.; Wang, K.; Haung, L.Y.; Pan, Y.; Moore, N.; Shahtahmassebi, G.; Haghighi, R.S.; et al. Remote sensing of impervious surface growth: A framework for quantifying urban expansion and re-densification mechanisms. Int. J. Appl. Earth Obs. Geoinf. 2016, 46, 94–112. [Google Scholar] [CrossRef] [Green Version]
- Zhao, L.Y. Comparative study on the development of metropolitan suburbs under the influence of industrialization modes: A case of Jiangning and Yinzhou. Mod. Urb. Res. 2018, 1, 67–77. [Google Scholar]
- Nanjing Planning Bureau. Comprehensive Planning of Lishui District (2013–2030); Nanjing Planning Bureau: Nanjing, China, 2014.
- Wang, T.T.; Zhu, X.J.; Ren, D. Regional management strategy in the special plan of sponge city in Jurong city. China Water Wastewater 2019, 35, 1–4. [Google Scholar]
- Silva, C.; Barbosa, L. Cumulative effect of the disconnection of impervious areas within residential lots on runoff generation and temporal patterns in a small urban are. J. Environ. Manage. 2020, 253, 109719.1–109719.12. [Google Scholar] [CrossRef] [PubMed]
- Sleavin, W.J.; Civco, D.L.; Prisloe, S.; Giannotti, L. Measuring impervious surfaces for non-point source pollution modeling. In Proceedings of the ASPRS 2000 Annual Conference, Washington, DC, USA, 1 May 2000; pp. 1–11. [Google Scholar]
- Hamilton, B.; Coops, N.C.; Lokman, K. Time series monitoring of impervious surfaces and runoff impacts in Metro Vancouver. Sci. Total. Environ. 2020, 760, 143873. [Google Scholar] [CrossRef] [PubMed]
- Sun, Y.W.; Xu, Y.P.; Gao, B.; Wang, Q.; Li, S.F. Influence of impervious surface expansion on flood peak under urbanization–A case study of Qinhuai River in Nanjing. J. Lake Sci. 2021, 33, 1574–1583. [Google Scholar]











| Year | Remote Sensor | Main Image Acquisition Time | Auxiliary Image Acquisition Time |
|---|---|---|---|
| 1988 | Landsat 5 TM | 1988-07-05 | 1988-12-12 |
| 1994 | Landsat 5 TM | 1994-07-06 | 1995-01-30 |
| 2001 | Landsat 7 ETM+ | 2001-07-17 | 2001-12-24 |
| 2006 | Landsat 5 TM | 2006-05-20 | 2007-01-31 |
| 2011 | Landsat 7 ETM+ | 2011-09-15 | 2012-01-05 |
| 2017 | Landsat 8 OLI | 2017-07-21 | 2017-01-26 |
| Land Cover Classes | Description |
|---|---|
| Water | Rivers, lakes, and reservoirs |
| Woodland | Forest, garden, and grassland |
| Agricultural land | Irrigated farmland and dry land |
| Bare land | Land under construction and other bare ground |
| Impervious surface | Artificial ground surface, such as roads, residential areas, and industrial land |
| 1988 | Label | 1994 | Label | 2001 | Label | ||||||
| IS | PS | IS | PS | IS | PS | ||||||
| Predict | IS | 500 | 5 | Predict | IS | 453 | 5 | Predict | IS | 470 | 2 |
| PS | 40 | 562 | PS | 48 | 518 | PS | 40 | 569 | |||
| 2006 | Label | 2011 | Label | 2017 | Label | ||||||
| IS | PS | IS | PS | IS | PS | ||||||
| Predict | IS | 490 | 6 | Predict | IS | 507 | 13 | Predict | IS | 560 | 6 |
| PS | 33 | 510 | PS | 12 | 492 | PS | 14 | 502 | |||
| Evaluation Index | 1988 | 1994 | 2001 | 2006 | 2011 | 2017 |
|---|---|---|---|---|---|---|
| Omission (%) | 7.4 | 9.6 | 7.8 | 6.3 | 2.3 | 2.4 |
| Commission (%) | 1.0 | 1.1 | 0.4 | 1.2 | 2.5 | 1.1 |
| OA (%) | 95.9 | 94.8 | 96.1 | 96.2 | 97.6 | 98.2 |
| Kappa | 0.92 | 0.90 | 0.92 | 0.93 | 0.95 | 0.96 |
| Year | Basin | Urban Built-Up Area | Non-Urban Built-Up Area | |||
|---|---|---|---|---|---|---|
| Area (km2) | Coverage (%) | Area (km2) | Coverage (%) | Area (km2) | Coverage (%) | |
| 1988 | 70.46 | 2.72 | 29.70 | 4.79 | 40.66 | 2.07 |
| 1994 | 100.49 | 3.88 | 48.84 | 7.88 | 51.44 | 2.61 |
| 2001 | 172.67 | 6.67 | 89.69 | 14.47 | 82.86 | 4.21 |
| 2006 | 261.22 | 10.10 | 146.34 | 23.60 | 114.76 | 5.83 |
| 2011 | 405.30 | 15.66 | 214.71 | 34.63 | 190.48 | 9.68 |
| 2017 | 662.51 | 25.60 | 287.19 | 46.32 | 375.22 | 19.07 |
| Period | QRB | Urban Built-Up Area of Nanjing | Jiangning District | Lishui District | Jurong District |
|---|---|---|---|---|---|
| 1988–1994 | 0.19 | 1.30 | 0.22 | 0.12 | 0.05 |
| 1994–2001 | 0.40 | 1.77 | 0.47 | 0.25 | 0.22 |
| 2001–2006 | 0.68 | 2.84 | 1.02 | 0.34 | 0.20 |
| 2006–2011 | 1.11 | 2.64 | 1.56 | 0.85 | 0.55 |
| 2011–2017 | 1.66 | 1.69 | 1.86 | 1.76 | 1.38 |
| Period | Edge Expansion | Infilling | Outlying | Total | ||||
|---|---|---|---|---|---|---|---|---|
| Area (km2) | Percentage (%) | Area (km2) | Percentage (%) | Area (km2) | Percentage (%) | Area (km2) | Percentage (%) | |
| 1988–1994 | 23.19 | 77 | 1.91 | 6 | 5.14 | 17 | 30.24 | 100 |
| 1994–2001 | 51.77 | 72 | 2.53 | 4 | 17.92 | 24 | 72.22 | 100 |
| 2001–2006 | 69.95 | 79 | 7.22 | 8 | 11.33 | 13 | 88.49 | 100 |
| 2006–2011 | 103.73 | 72 | 23.19 | 16 | 17.12 | 12 | 144.04 | 100 |
| 2011–2017 | 183.93 | 72 | 35.89 | 14 | 37.32 | 14 | 257.14 | 100 |
| Total | 432.57 | 73 | 70.74 | 12 | 88.83 | 15 | 592.13 | 100 |
| Year | S = 1 | S = 2 | S = 3 | S = 4 | S = 5 |
|---|---|---|---|---|---|
| 1988 | 0.1210 | 0.0696 | 0.0484 | 0.0352 | 0.0272 |
| 1994 | 0.1554 | 0.1254 | 0.1105 | 0.1014 | 0.0956 |
| 2001 | 0.2363 | 0.1665 | 0.1283 | 0.1049 | 0.0906 |
| 2006 | 0.2555 | 0.1663 | 0.1276 | 0.1058 | 0.0925 |
| 2011 | 0.3745 | 0.2761 | 0.2280 | 0.1989 | 0.1793 |
| 2017 | 0.3984 | 0.2974 | 0.2508 | 0.2240 | 0.2059 |
Publisher’s Note: MDPI stays neutral with regard to jurisdictional claims in published maps and institutional affiliations. |
© 2021 by the authors. Licensee MDPI, Basel, Switzerland. This article is an open access article distributed under the terms and conditions of the Creative Commons Attribution (CC BY) license (https://creativecommons.org/licenses/by/4.0/).
Share and Cite
Wang, S.; Pu, Y.; Li, S.; Li, R.; Li, M. Spatio-Temporal Analysis of Impervious Surface Expansion in the Qinhuai River Basin, China, 1988–2017. Remote Sens. 2021, 13, 4494. https://doi.org/10.3390/rs13224494
Wang S, Pu Y, Li S, Li R, Li M. Spatio-Temporal Analysis of Impervious Surface Expansion in the Qinhuai River Basin, China, 1988–2017. Remote Sensing. 2021; 13(22):4494. https://doi.org/10.3390/rs13224494
Chicago/Turabian StyleWang, Shanshan, Yingxia Pu, Shengfeng Li, Runjie Li, and Maohua Li. 2021. "Spatio-Temporal Analysis of Impervious Surface Expansion in the Qinhuai River Basin, China, 1988–2017" Remote Sensing 13, no. 22: 4494. https://doi.org/10.3390/rs13224494
APA StyleWang, S., Pu, Y., Li, S., Li, R., & Li, M. (2021). Spatio-Temporal Analysis of Impervious Surface Expansion in the Qinhuai River Basin, China, 1988–2017. Remote Sensing, 13(22), 4494. https://doi.org/10.3390/rs13224494

