Landsat-Based Monitoring of the Heat Effects of Urbanization Directions and Types in Hangzhou City from 2000 to 2020
Abstract
:1. Introduction
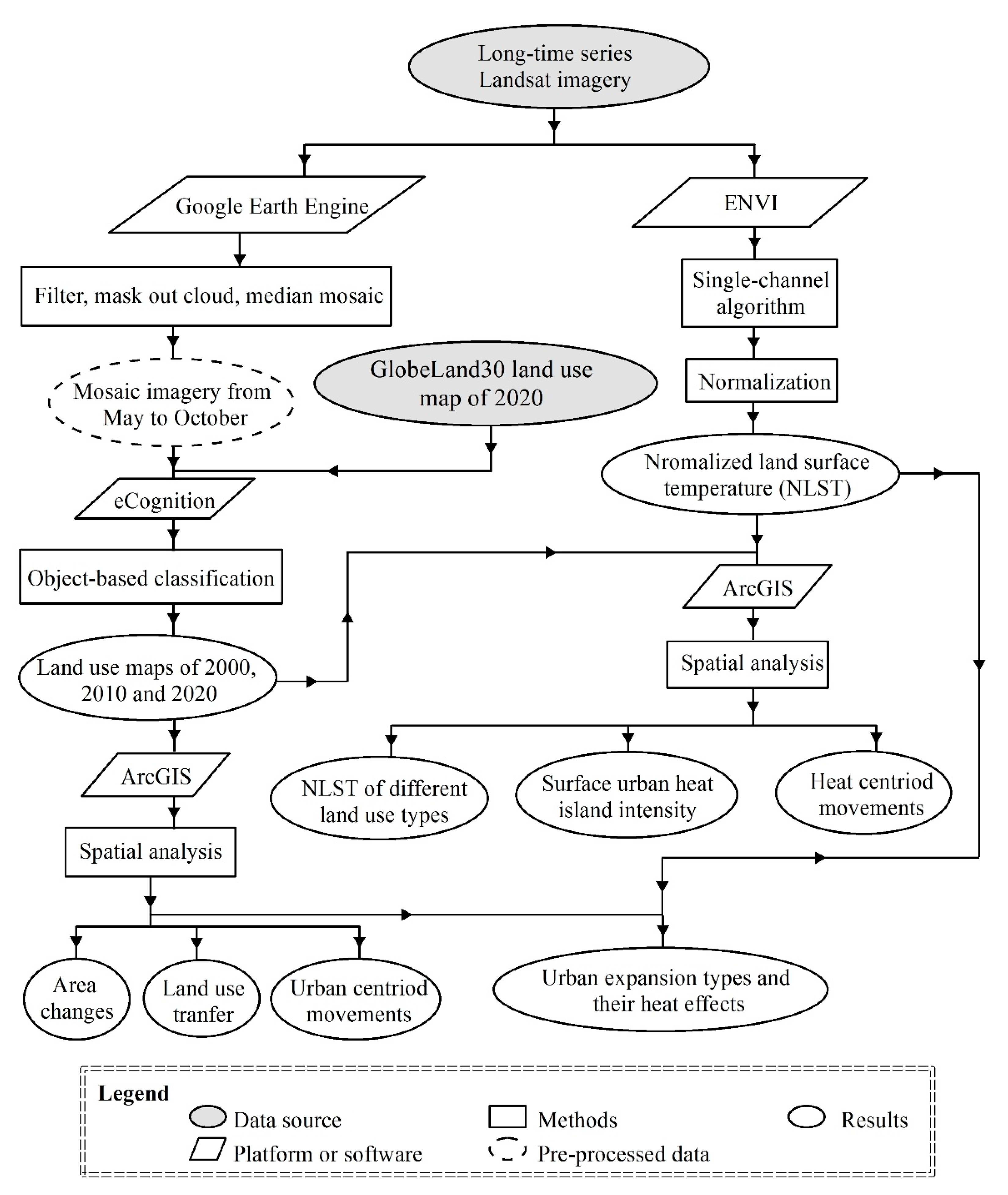
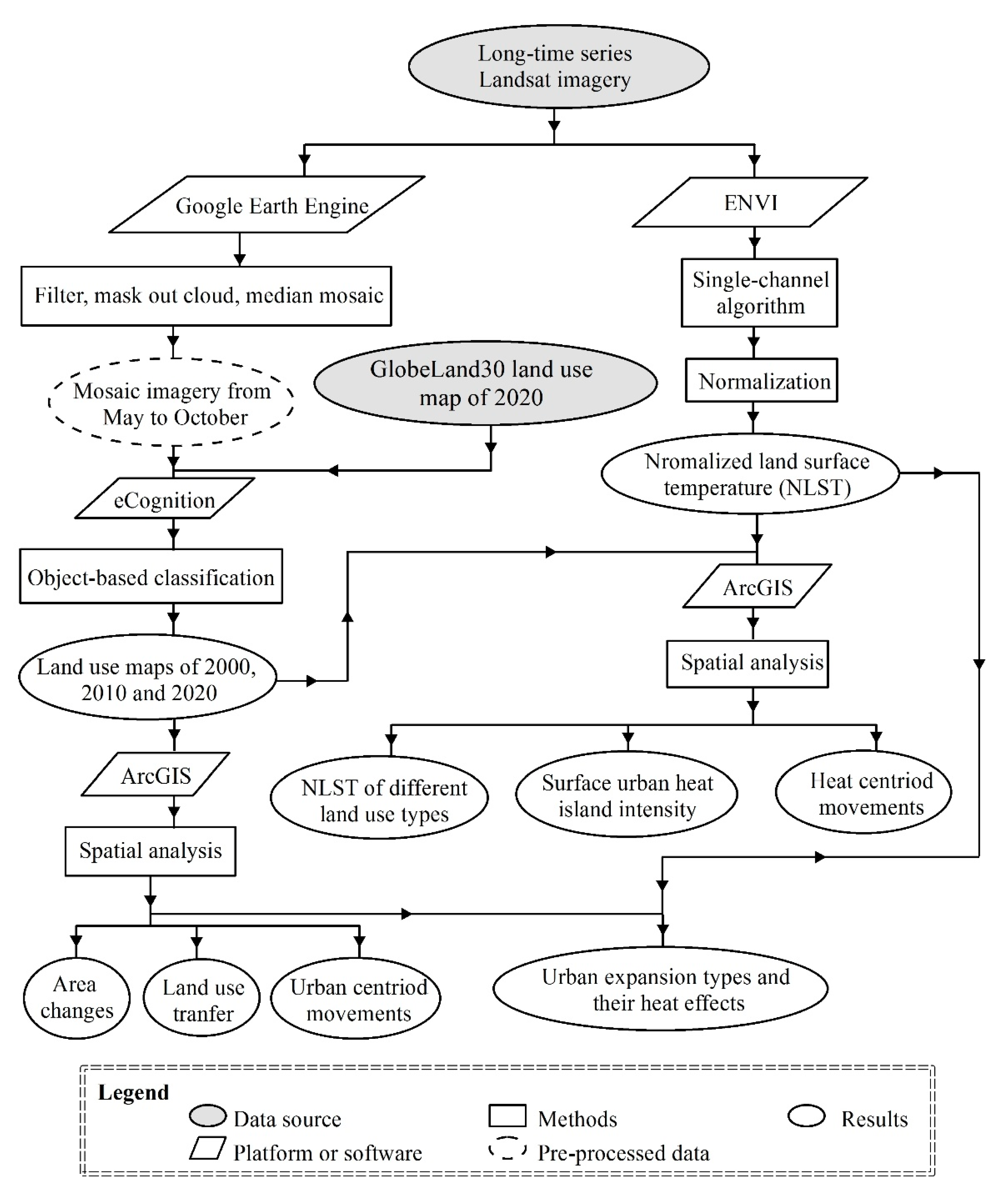
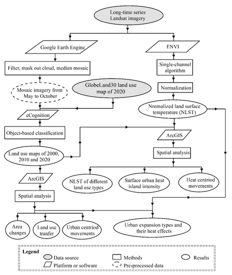
2. Materials and Methods
2.1. The Study Area
2.2. Data and Preprocessing
2.3. Methods
2.3.1. Object-Based Backdating Classification
- Object-based image analysis: The GlobeLand30 map of 2020, as Phase I data, and Landsat-8 OLI mosaic image of 2020, as Phase II data, were segmented using the eCognition Developer 9.0 software with 50, 0.1, and 0.5 as values of the scale, shape, and compactness, respectively.
- Stratified image classification: The classes of objects from Phase II data were assigned by that from Phase I data.
- Visual interpretation and manual modification: The changed objects from the Phase II data were modified manually with the help of finer resolution images from Google Earth.
- Dissolve was applied to obtain the final land-use map of 2020 at a 30 m spatial resolution.
- Backdating: The final land-use map of 2020 was used as the Phase I data and the Landsat-5 TM mosaic image of 2010 was used as the Phase II data. The steps from 1 to 4 were conducted to acquire a land-use map for 2010. In the same way, based on the land-use map of 2010 (as Phase I data) and the Landsat-5 TM mosaic image of 2000 (as Phase II data), the steps from 1 to 4 were conducted to acquire a land-use map for 2000.
2.3.2. Normalized Land Surface Temperature Retrieval
2.3.3. Analysis of Surface Urban Heat Island Intensity
- Impervious surface intensity maps were generated from land use data using moving windows of 120 × 120 m for 2000 and 2010 and 100 × 100 m for 2020 to match the pixel sizes of Landsat-5 band 6 and Landsat-8 band 10, respectively.
- A 50% threshold of the impervious surface intensity was used as a criterion to separate the maps into high- and low-intensity impervious surfaces [44].
- The buffer areas outside the high intensity impervious surfaces with distances of 240 m for 2000 and 2010 and 200 m for 2020 were used as the sub-high areas. Finally, the NLST difference between the high-intensity area and its surrounding sub-high areas was taken as the SUHII.
2.3.4. Land-Use Transfer Matrix
2.3.5. The Expansion Index
2.3.6. Spatial Centroids
3. Results
3.1. Spatiotemporal Distribution of Impervious Surfaces
3.2. Spatiotemporal Dynamics of LST
3.3. Directions, Types, and Temperature Variations of Urban Expansion
4. Discussion
4.1. Spatiotemporal Patterns of Urban Expansion
4.2. Spatial Characteristics of Heat Effects from the Urban Expansion
4.3. Spatial Characteristics of Heat Effects from Urban Expansion
5. Conclusions
- (1)
- The impervious surface expansion of Hangzhou City was mainly concentrated in the northeast of the city with flat terrain. In 2020, the area of impervious surfaces totaled 1139.29 km2, with the majority being in farmland, water, and forests. The annual growth rate was 31.16 km2/year from 2000 to 2010 and 33.07 km2/year in the last 10 years.
- (2)
- The city has heated over time with decreases in spatial variation during the urbanization process. Impervious surfaces were cores of heat, and forests and wetlands had the lowest surface temperatures. Urban areas expanded with decreases in the warming rate and featured greater contributions from sub-urban areas.
- (3)
- The impervious-surface sprawl in the southeast was most important factor underlying the spatiotemporal dynamics of urban heat effects. The newly edge-built urban area featured the warmest relative temperature, and the dominant urban edge-expansion intensified local heat effects.
Author Contributions
Funding
Data Availability Statement
Acknowledgments
Conflicts of Interest
References
- Seto, K.C.; Güneralp, B.; Hutyra, L.R. Global forecasts of urban expansion to 2030 and direct impacts on biodiversity and carbon pools. Proc. Natl. Acad. Sci. USA 2012, 109, 16083–16088. [Google Scholar] [CrossRef] [PubMed] [Green Version]
- Ayanlade, A. Seasonality in the daytime and night-time intensity of land surface temperature in a tropical city area. Sci. Total Environ. 2016, 557, 415–424. [Google Scholar] [CrossRef] [PubMed]
- Chen, G.; Li, X.; Liu, X.; Chen, Y.; Liang, X.; Leng, J.; Xu, X.; Liao, W.; Qiu, Y.; Huang, K. Global projections of future urban land expansion under shared socioeconomic pathways. Nat. Commun. 2020, 11, 537. [Google Scholar] [CrossRef] [PubMed] [Green Version]
- Pu, X.; Wang, T.; Huang, X.; Melas, D.; Zanis, P.; Papanastasiou, D.K.; Poupkou, A. Enhanced surface ozone during the heat wave of 2013 in Yangtze River Delta region, China. Sci. Total Environ. 2017, 603–604, 807–816. [Google Scholar] [CrossRef]
- Kalsoo, U.; Wang, T.; Ma, C.; Shu, L.; Huang, C.; Gao, L. Quadrennial variability and trends of surface ozone across China during 2015–2018: A regional approach. Atmos. Environ. 2021, 245, 117989. [Google Scholar] [CrossRef]
- Zhao, L. Urban growth and climate adaptation. Nat. Clim. Chang. 2018, 8, 1034. [Google Scholar] [CrossRef]
- Manoli, G.; Fatichi, S.; Schläpfer, M.; Yu, K.; Crowther, T.W.; Naika, M.; Burlando, P.; Katul, G.G.; Bou-Zeid, E. Magnitude of urban heat islands largely explained by climate and population. Nature 2019, 573, 55–60. [Google Scholar] [CrossRef]
- Zhou, D.; Zhao, S.; Liu, S.; Zhang, L.; Zhu, C. Surface urban heat island in China’s 32 major cities: Spatial patterns and drivers. Remote Sens. Environ. 2014, 152, 51–61. [Google Scholar] [CrossRef]
- Aflaki, A.; Mirnezhad, M.; Ghaffarianhoseini, A.; Ghaffarianhoseini, A.; Omrany, H.; Wang, Z.-H.; Akbari, H. Urban heat island mitigation strategies: A state-of-the-art review on Kuala Lumpur, Singapore and Hong Kong. Cities 2017, 62, 131–145. [Google Scholar] [CrossRef] [Green Version]
- Jones, E.; O’Neill, B.C.; McDaniel, L.; McGinnis, S.; Mearns, L.O.; Tebaldi, C. Future population exposure to US heat extremes. Nat. Clim. Chang. 2015, 5, 652–655. [Google Scholar] [CrossRef]
- Fu, P.; Weng, Q. A time series analysis of urbanization induced land use and land cover change and its impact on land surface temperature with Landsat imagery. Remote Sens. Environ. 2016, 175, 204–215. [Google Scholar] [CrossRef]
- Yu, Z.; Yao, Y.; Yang, G.; Wang, X.; Vejre, H. Spatiotemporal patterns and characteristics of remotely sensed region heat islands during the rapid urbanization (1995–2015) of Southern China. Sci. Total Environ. 2019, 674, 242–254. [Google Scholar] [CrossRef] [PubMed]
- Peng, J.; Xie, P.; Liu, Y.; Ma, J. Urban thermal environment dynamics and associated landscape pattern factors: A case study in the Beijing metropolitan region. Remote Sens. Environ. 2016, 173, 145–155. [Google Scholar] [CrossRef]
- Li, F.; Sun, W.; Yang, G.; Weng, Q. Investigating spatiotemporal patterns of surface urban heat islands in the Hangzhou metropolitan area, China, 2000–2015. Remote Sens. 2019, 11, 1553. [Google Scholar] [CrossRef] [Green Version]
- Huang, F.; Zhan, W.; Wang, Z.-H.; Voogt, J.; Hu, L.; Quan, J.; Liu, C.; Zhang, N.; Lai, J. Satellite identification of atmospheric-surface-subsurface urban heat islands under clear sky. Remote Sens. Environ. 2020, 250, 112039. [Google Scholar] [CrossRef]
- Estoque, R.C.; Murayama, Y. Monitoring surface urban heat island formation in a tropical mountain city using Landsat data (1987–2015). ISPRS J. Photogram. 2017, 133, 18–29. [Google Scholar] [CrossRef]
- Roy, S.; Pandit, S.; Eva, E.A.; Bagmar, M.S.H.; Papia, M.; Banik, L.; Dube, T.; Rahman, F.; Razi, M.A. Examining the nexus between land surface temperature and urban growth in Chattogram Metropolitan Area of Bangladesh using long term Landsat series data. Urban Clim. 2020, 32, 100593. [Google Scholar] [CrossRef]
- Lu, D.; Li, G.; Kuang, W.; Moran, E. Methods to extract impervious surface areas from satellite images. Int. J. Digit. Earth 2014, 7, 93–112. [Google Scholar] [CrossRef]
- Aina, Y.A.; Adam, E.; Ahmed, F.; Wafer, A.; Alshuwaikhat, H.M. Using multisource data and the V-I-S model in assessing the urban expansion of Riyadh city, Saudi Arabia. Eur. J. Remote Sens. 2019, 52, 557–571. [Google Scholar] [CrossRef] [Green Version]
- Yu, W.; Zhou, W.; Qian, Y.; Yan, J. A new approach for land cover classification and change analysis: Integrating backdating and an object-based method. Remote Sens. Environ. 2016, 177, 37–47. [Google Scholar] [CrossRef]
- Zhao, S.; Zhou, D.; Zhu, C.; Qu, W.; Zhao, J.; Sun, Y.; Huang, D.; Wu, W.; Liu, S. Rates and patterns of urban expansion in China’s 32 major cities over the past three decades. Landsc. Ecol. 2015, 30, 1541–1559. [Google Scholar] [CrossRef]
- Maimaiti, B.; Ding, J.; Simayi, Z.; Kasimu, A. Characterizing urban expansion of Korla City and its spatial-temporal patterns using remote sensing and GIS methods. J. Arid Land 2017, 9, 458–470. [Google Scholar] [CrossRef] [Green Version]
- Fu, Y.; Li, J.; Weng, Q.; Zheng, Q.; Li, L.; Dai, S.; Guo, B. Characterizing the spatial pattern of annual urban growth by using time series Landsat imagery. Sci. Total Environ. 2019, 666, 274–284. [Google Scholar] [CrossRef]
- Deilami, K.; Kamruzzaman, M.; Liu, Y. Urban heat island effect: A systematic review of spatio-temporal factors, data, methods, and mitigation measures. Int. J. Appl. Earth Obs. 2018, 67, 30–42. [Google Scholar] [CrossRef]
- Hou, H.; Estoque, R.C. Detecting cooling effect of landscape from composition and configuration: An urban heat island study on Hangzhou. Urban For. Urban Green. 2020, 53, 126719. [Google Scholar] [CrossRef]
- Du, J.; Xiang, X.; Zhao, B.; Zhou, H. Impact of urban expansion on land surface temperature in Fuzhou, China using Landsat imagery. Sustain. Cities Soc. 2020, 61, 102346. [Google Scholar] [CrossRef]
- Estoque, R.C.; Murayama, Y.; Myint, S.W. Effects of landscape composition and pattern on land surface temperature: An urban heat island study in the megacities of Southeast Asia. Sci. Total Environ. 2017, 577, 349–359. [Google Scholar] [CrossRef]
- Guindon, B.; Zhang, Y.; Dillabaugh, C. Landsat urban mapping based on a combined spectral–spatial methodology. Remote Sens. Environ. 2004, 92, 218–232. [Google Scholar] [CrossRef]
- Son, N.T.; Chen, C.F.; Chen, C.R.; Thanh, B.X.; Vuong, T.H. Assessment of urbanization and urban heat islands in Ho Chi Minh City, Vietnam using Landsat data. Sustain. Cities Soc. 2017, 30, 150–161. [Google Scholar] [CrossRef]
- Lin, Y.; Jim, C.; Deng, J.; Wang, Z. Urbanization effect on spatiotemporal thermal patterns and changes in Hangzhou (China). Build. Environ. 2018, 145, 166–176. [Google Scholar] [CrossRef]
- Zhang, Y.; Cheng, J. Spatio-temporal analysis of urban heat island using multisource remote sensing data: A case study in Hangzhou, China. IEEE J. STARS 2019, 12, 3317–3326. [Google Scholar] [CrossRef]
- Hangzhou Statistical Bureau. Hangzhou Statistical Yearbook 2001; China Statistical Press: Beijing, China, 2001. [Google Scholar]
- Hangzhou Statistical Bureau. Hangzhou Statistical Yearbook 2020; China Statistical Press: Beijing, China, 2020. [Google Scholar]
- Du, X.; Huang, Z. Ecological and environmental effects of land use change in rapid urbanization: The case of hangzhou, China. Ecol. Indic. 2017, 81, 243–251. [Google Scholar] [CrossRef]
- Li, J.; Song, C.; Cao, L.; Zhu, F.; Meng, X.; Wu, J. Impacts of landscape structure on surface urban heat islands: A case study of Shanghai, China. Remote Sens. Environ. 2011, 115, 3249–3263. [Google Scholar] [CrossRef]
- Jia, M.; Mao, D.; Wang, Z.; Ren, C.; Zhu, Q.; Li, X.; Zhang, Y. Tracking long-term floodplain wetland changes: A case study in the China side of the Amur River Basin. Int. J. Appl. Earth Obs. 2020, 92, 102185. [Google Scholar] [CrossRef]
- Sayler, K.; Zanter, K. Landsat 4–7 Collection 1 (C1) Surface Reflectance (LEDAPS) Product Guide (Version 3.0); Earth Resources Observation and Science (EROS) Center: Sioux Falls, SD, USA, 2020. [Google Scholar]
- Sayler, K.; Zanter, K. Landsat 8 Collection 1 (C1) Land Surface Reflectance Code (LaSRC) Product Guide (Version 3.0); Earth Resources Observation and Science (EROS) Center: Sioux Falls, SD, USA, 2020. [Google Scholar]
- Xiong, B.; Chen, R.; An, L.; Zhang, Q.; Xia, Z. Telecoupling urbanization and mountainous deforestation between 2000 and 2020: Evidence from Zhejiang Province, China. Authorea 2021. [Google Scholar] [CrossRef]
- Chen, J.; Ban, Y.; Li, S. Open access to Earth land-cover map. Nature 2014, 514, 434. [Google Scholar]
- Wang, Y.; Chen, L. A hybrid spproach for mapping salt marsh vegetation. In Coastal and Marine Environments, 2nd ed.; Wang, Y., Ed.; CRC Press: Boca Raton, FL, USA, 2020; pp. 299–306. [Google Scholar]
- Zhang, Z.; He, G.; Peng, Y.; Long, T.; Wang, M.; Wei, M.; Landsat Surface Temperature Products over China. China Scientific Data. Available online: http://csdata.org/p/435/ (accessed on 1 November 2020).
- Clinton, N.; Gong, P. MODIS detected surface urban heat islands and sinks: Global locations and controls. Remote Sens. Environ. 2013, 134, 294–304. [Google Scholar] [CrossRef]
- Imhoff, M.L.; Zhang, P.; Wolfe, R.E.; Bounoua, L. Remote sensing of the urban heat island effect across biomes in the continental USA. Remote Sens. Environ. 2010, 114, 504–513. [Google Scholar] [CrossRef] [Green Version]
- Chen, L.; Ren, C.; Zhang, B.; Li, L.; Wang, Z.; Song, K. Spatiotemporal Dynamics of Coastal Wetlands and Reclamation in the Yangtze Estuary During Past 50 Years (1960s–2015). Chin. Geogr. Sci. 2018, 28, 386–399. [Google Scholar] [CrossRef] [Green Version]
- Xu, C.; Liu, M.; Zhang, C.; An, S.; Yu, W.; Chen, J. The spatiotemporal dynamics of rapid urban growth in the Nanjing metropolitan region of China. Landsc. Ecol. 2007, 22, 925–937. [Google Scholar] [CrossRef]
- Li, Y.; Li, Y.; Karácsonyi, D.; Liu, Z.; Wang, Y.; Wang, J. Spatio-temporal pattern and driving forces of construction land change in a poverty-stricken county of China and implications for poverty-alleviation-oriented land use policies. Land Use Policy 2020, 91, 104267. [Google Scholar] [CrossRef]
- Wu, W.; Zhao, S.; Zhu, C.; Jiang, J. A comparative study of urban expansion in Beijing, Tianjin and Shijiazhuang over the past three decades. Landsc. Urban Plan. 2015, 134, 93–106. [Google Scholar] [CrossRef]
- Jia, M.; Wang, Z.; Zhang, Y.; Ren, C.; Song, K. Landsat-based estimation of mangrove forest loss and restoration in Guangxi Province, China, influenced by human and natural factors. IEEE J. STARS 2015, 8, 311–323. [Google Scholar] [CrossRef]
- Xiong, Y.; Peng, F.; Zou, B. Spatiotemporal influences of land use/cover changes on the heat island effect in rapid urbanization area. Front. Earth Sci. 2019, 13, 614–627. [Google Scholar] [CrossRef]
- Zuo, L.; Zhang, Z.; Zhao, X.; Wang, X.; Wu, W.; Yi, L.; Liu, F. Multitemporal analysis of cropland transition in a climate-sensitive area: A case study of the arid and semiarid region of northwest China. Reg. Environ. Chang. 2013, 14, 75–89. [Google Scholar] [CrossRef]
- Li, L.; Lu, D.; Kuang, W. Examining urban impervious surface distribution and its dynamic change in Hangzhou metropolis. Remote Sens. 2016, 8, 265. [Google Scholar] [CrossRef] [Green Version]
- Shen, J.; Kee, G. Development and Planning in Seven Major Coastal Cities in Southern and Eastern China; Springer: Cham, Switzerland, 2017. [Google Scholar]
- Fang, C.; Zhao, S. A comparative study of spatiotemporal patterns of urban expansion in six major cities of the Yangtze River Delta from 1980 to 2015. Ecosyst. Health Sustain. 2018, 4, 95–114. [Google Scholar] [CrossRef] [Green Version]
- Yue, W.; Liu, Y.; Fan, P. Measuring urban sprawl and its drivers in large Chinese cities: The case of Hangzhou. Land Use Policy 2013, 31, 358–370. [Google Scholar] [CrossRef]
- Du, Y.; Xie, Z.; Zeng, Y.; Shi, Y.; Wu, J. Impact of urban expansion on regional temperature change in the Yangtze River Delta. J. Geogr. Sci. 2007, 17, 387–398. [Google Scholar] [CrossRef]
- Sheng, L.; Lu, D.; Huang, J. Impacts of land-cover types on an urban heat island in Hangzhou, China. Int. J. Remote Sens. 2015, 36, 1584–1603. [Google Scholar] [CrossRef]
- Xia, C.; Li, Y.; Xu, T.; Ye, Y.; Shi, Z.; Peng, Y.; Liu, J. Quantifying the spatial patterns of urban carbon metabolism: A case study of Hangzhou, China. Ecol. Indic. 2018, 95, 474–484. [Google Scholar] [CrossRef]
- Li, L.; Qi, Z.; Xian, S. State spatial selectivity and its impacts on urban sprawl: Insights from remote sensing images of Zhuhai. In ICIC 2020 Intelligent Computing Theories and Application; Huang, D.S., Bevilacqua, V., Hussain, A., Eds.; Springer: Cham, Switzerland, 2020; pp. 329–341. [Google Scholar]
- You, H.; Yang, X. Urban expansion in 30 megacities of China: Categorizing the driving force profiles to inform the urbanization policy. Land Use Policy 2017, 68, 531–551. [Google Scholar] [CrossRef]
- Cao, Y.; Zhang, X.; Fu, Y.; Lu, Z.; Shen, X. Urban spatial growth modeling using logistic regression and cellular automata: A case study of Hangzhou. Ecol. Indic. 2020, 113, 106200. [Google Scholar] [CrossRef]
- Yue, W.; Qiu, S.; Xu, H.; Xu, L.; Zhang, L. Polycentric urban development and urban thermal environment: A case of Hangzhou, China. Landsc. Urban Plan. 2019, 189, 58–70. [Google Scholar] [CrossRef]
- Hangzhou Municipal Government. Master Plan for Hangzhou City (2001–2020); The Municipal Government of Hangzhou: Hangzhou, China, 2007. [Google Scholar]
- Zhang, X.; Li, H. The evolving process of the land urbanization bubble: Evidence from Hangzhou, China. Cities 2020, 102, 102724. [Google Scholar] [CrossRef]
- Huang, L.; Wu, Y.; Zheng, Q.; Zheng, Q.; Zheng, X.; Gan, M.; Wang, K.; Shahtahmassebi, A.; Dong, J.; Wang, J.; et al. Quantifying the spatiotemporal dynamics of industrial land uses through mining free access social datasets in the mega Hangzhou Bay region, China. Sustainability 2018, 10, 3463. [Google Scholar] [CrossRef] [Green Version]
- Byrne, J.A.; Lo, A.Y.; Yang, J. Residents’ understanding of the role of green infrastructure for climate change adaptation in Hangzhou, China. Landsc. Urban Plan. 2015, 138, 132–143. [Google Scholar] [CrossRef] [Green Version]
- Huang, L.; Shahtahmassebi, A.; Gan, M.; Deng, J.; Wang, J.; Wang, K. Characterizing spatial patterns and driving forces of expansion and regeneration of industrial regions in the Hangzhou megacity, China. J. Clean. Prod. 2020, 253, 119959. [Google Scholar] [CrossRef]
- Qian, Z. Hangzhou. Cities 2015, 48, 42–54. [Google Scholar] [CrossRef]
- Anzoise, V.; Slanzi, D.; Poli, I. Local stakeholders’ narratives about large-scale urban development: The Zhejiang Hangzhou Future Sci-Tech City. Urban Stud. 2019, 57, 655–671. [Google Scholar] [CrossRef]
- Ma, Q. Integrating ecological correlation into cellular automata for urban growth simulation: A case study of Hangzhou, China. Urban For. Urban Green. 2020, 51, 126697. [Google Scholar] [CrossRef]









| Use | Sensor | Path/Row | Acquisition Date | Cloud Cover Land (%) |
|---|---|---|---|---|
| LST retrieval | Landsat-5 TM | 119/39 | 13 June 2000 | 1 |
| 119/39 | 8 December 2010 | 7 | ||
| Landsat-8 OLI | 119/39 | 23 August 2020 | 16.76 | |
| Land use classification | Landsat-5 TM | 118/39 | 6 June 2000 | 4 |
| 119/39 | 13 June 2000 | 1 | ||
| 119/39 | 31 July 2000 | 9 | ||
| 119/39 | 17 September 2000 | 0 | ||
| 118/39 | 1 May 2010 | 13 | ||
| 118/39 | 20 July 2010 | 6 | ||
| 118/39 | 5 August 2010 | 8 | ||
| 119/39 | 24 May 2010 | 0 | ||
| 119/39 | 12 August 2010 | 7 | ||
| Landsat-8 OLI | 118/39 | 12 May 2020 | 6.54 | |
| 118/39 | 16 August 2020 | 0.26 | ||
| 119/39 | 3 May 2020 | 0.94 | ||
| 119/39 | 19 May 2020 | 4.12 | ||
| 119/39 | 22 July 2020 | 8.15 | ||
| 119/39 | 23 August 2020 | 16.76 | ||
| 119/39 | 8 September 2020 | 2.19 |
| Index | 2000 | 2010 | 2020 |
|---|---|---|---|
| Overall accuracy (%) | 89.33 | 91.33 | 92.33 |
| Kappa coefficient | 0.88 | 0.90 | 0.91 |
| Year | 2000 | 2010 | 2020 | |
|---|---|---|---|---|
| Indictors of Heat Effects | ||||
| NLST of high intensity impervious surfaces | 0.64 | 0.48 | 0.56 | |
| NLST of sub-intensity impervious surfaces | 0.57 | 0.44 | 0.54 | |
| SUHII | 0.07 | 0.04 | 0.02 | |
| NLST | Minimum | Maximum | Average | Standard Deviation | Coefficient of Variation (%) | ||||||
|---|---|---|---|---|---|---|---|---|---|---|---|
| Expansion Types | 2000–2010 | 2010–2020 | 2000–2010 | 2010–2020 | 2000–2010 | 2010–2020 | 2000–2010 | 2010–2020 | 2000–2010 | 2010–2020 | |
| Outlying | 0.000 | 0.040 | 0.950 | 0.890 | 0.638 | 0.587 | 0.072 | 0.086 | 11.325 | 14.591 | |
| Edge-expansion | 0.060 | 0.020 | 1.000 | 1.000 | 0.643 | 0.597 | 0.084 | 0.092 | 13.101 | 15.356 | |
| Infilling | 0.470 | 0.080 | 0.800 | 0.750 | 0.633 | 0.583 | 0.057 | 0.072 | 8.989 | 12.389 | |
Publisher’s Note: MDPI stays neutral with regard to jurisdictional claims in published maps and institutional affiliations. |
© 2021 by the authors. Licensee MDPI, Basel, Switzerland. This article is an open access article distributed under the terms and conditions of the Creative Commons Attribution (CC BY) license (https://creativecommons.org/licenses/by/4.0/).
Share and Cite
Chen, L.; Zhou, B.; Man, W.; Liu, M. Landsat-Based Monitoring of the Heat Effects of Urbanization Directions and Types in Hangzhou City from 2000 to 2020. Remote Sens. 2021, 13, 4268. https://doi.org/10.3390/rs13214268
Chen L, Zhou B, Man W, Liu M. Landsat-Based Monitoring of the Heat Effects of Urbanization Directions and Types in Hangzhou City from 2000 to 2020. Remote Sensing. 2021; 13(21):4268. https://doi.org/10.3390/rs13214268
Chicago/Turabian StyleChen, Lin, Bin Zhou, Weidong Man, and Mingyue Liu. 2021. "Landsat-Based Monitoring of the Heat Effects of Urbanization Directions and Types in Hangzhou City from 2000 to 2020" Remote Sensing 13, no. 21: 4268. https://doi.org/10.3390/rs13214268
APA StyleChen, L., Zhou, B., Man, W., & Liu, M. (2021). Landsat-Based Monitoring of the Heat Effects of Urbanization Directions and Types in Hangzhou City from 2000 to 2020. Remote Sensing, 13(21), 4268. https://doi.org/10.3390/rs13214268

