Visual Localization of the Tianwen-1 Lander Using Orbital, Descent and Rover Images
Abstract
:1. Introduction
2. Data and Methodology
2.1. Data
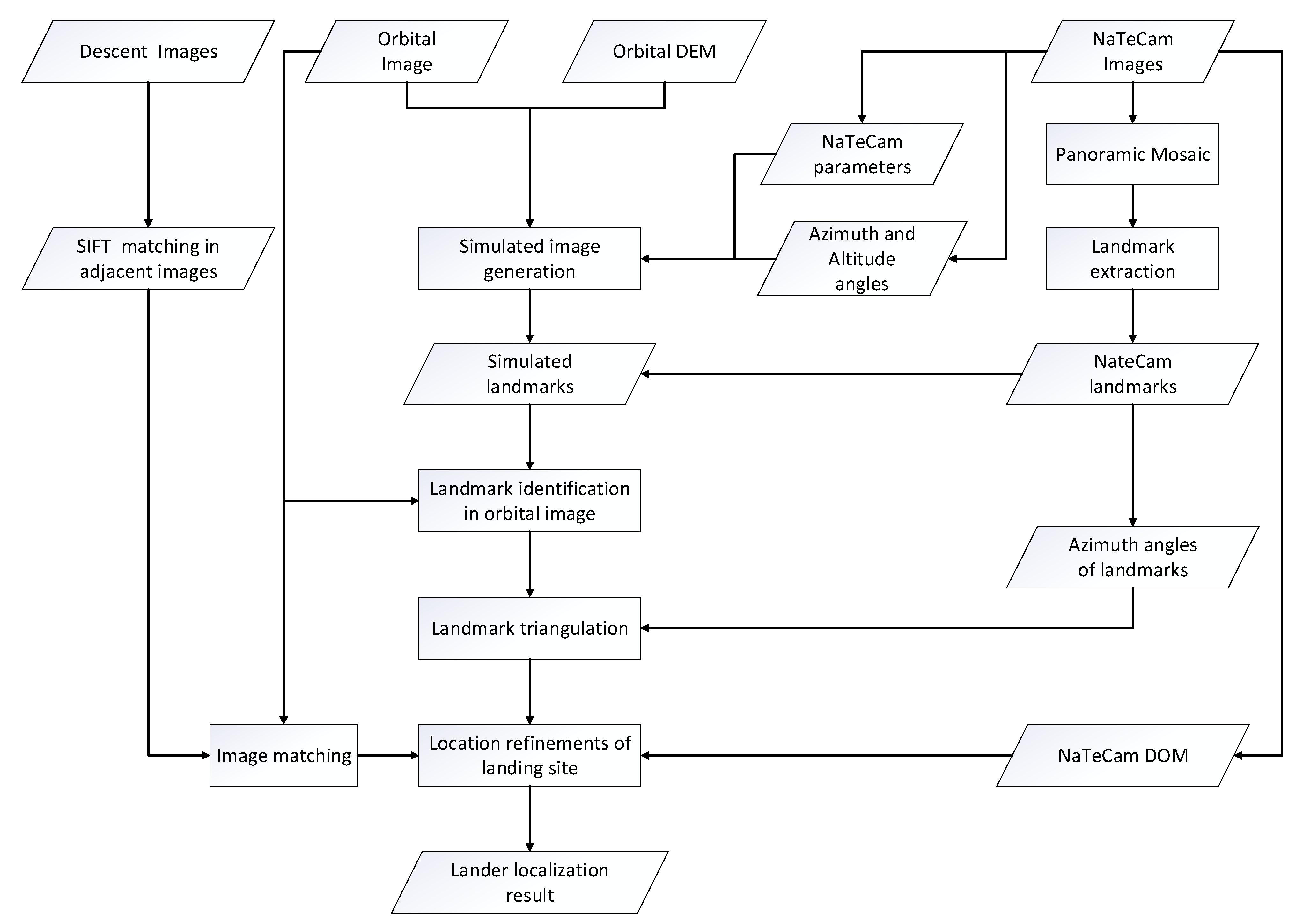
2.2. Initial Localization Based on Landmark Triangulation
2.3. Refined Localization Based on Image Matching
3. Results
4. Conclusions
Author Contributions
Funding
Acknowledgments
Conflicts of Interest
References
- China Daily. China’s Mars Mission Launched in Hainan. Available online: https://global.chinadaily.com.cn/a/202007/24/WS5f1a3859a31083481725bc81.html (accessed on 2 June 2021).
- China Daily. Tianwen 1 is 1st Chinese Spacecraft to Reach Mars. Available online: https://www.chinadaily.com.cn/a/202102/11/WS602473eda31024ad0baa8adc.html (accessed on 3 June 2021).
- China Daily. Mars Probe Enters Parking Orbit. Available online: https://www.chinadaily.com.cn/a/202102/25/WS6036f89ca31024ad0baaae59.html (accessed on 3 June 2021).
- Zou, Y.; Zhu, Y.; Bai, Y.; Wang, L.; Jia, Y.; Shen, W.; Fan, Y.; Liu, Y.; Wang, C.; Zhang, A.; et al. Scientific objectives and payloads of Tianwen-1, China’s first Mars exploration mission. Adv. Space Res. 2020, 67, 812–823. [Google Scholar] [CrossRef]
- Yu, G.; Liu, E.; Liu, G.; Zhou, L.; Zeng, J.Z.; Chen, Y.P.; Zhou, X.D.; Zhao, R.J.; Zhu, S.Y. Moderate Resolution Imaging Camera (MoRIC) of China’s First Mars Mission Tianwen-1. Earth Planet. Phys. 2020, 4, 364–370. [Google Scholar]
- Li, C.; Zhang, R.; Yu, D.; Dong, G.; Liu, J.; Geng, Y.; Sun, Z.; Yan, W.; Ren, X.; Su, Y.; et al. China’s Mars Exploration Mission and Science Investigation. Space Sci. Rev. 2021, 217, 1–24. [Google Scholar] [CrossRef]
- Meng, Q.; Wang, D.; Wang, X.; Li, W.; Yang, X.; Yan, D.; Li, Y.; Cao, Z.; Ji, Q.; Sun, T.; et al. High Resolution Imaging Camera (HiRIC) on China’s First Mars Exploration Tianwen-1 Mission. Space Sci. Rev. 2021, 217, 1–29. [Google Scholar] [CrossRef]
- Website of China National Space Administration. Probe Makes Historic Landing on Mars. Available online: http://www.cnsa.gov.cn/english/n6465652/n6465653/c6812005/content.html (accessed on 20 May 2021).
- Xinhua Net. 4th LD-Writethru-Xinhua Headlines: China Succeeds in First Mars Landing. Available online: http://www.xinhuanet.com/english/2021-05/15/c_139947906.htm (accessed on 20 May 2021).
- Xinhua Net. China’s First Mars Rover Starts Exploring Red Planet. Available online: http://www.xinhuanet.com/english/2021-05/22/c_139963090.htm (accessed on 4 June 2021).
- Li, R.; Squyres, S.W.; Arvidson, R.E.; Archinal, B.A.; Bell, J.; Cheng, Y.; Crumpler, L.; Marais, D.J.D.; Di, K.; Ely, T.A.; et al. Initial Results of Rover Localization and Topographic Mapping for the 2003 Mars Exploration Rover Mission. Photogramm. Eng. Remote. Sens. 2005, 71, 1129–1142. [Google Scholar] [CrossRef] [Green Version]
- Wan, W.; Liu, Z.; Liu, Y.; Di, K.; Zhou, J.; Wang, B.; Liu, C.; Wang, J. Descent Image Matching Based Position Evaluation for Chang’e-3 Landing Point. Spacecr. Eng. 2014, 23, 5–12. [Google Scholar]
- Di, K.; Liu, Z.; Liu, B.; Wan, W.; Peng, M.; Wang, Y.; Gou, S.; Yue, Z.; Xin, X.; Jia, M. Chang’e-4 lander localization based on multi-source data. J. Remote Sens. 2019, 23, 177–180. [Google Scholar]
- Wang, J.; Zhang, Y.; Di, K.; Chen, M.; Duan, J.; Kong, J.; Xie, J.; Liu, Z.; Wan, W.; Rong, Z.; et al. Localization of the Chang’e-5 Lander Using Radio-Tracking and Image-Based Methods. Remote Sens. 2021, 13, 590. [Google Scholar] [CrossRef]
- Li, R.; Di, K.; Matthies, L.H.; Folkner, W.M.; Arvidson, R.E.; Archinal, B.A. Rover Localization and Landing-Site Mapping Technology for the 2003 Mars Exploration Rover Mission. Photogramm. Eng. Remote. Sens. 2004, 70, 77–90. [Google Scholar] [CrossRef] [Green Version]
- Di, K.; Liu, Z.; Yue, Z. Mars rover localization based on feature matching between ground and orbital imagery. Photogramm. Eng. Remote Sens. 2011, 77, 781–791. [Google Scholar] [CrossRef]
- Li, C.; Liu, J.; Ren, X.; Zuo, W.; Tan, X.; Wen, W.; Li, H.; Mu, L.; Su, Y.; Zhang, H.; et al. The Chang’e 3 mission overview. Space Sci. Rev. 2015, 190, 85–101. [Google Scholar] [CrossRef]
- Liu, Z.; Di, K.; Peng, M.; Wan, W.; Liu, B.; Li, L.; Yu, T.; Wang, B.; Zhou, J.; Chen, H. High precision landing site mapping and rover localization for Chang’e-3 mission. Sci. China Ser. G Phys. Mech. Astron. 2015, 58, 1–11. [Google Scholar] [CrossRef]
- Liu, Z.; Di, K.; Li, J.; Xie, J.; Cui, X.; Xi, L.; Wan, W.; Peng, M.; Liu, B.; Wang, Y.; et al. Landing site topographic mapping and rover localization for Chang’e-4 mission. Sci. China Inf. Sci. 2020, 63, 1–12. [Google Scholar] [CrossRef] [Green Version]
- Liang, X.; Chen, W.; Cao, Z.; Wu, F.; Lyu, W.; Song, Y.; Li, D.; Yu, C.; Zhang, L.; Wang, L. The Navigation and Terrain Cameras on the Tianwen-1 Mars Rover. Space Sci. Rev. 2021, 217, 1–20. [Google Scholar] [CrossRef]
- Dickson, J.L.; Kerber, L.A.; Fassett, C.I.; Ehlmann, B.L. A global, blended CTX mosaic of Mars with vectorized seam mapping: A new mosaicking pipeline using principles of non-destructive image editing. In Proceedings of the 49th Lunar and Planetary Science Conference, The Woodlands, TX, USA, 19–23 March 2018. [Google Scholar]
- Fergason, R.L.; Hare, T.M.; Laura, J. HRSC and MOLA Blended Digital Elevation Model at 200 m. 2018. Available online: https://astrogeology.usgs.gov/search/map/Mars/Topography/HRSC_MOLA_Blend/Mars_HRSC_MOLA_BlendDEM_Global_200mp_v2 (accessed on 3 June 2021).
- Dickson, J.L.; Ehlmann, B.L. Image-to-Image Registration for a CTX Mosaic of Mars at the Global Scale: Estimations of Offset in MRO CTX Image Pointing. In Proceedings of the 52nd Lunar and Planetary Science Conference (LPSC 2021), The Woodlands, TX, USA, 15–19 March 2021. [Google Scholar]
- Archinal, B.A.; Kirk, R.L.; Duxbury, T.C.; Lee, E.M. Mars digital image model 2.1 control network. In Proceedings of the 34th Lunar and Planetary Science Conference (LPSC 2003), League City, TX, USA, 17–21 March 2003; Lunar and Planetary Institute: Houston, TX, USA, 2003. [Google Scholar]
- Lowe, D. Distinctive image features from scale invariant keypoints. Int. J. Comput. Vis. 2004, 60, 91–110. [Google Scholar] [CrossRef]
- Thornton-Smith, G.J. Solution of position lines by the method of least squares. Aust. Surv. 1945, 10, 179–184. [Google Scholar] [CrossRef]
- Website of China National Space Administration. New Images of Mars Taken by the Tianwen-1 Probe Have Been Released. Available online: http://www.cnsa.gov.cn/english/n6465652/n6465653/c6812112/content.html (accessed on 8 June 2021).
- Website of Nature. Flurry of Photos Capture China’s Zhurong Rover on Surface of Mars. Available online: https://www.nature.com/articles/d41586-021-01588-6 (accessed on 12 June 2021).
- Simith, D.E.; Zuber, M.T.; Frey, H.V.; Garvin, J.B.; Head, J.W.; Muhleman, D.O.; Pettengill, G.H.; Phillips, R.J.; Solomon, S.C.; Zwally, H.J. Mars orbiter laser altimeter: Experiment summary after the first year of global mapping of Mars. J. Geophys. Res. 2001, 106, 23689–23722. [Google Scholar] [CrossRef]









| Item | NaTeCam |
|---|---|
| Frame (pixels × pixels) | 2048 × 2048 |
| Pixel size (mm) | 0.0055 |
| Focal length (mm) | 13.1 |
| Baseline length (m) | 0.27 |
Publisher’s Note: MDPI stays neutral with regard to jurisdictional claims in published maps and institutional affiliations. |
© 2021 by the authors. Licensee MDPI, Basel, Switzerland. This article is an open access article distributed under the terms and conditions of the Creative Commons Attribution (CC BY) license (https://creativecommons.org/licenses/by/4.0/).
Share and Cite
Wan, W.; Yu, T.; Di, K.; Wang, J.; Liu, Z.; Li, L.; Liu, B.; Wang, Y.; Peng, M.; Bo, Z.; et al. Visual Localization of the Tianwen-1 Lander Using Orbital, Descent and Rover Images. Remote Sens. 2021, 13, 3439. https://doi.org/10.3390/rs13173439
Wan W, Yu T, Di K, Wang J, Liu Z, Li L, Liu B, Wang Y, Peng M, Bo Z, et al. Visual Localization of the Tianwen-1 Lander Using Orbital, Descent and Rover Images. Remote Sensing. 2021; 13(17):3439. https://doi.org/10.3390/rs13173439
Chicago/Turabian StyleWan, Wenhui, Tianyi Yu, Kaichang Di, Jia Wang, Zhaoqin Liu, Lichun Li, Bin Liu, Yexin Wang, Man Peng, Zheng Bo, and et al. 2021. "Visual Localization of the Tianwen-1 Lander Using Orbital, Descent and Rover Images" Remote Sensing 13, no. 17: 3439. https://doi.org/10.3390/rs13173439
APA StyleWan, W., Yu, T., Di, K., Wang, J., Liu, Z., Li, L., Liu, B., Wang, Y., Peng, M., Bo, Z., Ye, L., Wang, R., Yin, L., Yang, M., Shi, K., He, X., Zhang, Z., Zhang, H., Lu, H., & Bao, S. (2021). Visual Localization of the Tianwen-1 Lander Using Orbital, Descent and Rover Images. Remote Sensing, 13(17), 3439. https://doi.org/10.3390/rs13173439

