Using Unmanned Aerial Vehicle and LiDAR-Derived DEMs to Estimate Channels of Small Tributary Streams
Abstract
:1. Introduction
2. Materials and Methods
2.1. Study Area
2.2. Data Collection and Data Processing
2.2.1. Unmanned Aerial Vehicle (UAV) and Sensors
2.2.2. UAV Data Collection
2.2.3. Point Cloud Editing
2.3. Traditional DEM and LiDAR DEMs
2.4. Stream Network
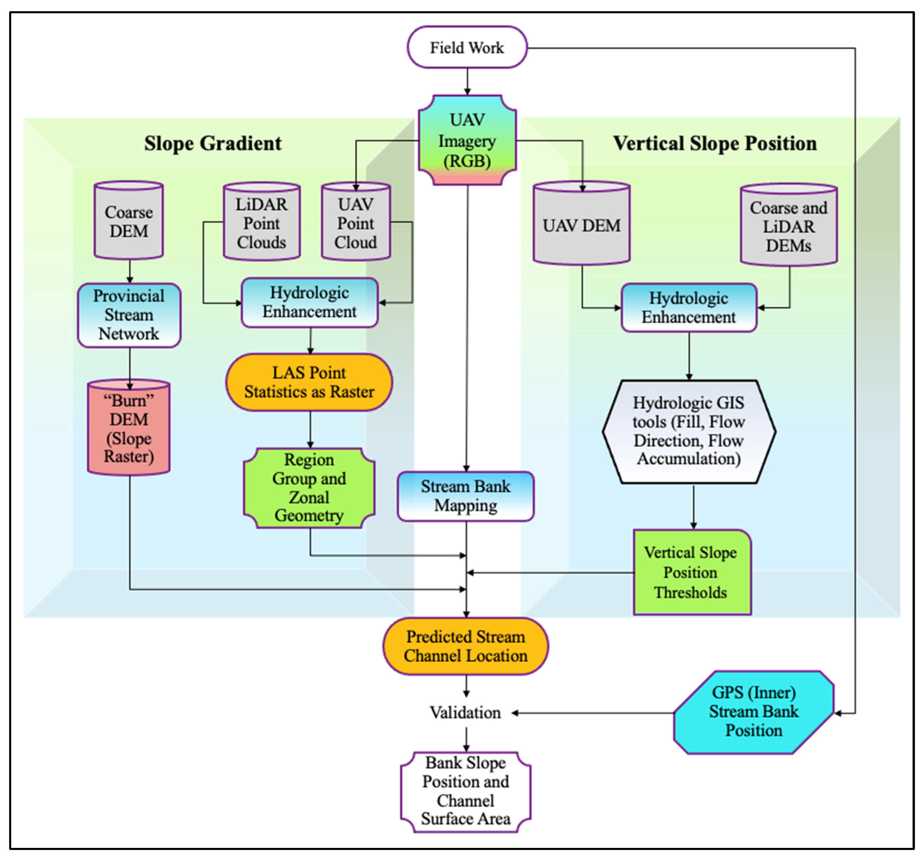
2.5. Stream Channel Boundary Prediction Methods
2.6. Field-Validation and Statistical Analysis
3. Results
3.1. UAV-Derived DEM Geolocation Accuracy
3.2. Stream Channel Boundaries Prediction by Slope Gradient Method
3.3. Stream Channel Boundaries Prediction by Vertical Slope Position (VSP)
4. Discussion
4.1. Slope Gradient Method
4.2. Vertical Slope Position Method
5. Conclusions
Author Contributions
Funding
Institutional Review Board Statement
Informed Consent Statement
Data Availability Statement
Acknowledgments
Conflicts of Interest
References
- Forman, R. Changing mosaics. In Land Mosaics: The Ecology of Landscapes and Regions; Cambridge University Press: Cambridge, UK, 1995. [Google Scholar]
 - Wipfli, M.S. Terrestrial invertebrates as salmonid prey and nitrogen sources in streams: Contrasting old-growth and young-growth riparian forests in southeastern Alaska, USA. Can. J. Fish. Aquat. Sci. 1997, 54, 1259–1269. [Google Scholar] [CrossRef]
 - Naiman, R.J.; Steel, E.A.; West, S.D. Use of woody debris piles by birds and small mammals in a riparian corridor. Northwest Sci. 1999, 73, 1. [Google Scholar]
 - Osbourne, J.D.; Anderson, J.T.; Spurgeon, A.B. Effects of habitat on small—Mammal diversity and abundance in West Virginia. Wildl. Soc. Bull. 2005, 33, 814–822. [Google Scholar] [CrossRef]
 - Peak, R.G.; Thompson, F.R., III. Factors affecting avian species richness and density in riparian areas. J. Wildl. Manag. 2006, 70, 173–179. [Google Scholar] [CrossRef]
 - Rykken, J.J.; Moldenke, A.R.; Olson, D.H. Headwater riparian forest—Floor invertebrate communities associated with alternative forest management practices. Ecol. Appl. 2007, 17, 1168–1183. [Google Scholar] [CrossRef]
 - Lanini, J.; Sridhar, V.; Sansone, A.L.; LaMarche, J.; Lettenmaier, D.P. Reply to Discussion by John D. Fox, Jr. 1: “Prediction of Stream Temperature in Forested Watersheds” 2. JAWRA J. Am. Water Resour. Assoc. 2004, 40, 1661–1662. [Google Scholar] [CrossRef]
 - Caissie, D. The thermal regime of rivers: A review. Freshw. Biol. 2006, 51, 1389–1406. [Google Scholar] [CrossRef]
 - Garner, G.; Malcolm, I.A.; Sadler, J.P.; Hannah, D.M. What causes cooling water temperature gradients in a forested stream reach? Hydrol. Earth Syst. Sci. 2014, 18, 5361–5376. [Google Scholar] [CrossRef] [Green Version]
 - Kalny, G.; Laaha, G.; Melcher, A.; Trimmel, H.; Weihs, P.; Rauch, H.P. The influence of riparian vegetation shading on water temperature during low flow conditions in a medium sized river. Knowl. Manag. Aquat. Ecosyst. 2017, 418, 5. [Google Scholar] [CrossRef] [Green Version]
 - Bohn, C. Biological importance of streambank stability. Rangel. Arch. 1986, 8, 55–56. [Google Scholar]
 - Johansen, K.; Grove, J.; Denham, R.; Phinn, S.R. Assessing stream bank condition using airborne LiDAR and high spatial resolution image data in temperate semirural areas in Victoria, Australia. J. Appl. Remote Sens. 2013, 7, 073492. [Google Scholar] [CrossRef] [Green Version]
 - Tufekcioglu, M.; Schultz, R.C.; Isenhart, T.M.; Kovar, J.L.; Russell, J.R. Riparian land-use, stream morphology and streambank erosion within grazed pastures in Southern Iowa, USA: A catchment-wide perspective. Sustainability 2020, 12, 6461. [Google Scholar] [CrossRef]
 - Biedenharn, D.S.; Copeland, R.R.; Thorne, C.R.; Soar, P.J.; Hey, R.D.; Watson, C.C. Effective Discharge Calculation: A Practical Guide; Engineer Research and Development Center: Vicksburg, MS, USA, 2000. [Google Scholar]
 - Loučková, B. Vegetation–landform assemblages along selected rivers in the Czech Republic, a decade after a 500-year flood event. River Res. Appl. 2012, 28, 1275–1288. [Google Scholar] [CrossRef]
 - Tabacchi, E.; Lambs, L.; Guilloy, H.; Planty-Tabacchi, A.M.; Muller, E.; Decamps, H. Impacts of riparian vegetation on hydrological processes. Hydrol. Process. 2000, 14, 2959–2976. [Google Scholar] [CrossRef]
 - Forzieri, G.; Castelli, F.; Preti, F. Advances in remote sensing of hydraulic roughness. Int. J. Remote Sens. 2012, 33, 630–654. [Google Scholar] [CrossRef]
 - Apollonio, C.; Petroselli, A.; Cornelini, P.; Manzari, V.; Preti, F.; Grimaldi, S. Riparian vegetation as a marker for bankfull and management discharge evaluation: The case study of Rio Torbido river basin (central Italy). J. Agric. Eng. 2021, 52, 2. [Google Scholar]
 - Evans, D.; Gibson, C.; Rossell, R. Sediment loads and sources in heavily modified Irish catchments: A move towards informed management strategies. Geomorphology 2006, 79, 93–113. [Google Scholar] [CrossRef]
 - Magner, J.A.; Vondracek, B.; Brooks, K.N. Grazed riparian management and stream channel response in southeastern Minnesota (USA) streams. Environ. Manag. 2008, 42, 377–390. [Google Scholar] [CrossRef] [Green Version]
 - Zaimes, G.N.; Tufekcioglu, M.; Schultz, R.C. Riparian land-use impacts on stream bank and gully erosion in agricultural watersheds: What we have learned. Water 2019, 11, 1343. [Google Scholar] [CrossRef] [Green Version]
 - Morisawa, M. Accuracy of determination of stream lengths from topographic maps. Eos Trans. Am. Geophys. Union 1957, 38, 86–88. [Google Scholar] [CrossRef]
 - Chorley, R.; Dale, P. Cartographic problems in stream channel delineation. Cartography 1972, 7, 150–162. [Google Scholar] [CrossRef]
 - Scannavino, J.; Perez-Kuroki, A.; Ghobakhlou, A.; Sallis, P.; Shanmuganathan, S.; Cruvinel, P. Spatial variability on soil pH gradient: A case study in vineyards. In Proceedings of the 19th International Congress on Modelling and Simulation (MODSIM2011), Perth, Australia, 12–16 September 2011. [Google Scholar]
 - Woodrow, K.; Lindsay, J.B.; Berg, A.A. Evaluating DEM conditioning techniques, elevation source data, and grid resolution for field-scale hydrological parameter extraction. J. Hydrol. 2016, 540, 1022–1029. [Google Scholar] [CrossRef]
 - Garbrech, J.; Mart, L. Grid size dependency of parameters extracted. Comput. Geosci. 1994, 20, 85–87. [Google Scholar] [CrossRef]
 - Zhang, W.; Montgomery, D.R. Digital elevation model grid size, landscape representation, and hydrologic simulations. Water Resour. Res. 1994, 30, 1019–1028. [Google Scholar] [CrossRef]
 - Dietrich, W.E.; Reiss, R.; Hsu, M.L.; Montgomery, D.R. A process-based model for colluvial soil depth and shallow landsliding using digital elevation data. Hydrol. Process. 1995, 9, 383–400. [Google Scholar] [CrossRef]
 - Hengl, T. Finding the right pixel size. Comput. Geosci. 2006, 32, 1283–1298. [Google Scholar] [CrossRef]
 - Sørensen, R.; Seibert, J. Effects of DEM resolution on the calculation of topographical indices: TWI and its components. J. Hydrol. 2007, 347, 79–89. [Google Scholar] [CrossRef]
 - Smart, R.; Soulsby, C.; Cresser, M.; Wade, A.; Townend, J.; Billett, M.; Langan, S. Riparian zone influence on stream water chemistry at different spatial scales: A GIS-based modelling approach, an example for the Dee, NE Scotland. Sci. Total Environ. 2001, 280, 173–193. [Google Scholar] [CrossRef]
 - Abood, S.A.; Maclean, A.L.; Mason, L.A. Modeling riparian zones utilizing DEMS and flood height data. Photogramm. Eng. Remote Sens. 2012, 78, 259–269. [Google Scholar] [CrossRef]
 - Fernández, D.; Barquín, J.; Álvarez-Cabria, M.; Peñas, F. Quantifying the performance of automated GIS-based geomorphological approaches for riparian zone delineation using digital elevation models. Hydrol. Earth Syst. Sci. 2012, 16, 3851–3862. [Google Scholar] [CrossRef] [Green Version]
 - Lane, S.; Reaney, S.; Heathwaite, A.L. Representation of landscape hydrological connectivity using a topographically driven surface flow index. Water Resour. Res. 2009, 45. [Google Scholar] [CrossRef] [Green Version]
 - Buchanan, B.; Falbo, K.; Schneider, R.; Easton, Z.; Walter, M. Hydrological impact of roadside ditches in an agricultural watershed in Central New York: Implications for non-point source pollutant transport. Hydrol. Process. 2013, 27, 2422–2437. [Google Scholar] [CrossRef]
 - Thomas, I.; Jordan, P.; Shine, O.; Fenton, O.; Mellander, P.-E.; Dunlop, P.; Murphy, P.N. Defining optimal DEM resolutions and point densities for modelling hydrologically sensitive areas in agricultural catchments dominated by microtopography. Int. J. Appl. Earth Obs. Geoinf. 2017, 54, 38–52. [Google Scholar] [CrossRef] [Green Version]
 - Murphy, P.; Ogilvie, J.; Arp, P. Topographic modelling of soil moisture conditions: A comparison and verification of two models. Eur. J. Soil Sci. 2009, 60, 94–109. [Google Scholar] [CrossRef]
 - Doody, D.; Archbold, M.; Foy, R.; Flynn, R. Approaches to the implementation of the Water Framework Directive: Targeting mitigation measures at critical source areas of diffuse phosphorus in Irish catchments. J. Environ. Manag. 2012, 93, 225–234. [Google Scholar] [CrossRef]
 - Haupt, S.E.; Pasini, A.; Marzban, C. Artificial Intelligence Methods in the Environmental Sciences; Springer Science & Business Media: Berlin/Heidelberg, Germany, 2008. [Google Scholar]
 - Hsieh, W.W. Machine Learning Methods in the Environmental Sciences: Neural Networks and Kernels; Cambridge University Press: Cambridge, UK, 2009. [Google Scholar]
 - Thessen, A. Adoption of machine learning techniques in ecology and earth science. One Ecosyst. 2016, 1, e8621. [Google Scholar] [CrossRef]
 - Islam, A.R.M.T.; Talukdar, S.; Mahato, S.; Ziaul, S.; Eibek, K.U.; Akhter, S.; Pham, Q.B.; Mohammadi, B.; Karimi, F.; Linh, N.T.T. Machine learning algorithm-based risk assessment of riparian wetlands in Padma River Basin of Northwest Bangladesh. Environ. Sci. Pollut. Res. 2021, 28, 34450–34471. [Google Scholar] [CrossRef]
 - Martínez-Santos, P.; Aristizábal, H.; Díaz-Alcaide, S.; Gómez-Escalonilla, V. Predictive mapping of aquatic ecosystems by means of support vector machines and random forests. J. Hydrol. 2021, 595, 126026. [Google Scholar] [CrossRef]
 - Fonstad, M.A.; Dietrich, J.T.; Courville, B.C.; Jensen, J.L.; Carbonneau, P.E. Topographic structure from motion: A new development in photogrammetric measurement. Earth Surf. Process. Landf. 2013, 38, 421–430. [Google Scholar] [CrossRef] [Green Version]
 - Escobar Villanueva, J.R.; Iglesias Martínez, L.; Pérez Montiel, J.I. DEM generation from fixed-wing UAV imaging and LiDAR-derived ground control points for flood estimations. Sensors 2019, 19, 3205. [Google Scholar] [CrossRef] [Green Version]
 - Jeziorska, J. UAS for wetland mapping and hydrological modeling. Remote Sens. 2019, 11, 1997. [Google Scholar] [CrossRef] [Green Version]
 - Manfreda, S.; McCabe, M.F.; Miller, P.E.; Lucas, R.; Pajuelo Madrigal, V.; Mallinis, G.; Ben Dor, E.; Helman, D.; Estes, L.; Ciraolo, G. On the use of unmanned aerial systems for environmental monitoring. Remote Sens. 2018, 10, 641. [Google Scholar] [CrossRef] [Green Version]
 - Zhang, Q.; Qin, R.; Huang, X.; Fang, Y.; Liu, L. Classification of ultra-high resolution orthophotos combined with DSM using a dual morphological top hat profile. Remote Sens. 2015, 7, 16422–16440. [Google Scholar] [CrossRef] [Green Version]
 - Aguilar, F.J.; Rivas, J.R.; Nemmaoui, A.; Peñalver, A.; Aguilar, M.A. UAV-based digital terrain model generation under leaf-off conditions to support teak plantations inventories in tropical dry forests. A case of the coastal region of Ecuador. Sensors 2019, 19, 1934. [Google Scholar] [CrossRef] [Green Version]
 - Yao, H.; Qin, R.; Chen, X. Unmanned aerial vehicle for remote sensing applications—A review. Remote Sens. 2019, 11, 1443. [Google Scholar] [CrossRef] [Green Version]
 - Schumann, G.J.-P.; Muhlhausen, J.; Andreadis, K.M. Rapid mapping of small-scale river-floodplain environments using UAV SfM supports classical theory. Remote Sens. 2019, 11, 982. [Google Scholar] [CrossRef] [Green Version]
 - Chen, S.; Johnson, F.; Drummond, C.; Glamore, W. A new method to improve the accuracy of remotely sensed data for wetland water balance estimates. J. Hydrol. Reg. Stud. 2020, 29, 100689. [Google Scholar] [CrossRef]
 - Lendzioch, T.; Langhammer, J.; Vlček, L.; Minařík, R. Mapping the groundwater level and soil moisture of a montane peat bog using UAV monitoring and machine learning. Remote Sens. 2021, 13, 907. [Google Scholar] [CrossRef]
 - Meng, F.-R.; Castonguay, M.; Ogilvie, J.; Murphy, P.; Arp, P. Developing a GIS-based flow-channel and wet areas mapping framework for precision forestry planning. In Proceedings of the IUFRO Precision Forestry Symposium, Stellenbosch, South Africa, 5–10 March 2006; pp. 43–55. [Google Scholar]
 - Cartwright, J.M.; Diehl, T.H. Automated Identification of Stream-Channel Geomorphic Features from High-Resolution Digital Elevation Models in West Tennessee Watersheds; US Geological Survey: Menlo Park, CA, USA, 2017.
 - Shamshiri, R.R.; Hameed, I.A.; Balasundram, S.K.; Ahmad, D.; Weltzien, C.; Yamin, M. Fundamental research on unmanned aerial vehicles to support precision agriculture in oil palm plantations. Agric. Robots-Fundam. Appl. 2018, 91–116. [Google Scholar]
 - Krisanski, S.; Taskhiri, M.S.; Turner, P. Enhancing methods for under-canopy unmanned aircraft system based photogrammetry in complex forests for tree diameter measurement. Remote Sens. 2020, 12, 1652. [Google Scholar] [CrossRef]
 - Rogers, S.R.; Manning, I.; Livingstone, W. Comparing the spatial accuracy of Digital Surface Models from four unoccupied aerial systems: Photogrammetry versus LiDAR. Remote Sens. 2020, 12, 2806. [Google Scholar] [CrossRef]
 - Kuželka, K.; Surový, P. Mapping forest structure using UAS inside flight capabilities. Sensors 2018, 18, 2245. [Google Scholar] [CrossRef] [PubMed] [Green Version]
 - Wolf, R.; Dewitt, A. Elements of Photogrammetry with Application in GIS, 3rd ed.; The University of Wisconsin: Madison, WI, USA, 2000. [Google Scholar]
 - Fabian, A.J.; Klenke, R.; Truslow, P. Improving UAV-Based Target Geolocation Accuracy through Automatic Camera Parameter Discovery. In Proceedings of the AIAA Scitech 2020 Forum, Orlando, FL, USA, 6–10 January 2020; p. 2201. [Google Scholar]
 - Grau, J.; Liang, K.; Ogilvie, J.; Arp, P.; Li, S.; Robertson, B.; Meng, F.-R. Improved Accuracy of Riparian Zone Mapping Using Near Ground Unmanned Aerial Vehicle and Photogrammetry Method. Remote Sens. 2021, 13, 1997. [Google Scholar] [CrossRef]
 - Poppenga, S.K.; Worstell, B.B.; Stoker, J.M.; Greenlee, S.K. Using Selective Drainage Methods to Extract Continuous Surface Flow from 1-Meter Lidar-Derived Digital Elevation Data; US Geological Survey: Menlo Park, CA, USA, 2010.
 - Hashemi-Beni, L.; Jones, J.; Thompson, G.; Johnson, C.; Gebrehiwot, A. Challenges and opportunities for UAV-based digital elevation model generation for flood-risk management: A case of princeville, north carolina. Sensors 2018, 18, 3843. [Google Scholar] [CrossRef] [PubMed] [Green Version]
 - Wu, H.; Liu, C.; Zhang, Y.; Sun, W. Water feature extraction from aerial-image fused with airborne LIDAR data. In Proceedings of the 2009 Joint Urban Remote Sensing Event, Shanghai, China, 20–22 May 2009; pp. 1–7. [Google Scholar]
 - Brzank, A.; Heipke, C. Classification of Lidar Data into water and land points in coastal areas. Int. Arch. Photogramm. Remote Sens. Spat. Inf. Sci. 2006, 36, 197–202. [Google Scholar]
 - Ostman, A. Accuracy estimation of digital elevation data banks. Photogramm. Eng. Remote Sens. 1987, 53, 425–430. [Google Scholar]
 - Hancock, G.R. The use of digital elevation models in the identification and characterization of catchments over different grid scales. Hydrol. Process. Int. J. 2005, 19, 1727–1749. [Google Scholar] [CrossRef]
 - O’Callaghan, J.F.; Mark, D.M. The extraction of drainage networks from digital elevation data. Comput. Vis. Graph. Image Process. 1984, 28, 323–344. [Google Scholar] [CrossRef]
 - Fawcett, T. An introduction to ROC analysis. Pattern Recognit. Lett. 2006, 27, 861–874. [Google Scholar] [CrossRef]
 - Ariza López, F.J.; Atkinson Gordo, A.D. Analysis of some positional accuracy assessment methodologies. J. Surv. Eng. 2008, 134, 45–54. [Google Scholar] [CrossRef]
 - Kling, H.; Fuchs, M.; Paulin, M. Runoff conditions in the upper Danube basin under an ensemble of climate change scenarios. J. Hydrol. 2012, 424, 264–277. [Google Scholar] [CrossRef]
 - Thirel, G.; Andréassian, V.; Perrin, C.; Audouy, J.-N.; Berthet, L.; Edwards, P.; Folton, N.; Furusho, C.; Kuentz, A.; Lerat, J. Hydrology under change: An evaluation protocol to investigate how hydrological models deal with changing catchments. Hydrol. Sci. J. 2015, 60, 1184–1199. [Google Scholar] [CrossRef]
 - Pool, S.; Vis, M.; Seibert, J. Evaluating model performance: Towards a non-parametric variant of the Kling-Gupta efficiency. Hydrol. Sci. J. 2018, 63, 1941–1953. [Google Scholar] [CrossRef]
 - Coverages, D. Landscape Drainage Analyses. Photogramm. Eng. Remote Sens. 1995, 61, 519–522. [Google Scholar]
 - Gyasi-Agyei, Y.; Willgoose, G.; De Troch, F.P. Effects of vertical resolution and map scale of digital elevation models on geomorphological parameters used in hydrology. Hydrol. Process. 1995, 9, 363–382. [Google Scholar] [CrossRef]
 - Sonneveld, M.; Schoorl, J.; Veldkamp, A. Mapping hydrological pathways of phosphorus transfer in apparently homogeneous landscapes using a high-resolution DEM. Geoderma 2006, 133, 32–42. [Google Scholar] [CrossRef]
 - Buchanan, B.; Fleming, M.; Schneider, R.; Richards, B.; Archibald, J.; Qiu, Z.; Walter, M. Evaluating topographic wetness indices across central New York agricultural landscapes. Hydrol. Earth Syst. Sci. 2014, 18, 3279–3299. [Google Scholar] [CrossRef] [Green Version]
 - Petrasova, A.; Mitasova, H.; Petras, V.; Jeziorska, J. Fusion of high-resolution DEMs for water flow modeling. Open Geospat. Data Softw. Stand. 2017, 2, 1–8. [Google Scholar] [CrossRef] [Green Version]
 - Tian, J.; Wang, L.; Li, X.; Gong, H.; Shi, C.; Zhong, R.; Liu, X. Comparison of UAV and WorldView-2 imagery for mapping leaf area index of mangrove forest. Int. J. Appl. Earth Obs. Geoinf. 2017, 61, 22–31. [Google Scholar] [CrossRef]
 - Rahman, M.M.; McDermid, G.J.; Strack, M.; Lovitt, J. A new method to map groundwater table in peatlands using unmanned aerial vehicles. Remote Sens. 2017, 9, 1057. [Google Scholar] [CrossRef] [Green Version]
 - Kuo, W.L.; Steenhuis, T.S.; McCulloch, C.E.; Mohler, C.L.; Weinstein, D.A.; DeGloria, S.D.; Swaney, D.P. Effect of grid size on runoff and soil moisture for a variable-source-area hydrology model. Water Resour. Res. 1999, 35, 3419–3428. [Google Scholar] [CrossRef] [Green Version]
 - Emanuel, K. Increased global tropical cyclone activity from global warming: Results of downscaling CMIP5 climate models. Proc. Natl. Acad. Sci. USA 2013, 110, 219–312. [Google Scholar] [CrossRef] [Green Version]
 - Marklund, L. Topographic Control of Groundwater Flow. Ph.D. Thesis, KTH Royal Institute of Technology, Stockholm, Sweden, 2009. [Google Scholar]
 - Gillin, C.P.; Bailey, S.W.; McGuire, K.J.; Prisley, S.P. Evaluation of LiDAR-derived DEMs through terrain analysis and field comparison. Photogramm. Eng. Remote Sens. 2015, 81, 387–396. [Google Scholar] [CrossRef] [Green Version]
 - Alidoost, F.; Arefi, H. Comparison of Uas-Based Photogrammetry Software for 3D Point Cloud Generation: A Survey over a Historical Site. ISPRS Ann. Photogramm. Remote Sens. Spat. Inf. Sci. 2017, 4, 55–61. [Google Scholar] [CrossRef] [Green Version]
 - Skarlatos, D.; Vlachos, M. Vegetation removal from UAV derived DSMS, using combination of RGB and NIR imagery. In Proceedings of the ISPRS TC II Mid-term Symposium “Towards Photogrammetry 2020”, Riva del Garda, Italy, 4–7 June 2018. [Google Scholar]
 - van Iersel, W.; Straatsma, M.; Addink, E.; Middelkoop, H. Monitoring height and greenness of non-woody floodplain vegetation with UAV time series. ISPRS J. Photogramm. Remote Sens. 2018, 141, 112–123. [Google Scholar] [CrossRef]
 









| Estimator | Coarse DEM | LiDAR 1.2 | LiDAR 6.0 | UAV DEM | 
|---|---|---|---|---|
| MSE BF | 26.76 | 7.87 | 5.27 | 2.32 | 
| MSE AF | N/A | 3.33 | 1.91 | 1.81 | 
| MRE BF | 0.50 | 0.29 | 0.24 | 0.17 | 
| MRE AF | N/A | 0.20 | 0.15 | 0.14 | 
| KGE BF | 0.34 | 0.67 | 0.70 | 0.82 | 
| KGE AF | N/A | 0.80 | 0.85 | 0.86 | 
| Threshold | Coarse DEM | LiDAR 1.2 | LiDAR 6.0 | UAV DEM | 
|---|---|---|---|---|
| MSE VSP 0.50 m | 37.54 | N/A | N/A | N/A | 
| MRE VSP 0.50 m | 0.47 | N/A | N/A | N/A | 
| KGE VSP 0.50 m | 0.24 | N/A | N/A | N/A | 
| MSE VSP 1.00 m | 20.78 | N/A | N/A | N/A | 
| MRE VSP 1.00 m | 0.45 | N/A | N/A | N/A | 
| KGE VSP 1.00 m | 0.28 | N/A | N/A | N/A | 
| MSE VSP 1.50 m | 32.62 | N/A | N/A | N/A | 
| MRE VSP 1.50 m | 0.48 | N/A | N/A | N/A | 
| KGE VSP 1.50 m | 0.27 | N/A | N/A | N/A | 
| MSE VSP 0.10 m | N/A | 15.75 | 22.29 | 29.64 | 
| MRE VSP 0.10 m | N/A | 0.28 | 0.32 | 0.34 | 
| KGE VSP 0.10 m | N/A | 0.59 | 0.40 | 0.38 | 
| MSE VSP 0.20 m | N/A | 9.70 | 11.85 | 15.68 | 
| MRE VSP 0.20 m | N/A | 0.29 | 0.30 | 0.31 | 
| KGE VSP 0.20 m | N/A | 0.67 | 0.55 | 0.47 | 
| MSE VSP 0.25 m | N/A | 11.86 | 11.45 | 15.12 | 
| MRE VSP 0.25 m | N/A | 0.33 | 0.29 | 0.28 | 
| KGE VSP 0.25 m | N/A | 0.64 | 0.63 | 0.53 | 
| MSE VSP 0.30 m | N/A | 14.10 | 11.98 | 15.59 | 
| MRE VSP 0.30 m | N/A | 0.37 | 0.35 | 0.35 | 
| KGE VSP 0.30 m | N/A | 0.57 | 0.58 | 0.50 | 
Publisher’s Note: MDPI stays neutral with regard to jurisdictional claims in published maps and institutional affiliations.  | 
© 2021 by the authors. Licensee MDPI, Basel, Switzerland. This article is an open access article distributed under the terms and conditions of the Creative Commons Attribution (CC BY) license (https://creativecommons.org/licenses/by/4.0/).
Share and Cite
Grau, J.; Liang, K.; Ogilvie, J.; Arp, P.; Li, S.; Robertson, B.; Meng, F.-R. Using Unmanned Aerial Vehicle and LiDAR-Derived DEMs to Estimate Channels of Small Tributary Streams. Remote Sens. 2021, 13, 3380. https://doi.org/10.3390/rs13173380
Grau J, Liang K, Ogilvie J, Arp P, Li S, Robertson B, Meng F-R. Using Unmanned Aerial Vehicle and LiDAR-Derived DEMs to Estimate Channels of Small Tributary Streams. Remote Sensing. 2021; 13(17):3380. https://doi.org/10.3390/rs13173380
Chicago/Turabian StyleGrau, Joan, Kang Liang, Jae Ogilvie, Paul Arp, Sheng Li, Bonnie Robertson, and Fan-Rui Meng. 2021. "Using Unmanned Aerial Vehicle and LiDAR-Derived DEMs to Estimate Channels of Small Tributary Streams" Remote Sensing 13, no. 17: 3380. https://doi.org/10.3390/rs13173380
APA StyleGrau, J., Liang, K., Ogilvie, J., Arp, P., Li, S., Robertson, B., & Meng, F.-R. (2021). Using Unmanned Aerial Vehicle and LiDAR-Derived DEMs to Estimate Channels of Small Tributary Streams. Remote Sensing, 13(17), 3380. https://doi.org/10.3390/rs13173380
        
                                                
