Machine Learning for the Fast and Accurate Assessment of Fitness in Coral Early Life History
Abstract
1. Introduction
2. Methods
2.1. Datasets and Manual Measurements of Juveniles Using ImageJ
2.2. Machine Learning Image Analysis Pipeline
2.2.1. Training Image Production
2.2.2. Measurements of Juveniles Using the Ilastik Pipeline
2.3. Model Validation; Assessment of Pipeline Accuracy and Speed
2.4. Statistical Analysis
3. Results
3.1. Assessment of Manual Versus Pipeline Calculations of Coral Juvenile Survival
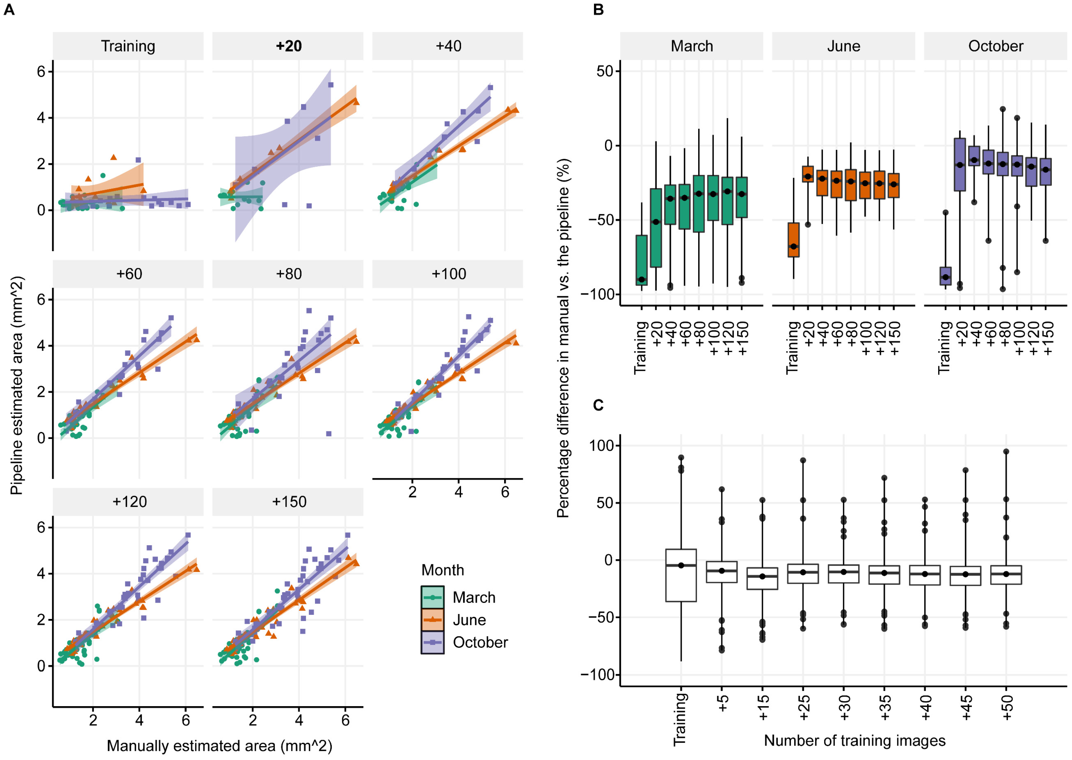
3.2. Assessment of Manual vs. Pipeline Calculations of Coral Juvenile Size
3.3. Assessment of Manual vs. Pipeline Calculations of Coral Juvenile Color
3.4. Assessment of Time Saving for the Measurement of Coral Juvenile Survival, Size, and Color in Manual vs. the Pipeline Measurements
4. Discussion
4.1. Overall Assessment of the Pipeline Performance in Accurately and Rapidly Measuring Survival, Size, and Color
4.2. Recommendations for Training Parameters for Pipeline Users
4.3. Future Directions in Tool Development for Coral Conservation
5. Conclusions
Supplementary Materials
Author Contributions
Funding
Institutional Review Board Statement
Informed Consent Statement
Data Availability Statement
Acknowledgments
Conflicts of Interest
References
- Burke, L.; Reytar, K.; Spalding, M.; Perry, A. Reefs at Risk Revisited; World Resources Institute: Washington, DC, USA, 2011. [Google Scholar]
- Hughes, T.P.; Barnes, M.L.; Bellwood, D.R.; Cinner, J.E.; Cumming, G.S.; Jackson, J.B.C.; Kleypas, J.; van de Leemput, I.A.; Lough, J.M.; Morrison, T.H.; et al. Coral reefs in the Anthropocene. Nature 2017, 546, 82–90. [Google Scholar] [CrossRef]
- De’ath, G.; Fabricius, K.E.; Sweatman, H.; Puotinen, M. The 27–year decline of coral cover on the Great Barrier Reef and its causes. Proc. Natl. Acad. Sci. USA 2012, 109, 17995–17999. [Google Scholar] [CrossRef]
- Pandolfi, J.M.; Bradbury, R.H.; Sala, E.; Hughes, T.P.; Bjorndal, K.A.; Cooke, R.G.; McArdle, D.; McClenachan, L.; Newman, M.J.; Paredes, G. Global trajectories of the long-term decline of coral reef ecosystems. Science 2003, 301, 955–958. [Google Scholar] [CrossRef] [PubMed]
- Wilkinson, C.R.; Souter, D. Status of Caribbean Coral Reefs after Bleaching and Hurricanes in 2005; NOAA: Washington, DC, USA, 2008. [Google Scholar]
- Hughes, T.P.; Anderson, K.D.; Connolly, S.R.; Heron, S.F.; Kerry, J.T.; Lough, J.M.; Baird, A.H.; Baum, J.K.; Berumen, M.L.; Bridge, T.C. Spatial and temporal patterns of mass bleaching of corals in the Anthropocene. Science 2018, 359, 80–83. [Google Scholar] [CrossRef]
- Heron, S.F.; Maynard, J.A.; Van Hooidonk, R.; Eakin, C.M. Warming trends and bleaching stress of the world’s coral reefs 1985–2012. Sci. Rep. 2016, 6, 38402. [Google Scholar] [CrossRef] [PubMed]
- Emslie, M.J.; Bray, P.; Cheal, A.J.; Johns, K.A.; Osborne, K.; Sinclair-Taylor, T.; Thompson, C.A. Decades of monitoring have informed the stewardship and ecological understanding of Australia’s Great Barrier Reef. Biol. Conserv. 2020, 252, 108854. [Google Scholar] [CrossRef]
- Ateweberhan, M.; Feary, D.A.; Keshavmurthy, S.; Chen, A.; Schleyer, M.H.; Sheppard, C.R.C. Climate change impacts on coral reefs: Synergies with local effects, possibilities for acclimation, and management implications. Mar. Pollut. Bull. 2013, 74, 526–539. [Google Scholar] [CrossRef]
- Bay, R.A.; Palumbi, S.R. Rapid Acclimation Ability Mediated by Transcriptome Changes in Reef-Building Corals. Genome Biol. Evol. 2015, 7, 1602–1612. [Google Scholar] [CrossRef] [PubMed]
- Elder, H.; Weis, V.; Montalvo-Proano, J.; Mocellin, V.J.L.; Baird, A.H.; Meyer, E.; Bay, L.K. Genetic variation in heat tolerance of the coral Platygyra daedalea offers the potential for adaptation to ocean warming. bioRxiv 2020. [Google Scholar] [CrossRef]
- Anthony, K.; Bay, L.K.; Costanza, R.; Firn, J.; Gunn, J.; Harrison, P.; Heyward, A.; Lundgren, P.; Mead, D.; Moore, T.; et al. New interventions are needed to save coral reefs. Nat. Ecol. Evol. 2017, 1, 1420–1422. [Google Scholar] [CrossRef]
- Anthony, K.R.N.; Helmstedt, K.J.; Bay, L.K.; Fidelman, P.; Hussey, K.E.; Lundgren, P.; Mead, D.; McLeod, I.M.; Mumby, P.J.; Newlands, M.; et al. Interventions to help coral reefs under global change—A complex decision challenge. PLoS ONE 2020, 15, e0236399. [Google Scholar] [CrossRef]
- Board, O.S.; National Academies of Sciences, Engineering, and Medicine. A Decision Framework for Interventions to Increase the Persistence and Resilience of Coral Reefs; National Academies Press: Washington, DC, USA, 2019. [Google Scholar]
- Randall, C.J.; Negri, A.P.; Quigley, K.M.; Foster, T.; Ricardo, G.F.; Webster, N.S.; Bay, L.K.; Harrison, P.L.; Babcock, R.C.; Heyward, A.J. Sexual production of corals for reef restoration in the Anthropocene. Mar. Ecol. Prog. Ser. 2020, 635, 203–232. [Google Scholar] [CrossRef]
- Madin, E.M.; Darling, E.S.; Hardt, M.J. Emerging technologies and coral reef conservation: Opportunities, challenges, and moving forward. Front. Mar. Sci. 2019, 6, 727. [Google Scholar] [CrossRef]
- Boström-Einarsson, L.; Babcock, R.C.; Bayraktarov, E.; Ceccarelli, D.; Cook, N.; Ferse, S.C.A.; Hancock, B.; Harrison, P.; Hein, M.; Shaver, E.; et al. Coral restoration—A systematic review of current methods, successes, failures and future directions. PLoS ONE 2020, 15, e0226631. [Google Scholar] [CrossRef]
- Siebeck, U.E.; Marshall, N.J.; Klüter, A.; Hoegh-Guldberg, O. Monitoring coral bleaching using a colour reference card. Coral Reefs 2006, 25, 453–460. [Google Scholar] [CrossRef]
- Quigley, K.M.; Marzonie, M.; Ramsby, B.; Abrego, D.; Milton, G.; van Oppen, M.J.; Bay, L.K. Variability in Fitness Trade-Offs Amongst Coral Juveniles With Mixed Genetic Backgrounds Held in the Wild. Front. Mar. Sci. 2021, 8, 161. [Google Scholar] [CrossRef]
- Randall, C.J.; Giuliano, C.; Heyward, A.J.; Negri, A.P. Enhancing coral survival on deployment devices with microrefugia. Front. Mar. Sci. 2021, 8. [Google Scholar] [CrossRef]
- Baird, A.; Guest, J. Spawning synchrony in scleractinian corals: Comment on Mangubhai & Harrison (2008). Mar. Ecol. Prog. Ser. 2009, 374, 301–304. [Google Scholar] [CrossRef][Green Version]
- Quigley, K.M.; Baker, A.; Coffroth, M.; Willis, B.L.; van Oppen, M.J. Bleaching resistance and the role of algal endosymbionts. Coral Bleach. 2018, 233, 111–151. [Google Scholar] [CrossRef]
- Quigley, K.M.; Randall, C.J.; van Oppen, M.J.H.; Bay, L.K. Assessing the role of historical temperature regime and algal symbionts on the heat tolerance of coral juveniles. Biol. Open 2020, 9, bio047316. [Google Scholar] [CrossRef]
- Whitman, T.N.; Negri, A.P.; Bourne, D.G.; Randall, C.J. Settlement of larvae from four families of corals in response to a crustose coralline alga and its biochemical morphogens. Sci. Rep. 2020, 10, 16397. [Google Scholar] [CrossRef]
- Baums, I.B.; Baker, A.C.; Davies, S.W.; Grottoli, A.G.; Kenkel, C.D.; Kitchen, S.A.; Kuffner, I.B.; LaJeunesse, T.C.; Matz, M.V.; Miller, M.W.; et al. Considerations for maximizing the adaptive potential of restored coral populations in the western Atlantic. Ecol. Appl. 2019, 29, e01978. [Google Scholar] [CrossRef]
- Dang, M.; Nowell, C.; Nguyen, T.; Bach, L.; Sonne, C.; Nørregaard, R.; Stride, M.; Nowak, B. Characterisation and 3D structure of melanomacrophage centers in shorthorn sculpins (Myoxocephalus scorpius). Tissue Cell 2019, 57, 34–41. [Google Scholar] [CrossRef]
- Rao, M.K.; Rajamani, K.T.; Palanisamy, T.; Narayan, K.; Chinnadorai, R. Novel generalized workflow for cell counting. In Proceedings of the 2015 Third International Conference on Image Information Processing (ICIIP), Waknaghut, India, 21–24 December 2015; pp. 468–473. [Google Scholar]
- Maco, B.; Holtmaat, A.; Cantoni, M.; Kreshuk, A.; Straehle, C.N.; Hamprecht, F.A.; Knott, G.W. Correlative In Vivo 2 Photon and Focused Ion Beam Scanning Electron Microscopy of Cortical Neurons. PLoS ONE 2013, 8, e57405. [Google Scholar] [CrossRef]
- Desmeules, P.; Hovington, H.; Nguilé-Makao, M.; Léger, C.; Caron, A.; Lacombe, L.; Fradet, Y.; Têtu, B.; Fradet, V. Comparison of digital image analysis and visual scoring of KI-67 in prostate cancer prognosis after prostatectomy. Diagn. Pathol. 2015, 10, 67. [Google Scholar] [CrossRef]
- Mascaro, J.; Asner, G.P.; Knapp, D.E.; Kennedy-Bowdoin, T.; Martin, R.E.; Anderson, C.; Higgins, M.; Chadwick, K.D. A tale of two “forests”: Random Forest machine learning aids tropical forest carbon mapping. PLoS ONE 2014, 9, e85993. [Google Scholar] [CrossRef]
- Znidersic, E.; Towsey, M.; Roy, W.K.; Darling, S.E.; Truskinger, A.; Roe, P.; Watson, D.M. Using visualization and machine learning methods to monitor low detectability species—The least bittern as a case study. Ecol. Inform. 2020, 55, 101014. [Google Scholar] [CrossRef]
- Ditria, E.M.; Connolly, R.M.; Jinks, E.L.; Lopez-Marcano, S. Annotated Video Footage for Automated Identification and Counting of Fish in Unconstrained Seagrass Habitats. Front. Mar. Sci. 2021, 8. [Google Scholar] [CrossRef]
- Lopez-Marcano, S.; L Jinks, E.; Buelow, C.A.; Brown, C.J.; Wang, D.; Kusy, B.; M Ditria, E.; Connolly, R.M. Automatic detection of fish and tracking of movement for ecology. Ecol. Evol. 2021, 11, 8254–8263. [Google Scholar] [CrossRef]
- Lefevre, J.G.; Koh, Y.W.H.; Wall, A.A.; Condon, N.D.; Stow, J.L.; Hamilton, N.A. LLAMA: A robust and scalable machine learning pipeline for analysis of cell surface projections in large scale 4D microscopy data. bioRxiv 2020. [Google Scholar] [CrossRef]
- Heimann, T.; Delingette, H. Model-based segmentation. In Biomedical Image Processing; Springer: Berlin/Heidelberg, Germany, 2011; pp. 279–303. [Google Scholar]
- Crisci, C.; Ghattas, B.; Perera, G. A review of supervised machine learning algorithms and their applications to ecological data. Ecol. Model. 2012, 240, 113–122. [Google Scholar] [CrossRef]
- Beijbom, O.; Edmunds, P.J.; Kline, D.I.; Mitchell, B.G.; Kriegman, D. Automated annotation of coral reef survey images. In Proceedings of the 2012 IEEE Conference on Computer Vision and Pattern Recognition, Providence, RI, USA, 16–21 June 2012; pp. 1170–1177. [Google Scholar] [CrossRef]
- Beijbom, O.; Edmunds, P.J.; Roelfsema, C.; Smith, J.; Kline, D.I.; Neal, B.P.; Dunlap, M.J.; Moriarty, V.; Fan, T.-Y.; Tan, C.-J.; et al. Towards Automated Annotation of Benthic Survey Images: Variability of Human Experts and Operational Modes of Automation. PLoS ONE 2015, 10, e0130312. [Google Scholar] [CrossRef]
- Elawady, M. Sparse coral classification using deep convolutional neural networks. arXiv 2015, arXiv:1511.09067. [Google Scholar]
- Gómez-Ríos, A.; Tabik, S.; Luengo, J.; Shihavuddin, A.; Krawczyk, B.; Herrera, F. Towards highly accurate coral texture images classification using deep convolutional neural networks and data augmentation. Expert Syst. Appl. 2019, 118, 315–328. [Google Scholar] [CrossRef]
- Mahmood, A.; Bennamoun, M.; An, S.; Sohel, F.A.; Boussaid, F.; Hovey, R.; Kendrick, G.A.; Fisher, R.B. Deep image representations for coral image classification. IEEE J. Ocean. Eng. 2018, 44, 121–131. [Google Scholar] [CrossRef]
- Nunes, J.A.C.; Cruz, I.C.; Nunes, A.; Pinheiro, H.T. Speeding up coral reef conservation with AI-aided automated image analysis. Nat. Mach. Intell. 2020, 2, 292. [Google Scholar] [CrossRef]
- Pizarro, O.; Rigby, P.; Johnson-Roberson, M.; Williams, S.B.; Colquhoun, J. Towards image-based marine habitat classification. In Proceedings of the OCEANS 2008, Quebec City, QC, Canada, 15–18 September 2008; pp. 1–7. [Google Scholar] [CrossRef]
- Raphael, A.; Dubinsky, Z.; Iluz, D.; Benichou, J.I.; Netanyahu, N.S. Deep neural network recognition of shallow water corals in the Gulf of Eilat (Aqaba). Sci. Rep. 2020, 10, 1–11. [Google Scholar] [CrossRef]
- Raphael, A.; Dubinsky, Z.; Iluz, D.; Netanyahu, N.S. Neural network recognition of marine benthos and corals. Diversity 2020, 12, 29. [Google Scholar] [CrossRef]
- Stokes, M.D.; Deane, G.B. Automated processing of coral reef benthic images. Limnol. Oceanogr. Methods 2009, 7, 157–168. [Google Scholar] [CrossRef]
- Williams, I.D.; Couch, C.S.; Beijbom, O.; Oliver, T.A.; Vargas-Angel, B.; Schumacher, B.D.; Brainard, R.E. Leveraging Automated Image Analysis Tools to Transform Our Capacity to Assess Status and Trends of Coral Reefs. Front. Mar. Sci. 2019, 6. [Google Scholar] [CrossRef]
- Johnson-Roberson, M.; Kumar, S.; Willams, S. Segmentation and Classification of Coral for Oceanographic Surveys: A Semi-Supervised Machine Learning Approach. In Proceedings of the OCEANS 2006—Asia Pacific, Singapore, 16–19 May 2006; pp. 1–6. [Google Scholar] [CrossRef]
- Yuval, M.; Alonso, I.; Eyal, G.; Tchernov, D.; Loya, Y.; Murillo, A.C.; Treibitz, T. Repeatable Semantic Reef-Mapping through Photogrammetry and Label-Augmentation. Remote Sens. 2021, 13, 659. [Google Scholar] [CrossRef]
- Sommer, C.; Straehle, C.; Köthe, U.; Hamprecht, F. Ilastik: Interactive learning and segmentation toolkit. In Proceedings of the 2011 IEEE International Symposium on Biological Imaging: From Nano to Macro, Chicago, IL, USA, 30 March–2 April 2011; pp. 230–233. [Google Scholar]
- Baltissen, D.; Wollmann, T.; Gunkel, M.; Chung, I.; Erfle, H.; Rippe, K.; Rohr, K. Comparison of segmentation methods for tissue microscopy images of glioblastoma cells. In Proceedings of the 2018 IEEE 15th International Symposium on Biomedical Imaging (ISBI 2018), Washington, DC, USA, 4–7 April 2018; pp. 396–399. [Google Scholar]
- Ongsulee, P. Artificial intelligence, machine learning and deep learning. In Proceedings of the 2017 15th International Conference on ICT and Knowledge Engineering (ICT&KE), Bangkok, Thailand, 22–24 November 2017; pp. 1–6. [Google Scholar]
- Sherman, R.M.; Salzberg, S.L. Pan-genomics in the human genome era. Nat. Rev. Genet. 2020, 21, 243–254. [Google Scholar] [CrossRef]
- Ojeda-Martinez, D.; Martinez, M.; Diaz, I.; Santamaria, M.E. Saving time maintaining reliability: A new method for quantification of Tetranychus urticae damage in Arabidopsis whole rosettes. BMC Plant Biol. 2020, 20, 1–19. [Google Scholar] [CrossRef]
- Renard, F.; Guedria, S.; De Palma, N.; Vuillerme, N. Variability and reproducibility in deep learning for medical image segmentation. Sci. Rep. 2020, 10, 13724. [Google Scholar] [CrossRef] [PubMed]
- LeCun, Y.; Bengio, Y.; Hinton, G. Deep learning. Nature 2015, 521, 436–444. [Google Scholar] [CrossRef] [PubMed]
- Rueden, C.T.; Eliceiri, K.W. ImageJ for the next generation of scientific image data. Microsc. Microanal. 2019, 25, 142–143. [Google Scholar] [CrossRef]
- Berg, S.; Kutra, D.; Kroeger, T.; Straehle, C.N.; Kausler, B.X.; Haubold, C.; Schiegg, M.; Ales, J.; Beier, T.; Rudy, M.; et al. ilastik: Interactive machine learning for (bio)image analysis. Nat. Methods 2019, 16, 1226–1232. [Google Scholar] [CrossRef]
- Breiman, L. Random forests. Mach. Learn. 2001, 45, 5–32. [Google Scholar] [CrossRef]
- Fernández-Delgado, M.; Cernadas, E.; Barro, S.; Amorim, D. Do we need hundreds of classifiers to solve real world classification problems? J. Mach. Learn. Res. 2014, 15, 3133–3181. [Google Scholar]
- Geurts, P.; Irrthum, A.; Wehenkel, L. Supervised learning with decision tree-based methods in computational and systems biology. Mol. Biosyst. 2009, 5, 1593–1605. [Google Scholar] [CrossRef]
- Sasaki, Y. The Truth of the F-Measure. Available online: http://www.cs.odu.edu/~mukka/cs795sum09dm/Lecturenotes/Day3/F-measure-YS-26Oct07.pdf (accessed on 7 August 2021).
- R Core Team. R: A Language and Environment for Statistical Computing; R Foundation for Statistical Computing: Vienna, Austria, 2020; Available online: https://www.r-project.org/ (accessed on 7 August 2021).
- Kassambara, A. Rstatix: Pipe-Friendly Framework for Basic Statistical Tests (0.7. 0) 687 [Computer Software]. 2021. Available online: https://cran.r-project.org/package=rstatix (accessed on 7 August 2021).
- Robinson, D. Broom: Convert Statistical Objects into Tidy Tibbles [Computer Software]. 2021. Available online: https://cran.r-project.org/package=broom (accessed on 7 August 2021).
- Lenth, R.; Singmann, H.; Love, J.; Buerkner, P.; Herve, M. Emmeans: Estimated Marginal Means, Aka Least-Squares Means [Computer Software]. 2018. Available online: https://cran.r-project.org/package=emmeans (accessed on 7 August 2021).
- Bay, L.; Rocker, M.; Boström-Einarsson, L.; Babcock, R.; Buerger, P.; Cleves, P.; Harrison, D.; Negri, A.; Quigley, K.; Randall, C. Reef Restoration and Adaptation Program: Intervention Technical Summary. In A Report Provided to the Australian Government by the Reef Restoration and Adaptation Program; Australian Institute of Marine Science (AIMS): City of Townsville, QLD, Australia, 2019. [Google Scholar]
- Quigley, K.M.; Alvarez Roa, C.; Torda, G.; Bourne, D.G.; Willis, B.L. Co-dynamics of Symbiodiniaceae and bacterial populations during the first year of symbiosis with Acropora tenuis juveniles. MicrobiologyOpen 2020, 9, e959. [Google Scholar] [CrossRef] [PubMed]
- Haubold, C.; Schiegg, M.; Kreshuk, A.; Berg, S.; Koethe, U.; Hamprecht, F.A. Segmenting and Tracking Multiple Dividing Targets Using ilastik. Adv. Anat. Embryol. Cell Biol. 2016, 219, 199–229. [Google Scholar] [CrossRef] [PubMed]
- Shpilman, A.; Boikiy, D.; Polyakova, M.; Kudenko, D.; Burakov, A.; Nadezhdina, E. Deep Learning of Cell Classification Using Microscope Images of Intracellular Microtubule Networks. In Proceedings of the 2017 16th IEEE International Conference on Machine Learning and Applications (ICMLA), Cancun, Mexico, 18–21 December 2017; pp. 1–6. [Google Scholar] [CrossRef]
- Dizon, E.G.S.; Da-Anoy, J.P.; Roth, M.S.; Conaco, C. Fluorescent protein expression in temperature tolerant and susceptible reef-building corals. J. Mar. Biol. Assoc. UK 2021, 101, 71–80. [Google Scholar] [CrossRef]
- Chakravarti, L.J.; Beltran, V.H.; van Oppen, M.J.H. Rapid thermal adaptation in photosymbionts of reef-building corals. Glob. Chang. Biol. 2017, 23, 4675–4688. [Google Scholar] [CrossRef]
- Ferrari, R.; Figueira, W.F.; Pratchett, M.S.; Boube, T.; Adam, A.; Kobelkowsky-Vidrio, T.; Doo, S.S.; Atwood, T.B.; Byrne, M. 3D photogrammetry quantifies growth and external erosion of individual coral colonies and skeletons. Sci. Rep. 2017, 7, 1–9. [Google Scholar] [CrossRef]
- Koch, H.R.; Wallace, B.; DeMerlis, A.; Clark, A.S.; Nowicki, R.J. 3D scanning as a tool to measure growth rates of live coral microfragments used for coral reef restoration. Front. Mar. Sci. 2021. [Google Scholar] [CrossRef]
- Reichert, J.; Schellenberg, J.; Schubert, P.; Wilke, T. 3D scanning as a highly precise, reproducible, and minimally invasive method for surface area and volume measurements of scleractinian corals. Limnol. Oceanogr. Methods 2016, 14, 518–526. [Google Scholar] [CrossRef]






| Publisher’s Note: MDPI stays neutral with regard to jurisdictional claims in published maps and institutional affiliations. | 
© 2021 by the authors. Licensee MDPI, Basel, Switzerland. This article is an open access article distributed under the terms and conditions of the Creative Commons Attribution (CC BY) license (https://creativecommons.org/licenses/by/4.0/).
Share and Cite
Macadam, A.; Nowell, C.J.; Quigley, K. Machine Learning for the Fast and Accurate Assessment of Fitness in Coral Early Life History. Remote Sens. 2021, 13, 3173. https://doi.org/10.3390/rs13163173
Macadam A, Nowell CJ, Quigley K. Machine Learning for the Fast and Accurate Assessment of Fitness in Coral Early Life History. Remote Sensing. 2021; 13(16):3173. https://doi.org/10.3390/rs13163173
Chicago/Turabian StyleMacadam, Alex, Cameron J. Nowell, and Kate Quigley. 2021. "Machine Learning for the Fast and Accurate Assessment of Fitness in Coral Early Life History" Remote Sensing 13, no. 16: 3173. https://doi.org/10.3390/rs13163173
APA StyleMacadam, A., Nowell, C. J., & Quigley, K. (2021). Machine Learning for the Fast and Accurate Assessment of Fitness in Coral Early Life History. Remote Sensing, 13(16), 3173. https://doi.org/10.3390/rs13163173
 
         
                                                

 
                        