Prospects for Long-Term Agriculture in Southern Africa: Emergent Dynamics of Savannah Ecosystems from Remote Sensing Observations
Abstract
:1. Introduction
2. Materials and Methods
2.1. Study Area
2.2. Data, Processing, and Calculations
2.2.1. Precipitation Data
2.2.2. Vegetation Data
2.2.3. Land Cover Re-Classification
2.2.4. Albedo Algorithm
2.2.5. Orbit-Based SIF Analysis
2.2.6. Data Analysis
3. Results and Discussion
3.1. Spatial and Temporal Variability of Precipitation
3.2. Spatial Variability of Vegetation
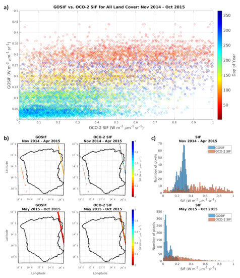
Orbit-Based SIF Analysis
3.3. Spatial and Temporal Variability of Shortwave Broadband Albedo
3.4. Phase-Space Analysis
3.5. Seasonal Variability of Albedo
3.6. Seasonal Variability of Vegetation
3.7. Sources of Uncertainty
3.8. Future Work
4. Conclusions
Supplementary Materials
Author Contributions
Funding
Institutional Review Board Statement
Informed Consent Statement
Data Availability Statement
Acknowledgments
Conflicts of Interest
Abbreviations
| AOD | aerosol optical depth |
| BRDF | bi-directional reflectance distribution function |
| BRF | bi-directional reflectance factor |
| BSA | black-sky albedo |
| CNES | Centre National D’Etudes Spatiales (National Centre for Space Studies) |
| DEM | Digital Elevation Model |
| FEWS NET | Famine Early Warning Systems Network |
| FLDAS | FEWS NET Land Data Assimilation System |
| FVC | fractional vegetation cover |
| GEBCO | General Bathymetric Chart of the Oceans |
| GES DISC | Goddard Earth Sciences (GES) Data and Information Services Center (DISC) |
| GIS | Geographic Information System |
| GOSIF | Global ’OCO-2’ Solar-Induced chlorophyll Fluorescence |
| GPP | gross primary productivity |
| GTOPO30 | Global 30 Arc-Second Elevation |
| HEG | HDF-EOS to GeoTIFF |
| HEG-C | HDF-EOS to GeoTIFF Converter |
| HDF-EOS | Hierarchical Data Format - Earth Observing System |
| IBCAO | International Bathymetric Chart of the Arctic Ocean |
| IGBP | International Geosphere-Biosphere Programme |
| IMERG | Integrated Multi-satellitE Retrievals for Global Precipitation Measurement |
| ITCZ | Inter-Tropical Convergence Zone |
| JFMA | January, February, March, and April |
| LAI | Leaf Area Index |
| MAIAC | Multi-Angle Implementation of Atmospheric Correction |
| MERRA-2 | Modern-Era Retrospective Analysis for Research and Applications, Version 2 |
| MIR | Mid-Infrared Reflectance |
| MJJAS | May, June, July, August, and September |
| MODIS | Moderate Resolution Imaging Spectroradiometer |
| MRT | MODIS Reprojection Tool |
| MSL | Mean Sea Level |
| NASA | National Aeronautics and Space Administration |
| NDVI | Normalized Difference Vegetation Index |
| NDWI | Normalized Difference Water Index |
| NGA | National Geospatial-Intelligence Agency |
| NIR | Near-Infrared Reflectance |
| NOAA | National Oceanic and Atmospheric Administration |
| NREL SPA | National Renewable Energy Laboratory’s Solar Position Algorithm |
| OCO-2 | Orbiting Carbon Observatory-2 |
| OND | October, November, and December |
| PBL | Planetary Boundary Layer |
| PPS | Precipitation Processing System |
| QA | Quality Assurance |
| QC | Quality Control |
| QGIS | Quantum Geographic Information System |
| RTLS | Ross-Thick Li-Sparse Reciprocal |
| SIF | Solar-Induced Chlorophyll Fluorescence |
| SIN | MODIS SINusoidal Projection |
| SKYL | fraction of diffuse SKYLight |
| STORM | Science Team On-Line Request Module |
| SZA | Solar Zenith Angle |
| TC | Tasseled Cap |
| USGS | United States Geological Survey |
| UTM | Universal Transverse Mercator |
| UZRB | Upper Zambezi River Basin |
| WSA | White-Sky Albedo |
Appendix A. Wetland Probability Mapping Algorithm
| MODIS Band | Wavelength (nm) | Light | Brightness () | Greenness () | Wetness () |
|---|---|---|---|---|---|
| 1 | 620–670 | Red | 0.4395 | −0.4064 | 0.1147 |
| 2 | 841–876 | Near-infrared (NIR) | 0.5945 | 0.5129 | 0.2489 |
| 3 | 459–479 | Blue | 0.2460 | −0.2744 | 0.2408 |
| 4 | 545–565 | Green | 0.3918 | −0.2893 | 0.3132 |
| 5 | 1230–1250 | Near-infrared (NIR) | 0.3506 | 0.4882 | −0.3122 |
| 6 | 1628–1652 | Mid-infrared (MIR) | 0.2136 | −0.0036 | −0.6416 |
| 7 | 2105–2155 | Mid-infrared (MIR) | 0.2678 | −0.4169 | −0.5087 |
References
- Mora, C.; Spirandelli, D.; Franklin, E.C.; Lynham, J.; Kantar, M.B.; Miles, W.; Smith, C.Z.; Freel, K.; Moy, J.; Louis, L.V.; et al. Broad threat to humanity from cumulative climate hazards intensified by greenhouse gas emissions. Nat. Clim. Chang. 2018, 8, 1062–1071. [Google Scholar] [CrossRef]
- Van Loon, A.F.; Stahl, K.; Di Baldassarre, G.; Clark, J.; Rangecroft, S.; Wanders, N.; Gleeson, T.; Van Dijk, A.I.J.M.; Tallaksen, L.M.; Hannaford, J.; et al. Drought in a human-modified world: Reframing drought definitions, understanding, and analysis approaches. Hydrol. Earth Syst. Sci. 2016, 20, 3631–3650. [Google Scholar] [CrossRef] [Green Version]
- Foley, J.A.; DeFries, R.; Asner, G.P.; Barford, C.; Bonan, G.; Carpenter, S.R.; Chapin, F.S.; Coe, M.T.; Daily, G.C.; Gibbs, H.K.; et al. Global consequences of land use. J. Sci. 2005, 309, 570–574. [Google Scholar] [CrossRef] [PubMed] [Green Version]
- Gordon, L.J.; Peterson, G.D.; Bennett, E.M. Agricultural modifications of hydrological flows create ecological surprises. Trends Ecol. Evol. 2008, 23, 211–219. [Google Scholar] [CrossRef] [PubMed]
- Sheffield, J.; Wood, E.F.; Chaney, N.; Guan, K.; Sadri, S.; Yuan, X.; Olang, L.; Amani, A.; Ali, A.; Demuth, S.; et al. A Drought Monitoring and Forecasting System for Sub-Sahara African Water Resources and Food Security. Bull. Am. Meteorol. Soc. 2014, 95, 861–882. [Google Scholar] [CrossRef]
- UN/ISDR. Drought Risk Reduction Framework and Practices: Contributing to the Implementation of the Hyogo Framework for Action; United Nations Secretariat of the International Strategy for Disaster Reduction: Geneva, Switzerland, 2009; p. 197. [Google Scholar]
- Hanasaki, N.; Fujimori, S.; Yamamoto, T.; Yoshikawa, S.; Masaki, Y.; Hijioka, Y.; Kainuma, M.; Kanamori, Y.; Masui, T.; Takahashi, K.; et al. A global water scarcity assessment under Shared Socio-economic Pathways—Part 2: Water availability and scarcity. Hydrol. Earth Syst. Sci. 2013, 17, 2393–2413. [Google Scholar] [CrossRef] [Green Version]
- Calow, R.C.; MacDonald, A.M.; Nicol, A.L.; Robins, N.S. Ground water security and drought in Africa: Linking availability, access, and demand. Ground Water 2010, 48, 246–256. [Google Scholar] [CrossRef]
- Rosa, L.; Chiarelli, D.D.; Rulli, M.C.; Dell’Angelo, J.; D’Odorico, P. Global agricultural economic water scarcity. Sci. Adv. 2020, 6, eaaz6031. [Google Scholar] [CrossRef]
- Nhemachena, C.; Nhamo, L.; Matchaya, G.; Nhemachena, C.R.; Muchara, B.; Karuaihe, S.T.; Mpandeli, S. Climate Change Impacts on Water and Agriculture Sectors in Southern Africa: Threats and Opportunities for Sustainable Development. Water 2020, 12, 2673. [Google Scholar] [CrossRef]
- Nhamo, L.; Mabhaudhi, T.; Modi, A. Preparedness or repeated short-term relief aid? Building drought resilience through early warning in southern Africa. Water SA 2019, 45, 75–85. [Google Scholar] [CrossRef] [Green Version]
- Nhamo, L.; Matchaya, G.; Mabhaudhi, T.; Nhlengethwa, S.; Nhemachena, C.; Mpandeli, S. Cereal production trends under climate change: Impacts and adaptation strategies in southern Africa. Agriculture 2019, 9, 30. [Google Scholar] [CrossRef] [Green Version]
- Rockstrom, J. Water resources management in smallholder farms in Eastern and Southern Africa: An overview. Phys. Chem. Earth Part B Hydrol. Ocean. Atmos. 2000, 25, 275–283. [Google Scholar] [CrossRef]
- Bagley, J.E.; Desai, A.R.; Dirmeyer, P.A.; Foley, J.A. Effects of land cover change on moisture availability and potential crop yield in the world’s breadbaskets. Environ. Res. Lett. 2012, 7, 014009. [Google Scholar] [CrossRef]
- Dwivedi, S. Sahrawat, K.; Upadhyaya, H.; Ortiz, R. Food, nutrition and agrobiodiversity under global climate change. Adv. Agron. 2013, 120. [Google Scholar] [CrossRef] [Green Version]
- Marvin, H.J.P.; Kleter, G.A.; Van der Fels-Klerx, H.J.; Noordam, M.Y.; Franz, E.; Willems, D.J.M.; Boxall, A. Proactive systems for early warning potential impacts of natural disasters on food safety: Climate-change-induced extreme events as case in point. Food Control 2013, 34, 444–456. [Google Scholar] [CrossRef]
- Desanker, P.V.; Frost, P.G.H.; Frost, C.O.; Justice, C.O.; Scholes, R.J. The Miombo Network: Framework for a Terrestrial Transect Study of Land-Use and Land-Cover Change in the Miombo Ecosystems of Central Africa; IGBP Report 41; The International Geosphere-Biosphere Programme: Stockholm, Sweden, 1997; pp. 9–22. [Google Scholar]
- Frost, P. The ecology of miombo woodlands. In The Miombo in Transition: Woodlands and Welfare in Africa; Campbell, B., Ed.; Centre for International Forestry Research: Bogor, Indonesia, 1996. [Google Scholar]
- Scholes, R.J. Carbon storage in Southern African woodlands. In Indigenous Forests and Woodlands in South Africa; Lawes, M.J., Eeley, H.A.C., Shackleton, C.M., Geach, B.G.S., Eds.; University of Kwazulu-Natal Press: Pietermaritzburg, South Africa, 2004; Chapter 29. [Google Scholar]
- Syampungani, S. The miombo woodlands at the cross roads: Potential threats, sustainable livelihoods, policy gaps and challenges. Nat. Resour. Forum 2009, 33, 150–159. [Google Scholar] [CrossRef]
- Wilson, S.A.; Scholes, R.J. The climate impact of land use change in the miombo region of south central Africa. J. Integr. Environ. Sci. 2020, 17, 187–203. [Google Scholar] [CrossRef]
- Dewees, P.A.; Campbell, B.M.; Katerere, Y.; Sitoe, A.; Cunningham, A.B.; Angelsen, A.; Wunder, S. Managing the Miombo Woodlands of Southern Africa: Policies, Incentives, and Options for the Rural Poor. J. Nat. Resour. Pol’y Res. 2010, 2, 57–73. [Google Scholar] [CrossRef] [Green Version]
- Lupala, Z.J.; Lusambo, L.P.; Ngaga, Y.M.; Makatta, A.A. The Land Use and Cover Change in Miombo Woodlands under Community Based Forest Management and Its Implication to Climate Change Mitigation: A Case of Southern Highlands of Tanzania. Int. J. For. Res. 2015, 2015. [Google Scholar] [CrossRef] [Green Version]
- Wily, L.; Dewees, P.A. From Users to Custodians: Changing Relations Between People and the State in Forest Management in Tanzania; World Bank Publications: Washington, DC, USA, 2001; Volume 2569. [Google Scholar]
- Ellis, J.; Galvin, K.A. Climate patterns and land-use practices in the dry zones of Africa. Bioscience 1994, 44, 340–349. [Google Scholar] [CrossRef]
- Sedano, F.; Gong, P.; Ferrão, M. Land cover assessment with MODIS imagery in southern African Miombo ecosystems. Remote Sens. Environ. 2005, 98, 429–441. [Google Scholar] [CrossRef]
- Grace, J.; José, J.S.; Meir, P.; Miranda, H.S.; Montes, R.A. Productivity and carbon fluxes of tropical savannas. J. Biogeogr. 2006, 33, 387–400. [Google Scholar] [CrossRef]
- Williams, M.; Ryan, C.M.; Rees, R.M.; Sambane, E.; Fernando, J.; Grace, J. Carbon sequestration and biodiversity of re-growing miombo woodlands in Mozambique. For. Ecol. Manag. 2006, 254, 145–155. [Google Scholar] [CrossRef]
- Greig-Smith, P. Pattern in vegetation. J. Ecol. 1979, 67, 755–779. [Google Scholar] [CrossRef]
- Schlesinger, W.H.; Reynolds, J.F.; Cunningham, G.L.; Huenneke, L.F.; Jarrel, W.M.; Virginia, R.A.; Whitford, W.G. Biological feedbacks in global desertification. Science 1990, 147, 1043–1048. [Google Scholar] [CrossRef] [Green Version]
- Belsky, A.J. Influences of trees on savanna productivity: Tests of shade, nutrients, and tree-grass competition. Ecology 1994, 75, 922–932. [Google Scholar] [CrossRef]
- Greene, R.S.B.; Valentin, C.; Esteves, M. Runoff and erosion processes. In Banded Vegetation Patterning in Arid and Semiarid Environment; Tongway, D.J., Valentin, C., Seghieri, J., Eds.; Springer: New York, NY, USA, 2001; pp. 52–77. [Google Scholar] [CrossRef]
- D’Odorico, P.; Caylor, K.; Okin, G.S.; Scanlon, T.M. On soil moisture-vegetation feedbacks and their possible effects on the dynamics of dryland ecosystems. J. Geophys. Res. 2007, 112, G04010. [Google Scholar] [CrossRef]
- Walker, B.H.; Ludwig, D.; Holling, C.S.; Peterman, R.M. Stability of semiarid savanna grazing systems. J. Ecol. 1981, 69, 473–498. [Google Scholar] [CrossRef]
- Greene, R.S.B. Soil physical properties of three geomorphic zones in a semiarid mulga woodland. Aust. J. Soil. Res. 1992, 30, 55–69. [Google Scholar] [CrossRef]
- Greene, R.S.B.; Kinnell, P.I.A.; Wood, J.T. Role of plant cover and stock trampling on runoff and soil erosion from semiarid wooded rangelands. Aust. J. Soil. Res. 1994, 32, 953–973. [Google Scholar] [CrossRef]
- Breman, H.; Kessler, J.J. Woody Plants in Agro-Ecosystems of Semi-Arid Regions; Springer: New York, NY, USA, 1995; p. 340. [Google Scholar]
- Scholes, R.J.; Archer, S.R. Tree-grass interactions in savannas. Annu. Rev. Ecol. Syst. 1997, 28, 517–544. [Google Scholar] [CrossRef]
- Bhark, E.W.; Small, E.E. Association between plant canopies and the spatial patterns of infiltration in shrubland and grassland of the Chihuahuan desert, New Mexico. Ecosystems 2003, 6, 185–196. [Google Scholar] [CrossRef]
- Zeng, Q.-C.; Zeng, X.D. An analytical dynamic model of grass field ecosystem with two variables. Ecol. Model. 1996, 85, 187–196. [Google Scholar] [CrossRef]
- Zeng, X.; Shen, S.S.P.; Zeng, X.; Dickinson, R.E. Multiple equilibrium states and the abrupt transitions in a dynamical system of soil water interacting with vegetation. Geophys. Res. Lett. 2004, 31, L05501. [Google Scholar] [CrossRef] [Green Version]
- Govaerts, Y.; Lattanzio, A. Estimation of surface albedo increase during the eighties Sahel drought from Meteosat observations. Glob. Planet. Chang. 2008, 64, 139–145. [Google Scholar] [CrossRef]
- Pinty, B.; Verstraete, M.; Gobron, N.; Govaerts, Y.; Roveda, F. Do man-made fires affect Earth’s surface reflectance at continental scales? EOS Trans. AGU 2011, 81, 381–389. [Google Scholar] [CrossRef]
- Segal, M.; Avissar, R.; McCumber, M.C.; Pielke, R.A. Evaluation of Vegetation Effects on the Generation and Modification of Mesoscale Circulations. J. Atmos. Sci. 1988, 45, 2268–2293. [Google Scholar] [CrossRef] [Green Version]
- Santanello, J.A., Jr.; Dirmeyer, P.A.; Ferguson, C.R.; Findell, K.L.; Tawfik, A.B.; Berg, A.; Ek, M.; Gentine, P.; Guillod, B.P.; van Heerwaarden, C.; et al. Land-Atmosphere Interactions: The LoCo Perspective. Bull. Am. Meteorol. Soc. 2018, 99, 1253–1272. [Google Scholar] [CrossRef]
- Eghdami, M.; Barros, A.P. Deforestation Impacts on Orographic Precipitation in the Tropical Andes. Front. Environ. Sci. 2020, 8, 580159. [Google Scholar] [CrossRef]
- Tao, J.; Barros, A.P. Multi-year surface radiative properties and vegetation parameters for hydrologic modeling on regions of complex terrain methodology and evaluation over the Integrated Precipitation and Hydrology Experiment 2014 domain. J. Hydrol. 2019, 22, 100596. [Google Scholar] [CrossRef]
- Liang, S. Narrowband to broadband conversions of land surface albedo I: Algorithms. Remote Sens. Environ. 2001, 70, 29–51. [Google Scholar] [CrossRef]
- Lyapustin, A.; Wang, Y. MAIAC: Multi-Angle Implementation of Atmospheric Correction for MODIS; Algorithm Theoretical Basis Document Version 1.0; Goddard Earth Science and Technology Center UMBC and NASA GSFC: Greenbelt, MD, USA, 1992; pp. 1–77. Available online: https://modis-land.gsfc.nasa.gov/pdf/MAIAC_ATBD_v1.pdf (accessed on 19 July 2019).
- Gitelson, A.A.; Kaufman, Y.J.; Stark, R.; Rundquist, D. Novel algorithms for remote estimation of vegetation fraction. Remote Sens. Environ. 2002, 80, 76–87. [Google Scholar] [CrossRef] [Green Version]
- Meroni, M.; Rossini, M.; Guanter, L.; Alonso, L.; Rascher, U.; Colombo, R.; Moreno, J. Remote sensing of solar-induced chlorophyll fluorescence: Review of methods and applications. Remote Sens. Environ. 2009, 113, 2037–2051. [Google Scholar] [CrossRef]
- Lowman, L.E.L.; Wei, T.M.; Barros, A.P. Rainfall variability, wetland persistence, and water-carbon cycle coupling in the Upper Zambezi River Basin in Southern Africa. Remote Sens. 2018, 10, 692. [Google Scholar] [CrossRef] [Green Version]
- Madani, N.; Kimball, J.S.; Jones, L.A.; Parazoo, N.C.; Guan, K. Global Analysis of Bioclimatic Controls on Ecosystem Productivity Using Satellite Observations of Solar-Induced Chlorophyll Fluorescence. Remote Sens. 2017, 9, 530. [Google Scholar] [CrossRef] [Green Version]
- Waliser, D.E.; Gautier, C. A satellite-derived climatology of the ITCZ. J. Clim. 1993, 6, 2162–2174. [Google Scholar] [CrossRef]
- Winsemius, H.C.; Savenije, H.H.G.; Gerrits, A.M.J.; Zapreeva, E.A.; Klees, R. Comparison of two model approaches in the Zambezi river basin with regard to model reliability and identifiability. Hydrol. Earth Syst. Sci. 2005, 2, 2625–2661. [Google Scholar] [CrossRef] [Green Version]
- HDF-EOS to GeoTIFF Converter (HEG-C), v2.14. Distributed by Earth Science Data and Information System (ESDIS) Project, Earth Science Projects Division (ESPD), Flight Projects Directorate, Goddard Space Flight Center (GFSC) National Aeronautics and Space Administration (NASA). 2017. Available online: https://wiki.earthdata.nasa.gov/display/DAS/HEG%3A++HDF-EOS+to+GeoTIFF+Conversion+Tool (accessed on 4 June 2019).
- Jönsson, P.; Eklundh, L. TIMESAT—A program for analyzing time series of satellite sensor data. Comput. Geosci. 2005, 30, 833–845. [Google Scholar] [CrossRef] [Green Version]
- Friedl, M.; Sulla-Menashe, D. MCD12Q1 MODIS/Terra + Aqua Land Cover Type Yearly L3 Global 500 m SIN grid V006. 2019; Distributed by NASA EOSDIS Land Processes DAAC. Available online: https://lpdaac.usgs.gov/products/mcd12q1v006/ (accessed on 8 May 2020).
- Schaaf, C.; Wang, Z. MCD43A4 MODIS/Terra+Aqua BRDF/Albedo Nadir BRDF Adjusted Ref Daily L3 Global—500 m V006. 2015; Distributed by NASA EOSDIS Land Processes DAAC. Available online: https://lpdaac.usgs.gov/products/mcd43a4v006/ (accessed on 22 February 2020).
- Schaaf, C.; Wang, Z. MCD43A2 MODIS/Terra+Aqua BRDF/Albedo Quality Daily L3 Global—500 m V006. 2015; Distributed by NASA EOSDIS Land Processes DAAC. Available online: https://lpdaac.usgs.gov/products/mcd43a2v006/ (accessed on 22 February 2020).
- Lyapustin, A.; Wang, Y. MCD19A2 MODIS/Terra+Aqua Land Aerosol Optical Depth Daily L2G Global 1 km SIN Grid V006. 2018; Distributed by NASA EOSDIS Land Processes DAAC. Available online: https://lpdaac.usgs.gov/products/mcd19a2v006/ (accessed on 9 July 2019).
- Lyapustin, A.; Wang, Y. MCD19A3 MODIS/Terra+Aqua BRDF Model Parameters 8-Day L3 Global 1 km SIN Grid V006. 2018; Distributed by NASA EOSDIS Land Processes DAAC. Available online: https://lpdaac.usgs.gov/products/mcd19a3v006/ (accessed on 27 April 2020).
- Wan, Z.; Hook, S.; Hully, G. MOD11A1 MODIS/Terra Land Surface Temperature/Emissivity Daily L3 Global 1 km SIN Grid V006. 2015; Distributed by NASA EOSDIS Land Processes DAAC. Available online: https://lpdaac.usgs.gov/products/mod11a1v006/ (accessed on 16 December 2019).
- Wan, Z.; Hook, S.; Hully, G. MYD11A1 MODIS/Aqua Land Surface Temperature/Emissivity Daily L3 Global 1 km SIN Grid V006. 2015; Distributed by NASA EOSDIS Land Processes DAAC. Available online: https://lpdaac.usgs.gov/products/myd11a1v006/ (accessed on 16 December 2019).
- Myneni, R.; Knyazikhin, Y.; Park, T. MCD15A3H MODIS/Terra+Aqua Leaf Area Index/FPAR 4-day L4 Global 500 m SIN Grid V006. 2015; Distributed by NASA EOSDIS Land Processes DAAC. Available online: https://lpdaac.usgs.gov/products/mcd15a3hv006/ (accessed on 18 December 2019).
- McNally, A. FLDAS Noah Land Surface Model L4 Global Monthly 0.1 × 0.1 degree (MERRA-2 and CHIRPS). 2018; Distributed by Goddard Earth Sciences Data and Information Services Center (GES DISC). Available online: https://cmr.earthdata.nasa.gov/search/concepts/C1563089663-GES_DISC.html (accessed on 8 May 2020).
- Earth Resources Observation and Science Center, U.S. Geological Survey, U.S. Department of the Interior. USGS 30 ARC-second Global Elevation Data, GTOPO30. 1997; Distributed by Research Data Archive at the National Center for Atmospheric Research, Computational and Information Systems Laboratory. Available online: https://www.usgs.gov/centers/eros/science/usgs-eros-archive-digital-elevation-global-30-arc-second-elevation-gtopo30?qt-science_center_objects=0#qt-science_center_objects (accessed on 2 January 2020).
- Li, X.; Xiao, J. A global, 0.05-degree product of solar-induced chlorophyll fluorescence derived from OCO-2, MODIS, and reanalysis data. Remote Sens. 2019, 11, 571. [Google Scholar] [CrossRef] [Green Version]
- OCO-2 Science Team; Gunson, M.; Eldering, A. OCO-2 Level 2 Bias-Corrected Solar-Induced Fluorescence and Other Select Fields from the IMAP-DOAS Algorithm Aggregated as Daily Files, Retrospective Processing V10r. 2020; Distributed by Goddard Earth Sciences Data and Information Services Center (GES DISC). Available online: https://disc.gsfc.nasa.gov/datasets/OCO2_L2_Lite_SIF_10r/summary (accessed on 15 May 2020).
- Huffman, G.J.; Stocker, E.F.; Bolvin, D.T.; Nelkin, E.J.; Tan, J. GPM_3IMERGM. Version 06. GPM IMERG Final Precipitation L3 1 Month 0.1 Degree × 0.1 Degree V06. 2019 Distributed by National Aeronautics and Space Administration, U.S. Government, Goddard Earth Sciences Data and Information Services Center (GES DISC). Available online: https://disc.gsfc.nasa.gov/datasets/GPM_3IMERGM_06/summary (accessed on 24 February 2020).
- About Terra. Available online: https://terra.nasa.gov/about (accessed on 25 July 2021).
- Aqua Earth-Observing Satellite Mission. Available online: https://aqua.nasa.gov/ (accessed on 25 July 2021).
- Bréda, N.J.J. Ground-based measurements of leaf area index: A review of methods, instruments and current controversies. J. Exp. Bot. 2003, 54, 2403–2417. [Google Scholar] [CrossRef]
- Gower, S.T.; Kucharik, C.J.; Norman, J. M Direct and indirect estimation of leaf area index, fAPAR, and net primary production of terrestrial ecosystems. Remote Sens. Environ. 1999, 70, 29–51. [Google Scholar] [CrossRef]
- Carlson, T.N.; Ripley, D.A. On the relation between NDVI, fractional vegetation cover, and leaf area index. Remote Sens. Environ. 1997, 62, 241–252. [Google Scholar] [CrossRef]
- Huete, A.; Didan, K.; van Leeuwen, W.; Miura, T.; Glenn, E. MODIS Vegetation Indices. In Land Remote Sensing and Global Environmental Change. Remote Sensing and Digital Image Processing; Ramachandran, B., Justice, C.O., Abrams, M.J., Eds.; Springer: New York, NY, USA, 2010; Volume 11, pp. 579–602. [Google Scholar] [CrossRef]
- Ribeiro, N.; Cumbana, M.; Mamugy, F.; Chaúque, A. Remote Sensing of Biomass in the Miombo Woodlands of Southern Africa: Opportunities and Limitations for Research. In Remote Sensing of Biomass, Principles and Applications; Fatoyinbo, T., Ed.; InTech: Rijeka, Croatia, 2012; Chapter 4; pp. 77–98. [Google Scholar]
- White, F. The Vegetation of Africa; United Nations Educational: Paris, France, 1983; Volume 20, p. 356. [Google Scholar]
- Chidumayo, E.N. Management implications of tree growth patterns in miombo woodlands of Zambia. For. Ecol. Manag. 2019, 436, 105–116. [Google Scholar] [CrossRef]
- O’Donnell, F.C.; Caylor, K.K.; Bhattachan, A.; Dintwe, K.; D’Odorico, P.; Okin, G.S. A quantitative description of the interspecies diversity of belowground structure in savanna woody plants. Ecosphere 2015, 6, 154. [Google Scholar] [CrossRef]
- Google Earth: Upper Zambezi River Basin. Available online: https://earth.google.com/web/@-14.89112745,21.94883161,1080.78154958a,1996566.68945879d,35y,0h,0t,0r (accessed on 23 April 2020).
- Tao, J.; Barros, A.P. The Integrated Precipitation and Hydrology Experiment, Part I: Quality High-Resolution Landscape Attributes Datasets; Report No. EPL-2013-IPHEx-H4SE-I; EPL/Duke University: Durham, NC, USA, 2013; p. 60. Available online: https://dukespace.lib.duke.edu/dspace/handle/10161/8289 (accessed on 3 August 2018).
- Schaaf, C.B.; Gao, F.; Strahler, A.H.; Lucht, W.; Li, X.; Tsang, T.; Strugnell, N.C.; Zhang, X.; Jin, Y.; Muller, J.-P.; et al. First operational BRDF, albedo nadir reflectance products from MODIS. Remote Sens. Environ. 2002, 83, 135–148. [Google Scholar] [CrossRef] [Green Version]
- Reda, I.; Andreas, A. Solar Position Algorithm for Solar Radiation Applications; Report No. TPL-560-34302; National Renewable Energy Laboratory: Golden, CO, USA, 2008; pp. 1–16. Available online: https://www.nrel.gov/docs/fy08osti/34302.pdf (accessed on 10 July 2019).
- Strahler, A.H.; Muller, J.-P. MODIS BRDF/Albedo Product; Algorithm Theoretical Basis Document Version 5.0; MODIS Science Team, MD, USA; 1999; pp. 1–53. Available online: https://modis.gsfc.nasa.gov/data/atbd/atbd_mod09.pdf (accessed on 19 July 2019).
- MODIS User Tools. Available online: https://www.umb.edu/spectralmass/terra_aqua_modis/modis_user_tools (accessed on 23 April 2020).
- Frankenberg, C. Solar Induced Chlorophyll Fluorescence OCO-2 Lite Files (B7000) User Guide; California Institute of Technology: Pasedena, CA, USA, 2015; pp. 1–9. Available online: https://docserver.gesdisc.eosdis.nasa.gov/public/project/OCO/OCO2_SIF_B7000_Product_Description_090215.pdf (accessed on 2 December 2019).
- Brandt, M.; Hiernaux, P.; Tagesson, T.; Verger, A.; Rasmussen, K.; Diouf, A.A.; Mbow, C.; Mougin, E.; Fensholt, R. Woody plant cover estimation in drylands from Earth Observation based seasonal metrics. Remote Sens. Environ. 2016, 172, 28–38. [Google Scholar] [CrossRef] [Green Version]
- McMahon, A.; Moore, R.D. Influence of turbidity and aeration on the albedo of mountain streams. Hydrol. Process. 2017, 31, 4477–4491. [Google Scholar] [CrossRef] [Green Version]
- Garcia-Quijano, J.F.; Barros, A.P. Incorporating canopy physiology into a hydrological model: Photosynthesis, dynamic respiration, and stomatal sensitivity. Ecol. Modell. 2005, 185, 29–49. [Google Scholar] [CrossRef]
- Lowman, L.E.L.; Barros, A.P. Fire-induced canopy changes alter plant water, energy and carbon relations for Coastal Plains Forests in the Southeast US. In Proceedings of the AGU Fall Meeting Abstracts, San Francisco, CA, USA, 9–13 December 2019; Volume 2019, p. B53H-2500. [Google Scholar]
- Barros, A.P.; Hwu, W. A study of land-atmosphere interactions during summertime rainfall using a mesoscale model. J. Geophys. Res. Atmos. 2002, 107. [Google Scholar] [CrossRef]
- Erlingis, J.M.; Barros, A.P. A study of the role of daytime land-atmosphere interactions on nocturnal convective activity in the southern Great Plains during CLASIC. J. Hydrometeorol. 2014, 15, 1932–1953. [Google Scholar] [CrossRef]
- Graham, C. Climate-induced population displacement in sub-Saharan Africa: A review of resilience-building strategies. Geoforum 2020, 117, 300–303. [Google Scholar] [CrossRef]
- Newell, P.; Taylor, O.; Naess, L.O.; Thompson, J.; Mahmoud, H.; Ndaki, P.; Rurangwa, R.; Teshome, A. Climate Smart Agriculture? Governing the Sustainable Development Goals in Sub-Saharan Africa. Front. Sustain. Food Syst. 2019, 3, 55. [Google Scholar] [CrossRef] [Green Version]
- Keshavarz, M.S.; Ebrahimian, H.; Abbasi, F.; Playán, E. Effect of micro-dams on water flow characteristics in furrow irrigation. Irrig. Sci. 2020, 38, 307–319. [Google Scholar] [CrossRef]
- Turner, B. The importance of dambos in African agriculture. Land Use Policy 1986, 3, 343–347. [Google Scholar] [CrossRef]
- Boast, R. Dambos: A review. Prog. Phys. Geogr. 1990, 14, 153–177. [Google Scholar] [CrossRef]
- Bullock, A. Dambo hydrology in southern Africa—Review and reassessment. J. Hydrol. 1992, 134, 373–396. [Google Scholar] [CrossRef]
- von der Heyden, C.J. The hydrology and hydrogeology of dambos: A review. Prog. Phys. Geogr. 2004, 28, 544–564. [Google Scholar] [CrossRef]
- Mbanze, A.A.; Martins, A.M.; Rivaes, R.; Ribeiro-Barros, A.I.; Ribeiro, N.S. Vegetation structure and effects of human use of the dambos ecosystem in northern Mozambique. Glob. Ecol. Conserv. 2019, 20, e00704. [Google Scholar] [CrossRef]
- Kotze, D.C.; Wood, A.P. Assessing the Long-Term Ecological Sustainability of Dambo Cultivation in Southern Africa: Ten-Year Case Studies from Zambia and Malawi. Wetlands 2021, 41, 21. [Google Scholar] [CrossRef]
- Dambos. Available online: https://selfhelpafrica.org/us/dambos (accessed on 6 June 2021).
- Rijsberman, F.R. Water scarcity: Fact or fiction? Agric. Water Manag. 2006, 80, 5–22. [Google Scholar] [CrossRef] [Green Version]
- Seckler, D.; Barker, R.; Amarasinghe, U. Water scarcity in the twenty-first century. Int. J. Water Res. Dev. 1999, 15, 29–42. [Google Scholar] [CrossRef]
- Molden, D. Water for Food, Water for Life: A Comprehensive Assessment of Water Management in Agriculture; Earthscan: London, UK, 2007. [Google Scholar]
- Mugabe, F.T.; Hodnett, M.G.; Senzanje, A. Opportunities for increasing productive water use from dam water: A case study from semi-arid Zimbabwe. Agr. Water Manag. 2003, 62, 149–163. [Google Scholar] [CrossRef]
- Mugabe, F.T.; Chitata, T.; Kashaigili, J.; Chagonda, I. Modelling the effect of rainfall variability, land use change, and increased reservoir abstraction on surface water resources in semi-arid southern Zimbabwe. Phys. Chem. Earth 2011, 36, 1025–1032. [Google Scholar] [CrossRef]
- Senzanje, A.; Boelee, E.; Rusere, S. Multiple use of water and water productivity of communal small dams in the Limpopo Basin, Zimbabwe. Irrig. Drain. Syst. 2008, 22, 225–237. [Google Scholar] [CrossRef]
- Rosa, L.; Chiarelli, D.D.; Sangiorgio, M.; Beltran-Peña, A.A.; Rulli, M.C.; D’Odorico, P.; Fung, I. Potential for sustainable irrigation expansion in a 3 °C warmer climate. Proc. Natl. Acad. Sci. USA 2020, 117, 29526–29534. [Google Scholar] [CrossRef]
- Xu, H. Modification of normalized difference water index (NDWI) to enhance open water features in remotely sensed imagery. Int. J. Remote Sens. 2006, 27, 3025–3033. [Google Scholar] [CrossRef]
- Lobser, S.E.; Cohen, W.B. MODIS tasselled cap: Land cover characteristics expressed through transformed MODIS data. Int. J. Remote Sens. 2007, 28, 5079–5101. [Google Scholar] [CrossRef]



















| Data Product | Description | Original Units | Original Spatial Resolution | Original Temporal Resolution | Time Period |
|---|---|---|---|---|---|
| MODIS MCD12Q1 Version 6 [58] | Land Cover Type 1 (IGBP ) | Class | 500 m | Annual | 2009–2018 |
| MODIS MCD43A4 Version 6 [59] | Nadir BRDF -Adjusted Reflectance for Bands 1–7 | N/A | 500 m | Daily | 2009–2018 |
| MODIS MCD43A2 Version 6 [60] | BRDF/Albedo Band Quality for Bands 1–7 | N/A | 500 m | Daily | 2009–2018 |
| MODIS MCD19A2 Version 6 [61] | MAIAC Aerosol Optical Depths at 0.47 m and AOD QA | N/A | 1 km | Daily | 2009–2018 |
| MODIS MCD19A3 Version 6 [62] | MAIAC BRDF Model Parameters | N/A | 1 km | 8-Day | 2009–2018 |
| MODIS MOD11A1/MYD11A1 Version 6 [63,64] | Daytime and Nighttime Land Surface Temperatures and QC | Kelvin; Bit Field | 1 km | Daily | 2009–2018 |
| MODIS MCD15A3H Version 6 [65] | Leaf Area Index and LAI QA | m/m; Class Flag | 500 m | 4-Day | 2009–2018 |
| FLDAS Noah [66] | Global Surface Pressure | Pa | 0.1° | Monthly | 2009–2018 |
| GTOPO30 DEM [67] | Digital Elevation | m | 30 arc-sec | Static | 1996 |
| GOSIF [68] | Global ’OCO-2 ’ Solar-Induced Chlorophyll Fluorescence | W mm | 0.05° | 8-Day | 2009–2018 |
| OCO-2 [69] | Solar-Induced Chlorophyll Fluorescence | W mm sr | 2.25 km by 1.29 km | 16-Day | 2014–2015 |
| 3IMERGM [70] | Mean Precipitation Intensity | mm/h | 0.1° | Monthly | 2009–2019 |
| Land Cover Classification | MODIS MCD12Q1 IGBP Land Cover Class |
|---|---|
| Water | 15: Permanent Snow/Ice |
| 17: Water | |
| Miombo | 1: Evergreen Needleleaf Forests |
| 2: Evergreen Broadleaf Forests | |
| 3: Deciduous Needleleaf Forests | |
| 4: Deciduous Broadleaf Forests | |
| 5: Mixed Forests | |
| 6: Closed Shrublands | |
| 7: Open Shrublands | |
| Woody Savanna | 8: Woody Savanna |
| Grass Savanna | 9: Savanna |
| 10: Grasslands | |
| 12: Cropland | |
| 14: Cropland/Natural Vegetation Mosaic | |
| Wetland | 11: Permanent Wetland |
| Barren/Built-up | 13: Urban |
| 16: Barren |
| Kernel Term | k = isotropic | k = volumetric (Ross-Thick) | k = geometric (LiSparse-R) |
|---|---|---|---|
| 1.0 | −0.007574 | −1.284909 | |
| 0.0 | −0.070987 | −0.166314 | |
| 0.0 | 0.307588 | 0.041840 |
Publisher’s Note: MDPI stays neutral with regard to jurisdictional claims in published maps and institutional affiliations. |
Short Biography of Authors
![]() | Tiffany M. Wei is an Associate in Research within the Pratt School of Engineering at Duke University. They graduated with a B.S.E. in EnvE from Duke University in 2020 and have conducted research within the Barros Research Group since 2017. Tiff’s research interests include ecohydrological responses to climate change, food and water security, environmental justice, and sustainable agriculture. They are an AMS member and received the Eric I. Pas Award in 2020. |
![]() | Ana P. Barros is the Donald Biggar Willett Chair of Engineering at the University of Illinois at Urbana-Champaign. She earned an M.Sc. in Environmental Science Engineering at the Oregon Institute of Technology in 1990 and a Ph.D. in Civil and Environmental Engineering from the University of Washington in 1993. Her research interests include remote-sensing, hydrology and hydrometeorology, computational fluid dynamics, and climate change. She is a Fellow of AAAS, ASCE, AGU, and AMS and Senior Member of IEEE. She was elected to NAE in 2019. |
© 2021 by the authors. Licensee MDPI, Basel, Switzerland. This article is an open access article distributed under the terms and conditions of the Creative Commons Attribution (CC BY) license (https://creativecommons.org/licenses/by/4.0/).
Share and Cite
Wei, T.M.; Barros, A.P. Prospects for Long-Term Agriculture in Southern Africa: Emergent Dynamics of Savannah Ecosystems from Remote Sensing Observations. Remote Sens. 2021, 13, 2954. https://doi.org/10.3390/rs13152954
Wei TM, Barros AP. Prospects for Long-Term Agriculture in Southern Africa: Emergent Dynamics of Savannah Ecosystems from Remote Sensing Observations. Remote Sensing. 2021; 13(15):2954. https://doi.org/10.3390/rs13152954
Chicago/Turabian StyleWei, Tiffany M., and Ana P. Barros. 2021. "Prospects for Long-Term Agriculture in Southern Africa: Emergent Dynamics of Savannah Ecosystems from Remote Sensing Observations" Remote Sensing 13, no. 15: 2954. https://doi.org/10.3390/rs13152954
APA StyleWei, T. M., & Barros, A. P. (2021). Prospects for Long-Term Agriculture in Southern Africa: Emergent Dynamics of Savannah Ecosystems from Remote Sensing Observations. Remote Sensing, 13(15), 2954. https://doi.org/10.3390/rs13152954



