Analysis of Salt Lake Volume Dynamics Using Sentinel-1 Based SBAS Measurements: A Case Study of Lake Tuz, Turkey
Abstract
1. Introduction
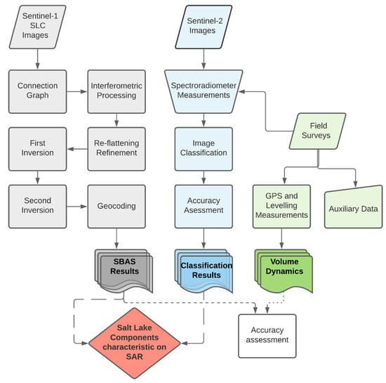
2. Materials and Methods
2.1. Study Region
2.2. Methodology
2.3. Field Surveys
3. Results
3.1. Analysis of Sentinel-1 SBAS Measurement
3.2. The Influence of Temporal Variations of the Salt Lake Components on the SBAS Results
4. Discussions
5. Conclusions
Author Contributions
Funding
Institutional Review Board Statement
Informed Consent Statement
Data Availability Statement
Acknowledgments
Conflicts of Interest
References
- Messager, M.L.; Lehner, B.; Grill, G.; Nedeva, I.; Schmitt, O. Estimating the volume and age of water stored in global lakes using a geo-statistical approach. Nat. Commun. 2016, 7, 13603. [Google Scholar] [CrossRef]
- Pedersen, E.; Weisner, S.E.; Johansson, M. Wetland areas’ direct contributions to residents’ well-being entitle them to high cultural ecosystem values. Sci. Total Environ. 2019, 646, 1315–1326. [Google Scholar] [CrossRef]
- Canisius, F.; Brisco, B.; Murnaghan, K.; Van Der Kooij, M.; Keizer, E. SAR backscatter and InSAR coherence for monitoring wetland extent, flood pulse and vegetation: A study of the Amazon lowland. Remote Sens. 2019, 11, 720. [Google Scholar] [CrossRef]
- Tiner, R.W. Wetlands: An Overview. In Remote Sensing of Wetlands: Applications and Advances, 1st ed.; Tiner, R.W., Lang, M.W., Klemas, V.V., Eds.; CRC Press: Boca Raton, FL, USA, 2015; pp. 3–18. [Google Scholar]
- Ding, X.; Li, X. Monitoring of the water-area variations of Lake Dongting in China with ENVISAT ASAR images. Int. J. Appl. Earth Obs. Geoinf. 2011, 13, 894–901. [Google Scholar] [CrossRef]
- Hu, S.; Niu, Z.; Chen, Y.; Li, L.; Zhang, H. Global wetlands: Potential distribution, wetland loss, and status. Sci. Total Environ. 2017, 586, 319–327. [Google Scholar] [CrossRef]
- Rezaeianzadeh, M.; Kalin, L.; Hantush, M.M. An Integrated Approach for Modeling Wetland Water Level: Application to a Headwater Wetland in Coastal Alabama, USA. Water 2018, 10, 879. [Google Scholar] [CrossRef]
- Van der Valk, A.G.; Volin, J.C.; Wetzel, P.R. Predicted changes in interannual water level fluctuations due to climate change and its implications for the vegetation of the Florida Everglades. Environ. Manag. 2015, 55, 799–806. [Google Scholar] [CrossRef] [PubMed]
- Liao, H.; Wdowinski, S.; Li, S. Regional-scale hydrological monitoring of wetlands with Sentinel-1 InSAR observations: Case study of the South Florida Everglades. Remote Sens. Environ. 2020, 251, 112051. [Google Scholar] [CrossRef]
- Hong, S.H.; Wdowinski, S.; Kim, S.W. Evaluation of TerraSAR-X observations for wetland InSAR application. IEEE Trans. Geosci. Remote Sens. 2010, 48, 864–873. [Google Scholar] [CrossRef]
- Schwatke, C.; Dettmering, D.; Bosch, W.; Seitz, F. DAHITI-an innovative approach for estimating water level time series over inland waters using multi-mission satellite altimetry. Hydrol. Earth Syst. Sci. 2015, 19, 4345–4364. [Google Scholar] [CrossRef]
- Yagmur, N.; Bilgilioglu, B.B.; Dervisoglu, A.; Musaoglu, N.; Tanik, A. Long and short–term assessment of surface area changes in saline and freshwater lakes via remote sensing. Water Environ. J. 2020, 35, 107–122. [Google Scholar] [CrossRef]
- Woodcock, C.E.; Allen, R.; Anderson, M.; Belward, A.; Bindschadler, R.; Cohen, W.B.; Gao, F.; Goward, S.N.; Helder, D.; Helmer, E.; et al. Free access to Landsat imagery. Sci. VOL 2008, 320, 1011. [Google Scholar] [CrossRef] [PubMed]
- Copernicus. Copernicus in Detail. Available online: https://www.copernicus.eu/en/about-copernicus/copernicus-detail (accessed on 10 February 2021).
- Calò, F.; Abdikan, S.; Görüm, T.; Pepe, A.; Kiliç, H.; Balik Şanli, F. The space-borne SBAS-DInSAR technique as a supporting tool for sustainable urban policies: The case of Istanbul Megacity, Turkey. Remote Sens. 2015, 7, 16519–16536. [Google Scholar] [CrossRef]
- Halicioglu, K.; Erten, E.; Rossi, C. Monitoring deformations of Istanbul metro line stations through Sentinel-1 and levelling observations. Environ. Earth Sci. 2021, 80, 361. [Google Scholar] [CrossRef]
- Bioresita, F.; Puissant, A.; Stumpf, A.; Malet, J.P. A method for automatic and rapid mapping of water surfaces from Sentinel-1 imagery. Remote Sens. 2018, 10, 217. [Google Scholar] [CrossRef]
- Imamoglu, M.; Kahraman, F.; Cakir, Z.; Sanli, F.B. Ground deformation analysis of Bolvadin (W. Turkey) by means of Multi-Temporal InSAR techniques and Sentinel-1 data. Remote Sens. 2019, 11, 1069. [Google Scholar] [CrossRef]
- Rotta, L.H.S.; Alcantara, E.; Park, E.; Negri, R.G.; Lin, Y.N.; Bernardo, N.; Mendes, T.S.G.; Souza Filho, C.R. The 2019 Brumadinho tailings dam collapse: Possible cause and impacts of the worst human and environmental disaster in Brazil. Int. J. Appl. Earth Obs. Geoinf. 2020, 90, 102119. [Google Scholar] [CrossRef]
- Orhan, O.; Oliver-Cabrera, T.; Wdowinski, S.; Yalvac, S.; Yakar, M. Land Subsidence and Its Relations with Sinkhole Activity in Karapınar Region, Turkey: A Multi-Sensor InSAR Time Series Study. Sensors 2021, 21, 774. [Google Scholar] [CrossRef]
- Drusch, M.; Del Bello, U.; Carlier, S.; Colin, O.; Fernandez, V.; Gascon, F.; Hoersch, B.; Isola, C.; Laberinti, P.; Martimort, P.; et al. Sentinel-2: ESA’s optical high-resolution mission for GMES operational services. Remote Sens. Environ. 2012, 120, 25–36. [Google Scholar] [CrossRef]
- Astola, H.; Häme, T.; Sirro, L.; Molinier, M.; Kilpi, J. Comparison of Sentinel-2 and Landsat 8 imagery for forest variable prediction in boreal region. Remote Sens. Environ. 2019, 223, 257–273. [Google Scholar] [CrossRef]
- D’Odorico, P.; Gonsamo, A.; Damm, A.; Schaepman, M.E. Experimental Evaluation of Sentinel-2 Spectral Response Functions for NDVI Time-Series Continuity. IEEE Trans. Geosci. Remote. Sens. 2013, 51, 1336–1348. [Google Scholar] [CrossRef]
- A24 Hedley, J.D.; Roelfsema, C.; Brando, V.; Giardino, C.; Kutser, T.; Phinn, S.; Mumby, P.J.; Barrilero, O.; Laporte, J.; Koetz, B. Coral reef applications of Sentinel-2: Coverage, characteristics, bathymetry and benthic mapping with comparison to Landsat 8. Remote. Sens. Environ. 2018, 216, 598–614. [Google Scholar] [CrossRef]
- Veloso, A.; Mermoz, S.; Bouvet, A.; Le Toan, T.; Planells, M.; Dejoux, J.F.; Ceschia, E. Understanding the temporal behavior of crops using Sentinel-1 and Sentinel-2-like data for agricultural applications. Remote Sens. Environ. 2017, 199, 415–426. [Google Scholar] [CrossRef]
- Mahdianpari, M.; Salehi, B.; Mohammadimanesh, F.; Homayouni, S.; Gill, E. The first wetland inventory map of newfoundland at a spatial resolution of 10 m using Sentinel-1 and Sentinel-2 data on the google earth engine cloud computing platform. Remote Sens. 2019, 11, 43. [Google Scholar] [CrossRef]
- Slagter, B.; Tsendbazar, N.E.; Vollrath, A.; Reiche, J. Mapping wetland characteristics using temporally dense Sentinel-1 and Sentinel-2 data: A case study in the St. Lucia wetlands, South Africa. Int. J. Appl. Earth Obs. Geoinf. 2020, 86, 102009. [Google Scholar] [CrossRef]
- Shi, X.; Yang, C.; Zhang, L.; Jiang, H.; Liao, M.; Zhang, L.; Liu, X. Mapping and characterizing displacements of active loess slopes along the upstream Yellow River with multi-temporal InSAR datasets. Sci. Total Environ. 2019, 674, 200–210. [Google Scholar] [CrossRef]
- Ferretti, A.; Prati, C.; Rocca, F. Permanent scatterers in SAR interferometry. IEEE Trans. Geosci. Remote Sens. 2001, 39, 8–20. [Google Scholar] [CrossRef]
- Erten, E.; Rossi, C. The worsening impacts of land reclamation assessed with Sentinel-1: The Rize (Turkey) test case. Int. J. Appl. Earth Obs. Geoinf. 2019, 74, 57–64. [Google Scholar] [CrossRef]
- Du, Z.; Ge, L.; Ng, A.H.M.; Zhu, Q.; Horgan, F.G.; Zhang, Q. Risk assessment for tailings dams in Brumadinho of Brazil using InSAR time series approach. Sci. Total Environ. 2020, 717, 137125. [Google Scholar] [CrossRef] [PubMed]
- Selvakumaran, S.; Rossi, C.; Barton, E.; Middleton, C.R. Interferometric Synthetic Aperture Radar (InSAR) in the Context of Bridge Monitoring. In Advances in Remote Sensing for Infrastructure Monitoring, 1st ed.; Singhroy, V., Ed.; Springer: Cham, Germany, 2020; pp. 183–209. [Google Scholar]
- Ciampalini, A.; Solari, L.; Giannecchini, R.; Galanti, Y.; Moretti, S. Evaluation of subsidence induced by long-lasting buildings load using InSAR technique and geotechnical data: The case study of a Freight Terminal (Tuscany, Italy). Int. J. Appl. Earth Obs. Geoinf. 2019, 82, 101925. [Google Scholar] [CrossRef]
- Xie, C.; Xu, J.; Shao, Y.; Cui, B.; Goel, K.; Zhang, Y.; Yuan, M. Long term detection of water depth changes of coastal wetlands in the Yellow River Delta based on distributed scatterer interferometry. Remote Sens. Environ. 2015, 164, 238–253. [Google Scholar] [CrossRef][Green Version]
- Berardino, P.; Fornaro, G.; Lanari, R.; Sansosti, E. A new algorithm for surface deformation monitoring based on small baseline differential SAR interferograms. IEEE Trans. Geosci. Remote Sens. 2002, 40, 2375–2383. [Google Scholar] [CrossRef]
- Osmanoğlu, B.; Sunar, F.; Wdowinski, S.; Cabral-Cano, E. Time series analysis of InSAR data: Methods and trends. ISPRS J. Photogramm. Remote Sens. 2016, 115, 90–102. [Google Scholar] [CrossRef]
- Orhan, O. Monitoring of land subsidence due to excessive groundwater extraction using small baseline subset technique in Konya, Turkey. Environ. Monit. Assess. 2021, 193, 174. [Google Scholar] [CrossRef] [PubMed]
- Caló, F.; Notti, D.; Galve, J.P.; Abdikan, S.; Görüm, T.; Pepe, A.; Balik Şanli, F. Dinsar-Based detection of land subsidence and correlation with groundwater depletion in Konya Plain, Turkey. Remote Sens. 2017, 9, 83. [Google Scholar] [CrossRef]
- Chen, Z.; White, L.; Banks, S.; Behnamian, A.; Montpetit, B.; Pasher, J.; Duffe, J.; Bernard, D. Characterizing marsh wetlands in the Great Lakes Basin with C-band InSAR observations. Remote Sens. Environ. 2020, 242, 111750. [Google Scholar] [CrossRef]
- Xiang, W.; Zhang, R.; Liu, G.; Wang, X.; Mao, W.; Zhang, B.; Bao, J.; Cai, J.; Fu, Y. Extraction and analysis of saline soil deformation in the Qarhan Salt Lake region (in Qinghai, China) by the sentinel SBAS-InSAR technique. Geod. Geodyn. 2021. Available online: https://www.sciencedirect.com/science/article/pii/S1674984720300859 (accessed on 5 January 2021).
- Hong, S.H.; Wdowinski, S.; Kim, S.W.; Won, J.S. Multi-temporal monitoring of wetland water levels in the Florida Everglades using interferometric synthetic aperture radar (InSAR). Remote Sens. Environ. 2010, 114, 2436–2447. [Google Scholar] [CrossRef]
- Kaya, Z. Potential natural heritage sites in Turkey. In World Heritage, 1st ed.; Rössle, M., Ed.; DL Services: Sint Pieters Leeuw, Belgium, 2016; Volume 80, pp. 84–89. [Google Scholar]
- Ekercin, S.; Ormeci, C. Estimating soil salinity using satellite remote sensing data and real-time field sampling. Environ. Eng. Sci. 2008, 25, 981–988. [Google Scholar] [CrossRef]
- Orhan, O.; Dadaser-Celik, F.; Ekercin, S. Investigating land surface temperature changes using Landsat-5 data and real-time infrared thermometer measurements at Konya closed basin in Turkey. Int. J. Eng. Geosci. 2019, 4, 16–27. [Google Scholar]
- Kilic, O.; Kilic, A.M. Salt crust mineralogy and geochemical evolution of the salt lake (Tuz Gölü), Turkey. Sci. Res. Essays 2010, 5, 1317–1324. [Google Scholar]
- Ozfidan-Konakci, C.; Uzilday, B.; Ozgur, R.; Yildiztugay, E.; Sekmen, A.H.; Turkan, I. Halophytes as a source of salt tolerance genes and mechanisms: A case study for the Salt Lake area, Turkey. Funct. Plant Biol. 2016, 43, 575–589. [Google Scholar] [CrossRef]
- TVKGM. Lake Tuz Special Protection Area Management Plan 2014–2018. Available online: https://webdosya.csb.gov.tr/db/tabiat/editordosya/tuz%20golu-4(2).pdf (accessed on 8 February 2021).
- Köylü, M.K. Salt Lake’s Financial Investment Value and Its Contribution to Economic Growth. Int. J. Acad. Value Stud. 2017, 3, 127–137. [Google Scholar]
- Chen, Q.; Liu, X.; Zhang, Y.; Zhao, J.; Xu, Q.; Yang, Y.; Liu, G. A nonlinear inversion of InSAR-observed coseismic surface deformation for estimating variable fault dips in the 2008 Wenchuan earthquake. Int. J. Appl. Earth Obs. Geoinf. 2019, 76, 179–192. [Google Scholar] [CrossRef]
- Zhou, L.; Guo, J.; Hu, J.; Li, J.; Xu, Y.; Pan, Y.; Shi, M. Wuhan surface subsidence analysis in 2015–2016 based on Sentinel-1a data by SBAS-InSAR. Remote Sens. 2017, 9, 982. [Google Scholar] [CrossRef]
- ESA. User Guides Introduction. Available online: https://earth.esa.int/web/sentinel/user-guides (accessed on 10 February 2021).
- Hong, S.H.; Wdowinski, S. Evaluation of the quad-polarimetric Radarsat-2 observations for the wetland InSAR application. Can. J. Remote Sens. 2012, 37, 484–492. [Google Scholar] [CrossRef]
- Aslan, G.; Cakir, Z.; Lasserre, C.; Renard, F. Investigating subsidence in the Bursa Plain, Turkey, using ascending and descending Sentinel-1 satellite data. Remote Sens. 2019, 11, 85. [Google Scholar] [CrossRef]
- Tampuu, T.; Praks, J.; Uiboupin, R.; Kull, A. Long term interferometric temporal coherence and DInSAR phase in Northern Peatlands. Remote Sens. 2020, 12, 1566. [Google Scholar] [CrossRef]
- Wegmüller, U.; Magnard, C.; Werner, C.; Strozzi, T.; Caduff, R.; Manconi, A. Methods to avoid being affected by non-zero closure phase in InSAR time series analysis in a multi-reference stack. Procedia Comput. Sci. 2021, 181, 511–518. [Google Scholar] [CrossRef]
- Ormeci, C.; Ekercin, S. An assessment of water reserve changes in Salt Lake, Turkey, through multi–temporal Landsat imagery and real–time ground surveys. Hydrol. Process. Int. J. 2007, 21, 1424–1435. [Google Scholar] [CrossRef]
- Ekercin, S.; Örmeci, C. Evaluating climate change effects on water and salt resources in Salt Lake, Turkey using multitemporal SPOT imagery. Environ. Monit. Assess. 2010, 163, 361–368. [Google Scholar] [CrossRef] [PubMed]
- Orhan, O.; Yalvaç, S.; Ekercin, S. Investigation of climate change impact on Salt Lake by statistical methods. Int. J. Environ. Geoinformatics 2017, 4, 54–62. [Google Scholar] [CrossRef]
- Sica, Y.V.; Quintana, R.D.; Radeloff, V.C.; Gavier-Pizarro, G.I. Wetland loss due to land use change in the Lower Paraná River Delta, Argentina. Sci. Total Environ. 2016, 568, 967–978. [Google Scholar] [CrossRef] [PubMed]
- Judah, A.; Hu, B. The integration of multi-source remotely-sensed data in support of the classification of wetlands. Remote Sens. 2019, 11, 1537. [Google Scholar] [CrossRef]
- Pande-Chhetri, R.; Abd-Elrahman, A.; Liu, T.; Morton, J.; Wilhelm, V.L. Object-based classification of wetland vegetation using very high-resolution unmanned air system imagery. Eur. J. Remote Sens. 2017, 50, 564–576. [Google Scholar] [CrossRef]














| Satellite (Optical) | Spectral Res. (µm) | Spatial Res. (m) | Rad. Res. (bit) | Temp. Res. (Day) |
|---|---|---|---|---|
| Sentinel 2 MSI | 13 Bands (0.44–2.20) | * B2, B3, B4, B8:10 m * B5, B6, B7, B8a, B11, B12:20m B1, B9, B10: 60 m | 12 | 5 |
| Satellite (SAR) | Polarization * | Spatial Res. (m) | Incidence Angle (°) | Temp. Res. (Day) |
| Sentinel-1 (C band) | HH, HV, * VV, VH | 5 (ground range) × 20 (azimuth) | 29.1°–46.0° | 6 |
Publisher’s Note: MDPI stays neutral with regard to jurisdictional claims in published maps and institutional affiliations. |
© 2021 by the authors. Licensee MDPI, Basel, Switzerland. This article is an open access article distributed under the terms and conditions of the Creative Commons Attribution (CC BY) license (https://creativecommons.org/licenses/by/4.0/).
Share and Cite
Bilgilioğlu, B.B.; Erten, E.; Musaoğlu, N. Analysis of Salt Lake Volume Dynamics Using Sentinel-1 Based SBAS Measurements: A Case Study of Lake Tuz, Turkey. Remote Sens. 2021, 13, 2701. https://doi.org/10.3390/rs13142701
Bilgilioğlu BB, Erten E, Musaoğlu N. Analysis of Salt Lake Volume Dynamics Using Sentinel-1 Based SBAS Measurements: A Case Study of Lake Tuz, Turkey. Remote Sensing. 2021; 13(14):2701. https://doi.org/10.3390/rs13142701
Chicago/Turabian StyleBilgilioğlu, Burhan Baha, Esra Erten, and Nebiye Musaoğlu. 2021. "Analysis of Salt Lake Volume Dynamics Using Sentinel-1 Based SBAS Measurements: A Case Study of Lake Tuz, Turkey" Remote Sensing 13, no. 14: 2701. https://doi.org/10.3390/rs13142701
APA StyleBilgilioğlu, B. B., Erten, E., & Musaoğlu, N. (2021). Analysis of Salt Lake Volume Dynamics Using Sentinel-1 Based SBAS Measurements: A Case Study of Lake Tuz, Turkey. Remote Sensing, 13(14), 2701. https://doi.org/10.3390/rs13142701

