Abstract
Although measurement data from the civil engineering sector are an important basis for scientific analyses in the field of non-destructive testing (NDT), there is still no uniform representation of these data. An analysis of data sets across different test objects or test types is therefore associated with a high manual effort. Ontologies and the semantic web are technologies already used in numerous intelligent systems such as material cyberinfrastructures or research databases. This contribution demonstrates the application of these technologies to the case of the 1H nuclear magnetic resonance relaxometry, which is commonly used to characterize water content and porosity distribution in solids. The methodology implemented for this purpose was developed specifically to be applied to materials science (MS) tests. The aim of this paper is to analyze such a methodology from the perspective of data interoperability using ontologies. Three benefits are expected from this approach to the study of the implementation of interoperability in the NDT domain: First, expanding knowledge of how the intrinsic characteristics of the NDT domain determine the application of semantic technologies. Second, to determine which aspects of such an implementation can be improved and in what ways. Finally, the baselines of future research in the field of data integration for NDT are drawn.
1. Introduction
In many industrialized countries, infrastructure buildings are in increasingly poor condition [1,2]. Given the high carbon footprint of new buildings, it is unclear how much of the infrastructure can be rebuilt [3]. Alternatively, remediation measures can be considered. Due to the high damage potential, the characterization of the microstructure-dependent moisture condition and knowledge of the distribution of damage-influencing ions are of central importance. Until now, transport coefficients for diffusion and migration of harmful ions have been determined in time-consuming experimental setups in the laboratory. The relatively rough assessment of damage mechanisms and the resulting uncertainties in the mathematical prediction models often remain a weak point. Determining the durability, resistance, and safety of structures with less effort through non-destructive testing (NDT) procedures and modern assessment methods would be innovative.
For instance, nuclear magnetic resonance (NMR) relaxometry [4] could be used to estimate transport coefficients directly on existing structures completely nondestructively. This method is well-known from geophysical applications and has been used to characterize water content, permeability, and porosity of building materials such as concrete, cement, and sandstones [5]. However, NMR measurements currently have limited practical applicability due to the need for calibration with complementary multi-method measurements such as mercury porosimetry or micro-computed tomography. To overcome this, the integration of NMR data into advanced material models that take into account in situ information on composition, chemical and mechanical properties, etc., seems promising.
These data are usually patterns and correlations influenced by several intermixed theoretical concepts and multi-stage, complicated processes. Thus, they cannot be described with a closed formulation [6]. The interdisciplinarity required to extract knowledge from these data is a relatively novel challenge that goes far beyond traditional multi-method approaches. Cyberinfrastructures play a central role herein by providing customized tools that seamlessly integrate data collection, storage, and analysis to enable digital collaboration among interdisciplinary team members on platforms [7,8]. In their overview of materials-science-related cyber infrastructures, [9] showed the rapidly increasing number of projects and infrastructures since 2010 and provided a comprehensive list. However, non-destructive test (NDT) methods—especially from civil engineering and geophysics—have so far played a minor role.
Using the NMR method as an example, this paper describes methods for data integration that aim to lower the information barriers between actors in NDT and materials science. The objective of this paper is to determine the characteristics of the applied methodology in relation to its capacity to model knowledge; it is intended to describe the influence of the different steps of this methodology on the final result: semantically enriched data. The field of application, non-destructive testing-, along with the methodology under study (“digital workflow”) and the framework used for the analysis—the ability to represent knowledge—make up the novelty of this article.
Sophisticated classification schemes, so-called ontologies, are utilized to make complex data efficiently searchable. Ontologies are closely related to the notion of the Semantic Web (SW). The goal of SW as an extension of the Internet is to make data shareable and reusable across applications, enterprises, and community boundaries through a unified framework [10]. While the searchability of data depends on the definition of search terms, semantic rules defined by the ontology that consider relations within a domain enable even richer searches across disciplines. The chosen example was carried out in the context of initiatives to implement semantic technologies in materials research, namely MaterialDigital [11] and Mat-O-Lab [12]. The core of this paper is to characterize the impact of these semantic technologies on the description of the NMR example.
The chosen approach is based on collaborative (In this text, italic letters are used in literal references using brackets (“”) or, as in this case, when common English words are used to denote concepts in the field of study of this paper) and custom ontology engineering methods (OEngMs.) and pursues the goal of flexible integration of additional data sources. This goal enables the exchange of information and the interoperability (i.e., cross-system usability) of different data sources and information tools in the domain of materials testing.
The paper is organized as follows: First, we analyze the literature in the field of interoperability challenges in materials science (MS) and define the central concepts, tools, and methods that are generic to ontologies and semantic web technologies. We introduce the MS initiatives that this work is associated with, namely MaterialDigital [11] and Mat-O-Lab [12]. In the third section, we lay out our research approach by first describing NMR for the non-destructive material characterization of building materials, followed by a description of how the semantic toolset can be applied to it. The results of this application are described in the fourth section. Finally, we present our conclusions and point out gaps to be addressed in future studies.
2. Background
This study discusses the application of a specific methodology—digital workflow, which can be analyzed through ontology engineering—to a specific NDT pilot case—NMR relaxometry. Due to the interdisciplinary character of this paper this section contains four subsections. Every subsection establishes some basis to understand the methodology of the current article.
2.1. The Use of Ontology Engineering in Materials Science
In the last decade, several initiatives have emerged to build digital platforms that act as data hubs in MS and try to address the challenges of implementing interoperability. The authors of [9] showed the rapidly increasing number of cyberinfrastructures since 2010 and gave a comprehensive list. Early initiatives and platforms such as Material Genome Initiative (MGI) [13] in 2011, AFLOW [14], MatNavi [15], or the Materials Project [16] were considered breakthroughs of data science in MS. Other initiatives followed, such as Open Materials Database [17], Citrine Informatics [18], MaX [19], NOMAD [20], Materials Data Facility [21], or Materials Zone [22]. They come from both the public and the private sectors and focus on different stakeholders in MS and on different levels of interoperability [20,21,22,23,24,25]. The authors of [26,27,28] described the central role of these platforms as enabling digital collaboration between interdisciplinary team members.
The use of ontologies to address interoperability in MS is a common practice [29,30,31] and can be traced back until the work of [32]. However, the interest in applying ontologies in the technical domains can be found as far as 1996 in [33]. To date, some scientific papers have been published that relate MS to semantic interoperability using ontologies. The need for further research in this field has been expressed multiple times, e.g., in terms of “interoperability” as an issue to be addressed explicitly [31,34,35,36,37] or implicitly using the terms “data integration” [38,39], “lack of uniformity, data selectivity” [40], or “conflicting terminologies between subfields, inconsistent recording practices” [41].
Ontology Engineering studies the creation, deployment, and maintenance of ontologies. Ontology Engineering Methodology (OEngMs) is a concept that that originates from [42] and [43]. This concept defines different stages, tasks, actors, and workflows of Ontology Engineering. Experiences from the software development domain have been incorporated into the development of OEngMs. For instance, [44] proposes an ontology development methodology based on Unified Modelling Language; [45] recognizes the gap in the level of maturity between software and ontology engineering and introduces a “software centric innovative methodology (SCIM) for ontology development”; [46] presents an OEngM based on the agile software development Scrum; in [47], an agile ontology methodology is also proposed to meet the needs of community-driven ontology development.
The main stages of creating an ontology are specification, conceptualization, formalization, implementation, and maintenance. The pending tasks are knowledge acquisition, documentation, evaluation, alignment, assessment, merging, etc. Actors in the development process are the domain expert, knowledge user and ontology engineer. The workflows result from the combination of the three parameters stage, task, and actors. Some OEngMs examples are HCOME [48], NeOn [49], and OTKM [50]. Many OEngMs have been developed and reviewed both by ontology engineers and academics in [51,52,53].
In her classification of OEngMs, [54] emphasized the importance of collaboratively building ontology networks in the present OEngMs landscape. These networks provide for characteristics such as dynamics, context, and collaborative and distributed development. The authors of [55] distinguish three types of OEngMs: non-collaborative OEngMs, collaborative OEngMs, and custom OEngMs that “still engage the active involvement of communities.” The authors measure the success of an ontology by the following three parameters: reuse (is the ontology used by other ontologies or applications outside of its original intended use?), evolution (is the ontology updated after its initial publication?), and life (is the ontology active, i.e., is it still being developed, maintained, updated, or evaluated?). This measurement was performed with several well-known ontologies considering the classification of the OEngM types presented above. For this, it has been checked whether these ontologies have been developed using collaborative tools (Wiki, GitHub, blog, mailing lists, etc.) or not. The results showed that the highest rate of success was achieved by the ontologies developed by custom OEngMs. The use of collaborative tools in the OEngMs also showed a higher rate of success than the OEngMs that did not use them.
In current practice, it is no longer possible to uniquely identify the most efficient OEngM for a given problem specification. However, several accepted practices can be identified. A comprehensive summary can be found in [56], in [57], or in [58]. Reuse and maintenance (related to evolution) of ontologies and collaboration in teams are common recommendations among these accepted practices.
Ontologies provide the necessary semantic layer to connect existing and emerging IT resources for data integration and interoperability. Nevertheless, they are not neutral or independent to the OEngMs used to develop them. Factors such as (ontology) reuse, evolution, and life are highly determined by the methodology used to create them.
The MaterialDigital platform and Mat-O-Lab are described below in terms of their relative position in the OEngMs classification.
The innovation platform MaterialDigital was created and funded in the context of the public policies focused on the digitization of the society [59]. This initiative emphasizes interoperability as an objective to be achieved [4] and identifies the development of ontologies as a main area of interest for this purpose. It focuses the main effort of ontology definition on domain experts and proposes an organic and modular implementation of ontologies. This approach is closely related to the aforementioned “context, collaborative, and distributed” development of an ontology as OEngM.
Mat-O-Lab (Materials-Open-Laboratory) is an association of the Fraunhofer Institute–MATERIALS Association [60] and the Federal Institute for Materials Research and Testing of Germany (BAM) [61]. Its mission is the digitization of materials and components along their life cycle by developing specific and practical pilot cases. These pilot cases focus on experimental methods in the field of MS, such as tensile strength testing, ultrasonic testing, or NMR testing. Due to the federated nature of this initiative, the participants are scattered by discipline and use agile and open collaboration tools among themselves. The approach of this initiative regarding the OEngMs is a custom development. It is based on a layered deployment of the necessary tools and modules to achieve satisfactory interoperability of the data about materials and their components throughout their life cycle. This deployment starts with a low-semantic digital-workflow [62], which is gradually complemented.
2.2. Ontologies: Definition and Types
Ontologies can be defined as “an explicit specification of a conceptualization” [63], or more specifically as “a formal specification of a shared conceptualization” [64]. This last definition [64] addresses both the standardization (formal) and the agreement (consensus), needed to overcome interoperability challenges. An ontology is a “formalized description of concepts and relationships (both taxonomic and semantic) that exist between concepts” [65]. These concepts are subjects and objects, which relationships are formalized by properties. A fact—also referred to as a triple—is a statement about an entity with the structure “subject-property-object” (see Figure 1). A collection of facts/triples is the simplest way to model knowledge.
Figure 1.
The structure of a triple (Subject-property-Object), when related to a knowledge model (such as an ontology, top) and a set of data in tabular form (bottom left), provides a set of triples (bottom center-right).
The Resource Description Framework (RDF) [66] is the language recommended by the W3C [67] to formally express triples. However, the simple notation of triples lacks the structure to represent more general knowledge. RDF Schema [68] (RDFS) is a formal language that extends RDF and adds a hierarchy to triples, allowing mereological relationships (i.e., part to whole) to be expressed between entities. A set of hierarchically organized triples is called a taxonomy. Taxonomies are suitable to classify knowledge. A further expressivity is possible for a knowledge model using triples as a base, allowing restrictions in values, logic expressivity between entities (subjects, objects, properties), defining the range and domain of properties, allowing automated reasoning to certain extent, etc. The W3C created the Web Ontology Language (OWL) [69] in 2004 to allow these features.
Ontologies can be classified as informal to formal according to the degree of formality [70]. The former are a simple representation, similar to natural language. The latter are semantic structures incorporating taxonomies together with a high degree of implementation of constraints and operations at the logical level. Data management typically requires formal ontologies to achieve a sufficiently high level of accuracy.
According to the level of conceptualization (see Figure 2, ontologies can be classified into one of the following categories: top-level ontologies, mid-level ontologies, and domain ontologies. Top-level ontologies (also called upper ontologies or foundational ontologies) deal with the highest level of conceptualization. These ontologies include abstract general concepts and properties and are used as a basis to build other ontologies with a lower level of conceptualization [71]. Among the most popular are the Basic Formal Ontology (BFO) [72], the Descriptive Ontology for Linguistic and Cognitive Engineering (DOLCE) [73], Suggested Upper Merged Ontology (SUMO) [74], or the General Formal Ontology (GFO) [75]. The authors of [76] illustrated the dependency of the subsequent data structures on the choice of a top-level ontology. Mid-level ontologies are conceptually one level below. They are based on upper-level ontologies and provide entities to ontologies of a wide domain. The subject of [77] is a set of mid-level ontologies based on the BFO. Finally, domain-level ontologies “are developed to represent the knowledge and terminology specific to a professional, scientific, or similar domain” [78]. Domain ontologies, as ontological tools, are closer to the definition of the interoperability problem in the corresponding domain. Their classes and properties are tied closely to the concepts related to the specified part of reality that a domain stands for. Some examples in the fields close to the NDT domain (engineering, MS) are European Materials & Modelling Ontology (EMMO) [79], Chemical Entities of Biological Interest (ChEBI) [80], or Coordinated Holistic Alignment of Manufacturing Processes (CHAMP) [81].
Figure 2.
Ontology classification sorted by level of abstraction of the respective fields. The examples in the middle column are ontologies grouped by ontology type. The right column presents examples of entities that could be part of an ontology of the corresponding level of abstraction.
Ontologies based on a common upper ontology share a general vision of the structure of reality in terms of knowledge modelling [82,83,84]. This is useful in terms of interoperability, as [85] discovered when exploring algorithms that find “correspondences between entities belonging to different ontologies” (ontology matching). The best precision in these algorithms occurs when this correspondence is studied in two ontologies built upon the same upper ontology. The authors of [86] also found a great advantage in relating domain ontologies to a common upper ontology to establish interoperability.
2.3. Principles of 1H Nuclear Magnetic Resonance Relaxometry
The non-destructive method 1H NMR relaxometry (Figure 3) is based on the electromagnetic response of hydrogen protons exposed to a magnetic field. Considering a sample with a specific amount of moisture inside, the hydrogen protons are unevenly distributed, and no magnetization is measurable (Figure 4a)). However, when the sample is placed inside a static field B0, the 1H protons in a sample behave like stab magnetics, aligning with the field axis and starting to precess a characteristic frequency (Larmor frequency, Figure 4b). Although there are two energetic states into which the spins of the protons can be forced (parallel and antiparallel to the field axis), the majority orients parallel to B0. In consequence, a magnetization M0, also parallel to B0 can be measured.
Figure 3.
Photograph of the NMR tomograph at BAM. Source: BAM.
Figure 4.
NMR Principles, adapted version from [5]. (a)—Initial state in a water-containing medium without magnetization. (b)—Alignment of the protons when the sample is exposed to a static magnetic field. (c)—Deflection of the resulting magnetization into the transverse plane (x-y) by a short radiofrequency pulse. (d)—The magnetization relaxes back into the equilibrium state after termination of the radio-frequency pulse. (e)—Resulting measurable NMR signal (exponential decay of NMR amplitude). (f)—Relaxation time distribution as a result of a numerical inversion of the measured decaying signal. When converted using a material constant ρ, the x-axis can be converted to pore sizes.
By use of a radiofrequency pulse which also oscillates at the Larmor frequency, the spins are deflected into the transverse plane (x’-y’) due to the resonance effect (Figure 4c). After the excitation pulse is terminated, the spins relax back into the equilibrium state and an exponentially decaying magnetization can be measured Figure 4d). Further details on the NMR theory and applicable pulse programs may be found in [87,88,89]. Since the initial NMR amplitude after excitation is directly proportional to the amount of hydrogen protons within the measured volume, NMR enables the determination of the moisture content and the porosity (Figure 4e). Furthermore, the exponential decay of the NMR signal provides information on the molecular structure and dynamics of the molecules (chemical or physical bonding and transport processes) as well as on the confinements (pore size distribution and pore surface mineralogy) [89]. Consequently, the measurable decaying signal of a homogeneous sample containing only one pore size has a mono-exponential characteristic. In contrast, the NMR signal measured in a heterogeneous porous material represents the sum of numerous exponential relaxation behaviors reflecting the spread of pore sizes and molecular bonds.
To convert the measured NMR signal of a fully saturated sample into a pore size distribution, the relaxation time distribution has to be determined by a numerical inversion and then multiplied by another parameter, the surface relaxivity ρ (Figure 4f). The surface relaxivity ρ describes the material-specific fluid–surface interaction on the pore wall. In addition, to convert the relaxation time distribution, the surface-to-volume ratio of the sample must also be known [90].
NMR relaxometry has many applications in the field of material characterization and is therefore an interesting example for interoperability implementation. Applications include monitoring moisture transport and redistribution due to thermal exposure [91] or measuring moisture penetration depth to evaluate the hydrophobic efficiency of conservation and consolidation treatments [92]. Furthermore, NMR relaxometry has been applied to study hydration processes. Since the method is sensitive to proton mobility and confinement, the development of single hydration products can be analyzed [93,94,95,96]. Moreover, NMR relaxometry also represents a non-invasive alternative for pore space characterization in complex porous systems and for the analysis of pore space development in situ and under pressure [97,98]. In contrast to NMR spectroscopy, the NMR relaxometry method is even applicable on site by using mobile sensors. It therefore allows, for example, the contactless measurement of moisture ingress in buildings and artifacts of cultural heritage [99] or moisture-induced degradation processes such as alkali-silica reactions in infrastructures [100].
2.4. Framework: Digital Workflow in Mat-O-Lab
Mat-O-Lab focuses on implementing a process chain to transform experimental data from its original format to an RDF format (triples). The intention of such an implementation is twofold: First, to consolidate the knowledge of semantic data structures and associated processes among the producers/users of such data, and thus to enable the largest possible number of actors (or users) to actively participate in the transformation process.
These actors have three roles: in the role of researchers, they can access the triple store (Query/Get). When they act as developers, they create with a User Interface (UI) in the Import Script that sets up the Rest-API. Lastly, the users have the role of ontology engineers and are able to access the Vocabulary Provider or Ontology Repository. The second goal of the implementation is the development, testing and optimization of a methodology with the help of different research groups participating in Mat-O-Lab. This methodology is intended to be the basis on which to add further processes of semantic transformation of experimental data (see Figure 5).
Figure 5.
Projected architecture development for the Mat-O-Lab initiative. Datasources refers to the source where raw data from experimental tests is stored. IDS stands for Integrated Data Storage: the different Rest-API allow raw-data to be transformed into triples (see Figure 1) thanks to the connector; the triples are stored in the RDF-Triple Store.
Mat-O-Lab uses as reference ontology the Baden Württemberg Material Digital Ontology (BWMD-Ontology) [101,102]. This ontology was created by the Fraunhofer Institute IWM [103] with the goal of fulfilling the requirements of the call for an ontology in the framework of the MaterialDigital platform. The BWMD-Ontology is based on the upper ontology BFO and was developed using the best practice recommendations described in [104].
The digital workflow consists of three steps (see Figure 6). The first step is Test Selection, where a research method of interest is selected. The factors influencing this selection are multivariate: the availability of human resources, the need to have the triples available, the previous status of the research group with respect to the digitization of test data, etc. The Test Description follows, where the domain expert (DE) describes the test method considering its data output and metadata parameters. The DE uses a process graph editor software tool to create a knowledgebase file. This “method description” is a temporal sequence, from test preparation to data results. This tool represents the test method in terms of entities, and properties connecting these entities. Entities are described by the DE and must belong to classes from the chosen ontology. The properties used by the DE must be available in the same ontology (the BWMD-Ontology in this case). The last step is the Endpoint Setup, where the knowledgebase file from the previous step is processed to create an endpoint. This file acts as “translator” for all experimental output files of the test method selected in the first step. This endpoint is able to create triples (subject-property-object) using the original experimental data output and metadata parameters. Thereby, subjects and objects are instances of the classes in the selected ontology and the properties are selected from the ones available in the same ontology. Instances are concrete cases of a given class or category: specimen_43 is an instance of the class Specimen.
Figure 6.
Digital workflow. The domain expert (DE) is at the center of the process.
The ontology plays a purely functional role in the digital workflow. The main objective is to transform experimental data into triples (see Figure 7) irrespective of the source format. These triples are semantically connected according to the ontology, which fulfills a “scaffolding” role. This means that the ontology, once used to build the knowledgebase file, remains unaffected by the digital workflow. The value of a bottom-up development and collaboration approach to OEngMs has been demonstrated. Both the development and the collaboration here remain horizontal. Semantic reflections and tasks are used to transform the data into triples, but not to update the ontology. The importance of a feedback loop between the ontology engineer (OE) and the DE to adjust this digital workflow and the selected ontology has been recognized, but not yet implemented. The feedback loop includes activities such as ontology updating (minor changes), ontology restructuring (analyzing the initial knowledge model and correcting the ontology according to the result of this analysis), ontology pruning (discarding entities that are no longer relevant) or ontology customization (adapting the ontology to some user needs) [49].
Figure 7.
The goal of creating an endpoint is to automatize the populating process of the triplestore from the metadata files from experimental tests.
3. Methodology. Application of Mat-O-Lab Methodology to 1H NMR Relaxation Test
It seems reasonable to assume that the DE is not an expert in ontological engineering. Therefore, it is necessary to include an ontology engineer (OE) in the workflow to document the application of this process to the 1H NMR relaxometry test. Moreover, the goal of such an application is not only or primarily functional, i.e., as a transformation of experimental data stored in text format into semantically enriched data with a higher degree of interoperability. The main objective of the current study is to document and analyze this methodology from the point of view of the ontology engineering methods. This analysis can identify possible additions or changes to the methodology or indicate its main values and disadvantages. Therefore, in the current study, the OE acts as a DE. To this end, a step is added to the methodology described as digital workflow: the transfer of relevant domain knowledge from the DE to the OE. We refer to this step as the Transfer of information (see Figure 8 and it is defined as follows: The OE and the DE interact so that the former can adequately execute the Test Selection, the Test Description, and the Endpoint Setup, in addition to being able to document these and the Transfer of Information step from an ontology engineering perspective. The description of the application of the workflow with the addition of the Transfer of information to the pilot case of the 1H NMR relaxometry follows.
Figure 8.
Digital workflow modified to allow ontology elicitation. Placing the ontology engineer (OE) at the center of the Test Description process only responds to the need to critically analyze and document the semantic transformation depicted in the Figure 6.
In the Test Selection, the advantages speak in favor of 1H NMR relaxometry as the starting candidate for the pilot case. The test involves a relatively small number of steps compared to other NDT methods. Additionally, there is another variant of the NMR relaxometry test which was processed according to the digital workflow. The variation will later allow a comparison of the triples obtained from both tests to check the degree of interoperability.
The cooperation between the DE and the OE was direct and could be simplified to a one–one interaction. In practical terms, this allowed for agile and efficient communication and simplified the analysis of these interactions.
Three meetings were held between the DE and the OE, which served as a framework for the Transfer of Information. The authors of [49] referred to this process as ontology elicitation. However, it cannot be assumed that the knowledge is acquired by the OE to develop or maintain an ontology. The objective is described in the Endpoint Setup from the previous section. Nonetheless, the notation is preserved as the process and the methodology are similar to those described in [49]. The first attempt is conducted in the laboratory, where the DE gives an introductory presentation to the OE about the previously selected test. The DE provides the OE an example of the metadata parameters and the output data file of the test.
Before the second attempt, the OE studies both the data and the metadata files with respect to the ontology elicitation from the previous point. This activity is defined in [49] under Non-ontological Resource Reengineering. The goal of the next interview is to complement the previous meeting and to get the answers to questions about the metadata output file that arise during the study of the metadata. These answers serve as input for the Test Description. In contrast to the previous encounter, where a general knowledge framework about the technology and the tools used was established, the OE′s questions to the DE at this encounter are not directed at knowledge about the 1H NMR test itself, but at being able to describe this test specifically in terms of the metadata output file.
Before the third meeting, the OE carries out the process of ontology conceptualization as described by [49]. According to this description, the process is used to organize and structure information and to create meaningful models at the knowledge level. The OE uses the result of the ontology elicitation from the previous meetings to create a knowledge graph. This graph in the form of a workflow chart (see Figure 9) is presented to the DE in the third meeting. The DE reviews the result for a later correction by the OE. This review is also part of the ontology elicitation process.
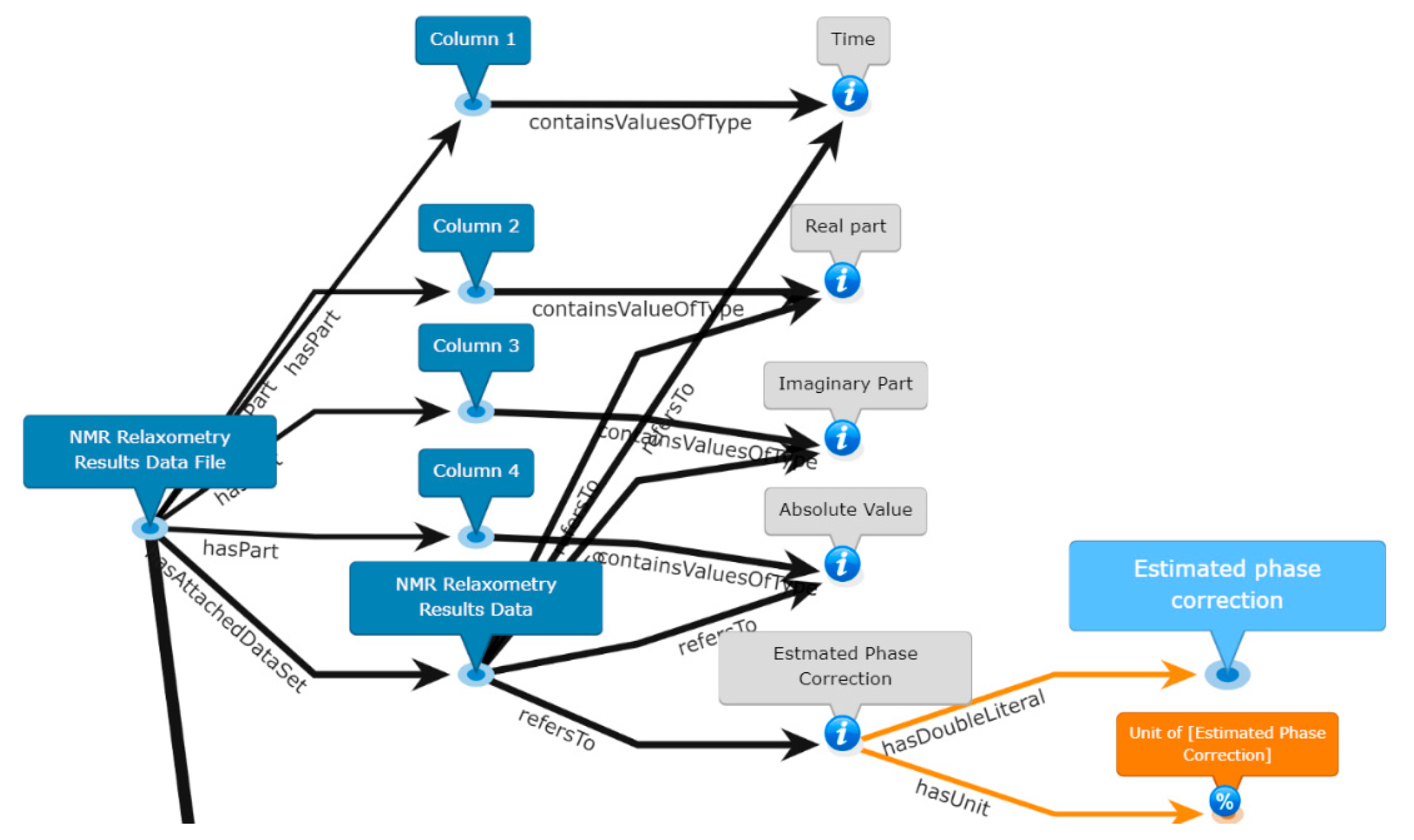
Figure 9.
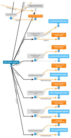
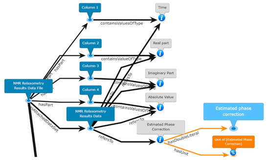
Graphical representation of the knowledge base created from the 1H NMR relaxometry test for humidity detection and porosity distribution. Some entities have been collapsed for better visualization. In the key the color codes are shown as encoded in the BWMD ontology file [105]. The shaded area 1 corresponds to the description of the content in the metadata file (zoom in Appendix A Figure A1). The shaded area 2 corresponds to the description of the results data file (zoom in Appendix A Figure A2). The shaded area 3 is a non-collapsed subset of area 1 that corresponds to the description of six variables of the NMR measurement used by the measurement machine software (zoom in Appendix A Figure A3). It can be observed how each Quality is match to a xsd:Datatype (where the type of data to be stored is defined) and a rdfs:Literal (where the value of the Quality is stored).
4. Results
The main achievement of this study is the digital workflow which has been applied to the pilot case, taking as a reference framework for this analysis the extent of the capacity of this application to represent the NMR relaxometry method.
The starting point in the digital workflow is the metadata information attached to the experimental data and the experimental data itself. The focus of the Test Description is to describe these data and metadata semantically. While the experimental data results can be summarized as a structured arrangement of physical variables (time, complex coordinates, and their absolute values), the complexity of the metadata in semantic terms requires an explicit elaboration in this study.
The metadata file of the NMR relaxometry device is automatically created by the commercial equipment used in the test [106]. The metadata are divided in four parts: linear actuator, NMR setup, NMR measurement, and evaluation. The linear actuator part is reserved for metadata associated with the control of the displacement of the sample positioning system. The NMR setup part contains metadata about the measurement mode and the name of the selected coil. For the NMR measurement part, the core of measurement parameters such as echo time and number of echoes are listed, as well as further details on the pulse program used. The evaluation part does not contain any relevant information. It is hence marked as a non-test parameter.
According to the DE, not all the metadata in the file are relevant, i.e., they have no influence on the outcome. Part of these “not relevant” metadata are used internally by the software of the measurement equipment and are a function of distinct parameters (that can be seen in Figure 9, Area 3): [excitationPulseDuration, (see Figure 4b)) excitationPulseAmplitude (see Figure 4c,e), excitationPulseAngle (see Figure 4c), refocusingPulseDuration, refocusingPulseAmplitude, refocusingPulseAngle] are determined by the measurement mode [0D, 1D] and the selected coil; [numEchoes] is a function of the minimum echo time and the train length; the [acquisitionTime] depends only on the coil used, and finally the [txFrequency] is determined by the sweeping process.
There are metadata not (partially or completely) understood by the DE and probably also used internally by the developers of the measurement machine software: [numSteadyState, gradAmpSlice, sampleFrequency, nSamples, phaseCorrection]. There are also examples of metadata whose meaning can be guessed at by their self-descriptive names, and which look like reserved variables for the machine software: [enable3D, magnetTargetTemperature].
The correct processing of the knowledgebase file resulting from the previous step requires compliance with a specific syntax determined by the program executing such processing. For this reason, although in the theoretical approach the Endpoint Setup is a step clearly distinct from the previous Test Description, in practice both steps are executed in a succession of debugging–refactor cycles. Endpoint Setup is considered complete when the endpoint file is created and can transform the reference metadata parameters and data output files of the test under study into triples.
The metadata file consists of 31 variables, 25 of which could be clearly assigned by the DE as relevant for the test description. The Test Description was conducted using instances (particulars) of the classes, datatypes, and properties (relationships) available in the BWMD-Ontology. A total of 59 instances from 20 different classes and 46 from 5 different datatypes were used, along with 117 non-mereological relationships (a mereological relationship is one that exists between a class A and one subclass B of this class) among these instances from 17 different properties (see Table 1). From these 105 instances, 67 (63.8%) directly corresponded to the description of the 25 relevant metadata variables represented in the knowledge base. To represent the data results, another 11 entities were needed (10.5%). The 27 (25.7%) remaining entities represented either input parameters that were not represented in the metadata or concepts associated with the test without being parameters.
Table 1.
Distribution of the instances needed to represent the 1H NMR relaxometry test method. mid:BWMD_00XXX refers to a class or property from [101], and domain: BWMD_00YYY refers to a class or property from [102].
5. Discussion
The described procedure had a clear objective: to create an endpoint that can build triples from the raw experimental data. The procedure was so centered around the metadata file that it became the de facto main source of information. Both factors resulted in a process with two main characteristics: First, this process was bounded in time. It finished once the translations of each variable from the metadata file had been created along with the test results data into the knowledgebase file. Second, the execution of the digital workflow minimized the interaction of the DE with the ontology. The DE assigned the classes available in the ontology to the instances available in the knowledgebase file, most of them coming directly from the data and metadata files (78 out of 105). Thus, from the DE′s perspective, the ontology served only as a vocabulary reference.
The development of the digital workflow was articulated by the explicit content of the metadata file. Several facts emerged from such an influence. During ontology elicitation, knowledge about the test appeared that could be modeled using ontological formalization. Mat-o-Lab digital workflow does not allow new classes or properties to be included in the given ontology, and consequently does not allow them to be used. An example of this is a new mereological relation: The class of objects used for calibration of the equipment is a particular case—a subclass—of the class “Specimen”. Another example of this type of exclusion is the impossibility of including new relations (which are not found in the prescribed ontology) that can semantically narrow down the relations between two entities: “Is about” [107], for example, is a relation that specifically maps an “information content entity” [108] to some “entity” [109] in its domain (mathematical meaning). “Is about” is useful, for example, to relate variables (measurable concepts) to their magnitude. For example, bandwidth, height, or thickness of a layer are “information content entities” that can be related to the magnitude “Length” using “Is about.” It may be a matter of debate whether this or other relationships should be included in the supporting ontology. But the fact is that this debate is not applicable to digital workflow due to the current impossibility of modifying the ontology.
The metadata are a pattern of explicit information about parameters that determine experimental results. Implicit information from the metadata can be lost without explicit rules to extract it. The DE can deduce these rules automatically. However, the machine needs additional semantic codification to do this. A trivial example shall be given: If the DE observes the metadata field enable1D = 0, the DE can automatically deduce that is a 0D measurement. There is no corresponding enable0D = 1 to explicitly express it.
The understanding of the DE about the explicit information in the metadata file was not complete. This concerned the variables: numSteadyState, gradAmpSlice, and nSamples. Part of the meaning of these variables could be captured, but the DE was not able to explain the way they were related to the data results.
It should be clarified that the conclusions drawn from the application of the digital workflow methodology to the pilot case can only be generalized by repeating the study with other pilot cases. But this does not prevent the use of induction with due caution. The differences in the application of the digital workflow to different non-destructive test methods will come from the difference in the data and metadata files, since the same translation procedure to triples in RDF language will be applied. To the extent that these data and metadata files are structurally similar, we can extend the previous assumptions to other methods.
6. Conclusions
The need for data-driven science has grown along with the complexity of the challenges that science must solve. Characterization of new materials requires methodologies that integrate data from a multitude of test methods. In our paper we show the implementation of the digital workflow as a methodology for the semantic enrichment of data using the parameter metadata file. This implementation was successful, considering the level of usage and pilot cases achieved by the Mat-O-Lab initiative. It should be noted that the profile of the participants (mostly experts in their specific domains in materials science) does not imply prior knowledge in ontology engineering.
Using the metadata file as a source of semantic information about 1H NMR relaxometry test results seems appropriate. But some facts should be raised for further consideration: First, the metadata file does not cover all the information about the test; it is not exhaustive in that sense. It is likely to include the most relevant information (metadata). But that relevance may vary when the associated data are considered in the context of the same test, performed with a different research perspective. Second, there is implicit information in the metadata file that is not transferable with the proposed digital workflow, since only the explicit information is transferable. Finally, some of the DE’s knowledge of the test fails to be expressed in the Test Description step. The current use of the ontology—merely as a vocabulary reference—can be expanded: an interaction where the DE would be able to include changes in the ontology should be an improvement. The nature of this interaction (direct or mediated, individual or consensual) and the magnitude of changes allowed may be the subject of future research.
The practical success of the digital workflow as the first iteration of a full implementation of semantic technologies in the handling of scientific NDT data should be reinforced in subsequent iterations in view of greater interoperability. The capability of the DE to enrich the semantic content of the experimental metadata by complementing the metadata file was identified in the pilot case. Future iterations should seek to facilitate this knowledge transfer in the interest of greater interoperability. The need to incorporate domain knowledge from the DE to update the ontology to raise the semantic expressiveness of the experimental data was also identified. This should lead not only to better interoperability capacity, but would also establish a path for ontology maintenance.
Author Contributions
Conceptualization, B.M.T. and C.V.; methodology, B.M.T.; software, T.H. and B.M.T.; validation, C.V., T.H. and S.K.; formal analysis, C.V., S.K. and T.H.; investigation, B.M.T. and S.M.N.; resources, C.V. and T.H.; data curation, B.M.T.; writing—original draft preparation, B.M.T., C.V. and S.M.N.; writing—review and editing, B.M.T.; visualization, B.M.T.; supervision, C.V. and T.H.; project administration, S.K. All authors have read and agreed to the published version of the manuscript.
Funding
This research received no external funding.
Data Availability Statement
The data presented in this study are openly available in https://github.com/BenMoreno/NMR-relaxometry-interoperability (accessed on 18 June 2021).
Acknowledgments
The authors would like to thank Matthias Pfaff for his insight and work on data interoperability using ontologies, which has helped us to establish a roadmap for the development of our project on data integration in the field of NDT. We would also like to thank the staff involved in the Mat-O-Lab initiative for all the academic support.
Conflicts of Interest
The authors declare that they have no known competing financial interests or personal relationships that could have appeared to influence the work reported in this paper.
Appendix A
Figure A1.
Zoom on Figure 9 Area 1: Description of the content in the metadata file.
Figure A1.
Zoom on Figure 9 Area 1: Description of the content in the metadata file.

Figure A2.
Zoom on Figure 9 Area 2: Description of the results data file.
Figure A2.
Zoom on Figure 9 Area 2: Description of the results data file.

Figure A3.
Zoom on Figure 9 Area 3. description of six variables of the NMR measurement used by the measurement machine software.
Figure A3.
Zoom on Figure 9 Area 3. description of six variables of the NMR measurement used by the measurement machine software.

References
- US Infrastructure Scores C Minus Grade from American Society of Civil Engineers. Available online: httpss://www.equities.com/news/us-infrastructure-scores-c-minus-grade-from-american-society-of-civil-engineers (accessed on 19 April 2021).
- PricewaterhouseCoopers Global Transport Infrastructure Market: Outlook to 2025. Available online: https://www.pwc.rs/en/publications/global-transport-infrastructure-market-outlook-2025.html (accessed on 19 April 2021).
- Opinion | Making the Concrete and Steel We Need Doesn’t Have to Bake the Planet—The New York Times. Available online: https://www.nytimes.com/2021/03/04/opinion/climate-change-infrastructure.html (accessed on 16 April 2021).
- Bloch, F. Nuclear Induction. Phys. Rev. 1946, 70, 460–474. [Google Scholar] [CrossRef]
- Nagel, S.M.; Strangfeld, C.; Kruschwitz, S. Application of 1H Proton NMR Relaxometry to Building Materials—A Review. J. Magn. Reson. Open 2021, 6–7, 100012. [Google Scholar] [CrossRef]
- Suh, C.; Fare, C.; Warren, J.A.; Pyzer-Knapp, E.O. Evolving the Materials Genome: How Machine Learning Is Fueling the Next Generation of Materials Discovery. Annu. Rev. Mater. Res. 2020, 50, 1–25. [Google Scholar] [CrossRef] [Green Version]
- Pasquetto, I.V.; Borgman, C.L.; Wofford, M.F. Uses and Reuses of Scientific Data: The Data Creators’ Advantage. Harv. Data Sci. Rev. 2019, 1. [Google Scholar] [CrossRef]
- Data Science and Big Data: An Environment of Computational Intelligence; Pedrycz, W.; Chen, S.-M. (Eds.) Studies in Big Data; Springer International Publishing: Cham, Switzerland, 2017; Volume 24, ISBN 978-3-319-53473-2. [Google Scholar]
- Himanen, L.; Geurts, A.; Foster, A.S.; Rinke, P. Data-Driven Materials Science: Status, Challenges, and Perspectives. Adv. Sci. 2019, 6, 1900808. [Google Scholar] [CrossRef] [PubMed]
- Berners-Lee, T.; Fischetti, M. Weaving the Web: The Original Design and Ultimate Destiny of the World Wide Web by Its Inventor; Paw Prints: Paradise, CA, USA, 2008; ISBN 978-1-4395-0036-1. [Google Scholar]
- Platform MaterialDigital. Available online: https://materialdigital.de/ (accessed on 15 April 2021).
- Fraunhofer Group MATERIALS. Available online: https://www.materials.fraunhofer.de/en.html (accessed on 15 April 2021).
- Materials Genome Initiative | WWW.MGI.GOV. Available online: https://www.mgi.gov/ (accessed on 15 April 2021).
- Aflow—Automatic—FLOW for Materials Discovery. Available online: http://aflowlib.org/ (accessed on 15 April 2021).
- NIMS Materials Database(MatNavi)—DICE: National Institute for Materials Science. Available online: https://mits.nims.go.jp/en/ (accessed on 15 April 2021).
- Jain, A.; Ong, S.P.; Hautier, G.; Chen, W.; Richards, W.D.; Dacek, S.; Cholia, S.; Gunter, D.; Skinner, D.; Ceder, G.; et al. Commentary: The Materials Project: A Materials Genome Approach to Accelerating Materials Innovation. APL Mater. 2013, 1, 011002. [Google Scholar] [CrossRef] [Green Version]
- Open Materials Database. Available online: http://openmaterialsdb.se/ (accessed on 15 April 2021).
- Citrine Informatics. Available online: http://citrine.io/ (accessed on 15 April 2021).
- MaX | Materials Design at the Exascale a European Centre of Excellence. Available online: http://www.max-centre.eu/ (accessed on 15 April 2021).
- Draxl, C.; Scheffler, M. NOMAD: The FAIR Concept for Big Data-Driven Materials Science. MRS Bull. 2018, 43, 676–682. [Google Scholar] [CrossRef] [Green Version]
- Blaiszik, B.; Chard, K.; Pruyne, J.; Ananthakrishnan, R.; Tuecke, S.; Foster, I. The Materials Data Facility: Data Services to Advance Materials Science Research. JOM 2016, 68, 2045–2052. [Google Scholar] [CrossRef]
- Materials Zone. Available online: https://www.materials.zone/ (accessed on 15 April 2021).
- Materially. Available online: https://www.materially.eu/en/ (accessed on 15 April 2021).
- Find Materials & Suppliers—Matmatch. Available online: https://matmatch.com/ (accessed on 15 April 2021).
- CMCL Innovations. Available online: https://cmclinnovations.com/ (accessed on 15 April 2021).
- Kalidindi, S.R. Data Science and Cyberinfrastructure: Critical Enablers for Accelerated Development of Hierarchical Materials. Int. Mater. Rev. 2015, 60, 150–168. [Google Scholar] [CrossRef]
- Kalidindi, S.R.; Medford, A.J.; McDowell, D.L. Vision for Data and Informatics in the Future Materials Innovation Ecosystem. JOM 2016, 68, 2126–2137. [Google Scholar] [CrossRef]
- Kalidindi, S.R. Data Infrastructure Elements in Support of Accelerated Materials Innovation: ELA, PyMKS, and MATIN. Integr. Mater. Manuf. Innov. 2019, 14, 441–454. [Google Scholar] [CrossRef]
- Morgado, J.F.; Ghedini, E.; Goldbeck, G.; Schmitz, G.J.; Friis, J.; de Baas, A.F. Mechanical Testing Ontology for Digital-Twins: A Roadmap Based on EMMO. In Proceedings of the Conference: International Workshop on Semantic Digital Twins (SeDiT 2020), Crete, Greece, 31 May–4 June 2020. [Google Scholar]
- Furini, F.; Rai, R.; Smith, B.; Colombo, G.; Krovi, V. Development of a Manufacturing Ontology for Functionally Graded Materials. In Proceedings of the 36th Computers and Information in Engineering Conference; American Society of Mechanical Engineers, Charlotte, NC, USA, 21–24 August 2016; Volume 1B, p. V01BT02A030. [Google Scholar]
- Li, H.; Armiento, R.; Lambrix, P. A Method for Extending Ontologies with Application to the Materials Science Domain. Data Sci. J. 2019, 18, 50. [Google Scholar] [CrossRef]
- Ashino, T.; Fujita, M. Definition of a Web Ontology for Design-Oriented Material Selection. Data Sci. J. 2006, 5, 52–63. [Google Scholar] [CrossRef]
- Benjamin, J.; Borst, P.; Akkermans, H.; Wielinga, B. Ontology construction for technical domains. In Advances in Knowledge Acquisition; Shadbolt, N., O’Hara, K., Schreiber, G., Eds.; Lecture Notes in Computer Science; Springer: Berlin/Heidelberg, Germany, 1996; Volume 1076, pp. 98–114. ISBN 978-3-540-61273-5. [Google Scholar]
- Zhang, X.; Hu, C.; Zhao, Q.; Zhao, C. Semantic Data Integration in Materials Science Based on Semantic Model. In Proceedings of the Third IEEE International Conference on e-Science and Grid Computing (e-Science 2007), Bangalore, India, 10–13 December 2007; pp. 320–327. [Google Scholar]
- Lin, W.; Hu, C.; Li, Y.; Cheng, X. Similarity-Based Ontology Mapping in Material Science Domain. In Proceedings of the 9th International Conference on Web Information Systems and Technologies, Aachen, Germany, 8–10 May 2013; SciTePress—Science and and Technology Publications: Aachen, Germany, 2013; pp. 265–269. [Google Scholar]
- Ghiringhelli, L.M.; Carbogno, C.; Levchenko, S.; Mohamed, F.; Huhs, G.; Lueders, M.; Oliveira, M.; Scheffler, M. Towards a Common Format for Computational Material Science Data. arXiv 2016, arXiv:1607.04738. [Google Scholar]
- Li, H.; Armiento, R.; Lambrix, P. An Ontology for the Materials Design Domain. arXiv 2020, arXiv:2006.07712. [Google Scholar]
- Zhao, S.; Qian, Q. Ontology Based Heterogeneous Materials Database Integration and Semantic Query. AIP Adv. 2017, 7, 105325. [Google Scholar] [CrossRef]
- Pigazzi, R.; Confalonieri, C.; Rossoni, M.; Gariboldi, E.; Colombo, G. Ontologies as a Tool for Design and Material Engineers; American Society of Mechanical Engineers Digital Collection: New York, NY, USA, 2021. [Google Scholar]
- Takahashi, L.; Miyazato, I.; Takahashi, K. Redesigning the Materials and Catalysts Database Construction Process Using Ontologies. J. Chem. Inf. Model. 2018, 58, 1742–1754. [Google Scholar] [CrossRef] [PubMed]
- Takahashi, L.; Takahashi, K. Visualizing Scientists’ Cognitive Representation of Materials Data through the Application of Ontology. J. Phys. Chem. Lett. 2019, 10, 7482–7491. [Google Scholar] [CrossRef] [PubMed]
- Uschold, M.; King, M. Towards a Methodology for Building Ontologies. In Proceedings of the Conjunction with IJCAI-95, Workshop on Basic Ontological Issues in Knowledge Sharing, Montreal, QC, Canada, 19–21 August 1995. [Google Scholar]
- Uschold, M.; Gruninger, M. Ontologies: Principles, Methods and Applications. Knowl. Eng. Rev. 1996, 11, 93–136. [Google Scholar] [CrossRef] [Green Version]
- Shanthi Rani, M.; John, S.; Shah, N. Proposal of an Hybrid Methodology for Ontology Development by Extending the Process Models of Software Engineering. IJITCS 2016, 6, 37–44. [Google Scholar] [CrossRef]
- John, S.; Shah, N.; Stewart, C.; Samlov, L. Software Centric Innovative Methodology for Ontology Development. In Proceedings of the 9th International Joint Conference on Knowledge Discovery, Knowledge Engineering and Knowledge Management, Funchal, Madeira, Portugal, 1–3 November 2017; SCITEPRESS—Science and Technology Publications: Funchal, Madeira, Portugal, 2017; pp. 139–146. [Google Scholar]
- Abdelghany, A.; Darwish, N.; Hefni, H. An Agile Methodology for Ontology Development. IJIES 2019, 12, 170–181. [Google Scholar] [CrossRef]
- Copeland, M.; Brown, A.; Parkinson, H.; Stevens, R. The SWO Project: A Case Study of Applying Agile Ontology Engineering Methods in Community Driven Ontologies. 6. In Proceedings of the International Conference on Biomedical Ontology (ICBO), Graz, Austria, 21–25 July 2012. [Google Scholar]
- Kotis, K.; Vouros, G.A. Human-Centered Ontology Engineering: The HCOME Methodology. Knowl. Inf. Syst. 2006, 10, 109–131. [Google Scholar] [CrossRef]
- Baonza, M. NeOn Methodology for Building Ontology Networks: Specification, Scheduling and Reuse. Ph.D. Thesis, Universidad Politécnica de Madrid, Madrid, Spain, 2010. [Google Scholar]
- Sure, Y.; Staab, S.; Studer, R. On-To-Knowledge Methodology (OTKM). In Handbook on Ontologies; Staab, S., Studer, R., Eds.; International Handbooks on Information, Systems; Springer: Berlin/Heidelberg, Germany, 2004; pp. 117–132. ISBN 978-3-540-24750-0. [Google Scholar]
- Yadav, U.; Singh Narula, G.; Duhan, N.; Jain, V. Ontology Engineering and Development Aspects: A Survey. IJEME 2016, 6, 9–19. [Google Scholar] [CrossRef] [Green Version]
- Simperl, E.; Luczak-Rösch, M. Collaborative Ontology Engineering: A Survey. Knowl. Eng. Rev. 2014, 29, 101–131. [Google Scholar] [CrossRef] [Green Version]
- Stadlhofer, B.; Salhofer, P.; Durlacher, A. An Overview of Ontology Engineering Methodologies in the Context of Public Administration. In Proceedings of the Seventh International Conference on Advances in Semantic Processing, Porto, Portugal, 29 September–3 October 2013; pp. 36–42. [Google Scholar]
- Keet, M. An Introduction to Ontology Engineering; University of Cape Town: Cape Town, South Africa, 2020. [Google Scholar]
- Kotis, K.I.; Vouros, G.A.; Spiliotopoulos, D. Ontology Engineering Methodologies for the Evolution of Living and Reused Ontologies: Status, Trends, Findings and Recommendations. Knowl. Eng. Rev. 2020, 35, e4. [Google Scholar] [CrossRef]
- Rudnicki, R.; Smith, B.; Malyuta, T.; Mandrick, W. White Paper; Best Practices of Ontology Development; National Institute of Standards and Technolog: Gaithersburg, MD, USA, 2016. [Google Scholar]
- What Is an Ontology and Why We Need It. Available online: https://protege.stanford.edu/publications/ontology_development/ontology101-noy-mcguinness.html (accessed on 15 April 2021).
- Bergman, M.K. A Reference Guide to Ontology Best Practices. Available online: http://www.mkbergman.com/911/a-reference-guide-to-ontology-best-practices/ (accessed on 15 April 2021).
- BMBF-Internetredaktion Bekanntmachung zur Förderung von Zuwendungen von Vorhaben im Rahmen der Initiative zur Digitalisierung der Materialforschung in Deutschland (MaterialDigital)—BMBF. Available online: https://www.bmbf.de/foerderungen/bekanntmachung-2627.html (accessed on 15 April 2021). (In German).
- Fraunhofer Group for Materials and Components. Available online: https://www.fraunhofer.de/en/institutes/institutes-and-research-establishments-in-germany/fraunhofer-groups/materials-components.html (accessed on 15 April 2021).
- Bundesanstalt Für Materialforschung Und-Prüfung. Available online: https://www.bam.de/Navigation/EN/Home/home.html (accessed on 15 April 2021).
- Digital Workflow Steps Using the Graph Designer Tool—Wiki—Iwm-Hub/Mdbw_rdf. Available online: https://gitlab.cc-asp.fraunhofer.de/iwm-hub/mdbw_rdf/-/wikis/DIGITAL-WORKFLOW-STEPS-USING-THE-GRAPH-DESIGNER-TOOL (accessed on 15 April 2021).
- Gruber, T.R. A Translation Approach to Portable Ontology Specifications. Knowl. Acquis. 1993, 5, 199–220. [Google Scholar] [CrossRef]
- Borst, W.N. Construction of Engineering Ontologies for Knowledge Sharing and Reuse; Centre for Telematics and Information Technology: Enschede, The Netherlands, 1997; ISBN 978-90-365-0988-6. [Google Scholar]
- Lemaignan, S.; Siadat, A.; Dantan, J.-Y.; Semenenko, A. MASON: A Proposal for an Ontology of Manufacturing Domain. In Proceedings of the IEEE Workshop on Distributed Intelligent Systems: Collective Intelligence and Its Applications (DIS’06), Prague, Czech Republic, 15–16 June 2006; pp. 195–200. [Google Scholar]
- RDF—Semantic Web Standards. Available online: https://www.w3.org/RDF/ (accessed on 15 April 2021).
- World Wide Web Consortium (W3C). Available online: https://www.w3.org/ (accessed on 15 April 2021).
- RDF Schema 1.1. Available online: https://www.w3.org/TR/rdf-schema/ (accessed on 15 April 2021).
- OWL 2 Web Ontology Language Document Overview (Second Edition). Available online: https://www.w3.org/TR/owl2-overview/ (accessed on 15 April 2021).
- Lassila, O.; McGuinness, D. The Role of Frame-Based Representation on the Semantic Web. Commun. ACM 1985, 28, 904–920. [Google Scholar]
- Garbacz, P.; Kutz, O. Formal Ontology in Information Systems: Proceedings of the Eighth International Conference (FOIS 2014); IOS Press: Amsterdam, Switzerland, 2014; ISBN 978-1-61499-438-1. [Google Scholar]
- Basic Formal Ontology (BFO) | Home. Available online: https://basic-formal-ontology.org/ (accessed on 15 April 2021).
- Laboratory for Applied Ontology—DOLCE. Available online: http://www.loa.istc.cnr.it/dolce/overview.html (accessed on 15 April 2021).
- The Suggested Upper Merged Ontology (SUMO)—Ontology Portal. Available online: https://www.ontologyportal.org/ (accessed on 15 April 2021).
- General Formal Ontology (GFO) | Onto-Med Research Group. Available online: https://www.onto-med.de/ontologies/gfo (accessed on 15 April 2021).
- Partridge, C.; Mitchell, A.; Cook, A.; Sullivan, J.; West, M. A Survey of Top-Level Ontologies—To Inform the Ontological Choices for a Foundation Data Model. CDBB 2020. [Google Scholar] [CrossRef]
- Rudnicki, R. An Overview of the Common Core Ontologies; CUBRC, Inc.: Buffalo, NY, USA, 2019. [Google Scholar]
- Hagedorn, T.J.; Smith, B.; Krishnamurty, S.; Grosse, I. Interoperability of Disparate Engineering Domain Ontologies Using Basic Formal Ontology. J. Eng. Des. 2019, 30, 625–654. [Google Scholar] [CrossRef] [Green Version]
- EMMO—The European Materials Modelling Council. Available online: https://emmc.info/emmo-info/ (accessed on 15 April 2021).
- Chemical Entities of Biological Interest (ChEBI). Available online: https://www.ebi.ac.uk/chebi/ (accessed on 15 April 2021).
- NCOR-US/CHAMP; NCOR-US: Buffalo, NY, USA, 2020.
- Kitamura, Y.; Takafuji, S.; Mizoguchi, R. Towards a Reference Ontology for Functional Knowledge Interoperability. In Proceedings of the 33rd Design Automation Conference, Parts A and B, ASMEDC, Las Vegas, NV, USA, 4–7 September 2007; Volume 6, pp. 111–120. [Google Scholar]
- Elmhadhbi, L.; Karray, M.H.; Archimède, B. Toward the Use of Upper Level Ontologies for Semantically Interoperable Systems: An Emergency Management Use Case; Springer International Publishing: Cham, Switzerland, 2019; pp. 1–10. [Google Scholar]
- Vetere, G. Formal Ontology in a Relativistic Setting. In Proceedings of the Metadata and Semantic Research; Garoufallou, E., Fallucchi, F., William De Luca, E., Eds.; Springer International Publishing: Cham, Switzerland, 2019; pp. 379–384. [Google Scholar]
- Mascardi, V.; Locoro, A.; Rosso, P. Automatic Ontology Matching via Upper Ontologies: A Systematic Evaluation. IEEE Trans. Knowl. Data Eng. 2010, 22, 609–623. [Google Scholar] [CrossRef]
- Euzenat, J.; Shvaiko, P. Ontology Matching; Springer: Berlin/Heidelberg, Germany, 2013; ISBN 978-3-642-38720-3. [Google Scholar]
- Coates, G.R.; Xiao, L.; Prammer, G.M.; Logging, N.; Xi, F. NMR Logging Principles & Applications; Gulf Professional Publishing: Houston, TX, USA, 2001. [Google Scholar]
- Kimmich, R. NMR Tomography Diffusometry Relaxometry; Springer: Berlin/Heidelberg, Germany, 1997. [Google Scholar]
- Blümich, B.; Haber-Pohlmeier, S.; Zia, W. Compact NMR; De Gruyter: Berlin, Germany, 2014. [Google Scholar]
- Coates, G.R.; Xiao, L.; Prammer, M.G. NMR Logging—Principles and Applications; Halliburton Energy Services: Houston, TX, USA, 1999. [Google Scholar]
- Stelzner, L.; Powierza, B.; Oesch, T.; Dlugosch, R.; Weise, F. Thermally-Induced Moisture Transport in High-Performance Concrete Studied by X-Ray-CT and 1H-NMR. Constr. Build. Mater. 2019, 224, 600–609. [Google Scholar] [CrossRef]
- Brizi, L.; Camaiti, M.; Bortolotti, V.; Fantazzini, P.; Blümich, B.; Haber-Pohlmeier, S. One and Two-Dimensional NMR to Evaluate the Performance of Consolidants in Porous Media with a Wide Range of Pore Sizes: Applications to Cultural Heritage. Microporous Mesoporous Mater. 2018, 269, 186–190. [Google Scholar] [CrossRef]
- Gussoni, M.; Greco, F.; Bonazzi, F.; Vezzoli, A.; Botta, D.; Dotelli, G.; Sora, I.N.; Pelosato, R.; Zetta, L. 1H NMR Spin-Spin Relaxation and Imaging in Porous Systems: An Application to the Morphological Study of White Portland Cement during Hydration in the Presence of Organics. Magn. Reson. Imaging 2004, 22, 877–889. [Google Scholar] [CrossRef]
- Bede, A.; Scurtu, A.; Ardelean, I. NMR Relaxation of Molecules Confined inside the Cement Paste Pores under Partially Saturated Conditions. Cem. Concr. Res. 2016, 89, 56–62. [Google Scholar] [CrossRef]
- Bligh, M.W.; d’Eurydice, M.N.; Lloyd, R.R.; Arns, C.H.; Waite, T.D. Investigation of Early Hydration Dynamics and Microstructural Development in Ordinary Portland Cement Using 1H NMR Relaxometry and Isothermal Calorimetry. Cem. Concr. Res. 2016, 83, 131–139. [Google Scholar] [CrossRef] [Green Version]
- Naber, C.; Kleiner, F.; Becker, F.; Nguyen-Tuan, L.; Rößler, C.; Etzold, M.A.; Neubauer, J. C-S-H Pore Size Characterization Via a Combined Nuclear Magnetic Resonance (NMR)–Scanning Electron Microscopy (SEM) Surface Relaxivity Calibration. Materials 2020, 13, 1779. [Google Scholar] [CrossRef]
- Kruschwitz, S.; Halisch, M.; Dlugosch, R.; Prinz, C. Toward a Better Understanding of Low-Frequency Electrical Relaxation—An Enhanced Pore Space Characterization. Geophysics 2020, 85, MR257–MR270. [Google Scholar] [CrossRef]
- Rifai, H.; Staude, A.; Meinel, D.; Illerhaus, B.; Bruno, G. In-Situ Pore Size Investigations of Loaded Porous Concrete with Non-Destructive Methods. Cem. Concr. Res. 2018, 111, 72–80. [Google Scholar] [CrossRef]
- Sharma, S.; Casanova, F.; Wache, W.; Segre, A.; Blümich, B. Analysis of Historical Porous Building Materials by the NMR-MOUSE. Magn. Reson. Imaging 2003, 21, 249–255. [Google Scholar] [CrossRef]
- Weise, F.; Kind, T.; Stelzner, L.; Wieland, M. Dunkelfärbung Der Betonfahrbahndecke Im AKR-Kontext. Beton-und Stahlbetonbau 2018, 113, 647–655. [Google Scholar] [CrossRef]
- BWMD Mid Level Ontology—Summary | Materials Open Laboratory MatPortal.Org. Available online: https://matportal.org/ontologies/BWMD-MID (accessed on 15 April 2021).
- BWMD Domain Ontology—Summary | Materials Open Laboratory MatPortal.Org. Available online: https://matportal.org/ontologies/BWMD-DOMAIN (accessed on 15 April 2021).
- English—Fraunhofer IWM. Available online: https://www.iwm.fraunhofer.de/en.html (accessed on 15 April 2021).
- Arp, R.; Smith, B.; Spear, A.D. Principles of Best Practice I: Domain Ontology Design; The MIT Press: Cambridge, MA, USA, 2015; ISBN 978-0-262-32958-3. [Google Scholar]
- BWMD_Ontology_mid.Owl · Master · EMI_Datamanagement/BWMD_Ontology. Available online: https://gitlab.cc-asp.fraunhofer.de/EMI_datamanagement/bwmd_ontology/-/blob/master/BWMD_ontology_mid.owl (accessed on 26 April 2021).
- MR-CAT || Core Analyzing Tomograph. Available online: https://www.pure-devices.com/index.php/products/products-mr-cat.html (accessed on 15 April 2021).
- IsAbout-Ontobee: IAO. Available online: http://www.ontobee.org/ontology/IAO?iri=http://purl.obolibrary.org/obo/IAO_0000136 (accessed on 15 April 2021).
- Information Content Entity—Ontobee: IAO. Available online: http://www.ontobee.org/ontology/IAO?iri=http://purl.obolibrary.org/obo/IAO_0000030 (accessed on 15 April 2021).
- Entity—Ontobee: BFO. Available online: http://www.ontobee.org/ontology/BFO?iri=http://purl.obolibrary.org/obo/BFO_0000001 (accessed on 15 April 2021).
Publisher’s Note: MDPI stays neutral with regard to jurisdictional claims in published maps and institutional affiliations. |
© 2021 by the authors. Licensee MDPI, Basel, Switzerland. This article is an open access article distributed under the terms and conditions of the Creative Commons Attribution (CC BY) license (https://creativecommons.org/licenses/by/4.0/).








