A Preliminary Damage Assessment Using Dual Path Synthetic Aperture Radar Analysis for the M 6.4 Petrinja Earthquake (2020), Croatia
Abstract
1. Introduction
2. Study Area and Materials
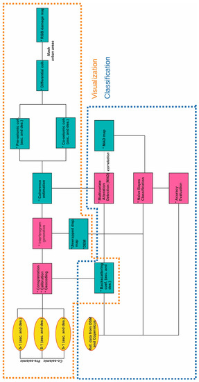
3. Methods
3.1. Visualization
3.1.1. SAR Backscattering
3.1.2. RGB Coherence Visualization and InSAR Deformation
3.2. Classification
4. Results
4.1. Visualization Results
4.2. Classification Results
5. Discussion
6. Conclusions and Future Directions
- Detection of sparsely damaged areas is generally challenging using single path SAR imagery because the extent of damage in a specific search area is small. The proposed method utilized Sentinel-1 ascending and descending datasets together to optimize the damage classification results. We conclude that the simultaneous use of ascending and descending datasets makes the proposed method applicable to sparsely damaged areas after an earthquake occurs.
- The accuracy evaluation showed that the combined method together with MAD and NB are effective for sparse damage detection. Comparing the classification results of the proposed method with SVM results, we also conclude that although SVM showed good performance in densely damaged areas (e.g., the Sarpol-Zahab earthquake) [29], for sparsely damaged case studies such as the Petrinja earthquake, NB is more suitable because it is not sensitive to irrelevant pixel values in sparsely damaged areas. NB is also highly scalable, with a number of variables that produce better results with multivariate datasets. However, NB is not superior for damage classification in densely damaged areas, because it assumes that all features are independent, which is a “naive” assumption in real-world implementation of damage mapping.
- This study presented a binary (0-1) damage detection using dual path SAR imagery which is not fully compatible with physical damage scales such as European macroseismic scale 98 (EMS-98). In EMS-98 physical conditions of side walls, rooftops, etc., are taken into account to categorize the damage states into several classes [53]. However, due to limitations of both SAR and optical remote sensing techniques, damage expression is a bit different than those of EMS-98. In order to create a more meaningful connection between damage scales (e.g., EMS-98) and remote sensing techniques, very high-resolution images are necessary. Since the SAR imagery is inherently side-looking, the relationship between damaged buildings and backscattered signals can be explained more clearly if both ascending and descending orbits are available. For optical imagery, if nadir-looking imagery is not effective enough to the walls or other elements of buildings, pictometry might also help us to explain other damage grades which are related with walls of buildings.
Supplementary Materials
Author Contributions
Funding
Institutional Review Board Statement
Informed Consent Statement
Data Availability Statement
Acknowledgments
Conflicts of Interest
References
- Erdik, M.; Şeşetyan, K.; Demircioğlu, M.B.; Hancılar, U.; Zülfikar, C. Rapid earthquake loss assessment after damaging earthquakes. Soil. Dyn. Earthq. Eng. 2011, 31, 247–266. [Google Scholar] [CrossRef]
- Karimzadeh, S.; Miyajima, M.; Hassanzadeh, R.; Amiraslanzadeh, R.; Kamel, B. A GIS-based seismic hazard, building vulnerability and human loss assessment for the earthquake scenario in Tabriz. Soil. Dyn. Earthq. Eng. 2014, 66, 263–280. [Google Scholar] [CrossRef]
- Karimzadeh, S.; Feizizadeh, B.; Matsuoka, M. From a GIS-based hybrid site condition map to an earthquake damage assessment in Iran: Methods and trends. Int. J. Disaster Risk Reduct. 2017, 22, 23–36. [Google Scholar] [CrossRef]
- Whitman, R.V.; Anagnos, T.; Kircher, C.A.; Lagorio, H.J.; Lawson, R.S.; Schneider, P. Development of a national earthquake loss estimation methodology. Earthq. Spectra 1997, 13, 643–661. [Google Scholar] [CrossRef]
- Bird, J.F.; Bommer, J.J. Earthquake losses due to ground failure. Eng. Geol. 2004, 75, 147–179. [Google Scholar] [CrossRef]
- Kircher, C.A.; Nassar, A.A.; Kustu, O.; Holmes, W.T. Development of building damage functions for earthquake loss estimation. Earthq. Spectra 1997, 13, 663–682. [Google Scholar] [CrossRef]
- Kircher, C.A.; Whitman, R.V.; Holmes, W.T. HAZUS earthquake loss estimation methods. Nat. Hazards Rev. 2006, 7, 45–59. [Google Scholar] [CrossRef]
- Karimzadeh, S.; Mastuoka, M. Building Damage Assessment Using Multisensor Dual-Polarized Synthetic Aperture Radar Data for the 2016 M 6.2 Amatrice Earthquake, Italy. Remote Sens. 2017, 9, 330. [Google Scholar] [CrossRef]
- Adriano, B.; Yokoya, N.; Miura, H.; Matsuoka, M.; Koshimura, S. A Semiautomatic Pixel-Object Method for Detecting Landslides Using Multitemporal ALOS-2 Intensity Images. Remote Sens. 2020, 12, 561. [Google Scholar] [CrossRef]
- Ghaffarian, S.; Kerle, N.; Pasolli, E.; Jokar Arsanjani, J. Post-Disaster Building Database Updating Using Automated Deep Learning: An Integration of Pre-Disaster OpenStreetMap and Multi-Temporal Satellite Data. Remote Sens. 2019, 11, 2427. [Google Scholar] [CrossRef]
- Sheykhmousa, M.; Kerle, N.; Kuffer, M.; Ghaffarian, S. Post-Disaster Recovery Assessment with Machine Learning-Derived Land Cover and Land Use Information. Remote Sens. 2019, 11, 1174. [Google Scholar] [CrossRef]
- Brando, G.; Rapone, D.; Spacone, E.; O’Banion, M.S.; Olsen, M.J.; Barbosa, A.R.; Faggella, M.; Gigliotti, R.; Liberatore, D.; Russo, S.; et al. Damage Reconnaissance of Unreinforced Masonry Bearing Wall Buildings after the 2015 Gorkha, Nepal, Earthquake. Earthq. Spectra 2017, 33, 243–273. [Google Scholar] [CrossRef]
- Romano, F.; Faggella, M.; Gigliotti, R.; Zucconi, M.; Ferracuti, B. Comparative seismic loss analysis of an existing non-ductile RC building based on element fragility functions proposals. Eng. Struct. 2018, 177, 707–723. [Google Scholar] [CrossRef]
- Nex, F.; Duarte, D.; Tonolo, F.G.; Kerle, N. Structural Building Damage Detection with Deep Learning: Assessment of a State-of-the-Art CNN in Operational Conditions. Remote Sens. 2019, 11, 2765. [Google Scholar] [CrossRef]
- Yang, W.; Zhang, X.; Luo, P. Transferability of Convolutional Neural Network Models for Identifying Damaged Buildings Due to Earthquake. Remote Sens. 2021, 13, 504. [Google Scholar] [CrossRef]
- Ghaffarian, S.; Rezaie Farhadabad, A.; Kerle, N. Post-Disaster Recovery Monitoring with Google Earth Engine. Appl. Sci. 2020, 10, 4574B. [Google Scholar] [CrossRef]
- Ni, Z.; Yang, Z.; Li, W.; Zhao, Y.; He, Z. Decreasing Trend of Geohazards Induced by the 2008 Wenchuan Earthquake Inferred from Time Series NDVI Data. Remote Sens. 2019, 11, 2192. [Google Scholar] [CrossRef]
- Dinesh, C.P.; Bari, A.U.; Dissanayake, R.P.G.; Tamura, M. Detecting and assessment of tsunami building damage using high-resolution satellite images with GIS data. Int. J. Disaster Resil. Built Environ. 2013, 4, 132–144. [Google Scholar] [CrossRef]
- Stramondo, S.; Bignami, C.; Chini, M.; Pierdicca, N.; Tertulliani, A. Satellite Radar and Optical Remote Sensing for Earthquake Damage Detection: Results from Different Case Studies. Int. J. Remote Sens. 2007, 20, 4433–4447. [Google Scholar] [CrossRef]
- Matsuoka, M.; Yamazaki, F. Use of Satellite SAR Intensity Imagery for Detecting Building Areas Damaged Due to Earthquakes. Earthq. Spectra 2004, 20, 975–994. [Google Scholar] [CrossRef]
- Matsuoka, M.; Yamazaki, F. Building Damage Mapping of the 2003 Bam, Iran, Earthquake Using Envisat/ASAR Intensity Imagery. Earthq. Spectra 2005, 21, S285–S294. [Google Scholar] [CrossRef]
- Bai, Y.; Adriano, B.; Mas, E.; Koshimmura, S. Building Damage Assessment in the 2015 Gorkha, Nepal, Earthquake Using Only Post-Event Dual Polarization Synthetic Aperture Radar Imagery. Earthq. Spectra 2017, 33, 185–195. [Google Scholar] [CrossRef]
- Dong, L.; Shan, J. A comprehensive review of earthquake-induced building damage detection with remote sensing techniques. ISPRS J. Photogramm. Remote Sens. 2013, 84, 85–99. [Google Scholar] [CrossRef]
- Miura, H.; Midorikawa, S.; Matsuoka, M. Building Damage Assessment Using High-Resolution Satellite SAR Images of the 2010 Haiti Earthquake. Earthq. Spectra 2016, 32, 591–610. [Google Scholar] [CrossRef]
- Karimzadeh, S.; Matsuoka, M. Building damage characterization for the 2016 Amatrice earthquake using ascending–descending COSMO-SkyMed data and topographic position index. IEEE J. Sel. Top. Appl. Earth Obs. Remote Sens. 2018, 11, 2668–2682. [Google Scholar] [CrossRef]
- Karimzadeh, S.; Matsuoka, M.; Miyajima, M.; Adriano, B.; Fallahi, A.; Karashi, J. Sequential SAR coherence method for the monitoring of buildings in Sarpole-Zahab, Iran. Remote Sens. 2018, 10, 1255. [Google Scholar] [CrossRef]
- Adriano, B.; Xia, J.; Baier, G.; Yokoya, N.; Koshimura, S. Multi-Source Data Fusion Based on Ensemble Learning for Rapid Building Damage Mapping during the 2018 Sulawesi Earthquake and Tsunami in Palu, Indonesia. Remote Sens. 2019, 11, 886. [Google Scholar] [CrossRef]
- Karimzadeh, S.; Matsuoka, M. A Weighted Overlay Method for Liquefaction-Related Urban Damage Detection: A Case Study of the 6 September 2018 Hokkaido Eastern Iburi Earthquake, Japan. Geosciences 2018, 8, 487. [Google Scholar] [CrossRef]
- Hajeb, M.; Karimzadeh, S.; Fallahi, A. Seismic damage assessment in Sarpole-Zahab town (Iran) using synthetic aperture radar (SAR) images and texture analysis. Nat. Hazards 2020, 103, 347–366. [Google Scholar] [CrossRef]
- Karimzadeh, S.; Matsuoka, M.; Ogushi, F. Spatiotemporal deformation patterns of the Lake Urmia Causeway as characterized by multisensor InSAR analysis. Sci. Rep. 2018, 8, 5357. [Google Scholar] [CrossRef]
- Milillo, P.; Bürgmann, R.; Lundgren, P.; Salzer, J.; Perrisin, D.; Fielding, E.; Biondi, F.; Milillo, G. Space geodetic monitoring of engineered structures: The ongoing destabilization of the Mosul dam, Iraq. Sci. Rep. 2016, 6, 37408. [Google Scholar] [CrossRef]
- Karimzadeh, S.; Matsuoka, M. Remote Sensing X-Band SAR Data for Land Subsidence and Pavement Monitoring. Sensors 2020, 20, 4751. [Google Scholar] [CrossRef]
- Moya, L.; Zakeri, H.; Yamazaki, F.; Liu, W.; Mas, E.; Koshimura, S. 3D gray level co-occurrence matrix and its application to identifying collapsed buildings. ISPRS J. Photogramm. Remote Sens. 2019, 149, 4–28. [Google Scholar] [CrossRef]
- Chen, C.; Wang, X.; Xiao, S. Urban Damage Level Mapping Based on Co-Polarization Coherence Pattern Using Multitemporal Polarimetric SAR Data. IEEE J. Sel. Top. Appl. Earth Obs. Remote Sens. 2018, 11, 2657–2667. [Google Scholar] [CrossRef]
- M6.4–2 km WSW of Petrinja, Croatia, ShakeMap. Available online: https://earthquake.usgs.gov/earthquakes/eventpage/us6000d3zh/shakemap/intensity (accessed on 20 March 2021).
- Markušić, S.; Stanko, D.; Penava, D.; Ivančić, I.; Bjelotomić Oršulić, O.; Korbar, T.; Sarhosis, V. Destructive M6.2 Petrinja Earthquake (Croatia) in 2020—Preliminary Multidisciplinary Research. Remote Sens. 2021, 13, 1095. [Google Scholar] [CrossRef]
- Earthquake in Petrinja, Croatia. Available online: https://emergency.copernicus.eu/mapping/list-of-components/EMSR491 (accessed on 20 March 2021).
- Stanko, D.; Markušić, S.; Korbar, T.; Ivančić, J. Estimation of the High-Frequency Attenuation Parameter Kappa for the Zagreb (Croatia) Seismic Stations. Appl. Sci. 2020, 10, 8974. [Google Scholar] [CrossRef]
- Meier, E.; Frei, U.; Nüesch, D. Precise terrain corrected geocoded images, chapter 7. In SAR Geocoding: Data and System; Schreier, G., Ed.; Herbert Wichmann, Verlag GmbH: Karlsruhe, Germany, 1993. [Google Scholar]
- Ulaby, F.T.; Dobson, C. HandBook of Radar Scattering Statistics for Terrain; Artech House: Norwood, MA, USA, 1989. [Google Scholar]
- Leberl, F.W. Radargrammetric Image Processing; Artech House Inc.: Norwood, MA, USA, 1995; p. 595. [Google Scholar]
- Lee, J.S. Digital Image Enhancement and Noise Filtering by Use of Local Statistics. IEEE Trans. Pattern Anal. Mach. Intell. 1980, PAMI-2, 165–168. [Google Scholar] [CrossRef]
- Yommy, A.S.; Liu, R.; Wu, A.S. SAR Image Despeckling Using Refined Lee Filter. In Proceedings of the 2015 7th International Conference on Intelligent Human-Machine Systems and Cybernetics, Hangzhou, China, 26–27 August 2015; pp. 260–265. [Google Scholar]
- Fielding, E.J.; Talebian, M.; Rosen, P.A.; Nazari, H.; Jackson, J.A.; Ghorashi, M.; Walker, R. Surface Ruptures and Building Damage of the 2003 Bam, Iran, Earthquake Mapped by Satellite Synthetic Aperture Radar Interferometric Correlation. J. Geophys. Res. Solid Earth 2005, 110. [Google Scholar] [CrossRef]
- Yun, S.-H.; Hudnut, K.; Owen, S.; Webb, F.; Simons, M.; Sacco, P.; Gurrola, E.; Manipon, G.; Liang, C.; Fielding, E.; et al. Rapid Damage Mapping for the 2015Mw 7.8 Gorkha Earthquake Using Synthetic Aperture Radar Data from COSMO–SkyMed and ALOS-2 Satellites. Seismol. Res. Lett. 2015, 86, 1549–1556. [Google Scholar] [CrossRef]
- Tamkuan, N.; Nagai, M. Fusion of Multi-Temporal Interferometric Coherence and Optical Image Data for the 2016 Kumamoto Earthquake Damage Assessment. ISPRS Int. J. Geo Inf. 2017, 6, 188. [Google Scholar] [CrossRef]
- Natsuaki, R.; Nagai, H.; Tomii, N.; Tadono, T. Sensitivity and Limitation in Damage Detection for Individual Buildings Using InSAR Coherence—A Case Study in 2016 Kumamoto Earthquakes. Remote Sens. 2018, 10, 245. [Google Scholar] [CrossRef]
- Hasanlou, M.; Shah-Hosseini, R.; Seydi, S.T.; Karimzadeh, S.; Matsuoka, M. Earthquake Damage Region Detection by Multitemporal Coherence Map Analysis of Radar and Multispectral Imagery. Remote Sens. 2021, 13, 1195. [Google Scholar] [CrossRef]
- Goldstein, R.; Werner, C. Radar Interferogram Filtering for Geophysical Applications. Geophys. Res. Lett. 1998, 25, 4035–4038. [Google Scholar] [CrossRef]
- Costantini, M. A novel phase unwrapping method based on network programming. IEEE Trans. Geosci. Remote Sens. 1998, 36, 813–821. [Google Scholar] [CrossRef]
- Nielsen, A.A.; Conradsen, K.; Simpson, J. Multivariate Alteration Detection (MAD) and MAF Postprocessing in Multispectral, Bitemporal Image Data: New Approaches to Change Detection Studies. Remote Sens. Environ. 1998, 64, 1–19. [Google Scholar] [CrossRef]
- Karimzadeh, S.; Matsuoka, M.; Kuang, J.; Ge, L. Spatial Prediction of Aftershocks Triggered by a Major Earthquake: A Binary Machine Learning Perspective. ISPRS Int. J. Geo Inf. 2019, 8, 462. [Google Scholar] [CrossRef]
- Grünthal, G. European Macroseismic Scale 1998 (EMS-98); Conseil de l’Europe: Luxembourg, 1998. [Google Scholar]








| Date | Mode | (θ)° | Polarization | Orbit | T (days) | Doppler Diff. (Hz) | B (m) |
|---|---|---|---|---|---|---|---|
| 6 December 2020 | IW | 39.472 | VV VH | A | 12 | 10.23 | 6 |
| 18 December 2020 (m) | IW | 39.473 | VV VH | A | - | - | - |
| 30 December 2020 | IW | 39.472 | VV VH | A | 12 | 18.18 | 105 |
| 11 December 2020 | IW | 39.372 | VV VH | D | 12 | 2.34 | 39 |
| 23 December 2020 (m) | IW | 39.371 | VV VH | D | - | - | - |
| 4 January 2021 | IW | 39.375 | VV VH | D | 12 | 15.35 | 67 |
| Covariance | Band 1 | Band 2 | Band 3 | Band 4 |
|---|---|---|---|---|
| Band 1 | 0.018 | 0.010 | 0.007 | 0.008 |
| Band 2 | 0.010 | 0.024 | 0.009 | 0.012 |
| Band 3 | 0.007 | 0.009 | 0.019 | 0.012 |
| Band 4 | 0.008 | 0.012 | 0.012 | 0.026 |
| Correlation | ||||
| Band 1 | 1 | 0.478 | 0.393 | 0.385 |
| Band 2 | 0.478 | 1 | 0.453 | 0.511 |
| Band 3 | 0.393 | 0.453 | 1 | 0.553 |
| Band 4 | 0.385 | 0.511 | 0.553 | 1 |
| Eigenvector | ||||
| Band 1 | 0.403 | 0.542 | 0.451 | 0.581 |
| Band 2 | 0.611 | 0.431 | −0.306 | −0.588 |
| Band 3 | 0.602 | −0.687 | 0.397 | −0.084 |
| Band 4 | 0.316 | −0.216 | −0.737 | 0.554 |
| Covariance | Band 1 | Band 2 |
|---|---|---|
| Band 1 | 0.002 | −0.001 |
| Band 2 | −0.001 | 0.001 |
| Correlation | ||
| Band 1 | 1 | −0.75 |
| Band 2 | −0.75 | 1 |
| Eigenvector | ||
| Band 1 | 0.81 | −0.58 |
| Band 2 | 0.58 | 0.81 |
Publisher’s Note: MDPI stays neutral with regard to jurisdictional claims in published maps and institutional affiliations. |
© 2021 by the authors. Licensee MDPI, Basel, Switzerland. This article is an open access article distributed under the terms and conditions of the Creative Commons Attribution (CC BY) license (https://creativecommons.org/licenses/by/4.0/).
Share and Cite
Karimzadeh, S.; Matsuoka, M. A Preliminary Damage Assessment Using Dual Path Synthetic Aperture Radar Analysis for the M 6.4 Petrinja Earthquake (2020), Croatia. Remote Sens. 2021, 13, 2267. https://doi.org/10.3390/rs13122267
Karimzadeh S, Matsuoka M. A Preliminary Damage Assessment Using Dual Path Synthetic Aperture Radar Analysis for the M 6.4 Petrinja Earthquake (2020), Croatia. Remote Sensing. 2021; 13(12):2267. https://doi.org/10.3390/rs13122267
Chicago/Turabian StyleKarimzadeh, Sadra, and Masashi Matsuoka. 2021. "A Preliminary Damage Assessment Using Dual Path Synthetic Aperture Radar Analysis for the M 6.4 Petrinja Earthquake (2020), Croatia" Remote Sensing 13, no. 12: 2267. https://doi.org/10.3390/rs13122267
APA StyleKarimzadeh, S., & Matsuoka, M. (2021). A Preliminary Damage Assessment Using Dual Path Synthetic Aperture Radar Analysis for the M 6.4 Petrinja Earthquake (2020), Croatia. Remote Sensing, 13(12), 2267. https://doi.org/10.3390/rs13122267

