Mapping Urban Green Spaces at the Metropolitan Level Using Very High Resolution Satellite Imagery and Deep Learning Techniques for Semantic Segmentation
Abstract
1. Introduction
2. Materials and Methods
2.1. Study Area
2.2. Input Data
2.3. Data Preprocessing
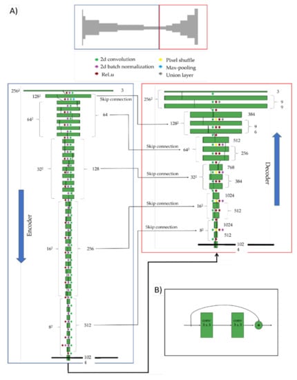
2.4. CNN Model Implementation
2.5. Evaluation of Semantic Segmentation of UGSs
3. Results
3.1. Data Preprocessing
3.2. Semantic Segmentation of UGSs
4. Discussion
5. Conclusions
Author Contributions
Funding
Acknowledgments
Conflicts of Interest
References
- Degerickx, J.; Hermy, M.; Somers, B. Mapping functional urban green types using high resolution remote sensing data. Sustainability 2020, 2144. [Google Scholar] [CrossRef]
- Zhang, Y.; Van den Berg, A.E.; Van Dijk, T.; Weitkamp, G. Quality over quantity: Contribution of urban green space to neighborhood satisfaction. Int. J. Environ. Res. Public Health 2017, 535. [Google Scholar] [CrossRef]
- Gómez-Baggethun, E.; Barton, D.N. Classifying and valuing ecosystem services for urban planning. Ecol. Econ. 2013. [Google Scholar] [CrossRef]
- Nastran, M.; Kobal, M.; Eler, K. Urban heat islands in relation to green land use in European cities. Urban. For. Urban. Green. 2019. [Google Scholar] [CrossRef]
- Bao, T.; Li, X.; Zhang, J.; Zhang, Y.; Tian, S. Assessing the Distribution of Urban Green Spaces and its Anisotropic Cooling Distance on Urban Heat Island Pattern in Baotou, China. ISPRS Int. J. Geo Inf. 2016, 12. [Google Scholar] [CrossRef]
- Matos, P.; Vieira, J.; Rocha, B.; Branquinho, C.; Pinho, P. Modeling the provision of air-quality regulation ecosystem service provided by urban green spaces using lichens as ecological indicators. Sci. Total Environ. 2019. [Google Scholar] [CrossRef] [PubMed]
- Gupta, K.; Roy, A.; Luthra, K.; Maithani, S. Mahavir GIS based analysis for assessing the accessibility at hierarchical levels of urban green spaces. Urban. For. Urban. Green. 2016, 18. [Google Scholar] [CrossRef]
- Wu, J.; He, Q.; Chen, Y.; Lin, J.; Wang, S. Dismantling the fence for social justice? Evidence based on the inequity of urban green space accessibility in the central urban area of Beijing. Environ. Plan. B Urban. Anal. City Sci. 2018. [Google Scholar] [CrossRef]
- Ma, F. Spatial equity analysis of urban green space based on spatial design network analysis (sDNA): A case study of central Jinan, China. Sustain. Cities Soc. 2020. [Google Scholar] [CrossRef]
- Martins, B.; Nazaré Pereira, A. Index for evaluation of public parks and gardens proximity based on the mobility network: A case study of Braga, Braganza and Viana do Castelo (Portugal) and Lugo and Pontevedra (Spain). Urban. For. Urban. Green. 2018, 34, 134–140. [Google Scholar] [CrossRef]
- Green, O.O.; Garmestani, A.S.; Albro, S.; Ban, N.C.; Berland, A.; Burkman, C.E.; Gardiner, M.M.; Gunderson, L.; Hopton, M.E.; Schoon, M.L.; et al. Adaptive governance to promote ecosystem services in urban green spaces. Urban. Ecosyst. 2016. [Google Scholar] [CrossRef]
- Sikorska, D.; Łaszkiewicz, E.; Krauze, K.; Sikorski, P. The role of informal green spaces in reducing inequalities in urban green space availability to children and seniors. Environ. Sci. Policy 2020. [Google Scholar] [CrossRef]
- Wolch, J.R.; Byrne, J.; Newell, J.P. Urban green space, public health, and environmental justice: The challenge of making cities «just green enough». Landsc. Urban. Plan. 2014, 125, 234–244. [Google Scholar] [CrossRef]
- Recio, A.; Linares, C.; Banegas, J.R.; Díaz, J. Impact of road traffic noise on cause-specific mortality in Madrid (Spain). Sci. Total Environ. 2017. [Google Scholar] [CrossRef]
- Kabisch, N. The Influence of Socio-economic and Socio-demographic Factors in the Association Between Urban Green Space and Health. In Biodiversity and Health in the Face of Climate Change; Springer: Cham, Switzerland, 2019. [Google Scholar]
- Sperandelli, D.I.; Dupas, F.A.; Pons, N.A.D. Dynamics of urban sprawl, vacant land, and green spaces on the metropolitan fringe of São Paulo, Brazil. J. Urban. Plan. Dev. 2013. [Google Scholar] [CrossRef]
- Wu, H.; Liu, L.; Yu, Y.; Peng, Z. Evaluation and Planning of Urban Green Space Distribution Based on Mobile Phone Data and Two-Step Floating Catchment Area Method. Sustainability 2018, 10, 214. [Google Scholar] [CrossRef]
- Mensah, C.A. Destruction of Urban Green Spaces: A Problem Beyond Urbanization in Kumasi City (Ghana). Am. J. Environ. Prot. 2014. [Google Scholar] [CrossRef]
- Zhou, D.; Zhao, S.; Liu, S.; Zhang, L. Spatiotemporal trends of terrestrial vegetation activity along the urban development intensity gradient in China’s 32 major cities. Sci. Total Environ. 2014, 488–489, 136–145. [Google Scholar] [CrossRef]
- Östberg, J.; Wiström, B.; Randrup, T.B. The state and use of municipal tree inventories in Swedish municipalities–Results from a national survey. Urban. Ecosyst. 2018. [Google Scholar] [CrossRef]
- Schneider, A.K.; Strohbach, M.W.; App, M.; Schröder, B. The «GartenApp»: Assessing and communicating the ecological potential of private gardens. Sustainability 2020, 95. [Google Scholar] [CrossRef]
- Taylor, L.; Hochuli, D.F. Defining greenspace: Multiple uses across multiple disciplines. Landsc. Urban. Plan. 2017. [Google Scholar] [CrossRef]
- Skokanová, H.; González, I.L.; Slach, T. Mapping Green Infrastructure Elements Based on Available Data, A Case Study of the Czech Republic. J. Landsc. Ecol. 2020. [Google Scholar] [CrossRef]
- Huerta-García, R.E.; Ramírez-Serrat, N.L.; Yépez-Rincón, F.D.; Lozano-García, D.F. Precision of remote sensors to estimate aerial biomass parameters: Portable LIDAR and optical sensors. Rev. Chapingo Ser. Ciencias For. Ambient. 2018, 24, 219–235. [Google Scholar] [CrossRef]
- Yépez Rincón, F.D.; Lozano García, D.F. Mapeo del arbolado urbano con lidar aéreo. Rev. Mex. Ciencias For. 2018. [Google Scholar] [CrossRef]
- Vatseva, R.; Kopecka, M.; Otahel, J.; Rosina, K.; Kitev, A.; Genchev Rumiana Vatseva, S.; Genchev, S. Mapping urban green spaces based on remote sensing data: Case studies in Bulgaria and Slovakia. Proceedings of 6th International Conference on Cartography & GIS, Albena, Bulgary, 13–17 June 2016. [Google Scholar]
- Atasoy, M. Monitoring the urban green spaces and landscape fragmentation using remote sensing: A case study in Osmaniye, Turkey. Environ. Monit. Assess. 2018. [Google Scholar] [CrossRef]
- Xue, J.; Su, B. Significant remote sensing vegetation indices: A review of developments and applications. J. Sensors 2017, 17. [Google Scholar] [CrossRef]
- Shen, C.; Li, M.; Li, F.; Chen, J.; Lu, Y. Study on urban green space extraction from QUICKBIRD imagery based on decision tree. In Proceedings of the 2010 18th International Conference on Geoinformatics, Geoinformatics, Beijing, China, 18–20 June 2010. [Google Scholar]
- Kopecká, M.; Szatmári, D.; Rosina, K. Analysis of Urban Green Spaces Based on Sentinel-2A: Case Studies from Slovakia. Land 2017, 6, 25. [Google Scholar] [CrossRef]
- Sharifi, A.; Hosseingholizadeh, M. The Effect of Rapid Population Growth on Urban Expansion and Destruction of Green Space in Tehran from 1972 to 2017. J. Indian Soc. Remote Sens. 2019. [Google Scholar] [CrossRef]
- Gülçin, D.; Akpınar, A. Mapping Urban Green Spaces Based on an Object-Oriented Approach. Bilge Int. J. Sci. Technol. Res. 2018, 2, 71–81. [Google Scholar] [CrossRef]
- Khryaschev, V.; Ivanovsky, L. Urban areas analysis using satellite image segmentation and deep neural network. In Proceedings of the E3S Web of Conferences, Divnomorskoe Village, Russia, 9–14 September 2019. [Google Scholar]
- Chen, L.C.; Papandreou, G.; Kokkinos, I.; Murphy, K.; Yuille, A.L. Semantic image segmentation with deep convolutional nets and fully connected CRFs. In Proceedings of the 3rd International Conference on Learning Representations, ICLR 2015-Conference Track Proceedings, San Diego, CA, USA, 7–9 May 2015. [Google Scholar]
- More, N.; Nikam, V.B.; Banerjee, B. Machine learning on high performance computing for urban greenspace change detection: Satellite image data fusion approach. Int. J. Image Data Fusion 2020. [Google Scholar] [CrossRef]
- Kranjcic, N.; Medak, D.; Zupan, R.; Rezo, M. Machine learning methods for classification of the green infrastructure in city areas. Earth Environ. Sci. 2019, 362, 012079. [Google Scholar] [CrossRef]
- Aguilar, R.; Kuffer, M. Cloud computation using high-resolution images for improving the SDG indicator on open spaces. Remote Sens. 2020, 1144. [Google Scholar] [CrossRef]
- Xu, Z.; Zhou, Y.; Wang, S.; Wang, L.; Li, F.; Wang, S.; Wang, Z. A novel intelligent classification method for urban green space based on high-resolution remote sensing images. Remote Sens. 2020, 3845. [Google Scholar] [CrossRef]
- Shen, S.; Han, S.X.; Aberle, D.R.; Bui, A.A.; Hsu, W. An interpretable deep hierarchical semantic convolutional neural network for lung nodule malignancy classification. Expert Syst. Appl. 2019. [Google Scholar] [CrossRef]
- Wurm, M.; Stark, T.; Zhu, X.X.; Weigand, M.; Taubenböck, H. Semantic segmentation of slums in satellite images using transfer learning on fully convolutional neural networks. ISPRS J. Photogramm. Remote Sens. 2019. [Google Scholar] [CrossRef]
- Noh, H.; Hong, S.; Han, B. Learning deconvolution network for semantic segmentation. In Proceedings of the IEEE International Conference on Computer Vision, Santiago, Chile, 7–13 December 2015. [Google Scholar]
- Ian, G.; Bengio, Y.; Courville, A. Deep Learning; MIT Press: Cambridge, MA, USA, 2016; ISBN 9780262035613. [Google Scholar]
- Shelhamer, E.; Long, J.; Darrell, T. Fully Convolutional Networks for Semantic Segmentation. IEEE Trans. Pattern Anal. Mach. Intell. 2017, 39, 640–651. [Google Scholar] [CrossRef]
- Ronneberger, O.; Fischer, P.; Brox, T. U-net: Convolutional networks for biomedical image segmentation. In Proceedings of the Medical Image Computing and Computer-Assisted Intervention—MICCAI 2015, Lecture Notes in Computer Science, Munich, Germany, 5–9 May 2015; pp. 234–241. [Google Scholar] [CrossRef]
- Christ, P.F.; Elshaer, M.E.A.; Ettlinger, F.; Tatavarty, S.; Bickel, M.; Bilic, P.; Rempfler, M.; Hofmann, F.; Anastasi, M.D.; Sommer, W.H.; et al. Automatic Liver and Lesion Segmentation in CT Networks and 3D Conditional Random Fields. Int. Conf. Med. Image Comput. Comput. Assist. Interv. 2016. [Google Scholar] [CrossRef]
- Li, X.; Chen, H.; Qi, X.; Dou, Q.; Fu, C.W.; Heng, P.A. H-DenseUNet: Hybrid Densely Connected UNet for Liver and Tumor Segmentation from CT Volumes. IEEE Trans. Med. Imaging 2018. [Google Scholar] [CrossRef]
- Zhang, Z.; Liu, Q.; Wang, Y. Road Extraction by Deep Residual U-Net. IEEE Geosci. Remote Sens. Lett. 2018. [Google Scholar] [CrossRef]
- Xu, Y.; Wu, L.; Xie, Z.; Chen, Z. Building extraction in very high resolution remote sensing imagery using deep learning and guided filters. Remote Sens. 2018, 1461. [Google Scholar] [CrossRef]
- Rakhlin, A.; Davydow, A.; Nikolenko, S. Land cover classification from satellite imagery with U-net and lovász-softmax loss. In Proceedings of the IEEE Computer Society Conference on Computer Vision and Pattern Recognition Workshops, Salt Lake City, UT, USA, 18–22 June 2018. [Google Scholar]
- Ahn, J.J.; Kim, Y.; Lucio, J.; Corley, E.A.; Bentley, M. Green spaces and heterogeneous social groups in the U.S. Urban. For. Urban. Green. 2020. [Google Scholar] [CrossRef]
- Klopp, J.M.; Petretta, D.L. The urban sustainable development goal: Indicators, complexity and the politics of measuring cities. Cities 2017. [Google Scholar] [CrossRef]
- Wendling, L.A.; Huovila, A.; zu Castell-Rüdenhausen, M.; Hukkalainen, M.; Airaksinen, M. Benchmarking nature-based solution and smart city assessment schemes against the sustainable development goal indicator framework. Front. Environ. Sci. 2018. [Google Scholar] [CrossRef]
- Rahman, K.M.A.; Zhang, D. Analyzing the level of accessibility of public urban green spaces to different socially vulnerable groups of people. Sustainability 2018, 10, 3917. [Google Scholar] [CrossRef]
- Sedesol; Conapo; Inegi. Delimitación de las Zonas Metropolitanas de México 2010; Gobierno de la Ciudad de México: Mexico City, Mexico, 2012; ISBN 9786074271645. [Google Scholar]
- Carmona, J.M.; Gupta, P.; Lozano-García, D.F.; Vanoye, A.Y.; Yépez, F.D.; Mendoza, A. Spatial and temporal distribution of PM2.5 pollution over Northeastern Mexico: Application of MERRA-2 reanalysis datasets. Remote Sens. 2020, 2286. [Google Scholar] [CrossRef]
- Gobierno de Monterrey. Reglamento De Protección Ambiental E Imagen Urbana De Monterrey. Available online: http://portal.monterrey.gob.mx/pdf/reglamentos/Reg_proteccion_ambiental.pdf (accessed on 26 November 2020).
- Haklay, M.; Weber, P. OpenStreet map: User-generated street maps. IEEE Pervasive Comput. 2008, 7, 12–18. [Google Scholar] [CrossRef]
- Yepez-Rincon, F.D.; Ferriño-Fierro, A.L.; Guerra-Cobián, V.H.; Limón-Rodríguez, B. Uso de sensores remotos y VANTs para la gestion de areas verdes urbanas. 13° COBRAC-Congresso de Cadastro Multifinalitário e Gestão TerritorialAt: Florianápolis/Santa Catarina, Brazil, Florianápolis/Santa Catarina, Brazil, 21–24 October 2018. [Google Scholar]
- Bannari, A.; Morin, D.; Bonn, F.; Huete, A.R. A review of vegetation indices. Remote Sens. Rev. 1995. [Google Scholar] [CrossRef]
- Gillespie, T.W.; Ostermann-Kelm, S.; Dong, C.; Willis, K.S.; Okin, G.S.; MacDonald, G.M. Monitoring changes of NDVI in protected areas of southern California. Ecol. Indic. 2018. [Google Scholar] [CrossRef]
- Huete, A.R.; Liu, H.Q.; Batchily, K.; Van Leeuwen, W. A comparison of vegetation indices over a global set of TM images for EOS-MODIS. Remote Sens. Environ. 1997. [Google Scholar] [CrossRef]
- Nepita-Villanueva, M.R.; Berlanga-Robles, C.A.; Ruiz-Luna, A.; Morales Barcenas, J.H. Spatio-temporal mangrove canopy variation (2001–2016) assessed using the MODIS enhanced vegetation index (EVI). J. Coast. Conserv. 2019. [Google Scholar] [CrossRef]
- Zylshal, S.S.; Yulianto, F.; Nugroho, J.T.; Sofan, P. A support vector machine object based image analysis approach on urban green space extraction using Pleiades-1A imagery. Model. Earth Syst. Environ. 2016, 2, 54. [Google Scholar] [CrossRef]
- Benjelloun, M.; El Adoui, M.; Larhmam, M.A.; Mahmoudi, S.A. Automated Breast Tumor Segmentation in DCE-MRI Using Deep Learning. In Proceedings of the 4th International Conference on Cloud Computing Technologies and Applications, Cloudtech 2018, Brussels, Belgium, 26–28 November 2018. [Google Scholar]
- He, K.; Zhang, X.; Ren, S.; Sun, J. Deep residual learning for image recognition. In Proceedings of the IEEE Computer Society Conference on Computer Vision and Pattern Recognition, Las Vegas, NV, USA, 26 June–1 July 2016. [Google Scholar]
- Howard, J.; Gugger, S. Fastai: A layered api for deep learning. Information 2020, 108. [Google Scholar] [CrossRef]
- Paszke, A.; Gross, S.; Massa, F.; Lerer, A.; Bradbury, J.; Chanan, G.; Killeen, T.; Lin, Z.; Gimelshein, N.; Antiga, L.; et al. PyTorch: An Imperative Style, High-Performance Deep Learning Library. arXiv 2019, arXiv:1912.01703, preprint. [Google Scholar]
- Balduzzi, D.; Frean, M.; Leary, L.; Lewis, J.P.; Ma, K.W.D.; McWilliams, B. The shattered gradients problem: If resnets are the answer, then what is the question? In Proceedings of the 34th International Conference on Machine Learning, ICML 2017, Sydney, Australia, 6–11 August 2017.
- Wu, S.; Zhong, S.; Liu, Y. Deep residual learning for image steganalysis. Multimed. Tools Appl. 2017, 1–17. [Google Scholar] [CrossRef]
- Moreno-Armendáriz, M.A.; Calvo, H.; Duchanoy, C.A.; López-Juárez, A.P.; Vargas-Monroy, I.A.; Suarez-Castañon, M.S. Deep green diagnostics: Urban green space analysis using deep learning and drone images. Sensors 2019, 5287. [Google Scholar] [CrossRef]
- Saraiva, M.; Protas, É.; Salgado, M.; Souza, C. Automatic mapping of center pivot irrigation systems from satellite images using deep learning. Remote Sens. 2020, 558. [Google Scholar] [CrossRef]
- Huang, Q.; Sun, J.; Ding, H.; Wang, X.; Wang, G. Robust liver vessel extraction using 3D U-Net with variant dice loss function. Comput. Biol. Med. 2018. [Google Scholar] [CrossRef]
- White, A.E.; Dikow, R.B.; Baugh, M.; Jenkins, A.; Frandsen, P.B. Generating segmentation masks of herbarium specimens and a data set for training segmentation models using deep learning. Appl. Plant. Sci. 2020. [Google Scholar] [CrossRef]
- Liu, H.; Feng, J.; Feng, Z.; Lu, J.; Zhou, J. Left atrium segmentation in CT volumes with fully convolutional networks. In Proceedings of the 7th International Workshop, ML-CDS 2017, Québec City, QC, Canada, 10 September 2017. [Google Scholar]
- Dice, L.R. Measures of the Amount of Ecologic Association Between Species. Ecology 1945. [Google Scholar] [CrossRef]
- Guindon, B.; Zhang, Y. Application of the Dice Coefficient to Accuracy Assessment of Object-Based Image Classification. Can. J. Remote Sens. 2017. [Google Scholar] [CrossRef]
- Opitz, J.; Burst, S. Macro F1 and Macro F1. arXiv 2019, arXiv:1911.03347. Available online: https://arxiv.org/abs/1911.03347 (accessed on 26 November 2020).
- Smith, S.L.; Kindermans, P.J.; Ying, C.; Le, Q.V. Don’t decay the learning rate, increase the batch size. In Proceedings of the 6th International Conference on Learning Representations, ICLR 2018-Conference Track Proceedings, Vancouver, BC, Canada, 30 April–3 May 2018. [Google Scholar]
- Zhang, X.; Xiao, Z.; Li, D.; Fan, M.; Zhao, L. Semantic Segmentation of Remote Sensing Images Using Multiscale Decoding Network. IEEE Geosci. Remote Sens. Lett. 2019. [Google Scholar] [CrossRef]
- Abraham, N.; Khan, N.M. A novel focal tversky loss function with improved attention u-net for lesion segmentation. In Proceedings of the International Symposium on Biomedical Imaging, Venice, Italy, 8–11 April 2019. [Google Scholar]
- Stewart, E.L.; Wiesner-Hanks, T.; Kaczmar, N.; DeChant, C.; Wu, H.; Lipson, H.; Nelson, R.J.; Gore, M.A. Quantitative Phenotyping of Northern Leaf Blight in UAV Images Using Deep Learning. Remote Sens. 2019, 2209. [Google Scholar] [CrossRef]
- Cohen, J. A Coefficient of Agreement for Nominal Scales. Educ. Psychol. Meas. 1960, 20, 37–46. [Google Scholar] [CrossRef]
- Rwanga, S.S.; Ndambuki, J.M. Accuracy Assessment of Land Use/Land Cover Classification Using Remote Sensing and GIS. Int. J. Geosci. 2017, 8, 611–622. [Google Scholar] [CrossRef]
- Janik, A.; Sankaran, K.; Ortiz, A. Interpreting Black-Box Semantic Segmentation Models in Remote Sensing Applications. In Proceedings of the EuroVis Workshop on Machine Learning Methods in Visualisation for Big Data, The Eurographics Association, Porto, Portugal, 3 June 2019. [Google Scholar]
- Timilsina, S.; Aryal, J.; Kirkpatrick, J.B. Mapping urban tree cover changes using object-based convolution neural network (OB-CNN). Remote Sens. 2020, 3017. [Google Scholar] [CrossRef]
- Khryashchev, V.; Larionov, R.; Ostrovskaya, A.; Semenov, A. Modification of U-Net neural network in the task of multichannel satellite images segmentation. In Proceedings of the 2019 IEEE East-West Design and Test Symposium, EWDTS 2019, Batumi, Georgia, 13–16 September 2019. [Google Scholar]
- Molina, E.N.; Zhang, Z. Semantic segmentation of satellite images using a U-shaped fully connected network with dense residual blocks. In Proceedings of the 2019 IEEE International Conference on Multimedia and Expo Workshops, ICMEW, Shanghai, China, 8–12 July 2019. [Google Scholar]
- Lahoti, S.; Kefi, M.; Lahoti, A.; Saito, O. Mapping Methodology of Public Urban Green Spaces Using GIS: An Example of Nagpur City, India. Sustainability 2019, 11, 2166. [Google Scholar] [CrossRef]
- Sun, X.; Tan, X.; Chen, K.; Song, S.; Zhu, X.; Hou, D. Quantifying landscape-metrics impacts on urban green-spaces and water-bodies cooling effect: The study of Nanjing, China. Urban. For. Urban. Green. 2020, 55, 126838. [Google Scholar] [CrossRef]









| Database | Original Fields | Reclassified Fields | |
|---|---|---|---|
| Department of Geomatics (UANL) | NA 1 | Median strips | |
| INEGI | Geográfico 1 | Tipo 1 1 | |
| Camellón 1 | Bordo 1 | Median strips | |
| Camellón 1 | Median strips | ||
| Glorieta 1 | Roundabouts | ||
| Área verde 1 | Parks | ||
| Plaza 1 | NA 1 | Squares | |
| Instalación deportiva o recreative 1 | Parque 1 | Parks | |
| Jardín 1 | Residential gardens | ||
| OSM | Leisure | ||
| Playground | Parks | ||
| Park | Parks | ||
| Common | Parks | ||
| UGS | Polygons | UGS Area (m2) | Proportion (%) |
|---|---|---|---|
| Median strips | 19,869 | 1,141,179 | 0.843 |
| Residential gardens | 1818 | 463,314.5 | 0.342 |
| Roundabouts | 61 | 810 | 0.001 |
| Squares | 58 | 14,076 | 0.010 |
| Parks | 2861 | 2,446,925 | 1.807 |
| TOTAL | 24,667 | 4,066,304.5 | 3.003 |
| ResNet34 | ResNet50 | |||
|---|---|---|---|---|
| Band Compositions | Dice Coefficient | Accuracy | Dice Coefficient | Accuracy |
| EVI2–NDWI–NIR | 0.1940 | 0.8853 | 0.2231 | 0.9065 |
| EVI2–NDWI–Red | 0.4961 | 0.9337 | 0.2543 | 0.9147 |
| EVI2–Red–NIR | 0.5113 | 0.942 | 0.3199 | 0.9145 |
| NDVI–EVI2–NIR | 0.5307 | 0.9437 | 0.2698 | 0.9074 |
| NDVI–EVI2–Red | 0.5021 | 0.9452 | 0.3356 | 0.9227 |
| NDVI–NDWI–Red | 0.5248 | 0.9433 | 0.3187 | 0.9115 |
| NDVI–EV2–NDWI | 0.4617 | 0.9347 | 0.3548 | 0.9249 |
| NDVI–NDWI–NIR | 0.4886 | 0.9377 | 0.2763 | 0.9369 |
| NDVI–Red–NIR | 0.5748 | 0.9503 | 0.3149 | 0.9004 |
| NDWI–Red–NIR | 0.5702 | 0.9505 | 0.3610 | 0.9200 |
| Red–Green–Blue | 0.4638 | 0.9792 | 0.4378 | 0.9839 |
| Green–Red–NIR | 0.5193 | 0.9547 | 0.3663 | 0.9322 |
| Parks | Median Strips | Total | User Accuracy | Kappa Coefficient | |
|---|---|---|---|---|---|
| Parks | 684 | 0 | 684 | 1 | 0 |
| Median strips | 58 | 1258 | 1316 | 0.96 | 0 |
| Total | 742 | 1258 | 2000 | 0 | 0 |
| Producer accuracy | 0.92 | 1 | 0 | 0.97 | 0 |
| Kappa coefficient | 0 | 0 | 0 | 0 | 0.94 |
Publisher’s Note: MDPI stays neutral with regard to jurisdictional claims in published maps and institutional affiliations. |
© 2021 by the authors. Licensee MDPI, Basel, Switzerland. This article is an open access article distributed under the terms and conditions of the Creative Commons Attribution (CC BY) license (https://creativecommons.org/licenses/by/4.0/).
Share and Cite
Huerta, R.E.; Yépez, F.D.; Lozano-García, D.F.; Guerra Cobián, V.H.; Ferriño Fierro, A.L.; de León Gómez, H.; Cavazos González, R.A.; Vargas-Martínez, A. Mapping Urban Green Spaces at the Metropolitan Level Using Very High Resolution Satellite Imagery and Deep Learning Techniques for Semantic Segmentation. Remote Sens. 2021, 13, 2031. https://doi.org/10.3390/rs13112031
Huerta RE, Yépez FD, Lozano-García DF, Guerra Cobián VH, Ferriño Fierro AL, de León Gómez H, Cavazos González RA, Vargas-Martínez A. Mapping Urban Green Spaces at the Metropolitan Level Using Very High Resolution Satellite Imagery and Deep Learning Techniques for Semantic Segmentation. Remote Sensing. 2021; 13(11):2031. https://doi.org/10.3390/rs13112031
Chicago/Turabian StyleHuerta, Roberto E., Fabiola D. Yépez, Diego F. Lozano-García, Víctor H. Guerra Cobián, Adrián L. Ferriño Fierro, Héctor de León Gómez, Ricardo A. Cavazos González, and Adriana Vargas-Martínez. 2021. "Mapping Urban Green Spaces at the Metropolitan Level Using Very High Resolution Satellite Imagery and Deep Learning Techniques for Semantic Segmentation" Remote Sensing 13, no. 11: 2031. https://doi.org/10.3390/rs13112031
APA StyleHuerta, R. E., Yépez, F. D., Lozano-García, D. F., Guerra Cobián, V. H., Ferriño Fierro, A. L., de León Gómez, H., Cavazos González, R. A., & Vargas-Martínez, A. (2021). Mapping Urban Green Spaces at the Metropolitan Level Using Very High Resolution Satellite Imagery and Deep Learning Techniques for Semantic Segmentation. Remote Sensing, 13(11), 2031. https://doi.org/10.3390/rs13112031

