Environmental Drivers of Water Use for Caatinga Woody Plant Species: Combining Remote Sensing Phenology and Sap Flow Measurements
Abstract
1. Introduction
2. Materials and Methods
2.1. Study Site
2.2. Experimental Strategy
2.2.1. Plant Species
2.2.2. Ground Measurements
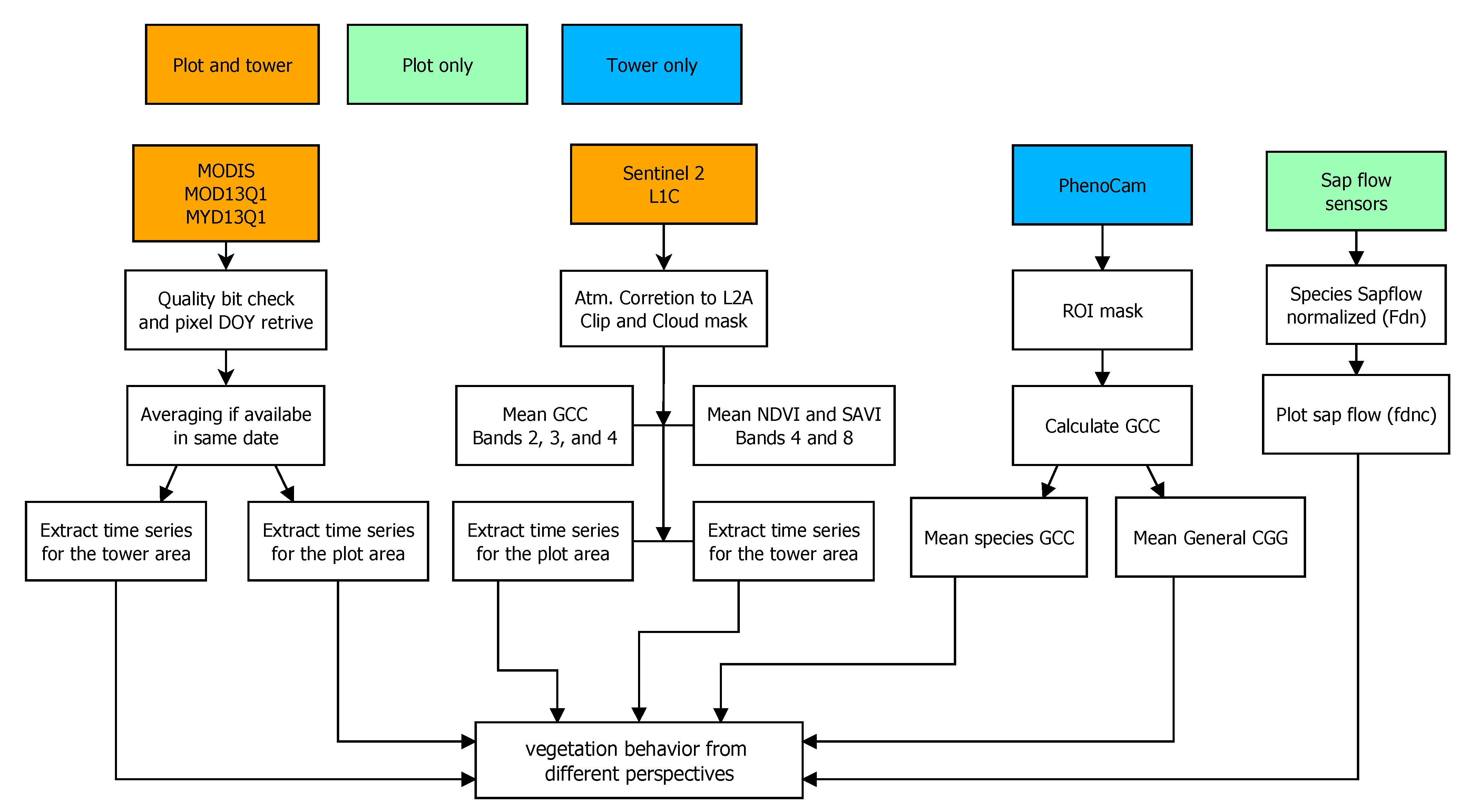
2.2.3. Remote Sensing Data
2.3. Data Analysis
3. Results
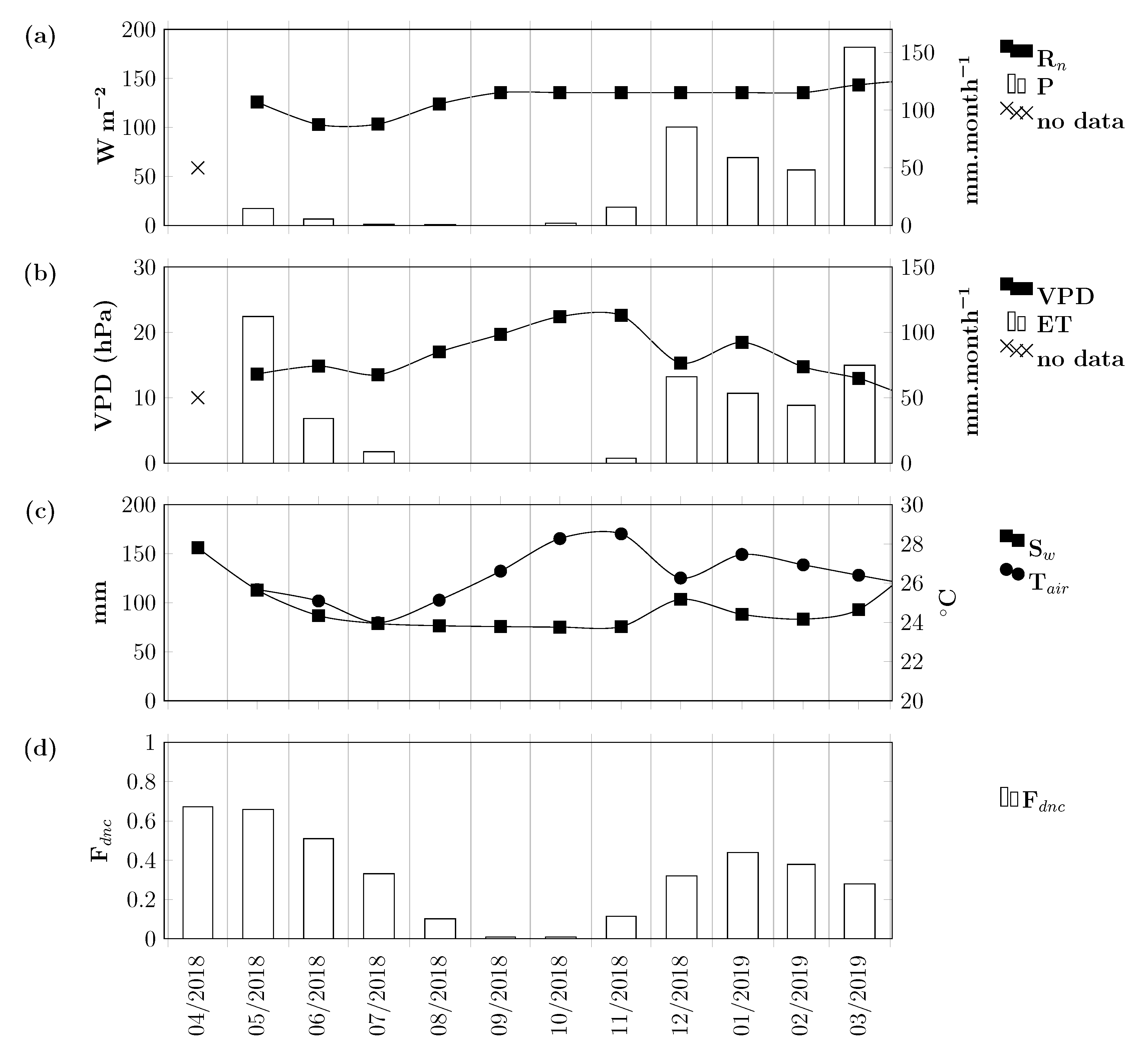
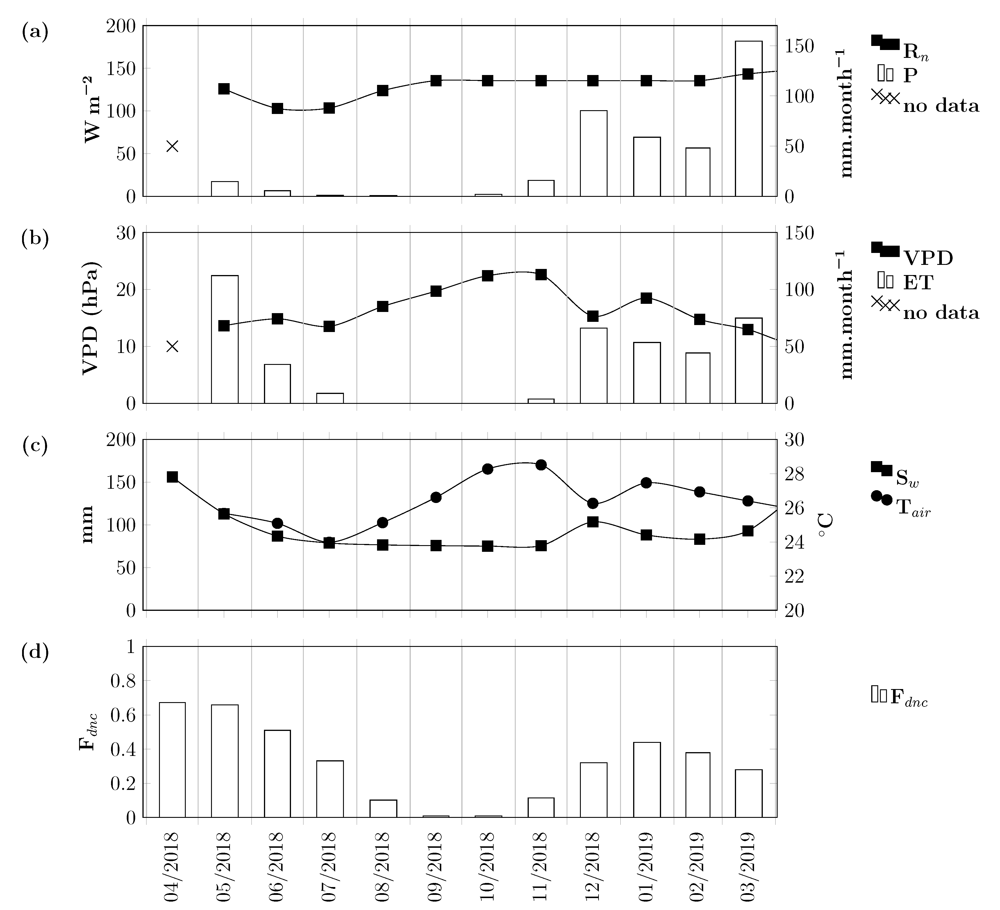
3.1. Hydroclimatological Drivers of Sap Flux Density
3.2. Transpiration, Soil Water Condition, and Remote Sensing Data
4. Discussion
5. Conclusions
- (1)
- Soil water availability explained the Caatinga phenology at an ecosystem level, but less so at the species level;
- (2)
- Seasonal signals of vegetation indices GCC and NDVI derived from optical RS data collected for Caatinga vegetation were indeed strongly related to water use, as represented by the late-morning community level sap flow data. However, the individual GCC determined from proximal RS (phenocams) was poorly correlated to individual sap flow.
- (3)
- The sap flow of the monitored species was entirely limited by soil water availability when relative saturation of the soil profile fell below 0.25, a situation that occurred for more than 80% of the observed year.
Supplementary Materials
Author Contributions
Funding
Acknowledgments
Conflicts of Interest
References
- Pugnaire, F.I.; Morillo, J.A.; Peñuelas, J.; Reich, P.B.; Bardgett, R.D.; Gaxiola, A.; Wardle, D.A.; van der Putten, W.H. Climate change effects on plant-soil feedbacks and consequences for biodiversity and functioning of terrestrial ecosystems. Sci. Adv. 2019, 5, eaaz1834. [Google Scholar] [CrossRef] [PubMed]
- Francesconi, W.; Srinivasan, R.; Pérez-Miñana, E.; Willcock, S.P.; Quintero, M. Using the Soil and Water Assessment Tool (SWAT) to model ecosystem services: A systematic review. J. Hydrol. 2016, 535, 625–636. [Google Scholar] [CrossRef]
- Lima, A.L.A.; de Sá Barretto Sampaio, E.V.; de Castro, C.C.; Rodal, M.J.N.; Antonino, A.C.D.; de Melo, A.L. Do the phenology and functional stem attributes of woody species allow for the identification of functional groups in the semiarid region of Brazil? Trees 2012, 26, 1605–1616. [Google Scholar] [CrossRef]
- Alberton, B.; da Silva Torres, R.; Silva, T.S.F.; Rocha, H.; Moura, M.S.B.; Morellato, L. Leafing Patterns and Drivers across Seasonally Dry Tropical Communities. Remote Sens. 2019, 11, 2267. [Google Scholar] [CrossRef]
- Murphy, P.G.; Lugo, A.E. Ecology of Tropical Dry Forest. Annu. Rev. Ecol. Syst. 1986, 17, 67–88. [Google Scholar] [CrossRef]
- Särkinen, T.; Iganci, J.R.; Linares-Palomino, R.; Simon, M.F.; Prado, D.E. Forgotten forests-issues and prospects in biome mapping using Seasonally Dry Tropical Forests as a case study. BMC Ecol. 2011, 11. [Google Scholar] [CrossRef]
- Pennington, R.T.; Lavin, M.; Oliveira-Filho, A. Woody Plant Diversity, Evolution, and Ecology in the Tropics: Perspectives from Seasonally Dry Tropical Forests. Annu. Rev. Ecol. Evol. Syst. 2009, 40, 437–457. [Google Scholar] [CrossRef]
- Pennington, R.T.; Lehmann, C.E.; Rowland, L.M. Tropical savannas and dry forests. Curr. Biol. 2018, 28, R541–R545. [Google Scholar] [CrossRef]
- Machado, I.C.S.; Barros, L.M.; Sampaio, E.V.S.B. Phenology of Caatinga Species at Serra Talhada, PE, Northeastern Brazil. Biotropica 1997, 29, 57–68. [Google Scholar] [CrossRef]
- de Souza, M.J.N.; de Oliveira, J.G.B.; Lins, R.C.; Jatobá, L. Overview of the Brazilian caatinga. Rev. CiêNcia TróPico 1992, 20, 173–198. [Google Scholar]
- Sampaio, E.V. Overview of the Brazilian caatinga. In Seasonally Dry Tropical Forests; Cambridge University Press: Cambridge, UK, 1995; pp. 35–63. [Google Scholar]
- Lemos, J.R.; Rodal, M.J.N. Fitossociologia do componente lenhoso de um trecho da vegetação de caatinga no Parque Nacional Serra da Capivara, Piauí, Brasil. Acta Bot. Bras. 2002, 16, 23–42. [Google Scholar] [CrossRef]
- Reddy, S. Climatic classification: The semi-arid tropics and its environment—A review. Pesquisa Agro 1983, 18, 823–847. [Google Scholar]
- Lima, A.L.A.; Rodal, M.J.N. Phenology and wood density of plants growing in the semi-arid region of northeastern Brazil. J. Arid. Environ. 2010, 74, 1363–1373. [Google Scholar] [CrossRef]
- Sobrado, M.A. Trade-off between water transport efficiency and leaf life-span in a tropical dry forest. Oecologia 1993, 96, 19–23. [Google Scholar] [CrossRef] [PubMed]
- Stratton, L.; Goldstein, G.; Meinzer, F.C. Stem water storage capacity and efficiency of water transport: Their functional significance in a Hawaiian dry forest. Plant Cell Environ. 2000, 23, 99–106. [Google Scholar] [CrossRef]
- Hacke, U.G.; Sperry, J.S.; Pockman, W.T.; Davis, S.D.; McCulloh, K.A. Trends in wood density and structure are linked to prevention of xylem implosion by negative pressure. Oecologia 2001, 126, 457–461. [Google Scholar] [CrossRef]
- Reich, P.B.; Wright, I.J.; Cavender-Bares, J.; Craine, J.M.; Oleksyn, J.; Westoby, M.; Walters, M.B. The Evolution of Plant Functional Variation: Traits, Spectra, and Strategies. Int. J. Plant Sci. 2003, 164, S143–S164. [Google Scholar] [CrossRef]
- Swenson, N.G.; Enquist, B.J. Ecological and evolutionary determinants of a key plant functional trait: Wood density and its community-wide variation across latitude and elevation. Am. J. Bot. 2007, 94, 451–459. [Google Scholar] [CrossRef]
- Chave, J.; Coomes, D.; Jansen, S.; Lewis, S.L.; Swenson, N.G.; Zanne, A.E. Towards a worldwide wood economics spectrum. Ecol. Lett. 2009, 12, 351–366. [Google Scholar] [CrossRef]
- Richardson, A.D.; Hufkens, K.; Milliman, T.; Aubrecht, D.M.; Chen, M.; Gray, J.M.; Johnston, M.R.; Keenan, T.F.; Klosterman, S.T.; Kosmala, M.; et al. Tracking vegetation phenology across diverse North American biomes using PhenoCam imagery. Sci. Data 2018, 5. [Google Scholar] [CrossRef]
- Ferreira, T.R.; Silva, B.B.D.; Moura, M.S.B.D.; Verhoef, A.; Nóbrega, R.L. The use of remote sensing for reliable estimation of net radiation and its components: A case study for contrasting land covers in an agricultural hotspot of the Brazilian semiarid region. Agric. For. Meteorol. 2020, 291, 108052. [Google Scholar] [CrossRef]
- de Queiroga Miranda, R.; Nóbrega, R.L.B.; de Moura, M.S.B.; Raghavan, S.; Galvíncio, J.D. Realistic and simplified models of plant and leaf area indices for a seasonally dry tropical forest. Int. J. Appl. Earth Obs. Geoinf. 2020, 85, 101992. [Google Scholar] [CrossRef]
- Coaguila, D.N.; Hernandez, F.B.T.; de Teixeira, C.A.H.; Franco, R.A.M.; Leivas, J.F. Water productivity using SAFER-Simple Algorithm for Evapotranspiration Retrieving in watershed. Rev. Bras. Eng. Agric. Ambient. 2017, 21, 524–529. [Google Scholar] [CrossRef]
- de Teixeira, C.A.H. Determining Regional Actual Evapotranspiration of Irrigated Crops and Natural Vegetation in the São Francisco River Basin (Brazil) Using Remote Sensing and Penman-Monteith Equation. Remote Sens. 2010, 2, 1287–1319. [Google Scholar] [CrossRef]
- Alberton, B.; Torres, R.; Cancian, L.F.; Borges, B.D.; Almeida, J.; Mariano, G.C.; dos Santos, J.; Morellato, L.P.C. Introducing digital cameras to monitor plant phenology in the tropics: Applications for conservation. Perspect. Ecol. Conserv. 2017, 15, 82–90. [Google Scholar] [CrossRef]
- Kandasamy, S.; Baret, F.; Verger, A.; Neveux, P.; Weiss, M. A comparison of methods for smoothing and gap filling time series of remote sensing observations: Application to MODIS LAI products. Biogeosci. Discuss. 2012, 9, 17053–17097. [Google Scholar] [CrossRef]
- Ren, R.; von der Crone, J.; Horton, R.; Liu, G.; Steppe, K. An improved single probe method for sap flow measurements using finite heating duration. Agric. For. Meteorol. 2020, 280, 107788. [Google Scholar] [CrossRef]
- Goldstein, G.; Meinzer, F.C.; Bucci, S.J.; Scholz, F.G.; Franco, A.C.; Hoffmann, W.A. Water economy of Neotropical savanna trees: Six paradigms revisited. Tree Physiol. 2008, 28, 395–404. [Google Scholar] [CrossRef]
- Butz, P.; Hölscher, D.; Cueva, E.; Graefe, S. Tree Water Use Patterns as Influenced by Phenology in a Dry Forest of Southern Ecuador. Front. Plant Sci. 2018, 9. [Google Scholar] [CrossRef]
- Granier, A. Une nouvelle méthode pour la mesure du flux de sève brute dans le tronc des arbres. Ann. Des Sci. For. 1985, 42, 193–200. [Google Scholar] [CrossRef]
- Granier, A. Evaluation of transpiration in a Douglas-fir stand by means of sap flow measurements. Tree Physiol. 1987, 3, 309–319. [Google Scholar] [CrossRef] [PubMed]
- Ping, L.; Layrent, U.; Ping, Z. Granier’s thermal dissipation probe (TDP) method for measuring sap flow in trees: Theory and practice. Acta Bot. Sin. 2004, 46, 631–646. [Google Scholar]
- Pasqualotto, G.; Carraro, V.; Menardi, R.; Anfodillo, T. Calibration of Granier-Type (TDP) Sap Flow Probes by a High Precision Electronic Potometer. Sensors 2019, 19, 2419. [Google Scholar] [CrossRef]
- Grossiord, C.; Christoffersen, B.; Alonso-Rodríguez, A.M.; Anderson-Teixeira, K.; Asbjornsen, H.; Aparecido, L.M.T.; Berry, Z.C.; Baraloto, C.; Bonal, D.; Borrego, I.; et al. Precipitation mediates sap flux sensitivity to evaporative demand in the neotropics. Oecologia 2019, 191, 519–530. [Google Scholar] [CrossRef]
- Soil-Survey-Staff. Soil Taxonomy: A Basic System of Soil Classification of Making and Interpreting Soil Surveys; USDA. Agriculture Handbook, 436; Natural Resources Conservation Service: Washington, DC, USA, 1999; p. 869.
- Jacomine, P.K.T.; Cavalcanti, A.C.; Burgos, N.; Pesso, S.C.P.; Silveira, C.O. Levantamento Exploratório-Reconhecimento de Solos do Estado de Pernambuco; Boletim Técnico, 26-Pedologia, 14 2V; EMBRAPA-Divisão de Pesquisa Pedológica: Recife, Brazil, 1973. [Google Scholar]
- Kottek, M.; Grieser, J.; Beck, C.; Rudolf, B.; Rubel, F. World Map of the Köppen-Geiger climate classification updated. Meteorol. Z. 2006, 15, 259–263. [Google Scholar] [CrossRef]
- Rubel, F.; Brugger, K.; Haslinger, K.; Auer, I. The climate of the European Alps: Shift of very high resolution Köppen-Geiger climate zones 1800–2100. Meteorol. Z. 2017, 26, 115–125. [Google Scholar] [CrossRef]
- Climate-Data.org. Clima Serra Talhada. Available online: https://pt.climate-data.org/america-do-sul/brasil/pernambuco/serra-talhada-42488/ (accessed on 16 September 2019).
- Moonlight, P.; Banda, R.K.; Phillips, O.; Dexter, K.; Pennington, R.; Baker, T.; de Lima, H.C.; Fajardo, L.; González-M, R.; Linares-Palomino, R.; et al. Expanding tropical forest monitoring into Dry Forests: The DRYFLOR protocol for permanent plots. Plants People Planet 2020. [Google Scholar] [CrossRef]
- Vajsová, B.; Fasbender, D.; Wirnhardt, C.; Lemajic, S.; Devos, W. Assessing Spatial Limits of Sentinel-2 Data on Arable Crops in the Context of Checks by Monitoring. Remote Sens. 2020, 12, 2195. [Google Scholar] [CrossRef]
- Yan, L.; Roy, D.; Li, Z.; Zhang, H.; Huang, H. Sentinel-2A multi-temporal misregistration characterization and an orbit-based sub-pixel registration methodology. Remote Sens. Environ. 2018, 215, 495–506. [Google Scholar] [CrossRef]
- da Silva, P.F.; Lima, J.R.D.S.; Antonino, A.C.D.; Souza, R.; de Souza, E.S.; Silva, J.R.I.; Alves, E.M. Seasonal patterns of carbon dioxide, water and energy fluxes over the Caatinga and grassland in the semi-arid region of Brazil. J. Arid. Environ. 2017, 147, 71–82. [Google Scholar] [CrossRef]
- Costa, M.H.; Biajoli, M.C.; Sanches, L.; Malhado, A.C.M.; Hutyra, L.R.; da Rocha, H.R.; Aguiar, R.G.; de Araújo, A.C. Atmospheric versus vegetation controls of Amazonian tropical rain forest evapotranspiration: Are the wet and seasonally dry rain forests any different? J. Geophys. Res. 2010, 115. [Google Scholar] [CrossRef]
- de Oliveira, C.C.; Zandavalli, R.B.; Lima, A.L.A.; Rodal, M.J.N. Functional groups of woody species in semi-arid regions at low latitudes. Austral Ecol. 2014, 40, 40–49. [Google Scholar] [CrossRef]
- Tetens, O. Uber einige meteorologische Begriffe. Z. Geophys. 1930, 6, 297–309. [Google Scholar]
- Killeen, T.J.; Jardim, A.; Mamani, F.; Rojas, N. Diversity, composition and structure of a tropical semideciduous forest in the Chiquitanía region of Santa Cruz, Bolivia. J. Trop. Ecol. 1998, 14, 803–827. [Google Scholar] [CrossRef]
- Mahr, D. Commiphora: An Introduction to the Genus. Cactus Succul. J. 2012, 84, 140–154. [Google Scholar] [CrossRef]







| Species | DBH (cm) | H. (m) | D. (%) | Sap. Area (cm) | % of Total Sap. | |
|---|---|---|---|---|---|---|
| Anadenanthera colubrina | 0.59 | 13.4 | 7.2 | 4 | 175 | 6.2 |
| Aspidosperma pyrifolium | 0.54 | 8.1 | 4.9 | 30 | 772 | 27.3 |
| Cenostigma nordestinum | 0.66 | 13.8 | 5.4 | 30 | 1751 | 62.0 |
| Commiphora leptophloeos | 0.28 | 20.0 | 5.2 | 1 | 78 | 2.8 |
| Senegalia polyphylla | 15 | 7.7 | 5.4 | 49 | 1.7 | |
| Total | 80 | 2824 | 100 |
| Category | Variable | Description | Unit | SM s nr. |
|---|---|---|---|---|
| Atmospheric driving | VPD P | Net Radiation Air temperature Vapour-pressure deficit Rainfall | W m C hPa mm | 1.A 1.A 1.A 1.A |
| Soil moisture status | Relative saturation Soil Water Storage | - mm | 1.B 1.B | |
| Transpiration and evapotranspiration | F F | Sap flow density normalized Community sap flow normalized EC evapotranspiration | - - mm month | 1.C 1.C 1.A |
| Plant trait | Dominance Sap. area | Wood density Relative frequency abundance Sum of estimated species sapwood area | g·cm % cm | * 1.C 1.C |
| Variable | Sensor/Satellite | Spatial Resolution | Temporal Resolution | Section nr. |
|---|---|---|---|---|
| NDVI | MODIS/TERRA + AQUA | 250 m | 8 days * | 1.D |
| NDVI | MSI/Sentinel 2A + 2B | 10 m | 3–10 days | 1.D |
| GCC | MSI/Sentinel 2A + 2B | 10 m | 3–10 days | 1.D |
| GCC | Near surface camera/NA | ** | daily | 1.D |
| SAVI | MSI/Sentinel 2A + 2B | 10 m | 3–10 days | 1.D |
| F | NDVI | NDVI | GCC | SAVI | GCC |
|---|---|---|---|---|---|
| A. colubrina | 0.83 * | 0.80 * | 0.71 * | 0.74 * | 0.36 * |
| A. pyrifolium | 0.76 * | 0.78 * | 0.67 * | 0.79 * | −0.14 |
| C. leptophloeos | 0.31 | 0.49 | 0.55 * | 0.56 * | 0.06 |
| C. nordestinum | 0.85 * | 0.71 * | 0.68 * | 0.63 * | 0.51 * |
| S. polyphylla | 0.82 * | 0.73 * | 0.71 * | 0.62 * | – |
| F | 0.92 * | 0.88 * | 0.84 * | 0.81 * |
| Transition Dates | GCC | GCC | NDVI | SAVI | NDVI |
|---|---|---|---|---|---|
| EOS | 238/18 | 220/18 (−18) | 196/18 (−42) | 191/18 (−47) | 229/18 (−9) |
| SOS | 339/18 | 306/18 (−33) | 305/18 (−34) | 321/18 (−18) | 309/18 (−20) |
Publisher’s Note: MDPI stays neutral with regard to jurisdictional claims in published maps and institutional affiliations. |
© 2020 by the authors. Licensee MDPI, Basel, Switzerland. This article is an open access article distributed under the terms and conditions of the Creative Commons Attribution (CC BY) license (http://creativecommons.org/licenses/by/4.0/).
Share and Cite
Paloschi, R.A.; Ramos, D.M.; Ventura, D.J.; Souza, R.; Souza, E.; Morellato, L.P.C.; Nóbrega, R.L.B.; Coutinho, Í.A.C.; Verhoef, A.; Körting, T.S.; et al. Environmental Drivers of Water Use for Caatinga Woody Plant Species: Combining Remote Sensing Phenology and Sap Flow Measurements. Remote Sens. 2021, 13, 75. https://doi.org/10.3390/rs13010075
Paloschi RA, Ramos DM, Ventura DJ, Souza R, Souza E, Morellato LPC, Nóbrega RLB, Coutinho ÍAC, Verhoef A, Körting TS, et al. Environmental Drivers of Water Use for Caatinga Woody Plant Species: Combining Remote Sensing Phenology and Sap Flow Measurements. Remote Sensing. 2021; 13(1):75. https://doi.org/10.3390/rs13010075
Chicago/Turabian StylePaloschi, Rennan A., Desirée Marques Ramos, Dione J. Ventura, Rodolfo Souza, Eduardo Souza, Leonor Patrícia Cerdeira Morellato, Rodolfo L. B. Nóbrega, Ítalo Antônio Cotta Coutinho, Anne Verhoef, Thales Sehn Körting, and et al. 2021. "Environmental Drivers of Water Use for Caatinga Woody Plant Species: Combining Remote Sensing Phenology and Sap Flow Measurements" Remote Sensing 13, no. 1: 75. https://doi.org/10.3390/rs13010075
APA StylePaloschi, R. A., Ramos, D. M., Ventura, D. J., Souza, R., Souza, E., Morellato, L. P. C., Nóbrega, R. L. B., Coutinho, Í. A. C., Verhoef, A., Körting, T. S., & Borma, L. D. S. (2021). Environmental Drivers of Water Use for Caatinga Woody Plant Species: Combining Remote Sensing Phenology and Sap Flow Measurements. Remote Sensing, 13(1), 75. https://doi.org/10.3390/rs13010075

